Hazards, Infrastructure Networks and Unspecific Resilience
Abstract
1. Introduction
2. Selection of Case Studies
2.1. The 2001 WTC Terrorist Attack
2.2. Hurricanes Irma and Maria in 2017
2.3. The 2016 Seine River Flood in Paris
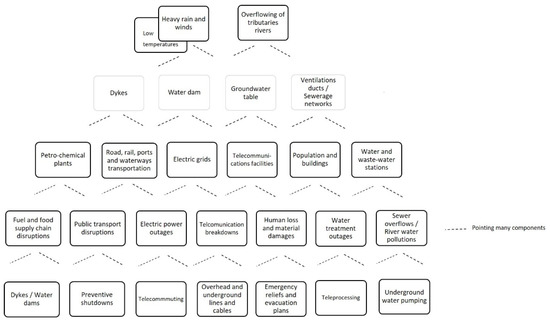
3. Resilience-Building Assessment Tool
- (1)
- Dyke’s or dam’s failures (in case of floods or hurricanes) trigger disruptions in power plants and/or petro-chemical manufactures.
- (2)
- In order to deal with a terrorist attack, government restrictions of shared information on electric energy impacted other CIs, especially hospitals depending upon electric power data for their locations and emergency plans [45].
- (3)
- For security concerns, the U.S. government closed its borders and all air transportation was halted for about three to four days [46]. The shutdown of all flights had immediate impacts on many supply lines.
- (4)
- To deal with the COVID-19 pandemic, lockdown policies generated transport outages. Moreover, telecommuting solutions have generated an unprecedented number of cyber-attacks targeting computer systems of many urban networks such as wastewater treatment plants [47]. It is worth noting that telecommuting depends on telecommunication and electric energy and that hazards may co-occur: during the lockdown period, a devastating earthquake, 5.5 on Richter scale, caused significant damages to Cis, such as water, gas and electricity, in Croatia’s capital Zagreb (Press).
- (5)
- During Irma and Maria hurricanes, disruptions in telecommunication and transportation hampered the food supply. After the 2001 WTC attacks, the recovery of telecommunications, banking and financial systems were hampered by the power and transportation system outages [30]. Similarly, electric or telecommunication outages may hamper pre-established responses (e.g., teleprocessing).
- (6)
- Preventive or controlled shutdowns in water stations, oil refineries or nuclear plants impact other urban services.
- (7)
- Digital transformation of energy systems improves its resilience at the expense of greater exposure to cyber-attacks and widespread disruptions over several interrelated sectors [48,49]. Similar interactions exist between transportation and sewer networks. In view of the rising water tables, the resilience of the underground transportation networks may negatively affect the sewer networks functioning in case of a major flood.
- (8)
- In case of impact, co-located electric cables, water pipes and telecommunication lines are simultaneously disrupted due to physical proximity.
4. Unspecific Resilience Proposal
- Omnivory involves a diversification of approaches/ways to reach one need. Resilience is improved by diversifying resource requirements and their means of delivery [26]. The omnivory principle may help to free infrastructures from resource dependency, e.g., exclusive reliance on fuel for power energy or on narrow road/tunnel to ensure urban mobility. In light of feedback from our case studies, most of urban services require electric power, while power networks are usually the last to recover in case of impacts. Unlike Puerto Rico, some off-grid wind and solar energy systems survived the hurricanes Irma and Maria in the USVI [50]. Less electricity-dependent use in household activities, buildings’ daylight technics [51], diverse energy user needs per area and energy mix options (including solar panels, wind power, fuel cell systems, etc.) help to ensure continued power services. Technics like bioretention basins, cisterns for rainwater harvesting and several water supplies, such as storm water and natural reservoirs, may improve water supply services. For transportation, some of the omnivory options could be telecommuting, teleprocessing, carpooling, soft modes of transport for daily travels (pedestrians, cyclists, etc.) and more energy-efficient cars using diverse power generation (see more options in Table 3).
- Redundancy is essential for urban services to provide interchangeability within its functional components. Redundancy provides “insurance” by allowing some elements to compensate for the loss or failure of others [52]. Redundant components, not identical but playing a same function, make greater options to persist in adversity. Residents and businesses in buildings owning multiple providers for telecommunication were more likely to maintain communication during and after storm Sandy’s outages [24]. Some examples of redundancy from our case studies are the combined overhead and underground lines for power transmission, the “separate eight networks for the electric power distribution system in Manhattan” [32] and the multiple track systems for transportation in New York City. Redundancy may be enhanced by components (secondary roads, rails, tunnels, power lines, pipes, etc.), but also by subsystems (substations for energy power and for water and wastewater treatment, etc.). For instance, transportation redundancy may be enhanced by redundant transport facilities (vehicles, trucks, barges, ships, freight cars and airplanes) and redundant paths through various transport modes (land, rail, river/sea and air).
- Buffering should allow urban services to absorb the disturbances up to certain thresholds. It refers to the “moderation (lessening) of impacts from disturbance” [53]. This principle advocates high capacities to resist ongoing disruptions, as some of the resilience definitions refer to robustness of the system’s physical components to measure buffering capacity. On one side, buffering is improved by hardening components like cables, lines, pipes, tanks and pumps, using resistant materials for roads, buildings and transport facilities to absorb physical impacts. On the other side, buffering also means that essential needs are oversupplied so that critical thresholds are less likely to be crossed. Then, it may also be improved through rainwater harvesting and the retrieval of storm-water treatment [7], rainwater tanks and greywater use, on-site detention tanks and cisterns, kitchen gardens in common, food and energy storage solutions, etc. Large multipurpose reservoirs such as dams and sewer networks also play a buffering role for water and wastewater networks. However, buffering also suggests a need to ramp up stocks of emergency supplies in households, retail stores and manufacturing, but also in necessary resources for operators and hospitals. For instance, hospitals in the United Kingdom are required to have 11 days’ diesel fuel supply to run generators [54]. In the USVI, backup power by small rooftop customer-installed solar panel allowed their infrastructure to resist the power outages [55]. Henceforth, strengthening only buffering may promote self-reliance if it is not balanced by high flux.
- High flux is achieved by a rapid mobilization of resources in urban areas. A rapid flow of urban services is well achieved nowadays by infrastructure networks providing urban services. An example from our case study is the mobile generators, cell towers and flexible distribution lines providing temporary water, energy and communication services during the 2001 WTC attack. However, in parallel to increased urbanization, many infrastructure components are co-located to promote rapid transfers of power energy, transport of people and goods and water and food supply. Co-location enables a shift from one component to another, and economies to be in construction and maintenance, but also widespread disruptions due to spatial interdependencies [5]. Moreover, most of resources now flow from centralized plants, large infrastructures and long transportation distances [56]. Linear infrastructures carrying flux (such as a highway or a commuter rail track) run parallel to power lines, telecommunication cables, gas pipelines and water pipes [57]. The one-way direction of water networks offers fewer options in case of any failures for the Île-de-France [40]. In light of above, Table 3 presents some options for high flux. Note that overconnected systems can lead to undesirable outcomes [58], and higher interdependencies spread disruptions. Elaborating on this, high flux and buffering principles should balance one another.
- The homeostasis principle suggests several feedback loops between the system components to counteract disturbances, to signal changes and to maintain stability [22,26]. From our case studies, preventive or controlled shutdowns of certain infrastructure components reflect this principle. During the 2016 Seine river flood in Paris, some water stations were intentionally shut down (or bypassed) [16] thanks to other stations (of larger treatment capacity) for whom the water discharges were redirected. A similar mechanism is the controlled shutdown (i.e., de-energizing) of three of the eight separate power networks before the collapse of the WTC building 7 to prevent a catastrophic shutdown. Compensatory flows from other locations were then required to supply the approximately 13,000 affected users [32]. Automatic mechanisms such as opening or closing of valves/pipes or roads/tunnels may help to counteract disturbances and bring stability. However, homeostasis also has a long-term scope. It may help to proactively prevent any mismatch between demand and supply trends, since disruptions may result from a largely oversized (or undersized) infrastructure networks. Indeed, recurrent breakdowns in the water supply have resulted from a largely oversized technical network on the one hand and, on the other, a demographic decline and a decrease in water consumption in Eastern Germany [59]. Likewise, power outages could also result from the larger generators compared to the utility needs in the USVI [36]. India experienced two blackouts in 2012 due to an unexpected increase of electricity demand (from agriculture) that disrupted the relatively undersized northern grid according to the International Energy Agency (IEA). Compensatory flows from eastern and western grids ended up, unfortunately, with a massive blackout [60]. A dynamic scaling is thus necessary among the supply side (i.e., infrastructure networks) and demand side (i.e., end users).
- Flatness refers to governance arrangements and hierarchical pyramid levels in decision-making. The collapse of the De la Concorde overpass in 2006, near Montreal, is a narrow example of overly hierarchical systems. Rigid chains of command prevented an inspector from the Ministry of Transport to close the overpass (and highway 19) without decision-making from a higher level in the hierarchy [61]. For our purposes, flatness refers first to coordinated actions, as several sector-specific actors intervene to maintain urban services. For example, the RATP (state-owned public transport operator) as well as Orange (France Télécom operator) discharged pumped water into the sewer networks and into the road network while there were no up-to-date exchanges with the SAP (Paris sewer managers) on the volumes and points of discharge and on the load capacities of the sewer system [41]. Interdependencies of urban services thus implies some mechanism of collaboration within a given sector, between sector-specific (i.e., CI operators/owners) and cross-sectoral structures (i.e., public-public entities, public-private entities). During the 2001 WTC attacks, cross-sector collaboration was critiqued for being less frequent, and systematic collaborations were noticed even between some public agencies belonging to different jurisdictions [62]. Pre-arranged coordination across levels and stakeholders is necessary for urban resilience: for instance, a mismatch between electric power and gas firms induced additional fires as early restoration of power was realized with leaking gas in some areas during the Kobe earthquake in 1995 [63]. In addition, flatness suggests intertwining of local and higher levels of governance through centralized and decentralized stakeholders and resources. Indeed, local expertise (e.g., linemen) and necessary materials to restore the power grid were brought in from off-island in the USVI. Learning from our case studies, local and decentralized actions may provide a kind of isolation from the effects of damages [6] as most urban services are provided from distant and globally-oriented infrastructures. In the USVI for instance, off-grid opportunities are pushed back and less promoted than the existing energy, and transport, housing, agri-food or water systems are largely stabilized by lock-in mechanisms [50].
5. Discussion
5.1. Resilience Is a Commonly Shared Concept Missing for a Common Shared Interpretation and Translation into Practices.
5.2. Resilience Principles Are Inter-Related, as Are Urban Services
5.3. Unspecific or Specific Resilience(s) for Urban Areas?
5.4. Re-Building Resilience Needs to Assume Unpredictable Events
6. Conclusions
Funding
Institutional Review Board Statement
Informed Consent Statement
Data Availability Statement
Conflicts of Interest
References
- Uddin, M.S.; Routray, J.K.; Warnitchai, P. Systems Thinking Approach for Resilient Critical Infrastructures in Urban Disaster Management and Sustainable Development. In Resilient Structures and Infrastructure; Springer: Singapore, 2019; pp. 379–415. [Google Scholar]
- Comes, T.; Van de Walle, B. Measuring Disaster Resilience: The Impact of Hurricane Sandy on Critical Infrastructure Systems. In 11th International ISCRAM Conference; Hiltz, S.R., Pfaff, M.S., Plotnick, L., Shih, P.C., Eds.; Penn State University: University Park, PA, USA, 2014; pp. 195–204. [Google Scholar]
- Rinaldi, S.M.; Peerenboom, J.P.; Kelly, T.K. Identifying, understanding, and analyzing critical infrastructure interdependencies. IEEE Control Syst. Mag. 2001, 21, 11–25. [Google Scholar]
- Cimellaro, G.P. A Comprehensive Methodology for the Evaluation of Infrastructure Interdependencies. In Urban Resilience for Emergency Response and Recovery; Geotechnical, Geological and Earthquake Engineering; Springer: Cham, Switzerland, 2016; Volume 41. [Google Scholar] [CrossRef]
- Zimmerman, R. Decision-making and the vulnerability of interdependent critical infrastructure. In Proceedings of the 2004 IEEE International Conference on Systems, The Hague, The Netherlands, 10–13 October 2004; Volume 5, pp. 4059–4063. [Google Scholar] [CrossRef]
- Vale, L.J.; Campanella, T.J. The Resilient City: How Modern Cities Recover from Disaster; Oxford University Press: Oxford, UK, 2005. [Google Scholar]
- Pandit, A.; Minné, E.A.; Li, F.; Brown, H.; Jeong, H.; James, J.A.C.; Newell, J.P.; Weissburg, M.; Chang, M.E.; Xu, M.; et al. Infrastructure ecology: An evolving paradigm for sustainable urban development. J. Clean. Prod. 2017, 163, S19–S27. [Google Scholar] [CrossRef]
- Meerow, S.; Newell, J.P.; Stults, M. Defining urban resilience: A review. Landsc. Urban Plan. 2016, 147, 38–49. [Google Scholar] [CrossRef]
- Wildavsky, A.B. Searching for Safety; Transaction Publishers: Piscataway, NJ, USA, 1988. [Google Scholar]
- Leichenko, R. Climate change and urban resilience. Curr. Opin. Environ. Sustain. 2011, 3, 164–168. [Google Scholar] [CrossRef]
- Thornbush, M.; Golubchikov, O.; Bouzarovski, S. Sustainable cities targeted by combined mitigation–adaptation efforts for future-proofing. Sustain. Cities Soc. 2013, 9, 1–9. [Google Scholar] [CrossRef]
- Ouyang, M. Review on modeling and simulation of interdependent critical infrastructure systems. Reliab. Eng. Syst. Saf. 2014, 121, 43–60. [Google Scholar] [CrossRef]
- Serre, D.; Heinzlef, C. Assessing and mapping urban resilience to floods with respect to cascading effects through critical infrastructure networks. Int. J. Disaster Risk Reduct. 2018, 30, 235–243. [Google Scholar] [CrossRef]
- Lhomme, S.; Laganier, R.; Diab, Y.; Serre, D. The resilience of the city of Dublin to flooding: From theory to practice. Cybergeo Eur. J. Geogr. 2019. [Google Scholar] [CrossRef]
- Campbell, R.J.; Clark, C.E.; Austin, D.A. Repair or Rebuild: Options for Electric Power in Puerto Rico; Congressional Research Service: Washington, DC, USA, 2017. [Google Scholar]
- Moatty, A.; Reghezza-Zitt, M. Infrastructures critiques, vulnérabilisation du territoire et résilience: Assainissement et inondations majeures en Île-de-France. VertigO-la Rev. Électron. Sci. L’environ. 2018, 18. [Google Scholar] [CrossRef]
- Mattsson, L.G.; Jenelius, E. Vulnerability and resilience of transport systems—A discussion of recent research. Transp. Res. Part A Policy Pract. 2015, 81, 16–34. [Google Scholar] [CrossRef]
- Hosseini, S.; Barker, K.; Ramirez-Marquez, J.E. A review of definitions and measures of system resilience. Reliab. Eng. Syst. Saf. 2016, 145, 47–61. [Google Scholar] [CrossRef]
- Watt, K.E.; Craig, P.P. System stability principles. Syst. Res. 1986, 3, 191–201. [Google Scholar] [CrossRef]
- Carpenter, S.R.; Arrow, K.J.; Barrett, S.; Biggs, R.; Brock, W.A.; Crépin, A.S.; Engström, G.; Folke, C.; Hughes, T.P.; Kautsky, N.; et al. General resilience to cope with extreme events. Sustainability 2012, 4, 3248–3259. [Google Scholar] [CrossRef]
- Kotschy, K.; Biggs, R.; Daw, T.; Folke, C.; West, P. Principle 1–Maintain diversity and redundancy. In Principles for Building Resilience: Sustaining Ecosystem Services in Social-Ecological Systems; Cambridge University Press: Cambridge, UK, 2015; pp. 50–79. [Google Scholar]
- Wardekker, J.A. Resilience principles as a tool for exploring options for urban resilience. Solutions 2018, 9, 1–12. [Google Scholar]
- Touili, N. Portfolio d’options pour le renforcement de la résilience: Application de principes systémiques de résilience à la gestion des risques d’inondation en Gironde. VertigO-la Revue Électron. Sci. L’environ 2015. [Google Scholar] [CrossRef]
- Cariolet, J.M.; Vuillet, M.; Diab, Y. Systèmes urbains et pollution de l’air extérieur: Application du concept de résilience. Cybergeo Eur. J. Geogr. 2019. [Google Scholar] [CrossRef]
- Sun, W.; Bocchini, P.; Davison, B.D. Resilience metrics and measurement methods for transportation infrastructure: The state of the art. Sustain. Resilient Infrastruct. 2020, 5, 168–199. [Google Scholar] [CrossRef]
- Barnett, J. Adapting to climate change in Pacific Island countries: The problem of uncertainty. World Dev. 2001, 29, 977–993. [Google Scholar] [CrossRef]
- O’rourke, T.D.; Lembo, A.J.; Nozick, L.K. Lessons learned from the World Trade Center disaster about critical utility systems. In Beyond September 11th: An Account of Post-Disaster Research. Natural Hazards Research Applications Information Center, Public Entity Risk Institute, and Institute for Civil Infrastructure Systems; University of Colorado: Boulder, CO, USA, 2003; p. 275. [Google Scholar]
- FEMA. Federal Emergency Management Agency (FEMA) Situation Reports; FEMA: Washington, DC, USA, 2001. [Google Scholar]
- Mendonça, D.; Wallace, W.A. Impacts of the 2001 world trade center attack on New York city critical infrastructures. J. Infrastruct. Syst. 2006, 12, 260–270. [Google Scholar] [CrossRef]
- Wallace, W.A.; Mendonça, D.; Lee, E.; Mitchell, J.; Chow, J. Managing disruptions to critical interdependent infrastructures in the context of the 2001 World Trade Center attack. In Impacts of and Human Response to the September 11, 2001 Disasters: What Research Tells Us; University of Colorado: Boulder, CO, USA, 2001. [Google Scholar]
- Zimmerman, R. Public Infrastructure Service Flexibility for Response and Recovery in the Attacks at the World Trade Center. In Impacts of and Human Response to the September 11, 2001 Disasters: What Research Tells Us; University of Colorado: Boulder, CO, USA, 2001. [Google Scholar]
- Mendonça, D.; Wallace, W.A. Factors underlying organizational resilience: The case of electric power restoration in New York City after 11 September 2001. Reliab. Eng. Syst. Saf. 2015, 141, 83–91. [Google Scholar] [CrossRef]
- NASEM (National Academies of Sciences, Engineering, and Medicine). Strengthening Post-Hurricane Supply Chain Resilience: Observations from Hurricanes Harvey, Irma, and Maria; The National Academies Press: Washington, DC, USA, 2020. [Google Scholar] [CrossRef]
- FEMA (Federal Emergency Management Agency). Supply Chain Resilience Guide; FEMA: Washington, DC, USA, 2019. [Google Scholar]
- Wille, D. Simulation-Optimization for Operational Resilience of Interdependent Water-Power Systems in the US Virgin Islands. Ph.D. Thesis, Naval Postgraduate School, Monterey, CA, USA, 2019. [Google Scholar]
- USVI Hurricane Task Force. Report 2018; USVI Hurricane Task Force: Saint Thomas, VI, USA, 2018. [Google Scholar]
- Ramos, M.H.; Perrin, C.; Andreassion, V.; Delaigue, O.; Viatgé, J. Assessement Report on the 2016 Flood Event on the Seine and Loire Nasins (France); Irstea (France): Antony Cedex, France, 2017. [Google Scholar]
- CGEDD. Inondations de Mai et Juin 2016 Dans les Bassins Moyens de la Seine et de la Loire-Retours D’expérience; CGEDD: Paris, France, 2017; 101p. [Google Scholar]
- CGEDD. Pour des Retours D’expérience au Service de la Stratégie Nationale de Gestion du Risque Inondation; CGEDD: Paris, France, 2017; 36p. [Google Scholar]
- Bocquentin, M.; Vuillet, M.; Cariolet, J.M.; Lhomme, S.; Diab, Y. Vers une meilleure prise en compte des défaillances en cascade au sein des réseaux franciliens interdépendants face aux crues majeures. Houille Blanche 2020, 70–78. [Google Scholar] [CrossRef]
- Toubin, M. Améliorer la Résilience Urbaine Par un Diagnostic Collaboratif, L’exemple des Services Urbains Parisiens Face à L’inondation. Ph.D. Thesis, Université Paris-Diderot-Paris VII, Paris, France, 2014. [Google Scholar]
- Moatty, A.; Dubos-Paillard, E. Le système d’assainissement en Ile-de-France: Entre ressource et facteur aggravant pour la gestion d’une inondation majeure. Cybergeo Eur. J. Geogr. 2020. [Google Scholar] [CrossRef]
- Quinlan, A.E.; Berbés-Blázquez, M.; Haider, L.J.; Peterson, G.D. Measuring and assessing resilience: Broadening understanding through multiple disciplinary perspectives. J. Appl. Ecol. 2016, 53, 677–687. [Google Scholar] [CrossRef]
- Haraguchi, M.; Kim, S. Critical infrastructure interdependence in New York City during Hurricane Sandy. Int. J. Disaster Resil. Built Environ. 2016, 7, 133–143. [Google Scholar] [CrossRef]
- Chang, S.E.; McDaniels, T.; Fox, J.; Dhariwal, R.; Longstaff, H. Toward disaster-resilient cities: Characterizing resilience of infrastructure systems with expert judgments. Risk Anal. 2014, 34, 416–434. [Google Scholar] [CrossRef]
- Pederson, P.; Dudenhoeffer, D.; Hartley, S.; Permann, M. Critical infrastructure interdependency modeling: A survey of US and international research. Idaho Natl. Lab. 2006, 25, 27. [Google Scholar]
- Galland, F.; Blanchet, J. Les premiers enseignements de la crise sanitaire dans le secteur des installations hydrauliques. Rev. Déf. Natl. 2020, 8, 46–51. [Google Scholar] [CrossRef]
- Laigneau, M. La résilience de la distribution d’électricité: Comment un service essentiel se transforme avec la digitalisation et la transition énergétique. Rev. Déf. Natl. 2020, 8, 41–45. [Google Scholar] [CrossRef]
- Vendrell-Herrero, F.; Bustinza, O.F.; Parry, G.; Georgantzis, N. Servitization, digitization and supply chain interdependency. Ind. Marketing Manag. 2017, 60, 69–81. [Google Scholar] [CrossRef]
- Simpson, N.P.; Shearing, C.D.; Dupont, B. ‘Partial functional redundancy’: An expression of household level resilience in response to climate risk. Clim. Risk Manag. 2020, 28, 100216. [Google Scholar] [CrossRef]
- Gago, E.J.; Muneer, T.; Knez, M.; Köster, H. Natural light controls and guides in buildings. Energy saving for electrical lighting, reduction of cooling load. Renew. Sustain. Energy Rev. 2015, 41, 1–13. [Google Scholar] [CrossRef]
- Biggs, R.; Schlüter, M.; Biggs, D.; Bohensky, E.L.; BurnSilver, S.; Cundill, G.; Dakos, V.; Daw, T.M.; Evans, L.S.; Kotschy, K.; et al. Toward principles for enhancing the resilience of ecosystem services. Annu. Rev. Environ. Resour. 2012, 37, 421–448. [Google Scholar] [CrossRef]
- Gunderson, L. Ecological and human community resilience in response to natural disasters. Ecol. Soc. 2010, 15, 18. [Google Scholar] [CrossRef]
- Pescaroli, G.; Alexander, D. What are cascading disasters? UCL Open Environ. 2019. [Google Scholar] [CrossRef]
- Lantz, E.; Olis, D.; Warren, A. US Virgin Islands Energy Road Map: Analysis (No. NREL/TP-6A20-52360); National Renewable Energy Lab.(NREL): Golden, CO, USA, 2011. [Google Scholar]
- Särkilahti, M.; Kinnunen, V.; Kettunen, R.; Jokinen, A.; Rintala, J. Replacing centralised waste and sanitation infrastructure with local treatment and nutrient recycling: Expert opinions in the context of urban planning. Technol. Forecast. Soc. Chang. 2017, 118, 195–204. [Google Scholar] [CrossRef]
- Murdock, H.J.; De Bruijn, K.M.; Gersonius, B. Assessment of critical infrastructure resilience to flooding using a response curve approach. Sustainability 2018, 10, 3470. [Google Scholar] [CrossRef]
- Holling, C.S. Understanding the complexity of economic, ecological, and social systems. Ecosystems 2001, 4, 390–405. [Google Scholar] [CrossRef]
- Florentin, D. La grande transformation infrastructurelle: Les réseaux techniques face à la transformation post-socialiste. Les cas de l’eau et du chauffage urbain dans l’Est de l’Allemagne. Rev. Géogr. L’EST 2016, 56. [Google Scholar] [CrossRef]
- IEA. India 2020-Energy Policy Review; IEA: Paris, France, 2020; pp. 1–284. [Google Scholar]
- Therrien, M.C. Stratégies de résilience et infrastructures essentielles. Télescope 2010, 16, 154–171. [Google Scholar]
- Hu, Q.; Knox, C.C.; Kapucu, N. What have we learned since September 11, 2001? A network study of the Boston marathon bombings response. Public Adm. Rev. 2014, 74, 698–712. [Google Scholar] [CrossRef]
- Casari, M.; Wilkie, S.J. Sequencing lifeline repairs after an earthquake: An economic approach. J. Regul. Econ. 2005, 27, 47–65. [Google Scholar] [CrossRef]
- Béné, C.; Mehta, L.; McGranahan, G.; Cannon, T.; Gupte, J.; Tanner, T. Resilience as a policy narrative: Potentials and limits in the context of urban planning. Clim. Dev. 2018, 10, 116–133. [Google Scholar] [CrossRef]
- Thorisson, H.; Baiardi, F.; Angeler, D.G.; Taveter, K.; Vasheasta, A.; Rowe, P.D.; Piotrowicz, W.; Polmateer, T.L.; Lambert, J.H.; Linkov, I. Resilience of critical infrastructure systems to hybrid threats with information disruption. Resilience and Hybrid Threats: Security and Integrity for the Digital World; IOS Press: Amsterdam, The Netherlands, 2020. [Google Scholar]




| Omnivory | Diversification of resources and their means of delivery (e.g., energy mix options, teleprocessing) |
| Redundancy | Interchangeability within the system functional components. If a component fails, others can take over (e.g., overhead and underground lines, secondary roads, rails and tunnels) |
| Buffering | Capacity in excess of the system needs (e.g., emergency generators and fuel, on-site detention tanks, local food hubs) |
| High flux | The faster the movement of resources through a system, the more resources will be available to cope with perturbations (e.g., mobile generators, cell towers and water distribution lines) |
| Homeostasis | Stabilizing feedbacks between the system components (e.g., preventive and controlled shutdowns) |
| Flatness | Top-heavy systems are less resilient and overly hierarchical systems are less able to deal appropriately (and rapidly) with unforeseen events (e.g., off-grid communities, inter-operators’ exercises/trainings) |
| Hazards (H) | Resilience to what? Most resilience approaches target the man-made or natural hazard to maintain the continuity of urban services. However, some hazards could be unforeseen, and disasters could result from multi-hazard interactions. |
| Pathways (P) | In order to prevent CIs (I) from the identified hazards (H), some of the resilient options became a secondary source of disruption. For instance, some of the selected technological responses against flood (e.g., dyke’s or water dam’s failures, sewage system overflowing) could generate disruptions. |
| Infrastructures (I) | Resilience of what? Recent approaches are oriented towards fostering the resilience of CIs such as energy power, transport, telecommunication, water or food supply. |
| Disruptions (D) | All potential outages, breakdowns or shortages in essential urban services. Due to interdependencies, any failure may spread disruptions across networked CIs. |
| Responses (R) | What is done to improve resilience? Resilience is mostly built on specific hazards and/or improving the resilience of a single CI. |
| Omnivory | Redundancy | Buffering | High Flux | Homeostasis | Flatness | |
|---|---|---|---|---|---|---|
| Electric energy |
|
|
|
|
|
|
| Food and water supply |
|
|
|
|
|
|
| Transportation |
|
|
|
|
|
|
Publisher’s Note: MDPI stays neutral with regard to jurisdictional claims in published maps and institutional affiliations. |
© 2021 by the author. Licensee MDPI, Basel, Switzerland. This article is an open access article distributed under the terms and conditions of the Creative Commons Attribution (CC BY) license (https://creativecommons.org/licenses/by/4.0/).
Share and Cite
Touili, N. Hazards, Infrastructure Networks and Unspecific Resilience. Sustainability 2021, 13, 4972. https://doi.org/10.3390/su13094972
Touili N. Hazards, Infrastructure Networks and Unspecific Resilience. Sustainability. 2021; 13(9):4972. https://doi.org/10.3390/su13094972
Chicago/Turabian StyleTouili, Nabil. 2021. "Hazards, Infrastructure Networks and Unspecific Resilience" Sustainability 13, no. 9: 4972. https://doi.org/10.3390/su13094972
APA StyleTouili, N. (2021). Hazards, Infrastructure Networks and Unspecific Resilience. Sustainability, 13(9), 4972. https://doi.org/10.3390/su13094972

