Study on the Relationship between Snowmelt Runoff for Different Latitudes and Vegetation Growth Based on an Improved SWAT Model in Xinjiang, China
Abstract
1. Introduction
2. Materials and Methods
2.1. Description of the Study Area
2.2. Materials
2.3. Methodology
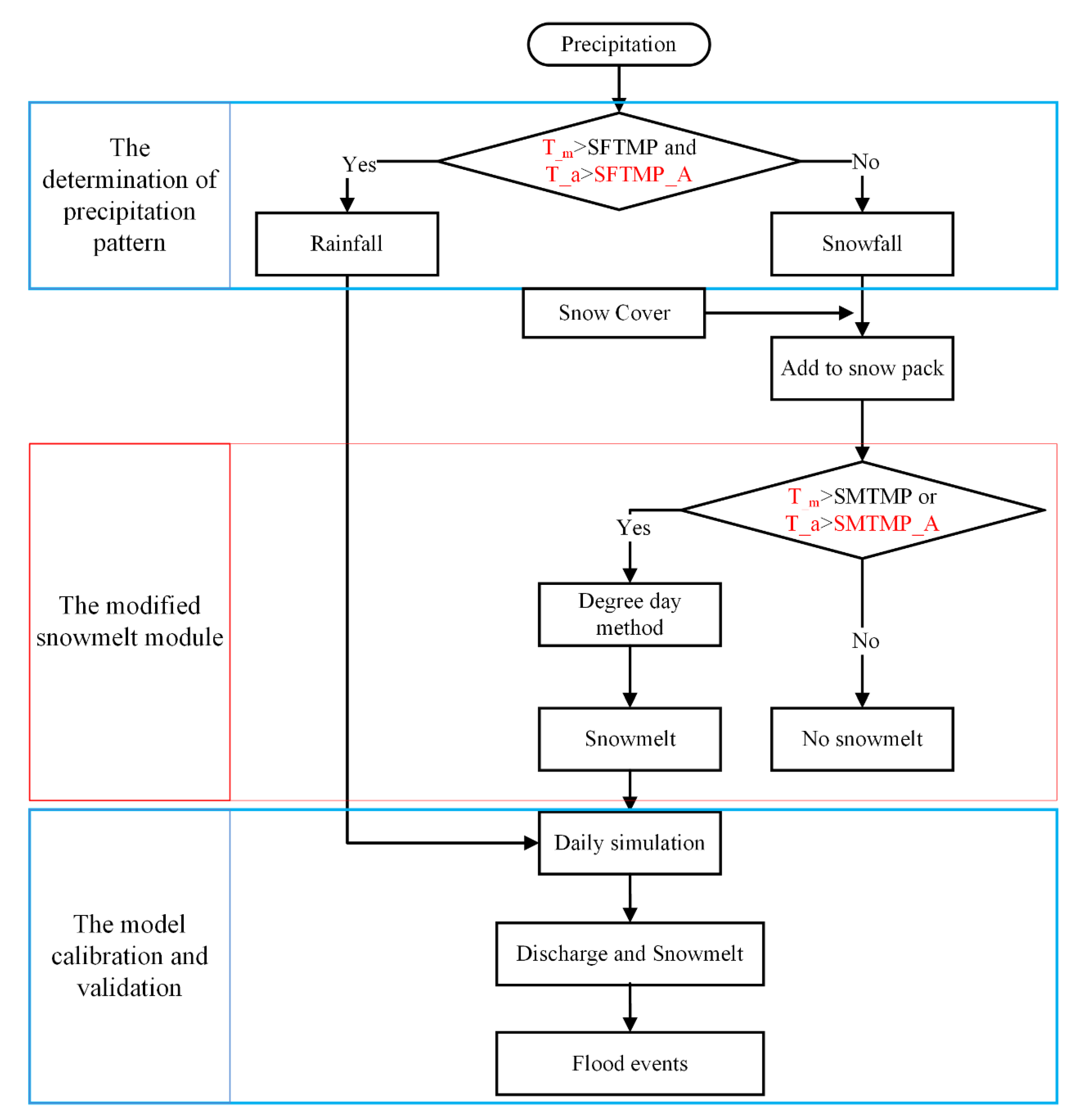
2.3.1. The Model Modification Method
2.3.2. Model Calibration, Validation, and Sensitivity Analysis
3. Results
3.1. The Performsnce of the Daily Model Simulation
3.2. Characteristics of Flood Process
3.3. The Relationship between Snowmelt and NDVI in Spring
4. Discussion
4.1. The Modification of SWAT Model
4.2. The Performance of the Model
4.3. Effect of Snowmelt on Vegetation Growth
4.4. The Sensitivity and Uncertainty Analysis
5. Conclusions
Author Contributions
Funding
Institutional Review Board Statement
Informed Consent Statement
Data Availability Statement
Acknowledgments
Conflicts of Interest
References
- Fierz, C.; Riber, P.; Adams, E.; Curran, A.; Föhn, P.; Lehning, M.; Pluss, C. Evaluation of snow-surface energy balance models in alpine terrain. J. Hydrol. 2003, 282, 76–94. [Google Scholar] [CrossRef]
- Jost, G.; Moore, R.D.; Smith, R.; Gluns, D.R. Distributed temperature-index snowmelt modelling for forested catchments. J. Hydrol. 2012, 420, 87–101. [Google Scholar] [CrossRef]
- Horton, P.; Schaefli, B.; Mezghani, A.; Hingray, B.; Musy, A. Assessment of climate-change impacts on alpine discharge regimes with climate model uncertainty. Hydrol. Process. 2006, 20, 2091–2109. [Google Scholar] [CrossRef]
- McBean, E.; Motiee, H. Assessment of impact of climate change on water resources: A long term analysis of the Great Lakes of North America. Hydrol. Earth Syst. Sci. 2008, 12, 239–255. [Google Scholar] [CrossRef]
- Kriegel, D.; Mayer, C.; Hagg, W.; Vorogushyn, S.; Duethmann, D.; Gafurov, A.; Farinotti, D. Changes in glacierisation, climate and runoff in the second half of the 20th century in the Naryn basin, Central Asia. Glob. Planet. Chang. 2013, 110, 51–61. [Google Scholar] [CrossRef]
- Khadka, D.; Babel, M.S.; Shrestha, S.; Tripathi, N.K. Climate change impact on glacier and snow melt and runoff in Tamakoshi basin in the Hindu Kush Himalayan (HKH) region. J. Hydrol. 2014, 511, 49–60. [Google Scholar] [CrossRef]
- Xu, M.X.; Yan, M.; Kang, J.C.; Ren, J.W. Comparative studies of glacier mass balance and their climatic implications in Svalbard, Northern Scandinavia, and Southern Norway. Environ. Earth Sci. 2012, 67, 1407–1414. [Google Scholar] [CrossRef]
- Fischer, A. Glaciers and climate change: Interpretation of 50 years of direct mass balance of Hintereisferner. Glob. Planet. Chang. 2010, 71, 13–26. [Google Scholar] [CrossRef]
- Kim, S.B.; Shin, H.J.; Park, M.; Kim, S.J. Assessment of future climate change impacts on snowmelt and stream water quality for a mountainous high-elevation watershed using SWAT. Paddy Water Environ. 2015, 13, 557–569. [Google Scholar] [CrossRef]
- Zhao, Q.-D.; Liu, Z.; Qin, R.; She, Y.-J.; Fang, S.-F.; Lu, Z. Research advance of snowmelt model. Xinjiang Agric. Sci. 2007, 44, 734–739. [Google Scholar]
- Wortmann, M.; Krysanova, V.; Kundzewicz, Z.W.; Su, B.; Li, X. Assessing the influence of the Merzbacher Lake outburst floods on discharge using the hydrological model SWIM in the Aksu headwaters, Kyrgyzstan/NW China. Hydrol. Process. 2014, 28, 6337–6350. [Google Scholar] [CrossRef]
- Vafakhah, M.; Nouri, A.; Alavipanah, S.K. Snowmelt-runoff estimation using radiation SRM model in Taleghan watershed. Environ. Earth Sci. 2015, 73, 993–1003. [Google Scholar] [CrossRef]
- Wolfe, M.L.; Richard, T.L. 21st century engineering for on-farm food–energy–water systems. Curr. Opin. Chem. Eng. 2017, 18, 69–76. [Google Scholar] [CrossRef]
- Zhang, Y.; Kang, S.; Gao, T.; Schmale, J.; Liu, Y.; Zhang, W.; Guo, J.; Du, W.; Hu, Z.; Cui, X. Dissolved organic carbon in snow cover of the Chinese Altai Mountains, Central Asia: Concentrations, sources and light-absorption properties. Sci. Total Environ. 2019, 647, 1385–1397. [Google Scholar] [CrossRef] [PubMed]
- Wang, P.; Li, Z.; Luo, S.; Bai, J.; Huai, B.; Wang, F.; Li, H.; Wang, W.; Wang, L. Five decades of changes in the glaciers on the Friendship Peak in the Altai Mountains, China: Changes in area and ice surface elevation. Cold Reg. Sci. Technol. 2015, 116, 24–31. [Google Scholar] [CrossRef]
- Yin, Z.; Feng, Q.; Zou, S.; Yang, L. Assessing variation in water balance components in mountainous inland river basin experiencing climate change. Water 2016, 8, 472. [Google Scholar] [CrossRef]
- Wang, Y.-J.; Meng, X.-Y.; Liu, Z.-H. Snowmelt Runoff Analysis under Generated Climate Change Scenarios for the Juntanghu River Basin, in Xinjiang, China. Tecnol. Cienc. Agua 2016, 7, 41–54. [Google Scholar]
- Wang, P.; Mu, Z. Study on relationship of snowmelt runoff with snow area and temperature in KM River Basin. J. Water Resour. 2013, 24, 28–31. [Google Scholar]
- Chen, Y.N.; Takeuchi, K.; Xu, C.C.; Chen, Y.P.; Xu, Z.X. Regional climate change and its effects on river runoff in the Tarim Basin, China. Hydrol. Process. 2006, 20, 2207–2216. [Google Scholar] [CrossRef]
- Fan, Y.; Chen, Y.; Li, X.; Li, W.; Li, Q. Characteristics of water isotopes and ice-snowmelt quantification in the Tizinafu River, north Kunlun Mountains, Central Asia. Quat. Int. 2015, 380, 116–122. [Google Scholar] [CrossRef]
- Sun, G.; Pan, C.; Jiang, L.; Yang, Y. Spatial distribution of the extreme hydrological events in Xinjiang, north-west of China. Nat. Hazards 2013, 67, 483–495. [Google Scholar] [CrossRef]
- Gamon, J.A.; Huemmrich, K.F.; Stone, R.S.; Tweedie, C.E. Spatial and Temporal Variation in Primary Productivity (NDVI) of Coastal Alaskan Tundra: Decreased Vegetation Growth Following Earlier Snowmelt. Remote Sens. Environ. 2013, 129, 144–153. [Google Scholar] [CrossRef]
- Zhang, F.; Wang, C.; Wang, Z.-H. Response of Natural Vegetation to Climate in Dryland Ecosystems: A Comparative Study between Xinjiang and Arizona. Remote Sens. 2020, 12, 3567. [Google Scholar] [CrossRef]
- Mu, Z.-X.; Jiang, H.-F.; Liu, F. Spatial and temporal variations of snow cover area and NDVI in the West of Tianshan Mountains. J. Glaciol. Geocryol. 2010, 32, 875–882. [Google Scholar]
- Debele, B.; Srinivasan, R.; Gosain, A.K. Comparison of Process-Based and Temperature-Index Snowmelt Modeling in SWAT. Water Resour. Manag. 2010, 24, 1065–1088. [Google Scholar] [CrossRef]
- Wenwu, Q.; Chen, R.; Liu, S.; Han, H.; Jian, W. Research and Application of Two Kinds of Temperature-index Model on the Koxkar Glacier. Adv. Earth Sci. 2011, 26, 409–416. [Google Scholar]
- Tuteja, N.K.; Cunnane, C. Modelling coupled transport of mass and energy into the snowpack—Model development, validation and sensitivity analysis. J. Hydrol. 1997, 195, 232–255. [Google Scholar] [CrossRef]
- Fernández, A. An energy balance model of seasonal snow evolution. Phys. Chem. Earth 1998, 23, 661–666. [Google Scholar] [CrossRef]
- He, X.; Du, J.; Ji, Y.; Zhang, N.; Li, Z.; Wang, S.; Theakstone, W.H. Characteristics of DDF at Baishui Glacier No. 1 region in Yulong Snow Mountain. J. Earth Sci. 2010, 21, 148–156. [Google Scholar] [CrossRef]
- Herrero, J.; Polo, M.; Moñino, A.; Losada, M. An energy balance snowmelt model in a Mediterranean site. J. Hydrol. 2009, 371, 98–107. [Google Scholar] [CrossRef]
- Fontaine, T.A.; Cruickshank, T.S.; Arnold, J.G.; Hotchkiss, R.H. Development of a snowfall–snowmelt routine for mountainous terrain for the soil water assessment tool (SWAT). J. Hydrol. 2002, 262, 209–223. [Google Scholar] [CrossRef]
- Rahman, K.; Maringanti, C.; Beniston, M.; Widmer, F.; Abbaspour, K.; Lehmann, A. Streamflow Modeling in a Highly Managed Mountainous Glacier Watershed Using SWAT: The Upper Rhone River Watershed Case in Switzerland. Water Resour. Manag. 2012, 27, 323–339. [Google Scholar] [CrossRef]
- Omani, N.; Srinivasan, R.; Smith, P.K.; Karthikeyan, R. Glacier mass balance simulation using SWAT distributed snow algorithm. Hydrol. Sci. J. 2016, 62, 546–560. [Google Scholar] [CrossRef]
- Pradhanang, S.M.; Anandhi, A.; Mukundan, R.; Zion, M.S.; Pierson, D.C.; Schneiderman, E.M.; Matonse, A.; Frei, A. Application of SWAT model to assess snowpack development and streamflow in the Cannonsville watershed, New York, USA. Hydrol. Process. 2011, 25, 3268–3277. [Google Scholar] [CrossRef]
- Schneiderman, E.M.; Matonse, A.H.; Zion, M.S.; Lounsbury, D.G.; Mukundan, R.; Pradhanang, S.M.; Pierson, D.C. Comparison of approaches for snowpack estimation in New York City watersheds. Hydrobiol. Process. 2014, 27, 3050–3060. [Google Scholar] [CrossRef]
- Hunt, R.J.; Westenbroek, S.M.; Walker, J.F.; Selbig, W.R.; Regan, R.S.; Leaf, A.T.; Saad, D.A. Simulation of Climate Change Effects on Streamflow, Groundwater, and Stream Temperature Using GSFLOW and SNTEMP in the Black Earth Creek Watershed, Wisconsin; US Geological Survey: Middleton, WI, USA, 2016; pp. 1–117. [Google Scholar]
- Abiodun, O.O.; Guan, H.; Post, V.E.A.; Batelaan, O. Comparison of MODIS and SWAT evapotranspiration over a complex terrain at different spatial scales. Hydrol. Earth Syst. Sci. 2018, 22, 2775–2794. [Google Scholar] [CrossRef]
- Luo, Y.; Arnold, J.; Allen, P.; Chen, X. Baseflow simulation of SWAT model in an inland river basin in Tianshan Mountains, Northwest China. Hydrol. Earth Syst. Sci. Discuss. 2011, 8, 10397–10424. [Google Scholar] [CrossRef]
- Arnold, J.G.; Srinivasan, R.; Muttiah, R.S.; Williams, J.R. Large area hydrologic modeling and assessment part I: Model development 1. JAWRA J. Am. Water Resour. Assoc. 1998, 34, 73–89. [Google Scholar] [CrossRef]
- Golmohammadi, G.; Prasher, S.; Madani, A.; Rudra, R. Evaluating three hydrological distributed watershed models: MIKE-SHE, APEX, SWAT. Hydrology 2014, 1, 20–39. [Google Scholar] [CrossRef]
- Pan, T.; Zuo, L.; Zhang, Z.; Zhao, X.; Liu, Y. Impact of Land Use Change on Water Conservation: A Case Study of Zhangjiakou in Yongding River. Sustainability 2020, 13, 22. [Google Scholar] [CrossRef]
- Panagopoulos, Y.; Dimitriou, E. A Large-Scale Nature-Based Solution in Agriculture for Sustainable Water Management: The Lake Karla Case. Sustainability 2020, 12, 6761. [Google Scholar] [CrossRef]
- Ryu, J.; Kang, H.; Choi, J.W.; Kong, D.S.; Gum, D.; Jang, C.H.; Lim, K.J. Application of SWAT-CUP for streamflow auto-calibration at Soyang-gang dam watershed. J. Korean Soc. Water Environ. 2012, 28, 347–358. [Google Scholar]
- Khalid, K.; Ali, M.F.; Rahman, N.F.A.; Othman, Z.; Bachok, M.F. Calibration assessment of the distributed hydrologic model using SWAT-CUP. In Regional Conference on Science, Technology and Social Sciences (RCSTSS 2016); Springer: Berlin/Heidelberg, Germany, 2018; pp. 241–250. [Google Scholar]
- Choi, H.S. Parameter estimation of SWAT model using SWAT-CUP in Seom-river experimental watershed. J. Korean Soc. Civ. Eng. 2013, 33, 529–536. [Google Scholar] [CrossRef]
- Salimi, E.T.; Nohegar, A.; Malekian, A.; Hosseini, M.; Holisaz, A. Runoff simulation using SWAT model and SUFI-2 algorithm (case study: Shafaroud watershed, Guilan Province, Iran). Casp. J. Environ. Sci 2016, 14, 69–80. [Google Scholar]
- Abbaspour, K.C. SWAT-CUP 2012 SWAT Calibration Uncertainty Program—A User Manual. Sci. Technol. 2014, 106. [Google Scholar]
- Khalid, K.; Ali, M.F.; Rahman, N.F.A.; Mispan, M.R.; Haron, S.H.; Othman, Z.; Bachok, M.F. Sensitivity analysis in watershed model using SUFI-2 algorithm. Procedia Eng. 2016, 162, 441–447. [Google Scholar] [CrossRef]
- Jajarmizadeh, M.; Harun, S.; Abdullah, R.; Salarpour, M. Using soil and water assessment tool for flow simulation and assessment of sensitive parameters applying SUFI-2 algorithm. Casp. J. Appl. Sci. Res. 2012, 2, 37–47. [Google Scholar]
- Mehan, S.; Neupane, R.P.; Kumar, S. Coupling of SUFI 2 and SWAT for improving the simulation of streamflow in an agricultural watershed of South Dakota. Hydrol. Curr. Res. 2017, 8. [Google Scholar] [CrossRef]
- Potter, C. Snowmelt timing impacts on growing season phenology in the northern range of Yellowstone National Park estimated from MODIS satellite data. Landsc. Ecol. 2020, 35, 373–388. [Google Scholar] [CrossRef]
- Grippa, M.; Kergoat, L.; Toan, T.L.; Mognard, N.M.; Delbart, N.; L’Hermitte, J.; Vicente-Serrano, S.M. The impact of snow depth and snowmelt on the vegetation variability over central Siberia. Geophys. Res. Lett. 2005, 32. [Google Scholar] [CrossRef]
- Molotch, N.P.; Guan, B.; Trujillo, E. Elevation-dependent controls on snowmelt partitioning and vegetation response inferred from satellite observations (Invited). In Proceedings of the AGU Fall Meeting Abstracts, San Francisco, CA, USA, 3–7 December 2012. [Google Scholar]
- Cohen, J.; Pulliainen, J.; Ménard, C.B.; Johansen, B.; Oksanen, L.; Luojus, K.; Ikonen, J. Effect of reindeer grazing on snowmelt, albedo and energy balance based on satellite data analyses. Remote Sens. Environ. 2013, 135, 107–117. [Google Scholar] [CrossRef]
- Gómez-Giráldez, P.J.; Aguilar, C.; Polo, M.J.; Neale, C.M.U.; Maltese, A. NDVI sensitivity to the hydrological regime in semiarid mountainous environments. Proc. Spie Int. Soc. Opt. Eng. 2012, 8531, 103–104. [Google Scholar]
- Zhao, X.; Tan, K.; Zhao, S.; Fang, J. Changing climate affects vegetation growth in the arid region of the northwestern China. J. Arid. Environ. 2011, 75, 946–952. [Google Scholar] [CrossRef]
- Xin, Z.B.; Xu, J.X.; Zheng, W. Spatiotemporal variations of vegetation cover on the Chinese Loess Plateau (1981–2006): Impacts of climate changes and human activities. Sci. China Ser. D Earth Sci. 2008, 51, 67–78. [Google Scholar] [CrossRef]
- Li, B.; Chen, Y.; Chen, Z.; Li, W.; Zhang, B. Variations of temperature and precipitation of snowmelt period and its effect on runoff in the mountainous areas of Northwest China. J. Geog. Sci. 2013, 23, 17–30. [Google Scholar] [CrossRef]
- Ma, Y.G.; Huang, Y.; Chen, X.; Li, Y.P.; Bao, A.M. Modelling Snowmelt Runoff under Climate Change Scenarios in an Ungauged Mountainous Watershed, Northwest China. Math. Prob. Eng. 2013, 2013, 808565. [Google Scholar] [CrossRef]
- Duan, Y.; Meng, F.; Liu, T.; Huang, Y.; Luo, M.; Xing, W.; De Maeyer, P. Sub-Daily Simulation of Mountain Flood Processes Based on the Modified Soil Water Assessment Tool (SWAT) Model. Int. J. Environ. Res. Public Health 2019, 16, 3118. [Google Scholar] [CrossRef]
- Liu, J.; Zhang, W.; Nie, N. Spatial Downscaling of TRMM Precipitation Data Using an Optimal Subset Regression Model with NDVI and Terrain Factors in the Yarlung Zangbo River Basin, China. Adv. Meteorol. 2018. [Google Scholar] [CrossRef]
- Adosi, J.J. Seasonal variation of carbon dioxide, rainfall, NDVI and it’s association to land degradation in Tanzania. In Climate and Land Degradation; Springer: Berlin/Heidelberg, Germany, 2007; pp. 373–389. [Google Scholar]
- Zamri, N.; Abdullah, L. Flood control project selection using an interval type-2 entropy weight with interval type-2 fuzzy TOPSIS. AIP Conf. Proc. 2014, 1602, 62–68. [Google Scholar]
- Franchini, M.; Lamberti, P. A flood routing Muskingum type simulation and forecasting model based on level data alone. Water Resour. Res. 1994, 30, 2183–2196. [Google Scholar] [CrossRef]
- Fujita, K.; Takeuchi, N.; Aizen, V.; Nikittin, S. Glaciological observations on the plateau of Belukha Glacier in the Altai Mountains, Russia from. Bull. Glaciol. Res. 2004, 21, 57–64. [Google Scholar]
- Bai, S.; Wang, L.; Shi, J.; LI, W. Runoff simulation for Kaidu river basin based on SWAT model. J. Arid Land Resour. Environ. 2013, 27, 79–84. [Google Scholar] [CrossRef]
- Song, Q.; Mu, Z.; Jiang, H. Application of SWAT model in western area of Tianshan Mountain. J. Water Resour. Water Eng. 2013, 24, 46–49. [Google Scholar]
- Xian-yong, M.; Xiao-nan, J.; Zhi-hui, L.; Xi, C.; Shi-feng, F. Study on snowmelt runoff under climate change effect in Tianshan mountain in China. Nat. Environ. Pollut. Technol. 2013, 12, 555. [Google Scholar]
- Tiwari, S.; Kar, S.C.; Bhatla, R. Snowfall and Snowmelt Variability over Himalayan Region in Inter-annual Timescale. Aquat. Procedia 2015, 4, 942–949. [Google Scholar] [CrossRef]
- Viglione, A.; Chirico, G.B.; Komma, J.; Woods, R.; Borga, M.; Blöschl, G. Generalised synthesis of space-time variability in flood response: Dynamics of flood event types. In Proceedings of the Egu General Assembly Conference, Vienna, Austria, 2–7 May 2010. [Google Scholar]
- Serjantov, A.; Dingledine, R.; Syverson, P. From a Trickle to a Flood: Active Attacks on Several Mix Types. In International Workshop on Information Hiding; Springer: Berlin/Heidelberg, Germany, 2002. [Google Scholar]
- Grillakis, M.G.; Tsanis, I.K.; Koutroulis, A.G. Application of the HBV hydrological model in a flash flood case in Slovenia. Nat. Hazards Earth Syst. Sci. 2010, 10, 2713–2725. [Google Scholar] [CrossRef]
- Yuan, F.; Zhang, L.; Soe, K.M.W.; Ren, L.; Zhao, C.; Zhu, Y.; Jiang, S.; Liu, Y. Applications of TRMM- and GPM-Era Multiple-Satellite Precipitation Products for Flood Simulations at Sub-Daily Scales in a Sparsely Gauged Watershed in Myanmar. Remote Sens. 2019, 11, 140. [Google Scholar] [CrossRef]
- Jain, S.K.; Goswami, A.; Saraf, A.K. Assessment of snowmelt runoff using remote sensing and effect of climate change on runoff. Water Resour. Manag. 2010, 24, 1763–1777. [Google Scholar] [CrossRef]
- Luo, Y.; Arnold, J.; Allen, P.; Chen, X. Baseflow simulation using SWAT model in an inland river basin in Tianshan Mountains, Northwest China. Hydrol. Earth Syst. Sci. 2012, 16, 1259–1267. [Google Scholar] [CrossRef]
- Kjeldsen, T.R.; Rosbjerg, D. Comparison of regional index flood estimation procedures based on the extreme value type I distribution. Stoch. Environ. Res. Risk Assess. 2002, 16, 358–373. [Google Scholar] [CrossRef]
- Li, D.; Qu, S.; Shi, P.; Chen, X.; Xue, F.; Gou, J.; Zhang, W. Development and Integration of Sub-Daily Flood Modelling Capability within the SWAT Model and a Comparison with XAJ Model. Water 2018, 10, 1263. [Google Scholar] [CrossRef]
- Hoang, L.; Van Griensven, A.; Mynett, A. Enhancing the SWAT model for simulating denitrification in riparian zones at the river basin scale. Environ. Model. Softw. 2017, 93, 163–179. [Google Scholar] [CrossRef]
- Sinnathamby, S.; Douglas-Mankin, K.R.; Craige, C. Field-scale calibration of crop-yield parameters in the Soil and Water Assessment Tool (SWAT). Agric. Water Manag. 2017, 180, 61–69. [Google Scholar] [CrossRef]
- Zhang, X.; Srinivasan, R.; Debele, B.; Hao, F. Runoff simulation of the headwaters of the Yellow River using the SWAT model with three snowmelt algorithms. J. Am. Water Resour. Assoc. 2008, 44, 48–61. [Google Scholar] [CrossRef]
- Hock, R. Temperature index melt modelling in mountain areas. J. Hydrol. 2003, 282, 104–115. [Google Scholar] [CrossRef]
- Laudon, H.; Hemond, H.F.; Krouse, R.; Bishop, K. Oxygen 18 fractionation during snowmelt: Implications for spring flood hydrograph separation. Water Resour. Res. 2002, 38, 40-1–40-10. [Google Scholar] [CrossRef]
- Hock, R. A distributed temperature-index ice- and snowmelt model including potential direct solar radiation. J. Glaciol. 1999, 45, 101–111. [Google Scholar] [CrossRef]
- Jiang, X.; Wang, N.L.; He, J.Q.; Wu, X.B.; Song, G.J. A distributed surface energy and mass balance model and its application to a mountain glacier in China. Chin. Sci. Bull. 2010, 55, 2079–2087. [Google Scholar] [CrossRef]
- Vilaysane, B.; Takara, K.; Luo, P.; Akkharath, I.; Duan, W. Hydrological stream flow modelling for calibration and uncertainty analysis using SWAT model in the Xedone river basin, Lao PDR. Procedia Environ. Sci. 2015, 28, 380–390. [Google Scholar] [CrossRef]
- Mernild, S.H.; Liston, G.E. The Influence of Air Temperature Inversions on Snowmelt and Glacier Mass Balance Simulations, Ammassalik Island, Southeast Greenland. J. Appl. Meteorol. Climatol. 2010, 49, 47–67. [Google Scholar] [CrossRef]
- Qi, J.; Li, S.; Jamieson, R.; Hebb, D.; Xing, Z.; Meng, F.-R. Modifying SWAT with an energy balance module to simulate snowmelt for maritime regions. Environ. Model. Softw. 2017, 93, 146–160. [Google Scholar] [CrossRef]
- Viglione, A.; Chirico, G.B.; Komma, J.; Woods, R.; Borga, M.; Blöschl, G. Quantifying space-time dynamics of flood event types. J. Hydrol. 2010, 394, 213–229. [Google Scholar] [CrossRef]
- Yang, J.; Reichert, P.; Abbaspour, K.C.; Xia, J.; Yang, H. Comparing uncertainty analysis techniques for a SWAT application to the Chaohe Basin in China. J. Hydrol. 2008, 358, 1–23. [Google Scholar] [CrossRef]
- Zhang, W.; Shen, Y.; Wang, N.; He, J.; Zhou, J. Investigations on physical properties and ablation processes of snow cover during the spring snowmelt period in the headwater region of the Irtysh River, Chinese Altai Mountains. Environ. Earth Sci. 2016, 75, 199. [Google Scholar] [CrossRef]
- Ewing, M.E.; Reese, C.A.; Nolan, M.A. The potential effects of percolating snowmelt on palynological records from firn and glacier ice. J. Glaciol. 2014, 60, 661–669. [Google Scholar] [CrossRef]
- Wu, X.; Che, T.; Li, X.; Wang, N.; Yang, X. Slower snowmelt in spring along with climate warming across the Northern Hemisphere. Geophys. Res. Lett. 2018, 45, 331–339. [Google Scholar] [CrossRef]
- Huang, J.-B.; Wang, B.; Hinokidani, O.; Yamamoto, S. A distributed numerical rainfall-runoff model combined with snowmelt module. Adv. Water Sci. 2012, 23, 194–199. [Google Scholar]
- Duan, Y.; Liu, T.; Meng, F.; Luo, M.; Frankl, A.; De Maeyer, P.; Bao, A.; Kurban, A.; Feng, X. Inclusion of Modified Snow Melting and Flood Processes in the SWAT Model. Water 2018, 10, 1715. [Google Scholar] [CrossRef]
- Zhang, F.; Bai, L.; Li, L.; Wang, Q. Sensitivity of runoff to climatic variability in the northern and southern slopes of the Middle Tianshan Mountains, China. J. Arid Land 2016, 8, 681–693. [Google Scholar] [CrossRef]
- Dou, Y.; Chen, X.; Bao, A.; Li, L. The simulation of snowmelt runoff in the ungauged Kaidu River Basin of TianShan Mountains, China. Environ. Earth Sci. 2011, 62, 1039–1045. [Google Scholar] [CrossRef]
- Jain, S.K.; Jain, S.K.; Jain, N.; Xu, C. Hydrologic modeling of a Himalayan mountain basin by using the SWAT model. Hydrol. Earth Syst. Sci. 2017, 1–26. [Google Scholar] [CrossRef]
- Smith, T.; Bookhagen, B.; Rheinwalt, A. Spatiotemporal patterns of High Mountain Asia’s snowmelt season identified with an automated snowmelt detection algorithm, 1987–2016. Cryosphere 2017, 11, 2329. [Google Scholar] [CrossRef]
- Wang, K.; Zhang, L.; Qiu, Y.; Ji, L.; Tian, F.; Wang, C.; Wang, Z. Snow effects on alpine vegetation in the Qinghai-Tibetan Plateau. Int. J. Digit. Earth 2015, 8, 58–75. [Google Scholar] [CrossRef]
- McNeill, K.; Macdonald, K.; Singh, A.; Binns, A.D. Food and water security: Analysis of integrated modeling platforms. Agric. Water Manag. 2017, 194, 100–112. [Google Scholar] [CrossRef]
- Zhao, Q.D.; Ye, B.S.; Ding, Y.J.; Zhang, S.Q.; Yi, S.H.; Wang, J.; Shangguan, D.H.; Zhao, C.C.; Han, H.D. Coupling a glacier melt model to the Variable Infiltration Capacity (VIC) model for hydrological modeling in north-western China. Environ. Earth Sci. 2013, 68, 87–101. [Google Scholar] [CrossRef]
- Liu, S.Y.; Sun, W.X.; Shen, Y.P.; Li, G. Glacier changes since the Little Ice Age maximum in the western Qilian Shan, northwest China, and consequences of glacier runoff for water supply. J. Glaciol. 2003, 49, 117–124. [Google Scholar] [CrossRef]
- Duan, Y.; Liu, T.; Meng, F.; Yuan, Y.; Luo, M.; Huang, Y.; Xing, W.; Nzabarinda, V.; De Maeyer, P.J.R.S. Accurate Simulation of Ice and Snow Runoff for the Mountainous Terrain of the Kunlun Mountains, China. Remote Sens. 2020, 12, 179. [Google Scholar] [CrossRef]
- Hong, M.; Liu, Z.; Liu, Y. Energy balance of a snow cover and simulation of snowmelt in the western Tien Shan Mountains, China. Ann. Glaciol. 1992, 16, 73–78. [Google Scholar] [CrossRef]
- Chen, Y.N.; Deng, H.J.; Li, B.F.; Li, Z.; Xu, C.C. Abrupt change of temperature and precipitation extremes in the arid region of Northwest China. Quat. Int. 2014, 336, 35–43. [Google Scholar] [CrossRef]
- Grusson, Y.; Sun, X.; Gascoin, S.; Sauvage, S.; Raghavan, S.; Anctil, F.; Sáchez-Pérez, J.-M.J.J.o.H. Assessing the capability of the SWAT model to simulate snow, snow melt and streamflow dynamics over an alpine watershed. J. Hydrol. 2015, 531, 574–588. [Google Scholar] [CrossRef]
- Le, B.T. An Application of Soil And Water Analysis Tool (Swat) for Water Quality of Upper Cong Watershed, Vietnam. Master Thesis, Asian Institute of Technology, Khlong Luang, Thailand, 2005. [Google Scholar]
- Masuda, K.; Morinaga, Y.; Numaguti, A.; Ouchi, A. Seasonal variation of snow cover over the Northern Hemisphere: Progression of snowmelt. Proc. NIPR Symp. Polar Meteorol. Glaciol. 1990, 3, 107–108. [Google Scholar]
- Pomeroy, J.; Fang, X.; Ellis, C. Sensitivity of snowmelt hydrology in Marmot Creek, Alberta, to forest cover disturbance. Hydrol. Process. 2012, 26, 1891–1904. [Google Scholar] [CrossRef]
- Laidler, G.J.; Treitz, P.M.; Atkinson, D.M. Remote sensing of arctic vegetation: Relations between the NDVI, spatial resolution and vegetation cover on Boothia Peninsula, Nunavut. Arctic 2008, 61, 1–13. [Google Scholar] [CrossRef]
- Reed, B.; Budde, M.; Spencer, P.; Miller, A. Integration of MODIS-derived metrics to assess interannual variability in snowpack, lake ice, and NDVI in southwest Alaska. Remote Sens. Environ. 2009, 113, 1443–1452. [Google Scholar] [CrossRef]
- Ward, D.H.; Helmericks, J.; Hupp, J.W.; McManus, L.; Budde, M.; Douglas, D.C.; Tape, K. Multi-decadal trends in spring arrival of avian migrants to the central Arctic coast of Alaska: Effects of environmental and ecological factors. J. Avian Biol. 2016, 47, 197–207. [Google Scholar] [CrossRef]
- Zheng, Z.; Wenxi, L.U.; Chu, H.B.; Cheng, W.G.; Ying, Z. Uncertainty analysis of hydrological model parameters based on the bootstrap method:A case study of the SWAT model applied to the Dongliao River Watershed, Jilin Province, Northeastern China. Sci. China Technol. Sci. 2014, 57, 219–229. [Google Scholar] [CrossRef]
- Singh, V.; Bankar, N.; Salunkhe, S.S.; Bera, A.K.; Sharma, J. Hydrological stream flow modelling on Tungabhadra catchment: Parameterization and uncertainty analysis using SWAT CUP. Curr. Sci. 2013, 104, 1187–1199. [Google Scholar]
- Cao, Y.; Zhang, J.; Yang, M.; Lei, X.; Guo, B.; Yang, L.; Zeng, Z.; Qu, J.J.W. Application of SWAT model with CMADS data to estimate hydrological elements and parameter uncertainty based on SUFI-2 Algorithm in the Lijiang river basin, China. Water 2018, 10, 742. [Google Scholar] [CrossRef]
- Luo, P.; Takara, K.; He, B.; Cao, W.; Yamashiki, Y.; Nover, D. Calibration and uncertainty analysis of SWAT model in a Japanese river catchment. J. Jpn. Soc. Civ. Eng. 2011, 67, I_61–I_66. [Google Scholar] [CrossRef]
- Jung, J.; Cho, S.; Lim, B.; Oh, T.; Ham, S.; Kim, K. Evaluation of the possibility of daily flow data generation from 8-day interval measured flow data using SWAT-CUP. J. Korean Soc. Water Environ. 2012, 28, 595–600. [Google Scholar]
- Kumar, N.; Singh, S.K.; Srivastava, P.K.; Narsimlu, B. SWAT Model calibration and uncertainty analysis for streamflow prediction of the Tons River Basin, India, using Sequential Uncertainty Fitting (SUFI-2) algorithm. Modeling Earth Syst. Environ. 2017, 3, 30. [Google Scholar] [CrossRef]
- Luo, N.; Mao, D.; Wen, B.; Liu, X. Climate Change Affected Vegetation Dynamics in the Northern Xinjiang of China: Evaluation by SPEI and NDVI. Land 2020, 9, 90. [Google Scholar] [CrossRef]
- Xu, Y.; Yang, J.; Chen, Y. NDVI-based vegetation responses to climate change in an arid area of China. Theor. Appl. Climatol. 2016, 126, 213–222. [Google Scholar] [CrossRef]






| Name | Area (km2) | Watershed Center Latitude(Degree) | Average Altitude (m) | Maximum Temperature (°C) | Minimum Temperature (°C) | Average Annual Precipitation (mm) | Average Daily Discharge(m3/s) |
|---|---|---|---|---|---|---|---|
| Daqing River Basin | 1626.46 | 47.0 N | 2447.0 | 9.75 | −4.56 | 199.32 | 15.74 |
| Kaiken River Basin | 382.18 | 43.5 N | 2731.0 | 17.65 | 4.25 | 221.89 | 4.54 |
| Heizi River Basin | 4619.76 | 42.0 N | 2977.5 | 17.29 | 3.65 | 147.05 | 13.67 |
| Pishan River Basin | 1953.46 | 36.5 N | 4139.5 | 20.24 | 7.06 | 58.52 | 16.18 |
| File Extension | Parameter | Description | Range of Values |
|---|---|---|---|
| .bsn(New) | SFTMP_A | Snowfall accumulated temperature | 0–40 |
| .bsn(New) | SMTMP_A | Snowmelt accumulated temperature | 0–40 |
| .bsn | SFTMP | Snowfall temperature | −20 to 20 |
| .bsn | SMTMP | Snow-melt base temperature | −20 to 20 |
| .bsn | SMFMX | Maximum melt rate for snow during the year | 0–20 |
| .bsn | SMFMN | Minimum melt rate for snow during the year | 0–20 |
| .bsn | TIMP | Snowpack temperature lag factor | 0–1 |
| .bsn | SNOCOVMX | Minimum snow water content corresponding to 100% snow cover | 0–500 |
| .bsn | SFTMP | Snowfall temperature | −40 |
| .bsn | SURLAG | Surface runoff lag time | 0.05–24 |
| .gw | ALPHA_BF | Base flow alpha factor (days) | 0–1 |
| .gw | GW_DELAY | Groundwater delay (days) | 0–500 |
| .gw | GWQMN | Threshold water depth in the shallow aquifer required for return flow to occur (mm) | 0–5000 |
| .gw | SHALLST | Initial water depth in the shallow aquifer (mm) | 0–50,000 |
| .gw | GW_REVAP | Groundwater “revamp” coefficient | 0.02–0.2 |
| .mgt | CN2 | SCS runoff curve number | 35–98 |
| .ohru | OV_N | Manning’s “n” value for overland flow | 0.01–30 |
| .ohru | ESCO | Soil evaporation compensation factor | 0–1 |
| .ohru | EPCO | Plant uptake compensation factor | 0–1 |
| .rte | CH_N2 | Manning’s “n” value for the main channel | −0.01 to 0.3 |
| .rte | CH_K2 | Effective hydraulic conductivity in main channel alluvium | −0.01 to 500 |
| .sol | SOL_K | Saturated hydraulic conductivity | 0–2000 |
| .sol | SOL_AWC | Available water capacity of the soil layer | 0–1 |
| .sub | PLAPS | Precipitation lapse rate | −20 to 20 |
| .sub | TLAPS | Temperature lapse rate | −10 to 10 |
| .sub | CH_N1 | Manning’s “n” value for the tributary channels | 0.01–30 |
| .sub | CH_K1 | Effective hydraulic conductivity in tributary channel alluvium | 0–300 |
| .sub | SNO_SUB | Initial snow water content | 0–150 |
| NS | PBIAS | |||||||||||
|---|---|---|---|---|---|---|---|---|---|---|---|---|
| Basins | Overall (2010–2011) | Calibration (2010) | Validation (2011) | Overall (2010–2011) | Calibration (2010) | Validation (2011) | ||||||
| Original | Modified | Original | Modified | Original | Modified | Original | Modified | Original | Modified | Original | Modified | |
| DQR | 0.7 | 0.82 | 0.73 | 0.83 | 0.65 | 0.76 | 25.59 | 16.67 | 13.6 | 17.48 | 37.36 | 15.07 |
| KKR | 0.64 | 0.78 | 0.67 | 0.82 | 0.62 | 0.75 | −12.06 | −8.79 | −11.22 | −4.05 | 13.62 | 7.94 |
| HZR | 0.71 | 0.77 | 0.76 | 0.85 | 0.68 | 0.72 | 18.55 | −9.95 | 20.95 | −8.13 | 15.3 | −12.43 |
| PSR | 0.74 | 0.86 | 0.75 | 0.88 | 0.75 | 0.82 | 13.68 | 3.56 | 12.4 | 2.06 | 15.23 | 5.38 |
| SFTMP_A | SMTMP_A | |||||
|---|---|---|---|---|---|---|
| Basins | Calibration Value (°C) | T-States | p-Value | Calibration Value (°C) | T-States | p-Value |
| DQR | 24.24 | 3.34 | 0.06 | 18.35 | 8.34 | 0.01 |
| KKR | 22.09 | 4.05 | 0.08 | 19.46 | 8.86 | 0.01 |
| HZR | 20.18 | 5.27 | 0.04 | 17.5 | 9.05 | 0.01 |
| PSR | 25.62 | 3.28 | 0.07 | 20.18 | 7.55 | 0.02 |
Publisher’s Note: MDPI stays neutral with regard to jurisdictional claims in published maps and institutional affiliations. |
© 2021 by the authors. Licensee MDPI, Basel, Switzerland. This article is an open access article distributed under the terms and conditions of the Creative Commons Attribution (CC BY) license (http://creativecommons.org/licenses/by/4.0/).
Share and Cite
Duan, Y.; Luo, M.; Guo, X.; Cai, P.; Li, F. Study on the Relationship between Snowmelt Runoff for Different Latitudes and Vegetation Growth Based on an Improved SWAT Model in Xinjiang, China. Sustainability 2021, 13, 1189. https://doi.org/10.3390/su13031189
Duan Y, Luo M, Guo X, Cai P, Li F. Study on the Relationship between Snowmelt Runoff for Different Latitudes and Vegetation Growth Based on an Improved SWAT Model in Xinjiang, China. Sustainability. 2021; 13(3):1189. https://doi.org/10.3390/su13031189
Chicago/Turabian StyleDuan, Yongchao, Min Luo, Xiufeng Guo, Peng Cai, and Fu Li. 2021. "Study on the Relationship between Snowmelt Runoff for Different Latitudes and Vegetation Growth Based on an Improved SWAT Model in Xinjiang, China" Sustainability 13, no. 3: 1189. https://doi.org/10.3390/su13031189
APA StyleDuan, Y., Luo, M., Guo, X., Cai, P., & Li, F. (2021). Study on the Relationship between Snowmelt Runoff for Different Latitudes and Vegetation Growth Based on an Improved SWAT Model in Xinjiang, China. Sustainability, 13(3), 1189. https://doi.org/10.3390/su13031189

