Comprehensive Characterization of Spent Chemical Foundry Sand for Use in Concrete
Abstract
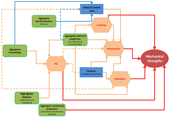
:1. Introduction
2. Materials and Methods
2.1. Materials
2.2. Methods
2.2.1. Recommended Physical and Chemical Characterization of the Aggregates
2.2.2. Chemical and Crystallographic Composition of the Mortars Aggregates
2.2.3. Morphology and Embedding of the Mortar Aggregates
2.2.4. Metallic Particles Characterization of the Spent Foundry Sand
2.2.5. Rheological and Mechanical Properties of Mortars and Concretes
3. Results
3.1. Recommended Physical and Chemical Characterization of the Aggregates
3.2. Chemical and Crystallographic Composition of the Mortars Aggregates
3.3. Morphology and Embedding of the Mortars Aggregates
3.4. Metallic Particles Characterization of the Spent Foundry Sand
3.5. Rheological and Mechanical Properties of Mortars and Concretes
4. Discussions
4.1. Physical and Chemical Properties of the Aggregates
4.2. Workability and Mechanical Strengths of the Cementitious Materials
5. Conclusions
Author Contributions
Funding
Acknowledgments
Conflicts of Interest
References
- Jasson, P. Sables et Matériaux de Moulage de Fonderie; Editions T.I.: Saint-Denis, France, 1999; pp. 2–23. [Google Scholar]
- Hackney, P.; Wooldridge, R. Optimisation of Additive Manufactured Sand Printed Mould Material for Aluminium Castings. Procedia Manuf. 2017, 11, 457–465. [Google Scholar] [CrossRef]
- Trinowski, D.M. Foundry. In Phenolic Resins: A Century of Progress; Pilato, L., Ed.; Springer: Berlin/Heidelberg, Germany, 2010; pp. 451–502. [Google Scholar] [CrossRef]
- Siddique, R.; Kaur, G.; Rajor, A. Waste foundry sand and its leachate characteristics. Resour. Conserv. Recycl. 2010, 54, 1027–1036. [Google Scholar] [CrossRef]
- Devaux, P.; Vecoven, J. Les dechets de sables de fonderie en technique routiere. Bull. Int. Assoc. Eng. Geol. 1984, 30, 375–378. [Google Scholar] [CrossRef]
- Siddique, R. Foundry Sand. In Waste Materials and By-Products in Concrete; Springer: Berlin/ Heidelberg, Germany, 2008; pp. 381–406. Available online: https://www.springer.com/gp/book/9783540742937 (accessed on 15 October 2021).
- Guney, Y.; Sari, Y.D.; Yalcin, M.; Tuncan, A.; Donmez, S. Re-usage of waste foundry sand in high-strength concrete. Waste Manag. 2010, 30, 1705–1713. [Google Scholar] [CrossRef] [PubMed]
- Carnin, R.L.; Folgueras, M.V.; Luvizão, R.R.; Correia, S.L.; Da Cunha, C.J.; Dungan, R.S. Use of an integrated approach to characterize the physicochemical properties of foundry green sands. Thermochim. Acta 2012, 543, 150–155. [Google Scholar] [CrossRef]
- Deng, A.; Tikalsky, P.J. Geotechnical and leaching properties of flowable fill incorporating waste foundry sand. Waste Manag. 2008, 28, 2161–2170. [Google Scholar] [CrossRef] [PubMed] [Green Version]
- Iloh, P.; Fanourakis, G.; Ogra, A. Evaluation of Physical and Chemical Properties of South African Waste Foundry Sand (WFS) for Concrete Use. Sustainability 2019, 11, 193. [Google Scholar] [CrossRef] [Green Version]
- Javed, S.; Lovell, C.W.; Wood, L.E. Waste Foundry Sand in Asphalt Concrete; Transportation Research Board: Washington, DC, USA, 1994; no 1437; pp. 27–34. [Google Scholar]
- Javed, S. Use of Waste Foundry Sand in Highway Construction: Final Report; Purdue University: West Lafayette, IN, USA, 1994. [Google Scholar] [CrossRef] [Green Version]
- Mavroulidou, M.; Lawrence, D. Can waste foundry sand fully replace structural concrete sand? J. Mater. Cycles Waste Manag. 2018, 21, 594–605. [Google Scholar] [CrossRef] [Green Version]
- Monosi, S.; Sani, D.; Tittarelli, F. Used Foundry Sand in Cement Mortars and Concrete Production~!2010-03-27~!2010-05-03~!2010-07-07~! Open Waste Manag. J. 2010, 3, 18–25. [Google Scholar] [CrossRef]
- Monosi, S.; Tittarelli, F.; Giosuè, C.; Ruello, M.L. Effect of two different sources and washing treatment on the properties of UFS by-products for mortar and concrete production. Constr. Build. Mater. 2013, 44, 260–266. [Google Scholar] [CrossRef]
- Etxeberria, M.; Pacheco, C.; Meneses, J.; Berridi, I. Properties of concrete using metallurgical industrial by-products as aggregates. Constr. Build. Mater. 2010, 24, 1594–1600. [Google Scholar] [CrossRef]
- Yazoghli-Marzouk, O.; Vulcano-Greullet, N.; Cantegrit, L.; Friteyre, L.; Jullien, A. Recycling foundry sand in road construction–field assessment. Constr. Build. Mater. 2014, 61, 69–78. [Google Scholar] [CrossRef]
- Dayton, E.A.; Whitacre, S.D.; Dungan, R.S.; Basta, N.T. Characterization of physical and chemical properties of spent foundry sands pertinent to beneficial use in manufactured soils. Plant Soil 2009, 329, 27–33. [Google Scholar] [CrossRef]
- Aggarwal, Y.; Siddique, R. Microstructure and properties of concrete using bottom ash and waste foundry sand as partial replacement of fine aggregates. Constr. Build. Mater. 2014, 54, 210–223. [Google Scholar] [CrossRef] [Green Version]
- Gurumoorthy, N.; Arunachalam, K. Micro and mechanical behaviour of Treated Used Foundry Sand concrete. Constr. Build. Mater. 2016, 123, 184–190. [Google Scholar] [CrossRef]
- Kaur, G.; Siddique, R.; Rajor, A. Micro-structural and metal leachate analysis of concrete made with fungal treated waste foundry sand. Constr. Build. Mater. 2013, 38, 94–100. [Google Scholar] [CrossRef]
- Naik, T.R.; Kraus, R.N.; Ramme, B.W.; Canpolat, O. Effects of Fly Ash and Foundry Sand on Performance of Architectural Precast Concrete. J. Mater. Civ. Eng. 2012, 24, 851–859. [Google Scholar] [CrossRef]
- Naik, T.R.; Singh, S.S.; Ramme, B.W. Performance and Leaching Assessment of Flowable Slurry. J. Environ. Eng. 2001, 127, 359–368. [Google Scholar] [CrossRef]
- Siddique, R.; Aggarwal, Y.; Aggarwal, P.; Kadri, E.-H.; Bennacer, R. Strength, durability, and micro-structural properties of concrete made with used-foundry sand (UFS). Constr. Build. Mater. 2011, 25, 1916–1925. [Google Scholar] [CrossRef]
- Siddique, R.; de Schutter, G.; Noumowe, A. Effect of used-foundry sand on the mechanical properties of concrete. Constr. Build. Mater. 2009, 23, 976–980. [Google Scholar] [CrossRef]
- Singh, G.; Siddique, R. Effect of waste foundry sand (WFS) as partial replacement of sand on the strength, ultrasonic pulse velocity and permeability of concrete. Constr. Build. Mater. 2012, 26, 416–422. [Google Scholar] [CrossRef]
- Torres, A.; Bartlett, L.; Pilgrim, C. Effect of foundry waste on the mechanical properties of Portland Cement Concrete. Constr. Build. Mater. 2017, 135, 674–681. [Google Scholar] [CrossRef]
- Thaarrini, J.; Ramasamy, V. Properties of Foundry Sand, Ground Granulated Blast Furnace Slag and Bottom Ash Based Geopolymers under Ambient Conditions. Period. Polytech. Civ. Eng. 2016, 60, 159–168. [Google Scholar] [CrossRef]
- Prabhu, G.G.; Bang, J.W.; Lee, B.J.; Hyun, J.H.; Kim, Y.Y. Mechanical and Durability Properties of Concrete Made with Used Foundry Sand as Fine Aggregate. Adv. Mater. Sci. Eng. 2015, 2015, 1–11. [Google Scholar] [CrossRef] [Green Version]
- NF EN 933-8+A1, «Essais Pour Déterminer les Caractéristiques Géométriques des Granulats—Partie 8: Évaluation des Fines—Équivalent de Sable», AFNOR, Juill. 2015, [En Ligne]. Disponible Sur. Available online: https://viewer.afnor.org/Pdf/Viewer/?token=vCIm8Jr6ox81 (accessed on 15 October 2021).
- Basar, H.M.; Aksoy, N.D. The effect of waste foundry sand (WFS) as partial replacement of sand on the mechanical, leaching and micro-structural characteristics of ready-mixed concrete. Constr. Build. Mater. 2012, 35, 508–515. [Google Scholar] [CrossRef]
- Pasetto, M.; Baldo, N. Experimental analysis of hydraulically bound mixtures made with waste foundry sand and steel slag. Mater. Struct. 2014, 48, 2489–2503. [Google Scholar] [CrossRef]
- Rodríguez-Fernández, I.; Lastra-González, P.; Indacoechea-Vega, I.; Castro-Fresno, D. Recyclability potential of asphalt mixes containing reclaimed asphalt pavement and industrial by-products. Constr. Build. Mater. 2018, 195, 148–155. [Google Scholar] [CrossRef]
- Prabhu, G.G.; Hyun, J.H.; Kim, Y.Y. Effects of foundry sand as a fine aggregate in concrete production. Constr. Build. Mater. 2014, 70, 514–521. [Google Scholar] [CrossRef]
- Şahmaran, M.; Lachemi, M.; Erdem, T.; Yücel, H.E. Use of spent foundry sand and fly ash for the development of green self-consolidating concrete. Mater. Struct. 2010, 44, 1193–1204. [Google Scholar] [CrossRef] [Green Version]
- NF EN 12620+A1. Granulats Pour Béton; AFNOR: Paris, France, 2008; Available online: https://viewer.afnor.org/Pdf/Viewer/?token=DLfpPzofwEg1 (accessed on 15 October 2021).
- Alonso-Santurde, R.; Andrés, A.; Viguri, J.; Raimondo, M.; Guarini, G.; Zanelli, C.; Dondi, M. Technological behaviour and recycling potential of spent foundry sands in clay bricks. J. Environ. Manag. 2011, 92, 994–1002. [Google Scholar] [CrossRef] [PubMed]
- Arulrajah, A.; Yaghoubi, E.; Imteaz, M.; Horpibulsuk, S. Recycled waste foundry sand as a sustainable subgrade fill and pipe-bedding construction material: Engineering and environmental evaluation. Sustain. Cities Soc. 2017, 28, 343–349. [Google Scholar] [CrossRef]
- Pasetto, M.; Baldo, N. Recycling of waste aggregate in cement bound mixtures for road pavement bases and sub-bases. Constr. Build. Mater. 2016, 108, 112–118. [Google Scholar] [CrossRef]
- Quijorna, N.; Coz, A.; Andres, A.; Cheeseman, C. Recycling of Waelz slag and waste foundry sand in red clay bricks. Resour. Conserv. Recycl. 2012, 65, 1–10. [Google Scholar] [CrossRef]
- Hossiney, N.; Das, P.; Mohan, M.K.; George, J. In-plant production of bricks containing waste foundry sand—A study with Belgaum foundry industry. Case Stud. Constr. Mater. 2018, 9. [Google Scholar] [CrossRef]
- Siddique, R.; Singh, G.; Singh, M. Recycle option for metallurgical by-product (Spent Foundry Sand) in green concrete for sustainable construction. J. Clean. Prod. 2017, 172, 1111–1120. [Google Scholar] [CrossRef]
- Siddique, R.; Singh, G.; Belarbi, R.; Ait-Mokhtar, K. Kunal Comparative investigation on the influence of spent foundry sand as partial replacement of fine aggregates on the properties of two grades of concrete. Constr. Build. Mater. 2015, 83, 216–222. [Google Scholar] [CrossRef]
- Coppio, G.; de Lima, M.G.; Lencioni, J.W.; Cividanes, L.; Dyer, P.; Silva, S.A. Surface electrical resistivity and compressive strength of concrete with the use of waste foundry sand as aggregate. Constr. Build. Mater. 2019, 212, 514–521. [Google Scholar] [CrossRef]
- Khatib, J.; Herki, B.; Kenai, S. Capillarity of concrete incorporating waste foundry sand. Constr. Build. Mater. 2013, 47, 867–871. [Google Scholar] [CrossRef]
- Vipulanandan, C.; Krishnan, S. XRD analysis and leachability of solidified phenol-cement mixtures. Cem. Concr. Res. 1993, 23, 792–802. [Google Scholar] [CrossRef]
- Vipulanandan, C.; Krishnan, S. Solidification/stabilization of phenolic waste with cementitious and polymeric materials. J. Hazard. Mater. 1990, 24, 123–136. [Google Scholar] [CrossRef]
- Mueller, U.; Rübner, K. The microstructure of concrete made with municipal waste incinerator bottom ash as an aggregate component. Cem. Concr. Res. 2006, 36, 1434–1443. [Google Scholar] [CrossRef]
- Aubert, J.; Husson, B.; Vaquier, A. Metallic aluminum in MSWI fly ash: Quantification and influence on the properties of cement-based products. Waste Manag. 2004, 24, 589–596. [Google Scholar] [CrossRef]
- Murat, M.; Sorrentino, F. Effect of large additions of Cd, Pb, Cr, Zn, to cement raw meal on the composition and the properties of the clinker and the cement. Cem. Concr. Res. 1996, 26, 377–385. [Google Scholar] [CrossRef]
- Maaouia, O.B. Aptitude des Granulats Issus des Bétons de Déconstruction à la Réutilisation, Vis-à-Vis du CrVI: Impact des Propriétés de la Matrice Cimentaire et Identification des Mécanismes de Relargage; Université Paris-Est: Paris, France, 2018; [En ligne]; Available online: https://tel.archives-ouvertes.fr/tel-02469324 (accessed on 15 October 2021).
- Macphee, D.; Glasser, F. Immobilization Science of Cement Systems. MRS Bull. 1993, 18, 66–71. [Google Scholar] [CrossRef]
- Spitz, N.; Coniglio, N.; El Mansori, M.; Montagne, A.; Mezghani, S. Quantitative and representative adherence assessment of coated and uncoated concrete-formwork. Surf. Coatings Technol. 2018, 352, 247–256. [Google Scholar] [CrossRef] [Green Version]
- Santamaría, A.; Orbe, A.; Losañez, M.; Skaf, M.; Ortega-López, V.; Gonzalez, J.J. Self-compacting concrete incorporating electric arc-furnace steelmaking slag as aggregate. Mater. Des. 2017, 115, 179–193. [Google Scholar] [CrossRef]
- Rashad, A.M. A synopsis about the effect of nano-Al2O3, nano-Fe2O3, nano-Fe3O4 and nano-clay on some properties of cementitious materials—A short guide for Civil Engineer. Mater. Des. 2013, 52, 143–157. [Google Scholar] [CrossRef]
- Légifrance. Arrêté du 16 Juillet 1991 Relatif à L’élimination des Sables de Fonderie Contenant des Liants Organiques de Synthèse; Légifrance: Paris, France, 1991. [Google Scholar]
- NF EN 932-2. Essais Pour Déterminer les Propriétés Générales des Granulats—Partie 2: Méthodes de Réduction d’un Echantillon de Laboratoire; AFNOR: Paris, France, 1999; Available online: https://viewer.afnor.org/Pdf/Viewer/?token=ZS8wnhBcd_Q1 (accessed on 15 October 2021).
- NF EN 196-1. Méthodes D’essais des Ciments—Partie 1: Détermination des Résistances; AFNOR: Paris, France, 2016; Available online: https://viewer.afnor.org/Pdf/Viewer/?token=o9h6OdPwEMM1 (accessed on 15 October 2021).
- NF EN 933-1. Essais Pour Déterminer les Caractéristiques Géométriques des Granulats Partie 1: Détermination de la Granu-Larité—Analyse Granulométrique Par Tamisage; AFNOR: Paris, France, 2012; Available online: https://viewer.afnor.org/Pdf/Viewer/?token=OduB8wCu9l01 (accessed on 15 October 2021).
- NF EN 1097-6. Essais Pour Déterminer les Caractéristiques Mécaniques et Physiques des Granulats—Partie 6: Détermination de la Masse Volumique Réelle et du Coefficient D’absorption d’eau; AFNOR: Paris, France, 2014; Available online: https://viewer.afnor.org/Pdf/Viewer/?token=HWSlzIICfyM1 (accessed on 15 October 2021).
- NF EN 1744-1. Essais Visant à Déterminer les Propriétés Chimiques des Granulats—Partie 1: Analyse Chimique; AFNOR: Paris, France, 2014; Available online: https://viewer.afnor.org/Pdf/Viewer/?token=Pne3gdUdv041 (accessed on 15 October 2021).
- NF EN 413-2. Ciment à Maçonner—Partie 2: Méthodes D’essai; AFNOR: Paris, France, 2017; Available online: https://viewer.afnor.org/Pdf/Viewer/?token=KRF3wfrJQ7E1 (accessed on 15 October 2021).
- NF EN 12350-2. Essais Pour Béton Frais—Partie 2: Essai D’affaissement; AFNOR: Paris, France, 2012; Available online: https://viewer.afnor.org/Pdf/Viewer/?token=oP5JDhR7vxs1 (accessed on 15 October 2021).
- Khatib, J.M.; Baig, S.; Bougara, A.; Booth, C. Foundry sand utilisation in concrete production. In Proceedings of the Second International Conference on Sustainable Construction Materials and Technologies, Ancona, Italy, 28–30 June 2010. [Google Scholar]











| SM | FSM10 | FSM30 | FSM50 | FSM80 | FSM100 | RC | FSC | |
|---|---|---|---|---|---|---|---|---|
| Substitution rate of the natural sands | 0% | 10% | 30% | 50% | 80% | 100% | 0% | 30% |
| SCFS 0/2 | / | / | / | / | / | 100% | / | / |
| SCFS 0/0.5 | / | 10% | 30% | 50% | 80% | / | 0% | 30% |
| CS 0/0.5 | / | / | / | / | / | / | 50% | 20% |
| CS 0.5/4 | / | / | / | / | / | / | 50% | 50% |
| W/C | 0.5 | 0.45 | 0.48 | 0.5 | 0.56 | 0.62 | 0.53 | 0.53 |
| Oven-Dried Particle Density (t/m3) | Water Absorption (%) | Fineness Modulus | Fines Content (%) | |
|---|---|---|---|---|
| SS | 2.64 ± 0.01 | 0.07 ± 0.06 | 2.6 ± 0.0 | 0.0 ± 0.0 |
| SCFS | 2.69 ± 0.02 | 0.48 ± 0.14 | 1.6 ± 0.0 | 3.0 ± 0.1 |
| CS | 2.59 ± 0.02 | 1.05 ± 0.14 | 2.9 ± 0.0 | 0.3 ± 0.2 |
| CA 4/8 | 2.54 ± 0.01 | 1.67 ± 0.27 | 6.0 ± 0.0 | 0.1 ± 0.1 |
| CA 8/16 | 2.57 ± 0.00 | 1.25 ± 0.13 | 6.0 ± 0.0 | 0.0 ± 0.0 |
| SS | SCFS | |
|---|---|---|
| SiO2 | 97.7 | 84.0 |
| Cr2O3 | 0.0 | 4.6 |
| Fe2O3 | 0.0 | 3.6 |
| Al2O3 | 0.7 | 3.1 |
| MgO | 0.0 | 0.7 |
| K2O | 0.2 | 0.4 |
| NiO | 0.3 | 0.3 |
| CaO | 0.1 | 0.3 |
| TiO2 | 0.0 | 0.1 |
| As2O3 | 0.0 | 0.1 |
| ZrO2 | 0.0 | 0.1 |
| LOI | 0.3 | 1.6 |
| SM | FSM10 | FSM30 | FSM50 | FSM80 | FSM100 | RC | FSC | |
|---|---|---|---|---|---|---|---|---|
| Fineness modulus | 2.6 | 3.3 | 2.8 | 2.5 | 1.9 | 1.5 | 2.9 | 2.9 |
| w/c | 0.5 | 0.45 | 0.48 | 0.5 | 0.56 | 0.62 | 0.53 | 0.53 |
| Workability * (mm) | 7.0 ± 0.4 | 6.4 ± 0.6 | 5.5 ± 0.5 | 5.4 ± 0.1 | 4.8 ± 0.2 | 4.0 ± 0.9 | / | / |
| Rf (MPa) | 7.0 ± 0.4 | 6.4 ± 0.6 | 5.5 ± 0.5 | 5.4 ± 0.1 | 4.8 ± 0.2 | 4.1 ± 0.3 | / | / |
| Reduction in Rf compared to SM or RC | / | −8% | −21% | −23% | −31% | −41% | / | / |
| Rc (MPa) | 58.7 ± 1.4 | 54.5 ± 1.0 | 49.3 ± 1.0 | 42.6 ± 1.3 | 31.3 ± 1.9 | 26.0 ± 0.8 | 42.7 ± 0.2 | 40.8 ± 1.4 |
| Reduction in Rc compared to SM or RC | / | −7% | −16% | −27% | −47% | −56% | / | −4% |
Publisher’s Note: MDPI stays neutral with regard to jurisdictional claims in published maps and institutional affiliations. |
© 2021 by the authors. Licensee MDPI, Basel, Switzerland. This article is an open access article distributed under the terms and conditions of the Creative Commons Attribution (CC BY) license (https://creativecommons.org/licenses/by/4.0/).
Share and Cite
Paul, P.; Belhaj, E.; Diliberto, C.; Apedo, K.L.; Feugeas, F. Comprehensive Characterization of Spent Chemical Foundry Sand for Use in Concrete. Sustainability 2021, 13, 12881. https://doi.org/10.3390/su132212881
Paul P, Belhaj E, Diliberto C, Apedo KL, Feugeas F. Comprehensive Characterization of Spent Chemical Foundry Sand for Use in Concrete. Sustainability. 2021; 13(22):12881. https://doi.org/10.3390/su132212881
Chicago/Turabian StylePaul, Paola, Essia Belhaj, Cécile Diliberto, Komla Lolonyo Apedo, and Françoise Feugeas. 2021. "Comprehensive Characterization of Spent Chemical Foundry Sand for Use in Concrete" Sustainability 13, no. 22: 12881. https://doi.org/10.3390/su132212881
APA StylePaul, P., Belhaj, E., Diliberto, C., Apedo, K. L., & Feugeas, F. (2021). Comprehensive Characterization of Spent Chemical Foundry Sand for Use in Concrete. Sustainability, 13(22), 12881. https://doi.org/10.3390/su132212881

