Abstract
Industry 4.0 and supply chain 4.0 are hot topics in the current business and technological era. This paper provides a literature review, past and current insights, and knowledge of supply chain 4.0 and Industry 4.0 in the context of sustainability. Literature shows that Industry 4.0 has a significant impact on the sustainability of the supply chain network. This paper also explains the different technologies of Industry 4.0, contributing to the sustainability of the supply chain in business. A total of 55 papers are reviewed in this study. We proposed a framework that identifies the effect of Industry 4.0 technologies on the supply chain. This research study used the systematic literature review methodology in Industry 4.0 and supply chain sustainability. The data was collected from (ScienceDirect, IEEE Xplore, and Google Scholar) databases. The Prisma framework was used to select articles for this study and only journal papers were selected for reviewing the literature. This study’s uniqueness concerns its integration of the two independent subjects (Industry 4.0 and supply chain sustainability) to develop the framework explaining the effects of the technologies of Industry 4.0 on supply chain sustainability. Moreover, this research extends the existing knowledge of current fields.
1. Introduction
Industry 4.0 is better known as the fourth industrial revolution and describes a future production system’s vision. In 2011, the idea of Industry 4.0 was first given and implemented by the German government for supporting automation in manufacturing [1]. The fourth industrial revolution (Industry 4.0) focuses on enabling automation to integrate all manufacturing industries’ systems to achieve sustainability. There are many disruptive technologies such as the Internet of things (IoT). This means that all the devices, machines, and processes in supply chains are digitally connected through an internet connection and share the real-time information of all the processes. The Internet of things (IoT) integrates different technologies such as sensors, networks, algorithms, and applications. The IoT enables businesses to improve their supply chain network and gain better productivity [2]. Cyber–physical system (C.P.S.) is another fundamental technology of industry 4.0. C.P.S. can be implemented in many industries such as healthcare, logistics, and automobiles. From an operational view, logistics is the critical function of any business that engages the supply chain movements. A cyber–physical system allows the supply chain network to use networking, computation, and physical processes to add value in the production process to achieve competitiveness [3]. Another concept of Industry 4.0 concerns automatic guided vehicles (A.G.V.), which are widely used by many companies.
Automatic guided vehicles are designed to work independently with decisions being made by using Artificial Intelligence (A.I.) technology [4]. A.G.V. is a one-time investment with many advantages for the organization, including lowering labor costs, rising performance levels, lowering risk of injury, and improving safety [5]. Industry 4.0 also brings the concept of a smart factory called a digital factory: a future-oriented intelligent factory that involves a completely integrated manufacturing system without human involvement that can work for the production of goods in which information and data to perform tasks can be shared, interpreted, and processed between each function of production [6]. Smart factories ensure continuous product flow because they use automatic machines to communicate with each other to perform tasks and sensors contain information to complete those tasks. However, this concept is not widely accepted by businesses because companies failed to find the best-integrated system that can provide them with a higher return. The concept of unmanned aerial delivery, called “drone” delivery, is also lying under the Industry 4.0 umbrella in last-mile delivery in the supply chain process. This technological innovation enables companies to solve the problem related to city logistics, which includes the delivery of goods within a city. Unmanned aerial delivery is replacing the traditional truck delivery system [7]. In today’s world, businesses are more concerned about sustainable and more efficient delivery systems. Amazon has already started a last-mile delivery service for their customers in which customers can get their order at the door within 30 min, but the weight should be under 5 kg. Global companies such as Google and DHL are also working to adopt this technology [7]. Today, these technologies are successfully installed and implemented by many German companies such as Volkswagen, BMW, and Daimler. Moreover, countries such as China have introduced strategies to promote digitalization in industries to improve their manufacturing, such as “Made-in-China 2025” [8].
Today’s global world forces companies to move towards sustainable development in terms of social, economic, and environmental sustainability. Companies strive to achieve competitive advantages by achieving sustainability in their processes. Thus, digital manufacturing systems push companies towards sustainability and innovation, which are considered strategic levers for global economic development [9]. For this reason, many large and small manufacturing companies are developing policies and action plans to make their production system more sustainable [10]. However, present knowledge and expertise are not enough to completely integrate sustainability within the supply chain management process. More technological advancement tends to increase the emission of greenhouse gases to the environment. This will lead to an increase in global warming. However, the excellent utilization of these advanced technologies solves these problems related to sustainability by minimizing lead time and maximizing all available resources [11].
Since the last decade, innovation companies have started working on digitalizing manufacturing companies on a trial basis. Researchers were also started working on Industry 4.0 technologies, due to their strong impact on the industry. Adoption of these technologies into the supply chain system is a crucial issue for manufacturing companies. However, many research studies have already been conducted that explain Industry 4.0, its fundamental structures, and its relationship with manufacturing companies.
There are very few research studies available that explains Industry 4.0 technologies’ impact on manufacturing companies’ supply chain and Industry 4.0 technologies’ role in achieving supply chain sustainability. To cover this research gap, the current study is conducted. The main goal of this paper is to review the literature regarding the Industry 4.0 technologies, their roles, and their uses in the supply chain. For this purpose, the literature review was conducted and 55 articles were selected according to the defined criteria and systematic literature review (SLR) methodology adopted. Another goal of this study is to combine and integrate the Industry 4.0 technologies with the supply chain process and develop a framework that shows the role of Industry 4.0 technologies and their impacts on the supply chain process to achieve sustainability. By developing a conceptual framework, this paper helps decision-makers, top-management, policy-makers, and managers to make the right decision for the adoption of the right Industry 4.0 technology for specific supply chain processes. Moreover, this review can be useful for other studies in various areas of the supply chain by defining how Industry 4.0 technologies are evolving in the SC process since the last decade. Furthermore, this paper, to the authors’ best knowledge, is the first paper that highlights these issues and integrates the role of different Industry 4.0 technologies in various steps of the supply chain.
Research Question
Research questions enable the researcher to clearly understand the objectives of this research study.
R1: What is the existing knowledge available on Industry 4.0 and SCS?
R2: What are the technologies of Industry 4.0 that drive sustainability in the supply chain network?
The structure of the paper is defined as follows. Section 2 presents the methodology used to conduct this study. Section 3 presents the Literature review, which compares articles extracted for this study based on Industry 4.0 technologies and supply chain sustainability. The most relevant work that has been done in the past is also outlined. Section 4 explains the framework that depicts the role of Industry 4.0 technologies in different processes of the supply chain. Section 5 covers the discussion, implications, limitations, and future research guidelines. Lastly, Section 6 discusses the conclusions.
2. Review Methodology
This paper follows the systematic literature review methodology and Prisma framework to conduct a literature review. In 2003, Tranfield gave different steps to perform a systematic literature review and those steps were followed in our research study. These steps mainly include developing the search strategy, defining the selection criteria, and performing the quality assessment and data extraction process. All these steps are explained later in detail [12].
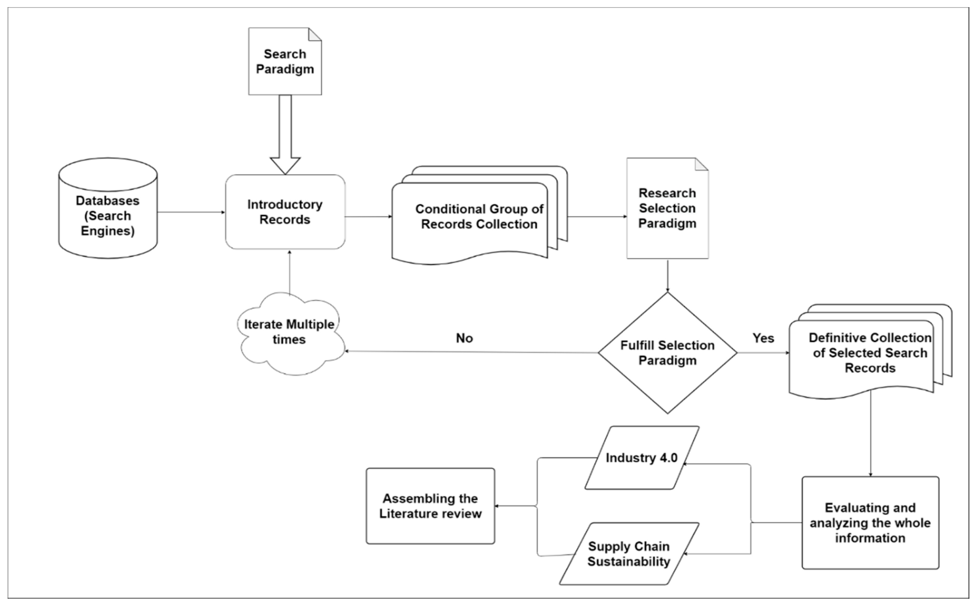
The need to understand the structure of the Prisma framework is necessarily required. Subsequently, the search paradigm was defined and credible databases (IEE Xplore, ScienceDirect, and Google Scholar) were used to find initial results. Then, different conditions were applied to preliminary data. Next, the research selection paradigm was defined, in which the screening process took place. The selection criteria included time boundaries, research field limitations, language selection, research articles, and review article filtration. The research papers that did not pass the screening process were removed from the study. Each paper’s abstracts were carefully evaluated and later the remaining papers were thoroughly studied, analyzed, and evaluated. The most relevant research articles that meet this study’s objectives were selected and then integrated to perform a literature review. The Prisma Framework structure, which is used for the review methodology, is elaborated on in Figure 1.
Figure 1.
Structure of the methodology followed for the literature review.
Prisma Framework
Step 1. Identification
The first step is developing a search strategy; the search strategy for this research study was tailored to three databases (ScienceDirect, IEEE Xplore, and Google Scholar). The search keywords were defined as: Industry 4.0, Internet of things, automatic guided vehicles, unmanned aerial delivery (drones), cyber–physical system, smart factory, supply chain sustainability, and supply chain 4.0. Initially, all 14,324 documents were extracted by following the search strategy in the Identification Process.
For the development of the search strategy, the identification step of the Prisma statement is performed and shown in Figure 2.
Figure 2.
Identification stage of the Prisma framework.
Step 2. Screening
The second stage of the Prisma framework is screening in which the search criteria is defined and performed. The search mainly focuses on collecting the existing literature on Industry 4.0 technologies and supply chain sustainability. The search span was set from 2015 to 2020 and all the documents before 2015 were removed because we wanted to do a literature review on recent data available. The research fields for this research study were selected and narrowed down to business, accounting and management, economics, and finance. Only the documents that were full articles and review papers were selected, and the language of research papers was set to English. A total of 14,100 documents were excluded at the screening stage. A total of 224 research papers were extracted at this stage and forwarded to the next stage. The screening process of the Prisma framework is explained in Figure 3.
Figure 3.
Screening stage of the Prisma framework.
Stage 3. Eligibility
This research study is specifically based on full research articles and review papers. In the quality assessment stage, all the extracted papers were thoroughly checked to remove duplications. The abstract of each paper was read and checked carefully to ensure the relevance of papers matched with this study’s objective. After that, all the papers were deeply evaluated.
Furthermore, after this filtration process, 161 papers were excluded in the quality assessment stage and the remaining 63 articles were eligible for the inclusion or exclusion stage. The quality assessment procedure is shown in Figure 4.
Figure 4.
Eligibility stage of the Prisma framework.
Step 4. Inclusion and Exclusion
The inclusion and exclusion criteria were clearly defined and after thoroughly studying and evaluating all the extracted documents, eight documents were excluded from the study. Finally, a total of 55 articles were selected to perform the literature review. The inclusion stage of the Prisma statement is explained in Figure 5.
Figure 5.
Inclusion stage of the Prisma framework.
3. Review Discussion and Findings
3.1. Demographics
3.1.1. Contribution by Publishers
In this stage, contributions made by different publishers were identified. It can be seen from Figure 6 that Elsevier is at the top, with the maximum number of publications of 39 papers. IEEE stands at the second highest with 12 papers and other papers are published by MDPI and InderScience.
Figure 6.
Contributions by publishers (source: author).
3.1.2. Contribution by Journal
There are different sources used for the data collection. Table 1 explains the sources that were used for finding and selecting papers related to Industry 4.0, its technologies, and supply chain sustainability.
Table 1.
Sources of the selected articles.
3.1.3. Contribution by Top Author’s
The top ten authors that contributed most to the field of Industry 4.0 and supply chain sustainability are shown in Table 2.
Table 2.
Top ten authors’ contributions.
3.1.4. Contribution by Country
Figure 7 illustrates that China, the UK, and India are the countries that have the highest contribution in this field based on the number of papers.
Figure 7.
Country-wise publication details (source: author).
3.1.5. Year-Wise Publications
This section provides a review of the selected articles by publication years. It can be seen in Figure 8 that there is a massive increase in the number of articles in the last few years because Industry 4.0 technologies such as the CPS, the IoT, the sSmart factory, drones, and AGV, as well as supply chain sustainability, have become the key subject areas for both researchers and academicians.
Figure 8.
Year-wise publication data (source: author).
3.2. Taxonomy
This work studied two terms, namely Industry 4.0 and SCS. For Industry 4.0, we alienated Industry 4.0 into five technologies that are AGV, the IoT, the CPS, drones, and SF. Moreover, supply chain 4.0 includes SCS. In Table 3, the detailed comparison of each research article has been done according to their research focus, research methods, and results.
Table 3.
Comparison of classified articles based on their focus, methods, and results.
Duarte et al. [1] explained the relationship between lean and GSCM to smoothen the physical production process. For the virtual flow of information and data, they linked lean and GSCM with Industry 4.0, and companies can achieve a competitive advantage if they understand their characteristics. Further research can also be done to check which characteristics have more influence to achieve sustainability in the supply chain. Legenvre et al. [2] proposed a framework by using a systematic inductive research approach to remove the issues that are associated with purchasing and the supply chain management function while installing IoT systems. They concluded that the adoption of IoT facilities in the company is the more productive approach. Matana et al. [3] presented the model that helps to explain the association of internal logistics activities with the CPS system. Gupta et al. [4] introduced the countermeasures and blockchain-based integrated AV architecture that helps to prevent cyberattacks and threats associated with AGV in Industry 4.0. Osterrieder et al. [6] found eight distinct viewpoints within the concept of the smart factory based on currently available literature. Bag et al. [8] identified 13 key enablers of Industry 4.0 that can be used to achieve sustainability in the supply chain system. Chalmeta et al. [10] expanded the understanding of Industry 4.0 and big data in the development of a sustainable supply chain based on a literature review. They also defined six research directions for future studies. Bezai et al. [13] presented a detailed review of automatic guided vehicles and combined the obstacles related to AV in one framework. Tang et al. [15] examined the uses and applications of Industry 4.0 technologies. They also examined the role of logistics functions to achieve sustainability in the presence of these technologies. Yavas et al. [16] conducted a comparison of traditional logistics centers with transformed logistics centers in Industry 4.0. Furthermore, they defined the criteria for the successful installation of smart logistics centers. Dalenogare et al proved that not all the Industry 4.0 technologies are beneficial for industrial performance and that some of the technologies can meet the expectations of industries while others are still in the adoption stage. Goodchild and Toy [18] explained that drone delivery service is the more profitable approach for companies in the future. It also protects the environment from carbon emissions (CO2). Moreover, they compared and explained the pons and cons of both traditional truck and drone delivery options. Wang et al. [19] introduced an integrated IoT-based logistics system (combining the robotics and human coordination) to optimize the dispatching operations. Jeong et al. [20] presented the idea of a humanitarian flying warehouse (HFW) that can be used for parcel delivery. Their goal was to overcome the risks and issues of ground vehicle delivery. Figliozzi [22] compared the efficiency of both AV and ground vehicles used for last-mile delivery. Efficiency was measured in terms of vehicle capacity, range, and CO2 emission. They found that sustainability in the supply chain can only be achieved if they adopt AV for last-mile delivery; however, this delivery system also has some disadvantages. Kirschstein [23] summarized that drone delivery utilizes more energy than the normal conventional electric or diesel ground vehicles.
Manavalan et al. [24] from the literature review proposed a framework that explains the adoption process and benefits of IoT-based systems in the company that led to achieving supply chain sustainability. Yadav et al. [26] developed a framework that provides 22 ways to resolve different challenges SSC faced during the adoption of Industry 4.0. Ojo et al. [27] emphasized that optimization of all the operations in the supply chain is essential to achieve sustainability. For this reason, they bring Industry 4.0 to the food industry. Moreover, You and Feng [28] developed the CPS system to integrate Industry 4.0 technologies with the construction industry to flatter all the processes and pave the path for intelligent construction.
For challenges related to Industry 4.0 and supply chain sustainability, Furstenau et al. [29] provided a literature review about Industry 4.0 and sustainability. They also point out the challenges and issues related to Industry 4.0 implementation in the industry. Chen et al. [30] created the idea of a smart factory in the digital business era. They found core technologies that are required to build the structure of a smart factory for the purpose of increasing efficiency. Meneghello et al. [31] examined the threats associated with IoT-based products and provided their countermeasures to overcome security risks. Xu et al. [32] provided the gathered understanding of current IoT-based systems based on three system aspects which are control, networking, and computing. Weking et al. [33] developed an innovative business model with the integration of Industry 4.0 technologies. They proved that this integrated BM enhances the coordination of all members in the supply chain and led the business to achieve sustainability. Palmaccio et al. [35] found changes in the business process due to the adoption of IoT-based systems. Echchakoui and Barka [36] found that the implementation and installation of Industry 4.0 in the plastic industry is still at the early adoption stage. They also highlighted the issues and obstacles that occur during the adoption of Industry 4.0. Zarzuelo et al. [38] studied the effects of Industry 4.0 technologies on the maritime industry. They concluded that each technology in Industry 4.0 has its benefits and drawbacks; companies should adopt these technologies after analyzing their aftereffects. Li et al. [37] explained the benefits of the digital supply chain on economic and environmental performance to accomplish sustainability in SC. Rosit et al. [39] introduced the CPS-based integrated scheduling system in the company that uses real-time information to enhance the decision-making process and schedule the tasks effectively. Culot et al. [41] through a systematic literature review, compared the different fragmented definitions of Industry 4.0 and creates a more specific definition of Industry 4.0. Reinhardt et al. [42] identified the knowledge of Industry 4.0 in pharmaceutical companies and found that more experienced employees have more knowledge about Industry 4.0; thus, for a better understanding of Industry 4.0, there is a need for training required of all workers and employees in pharmaceutical companies in Ireland. Raj et al. [44] identified 15 barriers in implementing Industry 4.0 in the manufacturing sector. They found that through involvement of company’s peers government bodies, and proper education of these technologies, these barriers can removed.
Lu [47] provided detailed insights of Industry 4.0 applications on industrial sectors to achieve sustainability and achieve a competitive advantage. Choi et al. [48] explained the involvement of Industry 4.0 technologies in the fashion industry that converts it into a sustainable fashion industry. For this, they proposed a framework that explains how sustainability can be achieved in the fashion supply chain. Liotta et al. [49] established the framework that integrates the production and transportation process, which led the company to achieve sustainability in the supply chain. Dossou [50] proposed a new framework that considers sustainability as a key benefit for future factories and integrates sustainability with Industry 4.0. Bai et al. [51] explained that Industry 4.0 technologies have a positive impact on social sustainability. However, each technology should be examined carefully before implementation. Govindan et al. [53] studied sustainability in terms of social, economic, and environmental sustainability. They found that social and environmental sustainability practices have positive impacts on firm operational and financial performance in all industrial sectors. Cole and Aitken [54] identified that intermediates play an important role in building a strong relationship between suppliers and buyers, and led them to attain sustainability in which there is weak sustainability knowledge. Vaio et al. [56] through a literature review, proposed a framework that explains how computer-based technologies (AI) help to achieve SCS.
4. Research Framework
The above section provides detailed insight on the literature through a comparison of the focus, methods, and results of different studies. After a thorough review, we have developed a framework that explains the role of Industry 4.0 technologies in the supply chain process which led companies to achieve supply chain sustainability. This study includes five Industry 4.0 technologies including the smart factory, the Internet of things (IoT), the cyber–physical system, automatic guided vehicle (AGV), and drones.
Figure 9 depicts a clear picture of Industry 4.0 technologies and their inter-connections with the supply chain process. Smart factories and the Internet of things are involved in the order placement and purchasing or sourcing process of the supply chain through the internet connectivity of all the devices and machines. The cyber–physical system (CPS) plays a vital role in smoothening the product planning and scheduling process. Automatic guided vehicles (AGVs) play an important role in the storage and distribution process of the supply chain, and AGVs are responsible for moving the goods from one place to another in the supply chain, especially during production, storage, and distribution processes. Drone delivery is evolving in the product delivery process, which is also called the last-mile delivery process of the supply chain process, to provide better services to customers. Penetration of these Industry 4.0 technologies and the correct use of Industry 4.0 technologies at right time in the supply chain process will lead companies to achieve supply chain sustainability (economic, environmental, and social sustainability). For manufacturing companies, especially for SMEs, it is difficult to accept a technological change, move towards digitalization, and mold their whole value chain. SMEs have limited resources in terms of investment and workforce.
Figure 9.
Research framework (author’s compilation).
5. Discussion
In the digital world in which global companies strive to attain competitive advantage, companies need to consider Industry 4.0 in their supply chain network. Technological advancement brings many changes in all industrial sectors and it is the right time for manufacturing companies to alter their supply chain network. Industry 4.0 has the power to disturb the current structure of companies due to its disruptive technologies. In this paper, we highlight the five Industry 4.0 technologies that are more closely related to the supply chain network of the company. Many large companies such as Amazon, Alibaba, and Google are moving towards drone delivery. In China, companies are following the concept of “Made-In-China 2025”.
We found that the adoption of sustainable practices is the point of focus for companies. It shows the good repute of the company because of its sustainability concern. The 22 (40%) out of 55 papers specifically discussed the challenges, benefits, and issues related to SCS. Sustainability can be measured as companies’ efforts towards environmental, social, and economical concerns. Through the literature review, we conclude that environmental and social sustainability can lead a company to enhance its operational performance of the supply chain and ultimately increase profits. However, many factors affect the implementation of Industry 4.0 technologies in companies. It requires a large investment to modify the current production process of the company. Secondly, we found that there is a lack of knowledge, especially in SME’s, concerning Industry 4.0 benefits. Thus, it is necessary to educate employees regarding Industry 4.0 technologies, their installation, and the adoption process.
We have identified that each technology of Industry 4.0 is linked to different stages in the supply chain network. Drone delivery service is linked to the distribution and parcel delivery process of the supply chain. Automatic guided vehicles are used in the production and transportation process of SC. Smart factories enable the company to perform all the tasks with the use of the internet and robotics are used to perform tasks. The CPS system helps in scheduling and decision-making processes due to its use of real-time information of all the processes. Moreover, Industry 4.0 technologies have many benefits such as low labor cost, reduced lead time, increased efficiency, lowered operational cost, and quality of achieving greater sustainability.
Finally, this paper expands the knowledge of Industry 4.0 technologies, which is required for companies to adopt if they want to attain sustainability in their supply chain. Moreover, this paper guides companies to expand their knowledge on Industry 4.0 technologies and helps them to adopt the right technology according to their supply chain structure. This paper can also be used for further studies as a reference work on Industry 4.0 and SCS.
5.1. Managerial Implications
Industry 4.0 brings numerous benefits for firms through digitalization in supply chain processes. The findings of this paper are relevant for researchers, policymakers, as well as for managers of firms. As can be seen from the literature, the digitalization of the SC process is still at an early stage and most companies, especially SMEs, resist change. Thus, managers should train and educate their task force, employees, and workers, which could be helpful for firms to change their traditional supply chain to digital SC. Firms should associate themselves with research institutions and universities to learn advancements in technologies that can lead to achieving sustainability in SC processes. This study is an important input for all those companies that did not yet start and wish to adopt Industry 4.0 in their businesses. This paper provides valuable information for policymakers and managers by proposing a framework that elaborates on the role of Industry 4.0 technologies at different stages in the supply chain.
5.2. Theoretical Implications
The results of this study reveal that some Industry 4.0 technologies, such as the Internet of things, smart factory, and CPS, have already passed the theoretical phase and reached the maturity phase (i.e., is already adopted by companies). This study extends the conceptual framework proposed by Olumide Olajide Ojo [26]. Industry 4.0 will have an important impact on the company’s value stream. The findings of this study can be implemented in any industrial sector. Most of the research has presented the framework for Industry 4.0 and sustainability, and has identified enablers that drive companies to achieve sustainability. In contrast, the results of this paper have successfully integrated the Industry 4.0 technologies with the supply chain process of companies and has created a framework that explains and highlights the connection of each Industry 4.0 technology with the SC process.
5.3. Limitations and Guidelines for Future Research
It is important to note that the systematic literature review is subject to some limitations. This paper has only selected journal papers for the literature review; however, conference papers and books could also have been included in the study. Moreover, this study is limited to only reviewing five Industry 4.0 technologies. The data were collected from three different databases including ScienceDirect, IEEE Explore, and Scholar. However, there may be some relevant papers that are missing in this study that are not indexed in these databases. Another limitation of this paper includes the keyword selection that may have bound investigators to limit their searching process. Therefore, future studies can use different keyword selection criteria to get more detailed and relevant papers. Other databases such as Scopus and Web of Sciences can also be used for manuscript collection. Future researchers can also adjust their timeframe for paper selection. Moreover, future studies can also investigate other Industry 4.0 technologies such as big data, blockchain, and RFID, and their role in the supply chain process. Future research can also use the framework and test on specific regions, particularly in developing countries in which most of the businesses are SMEs because we have found that most of the SMEs do not perceive Industry 4.0 as a predicator to achieve sustainability.
6. Conclusions
In this paper, representative studies that include the Industry 4.0 technologies and their uses in the SC process to attain sustainability have been presented. A review regarding 55 studies related to the adoption of Industry 4.0 in manufacturing companies provides interesting conclusions that will be helpful for researchers in this research field because this study provides the summary of previous studies in the same field. Many researchers have developed different conceptual models and frameworks on Industry 4.0 and SCS. This study found that few types of research studies have been done that integrate Industry 4.0 technologies with supply chain sustainability. This paper made its contribution to fill that research gap and create an integrated framework of Industry 4.0 and SCS. Moreover, we have identified many positive and negative aspects of these digital technologies in the context of sustainability in the supply chain (economic, social, and environmental) based on a systematic literature review.
Economic improvements in a supply chain include greater production due to a decrease in production time through the faster and more advanced production system; high flexibility; minimum lead time; increase in automation; and improved information sharing. Additionally, environmental improvements include less fuel consumption, reduction in CO2 emission, and lower waste. Social improvements include a new job system, shift in work behavior due to technological advancements, better reputation of company, and creation of dynamic supply chain networks.
To answer the first research question, we conducted the comparison of all the selected papers and explained their research focus, used methods, and results. We have identified that most of the work was done in the fields of business, management, and economics. Through the review, we proposed a framework that provides a clear view of Industry 4.0 technologies’ involvement in the supply chain network. We conclude that Industry 4.0 has a positive association with SCS. Industry 4.0 led businesses to shift their traditional processes into smart production, smart warehouses, smart deliveries, and smart factories. In this digital industrial era, the industrial sector should pay more attention to the adoption of digital technologies to alter their supply chain process.
Author Contributions
Both authors contributed equally to this work. All authors have read and agreed to the published version of the manuscript.
Funding
This research work was the part of project: Cooperative operation organization and management of multiple transportation modes (Grant No: 103-46160101).
Institutional Review Board Statement
Not applicable.
Informed Consent Statement
Not applicable.
Data Availability Statement
Not applicable.
Conflicts of Interest
The authors declare no conflict of interest.
References
- Duarte, S.; Cruz-Machado, V. Exploring Linkages between Lean and Green Supply Chain and the Industry 4.0. In Proceedings of the 11th International Conference on Management Science and Engineering Management, Melbourne, Australia, 1–4 August 2018; pp. 1242–1252. [Google Scholar]
- Legenvre, H.; Henke, M.; Ruile, H. Making sense of the impact of the internet of things on Purchasing and Supply Management: A tension perspective. J. Purch. Supply Manag. 2020, 26, 100596. [Google Scholar] [CrossRef]
- Matana, G.; Simon, A.; Filho, M.G.; Helleno, A. Method to assess the adherence of internal logistics equipment to the concept of CPS for industry 4.0. Int. J. Prod. Econ. 2020, 228, 107845. [Google Scholar] [CrossRef]
- Gupta, R.; Tanwar, S.; Kumar, N.; Tyagi, S. Blockchain-based security attack resilience schemes for autonomous vehicles in industry 4.0: A systematic review. Comput. Electr. Eng. 2020, 86, 106717. [Google Scholar] [CrossRef]
- Bechtsis, D.; Tsolakis, N.; Vlachos, D.; Iakovou, E. Sustainable supply chain management in the digitalization era: The impact of Automated Guided Vehicles. J. Clean. Prod. 2017, 142, 3970–3984. [Google Scholar] [CrossRef] [Green Version]
- Osterrieder, P.; Budde, L.; Friedli, T. The smart factory as a key construct of industry 4.0: A systematic literature review. Int. J. Prod. Econ. 2020, 221, 10747. [Google Scholar] [CrossRef]
- Simoni, M.D.; Kutanoglu, E.; Claudel, C.G. Optimization and analysis of a robot-assisted last mile delivery system. Transp. Res. Part E Logist. Transp. Rev. 2020, 142, 102049. [Google Scholar] [CrossRef]
- Bag, S.; Telukdarie, A.; Pretorius, J.; Gupta, S. Industry 4.0 and supply chain sustainability: Framework and future research directions. Benchmarking Int. J. 2018, 28, 1410–1450. [Google Scholar] [CrossRef]
- Cioffi, R.; Travaglioni, M.; Piscitelli, G.; Petrillo, A.; Parmentola, A. smart manufacturing systems and applied industrial technologies for a sustainable industry: A systematic literature review. Appl. Sci. 2020, 10, 2897. [Google Scholar] [CrossRef] [Green Version]
- Chalmeta, R.; Santos-Deleón, N.J. Sustainable supply chain in the era of industry 4.0 and big data: A systematic analysis of literature and research. Sustainability 2020, 12, 4108. [Google Scholar] [CrossRef]
- Ojo, O.O.; Shah, S.; Coutroubis, A.; Jimenez, M.T.; Ocana, Y.M. Potential impact of Industry 4.0 in sustainable food supply chain environment. In Proceedings of the 2018 IEEE International Conference on Technology Management, Operations and Decisions (ICTMOD), Marrakech, Morocco, 21–23 November 2018; pp. 172–177. [Google Scholar]
- Tranfield, D.; Denyer, D.; Smart, P. Towards a methodology for developing evidence-informed management knowledge by means of systematic review. Br. J. Manag. 2003, 14, 207–222. [Google Scholar] [CrossRef]
- Bezai, N.E.; Medjdoub, B.; Al-Habaibeh, A.; Chalal, M.L.; Fadli, F. Future cities and autonomous vehicles: Analysis of the barriers to full adoption. Energy Built Environ. 2021, 2, 65–68. [Google Scholar] [CrossRef]
- Delgado, J.M.D.; Oyedele, L.; Ajayi, A.; Akanbi, L.; Akinade, O.; Bilal, M.; Owolabi, H. Robotics and automated systems in construction: Understanding industry-specific challenges for adoption. J. Build. Eng. 2019, 26, 100868. [Google Scholar] [CrossRef]
- Tang, C.S.; Veelenturf, L.P. The strategic role of logistics in the industry 4.0 era. Transp. Res. Part E Logist. Transp. Rev. 2019, 129, 1–11. [Google Scholar] [CrossRef]
- Yavas, V.; Ozkan-Ozen, Y.D. Logistics centers in the new industrial era: A proposed framework for logistics center 4.0. Transp. Res. Part E Logist. Transp. Rev. 2020, 135, 101864. [Google Scholar] [CrossRef]
- Dalenogarea, L.S.; Beniteza, G.B.; Ayalab, N.F.; Franka, A.G. The expected contribution of Industry 4.0 technologies for industrial performance. Int. J. Prod. Econ. 2018, 204, 383–394. [Google Scholar] [CrossRef]
- Goodchild, A.; Toy, J. Delivery by drone: An evaluation of unmanned aerial vehicle technology in reducing CO2 emissions in the delivery service industry. Transp. Res. Part D Transp. Environ. 2018, 61, 58–67. [Google Scholar] [CrossRef]
- Wang, J.; Lim, M.K.; Zhan, Y.; Wang, X. An intelligent logistics service system for enhancing dispatching operations in an IoT environment. Transp. Res. Part E Logist. Transp. Rev. 2020, 135, 101886. [Google Scholar] [CrossRef]
- Jeong, H.Y.; Yu, D.J.; Min, B.-C.; Lee, S. The humanitarian flying warehouse. Transp. Res. Part E Logist. Transp. Rev. 2020, 136, 101901. [Google Scholar] [CrossRef]
- Haula, K.; Agbozo, E. A systematic review on unmanned aerial vehicles in Sub-Saharan Africa: A socio-technical perspective. Technol. Soc. 2020, 63, 101357. [Google Scholar] [CrossRef]
- Figliozzi, M.A. Carbon emissions reductions in last mile and grocery deliveries utilizing air and ground autonomous vehicles. Transp. Res. Part D Transp. Environ. 2020, 85, 102443. [Google Scholar] [CrossRef]
- Kirschstein, T. Comparison of energy demands of drone-based and ground-based parcel delivery services. Transp. Res. Part D Transp. Environ. 2020, 78, 102209. [Google Scholar] [CrossRef]
- Manavalan, E.; Jayakrishna, K. A review of Internet of Things (IoT) embedded sustainable supply chain for industry 4.0 requirements. Comput. Ind. Eng. 2019, 127, 925–953. [Google Scholar] [CrossRef]
- Esmaeilian, B.; Sarkis, J.; Lewis, K.; Behdad, S. Blockchain for the future of sustainable supply chain management in Industry 4.0. Resour. Conserv. Recycl. 2020, 163, 105064. [Google Scholar] [CrossRef]
- Yadav, G.; Luthra, S.; Jakhar, S.K.; Mangla, S.K.; Rai, D.P. A framework to overcome sustainable supply chain challenges through solution measures of industry 4.0 and circular economy: An automotive case. J. Clean. Prod. 2020, 254, 120112. [Google Scholar] [CrossRef]
- Ojo, O.O.; Shah, S.; Coutroubis, A. Impacts of Industry 4.0 in sustainable food manufacturing and supply chain. Int. J. Integr. Supply Manag. 2020, 13, 140. [Google Scholar] [CrossRef]
- You, Z.; Feng, L. Integration of Industry 4.0 Related Technologies in Construction Industry: A Framework of Cyber-Physical System. IEEE Access 2020, 8, 122908–122922. [Google Scholar] [CrossRef]
- Furstenau, L.B.; Sott, M.K.; Kipper, L.M.; Machado, Ê.L.; Lopez-Robles, J.R.; Dohan, M.S.; Cobo, M.J.; Zahid, A.; Abbasi, Q.H.; Imran, M.A. Link between sustainability and Industry 4.0: Trends, challenges and new perspectives. IEEE Access 2020, 8, 140079–140096. [Google Scholar] [CrossRef]
- Chen, B.; Wan, J.; Shu, L.; Li, P.; Mukherjee, M.; Yin, B. Smart Factory of Industry 4.0: Key Technologies, Application Case, and Challenges. IEEE Access 2018, 6, 6505–6519. [Google Scholar] [CrossRef]
- Meneghello, F.; Calore, M.; Zucchetto, D.; Polese, M.; Zanella, A. IoT: Internet of threats? A Survey of practical security vulnerabilities in real IoT devices. IEEE Internet Things J. 2019, 6, 8182–8201. [Google Scholar] [CrossRef]
- Xu, H.; Yu, W.; Griffith, D.; Golmie, N. A survey on Industrial Internet of Things: A cyber-physical systems perspective. IEEE Access 2018, 6, 78238–78259. [Google Scholar] [CrossRef]
- Weking, J.; Stöcker, M.; Kowalkiewicz, M.; Böhm, M.; Krcmar, H. Leveraging industry 4.0—A business model pattern framework. Int. J. Prod. Econ. 2020, 225, 107588. [Google Scholar] [CrossRef]
- Schniederjans, D.G.; Curado, C.; Khalajhedayati, M. Supply chain digitisation trends: An integration of knowledge management. Int. J. Prod. Econ. 2020, 220, 107439. [Google Scholar] [CrossRef]
- Palmaccio, M.; Dicuonzo, G.; Belyaeva, Z.S. The internet of Things and corporate business models: A systematic literature review. J. Bus. Res. 2021, 131, 610–618. [Google Scholar] [CrossRef]
- Echchakoui, S.; Barka, N. Industry 4.0 and its impact in plastics industry: A literature review. J. Ind. Inf. Integr. 2020, 20, 100172. [Google Scholar]
- Li, Y.; Dai, J.; Cui, L. The impact of digital technologies on economic and environmental performance in the context of industry 4.0: A moderated mediation model. Int. J. Prod. Econ. 2020, 229, 107777. [Google Scholar] [CrossRef]
- de la Peña, Z.I.; Soeane, M.J.F.; Bermúdez, B.L. Industry 4.0 in the port and maritime industry: A literature review. J. Ind. Inf. Integr. 2020, 20, 100173. [Google Scholar]
- Rossit, D.A.; Tohmé, F.; Frutos, M. A data-driven scheduling approach to smart manufacturing. J. Ind. Inf. Integr. 2019, 15, 69–79. [Google Scholar] [CrossRef] [Green Version]
- Frank, A.G.; Dalenogare, L.S.; Ayala, N.F. Industry 4.0 technologies: Implementation patterns in manufacturing companies. Int. J. Prod. Econ. 2019, 210, 15–26. [Google Scholar] [CrossRef]
- Culot, G.; Nassimbeni, G.; Orzes, G.; Sartor, M. Behind the definition of Industry 4.0: Analysis and open questions. Int. J. Prod. Econ. 2020, 226, 107617. [Google Scholar] [CrossRef]
- Reinhardt, I.C.; Oliveira, J.C.; Ring, D.T. Current perspectives on the development of Industry 4.0 in the pharmaceutical sector. J. Ind. Inf. Integr. 2020, 18, 100131. [Google Scholar] [CrossRef]
- Hannibal, M.; Knight, G. Additive manufacturing and the global factory: Disruptive technologies and the location of international business. Int. Bus. Rev. 2018, 27, 1116–1127. [Google Scholar] [CrossRef]
- Raj, A.; Dwivedi, G.; Sharma, A.; Jabbour, A.B.L.D.S.; Rajak, S. Barriers to the adoption of industry 4.0 technologies in the manufacturing sector: An inter-country comparative perspective. Int. J. Prod. Econ. 2020, 224, 107546. [Google Scholar] [CrossRef]
- Benitez, G.; Ayala, N.F.; Frank, A.G. Industry 4.0 innovation ecosystems: An evolutionary perspective on value cocreation. Int. J. Prod. Econ. 2020, 228, 107735. [Google Scholar] [CrossRef]
- Sony, M.; Naik, S. Industry 4.0 integration with socio-technical systems theory: A systematic review and proposed theoretical model. Technol. Soc. 2020, 61, 101248. [Google Scholar] [CrossRef]
- Lu, Y. Industry 4.0: A survey on technologies, applications and open research issues. J. Ind. Inf. Integr. 2017, 6, 1–10. [Google Scholar] [CrossRef]
- Choi, T.-M.; Cai, Y.-J.; Shen, B. Sustainable fashion supply chain management: A system of systems analysis. IEEE Trans. Eng. Manag. 2018, 66, 730–745. [Google Scholar] [CrossRef]
- Liotta, G.; Kaihara, T.; Stecca, G. Optimization and simulation of collaborative networks for sustainable production and transportation. IEEE Trans. Ind. Inform. 2016, 12, 417–424. [Google Scholar] [CrossRef]
- Dossou, P.-E. Development of a new framework for implementing industry 4.0 in companies. Procedia Manuf. 2019, 38, 573–580. [Google Scholar] [CrossRef]
- Bai, C.; Dallasega, P.; Orzes, G.; Sarkis, J. Industry 4.0 technologies assessment: A sustainability perspective. Int. J. Prod. Econ. 2020, 229, 107776. [Google Scholar] [CrossRef]
- Mangla, S.K.; Luthra, S.; Rich, N.; Kumar, D.; Rana, N.P.; Dwivedi, Y.K. Enablers to implement sustainable initiatives in agri-food supply chains. Int. J. Prod. Econ. 2018, 203, 379–393. [Google Scholar] [CrossRef] [Green Version]
- Govindan, K.; Rajeev, A.; Padhi, S.S.; Pati, R.K. Supply chain sustainability and performance of firms: A meta-analysis of the literature. Transp. Res. Part E Logist. Transp. Rev. 2020, 137, 101923. [Google Scholar] [CrossRef]
- Cole, R.; Aitken, J. The role of intermediaries in establishing a sustainable supply chain. J. Purch. Supply Manag. 2020, 26, 100533. [Google Scholar] [CrossRef]
- Mani, V.; Gunasekaran, A.; Delgado, C. Enhancing supply chain performance through supplier social sustainability: An emerging economy perspective. Int. J. Prod. Econ. 2018, 195, 259–272. [Google Scholar] [CrossRef]
- Di Vaio, A.; Palladino, R.; Hassan, R.; Escobar, O. Artificial intelligence and business models in the sustainable development goals perspective: A systematic literature review. J. Bus. Res. 2020, 121, 283–314. [Google Scholar] [CrossRef]
- Chen, L.; Zhao, X.; Tang, O.; Price, L.; Zhang, S.; Zhu, W. Supply chain collaboration for sustainability: A literature review and future research agenda. Int. J. Prod. Econ. 2017, 194, 73–87. [Google Scholar] [CrossRef]
Publisher’s Note: MDPI stays neutral with regard to jurisdictional claims in published maps and institutional affiliations. |
© 2021 by the authors. Licensee MDPI, Basel, Switzerland. This article is an open access article distributed under the terms and conditions of the Creative Commons Attribution (CC BY) license (https://creativecommons.org/licenses/by/4.0/).








