A Revised Systematic Layout Planning to Fit Disabled Workers Contexts
Abstract
1. Introduction and Objective of the Study
2. Literature Review
- Minimize material handling;
- Ensure flexibility of arrangement;
- Provide high turnover of work-in-progress;
- Hold down investment in equipment;
- Make economical use of floor space;
- Promote effective utilization of labor;
- Provide safety, comfort, and convenience for labor [14].
2.1. Algorithms for the Layout Study
2.2. Systematic Layout Planning
3. Data and Methodology
3.1. Focus Group
3.2. Revised Systematic Layout Planning
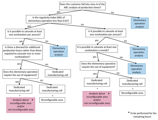
3.2.1. Breaking the Process into Elementary Operations
- Class A: 20% of products that require 80% of total production time;
- Class B: 30% of products that require 15% of total production time;
- Class C: 50% of products that require less than 5% of total production time.
- Annual production time;
- Mean working time;
- Product dimension or product volume;
- Degree of difficulty of the operation;
- Requirement of department head supervision;
- Minimum ability of the worker;
- Equipment and possible installation requirement;
- Other technical information, such as repetitive task, necessity for assembly kit, standard operation, etc.
- Reconfigurable area: a workstation that does not involve installed equipment and can be reconfigured in a short time, according to demand;
- Not reconfigurable area: a workstation that involves installed equipment to perform the same operation for different products;
- Dedicated manufacturing cell: area where the same products needing the same production operations are realized, belonging to class A customers. Inside the cell, there can be both a reconfigurable and a not reconfigurable area.
3.2.2. Flow of Materials and Activity Relationships
3.2.3. Space Requirements
- Class 1: finger movement with a stationary hand;
- Class 2: finger and hand movement with a stationary forearm;
- Class 3: finger, hand, and forearm movement;
- Class 4: finger, hand, and complete arm movement with a nearly stationary upper body;
- Class 5: whole body movement with no walking.
3.2.4. Space Available
3.2.5. Verification
3.2.6. Evaluation
3.3. Space Saturation
3.3.1. Definition and Method
- Production hours: hours spent at workstations by operators performing their tasks. Setup time, training time, and all other non-productive hours are not included;
- Space required to perform a production task: it is defined through the work module shown in Figure 3. Each module comprises space for:
- (a).
- Workstation: machine, equipment, or workbench;
- (b).
- Maintenance and set-up;
- (c).
- Operator;
- (d).
- Aisles: space for movement of personnel and material.
- Work module space saturation (), considering the work module area and the production hours that can be performed. It is calculated by Equation (3):
- Department space saturation (), considering the whole department. If the work modules of the department are similar, corresponds to the work module space saturation. Otherwise, it is calculated using Equation (4), where m is the number of work modules in the department.
- Plant space saturation, considering all the n work modules of the plant. It is possible to consider only the production area (), as in Equation (5), or the overall plant () with warehouse and circulation aisles, as in Equation (6)
3.3.2. Optimum Space Saturation
Standard Work Module for the Assembly Department
Standard Work Module for the Mechanical Machining Department
4. Re-Layout of the Social Cooperative L’Iride
5. Results
5.1. Space Saturation Assessment
5.2. Conclusions
Author Contributions
Funding
Acknowledgments
Conflicts of Interest
Appendix A



Appendix B
| Customer | Identification Letter | Operation Type | Annual Production Hours | Workbench | Equipment | Installation | Difficulty Degree | Product Dimensions | Supervisions * |
|---|---|---|---|---|---|---|---|---|---|
| CST 1 | A | Assembly | 15,558.00 | Yes | Screwdriver | No | Medium | Medium | 1 |
| Template | No | ||||||||
| B | Drilling | 82.00 | No | Pillar drill 2 | Yes | Medium | Medium | 1 | |
| CST 2 | C | Drilling | 170.00 | No | Pillar drill 1 | Yes | Medium | Small | 1 |
| D | Assembly | 1530.00 | Yes | Screwdriver | No | Medium | Small | 1 | |
| Template | No | ||||||||
| CST 3 | E | Assembly | 1600.00 | Yes | Screwdriver | No | Medium | Medium | 1 |
| CST 4 | F | Assembly | 210.00 | Yes | - | No | Medium | Medium | 1 |
| CST 5 | G | Assembly | 828.00 | Yes | Screwdriver | No | Medium | Small | 1 |
| H | Testing | 92.00 | No | Testing machine | Yes | Medium | Small | 1 | |
| CST 6 | I | Assembly | 340.00 | Yes | Screwdriver | No | Medium | Medium | 1 |
| Template | No | ||||||||
| CST 7 | J | Assembly | 2500.00 | Yes | Screwdriver | No | Medium | Medium | 1 |
| CST 11 | K | Assembly | 263.29 | Yes | Crimping tools | No | Medium | Small | 1 |
| CST 12 | L | Assembly | 660.00 | Yes | Special-purpose tooling | No | Medium | Medium /large | 1 |
| CST 13 | M | Assembly | 5600.00 | Yes | - | No | Low | Small | 2 |
| N | Various machining | 7000.00 (700 per workstation) | No | 10 machines | Yes | Low | Small | 2 | |
| CST 14 | O | Turning | 1737.50 | No | 2 lathes | Yes | High | Medium | 3 |
| P | Milling | 695.00 | No | Milling machine | Yes | High | Medium | 3 | |
| Q | Saw | 695.00 | No | 3 sawing machines | Yes | High | Medium | 3 | |
| R | Lapping | 347.50 | No | Surface grinder | Yes | High | Medium | 3 |
References
- Mark, B.G.; Hofmayer, S.; Rauch, E.; Matt, D.T. Inclusion of workers with disabilities in production 4.0: Legal foundations in Europe and potentials through worker assistance systems. Sustainability 2019, 11, 5978. [Google Scholar] [CrossRef]
- Birau, F.R.; Dănăcică, D.E.; Spulbar, C.M. Social exclusion and labor market integration of people with disabilities. A case study for Romania. Sustainability 2019, 11, 5014. [Google Scholar] [CrossRef]
- Coluccia, M. Le Cooperative Sociali di tio B: Dalla Nasciata Alle Criticità Attuali; Università di Pisa: Pisa, Italy, 2017. [Google Scholar]
- Sataloff, R.T.; Johns, M.M.; Kost, K.M. Legge 8 Novembre 1991, n. 381 “Disciplina delle Cooperative Sociali”. Available online: http://adapt.it/adapt-indice-a-z/wp-content/uploads/2018/02/8.pdf (accessed on 15 June 2021).
- Amartya, K.S.; Scalvini, F.; Caroleo, F.E.; Garofalo, M.R.; Davister, C.; Defourny, J.; Gregoire, O.; Loss, M.; Lemaitre, A.; Nyssens, M.; et al. Impresa Sociale; ISSAN Edizioni: Trento, Italy, 2006. [Google Scholar]
- Zappella, E. Formazione & Insegnamento. Riv. Internazionale Di Sci. Dell’educazione E Della Form. 2014, 167–176. [Google Scholar]
- Legge 12 Marzo 1999, n. 68 “Norme per il Diritto al Lavoro dei Disabili”. Available online: https://www.un.org/development/desa/disabilities/wp-content/uploads/sites/15/2019/11/Italy_Norms-for-the-right-to-work-of-the-disabled.pdf (accessed on 15 June 2021).
- Garcia-Sabater, J.P.J.J.; Maheut, J.; Ruiz, A.; Garcia-Sabater, J.P.J.J. A framework for capacity and operations planning in services organizations employing workers with intellectual disabilities. Sustainability 2020, 12, 9713. [Google Scholar] [CrossRef]
- Hosseini-Nasab, H.; Fereidouni, S.; Fatemi Ghomi, S.M.T.; Fakhrzad, M.B. Classification of facility layout problems: A review study. Int. J. Adv. Manuf. Technol. 2018, 94, 957–977. [Google Scholar] [CrossRef]
- FARE srl Strategy FARE srl. Available online: http://www.fareinnovazione.com (accessed on 15 June 2021).
- Pareschi, A. Impianti Industriali; Esculapio: Bologna, Italy, 2007. [Google Scholar]
- Moran, S. Process Plant Layout; Butterworth-Heineman: Oxford, UK, 2012. [Google Scholar]
- Nåfors, D. On Brownfield Factory Layout Planning; Chalmers University of Technology: Gothenburg, Sweden, 2019. [Google Scholar]
- Muther, R.; Hales, L. Systematic Layout Planning; Management & Industrial Research Publications: Marietta, GA, USA, 2015. [Google Scholar]
- Malakooti, B. Operations and Production Systems with Multiple Objectives; Wiley: New York, NY, USA, 2014. [Google Scholar]
- Urban, T.L. Combining qualitative and quantitative analyses in facility layout. Prod. Invent. Manag. J. 1989, 30, 73–77. [Google Scholar]
- Università di Pisa. Algoritmi Euristici. In Appunti di Ricerca Operativa; 2015; pp. 207–265. Available online: http://www.ing.unisannio.it/boccia/files/ricerca_operativa.pdf (accessed on 15 June 2021).
- Weng, L. Efficient and Flexible Algorithm for Plant Layout Generation; West Virginia University: Morgantown, WV, USA, 1999. [Google Scholar]
- Sembiring, A.C.; Budiman, I.; Mardhatillah, A.; Tarigan, U.P.; Jawira, A. An application of corelap algoritm to improve the utilization space of the classroom. J. Phys. Conf. Ser. 2018, 1007. [Google Scholar] [CrossRef]
- Bibin, B.; Boby, K.G. Plant Layout Optimization in Steel Forging Industry by CORELAP Algorithm. Indian J. Sci. Technol. 2018, 11, 1–8. [Google Scholar] [CrossRef]
- Ritter, C.; Barkokebas, B.; Al-Hussein, M. Evaluation of Existing Layout Improvement and Creation Algorithms for Use in the Offsite Construction Industry. In Proceedings of the Modular and Offsite Construction (MOC) Summit Proceedings, Hollywood, FL, USA, 22–25 March 2018; pp. 93–100. [Google Scholar] [CrossRef][Green Version]
- Budianto, F.; Halim, J.; Christine Sembiring, A. Redesigning Furniture Production Floors Using Systematic Layout Planning and ALDEP Method to Minimize Material Handling Costs. In Proceedings of the MECnIT 2020—International Conference on Mechanical, Electronics, Computer, and Industrial Technology, Medan, Indonesia, 25–26 June 2020; pp. 84–90. [Google Scholar] [CrossRef]
- Mallick, P.; Muduli, K.; Biswal, J.N.; Pumwa, J.; Oyekola, P. Development of a suitable plant layout using computerised relative allocation of facility techniques. Int. J. Recent Technol. Eng. 2019, 8, 4956–4961. [Google Scholar] [CrossRef]
- Suhardini, D.; Rahmawati, S.D. Design and improvement layout of a production floor using automated layout design program (ALDEP) and CRAFT algorithm at CV. Aji Jaya Mandiri. IOP Conf. Ser. Mater. Sci. Eng. 2019, 528. [Google Scholar] [CrossRef]
- Hidayat, T.P.; Sugioko, A.; Widiastuti, G.R. Redesign facility layout with quantitative and qualitative method on printing industry. J. Ilm. Widya Tek. 2016, 15, 62–66. [Google Scholar]
- Puspita, I.A.; Iqbal, M.; Pratami, D.; Pratomo, A. Production facility layout design using blocplan algorithm. Adv. Sci. Lett. 2017, 23, 3917–3920. [Google Scholar] [CrossRef]
- Sly, D.P. A Method of Industrial Plant Layout and Material Flow Analysis in AutoCAD; Iowa State University: Ames, IA, USA, 1990. [Google Scholar]
- Deshpande, V.A.; Patil, N.D.; Baviskar, V.; Gandhi, J. Plant Layout Optimization using CRAFT and ALDEP Methodology. Product. J. Natl. Product. Counc. 2016, 57, 32–42. [Google Scholar]
- Mulugeta, A.; Beshah, B.; Kitaw, D. Computerized facilities layout design. J. EEA 2013, 30, 28–32. [Google Scholar]
- Hamamoto, S.; Yih, Y.; Salvendy, G. Development and validation of genetic algorithm-based facility layout a case study in the pharmaceutical industry. Int. J. Prod. Res. 1999, 37, 749–768. [Google Scholar] [CrossRef]
- Sahoo, N.; Shekhar, T.; Sahu, S. An Approach to multi objective Facility Layout Planning. Ind. Eng. J. 2002, 31, 20–25. [Google Scholar]
- Suhardini, D.; Septiani, W.; Fauziah, S. Design and Simulation Plant Layout Using Systematic Layout Planning. IOP Conf. Ser. Mater. Sci. Eng. 2017, 277. [Google Scholar] [CrossRef]
- Garetti, M. Design of Production Systems; Franco Angeli: Milano, Italy, 2015; ISBN 978-88-917-1030-7. [Google Scholar]
- Ravinder, H.; Misra, R.B. ABC analysis for inventory management: Bridging the gap between research and classroom. Am. J. Bus. Educ. Third Quart. 2014, 7, 257–264. [Google Scholar] [CrossRef]
- Millstein, M.A.; Yang, L.; Li, H. Optimizing ABC inventory grouping decisions. Int. J. Prod. Econ. 2014, 148, 71–80. [Google Scholar] [CrossRef]
- Sianesi, A. La Gestione del Sistema di Produzione; ETAS: Milano, Italy, 2016; ISBN 978-88-17-06806-2. [Google Scholar]
- Confsal; Cifa Contratto Collettivo Nazionale di Lavoro—Per i Dipendenti Delle Piccole e Medie Imprese Metalmeccaniche e di Installazione Impianti. 2020. Available online: https://www.cifaitalia.it/images/239/2020/CCNL_METALMECCANICA_PMI_CIFA-CONFSAL_TESTO.pdf (accessed on 15 June 2021).
- Vladimír, R.; Andrea, L.; Norbert, S. Reconfiguring of Manual Workstations Designated for Customized Production. Am. J. Mech. Eng. 2015, 3, 257–260. [Google Scholar] [CrossRef]
- Wiendahl, H.P.; Reichardt, J.; Nyhuis, P. Handbook Factory Planning and Design; Springer: Berlin, Germany, 2015; ISBN 9783662463918. [Google Scholar] [CrossRef]
- Lien, T.K. Manual assembly. CIRP Encycl. Prod. Eng. 2018. [Google Scholar] [CrossRef]
- Lešková, A. Principles of lean production to designing manual assembly workstations. Int. J. Eng. 2013, 11, 31–36. [Google Scholar]
- Engineering, D.D.I. Design in Ergonomics Guidelines; 2017; pp. 24–27. Available online: https://www.delphisuppliers.com/vendor_documents/delphi-h/BlueBook/07%20Environmentatl-Health-Safety-Ergonomics-Industrial%20Hygiene/7B%20Ergonomics/Design%20in%20Ergonomics%20Guideline.pdf (accessed on 15 June 2021).
- Bronzato, R.; Formici, C.; Piz, C. Guida Alla Sicurezza Della Viabilità Nelle Imprese—Guida Pratica All’Applicazione del D.Lgs. 2002. Available online: https://www.sirsrer.com/teca/wp-content/uploads/2019/03/X_1383.pdf (accessed on 15 June 2021).












| Title | Authors | Discussion Elements | |
|---|---|---|---|
| [18] | Efficient and flexible algorithm for plant layout generation | Weng L. | CORELAP, ALDEP, CRAFT, BLOCPLAN |
| [19] | An application of the CORELAP algorithm to improve the utilization of the classroom | Sembiring A. C., et al. | CORELAP |
| [20] | Plant Layout Optimization in the Steel Forging Industry by the CORELAP Algorithm | Binoy B. George B. K. | CORELAP |
| [21] | Evaluation of Existing Layout Improvement and Creation Algorithms for Use in the Offsite Construction Industry | Ritter C., et al. | CORELAP, ALDEP, CRAFT |
| [22] | Redesigning Furniture Production Floors Using Systematic Layout Planning and the ALDEP Method to Minimize Material Handling Costs | Budianto F., et al. | ALDEP |
| [23] | Development of a Suitable Plant Layout using Computerized Relative Allocation of Facility Techniques | Mallick P., et al. | CRAFT |
| [24] | Design and improvement layout of a production floor using an automated layout design program (ALDEP) and CRAFT algorithm | Suhardini D. Rahmawati S. D. | ALDEP, CRAFT |
| [25] | Redesigning a facility layout with quantitative and qualitative method in the printing industry | Hidayat T. P., et al. | CORELAP, CRAFT, BLOCPLAN |
| [26] | Production facility layout design using the BLOCPLAN algorithm | Puspita I. A., et al. | BLOCPLAN |
| [27] | A method of industrial plant layout and material flow analysis in AutoCAD | Sly D. P. | CORELAP, CRAFT, BLOCPLAN |
| [28] | Plant Layout Optimization using CRAFT and ALDEP Methodology | Deshpande V. A. | ALDEP, CRAFT |
| Quantitative Methods | Qualitative Methods | |
|---|---|---|
| Object | Minimizing material handling cost [27,31] | Maximizing closeness of departments [31] |
| Algorithms | CRAFT [25] | CORELAP, BLOCPLAN, ALDEP [25] |
| Principle | Departments with high material handling costs are placed close together, and those with low costs tend to be further apart [27] | The user subjectively determines the intensity of the relationship between two departments, analyzing some qualitative factors. The parameters considered are, for example, noise, heat, dust, flow of materials [31] |
| Limits | They take into consideration only parameters that can be quantified (cannot take into account noise, safety, pollutants, or vibration) [24] | Their evaluation is subjective and they do not describe the dependency between the departments appropriately [31] |
| Production Time [h/year] | |||
|---|---|---|---|
| Customer | 2019 | 2020 | Expected |
| CST 1 | 1467.37 | 1464.00 | 1640.00 |
| CST 2 | 0.00 | 370.02 | 1700.00 |
| CST 3 | 0.00 | 63.44 | 1600.00 |
| CST 4 | 323.30 | 258.73 | 210.00 |
| CST 5 | 1069.17 | 972.00 | 920.00 |
| CST 6 | 441.53 | 257.24 | 340.00 |
| CST 7 | 658.05 | 2526.47 | 2500.00 |
| CST 8 | 39.23 | 28.76 | - |
| CST 9 | 341.92 | 0.00 | - |
| CST 10 | 0.00 | 0.00 | - |
| CST 11 | 220.30 | 306.29 | 263.29 |
| CST 12 | 1613.77 | 1104.93 | 660.00 |
| CST 13 | 12,600.00 | 12,600.00 | 12,600.00 |
| CST 14 | 1500.00 | 1500.00 | 3475.00 |
| IRE | |||||
|---|---|---|---|---|---|
| Customer | Operation | 2019 | 2020 | Expected | Workstation Saturation |
| CST 1 | A | 0.61 | 0.55 | 0.58 | 1 workstation |
| B | 1.10 | No | |||
| CST 2 | C | - | 0.39 | 0.90 | No |
| D | 0.40 | 1 workstation | |||
| CST 3 | E | - | - | 0.65 | 1 workstation |
| CST 4 | F | 0.97 | 1.48 | 1.23 | No |
| CST 5 | G | 0.38 | 0.63 | 0.50 | No |
| H | 1.50 | No | |||
| CST 6 | I | 0.80 | 1.05 | 0.93 | No |
| CST 7 | J | 0.72 | 0.75 | 0.73 | 1 workstation + 773 h |
| CST 11 | K | 1.03 | 1.64 | 1.34 | No |
| CST 12 | L | 0.90 | 0.67 | 0.79 | No |
| CST 13 | M | - | - | 0.60 | 3 workstations + 419 h |
| N | - | - | 0.60 | No | |
| CST 14 | O | 1 | 1 | 0.65 | 1 workstation |
| P | 1 | 1 | 0.65 | No | |
| Q | 1 | 1 | 0.65 | No | |
| R | 1 | 1 | 0.65 | No | |
| Work Area Name | Operation | Equipment | Product Volume | Production Hour Request | Required Workstations | Reserved Workstations | Available Production Hours | |
|---|---|---|---|---|---|---|---|---|
| Reconfigurable area | Assembly workbench 1 | F | - | Medium large | 1066.50 | 0.62 | 1 | 1727 |
| L | Special-purpose tooling | |||||||
| Assembly workbench 2 | A | Screwdriver, templet | Medium | 4685.90 | 2.71 | 3 | 5181 | |
| I | Screwdriver, templet | |||||||
| J | Screwdriver | |||||||
| Assembly workbench 3 | G | Screwdriver | Small | 1311.46 | 0.76 | 1 | 1727 | |
| K | Crimping tools | |||||||
| Dedicated cell | Dedicated cell 1 | D | Screwdriver, templet | Small | 1606.50 | 0.93 | 1 | 1727 |
| Dedicated cell 2 | E | Screwdriver | Medium | 1840.00 | 1.07 | 2 | 3454 | |
| Dedicated cell 3 | M1, M2 | - | Small | 5880.00 | 3.40 | 4 | 6908 | |
| Not-reconfigurable area | 10 machines | N | 10 machines | Small | 7350.00 | 4.26 | 10 | 17,270 |
| Testing machine | H | Testing machine | Small | 115.00 | 0.07 | 1 | 1727 | |
| Pillar drill 1 | C | Pillar drill 1 | Small | 178.50 | 0.10 | 1 | 1727 | |
| Pillar drill 2 | B | Pillar drill 2 | Medium | 86.10 | 0.05 | 1 | 1727 | |
| Lathe | O | Lathe | Medium | 1998.13 | 1.16 | 2 | 3454 | |
| Milling machine | P | Milling machine | Medium | 799.25 | 0.46 | 1 | 1727 | |
| Sawing machine | Q | Sawing machine | Medium | 799.25 | 0.46 | 3 | 5181 | |
| Surface grinder | R | Surface grinder | Medium | 399.63 | 0.23 | 1 | 1727 |
| 2019 | 2020 | Expected | |
|---|---|---|---|
| electromechanical assembly | 47.20 | 56.19 | 170.66 |
| microswitch assembly | 110.69 | 110.69 | 366.89 |
| assembly | 70.68 | 76.35 | 241.51 |
| mechanical machining | 11.25 | 11.25 | 46.57 |
| production plant | 47.44 | 50.89 | 151.42 |
Publisher’s Note: MDPI stays neutral with regard to jurisdictional claims in published maps and institutional affiliations. |
© 2021 by the authors. Licensee MDPI, Basel, Switzerland. This article is an open access article distributed under the terms and conditions of the Creative Commons Attribution (CC BY) license (https://creativecommons.org/licenses/by/4.0/).
Share and Cite
Micheli, G.J.L.; Rampoldi, A.; Baccanti, F. A Revised Systematic Layout Planning to Fit Disabled Workers Contexts. Sustainability 2021, 13, 6850. https://doi.org/10.3390/su13126850
Micheli GJL, Rampoldi A, Baccanti F. A Revised Systematic Layout Planning to Fit Disabled Workers Contexts. Sustainability. 2021; 13(12):6850. https://doi.org/10.3390/su13126850
Chicago/Turabian StyleMicheli, Guido J. L., Annamaria Rampoldi, and Fabrizio Baccanti. 2021. "A Revised Systematic Layout Planning to Fit Disabled Workers Contexts" Sustainability 13, no. 12: 6850. https://doi.org/10.3390/su13126850
APA StyleMicheli, G. J. L., Rampoldi, A., & Baccanti, F. (2021). A Revised Systematic Layout Planning to Fit Disabled Workers Contexts. Sustainability, 13(12), 6850. https://doi.org/10.3390/su13126850

