A Negotiation Approach to Support the Strategies Alignment Process in Collaborative Networks
Abstract
1. Introduction
2. Materials and Methods
2.1. Theoretical Background
- The collaborative network (CN) discipline considers networks as a variety of autonomous entities, geographically distributed and heterogeneous in operational terms and objectives, which collaborate to achieve common or compatible goals. In CNs, the network partners can achieve goals that would not be possible or would be more costly if organisations worked individually. CN discipline contributes to the theoretical base concepts of virtual organisations, consortium formation, and collaboration in general. It provides methods and tools for its application in modelling CNs [9]. The relevance of Collaborative Supply Chain Networks (CSCNs) is established as a response to the present interconnected and volatile business environment.
- Collaborative processes are processes involving multiple partners, each one playing a different role. The processes are defined based on business interaction protocols that are commonly agreed upon by the involved partners. Multiple entities collaboratively participate in these processes. Therefore, collaborative mechanisms are required to support enterprises in order to properly establish them and reduce any potential drawbacks, especially in SMEs [6,10].
- Centralised Decision Making (CDM) focuses on the generation of centralised decision-making models in which a single partner (or central node) is familiarised with all the information systems. The central node is in charge of the system planning and has the power to manage the operations performed by all the network partners. The central node performs the decision making in terms of optimising the objectives of the entire network [5,7].
- Decentralised Decision Making (DDM) focuses on the establishment of decentralised decision-making models in which each individual independent network entity makes its own decisions, trying to optimise its own objectives. More than one decision maker is identified. Depending on the collaboration degree, the nodes will take into account (to a greater or lesser extent) the decisions of other nodes. Collaborative mechanisms are needed to coordinate the partners’ decisions and exchange information [5,7].
- Negotiation mechanisms involve a key factor to deal with the networks’ evolution toward collaboration. The management of coordination mechanisms allows the networked partners to manage operations in a coordinated way [11], integrating all the network partners as from a decentralised decision-making perspective in order to obtain and achieve fair distributions of benefits derived from the collaboration. Negotiation mechanisms are required in order to align the performance levels in order to produce equitable sharing between all the collaborative partners.
- Sustainability is the need of an effective and sustainable eco-efficient production and distribution systems to achieve collaborative logistic models of operation Researchers have stressed the need for the adoption of new sustainable business for organizations and increased forms of cooperation across the whole value chain in order for an organization to improve both their profitability and value creation and their environmental performance [12,13]. The requirements resulting from participation in a CN must be properly addressed by the enterprises in order to establish good relations and create sustainable CNs.
2.2. State of the Art: The Importance of Negotiation Mechanisms in CN Processes
2.3. Strategies Alignment Model (SAM)
2.3.1. Objectives Definition
- Objectives defined by each enterprise: oix;
- Performance indicators to measure the achievement of the oix: kpiik, where i is the enterprise and k is the index of the performance indicator;
- Maximum increase of performance indicator estimated by the enterprise: ;
- The value from which the associated kpiik is influenced when a strategy is defined by an enterprise is activated: Threshold_kpiik. Under the value defined by Threshold_kpiik, the influence of the strategy is not considered;
- Minimum level of increase for the kpiik that the enterprise I accepts, once the Threshold_kpiik is calculated: ;
- Importance that the kpiik has for Enterprise i: wik.
2.3.2. Strategies Definition
- Formulation of strategies by the CN enterprises: stris. The stris is able to be split up into units of strategy u_stris for its activation, which acts as a decision variable;
- Starting time in which to activate the formulated stris: ti_stris acts as a decision variable;
- Influence value;
- ○
- val_stris_kpiik measures the impact that stris of enterprise i, has on the kpijk, of enterprise i;
- ○
- val_stris_kpijk measures the impact that stris of enterprise i, has on the kpijk, of enterprise j;
- ○
- val_strjs_kpijk measures the impact that strjs of enterprise j, has on the kpijk, of enterprise j;
- ○
- val_strjs_kpiik measures the impact that strjs of enterprise j, has on the kpiik, of enterprise i.
- Strategy stris activating cost (monetary units): c_stris;
- Time units between the starting time of an activated strategy ti_stris, and the moment in which such strategy stris starts impacting on the value of the kpiik. Delay influence of the stris: d1_stris;
- Time required to achieve the maximum influence value in kpiik (val_stris_kpiik or val_strjs_kpiik) counting from d1_stris: d2_stris;
- Full time span in which stris is active, in time period units: d4_stris;
- Enterprise i budget, in monetary units, to fund in the stris activation: bi.
2.4. Collaboration Levels in the Negotiation Process
2.4.1. Non-Collaborative Scenario (NCS)
2.4.2. Collaborative Scenario 1 (CS1)
2.4.3. Collaborative Scenario 2 (CS2)
- enterprise i determines val_stris_kpijk;
- enterprise j establishes val_strjs_kpiik;
- All influence values are shared among the CN partners including, val_stris_kpiixk, val_strjs_kpijxk, val_stris_kpijxk, val_strjs_kpiixk. CN partners calculate SAMCS2.
2.4.4. Collaborative Scenario 3 (CS3)
3. Results: Strategies Alignment Negotiation Approach
3.1. Negotiation Process CS1 (NP_CS1)
- STEP 1.
- Compute the SAM given the NCS (SAMNCS_i)
- Performance indicator value at enterprise level
- ○
- Enterprise i:
- ○
- Enterprise j:
- Decision variables value
- ○
- Enterprise i: activated strategy units , and activation start time
- ○
- Enterprise j: ,
- STEP 2.
- Interchanged performance indicators data (kpiik)
- STEP 3.
- Estimate influence values (val_stris_kpiik).
- STEP 4.
- Compute the SAM given the CS1 (SAMCS1_i)
- Values of the performance indicators at enterprise level
- ○
- Enterprise i:
- ○
- Enterprise j:
- Values of the decision variables
- ○
- Enterprise i: ,
- ○
- Enterprise j: ,
- is increased or decreased () given the strategies activated in enterprise j (, )
- is increased or decreased () given the strategies activated in enterprise i , . Thus,
- ○
- Enterprise i: = +
- ○
- Enterprise j: the = +
- STEP 5.
- Criteria choice selection (CCxi)
- Enterprise i:
- ○
- CC1i. 1.6; therefore , given that
- ○
- CC2i. 5; therefore , given that
- ○
- CC3i. ; therefore , given that
- Enterprise j:
- ○
- CC1j. 1.5; therefore , given that
- ○
- CC2j. 12; therefore , given that
- ○
- CC3j. ; therefore , given that
- STEP 6.
- Definition of the iterative process stopping rule
- Maximum amount of iterations agreed by all the CN partners (m_max)
- When >
- A value of is reached
- and
- is within a lower and upper bound established by the CN partners
- When is within a lower and upper bound established by the CN partners
- STEP 7.
- Selection of the alternative of solution n
- STEP 8.
- Compute the SAMCS1_i considering the results of the selected alternative (n)
- Enterprise i computes the SAMCS1_i_n considering the solution alternative selected, , , and obtains the values for and
- Enterprise j computes the SAMCS1_j_n considering the solution alternative selected, , , and obtains the values for and
- STEP 9.
- Share the increase values proposed by the enterprises .
- Enterprise i shares the value with enterprise j
- Enterprise j shares the value with enterprise i
- Enterprise i: = +
- Enterprise j: = +
| Step 9.1. | If Enterprise i: and Enterprise j: the negotiation is finished and a collaborative solution is achieved in iteration m=n: , , , |
| Step 9.2. | If Enterprise i: and Enterprise j: the negotiation is finished and a non-collaborative solution is reached in iteration m=n: , , , |
| Step 9.3. | If Enterprise i: and Enterprise j: or Enterprise i: and Enterprise j: The iterative process stopping rule is not met and steps 7, 8 and 9 have to be repeated |
| Step 9.4. | If Enterprise i: and Enterprise j: or Enterprise i: and Enterprise j: The iterative process stopping rule is met the negotiation is finished and a non-ollaborative solution is reached iteration m=n: , , , |
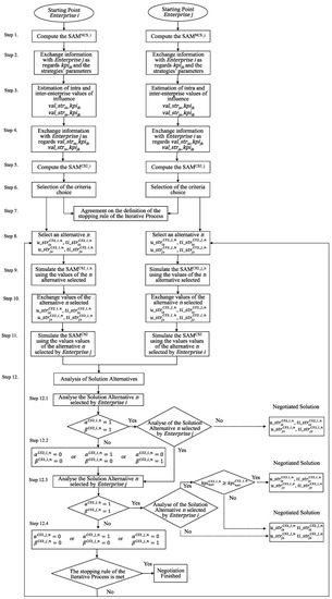
3.2. Negotiation Process CS2 (NP_CS2)
- STEP 1.
- Compute the SAM in the NCS (SAMNCS_i).
- Performance indicator value at enterprise level
- ○
- Enterprise i:
- ○
- Enterprise j:
- Decision variables value
- ○
- Enterprise i: activated strategy units , and activation start time
- ○
- Enterprise j: ,
- STEP 2.
- Performance indicators parameters and strategies parameters exchanged
- Enterprise i interchanges data of its performance indicators with enterprise j, this is kpiik, kpiik_min, Threshold_kpiik and wik.
- Enterprise j interchanges data of its performance indicators with enterprise i, this is kpijk, kpijk_min, Threshold_kpijk and wjk,
- Enterprise i: shares number of strategies and its codification and the parameters that characterize such strategies with enterprise j including d1_stris, d2_stris, d4_stris, and c_stris
- Enterprise j: shares number of strategies and its codification and the parameters that characterize such strategies with enterprise i, including d1_strjs, d2_strjs, d4_strjs, and c_strjsThe value for the budget is also shared among the enterprises
- Enterprise i: shares the budget value (bi) with enterprise j
- Enterprise j: shares the budget value (bj) with enterprise i
- STEP 3.
- Estimate influence values (val_stris_kpiik)
- STEP 4.
- Interchange influence values (val_stris_kpiik)
- Enterprise i shares with enterprise j the influence values val_stris_kpiik val_stris_kpijk
- Enterprise j shares with enterprise i the influence values val_strjs_kpijk val_strjs_kpiik
- STEP 5.
- Compute the SAM given the CS2 (SAMCS2_i)
- Performance indicator value at network level:
- Performances indicator value at enterprise level: and
- Decision variables values: , , ,
- Performance indicator value at network level:
- ○
- Enterprise i:
- ○
- Enterprise j:
- Performance indicators values at enterprise level
- ○
- Enterprise i: and
- ○
- Enterprise j: and
- Values of the decision variables
- ○
- Enterprise i: , , ,
- ○
- Enterprise j: , , ,
- STEP 6.
- Criteria choice selection (CCxi)
- Enterprise i:
- ○
- CC1i. 1.6; thus,
- -
- , given that Enterprise i will select an alternative that achieves the minimum increase defined for the performance indicator. Accordingly, enterprises have to center on
- -
- , given that
- ○
- CC2i. 6; therefore, , given that
- ○
- CC3i. ; therefore , given that
- Enterprise j:
- ○
- CC1j. 1.5; thus,
- -
- , given that
- -
- , given that , Enterprise j will select an alternative that achieves the minimum increase defined for the performance indicator. Accordingly, enterprises have to center on
- ○
- CC2j. 15; therefore , given that
- ○
- CC3j. ; therefore , given that
- STEP 7.
- Definition of the iterative process stopping rule
- Maximum amount of iterations agreed by all the CN partners (m_max)
- When >
- A value of is reached
- and , so that the alternative selected is the proposed in enterprise i
- and , so that the alternative selected is the proposed in enterprise j
- The difference between values of the two proposed alternatives is minimum
- is within a lower and upper bound established by the CN partners
- A high percentage of CN enterprises decide that or
- STEP 8.
- Selection of the alternative of solution n from SAMCS2_i and SAMCS2_j
- Enterprise i selects an alternative: ,
- Enterprise j selects an alternative: ,
- n is the value assigned to the alternative chosen, and is consecutively assigned n= [1, 2, …, n]. The first selected alternative would commonly be the one that achieves the optimum value for the enterprise performance indicator, max. . The selected alternative coincides with the first iteration of the NP_CS2; thus, n = m
- STEP 9.
- Compute the SAMCS2 considering the results of the selected alternative (n)
- Enterprise i computes the SAMCS2_i_n considering the solution alternative selected, , , and obtains the values for , , , ,
- Enterprise j computes the SAMCS2_j_n considering the solution alternative selected, , , and obtains the values for , , , ,
- STEP 10.
- Share the decision variables values, given the selected alternatives
- Enterprise i share with enterprise j the decision variables values, given the selected alternative n: ,
- Enterprise j share with enterprise i the decision variables values, given the selected alternative n: ,
- STEP 11.
- Compute the SAMCS2, given the decision variables values in other CN enterprises
- Enterprise i computes SAMCS2 using the decision variables values of alternative n selected by enterprise j: , , and obtains , , , ,
- Enterprise j computes SAMCS2 using the decision variables values of alternative n selected by enterprise i: , , and obtains , , , ,
- STEP 12.
- Appraise the solution alternative n selected in enterprise i and j
| Step 12.1. | Appraisal of solution alternative n provided by enterprise i If Enterprise i: and Enterprise j: and enterprises are not willing to explore more alternatives, the negotiation is finished and a collaborative negotiated solution is achieved in iteration m=n, given the proposal of enterprise i: , |
| Step 12.2. | If Enterprise i: and Enterprise j: or Enterprise i: and Enterprise j: or Enterprise i: and Enterprise j: Enterprise i and j continue appraising the alternative solution n proposed by enterprise j |
| Step 12.3. | Appraisal of alternative solution n provided by enterprise j If Enterprise i: and enterprise j: in the appraisal of alternative solution n selected by enterprise i If Enterprise i: and Enterprise j: and identify which alternative, the one proposed by enterprise i or the one proposed by enterprise j results on higher performance at network level () If a collaborative and negotiated solution is achieved in iteration m=n, given the proposal of enterprise i: , If a collaborative and negotiated solution is achieved in iteration m=n, given the proposal of enterprise j: , |
| Step 12.4. | If Enterprise i: and Enterprise j: or Enterprise i: and Enterprise j: or Enterprise i: and Enterprise j: The iterative process stopping rule is not met, and steps 8, 9, 10, 11, and 12 have to be repeated The iterative process stopping rule is met, the negotiation is finished, and a non-collaborative solution is reached |
3.3. Negotiation Process CS3 (NP_CS3)
- STEP 1.
- Compute the SAM in the NCS (SAMNCS_i)
- Performance indicator value at enterprise level
- ○
- Enterprise i:
- ○
- Enterprise j:
- Decision variables value
- ○
- Enterprise i: activated strategy units , and activation start time
- ○
- Enterprise j: ,
- STEP 2.
- Performance indicators parameters and strategies parameters exchanged to feed the SAMCS3
- Enterprise i interchanges data of its performance indicators with enterprise j, this is kpiik, kpiik_min, Threshold_kpiik, and wik
- Enterprise j interchanges data of its performance indicators with enterprise i, this is kpijk, wjk, Threshold_kpijk, kpijk_min
- Enterprise i interchanges with enterprise j information about the code and definition of the strategies (u_stri1, u_stri2, …, u_stris) and the parameters associated, d1_stris, d2_stris, d4_stris and c_stris
- Enterprise j interchanges with enterprise i information about the code and definition of the strategies (u_strj1, u_strj2, …, u_strjs) and the parameters associated, d1_strjs, d2_strjs, d4_strjs and c_strjsThe value for the budget is also shared among the enterprises.
- Enterprise i: shares the budget value (bi) with enterprise j
- Enterprise j: shares the budget value (bj) with enterprise i
- STEP 3.
- Estimate the influence values at the intra-enterprise level (val_stris_kpiik).
- STEP 4.
- Negotiate the influence values estimated at the inter-enterprise level (val_stris_kpijk)
| Step 4.1 | Enterprise i proposes an estimation of val_stris_kpijkCS3_i_q, in the iteration q. |
| Step 4.2 | Enterprise j appraises the value val_stris_kpijkCS3_i_q given by Enterprise i in iteration q. If Enterprise j agrees with the value given to val_stris_kpijkCS3_i_q the negotiation finishes, and a collaborative estimation is achieved for val_stris_kpijkCS3_i_q. If Enterprise j does not agree with the value val_stris_kpijkCS3_i_q, Enterprise j estimates a new value for val_stris_kpijkCS3_j_q. |
| Step 4.3 | Enterprise i appraises the value val_stris_kpijkCS3_j_q given by Enterprise j in iteration q. If Enterprise i agrees with the value given to val_stris_kpijkCS3_j_q, the negotiation is finished, and a collaborative estimation is achieved for val_stris_kpijkCS3_j_q. If Enterprise i does not agree with the value val_stris_kpijkCS3_j_q and the maximum number of iterations is not reached (q), step 4.1 is repeated. If Enterprise i does not agree with the value val_stris_kpijkCS3_j_q but q is reached, the negotiation is finished, and the value for val_stris_kpijkCS3_i_q remains the one proposed by Enterprise i, which defines the strategy stris. |
- STEP 5.
- Compute the SAM given the CS3 (SAMCS3_i)
- Performance indicator value at network level: ;
- Performances indicator value at enterprise level: and ;
- Decision variables values: , , , .
- Performance indicator value at network level:
- ○
- Enterprise I:
- ○
- Enterprise j:
- Performance indicators values at enterprise level
- ○
- Enterprise i: and
- ○
- Enterprise j: and
- Values of the decision variables
- ○
- Enterprise i: , , ,
- ○
- Enterprise j: , , ,
- STEP 6.
- Criteria choice selection (CCxi)
- STEP 7.
- Definition of the iterative process stopping rule
- STEP 8.
- Selection of the alternative of solution n from SAMCS3_i and SAMCS3_j (a solution of the SAMCS3_i and SAMCS3_j)
- Enterprise i selects an alternative: , ;
- Enterprise j selects an alternative: , ;
- n is the value assigned to the alternative chosen, and is consecutively assigned n= [1, 2, …, n]. The first selected alternative would commonly be the one that achieves the optimum value for the enterprise performance indicator, max. . The selected alternative coincides with the first iteration of the NP_CS3; thus, n = m.
- STEP 9.
- Compute the SAMCS3 considering the results of the selected alternative (n)
- Enterprise i computes the SAMCS3_i_n considering the solution alternative selected , , and obtains the values for , , , , .
- Enterprise j computes the SAMCS3_j_n considering the solution alternative selected: , , and obtains the values for , , , .
- STEP 10.
- Share the decision variables values, given the selected alternatives
- Enterprise i shares with Enterprise j the decision variables values, given the selected alternative n: , .
- Enterprise j shares with Enterprise i the decision variables values, given the selected alternative n: , .
- STEP 11.
- Compute the SAMCS3, given the decision variables values in other CN enterprises
- Enterprise i computes SAMCS3 using the decision variables values of alternative n selected by enterprise j: , , and obtains , , , , .
- Enterprise j computes SAMCS3 using the decision variables values of alternative n selected by enterprise i: , , and obtains , , , , .
- STEP 12.
- Appraise the solution alternative n selected in enterprise i and j
| Step 12.1. | Appraisal of solution alternative n provided by enterprise i If Enterprise i: , Enterprise j: , and enterprises are not willing to explore more alternatives, the negotiation is finished, and a collaborative negotiated solution is achieved in iteration m=n, given the proposal of enterprise i: , . |
| Step 12.2. | If Enterprise i: and Enterprise j: or Enterprise i: and Enterprise j: or Enterprise i: and Enterprise j: Enterprise i and j continue appraising the alternative solution n proposed by Enterprise j. |
| Step 12.3. | Appraisal of alternative solution n provided by Enterprise j If Enterprise i: and Enterprise j: in the appraisal of alternative solution n selected by enterprise i If Enterprise i: and Enterprise j: and identify which alternative, the one proposed by enterprise i or the one proposed by enterprise j, results on higher performance at network level () If a collaborative and negotiated solution is achieved in iteration m=n, given the proposal of enterprise i: , If a collaborative and negotiated solution is achieved in iteration m=n, given the proposal of enterprise j: , Appraisal of alternative solution n provided by enterprise j If Enterprise i: and Enterprise j: , the negotiation is finished and a collaborative negotiated solution is achieved in iteration m=n, given the proposal of enterprise j: , . |
| Step 12.4. | If Enterprise i: and Enterprise j: or Enterprise i: and Enterprise j: or Enterprise i: and Enterprise j: The iterative process stopping rule is not met, and steps 8, 9, 10, 11, and 12 have to be repeated. The iterative process stopping rule is met, the negotiation is finished, and a non-collaborative solution is reached. |
4. Conclusions
Author Contributions
Funding
Conflicts of Interest
References
- Camarinha-Matos, L.M.; Abreu, A. Performance indicators for collaborative networks based on collaboration benefits. Prod. Plan. Control 2007, 18, 592–609. [Google Scholar] [CrossRef]
- Matopoulos, A.; Vlachopoulou, M.; Manthou, V.; Manos, B. A conceptual framework for supply chain collaboration: Empirical evidence from the agri-food industry. Supply Chain Manag. Int. J. 2007, 12, 177–186. [Google Scholar] [CrossRef]
- Andres, B.; Poler, R. Models, guidelines and tools for the integration of collaborative processes in non-hierarchical manufacturing networks: A review. Int. J. Comput. Integr. Manuf. 2016, 29, 166–201. [Google Scholar]
- Andres, B.; Poler, R. A decision support system for the collaborative selection of strategies in enterprise networks. Decis. Support Syst. 2016, 91, 113–123. [Google Scholar] [CrossRef]
- Schneeweiss, C. Distributed decision making in supply chain management. Int. J. Prod. Econ. 2003, 84, 71–83. [Google Scholar] [CrossRef]
- Li, X.; Wang, Q. Coordination mechanisms of supply chain systems. Eur. J. Oper. Res. 2007, 179, 1–16. [Google Scholar] [CrossRef]
- Alemany, M.M.E.; Alarcón, F.; Lario, F.C.; Boj, J.J. An application to support the temporal and spatial distributed decision-making process in supply chain collaborative planning. Comput. Ind. 2011, 62, 519–540. [Google Scholar] [CrossRef]
- Jung, H.; Chen, F.; Jeong, B. Decentralized supply chain planning framework for third party logistics partnership. Comput. Ind. Eng. 2008, 55, 348–364. [Google Scholar] [CrossRef]
- Camarinha-Matos, L.M. Collaborative Networks in Industry and the role of PRO-VE. Int. J. Prod. Manag. Eng. 2014, 2, 53–57. [Google Scholar] [CrossRef]
- Macedo, P.; Camarinha-Matos, L. Value Systems Alignment Analysis in Collaborative Networked Organizations Management. Appl. Sci. 2017, 7, 1231. [Google Scholar] [CrossRef]
- Camarinha-Matos, L.M.; Afsarmanesh, H. Collaborative networks: A new scientific discipline. J. Intell. Manuf. 2005, 16, 439–452. [Google Scholar] [CrossRef]
- Fonseca, L.M. Strategic drivers for implementing sustainability programs in portuguese organizations-let’s listen to aristotle: From triple to quadruple bottom line. Sustain. J. Rec. 2015, 8, 136–142. [Google Scholar] [CrossRef]
- Fonseca, L.M.; Domingues, J.P.; Pereira, M.T.; Martins, F.F.; Zimon, D. Assessment of circular economy within Portuguese organizations. Sustainability 2018, 10, 2521. [Google Scholar] [CrossRef]
- Shafiei, F.; Sundaram, D.; Piramuthu, S. Multi-enterprise collaborative decision support system. Expert Syst. Appl. 2012, 39, 7637–7651. [Google Scholar] [CrossRef]
- Kebriaei, H.; Majd, V.J. A simultaneous multi-attribute soft-bargaining design for bilateral contracts. Expert Syst. Appl. 2009, 36, 4417–4422. [Google Scholar] [CrossRef]
- Gupta, A.; Maranas, C.D. Managing demand uncertainty in supply chain planning. Comput. Chem. Eng. 2003, 27, 1219–1227. [Google Scholar] [CrossRef]
- Dudek, G.; Stadtler, H. Negotiation-based collaborative planning between supply chains partners. Eur. J. Oper. Res. 2005, 163, 668–687. [Google Scholar] [CrossRef]
- Wang, K.J.; Chen, M.J. Cooperative capacity planning and resource allocation by mutual outsourcing using ant algorithm in a decentralized supply chain. Expert Syst. Appl. 2009, 36, 2831–2842. [Google Scholar] [CrossRef]
- Goetschalckx, M.; Fleischmann, B. Strategic network planning. In Supply Chain Management and Advanced Planning, 3rd ed.; Concepts, Models Software and Case Studies; Springer: Berlin/Heidelberg, Germany, 2005; pp. 117–137. [Google Scholar]
- Pibernik, R.; Sucky, E. An approach to inter-domain master planning in supply chains. Int. J. Prod. Econ. 2007, 108, 200–212. [Google Scholar] [CrossRef]
- Chen, C.L.; Wang, B.W.; Lee, W.C. Multiobjective optimization for a multienterprise supply chain network. Ind. Eng. Chem. Res. 2003, 42, 1879–1889. [Google Scholar] [CrossRef]
- Andres, B.; Poler, R. A Methodology to Share Profits and Costs in Non-Hierarchical Networks. In Annals of Industrial Engineering 2012: Industrial Engineering Overcoming the Crisis; Prado-Prado, J.C., Arca, J.G., Eds.; Springer: Berlin/Heidelberg, Germany, 2014; pp. 341–349. [Google Scholar]
- Ertogral, K.; Wu, S.D. A Bargaining Game for Supply Chain Contracting; Work Paper; Department of Industrial and Systems Engineering, Lehigh University: Bethlehem, PA, USA, 2001; pp. 1–26. [Google Scholar]
- Kirche, E.T.; Kadipasaoglu, S.N.; Khumawala, B.M. Maximizing supply chain profits with effective order management: Integration of Activity-Based Costing and Theory of Constraints with mixed-integer modelling. Int. J. Prod. Res. 2005, 43, 1297–1311. [Google Scholar] [CrossRef]
- Hall, N.G.; Potts, C.N. Supply chain scheduling: Batching and delivery. Oper. Res. 2003, 51, 566–584. [Google Scholar] [CrossRef][Green Version]
- Rahmawati, Y.; Utomo, C.; Zawawi, N.A.W.A. BIM and e-negotiation practices in AEC consulting businesses. Sustainability 2019, 11, 1911. [Google Scholar] [CrossRef]
- Clipa, A.M.; Clipa, C.I.; Danilet, M.; Andrei, A.G. Enhancing sustainable employment relationships: An empirical investigation of the influence of trust in employer and subjective value in employment contract negotiations. Sustainability 2019, 11, 4995. [Google Scholar] [CrossRef]
- Liu, X.; Ma, Z.; Liang, D. Personality effects on the endorsement of ethically questionable negotiation strategies: Business ethics in Canada and China. Sustainability 2019, 11, 3097. [Google Scholar] [CrossRef]
- Ferrada, F.; Camarinha-Matos, L.M. Simulation model to estimate emotions in collaborative networks. Appl. Sci. 2019, 9, 5202. [Google Scholar] [CrossRef]
- Andres, B. An Approach to Support the Strategies Alignment Process in Collaborative Networks. Ph.D. Thesis, Universitat Politècnica de València, Valencia, Spain, 2016. [Google Scholar]
- Piedade, F.R.; Azevedo, A.; Bastos, J. Managing Performance to Align the Participants of Collaborative Networks: Case Studies Results. In Collaborative Networks for Sustainable World; Camarinha-Matos, L.M., Boucher, X., Afsarmanesh, H., Eds.; Springer: Berlin/Heidelberg, Germany, 2010; pp. 545–552. [Google Scholar]
- Park, J.; Rahman, H.A.; Suh, J.; Hussin, H. A study of integrative bargaining model with argumentation-based negotiation. Sustainability 2019, 11, 6832. [Google Scholar] [CrossRef]







| Notation | Definition |
|---|---|
| kpiik | Enterprise i performance indicators |
| val_stris_kpiik | Intra-enterprise influence values estimated. Impact value that stris of enterprise i has on kpiik of enterprise i |
| val_stris_kpijk | Inter-enterprise influence values estimated. Impact value that stris of enterprise i has on kpijk of enterprise j |
| n | Identifier number for the alternative of solution selected to solve the SAM, using the output of CS1 (SAMCS1_i), n= [1, 2, …, n] |
| m | Identifier number for the iteration, where m=n |
| m_max | Maximum number of iterations consented by all the CN enterprises to negotiate the alternatives generated |
| SAMNCS_i | SAM calculated in enterprise i given that NCS is applied |
| SAMCS1_i | SAM calculated in enterprise i given that CS1 is applied |
| SAMCS1_i_n | SAM calculated in enterprise i given that CS1 is applied and considering the solution of alternative n , |
| Network performance indicator value given the NCS solution | |
| Enterprise i performance indicator value () given the NCS solution | |
| Enterprise i units of strategy value (u_stris) given the NCS solution | |
| Enterprise i start time value of stris (ti_stris) given the NCS solution | |
| Enterprise i performance indicator value () given the CS1 solution of alternative n | |
| Enterprise i units of strategy value (u_stris) given the CS1 solution of alternative n | |
| Enterprise i start time value of stris (ti_stris) given the CS1 solution of alternative n | |
| increase resulting from the influences that strategies activated in enterprise j exert in enterprise i given CS1 solution (, ) of alternative n | |
| value calculated from the influences of enterprise i activated strategies () and enterprise j activated strategies (, ), given CS1 solution of alternative n | |
| Network performance indicator value given CS1 solution of alternative n | |
| CCx i | Enterprise i criterion choice x |
| CCx j | Enterprise j criterion choice x |
| minimum increase reflecting the influences of strategies activated in enterprise j, given the CS1 solution computed by enterprise i | |
| minimum value identified by Enterprise i, given the CS1 solution | |
| 1 when the CCx i is fulfilled 0 when the CCx i is not fulfilled | |
| 1 when the CCx j is fulfilled 0 when the CCx j is not fulfilled |
| Enterprise i | Enterprise j | |||||
|---|---|---|---|---|---|---|
| stris | strjs | |||||
| Minimum values defined for the CC | 1.6 | 1.5 | ||||
| 5 | 12 | |||||
| SAM in NCS | 5 | 12 | ||||
| SAM in CS1 | 4.3 | 10 | ||||
| 1.5 | 1.5 | |||||
| 5.8 | 11.5 | |||||
| 17 | ||||||
| 17.3 | ||||||
| Notation | Definition |
|---|---|
| kpiik | Enterprise i performance indicators |
| val_stris_kpiik | Intra-enterprise influence values estimated. Impact value that stris of enterprise i has on kpiik of enterprise i |
| val_stris_kpijk | Inter-enterprise influence values estimated. Impact value that stris of enterprise i has on kpijk of enterprise j |
| n | Identifier number for the alternative of solution selected to solve the SAM, using the output of CS2 (SAMCS2_i), n= [1, 2, …, n] |
| m | Identifier number for the iteration, where m=n |
| m_max | Maximum number of iterations consented by all the CN enterprises to negotiate the alternatives generated |
| SAMNCS_i | SAM calculated in enterprise i given that NCS is applied |
| SAMCS2_i | SAM calculated in enterprise i given that CS2 is applied |
| SAMCS2_i_n | SAM calculated in enterprise i given that CS2 is applied and considering the solution of alternative n: , , , |
| Network performance indicator value given the NCS solution | |
| Enterprise i performance indicator value () given the NCS solution | |
| Enterprise i units of strategy value (u_stris) given the NCS solution | |
| Enterprise i start time value of stris (ti_stris) given the NCS solution | |
| Network performance indicator value given the CS2 solution | |
| Enterprise i performance indicator value () given the CS2 solution of alternative n | |
| Enterprise i units of strategy value (u_stris) given the CS2 solution of alternative n | |
| Enterprise i start time value of stris (ti_stris) given the CS2 solution of alternative n | |
| Enterprise i performance indicator value considering the influences of all the strategies activated in each CN enterprise (enterprise i; enterprise j), obtained by enterprise i when SAM is computed given the CS2 (SAMCS2_i) of alternative n | |
| Enterprise j performance indicator value considering the influences of all the strategies activated in each CN enterprise (enterprise i; enterprise j), obtained by enterprise j when SAM is computed given the CS2 (SAMCS2_j) of alternative n | |
| Value of the units of strategy stris to be activated (u_stris) in enterprise i; obtained by enterprise i when SAM is computed given the CS2 (SAMCS2_i), corresponding to the alternative n | |
| Value of the initial time of activation of strategy stris (ti_stris) formulated in enterprise i; and obtained by enterprise i when SAM is computed given the CS2 (SAMCS2_i), corresponding to the alternative n | |
| Value of the units of strategy strjs to be activated (u_strjs) in enterprise j; and obtained by Enterprise i when SAM is computed given the CS2 (SAMCS2_i), corresponding to the alternative n | |
| Value of the initial time of activation of strategy strjs (ti_strjs) formulated in enterprise i; and obtained by enterprise i when SAM is computed given the CS2 (SAMCS2_i), corresponding to the alternative n | |
| Value of the obtained by enterprise i when SAM is computed given the CS2 (SAMCS2_i), corresponding to the alternative n | |
| increase resulting from the influences that strategies activated in enterprise j and obtained by enterprise i when SAM is computed given the CS2 (), corresponding to the alternative n (, ) | |
| increase resulting from the influences that strategies activated in enterprise j and obtained by enterprise j when SAM is computed given the CS2 (), corresponding to the alternative n (, ) | |
| CCx i | Enterprise i criterion choice x |
| CCx j | Enterprise j criterion choice x |
| minimum increase reflecting the influences of strategies activated in enterprise j, given the CS2 solution defined by Enterprise i | |
| 1 if the rule of negotiation established by enterprise i is accomplished, taking into account the results of the alternative n selected by enterprise i, obtained from the SAMCS2_i application 0 otherwise | |
| 1 if the rule of negotiation established by enterprise i is accomplished, taking into account the results of the alternative n selected by enterprise j, obtained from the SAMCS2_j application 0 otherwise | |
| 1 if the rule of negotiation established by enterprise j is accomplished, taking into account the results of the alternative n selected by enterprise i, obtained from the SAMCS2_i application 0 otherwise | |
| 1 if the rule of negotiation established by enterprise j is accomplished, taking into account the results of the alternative n selected by enterprise j obtained from the SAMCS2_j application 0 otherwise |
| Enterprise i | Enterprise j | |||||
|---|---|---|---|---|---|---|
| stris | strjs | |||||
| Minimum values defined for the CC | 1.6 | 1.5 | ||||
| SAM in NCS | 5 | 12 | ||||
| SAM in CS2 | 2 | −1 | ||||
| 1.5 | 3 | |||||
| 6 | 4 | |||||
| 13.5 | 15 | |||||
| 17 | 17 | |||||
| 19.5 | 19 | |||||
| Notation | Definition |
|---|---|
| kpiik | Enterprise i performance indicators |
| val_stris_kpiik | Intra-enterprise influence values estimated. Impact value that stris of enterprise i has on kpiik of enterprise i |
| val_stris_kpijk | Inter-enterprise influence values estimated. Impact value that stris of enterprise i has on kpijk of enterprise j |
| q | Maximum number of iterations consented by all the CN enterprises to negotiate the estimated influence values (val_stris_kpijk) |
| val_stris_kpijkCS3_i_q | Enterprise i estimated influence values, computed considering the impact that a stris has on the kpijk of enterprise j, in the iteration q, given the CS3 |
| val_stris_kpijkCS3_j_q | Enterprise j estimated influence values, computed considering the impact that a stris has on the kpijk of enterprise j, in the iteration q, given the CS3 |
| n | Identifier number for the alternative of solution selected to solve the SAM, using the output of CS3 (SAMCS3_i), n= [1, 2, …, n] |
| m | Identifier number for the iteration, where m=n |
| m_max | Maximum number of iterations consented by all the CN enterprises to negotiate the alternatives generated |
| SAMNCS_i | SAM calculated in enterprise i given that NCS is applied |
| SAMCS3_i | SAM calculated in enterprise i given that CS3 is applied |
| SAMCS3_i_n | Si SAM calculated in enterprise i given that CS3 is applied and considering the solution of alternative n: , , , |
| Network performance indicator value given the NCS solution | |
| Enterprise i performance indicator value () given the NCS solution | |
| Enterprise i units of strategy value (u_stris) given the NCS solution | |
| Enterprise i start time value of stris (ti_stris) given the NCS solution | |
| Enterprise i performance indicator value considering the influences of all the strategies activated in each CN enterprise (enterprise i; enterprise j), obtained by enterprise i when SAM is computed given the CS3 (SAMCS3_i) of alternative n | |
| Enterprise j performance indicator value considering the influences of all the strategies activated in each CN enterprise (enterprise i; enterprise j), obtained by enterprise j when SAM is computed given the CS3 (SAMCS3_j) of alternative n | |
| Set of solutions for the value of the units of strategy to be activated (u_stris) in enterprise i when SAM is computed given the CS3 (SAMCS3_j) | |
| Set of solutions for the value of the initial time of activation of the strategy (ti_stris) formulated in enterprise i when when SAM is computed given the CS3 (SAMCS3_j) | |
| Value of the units of strategy stris to be activated (u_stris) in enterprise i; obtained by enterprise i when SAM is computed given the CS3 (SAMCS3_i), corresponding to the alternative n | |
| Value of the initial time of activation of strategy stris (ti_stris) formulated in enterprise i; and obtained by enterprise i when SAM is computed given the CS3 (SAMCS3_i), corresponding to the alternative n | |
| Value of the units of strategy strjs to be activated (u_strjs) in enterprise j; and obtained by Enterprise i when SAM is computed given the CS3 (SAMCS3_i), corresponding to the alternative n | |
| Value of the initial time of activation of strategy strjs (ti_strjs) formulated in enterprise i; and obtained by enterprise i when SAM is computed given the CS3 (SAMCS3_i), corresponding to the alternative n | |
| Value of the obtained by enterprise i when SAM is computed given the CS3 (SAMCS3_i), corresponding to the alternative n | |
| increase resulting from the influences that strategies activated in enterprise j and obtained by enterprise i when SAM is computed given the CS3 (SAMCS3_i), corresponding to the alternative n (, ) | |
| increase resulting from the influences that strategies activated in enterprise j and obtained by enterprise j when SAM is computed given the CS3 (SAMCS2_i), corresponding to the alternative n (, ) | |
| CCx i | Enterprise i criterion choice x |
| CCx j | Enterprise j criterion choice x |
| minimum increase reflecting the influences of strategies activated in enterprise j, given the CS3 solution defined by Enterprise i | |
| 1 if the rule of negotiation established by enterprise i is accomplished, taking into account the results of the alternative n selected by enterprise i, obtained from the SAMCS3_i application 0 otherwise | |
| 1 if the rule of negotiation established by enterprise i is accomplished, taking into account the results of the alternative n selected by enterprise j, obtained from the SAMCS3_j application 0 otherwise | |
| 1 if the rule of negotiation established by enterprise j is accomplished, taking into account the results of the alternative n selected by enterprise i, obtained from the SAMCS3_i application 0 otherwise | |
| 1 if the rule of negotiation established by enterprise j is accomplished, taking into account the results of the alternative n selected by enterprise j obtained from the SAMCS3_j application 0 otherwise |
© 2020 by the authors. Licensee MDPI, Basel, Switzerland. This article is an open access article distributed under the terms and conditions of the Creative Commons Attribution (CC BY) license (http://creativecommons.org/licenses/by/4.0/).
Share and Cite
Andres, B.; Blanes, V.J. A Negotiation Approach to Support the Strategies Alignment Process in Collaborative Networks. Sustainability 2020, 12, 2766. https://doi.org/10.3390/su12072766
Andres B, Blanes VJ. A Negotiation Approach to Support the Strategies Alignment Process in Collaborative Networks. Sustainability. 2020; 12(7):2766. https://doi.org/10.3390/su12072766
Chicago/Turabian StyleAndres, Beatriz, and Vicente Javier Blanes. 2020. "A Negotiation Approach to Support the Strategies Alignment Process in Collaborative Networks" Sustainability 12, no. 7: 2766. https://doi.org/10.3390/su12072766
APA StyleAndres, B., & Blanes, V. J. (2020). A Negotiation Approach to Support the Strategies Alignment Process in Collaborative Networks. Sustainability, 12(7), 2766. https://doi.org/10.3390/su12072766

