The Role of CSR on Social Entrepreneurship: An International Analysis
Abstract
1. Introduction
2. Literature Review
2.1. Postmaterialist Values, Social Justice, and CSR
2.2. Postmaterialist Values, Social Capital, and Entrepreneurship Capital
3. Model and Data
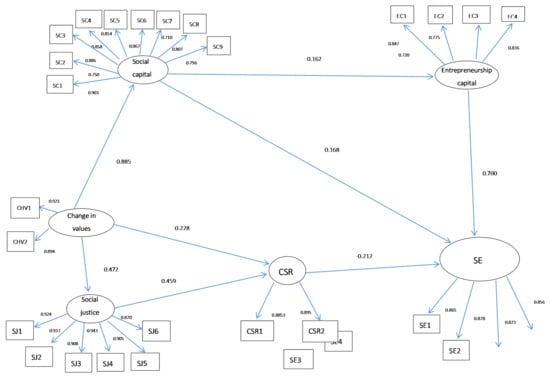
4. Results
5. Discussion
5.1. Social Capital, Entrepreneurship Capital, and SE
5.2. CSR and SE
5.2.1. Social Dimension of CSR
5.2.2. Economic Dimension of CSR
6. Conclusions, Limitations, and Further Research
Author Contributions
Funding
Conflicts of Interest
References
- Laparra, M.; Pérez Eransus, B. Crisis y Fractura Social en Europa. Causas y Efectos en España; Obra Social “La Caixa”: Barcelona, Spain, 2012. [Google Scholar]
- International Monetary Fund. World Economic Outlook; International Monetary Fund: Washington, DC, USA, 2020. [Google Scholar]
- Kaufman, R.; Avgar, A.; Mirsky, J. Social Entrepreneurship in Crisis Situations. Int. J. Divers. Organ. Communities Nations 2007, 7, 227–232. [Google Scholar] [CrossRef]
- Petrella, F.; Richez-Battesti, N. Social Entrepreneur, Social Entrepreneurship and Social Enterprise: Semantics and Controversies. J. Innov. Econ. Manag. 2014, 14, 143–156. [Google Scholar] [CrossRef]
- Javed, A.; Yasir, M.; Majid, A. Is social entrepreneurship a panacea for sustainable enterprise development? Pak. J. Commer. Soc. Sci. 2019, 13, 1–29. [Google Scholar]
- Organization for Economic Cooperation and Development (OECD). Job Creation and Local Economic Development 2018: Preparing for the Future of Work; OECD: Paris, France, 2018. [Google Scholar]
- United Nations. World Youth Report. Youth Social Entrepreneurship and the 2030 Agenda; United Nations: New York, NY, USA, 2020. [Google Scholar]
- Kliber, E.; Salmivaara, V.; Stenholm, P.; Terjesen, S. The evaluative legitimacy of social entrepreneurship in capitalist welfare systems. J. World Bus. 2018, 53, 944–957. [Google Scholar] [CrossRef]
- Borzaga, C.; Galera, G.; Franchini, B.; Chiomento, S.; Nogales, R.; Carini, C. Social Enterprises and Their Ecosystems in Europe. Comparative Synthesis Report; Publications Office of the European Union: Luxembourg, 2020. [Google Scholar]
- European Commission. Communication from the Commission to the European Parliament, the Council, the European Economic and Social Committee and the Committee of the Regions. Social Business Initiative creating a favorable climate for social enterprises, key stakeholders in the social economy and innovation. COM/2011/0682 Final. 2011. Available online: http://ec.europa.eu/internal_market/social_business/docs/COM2011_682_en.pdf (accessed on 14 January 2020).
- European Commission. Commission Implementing Regulation (EU) No 593/2014 of 3 June 2014 laying down implementing technical standards with regard to the format of the notification according to Article 16(1) of Regulation (EU) No 345/2013 of the European Parliament and of the Council on European venture capital funds. OJ L 2014, 165, 41–43. [Google Scholar]
- Rey-Martí, A.; Ribeiro-Soriano, D.; Palacios-Marqués, D. A bibliometric analysis of social entrepreneurship. J. Bus. Res. 2016, 69, 1651–1655. [Google Scholar] [CrossRef]
- Hota, P.K.; Subramanian, B.; Narayanamurthy, G. Mapping the Intellectual Structure of Social Entrepreneurship Research: A Citation/Co-citation Analysis. J. Bus. Ethics 2019. [Google Scholar] [CrossRef]
- Austin, J.; Stevenson, H.; Wei-Skillern, J. Social and commercial entrepreneurship: Same, different, or both? Entrep. Theory Pract. 2006, 30, 1–22. [Google Scholar] [CrossRef]
- Carraher, S.M.; Welsh, D.H.B.; Svilokos, A. Validation of a measure of social Entrepreneurship. Eur. J. Int. Manag. 2016, 10, 386–402. [Google Scholar] [CrossRef]
- Dacin, P.A.; Dacin, M.T.; Matear, M. Social entrepreneurship: Why we don’t need a new theory and how we move forward from here. Acad. Manag. Perspect. 2017, 24, 37–57. [Google Scholar] [CrossRef]
- Huybrechts, B.; Nicholls, A. Social entrepreneurship: Definitions, drivers and challenges. In Social Entrepreneurship and Social Business. An Introduction and Discussion with Case Studies; Wolkmann, C.K., Tokarski, C.K., Ernst, K., Eds.; Springer Gabler: Wiesbaden, Switzerland, 2012; pp. 31–43. [Google Scholar]
- Mair, J.; Marti, I. Social entrepreneurship research: A source of explanation, prediction, and delight. J. World Bus. 2006, 41, 36–44. [Google Scholar] [CrossRef]
- Monzón Campos, J.L. Empresas sociales y Economía Social: Perímetro y propuestas metodológicas para la medición de su impacto socioeconómico en la UE. Rev. Econ. Mund. 2013, 35, 151–164. [Google Scholar]
- Nicholls, A.; Cho, A. Social entrepreneurship: The structuration of a field. In Social Entrepreneurship: New Models of Sustainable Social Change; Nicholls, A., Ed.; Oxford University Press: Oxford, UK, 2006; pp. 99–118. [Google Scholar]
- Peredo, A.M.; McLean, M. Social entrepreneurship: A critical review of the concept. J. World Bus. 2006, 41, 56–65. [Google Scholar] [CrossRef]
- Peris-Ortiz, M.; Rueda-Armengot, C.; Palacios-Marqués, D. Is it possible to measure social entrepreneurship in firms? Cuad. De Gest. 2016, 16, 15–28. [Google Scholar] [CrossRef]
- Santos, F. A Positive Theory of Social Entrepreneurship; Research Working Paper No. 2009/23/EFE/ISIC; INSEAD: Paris, France, 2009. [Google Scholar]
- Short, J.; Moss, T.; Lumpkin, G. Research in social entrepreneurship: Past contributions and future opportunities. Strateg. Entrep. J. 2009, 3, 161–194. [Google Scholar] [CrossRef]
- Terjesen, D.; Lepoutre, J.; Justo, R.; Bosma, N. Report on Social Entrepreneurship; Global Entrepreneurship Monitor: London, UK, 2012. [Google Scholar]
- Weerawardena, J.; Mort, G.S. Investigating social entrepreneurship: A multidimensional model. J. World Bus. 2006, 41, 21–35. [Google Scholar] [CrossRef]
- Bahena-Álvarez, I.L.; Cordón-Pozo, E.; Delgado-Cruz, A. Social entrepreneurship in the conduct of responsible innovation: Analysis cluster in Mexican SMEs. Sustainability 2019, 11, 3714. [Google Scholar] [CrossRef]
- Felício, J.A.; Martins, H.M.; Gonçalves, V.C. Social value and organizational performance in non-profit social organizations: Social entrepreneurship, leadership, and socioeconomic context effects. J. Bus. Res. 2013, 66, 2139–2146. [Google Scholar] [CrossRef]
- Fernández-Laviada, A.; López-Gutiérrez, C.; San-Martín, P. The Moderating Effect of Countries’ Development on the Characterization of the Social Entrepreneur: An Empirical Analysis with GEM Data. Voluntas 2020, 31, 563–580. [Google Scholar] [CrossRef]
- Fernández-Laviada, A.; López-Gutierrez, C.; Pérez, A. How does the development of the social Enterprise sector affect entrepreneurial behaviour? An empirical analysis. Sustainability 2020, 12, 826. [Google Scholar] [CrossRef]
- García Alonso, R.; Thoene, U.; Figueroa, A.M.; Murillo Amaris, E. El Emprendimiento Social en el marco de la Alianza del Pacífico. REVESCO Rev. Estud. Coop. 2020, 133. [Google Scholar] [CrossRef]
- Naderi, A.; Nasrolahi Vosta, L.; Ebrahimi, A.; Jalilvand, M.R. The contributions of social entrepreneurship and transformational leadership to performance: Insights from rural tourism in Iran. Int. J. Sociol. Soc. Policy 2019, 39, 719–737. [Google Scholar] [CrossRef]
- Narangajavana, Y.; Gonzalez-Cruz, T.; Garrigos-Simon, F.J.; Cruz-Ros, S. Measuring social entrepreneurship and social value with leakage. Definition, analysis and policies for the hospitality industry. Int. Entrep. Manag. J. 2016, 12, 911–934. [Google Scholar] [CrossRef]
- Dickel, P.; Sienknecht, M.; Hörisch, J. The early bird catches the worm: An empirical analysis of imprinting in social entrepreneurship. J. Bus. Econ. 2020. [Google Scholar] [CrossRef]
- García-Morales, V.J.; Martín-Rojas, R.; Garde-Sánchez, R. How to Encourage Social Entrepreneurship Action? Using Web 2.0 Technologies in Higher Education Institutions. J. Bus. Ethics 2020, 161, 329–350. [Google Scholar] [CrossRef]
- Sahasranaman, S.; Nandakumar, M.K. Individual capital and social entrepreneurship: Role of formal institutions. J. Bus. Res. 2020, 107, 104–117. [Google Scholar] [CrossRef]
- Sánchez Espada, J.; Martín López, S.; Bel Durán, P.; Lejarriaga Pérez de las Vacas, G. Educación y formación en emprendimiento social: Características y creación de valor social sostenible en proyectos de emprendimiento social. REVESCO Rev. Estud. Coop. 2018, 129, 16–38. [Google Scholar]
- Solomon, G.T.; Alabduljader, N.; Ramani, R.S. Knowledge management and social entrepreneurship education: Lessons learned from an exploratory two-country study. J. Knowl. Manag. 2019, 23, 1984–2006. [Google Scholar] [CrossRef]
- Zulfiqar, S.; Nadeem, M.A.; Khan, M.K.; Anwar, M.A.; Iqbal, M.B.; Asmi, F. Opportunity Recognition Behavior and Readiness of Youth for Social Entrepreneurship. Entrep. Res. J. 2019. [Google Scholar] [CrossRef]
- Hojnik, B.B.; Crnogaj, K. Social impact, innovations, and market activity of social enterprises: Comparison of European countries. Sustainability 2020, 12, 1915. [Google Scholar] [CrossRef]
- Méndez-Picazo, M.-T.; Ribeiro-Soriano, D.; Galindo-Martín, M.-A. Drivers of social Entrepreneurship. Eur. J. Int. Manag. 2015, 9, 766–779. [Google Scholar] [CrossRef]
- De Clercq, D.; Danis, W.M.; Dakhli, M. The moderating effect of institutional context on the relationship between associational activity and new business activity in emerging economies. Int. Bus. Rev. 2010, 19, 85–101. [Google Scholar] [CrossRef]
- Acosta Veliz, M.M.; Coronel Perez, V.; Jimenez Cercado, M. Social entrepreneurship and its relationship with the base of the pyramid in Latin America. 3C Empresa 2018, 7, 50–66. [Google Scholar] [CrossRef]
- Baron, D.P. Corporate social responsibility and social entrepreneurship. J. Econ. Manag. Strategy 2007, 16, 683–717. [Google Scholar] [CrossRef]
- Carvalho, L.C.; Verissimo, P. From social entrepreneurship to corporate social responsibility: A case study. HOLOS 2018, 34, 59–76. [Google Scholar] [CrossRef]
- London, M. Understanding social advocacy. An integrative model of motivation, strategy, and persistence in support of corporate social responsibility and social entrepreneurship. J. Manag. Dev. 2010, 29, 224–245. [Google Scholar] [CrossRef]
- Miragaia, D.A.M.; Ferreira, J.; Ratten, V. Corporate social responsibility and social entrepreneurship: Drivers of sports sponsorship policy. Int. J. Sport Policy Politics 2017, 9, 613–623. [Google Scholar] [CrossRef]
- Mora Mayoral, M.J.; Martínez Martínez, F.R. Desarrollo local sostenible, responsabilidad social corporativa y emprendimiento social. Equidad Y Desarro. 2018, 31, 27–46. [Google Scholar] [CrossRef]
- Pinillos, M.J.; Reyes, L. Relationship between individualist-collectivist culture and entrepreneurial activity: Evidence from Global Entrepreneurship Monitor data. Small Bus. Econ. 2011, 37, 23–37. [Google Scholar] [CrossRef]
- Shwartz, S.H. A theory of cultural values and some implications for work. Appl. Psychol. Int. Rev. 1999, 48, 23–47. [Google Scholar] [CrossRef]
- Bruton, G.D.; Ahlstrom, D.; Li, H.L. Institutional theory and entrepreneurship: Where are we now and where do we need to move in the future? Entrep. Theory Pract. 2010, 34, 421–440. [Google Scholar] [CrossRef]
- Chen, H. A review of institutional theory and entrepreneurship. In Proceedings of the 19th International Conference on Industrial Engineering and Engineering Management; Qi, E., Shen, J., Dou, R., Eds.; Springer-Verlag: Berlin/Heidelberg, Germany, 2013; pp. 719–727. [Google Scholar]
- Martinelli, A. The social and institutional context of entrepreneurship. In Crossroads of Entrepreneurship; Corbetta, G., Huse, M., Ravasi, D., Eds.; Kluwer Academic: New York, NY, USA, 2004; pp. 53–73. [Google Scholar]
- Pacheco, D.F.; York, J.G.; Dean, T.J.; Sarasvathy, S.D. The coevolution of institutional entrepreneurship: A tale of two theories. J. Manag. 2010, 36, 974–1010. [Google Scholar] [CrossRef]
- Simon-Moya, V.; Revuelto-Taboada, L.; Fernandez-Guerrero, R. Institutional and economic drivers of entrepreneurship: An international perspective. J. Bus. Res. 2014, 67, 715–721. [Google Scholar] [CrossRef]
- Urbano, D.; Alvarez, C.P. Institutional dimensions and entrepreneurial activity: An international study. Small Bus. Econ. 2014, 42, 703–716. [Google Scholar] [CrossRef]
- Caballero, G.; Arias, X.C. De la Nueva Economía Institucional al análisis institucional moderno de las ciencias sociales. In Nuevo Institucionalismo: Gobernanza, Economía y Políticas Públicas; Arias, X.C., Caballero, G., Eds.; Centro de Investigaciones Sociológicas: Madrid, Spain, 2013; pp. 17–40. [Google Scholar]
- North, D.C. Institutions, Institutional Change and Economic Performance; Cambridge University Press: Cambridge, MA, USA, 1990. [Google Scholar]
- North, D.C. Institutions. J. Econ. Perspect. 1991, 5, 97–112. [Google Scholar] [CrossRef]
- Alvarez, C.; Urbano, D.; Corduras, A.; Navarro, J. Environmental conditions and entrepreneurial activity: A regional comparison in Spain. J. Small Bus. Enterp. Dev. 2001, 18, 120–140. [Google Scholar] [CrossRef]
- Castaño, M.S.; Galindo, M.A.; Méndez-Picazo, M.T. The effect of social, cultural and economic factors on entrepreneurship. J. Bus. Res. 2015, 68, 1496–1500. [Google Scholar] [CrossRef]
- Gimenez, D.; Peris-Ortiz, M.; Urbano, D. A cultural perspective on entrepreneurship and regional development. The case of the Bages (Catalonia). In Entrepreneurship, Regional Development and Culture. An Institutional Perspective; Peris-Ortiz, M., Merigó-Lindahl, J.M., Eds.; Springer: Geneva, Switzerland, 2015; pp. 1–21. [Google Scholar]
- Nissan, E.; Galindo, M.A.; Méndez-Picazo, M.T. Innovation, progress, entrepreneurship and cultural aspects. Int. Entrep. Manag. J. 2012, 8, 411–420. [Google Scholar] [CrossRef]
- Salimath, M.S.; Cullen, J.B. Formal and informal institutional effects on entrepreneurship: A synthesis of nation-level research. Int. J. Organ. Anal. 2010, 18, 358–385. [Google Scholar] [CrossRef]
- Thornton, P.H.; Ribeiro-Soriano, D.; Urbano, D. Socio-cultural factors and entrepreneurial activity: An overview. Int. Small Bus. J. 2011, 29, 105–108. [Google Scholar] [CrossRef]
- Veciana, J.M.; Urbano, D. The institutional approach to entrepreneurship research. Introduction. Int. Entrep. Manag. J. 2008, 4, 365–379. [Google Scholar] [CrossRef]
- Engle, R.L.; Schlaegel, C.; Dimitriadi, N. Institutions and entrepreneurial intent: A cross-country study. J. Dev. Entrep. 2011, 16, 227–250. [Google Scholar] [CrossRef]
- Dacin, M.T.; Dacin, P.; Tracey, P. Social entrepreneurship: A critique and future directions. Organ. Sci. 2011, 22, 1203–1213. [Google Scholar] [CrossRef]
- Hoogendoorn, B.; Pennings, E.; Thurik, A.R. What do we know about social entrepreneurship: An analysis of empirical research. Int. Rev. Entrep. 2010, 8, 71–112. [Google Scholar]
- Lévesque, B. Entrepreneurship Collectif et Économie Sociale: Entreprendre Autrement; Alliance de recherche universités-communautés en économie sociale (ARUC-ÉS): Montreal, Canada, 2002. [Google Scholar]
- Voigt, S. How (not) to measure institutions. J. Inst. Econ. 2013, 9, 1–26. [Google Scholar] [CrossRef]
- Hayton, J.C.; Cacciotti, G. Is there and entrepreneurial culture? A review of empirical research. Entrep. Reg. Dev. 2013, 25, 708–731. [Google Scholar] [CrossRef]
- Alegre, I.; Berbegal-Mirabent, J. Entrepreneurship and the influence of history: How much impact do country-specific historical factors have on entrepreneurship initiatives? In Entrepreneurship, Regional Development and Culture. An Institutional Perspective; Peris-Ortiz, M., Merigó-Lindahl, J.M., Eds.; Springer: Geneva, Switzerland, 2015; pp. 35–52. [Google Scholar]
- Hofstede, G. Culture’s Consequences: International Differences in Work-Related Values; Sage Publications: Beverly Hills, CA, USA, 1980. [Google Scholar]
- Mueller, S.L.; Thomas, A.S. Culture and entrepreneurial potential: A nine country study of locus of control and innovativeness. J. Bus. Ventur. 2001, 16, 51–75. [Google Scholar] [CrossRef]
- Ulijn, J.; Weggeman, M. Toward an innovation culture: What are its national, corporate, marketing and engineering aspects, some experimental evidence. In Handbook of Organisation Culture and Climate; Cooper, C., Cartwright, S., Early, S., Eds.; Wiley: London, UK, 2001; pp. 487–517. [Google Scholar]
- Inglehart, R. Modernization and Postmodernization; Princenton University Press: Princenton, NJ, USA, 1997. [Google Scholar]
- Inglehart, R. Post-materialism in an environment of insecurity. Am. Polit. Sci. Rev. 1981, 75, 880–900. [Google Scholar] [CrossRef]
- Inglehart, R. Globalization and postmodern values. Wash Quart 2000, 23, 215–228. [Google Scholar] [CrossRef]
- Morales, C.E.; Holtschlag, C. Post materialist values and entrepreneurship: A multilevel approach. Int. J. Entrep. Behav. Res. 2013, 19, 266–282. [Google Scholar] [CrossRef]
- Pinillos Costa, M.J. Cultura postmaterialista y variaciones en el espíritu emprendedor. Investig. Eur. De Dir. Y Econ. De La Empresa 2011, 17, 37–55. [Google Scholar] [CrossRef][Green Version]
- Uhlaner, L.; Thurik, R. Postmaterialism influencing total entrepreneurial activity across nations. J. Evol. Econ. 2007, 17, 161–185. [Google Scholar] [CrossRef]
- Buendía-Martínez, I.; Carrasco-Monteagudo, I. El impacto de los actores institucionales en la actividad emprendedora: Un análisis del cooperativismo europeo. Rev. Econ. Mund. 2014, 38, 175–200. [Google Scholar]
- Stephan, U.; Uhlaner, L.M.; Stride, C.B. Institutions and social entrepreneurship: The role of institutional voids, institutional support and institutional configurations. J. Int. Bus. Stud. 2015, 46, 308–331. [Google Scholar] [CrossRef]
- Inglehart, R. Culture Shift in Advanced Industrial Society; Princeton University Press: Princeton, NJ, USA, 1990. [Google Scholar]
- Andrain, C.F.; Smith, J.T. Political Democracy, Trust, and Social Justice. A Comparative Overview; Northeastern University Press: Lebanon, PA, USA, 2006. [Google Scholar]
- Mau, S.; Veghte, B. (Eds.) Social Justice, Legitimacy and the Welfare State; Routledge: London, UK, 2007. [Google Scholar]
- Ward, T.J. Adam Smith’s views on religion and social justice. Int. J. World Peace 2004, 21, 43–62. [Google Scholar]
- Fleischacker, S. A Short History of Distributive Justice; Harvard University Press: Cambridge, MA, USA, 2005. [Google Scholar]
- Frohlich, N. A very short history of distributive justice. Soc. Justice Res. 2007, 20, 250–263. [Google Scholar] [CrossRef]
- Schraad-Tischler, D. Social Justice in the OECD. How Do the Member States Compare? Sustainable governance indicators; Bertelsmann Stiftung: Gütersloh, Germany, 2011. [Google Scholar]
- United Nations. The International Forum for Social Development. Social Justice in an Open World. The Role of the United Nations; Department of Economic and Social Affairs, United Nations: New York, NY, USA, 2006. [Google Scholar]
- Caldwell, K.; Harris, S.P.; Renko, M. The potential of social entrepreneurship: Conceptual tools for applying citizenship theory to policy and practice. Intellect. Dev. Disabil. 2012, 50, 505–518. [Google Scholar] [CrossRef]
- Cook, B.; Dodds, C.; Mitchell, W. Social entrepreneurship—False premises and dangerous forebodings. Aust. J. Soc. Issues 2003, 38, 57–72. [Google Scholar] [CrossRef]
- Thake, D.; Zadek, S. Practical People, Noble Causes. How to Support Community Based Social Entrepreneurs; New Economic Foundation: London, UK, 1997. [Google Scholar]
- Engle, E. A social-market economy for rapid sustainable development. GNLU J. Law Dev. Politics 2009, 1, 42–62. [Google Scholar]
- Henrÿ, H. Superar la crisis del Estado de Bienestar: El rol de las empresas democráticas, una perspectiva jurídica. Ciriec-España. Rev. Jurídica De Econ. Soc. Y Coop. 2013, 24, 11–20. [Google Scholar]
- Blowfield, M.; Murray, A. Corporate Responsibility; Oxford University Press: Oxford, UK, 2011. [Google Scholar]
- Garriga, E.; Melé, D. Corporate social responsibility theories: Mapping the territory. J. Bus. Ethics 2004, 53, 51–71. [Google Scholar] [CrossRef]
- Wan-Jan, W.S. Defining corporate social responsibility. J. Public Aff. 2006, 6, 176–184. [Google Scholar] [CrossRef]
- Newell, P.; Frynas, J.G. Beyond CSR? Business, poverty and social justice: An introduction. Third World Q 2007, 28, 669–681. [Google Scholar] [CrossRef]
- Gladwin, T.N.; Kennelly, J.J.; Krause, T.-S. Shifting paradigms for sustainable development: Implications for management theory and research. Acad. Manag. Rev. 1995, 20, 874–907. [Google Scholar] [CrossRef]
- Bekkers, R. Participation in voluntary associations: Relations with resources, personality, and political values. Political Psychol. 2005, 26, 439–454. [Google Scholar] [CrossRef]
- Frazen, A.; Meyer, R. Environmental attitudes in cross-national perspective: A multilevel analysis of the ISSP 1993 and 2000. Eur. Sociol. Rev. 2010, 26, 219–234. [Google Scholar] [CrossRef]
- Shamir, R. Socially responsible private regulation: World-culture or world-capitalism? Law Soc. Rev. 2011, 45, 313–336. [Google Scholar] [CrossRef]
- Dickson, M.; BeShears, R.; Gupta, V. The impact of societal culture and industry on organizational culture: Theoretical explanations. In Culture, Leadership, and Organizations: The GLOBE Study of 62 Societies; House, R.J., Hanges, P.J., Javidan, M., Dorfman, P.W., Gupta, V., Eds.; Sage: Thousand Oaks, CA, USA, 2004; pp. 4–93. [Google Scholar]
- Lantos, G.P. The boundaries of strategic corporate social responsibility. J. Consum. Mark. 2002, 18, 595–630. [Google Scholar] [CrossRef]
- Callado-Muñoz, F.J.; Utrero-González, N. Does it pay to be socially responsible? Evidence from Spain’s retail banking sector. Eur. Financ. Manag. 2011, 17, 755–787. [Google Scholar] [CrossRef]
- Gunther, M. Cops of the global village. Fortune 2005, 151, 158–166. [Google Scholar]
- Campbell, J.L. Why would corporations behave in socially responsible ways? An institutional theory of corporate social responsibility. Acad. Manag. Rev. 2007, 32, 946–967. [Google Scholar] [CrossRef]
- Li, F.; Morris, T.; Young, B. The Effect of Corporate Visibility on Corporate Social Responsibility. Sustainability 2019, 11, 3698. [Google Scholar] [CrossRef]
- Endrikat, J.; de Villiers, C.; Guenther, T.W.; Guenther, E.M. Board Characteristics and Corporate Social Responsibility: A Meta-Analytic Investigation. Bus. Soc. 2020. [Google Scholar] [CrossRef]
- El Gammal, W.; Yassine, N.; Fakih, K.; El-Kassar, A.N. The relationship between CSR and corporate governance moderated by performance and board of directors’ characteristics. J. Manag. Gov. 2020, 24, 411–430. [Google Scholar] [CrossRef]
- Li, F. A survey of corporate social responsibility and corporate governance. In Research Handbook of finance and Sustainability; Boubaker, S., Cumming, D., Nguyen, D.K., Eds.; Edward Elgar: Cheltenham, UK, 2018; pp. 126–138. [Google Scholar]
- Li, F.; Li, T.; Minor, D. A Test of Agency Theory: CEO Power, Firm Value, and Corporate Social Responsibility. Int. J. Manag. Financ. 2016, 12, 611–628. [Google Scholar] [CrossRef]
- Matten, D.; Moon, J. A conceptual framework for CSR. In Corporate Social Responsibility Across Europe; Habisch, A., Jonker, J., Wegner, M., Schmidpeter, M., Eds.; Springer: Berlin, Germany, 2005; pp. 335–356. [Google Scholar]
- Asslander, M.S. Corporate social responsibility as subsidiary co-responsibility: A macroeconomic perspective. J. Bus. Ethics 2011, 99, 115–128. [Google Scholar] [CrossRef]
- European Commission. Communication from the Commission to the European Parliament, the Council, the European Economic and Social Committee and the Committee of Regions: A Renewed EU Strategy for Corporate Social Responsibility (COM(2011)681 Final); European Commission: Brussels, Belgium, 2011. [Google Scholar]
- Austin, J.; Reficco, E. Corporate Social Entrepreneurship; Working Paper No. 09-101; Harvard Business School: Boston, MA, USA, 2005. [Google Scholar]
- Spitzeck, H.; Boechat, C.; Leão, S.F. Sustainability as a driver for innovation—Towards a model of corporate social entrepreneurship at Odebrecht in Brazil. Corp. Gov. 2013, 13, 613–625. [Google Scholar] [CrossRef]
- Tasavori, M.; Ghauri, P.N.; Zaefarian, R. Entering the base of the pyramid market in India: A corporate social entrepreneurship perspective. Int. Mark. Rev. 2016, 33, 555–579. [Google Scholar] [CrossRef]
- Freireich, J.; Fulton, K. Investing for Social and Environmental Impact: A Design for Catalyzing an Emerging Industry; Monitor Institute: Washington, DC, USA, 2009. [Google Scholar]
- Dawkins, J. The Expert Perspective: Views of Corporate Responsibility among NGOs and CSR Commentators; MORI: London, UK, 2004. [Google Scholar]
- Staples, C. What does corporate social responsibility mean for charitable fundraising in the UK? Int. J. Nonprofit Volunt. Sect. Mark. 2004, 9, 154–159. [Google Scholar] [CrossRef]
- Doh, S.; Acs, Z.J. Innovation and social capital: A cross-country investigation. Ind. Innov. 2010, 17, 241–262. [Google Scholar] [CrossRef]
- Doh, S.; McNeely, C.L. A multi-dimensional perspective on social capital and economic development: An exploratory analysis. Ann. Reg. Sci. 2012, 49, 821–843. [Google Scholar] [CrossRef]
- Fukuyama, F. Trust: The Social Virtues and the Creation of Prosperity; Free Press: New York, NY, USA, 1995. [Google Scholar]
- Westlund, H.; Adam, F. Social capital and economic performance: A meta-analysis of 65 studies. Eur. Plan. Stud. 2010, 18, 893–919. [Google Scholar] [CrossRef]
- Woolcock, M. Social capital and economic development: Toward a theoretical synthesis and policy framework. Theor. Soc. 1998, 27, 151–208. [Google Scholar] [CrossRef]
- Beugelsdijk, S.; Van Schaik, F.T. Social capital and growth in European regions: An empirical test. Eur. J. Polit. Econ. 2005, 21, 301–324. [Google Scholar] [CrossRef]
- Coleman, J.S. Social capital in the creation of human capital. Am. J. Sociol. 1988, 94, S95–S120. [Google Scholar] [CrossRef]
- Coleman, J.S. Foundations of Social Theory; Harvard University Press: Cambridge, MA, USA, 1990. [Google Scholar]
- Putnam, R.D. The prosperous community: Social capital and public life. Am. Prospect 1993, 13, 35–42. [Google Scholar]
- Welzel, C.; Inglehart, R.; Deutsch, F. Social capital, voluntary associations and collective action: Which aspects of social capital have the greatest civic payoff? J. Civ. Soc. 2005, 1, 121–146. [Google Scholar] [CrossRef]
- Audretsch, D.B.; Keilbach, M.C. Entrepreneurship capital and economic performance. Reg. Stud. 2004, 38, 949–959. [Google Scholar] [CrossRef]
- Aldrich, H.E.; Martinez, M. Entrepreneurship as social construction: A multi-level evolutionary approach. In Handbook of Entrepreneurship Research: An Interdisciplinary Survey and Introduction; Acs, Z.J., Audretsch, D.B., Eds.; Kluwer: London, UK, 2003; pp. 359–399. [Google Scholar]
- Maskell, P. Social capital, innovation, and competitiveness. In Social capital: Critical Perspectives; Baron, S., Field, J., Schuller, T., Eds.; Oxford University Press: Oxford, UK, 2000; pp. 111–123. [Google Scholar]
- Murphy, L.; Huggins, R.; Thompson, P. Social capital and innovation: A comparative analysis of regional policies. Environ. Plan. C 2016, 34. [Google Scholar] [CrossRef]
- Ostrom, E. Governing the Commons: The Evolution of Institutions for Collective Action; Cambridge University: Cambridge, MA, USA, 1990. [Google Scholar]
- Ostrom, E. Collective action and the evolution of social norms. J. Econ. Perspect. 2000, 14, 137–158. [Google Scholar] [CrossRef]
- Ostrom, E. Understanding Institutional Diversity; Princeton University Press: New Jersey, NJ, USA, 2005. [Google Scholar]
- Audretsch, D.B.; Keilbach, M.C.; Lehmann, E.E. Entrepreneurship and Economic Growth; Oxford University Press: New York, NY, USA, 2006. [Google Scholar]
- Hofstede, G.; Hofstede, G.J.; Pedersen, P. Exploring Culture, Exercise, Stories and Synthetic Cultures; Intercultural Press: Yarmouth, ME, USA, 2002. [Google Scholar]
- Beugelsdijk, S.; Noorderhaven, N. Entrepreneurial attitude and economic growth: A cross-section of 54 regions. Ann. Reg. Sci. 2004, 38, 199–218. [Google Scholar] [CrossRef]
- Dees, J.G. Enterprising nonprofits. Harv. Bus. Rev. 1998, 76, 55–66. [Google Scholar]
- Estrin, S.; Mickiewicz, T.; Stephan, U. Entrepreneurship, social capital, and institutions: Social and commercial entrepreneurship across nations. Entrep. Theory Pract. 2013, 37, 479–504. [Google Scholar] [CrossRef]
- Felipe, C.; Roldán, J.; Leal-Rodríguez, A. Impact of organizational culture values on organizational agility. Sustainability 2017, 9, 23–54. [Google Scholar] [CrossRef]
- Hair, J.; Hult, G.T.M.; Ringle, C.; Sarstedt, M. A Primer on Partial Least Square Structural Equation Modelling (PLS-SEM); Sage Publications: Thousand Oaks, CA, USA, 2017. [Google Scholar]
- Henseler, J.; Ringle, C.M.; Sinkovics, R.R. The use de partial least squares path modelling in international marketing. Adv. Int. Mar. 2009, 20, 277–320. [Google Scholar] [CrossRef]
- Ringle, C.M.; Wende, S.; Becker, J.-M. SmartPLS; Version 3; SmartPLS GmbH: Boenningstedt, Germany, 2015. [Google Scholar]
- Falk, R.F.; Miller, N.B. A Primer for Soft Modeling; University of Akron Press: Akron, OH, USA, 1992. [Google Scholar]
- Barclay, D.; Higgins, C.; Thompson, R. The partial least squares (PLS) approach to causal modelling: Personal computer adoption and use as an illustration. Technol. Stud. 1995, 2, 285–309. [Google Scholar]
- Fornell, C. A Second Generation of Multivariate Analysis; Praeger: New York, NY, USA, 1982; Volume 1. [Google Scholar]
- Tenenhaus, M. La Régression PLS: Théorie et Pratique; Éditions Technip: Paris, France, 1998. [Google Scholar]
- Gefen, D.; Straub, D.; Boudreau, M.C. Structural equation modelling and regression: Guidelines for research practice. Commun. Assoc. Inf. Syst. 2000, 4. [Google Scholar] [CrossRef]
- Chin, W.W. Issues and opinion on structural equation modelling. Manag. Inf. Syst. Q. 1998, 22, 7–16. [Google Scholar]
- Chin, W.W.; Newsted, P.R. Structural equation modeling analysis with small samples using partial least squares. In Statistical Strategies for Small Sample Research; Hoyle, R.H., Ed.; Sage Publications: Thousand Oaks, CA, USA, 1999; pp. 307–342. [Google Scholar]
- Anderson, J.C.; Gerbing, D.W. Structural equation modeling in practice: A review and recommended two-step approach. Psychol. Bull. 1988, 103, 411. [Google Scholar] [CrossRef]
- World Values Survey. World Values Survey wave 5 (2005–2009) [Data set]. 2010. Available online: http://www.worldvaluessurvey.org/ (accessed on 10 December 2019).
- World Values Survey. World Values Survey wave 6 (2010–2014) [Data set]. 2015. Available online: http://www.worldvaluessurvey.org/ (accessed on 12 December 2019).
- MacGillivray, A.; Begley, P.; Zadek, S. (Eds.) The State of Responsible Competitiveness. Making Sustainable Development Count in Global Markets; AccountAbility: London, UK, 2007. [Google Scholar]
- Bosma, N.; Levie, J. 2009 Global Report. Global Entrepreneurship Monitor; GEM: London, UK, 2010. [Google Scholar]
- Fornell, C.; Larcker, D.F. Evaluating structural equation models with unobservable variables and measurement error. J. Mark. Res. 1981, 18, 39–50. [Google Scholar] [CrossRef]
- Henseler, J.; Ringle, C.M.; Sarstedt, M. A new criterion for assessing discriminant validity in variance-based structural equation modeling. J. Acad Mark. Sci. 2015, 43, 115–135. [Google Scholar] [CrossRef]
- Nunnally, J.C.; Bernstein, I.H. Psychonnetric Theory; McGraw-Hill: New York, NY, USA, 1994. [Google Scholar]
- Ringle, C.M.; Sarstedt, M.; Mooi, E.A. Response-based segmentation using finite mixture partial least squares: Theoretical foundations and an application to American customer satisfaction index data. In Data Mining. Special Issue in Annals of Information Systems; Stahlbock, R., Crone, S.F., Lessman, S., Eds.; Springer: New York, NY, USA, 2010; pp. 19–49. [Google Scholar] [CrossRef]
- World Business Council for Sustainable Development. Corporate Social Responsibility: Making Good Business Sense; World Business Council for Sustainable Development: Geneve, Switzerland, 2000. [Google Scholar]
- Martinuzzi, A.; Schönherr, N.; Findler, F. Exploring the interface of CSR and the Sustainable Development Goals. Transnatl. Corp. 2017, 24, 33–47. [Google Scholar] [CrossRef]
- Suchman, M.C. Managing Legitimacy: Strategic and Institutional Approaches. Acad. Manag. Rev. 1995, 20, 571–610. [Google Scholar] [CrossRef]
- Bronchain, P. (Ed.) Towards a Sustainable Corporate Social Responsibility; European Foundation for the Improvement of Living and Working Conditions: Dublin, Ireland, 2003. [Google Scholar]
- Bacq, S.; Eddleston, K.A. A Resource-Based View of Social Entrepreneurship: How Stewardship Culture Benefits Scale of Social Impact. J. Bus. Ethics 2018, 152, 589–611. [Google Scholar] [CrossRef]
- Kotler, P.; Lee, N. Corporate Social Responsibility. Doing the Most Good for Your Company and Your Cause; John Wiley & Sons: Hoboken, NJ, USA, 2007. [Google Scholar]
- Lückenbach, F.; Baumgarth, C.; Schmidt, H.J.; Henseler, J. To perform or not to perform? How strategic orientations influence the performance of Social Entrepreneurship Organizations. Cogent Bus. Manag. 2019, 6, 1647820. [Google Scholar] [CrossRef]
- Organization for Economic Cooperation and Development (OECD); European Union. Boosting Social Enterprise Development. Good Practice Compendium; OECD: Paris, France, 2017. [Google Scholar]
- Sepulveda, L.; Lyon, F.; Vickers, I. Social enterprise spin-outs’: An institutional analysis of their emergence and potential. Technol. Anal. Strateg. Manag. 2018, 30, 967–979. [Google Scholar] [CrossRef]
- Austin, J.E. The Collaboration Challenge. How Nonprofit and Businesses Succeed through Strategic Alliances; Jossey-Bass Publishers: San Francisco, CA, USA, 2000. [Google Scholar]
- Kannampuzha, M.; Hockerts, K. Organizational social entrepreneurship: Scale development and validation. Soc. Enterp. J. 2019, 15, 290–319. [Google Scholar] [CrossRef]
- Tracey, P.; Phillips, N.; Haugh, H. Beyond philanthropy: Community enterprise as a basis for corporate citizenship. J. Bus. Ethics 2005, 58, 327–344. [Google Scholar] [CrossRef]
- Iglič, H.; Rözer, J.; Volker, B.G.M. Economic crisis and social capital in European societies: The role of politics in understanding short-term changes in social capital. Eur. Soc. 2020. [Google Scholar] [CrossRef]
- Ha, W. Social Capital and Crisis Coping in Indonesia. In Risk, Shocks, and Human Development; Fuentes-Nieva, R., Seck, P.A., Eds.; Palgrave Macmillan: London, UK, 2010; pp. 284–309. [Google Scholar] [CrossRef]
- Fernández-Feijo Souto, B. Crisis and corporate social responsibility: Threat or opportunity? Int. J. Econ. Sci. Appl. Res. 2009, 2, 36–50. [Google Scholar]
- Idowu, S.M.; Vertiganss, S.; Burlea, A.S. (Eds.) Corporate Social Responsibility in Times of Crisis. Practices and Cases from Europe, Africa and the World; Springer International Publishing: Wien, Austria, 2017. [Google Scholar]
- Dacin, M.T.; Goodstein, J.; Scott, W.R. Institutional Theory and Institutional Change: Introduction to the Special Resea. Acad. Manag. J. 2002, 45, 45–57. [Google Scholar] [CrossRef]


| Construct (Source) | Indicators (Code) |
|---|---|
| SE [25] | Traditional NGO (SE1) |
| Not-for-profit (SE2) | |
| Economically oriented hybrid (SE3) | |
| Socially oriented hybrid (SE4) | |
| Change in values [159,160] | Materialist/postmaterialist index (CHV1) |
| Autonomy index (CHV2) | |
| CSR [161] | Business actions (CSR1) |
| Social enablers (CSR2) | |
| Social justice [91] | Poverty prevention (SJ1) |
| Access to education (SJ2) | |
| Labour market (SJ3) | |
| Social cohesion (SJ4) | |
| Health (SJ5) | |
| Inter-generational justice (SJ6) | |
| Entrepreneurship capital [162] | Nascent entrepreneurship rate (EC1) |
| New business ownership rate (EC2) | |
| Established business ownership rate (EC3) | |
| Improvement-driven opportunity entrepreneurship (EC4) | |
| Social capital [159,160] | Active members of art, music, or educational organization (SC1) |
| Active member of environmental organizations (SC2) | |
| Active member of charitable/humanitarian organizations (SC3) | |
| Active member of professional organizations (SC4) | |
| Active member of sports and recreations (SC5) | |
| Trust people of another nationality (SC6) | |
| Trust people you know personally (SC7) | |
| Trust people you meet first time (SC8) | |
| Trust in your neighbourhood (SC9) | |
| Countries: Argentina, Australia, Austria, Belarus, Belgium, Bolivia, Brazil, Bulgaria, Canada, Chile, Colombia, Costa Rica, Croatia, Cyprus, Czech Republic, Denmark, Dominic Republic, Estonia, Finland, France, Germany, Greece, Guatemala, Honduras, Hungary, India, Ireland, Italy, Luxembourg, Lithuania, Latvia, Malta, Moldova, Netherlands, Norway, Paraguay, Peru, Poland, Portugal, Romania, Russia, Serbia, Slovakia, Slovenia, Spain, Sweden, Switzerland, Turkey, Ukraine, United Kingdom, Uruguay and USA. | |
| Construct | AVE | Composite Reliability | Cronbach’s Alpha |
|---|---|---|---|
| Change in values | 0.823 | 0.903 | 0.786 |
| CSR | 0.792 | 0.884 | 0.738 |
| Entrepreneurship Capital | 0.651 | 0.881 | 0.822 |
| Social Capital | 0.685 | 0.951 | 0.942 |
| SE | 0.698 | 0.902 | 0.855 |
| Social Justice | 0.837 | 0.969 | 0.961 |
| Construct | Change in Values | CSR | Entrepreneurship Capital | Social Capital | SE | Social Justice |
|---|---|---|---|---|---|---|
| Change in values | 0.907 | |||||
| CSR | 0.444 | 0.890 | ||||
| Entrepreneurship Capital | 0.173 | 0.159 | 0.807 | |||
| Social Capital | 0.885 | 0.375 | 0.162 | 0.828 | ||
| SE | 0.120 | −0.038 | 0.693 | 0.202 | 0.836 | |
| Social Justice | 0.472 | 0.566 | −0.016 | 0.305 | −0.055 | 0.915 |
| Change in Values | CSR | Entrepreneurship Capital | Social Capital | SE | Social Justice | |
|---|---|---|---|---|---|---|
| R2 | --- | 0.361 | 0.026 | 0.784 | 0.527 | 0.222 |
| Correlation among constructs | ||||||
| Change in values | CSR | Entrepreneurship Capital | Social Capital | SE | Social Justice | |
| Change in values | 1.000 | |||||
| CSR | 0.444 | 1.000 | ||||
| Entrepreneurship Capital | 0.173 | 0.159 | 1.000 | |||
| Social Capital | 0.885 | 0.375 | 0.162 | 1.000 | ||
| SE | 0.120 | −0.038 | 0.693 | 0.202 | 1.000 | |
| Social Justice | 0.472 | 0.566 | −0.016 | 0.305 | −0.055 | 1.000 |
| Path coefficients | ||||||
| Original Sample (O) | Sample Mean (M) | Standard Desviation (STDEV) | T Statistics (|O/STDEV|) | p Values | ||
| Change in values—>CSR | 0.228 | 0.214 | 0.150 | 1690 | ** | |
| Change in values—>Social Capital | 0.885 | 0.888 | 0.029 | 30,480 | *** | |
| Change in values—>Social Justice | 0.472 | 0.473 | 0.121 | 3902 | *** | |
| CSR—> SE | −0.212 | −0.205 | 0.081 | 2630 | *** | |
| Entrepreneurship Capital—>SE | 0.700 | 0.704 | 0.068 | 10,293 | *** | |
| Social Capital—>Entrepreneurship Capital | 0.162 | 0.181 | 0.137 | 1680 | ** | |
| Social Capital—>SE | 0.168 | 0.158 | 0.102 | 1687 | ** | |
| Social Justice—>CSR | 0.459 | 0.481 | 0.163 | 2821 | *** | |
| Hypotheses | Accepted |
|---|---|
| H1. The greater the prevalence of postmaterialist values in a country, the greater the level of social justice in that country | ✓ |
| H2. The higher the level of social justice in a country, the greater the level of CSR in that country | ✓ |
| H3. The greater the prevalence of postmaterialist values in a country, the greater the level of CSR in that country | ✓ |
| H4. The higher the level of CSR in a country, the lower the size of SE in that country | ✓ |
| H5. The greater the prevalence of postmaterialist values in a country, the greater the level of social capital in that country | ✓ |
| H6. The higher the level of social capital in a country, the greater the size of SE in that country | ✓ |
| H7. The higher the level of social capital in a country, the greater the level of entrepreneurship capital in that country | ✓ |
| H8. The higher the level of entrepreneurship capital in a country, the greater the size of SE in that country | ✓ |
© 2020 by the authors. Licensee MDPI, Basel, Switzerland. This article is an open access article distributed under the terms and conditions of the Creative Commons Attribution (CC BY) license (http://creativecommons.org/licenses/by/4.0/).
Share and Cite
Buendía-Martínez, I.; Carrasco Monteagudo, I. The Role of CSR on Social Entrepreneurship: An International Analysis. Sustainability 2020, 12, 6976. https://doi.org/10.3390/su12176976
Buendía-Martínez I, Carrasco Monteagudo I. The Role of CSR on Social Entrepreneurship: An International Analysis. Sustainability. 2020; 12(17):6976. https://doi.org/10.3390/su12176976
Chicago/Turabian StyleBuendía-Martínez, Inmaculada, and Inmaculada Carrasco Monteagudo. 2020. "The Role of CSR on Social Entrepreneurship: An International Analysis" Sustainability 12, no. 17: 6976. https://doi.org/10.3390/su12176976
APA StyleBuendía-Martínez, I., & Carrasco Monteagudo, I. (2020). The Role of CSR on Social Entrepreneurship: An International Analysis. Sustainability, 12(17), 6976. https://doi.org/10.3390/su12176976

