Impact of Frequency of Visits and Time Spent in Urban Green Space on Subjective Well-Being
Abstract
1. Introduction
2. Materials and Methods
2.1. Study Area
2.2. Sampling and Survey
2.3. UGS
2.4. Measuring Positive Affect, Negative Affect, and Life Satisfaction in General
2.5. Conceptualized Effects of Motivations and Constraints
2.6. Estimating Structural Equation Models
3. Results
3.1. Validity and Reliability Test of Measurements
3.2. Measuring Frequency of Visits and Time Spent in UGS
3.3. Segmentation by Frequency and Time Spent
3.4. Effects of the Frequency of Visits and Time Spent in UGS on SWB
3.5. Motivation and Constraint
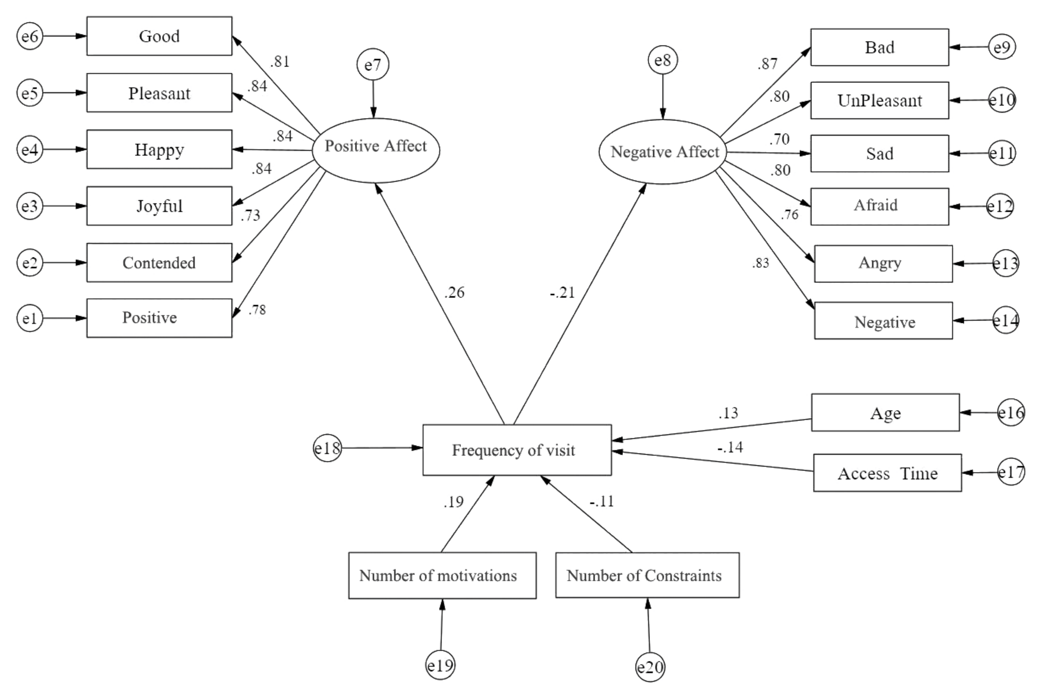
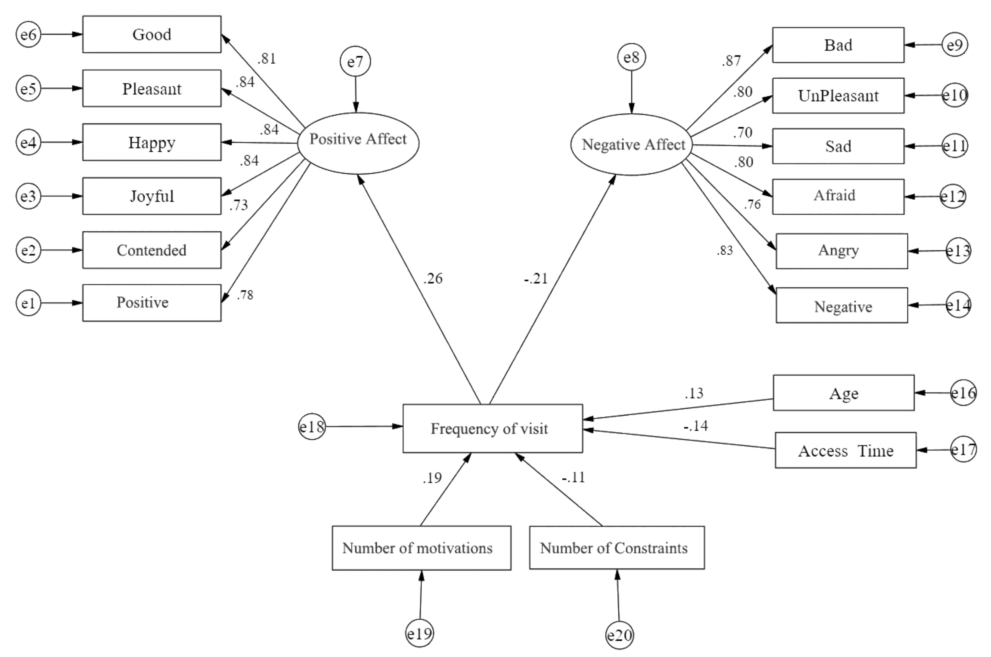
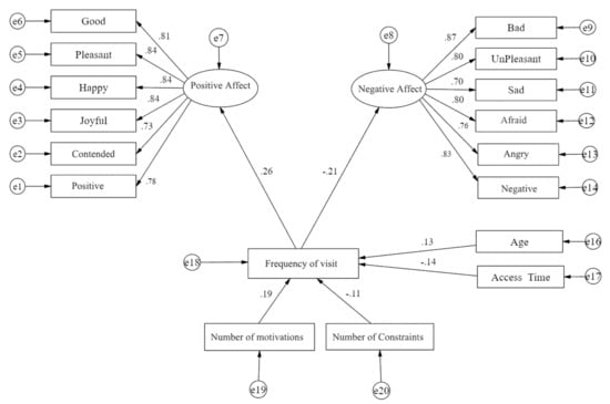
3.6. Structural Equation Models for Positive/Negative Affect and Life Satisfaction
4. Discussion
4.1. Effects of Frequency of Visits and Time Spent in UGS on SWB
4.2. Effects of Motivation and Constraint
5. Conclusions
Author Contributions
Funding
Conflicts of Interest
References
- Barton, J.L.; Pretty, J. What is the best dose of nature and green exercise for improving mental health? A multi-study analysis. Environ. Sci. Technol. 2010, 44, 3947–3955. [Google Scholar] [CrossRef] [PubMed]
- Jones, A.; Hillsdon, M.; Coombes, E. Greenspace access, use, physical activity and obesity: Understanding the effects of area deprivation. Prev. Med. 2009, 49, 500–505. [Google Scholar] [CrossRef] [PubMed]
- Nielsen, T.S.; Hansen, K.B. Do green areas affect health? Results from a Danish survey on the use of green areas and health indicators. Health Place 2007, 13, 839–850. [Google Scholar] [CrossRef] [PubMed]
- Alcock, I.; White, M.P.; Wheeler, B.W.; Fleming, L.E.; Depledge, M.H. Longitudinal Effects on Mental Health of Moving to Greener and Less Green Urban Areas. Environ. Sci. Technol. 2014, 48, 1247–1255. [Google Scholar] [CrossRef] [PubMed]
- Weimann, H.; Rylander, L.; Albin, M.; Skärbäck, E.; Grahn, P.; Östergren, P.-O.; Björk, J. Effects of changing exposure to neighbourhood greenness on general and mental health: A longitudinal study. Health Place 2015, 33, 48–56. [Google Scholar] [CrossRef] [PubMed]
- White, M.P.; Alcock, I.; Wheeler, B.W.; Depledge, M.H. Would You Be Happier Living in a Greener Urban Area? A Fixed-Effects Analysis of Panel Data. Psychol. Sci. 2013, 24, 920–928. [Google Scholar] [CrossRef] [PubMed]
- Bratman, G.N.; Hamilton, J.P.; Daily, G.C. The impacts of nature experience on human cognitive function and mental health. Ann. N. Y. Acad. Sci. 2012, 1249, 118–136. [Google Scholar] [CrossRef] [PubMed]
- Marselle, M.R.; Irvine, K.N.; Warber, S.L. Walking for Well-Being: Are Group Walks in Certain Types of Natural Environments Better for Well-Being than Group Walks in Urban Environments? Int. J. Environ. Res. Public Health 2013, 10, 5603–5628. [Google Scholar] [CrossRef] [PubMed]
- Astell-Burt, T.; Mitchell, R.; Hartig, T. The association between green space and mental health varies across the life course. A longitudinal study. J. Epidemiol. Community Health 2014, 68, 578–583. [Google Scholar] [CrossRef] [PubMed]
- Irvine, K.N.; Warber, S.L.; Devine-Writght, P.; Gaston, K.J. Understanding urban green space as a health resource: A qualitative comparison of visit motivation and derived effects among park users in Sheffield, UK. Int. J. Environ. Res. Public Health 2013, 10, 417–442. [Google Scholar] [CrossRef] [PubMed]
- Korpela, K.M.; Ylén, M.P. Effectiveness of Favorite-Place Prescriptions: A Field Experiment. Am. J. Prev. Med. 2009, 36, 435–438. [Google Scholar] [CrossRef]
- Tyrväinen, L.; Ojala, A.; Korpela, K.; Lanki, T.; Tsunetsugu, Y.; Kagawa, T. The influence of urban green environments on stress relief measures: A field experiment. J. Environ. Psychol. 2014, 38, 1–9. [Google Scholar] [CrossRef]
- Ulrich, R.S.; Simons, R.F.; Losito, B.D.; Fiorito, E.; Miles, M.A.; Zelson, M. Stress recovery during exposure to natural and urban environments. J. Environ. Psychol. 1991, 11, 201–230. [Google Scholar] [CrossRef]
- Berman, M.G.; Jonides, J.; Kaplan, S. The Cognitive Benefits of Interacting with Nature. Psychol. Sci. 2008, 219, 1207–1212. [Google Scholar] [CrossRef] [PubMed]
- Hartig, T.; Evans, G.W.; Jamner, L.D.; Davis, D.S.; Gärling, T. Tracking restoration in natural and urban field settings. J. Environ. Psychol. 2003, 23, 109–123. [Google Scholar] [CrossRef]
- Keniger, L.E.; Gaston, K.J.; Irvine, K.N.; Fuller, R.A. What are the Benefits of Interacting with Nature? Int. J. Environ. Res. Public Health 2013, 10, 913–935. [Google Scholar] [CrossRef] [PubMed]
- Park, B.J.; Tsunetsugu, Y.; Kasetani, T.; Kagawa, T.; Miyazaki, Y. The physiological effects of Shinrin-yoku (taking in the forest atmosphere or forest bathing): Evidence from field experiments in 24 forests across Japan. Environ. Health Prev. Med. 2010, 15, 18. [Google Scholar] [CrossRef] [PubMed]
- Bratman, G.N.; Daily, G.C.; Levy, B.J.; Gross, J.J. The benefits of nature experience: Improved affect and cognition. Landsc. Urban Plan. 2015, 138, 41–50. [Google Scholar] [CrossRef]
- Pilotti, M.; Klein, E.; Golem, D.; Piepenbrink, E.; Kaplan, K. Is Viewing a Nature Video After Work Restorative? Effects on Blood Pressure, Task Performance, and Long-Term Memory. Environ. Behav. 2015, 47, 947–969. [Google Scholar] [CrossRef]
- Ulrich, R.S. View Through a Window May Influence Recovery from Surgery. Science 1984, 224, 420–421. [Google Scholar] [CrossRef]
- Grahn, P.; Stigsdotter, U.A. Landscape planning and stress. Urban For. Urban Green. 2003, 2, 1–18. [Google Scholar] [CrossRef]
- Kuo, F.E.; Sullivan, W.C. Environment and crime in the inner city: Does vegetation reduce crime? Environ. Behav. 2001, 33, 343–367. [Google Scholar] [CrossRef]
- Sullivan, W.C.; Kuo, F.E.; Depooter, S.F. The Fruit of Urban Nature: Vital Neighborhood Spaces. Environ. Behav. 2004, 36, 678–700. [Google Scholar] [CrossRef]
- Williams, D.R.; Stewart, S.I. Sense of place: An elusive concept that is finding a home in ecosystem management. J. For. 1998, 96, 18–23. [Google Scholar] [CrossRef]
- Ellis, C.D.; Lee, S.W.; Kweon, B.S. Retail land use, neighborhood satisfaction and the urban forest: An investigation into the moderating and mediating effects of trees and shrubs. Landsc. Urban. Plan. 2006, 74, 70–78. [Google Scholar] [CrossRef]
- Kaplan, R. Nature at the doorstep: Residential satisfaction and the nearby environment. J. Archit. Plan. Res. 1985, 2, 115–127. [Google Scholar]
- Kaplan, R. The Nature of the View from Home: Psychological Benefits. Environ. Behav. 2001, 33, 507–542. [Google Scholar] [CrossRef]
- Talbot, J.F.; Kaplan, R. The benefits of nearby nature for elderly apartment residents. Int. J. Aging Hum. Dev. 1991, 33, 119–130. [Google Scholar] [CrossRef]
- Barton, J.L.; Pretty, J. Urban ecology and human health and wellbeing. In Urban Ecology, 1st ed.; Gaston, K.J., Ed.; Cambridge University Press: Cambridge, UK, 2010; pp. 202–229. ISBN 978-0-521-76097-3. [Google Scholar]
- Dadvand, P.; Bartoll, X.; Basagaña, X.; Dalmau-Bueno, A.; Martinez, D.; Ambros, A.; Cirach, M.; Triguero-Mas, M.; Gascon, M.; Borrell, C.; et al. Green spaces and General Health: Roles of mental health status, social support, and physical activity. Environ. Int. 2016, 91, 161–167. [Google Scholar] [CrossRef]
- Fan, Y.; Das, K.V.; Chen, Q. Neighborhood green, social support, physical activity, and stress: Assessing the cumulative impact. Health Place 2011, 17, 1202–1211. [Google Scholar] [CrossRef]
- Maas, J.; van Dillen, S.M.E.; Verheij, R.A.; Groenewegen, P.P. Social contacts as a possible mechanism behind the relation between green space and health. Health Place 2009, 15, 586–595. [Google Scholar] [CrossRef] [PubMed]
- Weinstein, N.; Balmford, A.; DeHaan, C.R.; Gladwell, V.; Bradbury, R.B.; Amano, T. Seeing Community for the Trees: The Links among Contact with Natural Environments, Community Cohesion, and Crime. BioScience 2015, 65, 1141–1153. [Google Scholar] [CrossRef]
- Cacioppo, J.T.; Hughes, M.E.; Waite, L.J.; Hawkley, L.C.; Thisted, R.A. Loneliness as a specific risk factor for depressive symptoms: Cross-sectional and longitudinal analysis. Psychol. Aging 2006, 21, 140–151. [Google Scholar] [CrossRef] [PubMed]
- Uchino, B.N. Social Support and Health: A Review of Physiological Processes Potentially Underlying Links to Disease Outcomes. J. Behav. Med. 2006, 29, 377–387. [Google Scholar] [CrossRef] [PubMed]
- Kaplan, R.; Kaplan, S. The Experience of Nature: A Psychological Perspective; Cambridge University Press: Cambridge, UK, 1989; ISBN 978-0521349390. [Google Scholar]
- Kaplan, S. The restorative benefits of nature: Toward an integrative framework. J. Environ. Psychol. 1995, 15, 169–182. [Google Scholar] [CrossRef]
- Ulrich, R.S. Human responses to vegetation and landscapes. Landsc. Urban Plan. 1986, 13, 29–44. [Google Scholar] [CrossRef]
- Wilson, E.O. Biophilia; Harvard University Press: Cambridge, MA, USA, 1984; ISBN 0674074416. [Google Scholar]
- Wilson, E.O. Biophilia and the Conservation Ethic. In The Biophilia Hypothesis, 1st ed.; Kellert, S.R., Wilson, E.O., Eds.; Island Press: Washington, DC, USA, 1993; pp. 31–41. ISBN 9781559631488. [Google Scholar]
- Carrus, G.; Scopelliti, M.; Lafortezza, R.; Colangelo, G.; Ferrini, F.; Salbitano, F.; Agrimi, M.; Portoghesi, L.; Semenzato, P.; Sansei, G. Go greener, feel better? The positive effects of biodiversity on the well-being of individuals visiting urban and peri-urban green areas. Landsc. Urban Plan. 2015, 134, 221–228. [Google Scholar] [CrossRef]
- Jiang, B.; Chang, C.Y.; Sullivan, W.E. A dose of nature: Tree cover, stress reduction, and gender differences. Landsc. Urban Plan. 2014, 132, 26–36. [Google Scholar] [CrossRef]
- Nordh, H.; Østby, K. Pocket parks for people: A study of park design and Use. Urban For. Urban Green. 2013, 12, 12–17. [Google Scholar] [CrossRef]
- Staats, H.; Van Gemerden, E.; Hartig, T. Preference for Restorative Situations: Interactive Effects of Attentional State, Activity-in-Environment, and Social Context. Leis. Sci. 2010, 32, 401–417. [Google Scholar] [CrossRef]
- Dempsey, N.; Brown, C.; Bramley, G. The key to sustainable urban development in UK cities? The influence of density on social sustainability. Prog. Plan. 2012, 77, 89–141. [Google Scholar] [CrossRef]
- Lachowycz, K.; Jones, A.P. Towards a better understanding of the relationship between greenspace and health: Development of a theoretical framework. Landsc. Urban Plan. 2013, 118, 62–69. [Google Scholar] [CrossRef]
- Maas, J.; Verheij, R.A.; De Vries, S.; Spreeuwenberg, P.; Groenewegen, P.P. Green space, urbanity, and health: How strong is the relation? J. Epidemiol. Community Health 2006, 60, 587–592. [Google Scholar] [CrossRef]
- Mitchell, R. Is physical activity in natural environments better for mental health than physical activity in other environments? Soc. Sci. Med. 2013, 91, 130–134. [Google Scholar] [CrossRef]
- Falk, J.H.; Balling, J.D. Evolutionary Influence on Human Landscape Preference. Environ. Behav. 2009, 42, 479–793. [Google Scholar] [CrossRef]
- Ulrich, R.S. Biophilia, Biophobia, and Natural Landscapes. In The Biophilia Hypothesis, 2nd ed.; Kellert, S.R., Wilson, E.O., Eds.; Island Press: Washington, DC, USA, 1995; pp. 73–137. ISBN 9781559631471. [Google Scholar]
- Hartig, T. Green Space, Psychological Restoration, and Health Inequality. Lancet 2008, 372, 1614–1615. [Google Scholar] [CrossRef]
- Ewert, A.; Chang, Y. Levels of Nature and Stress Response. Behav. Sci. 2018, 8, 49. [Google Scholar] [CrossRef]
- Silva, R.A.; Rogers, K.; Buckley, T.J. Advancing Environmental Epidemiology to Assess the Beneficial Influence of the Natural Environment on Human Health and Well-Being. Environ. Sci. Technol. 2018, 52, 9545–9555. [Google Scholar] [CrossRef]
- MacKerron, G.; Mourato, S. Happiness is greater in natural environments. Glob. Environ. Chang. 2013, 23, 992–1000. [Google Scholar] [CrossRef]
- Saw, L.E.; Lim, F.K.S.; Carrasco, L.R. The Relationship between Natural Park Usage and Happiness Does Not Hold in a Tropical City. PLoS ONE 2015, 10, e0133781. [Google Scholar] [CrossRef]
- National Research Council. The Subjective Well-Being: Measuring Happiness, Suffering, and Other Dimensions of Experience; Stone, A.A., Mackie, C., Eds.; The National Academies Press: Washington, DC, USA, 2013; ISBN 978-0-309-29446-1. [Google Scholar]
- Diener, E. Subjective well-being: The science of happiness and a proposal for a national index. Am. Psychol. 2000, 55, 34–43. [Google Scholar] [CrossRef]
- Lyubomirsky, S.; King, L.; Diener, E. The benefits of frequent positive affect: Does Happiness Lead to Success? Psychol. Bull. 2005, 131, 803–855. [Google Scholar] [CrossRef]
- Wegener, D.T.; Petty, R.E. Mood management across affective states: The hedonic contingency hypothesis. J. Personal. Soc. Psychol. 1994, 66, 1034–1048. [Google Scholar] [CrossRef]
- Fredrickson, B.L. The Role of Positive Emotions in Positive Psychology: The Broaden-and-Build Theory of Positive Emotions. Am. Psychol. 2001, 56, 218–226. [Google Scholar] [CrossRef]
- Dunn, E.W.; Gilbert, D.T.; Wilson, T.D. If money doesn’t make you happy, then you probably aren’t spending it right. J. Consum. Psychol. 2011, 21, 115–125. [Google Scholar] [CrossRef]
- Clark, L.A.; Watson, D. Mood and the mundane: Relations between daily life events and self-reported mood. J. Personal. Soc. Psychol. 1988, 54, 296–308. [Google Scholar] [CrossRef]
- Watson, D. Positive Affectivity: The Disposition to Experience Positive Emotional States. In Handbook of Positive Psychology; Snyder, C.R., Lopez, S.J., Eds.; Oxford University Press: New York, NY, USA, 2002; pp. 106–119. ISBN 9780195135336. [Google Scholar]
- Watson, D.; Clark, L.A.; Tellegen, A. Development and validation of brief measures of positive and negative affect: The PANAS scales. J. Personal. Soc. Psychol. 1988, 54, 1063–1070. [Google Scholar] [CrossRef]
- Shin, D.C.; Johnson, D.M. Avowed happiness as an overall assessment of the quality of life. Soc. Indic. Res. 1978, 5, 475–492. [Google Scholar] [CrossRef]
- Diener, E.; Chan, M.Y. Happy people live longer: Subjective well-being contributes to health and longevity. Appl. Psychol. Health Well Being 2011, 3, 1–43. [Google Scholar] [CrossRef]
- Diener, E.; Seligman, M.E.P. Beyond Money: Toward an Economy of Well-Being. Psychol. Sci. Public Interest 2004, 5, 1–31. [Google Scholar] [CrossRef]
- Kahneman, D.; Deaton, A. High income improves evaluation of life but not emotional well-being. Proc. Natl. Acad. Sci. USA 2010, 107, 16489–16493. [Google Scholar] [CrossRef]
- Pavot, W.; Diener, E. Review of the Satisfaction with Life Scale. Psychol. Assess. 1993, 5, 164–172. [Google Scholar] [CrossRef]
- Eid, M.; Diener, E. Global Judgments of Subjective Well- Being: Situational Variability and Long-Term Stability. Soc. Indic. Res. 2004, 65, 245–277. [Google Scholar] [CrossRef]
- Hong, S.-K.; An, K.-J.; Jang, H.-C. Interactional effects of travel experience and traumatic event on subjective well-being. J. Korean Inst. Landsc. Archit. 2017, 45, 1–10. [Google Scholar] [CrossRef]
- Chen, Y.; Lehto, X.Y.; Cai, L. Vacation and well-being: A study of chinese tourists. Ann. Tour. Res. 2013, 42, 284–310. [Google Scholar] [CrossRef]
- Loewe, N.; Bagherzadeh, M.; Araya-Castillo, L.; Thieme, C.; Batista-Foguet, J.M. Life Domain Satisfactions as Predictors of Overall Life Satisfaction Among Workers: Evidence from Chile. Soc. Indic. Res. 2014, 118, 71–86. [Google Scholar] [CrossRef]
- Bird, W. Natural Fit: Can Green Space and Biodiversity Increase Levels of Physical Activity? Royal Society for the Protection of Birds, October 2004. Available online: https://ww2.rspb.org.uk/images/natural_fit_full_version_tcm9-133055.pdf (accessed on 23 May 2019).
- Baumeister, R.F.; Tice, D.M. Anxiety and social exclusion. J. Soc. Clin. Psychol. 1990, 9, 165–195. [Google Scholar] [CrossRef]
- House, J.S.; Landis, K.R.; Umberson, D. Social relationships and health. Science 1988, 241, 540–545. [Google Scholar] [CrossRef]
- Morris, N. Health, Well-Being and Open Space: Literature Review. OPENspace, July 2003. Available online: http://www.openspace.eca.ed.ac.uk/wp-content/uploads/2015/10/Health-Well-being-and-Open-Space-literature-review.pdf (accessed on 22 May 2019).
- Peters, K.; Elands, B.; Buijs, A. Social interactions in urban parks: Stimulating social cohesion? Urban For. Urban Green. 2010, 9, 93–100. [Google Scholar] [CrossRef]
- Sugiyama, T.; Leslie, E.; Giles-Corti, B.; Owen, N. Associations of neighbourhood greenness with physical and mental health: Do walking, social coherence and local social interaction explain the relationships? J. Epidemiol. Community Health 2008, 62, e9. [Google Scholar] [CrossRef]
- Wood, L.J.; Giles-Corti, B. Is there a place for social capital in the psychology of health and place? J. Environ. Psychol. 2008, 28, 154–163. [Google Scholar] [CrossRef]
- Biedenweg, K.; Scott, R.P.; Scott, T.A. How does engaging with nature relate to life satisfaction? Demonstrating the link between environment-specific social experiences and life satisfaction. J. Environ. Psychol. 2017, 50, 112–124. [Google Scholar] [CrossRef]
- Chen, E.; Miller, G.E.; Shalowitz, M.U.; Story, R.E.; Levine, C.S.; Hayen, R.; Sbihi, H.; Brauer, M. Difficult Family Relationships, Residential Greenspace, and Childhood Asthma. Pediatrics 2017, 139, e20163056. [Google Scholar] [CrossRef]
- Bell, S.L.; Phoenix, C.; Lovell, R.; Wheeler, B.W. Green space, health and wellbeing: Making space for individual agency. Health Place 2014, 30, 287–292. [Google Scholar] [CrossRef]
- Capaldi, C.A.; Dopko, R.L.; Zelenski, J.M. The relationship between nature connectedness and happiness: A meta-analysis. Front. Psychol. 2014, 5, 976. [Google Scholar] [CrossRef]
- Cervinka, R.; Röderer, K.; Hefler, E. Are nature lovers happy? On various indicators of well-being and connectedness to nature. J. Health Psychol. 2012, 17, 379–388. [Google Scholar] [CrossRef]
- Frumkin, H.; Bratman, G.N.; Breslow, S.J.; Cochran, B.; Kahn, P.H., Jr.; Lawler, J.J.; Levin, P.S.; Tandon, P.S.; Varanasi, U.; Wolf, K.L.; et al. Nature Contact and Human Health: A Research Agenda. Environ. Health Perspect. 2017, 125, 075001. [Google Scholar] [CrossRef]
- Hartig, T.; Mitchell, R.; de Vries, S.; Frumkin, H. Nature and health. Annu. Rev. Public Health 2014, 35, 207–228. [Google Scholar] [CrossRef]
- Markevych, I.; Schoierer, J.; Hartig, T.; Chudnovsky, A.; Hystad, P.; Dzhambov, A.M.; de Vries, S.; Triguero-Mas, M.; Brauer, M.; Niewenhuijsen, M.J.; et al. Exploring pathways linking greenspace to health: Theoretical and methodological guidance. Environ. Res. 2017, 158, 301–317. [Google Scholar] [CrossRef]
- Thompson, C.W.; Roe, J.; Aspinall, P.; Mitchell, R.; Clow, A.; Miller, D. More green space is linked to less stress in deprived communities: Evidence from salivary cortisol patterns. Landsc. Urban Plan. 2012, 105, 221–229. [Google Scholar] [CrossRef]
- World Health Organization. The Global Burden of Disease: 2004 Update; World Health Organization: Geneva, Switzerland, 2008; Available online: https://apps.who.int/iris/handle/10665/43942 (accessed on 23 May 2019).
- McKenzie, K.; Murray, A.; Booth, T. Do urban environments increase the risk of anxiety, depression and psychosis? An epidemiological study. J. Affect. Disord. 2013, 150, 1019–1024. [Google Scholar] [CrossRef]
- Peen, J.; Dekker, J.; Schoevers, R.A.; ten Have, M.; de Graaf, R.; Beekman, A.T. Is the prevalence of psychiatric disorders associated with urbanization? Soc. Psychiatry Psychiatr. Epidemiol. 2007, 42, 984–989. [Google Scholar] [CrossRef]
- Peen, J.; Schoevers, R.A.; Beekman, A.T.; Dekker, J. The current status of urban-rural differences in psychiatric disorders. Acta. Psychiatr. Scand. 2010, 121, 84–93. [Google Scholar] [CrossRef]
- Romans, S.; Cohen, M.; Forte, T. Rates of depression and anxiety in urban and rural Canada. Soc. Psychiatry Psychiatr. Epidemiol. 2011, 46, 567–575. [Google Scholar] [CrossRef]
- Korea Forest Service. Statistics of Urban Forest; Korea Forest Service: Daejeon, Korea, 2014. [Google Scholar]
- Korea Forest Service. Statistics of Urban Forest; Korea Forest Service: Daejeon, Korea, 2016. [Google Scholar]
- Hong, S.-K.; Kim, J.-M.; Jo, H.-K.; Lee, S.-W. Monetary Valuation of Urban Forest Attributes in Highly Developed Urban Environments: An Experimental Study Using a Conjoint Choice Model. Sustainability 2018, 10, 2461. [Google Scholar] [CrossRef]
- Fredrickson, B.L. What good are positive emotions? Rev. Gen. Psychol. 1998, 2, 300–319. [Google Scholar] [CrossRef]
- Hubbard, J.; Mannell, R.C. Testing Competing Models of the Leisure Constraint Negotiation Process in a Corporate Employee Recreation Setting. Leis. Sci. 2001, 23, 145–163. [Google Scholar] [CrossRef]
- Daejeon Metropolitan City Home Page. Available online: https://www.daejeon.go.kr/ (accessed on 25 July 2018).
- Diener, E.; Wirtz, D.; Biswas-Diener, R.; Tov, W.; Kim-Prieto, C.; Choi, D.-W.; Oishi, S. New Measures of Well-Being. In Assessing Well-Being: The Collected Works of Ed Diener, 1st ed.; Diener, E., Ed.; Springer: Dordrecht, The Netherlands, 2009; Volume 39, pp. 247–266. ISBN 978-90-481-2353-7. [Google Scholar]
- White, M.P.; Dolan, P. Accounting for the Richness of Daily Activities. Psychol. Sci. 2009, 20, 1000–1008. [Google Scholar] [CrossRef]
- White, M.P.; Pahl, S.; Wheeler, B.W.; Fleming, L.E.F.; Depledge, M.H. The ‘Blue Gym’: What can blue space do for you and what can you do for blue space? J. Mar. Biol. Assoc. UK 2016, 96, 5–12. [Google Scholar] [CrossRef]
- Diener, E.; Larsen, R.J.; Levine, S.; Emmons, R.A. Intensity and Frequency: Dimensions Underlying Positive and Negative Affect. J. Personal. Soc. Psychol. 1985, 48, 1253–1265. [Google Scholar] [CrossRef]
- Arrindell, W.A.; Heesink, J.; Feij, J.A. The Satisfaction With Life Scale (SWLS): Appraisal with 1700 healthy young adults in The Netherlands. Personal. Individ. Differ. 1999, 26, 815–826. [Google Scholar] [CrossRef]
- Gadermann, A.M. Satisfaction with Life Scale Adapted for Children. In Encyclopedia of Quality of Life and Well-Being Research, 1st ed.; Michalos, A.C., Ed.; Springer: Dordrecht, The Netherlands, 2014; ISBN 978-94-007-0753-5. [Google Scholar] [CrossRef]
- Pavot, W. The validity and utility of global measures of subjective well-being. Pol. Psychol. Bull. 2013, 44, 50–58. [Google Scholar] [CrossRef]
- Van Beuningen, J. The Satisfaction WITH Life Scale Examining Construct Validity; Statistics Netherlands: Hague, The Netherlands, September 2012. [Google Scholar]
- Vassar, M. Satisfaction with Life Scale Score Reliability. In Encyclopedia of Quality of Life and Well-Being Research, 1st ed.; Michalos, A.C., Ed.; Springer: Dordrecht, The Netherlands, 2014; ISBN 978-94-007-0753-5. [Google Scholar] [CrossRef]
- Jackson, E.L.; Crawford, D.W.; Godbey, G. Negotiation of Leisure Constraints. Leis. Sci. 1993, 15, 1–11. [Google Scholar] [CrossRef]
- White, D.D. A Structural Model of Leisure Constraints Negotiation in Outdoor Recreation. Leis. Sci. 2008, 30, 342–359. [Google Scholar] [CrossRef]
- Jackson, E.L. Leisure constraints: A survey of past research. Leis. Sci. 1988, 10, 203–215. [Google Scholar] [CrossRef]
- Lyu, S.O. Using the Leisure Constraints Negotiation Process to Understand Participants’ Leisure Involvement and Benefit Realization. Ph.D. Thesis, Michigan State University, East Lansing, MI, USA, 2012. [Google Scholar]
- Nunnally, J. Psychometric Theory, 2nd ed.; McGraw-Hill: New York, NY, USA, 1978; ISBN 0070474656 9780070474659. [Google Scholar]
- Holt, E.W.; Lombard, Q.K.; Best, N.; Smiley-Smith, S.; Quinn, J.E. Active and Passive Use of Green Space, Health, and Well-Being amongst University Students. J. Environ. Res. Public Health 2019, 16, 424. [Google Scholar] [CrossRef]
- Dolnicar, S.; Yanamandram, V.; Cliff, K. The contribution of vacations to quality of life. Ann. Tour. Res. 2012, 39, 59–83. [Google Scholar] [CrossRef]
- Hair, J.F., Jr.; Black, W.C.; Babin, B.J.; Anderson, R.E. Multivariate Data Analysis, 7th ed.; Prentice Hall: Upper Saddle River, NJ, USA, 2010; ISBN 9780138132637. [Google Scholar]
- Taylor, L.; Hochuli, D.F. Creating better cities: How biodiversity and ecosystem functioning enhance urban residents’ wellbeing. Urban Ecosyst. 2015, 18, 747–762. [Google Scholar] [CrossRef]
- Wheeler, B.W.; Lovell, R.; Higgins, S.L.; White, M.P.; Alcock, I.; Osborne, N.J.; Husk, K.; Sabel, C.E.; Depledge, M.H. Beyond greenspace: An ecological study of population general health and indicators of natural environment type and quality. Int. J. Health Geogr. 2015, 14, 17. [Google Scholar] [CrossRef]
- Francis, J.; Wood, L.J.; Knuiman, M.; Giles-Corti, B. Quality or quantity? Exploring the relationship between Public Open Space attributes and mental health in Perth, Western Australia. Soc. Sci. Med. 2012, 74, 1570–1577. [Google Scholar] [CrossRef]
- Nordh, H.; Hartig, T.; Hagerhall, C.M.; Fry, G. Components of small urban parks that predict the possibility for restoration. Urban For. Urban Green. 2009, 8, 225–235. [Google Scholar] [CrossRef]
- Nordh, H.; Alaouch, C.; Hartig, T. Assessing restorative components of small urban parks using conjoint methodology. Urban For. Urban Green 2011, 10, 95–103. [Google Scholar] [CrossRef]
- Gatersleben, B.; Andrews, M. When walking in nature is not restorative: The role of prospect and refuge. Health Place 2013, 20, 91–101. [Google Scholar] [CrossRef]
- Van den Berg, A.E.; Jorgensen, A.; Wilson, E.R. Evaluating restoration in urban green spaces: Does setting type make a difference? Landsc. Urban Plan. 2014, 127, 173–181. [Google Scholar] [CrossRef]
- Twedt, E.; Rainey, R.M.; Proffitt, D.R. Designed Natural Spaces: Informal Gardens Are Perceived to Be More Restorative than Formal Gardens. Front. Psychol. 2016, 7, 88. [Google Scholar] [CrossRef]
- Beyer, K.M.M.; Kaltenbach, A.; Szabo, A.; Bogar, S.; Nieto, F.J.; Malecki, K.M. Exposure to Neighborhood Green Space and Mental Health: Evidence from the Survey of the Health of Wisconsin. Int. J. Environ. Res. Public Health 2014, 11, 3453–3472. [Google Scholar] [CrossRef]
- Cooper-Marcus, C.; Sachs, N.A. Therapeutic Landscapes: An Evidence-Based Approach to Designing Healing Gardens and Restorative Outdoor Spaces; Wiley: Hoboken, NJ, USA, 2014; ISBN 9781118231913. [Google Scholar]
- Ong, A.D.; Bergeman, C.S.; Bisconti, T.L.; Wallace, K.A. Psychological resilience, positive emotions, and successful adaptation to stress in later life. J. Personal. Soc. Psychol. 2006, 91, 730–749. [Google Scholar] [CrossRef]
- Hurley, D.B.; Kwon, P. Savoring helps most when you have little: Interaction between savoring the moment and uplifts on positive affect and satisfaction with life. J. Happiness Stud. 2013, 14, 1261–1271. [Google Scholar] [CrossRef]
- Lucas, R.E.; Diener, E.; Suh, E.K. Discriminant validity of well-being measures. J. Personal. Soc. Psychol. 1996, 71, 616–628. [Google Scholar] [CrossRef]
- Diener, E. Assessing subjective well-being: Progress and op-portunities. Soc. Indic. Res. 1994, 31, 103–157. [Google Scholar] [CrossRef]
- Diener, E.; Sandvik, E.; Pavot, W. Happiness is the frequency, not the intensity, of positive versus negative affect. In Subjective Well-Being: An Inter-Disciplinary Perspective; Strack, F., Argyle, M., Schwarz, N., Eds.; Pergamon Press: New York, NY, USA, 1991; Volume 21, pp. 119–139. ISBN 978-0080372648. [Google Scholar]
- Dzhambov, A.; Hartig, T.; Markevych, I.; Tilov, B.; Dimitrova, D. Urban residential greenspace and mental health in youth: Different approaches to testing multiple pathways yield different conclusions. Environ. Res. 2018, 160, 47–59. [Google Scholar] [CrossRef]
- Kamitsis, I.; Francis, A. Spirituality mediates the relationship between engagement with nature and psychological wellbeing. J. Environ. Psychol. 2013, 36, 136–143. [Google Scholar] [CrossRef]
- Triguero-Mas, M.; Donaire-Gonzalez, D.; Seto, E.; Valentín, A.; Smith, G.; Martínez, D.; Carrasco-Turigas, G.; Masterson, D.; Van den Berg, M.; Ambròs, A.; et al. Living Close to Natural Outdoor Environments in Four European Cities: Adults’ Contact with the Environments and Physical Activity. Int. J. Environ. Res. Public Health 2017, 14, 1162. [Google Scholar] [CrossRef]
- van den Berg, M.; van Poppel, M.; van Kamp, I.; Andrusaityte, S.; Balseviciene, B.; Cirach, M.; Danileviciute, A.; Ellis, N.; Hurst, G.; Masterson, D.; et al. Visiting green space is associated with mental health and vitality: A cross-sectional study in four European cities. Health Place 2016, 38, 8–15. [Google Scholar] [CrossRef]
- Thompson, C.W.; Aspinall, P.; Roe, J. Access to Green Space in Disadvantaged Urban Communities: Evidence of salutogenic effects based on biomarker and self-report measures of wellbeing. Procedia Soc. Behav. Sci. 2014, 153, 10–22. [Google Scholar] [CrossRef]
- Korpela, K.; Borodulin, K.; Neuvonen, M.; Paronen, O.; Tyrväinen, L. Analyzing the mediators between nature-based outdoor recreation and emotional well-being. J. Environ. Psychol. 2014, 37, 1–7. [Google Scholar] [CrossRef]
- McFarland, A.L.; Waliczek, T.M.; Zajicek, J.M. The Relationship between Student Use of Campus Green Spaces and Perceptions of Quality of Life. Horttechnology 2008, 18, 232–238. [Google Scholar] [CrossRef]
- Wells, N.M.; Lekies, K.S. Nature and the Life Course: Pathways from Childhood Nature Experiences to Adult Environmentalism. Child. Youth Environ. 2006, 16, 1–24. [Google Scholar]
- Zhang, J.W.; Howell, R.T.; Iyer, R. Engagement with natural beauty moderates the positive relation between connectedness with nature and psychological well-being. J. Environ. Psychol. 2014, 38, 55–63. [Google Scholar] [CrossRef]
- James, P.; Banay, R.F.; Hart, J.E.; Laden, F. A Review of the Health Benefits of Greenness. Curr. Epidemiol. Rep. 2015, 2, 131–142. [Google Scholar] [CrossRef]
- Verheij, R.A.; Maas, J.; Groenewegan, P.P. Urban-Rural Health Differences and the Availability of Green Space. Eur. Urban Reg. Stud. 2008, 15, 307–316. [Google Scholar] [CrossRef]
- Louviere, J.J.; Woodworth, G. Design and Analysis of Simulated Consumer Choice or Allocation Experiments: An Approach Based on Aggregate Data. J. Mark. Res. 1983, 20, 350–367. [Google Scholar] [CrossRef]
- Bancroft, C.; Joshi, S.; Rundle, A.; Hutson, M.; Chong, C.; Weiss, C.C.; Genkinger, J.; Neckerman, K.; Lovasi, G. Association of proximity and density of parks and objectively measured physical activity in the United States: A systematic review. Soc. Sci. Med. 2015, 138, 22–30. [Google Scholar] [CrossRef]
- Bowler, D.E.; Buyung-Ali, L.M.; Knight, T.M.; Pullin, A.S. A systematic review of evidence for the added benefits to health of exposure to natural environments. BMC Public Health 2010, 10, 456. [Google Scholar] [CrossRef]
- Calogiuri, G.; Chroni, S. The impact of the natural environment on the promotion of active living: An integrative systematic review. BMC Public Health 2014, 14, 873. [Google Scholar] [CrossRef]
- Coon, J.T.; Boddy, K.; Stein, K.; Whear, R.; Barton, J.; Depledge, M.H. Does Participating in Physical Activity in Outdoor Natural Environments Have a Greater Effect on Physical and Mental Wellbeing than Physical Activity Indoors? A Systematic Review. Environ. Sci. Technol. 2011, 45, 1761–1772. [Google Scholar] [CrossRef]
- Lee, A.C.K.; Maheswaran, R. The health benefits of urban green spaces: A review of the evidence. J. Public Health 2011, 33, 212–222. [Google Scholar] [CrossRef]
- Gobster, P.H.; Nassauer, J.I.; Daniel, T.C.; Fry, G. The shared landscape: What does aesthetics have to do with ecology? Landsc. Ecol. 2007, 22, 959–972. [Google Scholar] [CrossRef]
- Speake, J.; Edmondson, S.; Nawaz, H. Everyday encounters with nature: Students’ perceptions of and use of university campus green spaces. Hum. Geogr. 2013, 7, 21–31. [Google Scholar] [CrossRef]
- Bhattacharjee, A.; Mogilner, C. Happiness from ordinary and extraordinary experiences. J. Consum. Res. 2014, 41, 1–17. [Google Scholar] [CrossRef]
- Pavot, W.; Fujita, F.; Diener, E. The relation between self-aspect congruence, personality, and subjective well-being. Personal. Individ. Differ. 1997, 22, 183–191. [Google Scholar] [CrossRef]
- McCrae, R.R.; John, O.P. An Introduction to the Five-Factor Model and its Applications. J. Personal. 1992, 60, 175–215. [Google Scholar] [CrossRef]
- Bryant, F. Savoring Beliefs Inventory (SBI): A scale for measuring beliefs about savouring. J. Ment. Health 2003, 12, 175–196. [Google Scholar] [CrossRef]
- Oishi, S.; Diener, E.; Suh, E.K.; Lucas, R.E. Value as a moderator in subjective well-being. J. Personal. 1999, 67, 157–184. [Google Scholar] [CrossRef]







| Quota | Groups | Number of Respondents (%) | Total |
|---|---|---|---|
| Age | 20–29 | 97 (24.3) | 400 |
| 30–39 | 97 (24.3) | ||
| 40–49 | 110 (27.5) | ||
| 50–59 | 96 (24.0) | ||
| Gender | Male | 200 (50.0) | 400 |
| Female | 200 (50.0) |
| Category | Variables | Factor 1 | Factor 2 | Cronbach’s α |
|---|---|---|---|---|
| Positive affect | Good | 0.7778 | −0.1824 | |
| Pleasant | 0.8125 | −0.1813 | ||
| Happy | 0.8057 | −0.1517 | ||
| Joyful | 0.8103 | −0.1828 | 0.9176 | |
| Contended | 0.7302 | −0.1390 | ||
| Positive | 0.7527 | −0.2383 | ||
| Negative affect | Bad | −0.1614 | 0.8315 | |
| Unpleasant | −0.1178 | 0.7823 | ||
| Sad | −0.1625 | 0.7007 | ||
| Afraid | −0.2119 | 0.7452 | 0.9099 | |
| Angry | −0.1504 | 0.7520 | ||
| Negative | −0.2666 | 0.7914 | ||
| Life satisfaction in general | In most ways, my life is close to my ideal. | 0.8777 | ||
| The conditions of my life are excellent. | 0.8475 | |||
| I am satisfied with my life. | 0.8567 | 0.9374 | ||
| So far, I have gotten the important things I want in life. | 0.8751 | |||
| If I could live my life over, I would change almost nothing. | 0.8403 |
| Variables | Past Two Weeks | Usual Use | ||
|---|---|---|---|---|
| Group | Percent of Respondent (%) | Group | Percent of Respondent (%) | |
| Number of visits | Almost everyday | 1.5 | Almost everyday | 2.3 |
| 5–6 times/week | 0.3 | 4–6 times/week | 2.3 | |
| 3–4 times/week | 7.2 | 1–3 times/week | 23.0 | |
| 1–2 times/week | 23.8 | 1–3 times/month | 30.8 | |
| 1 time/2 weeks | 19.8 | 1–3 times/year | 27.5 | |
| No visit | 47.5 | 1 time/years | 4.5 | |
| No visit | 9.8 | |||
| Total | 100.0% | Total | 100.0 | |
| Amount of time spent * | Less than 1 h | 28.6 | Less than 1 h | 25.2 |
| 1–2 h | 47.1 | 1–2 h | 44.9 | |
| 2–3 h | 18.6 | 2–3 h | 23.3 | |
| 3–4 h | 4.3 | 3–4 h | 5.5 | |
| 4–5 h | 1.0 | 4–5 h | 0.6% | |
| More than 5 h | 0.5 | More than 5 h | 0.6 | |
| Total * | 100.0% | Total * | 100.0 | |
| Variables | Positive Affect/Negative Affect 1 | Life Satisfaction 2 | ||||
|---|---|---|---|---|---|---|
| Group | Classification Criteria | Percent of Respondents (%) | Group | Classification Criteria | Percent of Respondents (%) | |
| Number of visits | Heavy user group | 1 or more times/week | 32.8 | Heavy user group | 1 or more times/week | 27.5 |
| Moderate user group | 1 time/2 weeks | 19.8 | Moderate user group | 1–3 times/month | 30.8 | |
| Non-user group | No visit | 47.5 | Light & Non-user group | 1–3 times/year, and no visit | 41.8 | |
| Total | 100 | Total | 100 | |||
| Amount of time spent | Long stay group | more than 2 h/visit | 24.3 | Long stay group | 2 h or more/visit | 29.9 |
| Medium stay group | 1–2 h/visit | 47.1 | Medium stay group | 1–2 h/visit | 44.9 | |
| Short stay group | less than 1 h/visit | 28.6 | Short stay group | less than 1 h/visit | 25.2 | |
| Total 3 | 100 | Total 3 | 100 | |||
| Category | Variable | df | SS | MS | F-Value | p-Value |
|---|---|---|---|---|---|---|
| Positive affect | Frequency of visits | 1 | 0.1935 | 0.1935 | 0.51 | 0.4766 |
| Time spent | 2 | 2.1949 | 1.0974 | 2.88 | 0.0582 | |
| Interaction | 2 | 0.9883 | 0.4941 | 1.30 | 0.2751 | |
| Negative affect | Frequency of visits | 1 | 0.7908 | 0.7908 | 1.64 | 0.2019 |
| Time spent | 2 | 0.2570 | 0.1285 | 0.27 | 0.7665 | |
| Interaction | 2 | 0.3531 | 0.1766 | 0.37 | 0.6940 | |
| Life satisfaction | Frequency of visits | 2 | 10.1123 | 5.0561 | 2.92 | 0.0554 |
| Time spent | 2 | 0.5146 | 0.2573 | 0.15 | 0.8621 | |
| Interaction | 4 | 2.5348 | 0.6337 | 0.37 | 0.8331 |
| Category | Variable | d.f. | SS | MS | F-Value | p-Value |
|---|---|---|---|---|---|---|
| Positive affect | Frequency of visits | 2 | 12.0051 | 6.0025 | 15.11 | <0.0001 |
| Time spent | 2 | 2.1949 | 1.0974 | 2.88 | 0.0582 | |
| Negative affect | Frequency of visits | 2 | 12.0751 | 6.0375 | 11.68 | <0.0001 |
| Time spent | 2 | 0.2570 | 0.1285 | 0.27 | 0.7659 | |
| Life satisfaction | Frequency of visits | 2 | 16.0261 | 8.0130 | 4.70 | 0.0096 |
| Time spent | 2 | 0.5146 | 0.2573 | 0.15 | 0.8626 |
| Goodness-of-Fit Index | Criteria | Affect Model | LSG * Model |
|---|---|---|---|
| Probability of Χ2 | p < 0.05 | <0.00 | <0.00 |
| Goodness-of-fit index (GFI) | >0.90 | 0.93 | 0.94 |
| Adjusted goodness-of-fit index (AGFI) | >0.80 | 0.91 | 0.91 |
| Comparative fit index (CFI) | >0.90 | 0.95 | 0.94 |
| Root mean square error of approximation (RMSEA) | <0.08 | 0.05 | 0.07 |
| Normed fit index (NFI) | >0.90 | 0.92 | 0.92 |
| Parsimony normed fit index (PNFI) | >0.60 | 0.79 | 0.74 |
© 2019 by the authors. Licensee MDPI, Basel, Switzerland. This article is an open access article distributed under the terms and conditions of the Creative Commons Attribution (CC BY) license (http://creativecommons.org/licenses/by/4.0/).
Share and Cite
Hong, S.-K.; Lee, S.-W.; Jo, H.-K.; Yoo, M. Impact of Frequency of Visits and Time Spent in Urban Green Space on Subjective Well-Being. Sustainability 2019, 11, 4189. https://doi.org/10.3390/su11154189
Hong S-K, Lee S-W, Jo H-K, Yoo M. Impact of Frequency of Visits and Time Spent in Urban Green Space on Subjective Well-Being. Sustainability. 2019; 11(15):4189. https://doi.org/10.3390/su11154189
Chicago/Turabian StyleHong, Sung-Kwon, Sang-Woo Lee, Hyun-Kil Jo, and Miyeon Yoo. 2019. "Impact of Frequency of Visits and Time Spent in Urban Green Space on Subjective Well-Being" Sustainability 11, no. 15: 4189. https://doi.org/10.3390/su11154189
APA StyleHong, S.-K., Lee, S.-W., Jo, H.-K., & Yoo, M. (2019). Impact of Frequency of Visits and Time Spent in Urban Green Space on Subjective Well-Being. Sustainability, 11(15), 4189. https://doi.org/10.3390/su11154189

