Factors Influencing Public-Sphere Pro-Environmental Behavior among Mongolian College Students: A Test of Value–Belief–Norm Theory
Abstract
:1. Introduction
2. Theoretical Background and Hypotheses
2.1. Value–Belief–Norm (VBN) Theory
2.2. Public-Sphere Pro-Environmental Behavior (PSPB)
2.3. Values
2.4. New Environmental Paradigm (NEP)
2.5. Pro-Environmental Personal Norms (PPN)
2.6. The Mediation Effects among Variables
3. Methodology
3.1. Sample
3.2. Measurement
3.3. Data Analysis
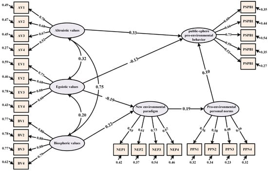
4. Results
4.1. The Measurement Model
4.2. Structural Model
5. Discussion
6. Conclusions and Future Directions
Supplementary Materials
Author Contributions
Funding
Acknowledgments
Conflicts of Interest
References
- Gardner, G.T.; Stern, P.C. Environmental Problems and Human Behavior, 2nd ed.; Pearson Custom Publishing: Boston, MA, USA, 2002. [Google Scholar]
- Winter, D.D.N.; Koger, S.M. The Psychology of Environmental Problems: Psychology for Sustainability, 2nd ed.; Psychology Press: New York, NY, USA, 2014. [Google Scholar]
- Vlek, C.A.J.; Steg, L. Human behavior and environmental sustainability: Problems, driving forces, and research topics. J. Soc. Issues 2007, 63, 1–19. [Google Scholar] [CrossRef]
- Berenguer, J.; Corraliza, J.A.; Martin, R. Rural-Urban differences in environmental concern, attitudes, and actions. Eur. J. Psychol. Assess. 2005, 21, 128–138. [Google Scholar] [CrossRef]
- Hunter, L.M.; Hatch, A.; Johnson, A. Cross-national gender variation in environmental behaviors. Soc. Sci. Q. 2004, 85, 677–694. [Google Scholar] [CrossRef]
- Swami, V.; Chamorro-Premuzic, T.; Snelgar, R.; Furnham, A. Personality, individual differences, and demographic antecedents of self-reported household waste management behaviours. J. Environ. Psychol. 2011, 31, 21–26. [Google Scholar] [CrossRef]
- Ambrosius, J.D.; Gilderbloom, J.I. Who’s greener? Comparing urban and suburban residents’ environmental behaviour and concern. Local Environ. 2015, 20, 836–849. [Google Scholar] [CrossRef]
- Meyer, A. Heterogeneity in the preferences and pro-environmental behavior of college students: The effects of years on campus, demographics, and external factors. J. Clean. Prod. 2016, 112, 3451–3463. [Google Scholar] [CrossRef]
- Aprile, M.C.; Fiorillo, D. Water conservation behavior and environmental concerns: Evidence from a representative sample of Italian individuals. J. Clean. Prod. 2017, 159, 119–129. [Google Scholar] [CrossRef]
- Meyer, A. Does education increase pro-environmental behavior? Evidence from Europe. Ecol. Econ. 2015, 116, 108–121. [Google Scholar] [CrossRef]
- Gifford, R.; Nilsson, A. Personal and social factors that influence pro-environmental concern and behaviour: A review. Int. J. Psychol. 2014, 49, 141–157. [Google Scholar] [CrossRef] [PubMed]
- Stern, P.C.; Dietz, T.; Abel, T.; Guagnano, G.A.; Kalof, L. A value-belief-norm theory of support for social movements: The case of environmentalism. Hum. Ecol. Rev. 1999, 6, 81–97. [Google Scholar]
- Stern, P.C. New environmental theories: Toward a coherent theory of environmentally significant behavior. J. Soc. Issues 2000, 56, 407–424. [Google Scholar] [CrossRef]
- Schwartz, S.H. Normative influences on altruism. Adv. Exp. Soc. Psychol. 1977, 10, 221–279. [Google Scholar]
- Schwartz, S.H.; Howard, J.A. A normative decision-making model of altruism. In Altruism and Helping Behavior; Rushton, J.P., Sorrentino, R.M., Eds.; Erlbaum: Hillsdale, NJ, USA, 1981. [Google Scholar]
- Stern, P.C.; Dietz, T. The Value Basis of Environmental Concern. J. Soc. Issues 1994, 50, 65–84. [Google Scholar] [CrossRef]
- Dunlap, R.E.; Van Liere, K.D. The “new environmental paradigm”: A proposed measuring instrument and preliminary results. J. Environ. Educ. 1978, 9, 10–19. [Google Scholar] [CrossRef]
- Whitley, C.T.; Takahashi, B.; Zwickle, A.; Besley, J.C.; Lertpratchya, A.P. Sustainability behaviors among college students: An application of the VBN theory. Environ. Educ. Res. 2018, 2, 245–262. [Google Scholar] [CrossRef]
- Geng, L.; Xu, J.; Ye, L.; Zhou, W.; Zhou, K. Connections with nature and environmental behaviors. PLoS ONE 2015, 10, 1–11. [Google Scholar] [CrossRef] [PubMed]
- Li, D.; Chen, J. Significant life experiences on the formation of environmental action among Chinese college students. Environ. Educ. Res. 2014, 21, 612–630. [Google Scholar] [CrossRef]
- Zhou, K.; Ye, L.; Geng, L.; Xu, Q. How do implicit materialism and postmaterialism affect proenvironmental behavior? Soc. Behav. Personal. Int. J. 2015, 43, 1495–1505. [Google Scholar] [CrossRef]
- Dai, G.S.; Ulgiati, S.; Zhang, Y.S.; Yu, B.H.; Kang, M.Y.; Jin, Y.; Dong, X.B.; Zhang, X.S. The false promises of coal exploitation: How mining affects herdsmen well-being in the grassland ecosystems of Inner Mongolia. Energy Policy 2014, 67, 146–153. [Google Scholar] [CrossRef]
- Liu, L.; Liu, J.; Zhang, Z. Environmental justice and sustainability impact assessment: In search of solutions to ethnic conflicts caused by coal mining in Inner Mongolia, China. Sustainability 2014, 6, 8756–8774. [Google Scholar] [CrossRef]
- Baranovitch, N. The 2011 Protests in Inner Mongolia: An Ethno-environmental Perspective. China Q. 2016, 225, 214–233. [Google Scholar] [CrossRef]
- Bamberg, S.; Möser, G. Twenty years after Hines, Hungerford, and Tomera: A new meta-analysis of psycho-social determinants of pro-environmental behaviour. J. Environ. Psychol. 2007, 27, 14–25. [Google Scholar] [CrossRef]
- Schultz, P.W.; Zelezny, L.C. Values as predictors of environmental attitudes: Evidence for consistency across 14 countries. J. Environ. Psychol. 1999, 19, 255–265. [Google Scholar] [CrossRef]
- Stern, P.C.; Dietz, T.; Guagnano, G.A. The new ecological paradigm in social-psychological context. Environ. Behav. 1995, 27, 723–743. [Google Scholar] [CrossRef]
- Wiidegren, Ö. The new environmental paradigm and personal norms. Environ. Behav. 1998, 30, 75–100. [Google Scholar] [CrossRef]
- Jansson, J.; Marell, A.; Nordlund, A. Green consumer behavior: Determinants of curtailment and eco-innovation adoption. J. Consum. Mark. 2010, 27, 358–370. [Google Scholar] [CrossRef]
- Jansson, J.; Marell, A.; Nordlund, A. Elucidating green consumers: A cluster analytic approach on proenvironmental purchase and curtailment behaviors. J. Euromark. 2009, 18, 245–267. [Google Scholar] [CrossRef]
- Han, H.; Hwang, J.; Lee, M.J. The value–belief–emotion–norm model: Investigating customers’ eco-friendly behavior. J. Travel Tour. Mark. 2017, 34, 590–607. [Google Scholar] [CrossRef]
- Choi, H.; Jang, J.; Kandampully, J. Application of the extended VBN theory to understand consumers’ decisions about green hotels. Int. J. Hosp. Manag. 2015, 51, 87–95. [Google Scholar] [CrossRef]
- Johansson, M.; Rahm, J.; Gyllin, M. Landowners’ Participation in Biodiversity Conservation Examined through the Value-Belief-Norm Theory. Landsc. Res. 2013, 38, 295–311. [Google Scholar] [CrossRef]
- Menzel, S.; Bögeholz, S. Values, beliefs and norms that foster Chilean and German pupils’ commitment to protect biodiversity. Int. J. Environ. Sci. Educ. 2010, 5, 31–49. [Google Scholar]
- Han, H. Travelers’ pro-environmental behavior in a green lodging context: Converging value-belief-norm theory and the theory of planned behavior. Tour. Manag. 2015, 47, 164–177. [Google Scholar] [CrossRef]
- Lind, H.B.; Nordfjærn, T.; Jørgensen, S.H.; Rundmo, T. The value-belief-norm theory, personal norms and sustainable travel mode choice in urban areas. J. Environ. Psychol. 2015, 44, 119–125. [Google Scholar] [CrossRef]
- Van Riper, C.J.; Kyle, G.T. Understanding the internal processes of behavioral engagement in a national park: A latent variable path analysis of the value-belief-norm theory. J. Environ. Psychol. 2014, 38, 288–297. [Google Scholar] [CrossRef]
- Andersson, L.; Shivarajan, S.; Blau, G. Enacting ecological sustainability in the MNC: A test of an adapted value-belief-norm framework. J. Bus. Ethics 2005, 59, 295–305. [Google Scholar] [CrossRef]
- Aguilar-Luzón, M.D.C.; García-Martínez, J.M.Á.; Calvo-Salguero, A.; Salinas, J.M. Comparative study between the theory of planned behavior and the value-belief-norm model regarding the environment, on Spanish housewives’ recycling behavior. J. Appl. Soc. Psychol. 2012, 42, 2797–2833. [Google Scholar] [CrossRef]
- Onel, N.; Mukherjee, A. Why do consumers recycle? A holistic perspective encompassing moral considerations, affective responses, and self-interest motives. Psychol. Mark. 2017, 34, 956–971. [Google Scholar] [CrossRef]
- Poortinga, W.; Steg, L.; Vlek, C. Values, environmental concern, and environmental behavior: A study into household energy use. Environ. Behav. 2004, 36, 70–93. [Google Scholar] [CrossRef]
- Kaiser, F.G.; Hübner, G.; Bogner, F.X. Contrasting the theory of planned behavior with the value-belief-norm model in explaining conservation behavior. J. Appl. Soc. Psychol. 2005, 35, 2150–2170. [Google Scholar] [CrossRef]
- Fornara, F.; Pattitoni, P.; Mura, M.; Strazzera, E. Predicting intention to improve household energy efficiency: The role of value-belief-norm theory, normative and informational influence, and specific attitude. J. Environ. Psychol. 2016, 45, 1–10. [Google Scholar] [CrossRef]
- Scherbaum, C.A.; Popovich, P.M.; Finlinson, S. Exploring individual-level factors related to employee energy-conservation behaviors at work. J. Appl. Soc. Psychol. 2008, 38, 818–835. [Google Scholar] [CrossRef]
- Ibtissem, M.H. Application of value beliefs norms theory to the energy conservation behaviour. J. Sustain. Dev. 2010, 3, 129–139. [Google Scholar] [CrossRef]
- Wolske, K.S.; Stern, P.C.; Dietz, T. Explaining interest in adopting residential solar photovoltaic systems in the United States: Toward an integration of behavioral theories. Energy Res. Soc. Sci. 2017, 25, 134–151. [Google Scholar] [CrossRef]
- Nordlund, A.; Jansson, J.; Westin, K. New transportation technology: Norm activation processes and the intention to Switch to an electric/hybrid vehicle. Transp. Res. Procedia 2016, 14, 2527–2536. [Google Scholar] [CrossRef]
- Jakovcevic, A.; Steg, L. Sustainable transportation in Argentina: Values, beliefs, norms and car use reduction. Transp. Res. Part F Traffic Psychol. Behav. 2013, 20, 70–79. [Google Scholar] [CrossRef]
- Collins, C.M.; Chambers, S.M. Psychological and situational influences on commuter-transport-mode choice. Environ. Behav. 2005, 37, 640–661. [Google Scholar] [CrossRef]
- Whitley, C.T.; Gunderson, R.; Charters, M. Public receptiveness to policies promoting plant-based diets: Framing effects and social psychological and structural influences. J. Environ. Policy Plan. 2018, 20, 45–63. [Google Scholar] [CrossRef]
- Sanderson, M.R.; Bergtold, J.S.; Heier Stamm, J.L.; Caldas, M.M.; Ramsey, S.M. Bringing the “social” into sociohydrology: Conservation policy support in the Central Great Plains of Kansas, USA. Water Resour. Res. 2017, 53, 6725–6743. [Google Scholar] [CrossRef]
- Kim, S.; Shin, W. Understanding American and Korean students’ support for pro-environmental tax policy: The application of the value–belief–norm theory of environmentalism. Environ. Commun. 2017, 11, 311–331. [Google Scholar] [CrossRef]
- Dietz, T.; Dan, A.; Shwom, R. Support for climate change policy: Social psychological and social structural influences. Rural Sociol. 2007, 72, 185–214. [Google Scholar] [CrossRef]
- Chua, K.B.; Quoquab, F.; Mohammad, J.; Basiruddin, R. The mediating role of new ecological paradigm between value orientations and pro-environmental personal norm in the agricultural context. Asia Pacific J. Mark. Logist. 2016, 28, 323–349. [Google Scholar] [CrossRef]
- Sia, A.P.; Hungerford, H.R.; Tomera, A.N. Selected predictors of responsible environmental behavior: An analysis. J. Environ. Educ. 1986, 17, 31–40. [Google Scholar] [CrossRef]
- Kaiser, F.G.; Ranney, M.; Hartig, T.; Bowler, P.A. Ecological behavior, environmental attitude, and feelings of responsibility for the environment. Eur. Psychol. 1999, 4, 59–74. [Google Scholar] [CrossRef]
- Ellen, P.; Wiener, J.L.J.; Cobb-Walgren, C.; Scholder Ellen, P.; Wiener, J.L.J.; Cobb-Walgren, C. The role of perceived consumer effectiveness in motivating environmentally conscious behaviors. J. Public Policy Mark. 1991, 10, 102–117. [Google Scholar]
- Smith-Sebasto, N.J.; D’Costa, A. Designing a likert-type scale to predict environmentally responsible behavior in undergraduate students: A multistep process. J. Environ. Educ. 1995, 27, 14–20. [Google Scholar] [CrossRef]
- Karp, D.G. Values and their effect on pro-environmental behavior. Environ. Behav. 1996, 28, 111–133. [Google Scholar] [CrossRef]
- Lavelle, M.J.; Rau, H.; Fahy, F. Different shades of green? Unpacking habitual and occasional pro-environmental behavior. Glob. Environ. Chang. 2015, 35, 368–378. [Google Scholar] [CrossRef]
- Macdonald, E.F.; She, J. Seven cognitive concepts for successful eco-design. J. Clean. Prod. 2015, 92, 23–36. [Google Scholar] [CrossRef]
- Lu, H.; Liu, X.; Chen, H.; Long, R.; Yue, T. Who contributed to “corporation green” in China? A view of public- and private-sphere pro-environmental behavior among employees. Resour. Conserv. Recycl. 2017, 120, 166–175. [Google Scholar] [CrossRef]
- Moon, S.G.; Jeong, S.Y.; Choi, Y. Moderating effects of trust on environmentally significant behavior in Korea. Sustainability 2017, 9, 1–19. [Google Scholar] [CrossRef]
- Hadler, M.; Haller, M. Global activism and nationally driven recycling: The influence of world society and national contexts on public and private environmental behavior. Int. Sociol. 2011, 26, 315–345. [Google Scholar] [CrossRef]
- Rice, G. Pro-environmental behavior in Egypt: Is there a role for Islamic environmental ethics? J. Bus. Ethics 2006, 65, 373–390. [Google Scholar] [CrossRef]
- Xiao, C.; Hong, D. Gender differences in environmental behaviors in China. Popul. Environ. 2010, 32, 88–104. [Google Scholar] [CrossRef]
- Feng, W.; Reisner, A. Factors influencing private and public environmental protection behaviors: Results from a survey of residents in Shaanxi, China. J. Environ. Manag. 2011, 92, 429–436. [Google Scholar] [CrossRef] [PubMed]
- Rokeach, M. The Nature of Human Values; The Free Press: New York, NY, USA, 1973. [Google Scholar]
- Olson, J.; Zanna, M. Attitudes and attitude change. Annu. Rev. Psychol. 1993, 44, 117–154. [Google Scholar] [CrossRef]
- Schwartz, S.H. Are there universal aspects in the structure and contents of human values? J. Soc. Issues 1994, 50, 19–45. [Google Scholar] [CrossRef]
- Schwartz, S.H. Universals in the content and structure of values: Theoretical advances and empirical tests in 20 countries. Adv. Exp. Soc. Psychol. 1992, 25, 1–65. [Google Scholar]
- Stern, P.C.; Kalof, L.; Dietz, T.; Guagnano, G.A. Values, beliefs, and proenvironmental action: Attitude formation toward emergent attitude objects. J. Appl. Soc. Psychol. 1995, 25, 1611–1636. [Google Scholar] [CrossRef]
- Schultz, P.W.; Zelezny, L.C. Values and proenvironmental behavior a five-country survey. J. Cross Cult. Psychol. 1998, 29, 540–558. [Google Scholar] [CrossRef]
- Nordlund, A.M.; Garvill, J. Value structures behind proenvironmental behavior. Environ. Behav. 2002, 34, 740–756. [Google Scholar] [CrossRef]
- Jia, F.; Soucie, K.; Alisat, S.; Curtin, D.; Pratt, M. Are environmental issues moral issues? Moral identity in relation to protecting the natural world. J. Environ. Psychol. 2017, 52, 104–113. [Google Scholar] [CrossRef]
- Stern, P.C.; Dietz, T.; Kalof, L. Value orientations, gender, and environmental concern. Environ. Behav. 1993, 25, 322–348. [Google Scholar] [CrossRef]
- Stern, P.C.; Dietz, T.; Guagnano, G.A. A brief inventory of values. Educ. Psychol. Meas. 1998, 58, 984–1001. [Google Scholar] [CrossRef]
- De Groot, J.I.M.; Steg, L. Value orientations and environmental beliefs in five countries: Validity of an instrument to measure egoistic, altruistic and biospheric value orientations. J. Cross Cult. Psychol. 2007, 38, 318–332. [Google Scholar] [CrossRef]
- De Groot, J.I.M.; Steg, L. Value orientations to explain beliefs related to environmental significant behavior: How to measure egoistic, altruistic, and biospheric value orientations. Environ. Behav. 2008, 40, 330–354. [Google Scholar] [CrossRef]
- De Groot, J.I.M.; Steg, L. Relationships between value orientations, self-determined motivational types and pro-environmental behavioural intentions. J. Environ. Psychol. 2010, 30, 368–378. [Google Scholar] [CrossRef]
- Van der Werff, E.; Steg, L.; Keizer, K. The value of environmental self-identity: The relationship between biospheric values, environmental self-identity and environmental preferences, intentions and behaviour. J. Environ. Psychol. 2013, 34, 55–63. [Google Scholar] [CrossRef]
- Van Doorn, J.; Verhoef, P.C. Drivers of and barriers to organic purchase behavior. J. Retail. 2015, 91, 436–450. [Google Scholar] [CrossRef]
- Steg, L.; Dreijerink, L.; Abrahamse, W. Factors influencing the acceptability of energy policies: A test of VBN theory. J. Environ. Psychol. 2005, 25, 415–425. [Google Scholar] [CrossRef]
- Yeboah, F.K.; Kaplowitz, M.D. Explaining energy conservation and environmental citizenship behaviors Using the Value-Belief-Norm Framework. Hum. Ecol. Rev. 2016, 22, 137–160. [Google Scholar]
- Zhang, X.; Geng, G.; Sun, P. Determinants and implications of citizens’ environmental complaint in China: Integrating theory of planned behavior and norm activation model. J. Clean. Prod. 2017, 166, 148–156. [Google Scholar] [CrossRef]
- Wu, J.; Zi, F.; Liu, X.; Wang, G.; Yang, Z.; Li, M.; Ye, L.; Jiang, J.; Li, Q. Measurement of new ecological paradigm: Revision and application of NEP scale in China. J. Beijing For. Univ. 2012, 11, 8–13. (In Chinese) [Google Scholar]
- Gärling, T.; Fujii, S.; Gärling, A.; Jakobsson, C. Moderating effects of social value orientation on determinants of proenvironmental behavior intention. J. Environ. Psychol. 2003, 23, 1–9. [Google Scholar] [CrossRef]
- Kline, R.B. Principles and Practice of Structural Equation Modeling, 3rd ed.; The Guilford Press: New York, NY, USA, 2011. [Google Scholar]
- Anderson, J.C.; Gerbing, D.W. Structural equation modelling in practice: A review and recommended two-step approach. Psychol. Bull. 1988, 3, 411–423. [Google Scholar] [CrossRef]
- Wu, M. Structural Equation Model: Operation and Application of AMOS; Chongqing University Press: Chongqing, China, 2009. (In Chinese) [Google Scholar]
- Preacher, K.J.; Hayes, A.F. Asymptotic and resampling strategies for assessing and comparing indirect effects in multiple mediator models. Behav. Res. Methods 2008, 40, 879–891. [Google Scholar] [CrossRef] [PubMed]
- Loewenthal, K.M. An Introduction to Psychological Tests and Scales, 2nd ed.; Psychology Press: Hove, UK, 2001. [Google Scholar]
- Barbarossa, C.; De Pelsmacker, P.; Moons, I. Personal values, green self-identity and electric car adoption. Ecol. Econ. 2017, 140, 190–200. [Google Scholar] [CrossRef]
- Sahin, E. Predictors of turkish elementary teacher candidates’ energy conservation behaviors: An approach on value-belief-norm theory. Int. J. Environ. Sci. Educ. 2013, 8, 269–283. [Google Scholar] [CrossRef]
- Bamberg, S. How does environmental concern influence specific environmentally related behaviors? A new answer to an old question. J. Environ. Psychol. 2003, 23, 21–32. [Google Scholar] [CrossRef]
- Nordlund, A.M.; Garvill, J. Effects of values, problem awareness, and personal norm on willingness to reduce personal car use. J. Environ. Psychol. 2003, 23, 339–347. [Google Scholar] [CrossRef]
- Lee, Y.K.; Kim, S.; Kim, M.S.; Choi, J.G. Antecedents and interrelationships of three types of pro-environmental behavior. J. Bus. Res. 2014, 67, 2097–2105. [Google Scholar] [CrossRef]
- Nomura, K.; Abe, O. Higher education for sustainable development in Japan: Policy and progress. Int. J. Sustain. High. Educ. 2010, 11, 120–129. [Google Scholar] [CrossRef]
- Segalàs, J.; Mulder, K.F.; Ferrer-Balas, D. What do EESD “experts” think sustainability is? Which pedagogy is suitable to learn it? Int. J. Sustain. High. Educ. 2012, 13, 293–304. [Google Scholar] [CrossRef]
- Dobson, H.E.; Tomkinson, C.B. Creating sustainable development change agents through problem-based learning Designing appropriate student PBL projects. Int. J. Sustain. High. Educ. 2012, 13, 431–449. [Google Scholar] [CrossRef]
- Steg, L.; Vlek, C. Encouraging pro-environmental behaviour: An integrative review and research agenda. J. Environ. Psychol. 2009, 29, 309–317. [Google Scholar] [CrossRef]
- Sheldon, K.M. Positive value change during college: Normative trends and individual differences. J. Res. Personal. 2005, 39, 209–223. [Google Scholar] [CrossRef]
- Zhang, M.D.A.; Borjigin, E.; Zhang, H. Mongolian nomadic culture and ecological culture: On the ecological reconstruction in the agro-pastoral mosaic zone in Northern China. Ecol. Econ. 2007, 62, 19–26. [Google Scholar] [CrossRef]



| Variables/Measurement Items | Mean | Standard Deviation (SD) | Skewness | Kurtosis |
|---|---|---|---|---|
| Egoistic values (EV) | 3.707 | 0.705 | −0.002 | −0.051 |
| EV1: Authority; the right to lead or command | 3.577 | 0.922 | −0.135 | −0.225 |
| EV2: Wealth; material possessions, money | 3.777 | 0.838 | −0.381 | 0.130 |
| EV3: Social power; control over others, dominance | 3.761 | 0.839 | −0.282 | −0.134 |
| EV4: Influential; having an impact on people and events | 3.714 | 0.854 | −0.292 | −0.046 |
| Altruistic values (AV) | 4.284 | 0.594 | −0.824 | 0.641 |
| AV1: A world at peace; free of war and conflict | 4.221 | 0.768 | −0.751 | 0.310 |
| AV2: Equality; equal opportunity for all | 4.117 | 0.810 | −0.842 | 0.898 |
| AV3: Helpful; working for the welfare of others | 4.430 | 0.762 | −1.445 | 2.429 |
| AV4: Social justice; correcting injustice, care for the weak | 4.368 | 0.859 | −1.355 | 1.504 |
| Biospheric values (BV) | 4.494 | 0.602 | −1.059 | 0.448 |
| BV1: Unity with nature; fitting into nature | 4.470 | 0.678 | −1.099 | 0.709 |
| BV2: Respecting the earth; living in harmony with other species | 4.469 | 0.672 | −0.989 | 0.182 |
| BV3: Preventing pollution | 4.504 | 0.684 | −1.189 | 0.676 |
| BV4: Protecting the environment; preserving nature | 4.532 | 0.662 | −1.262 | 1.011 |
| New environmental paradigm (NEP) | 3.913 | 0.843 | −0.645 | −0.182 |
| NEP1: We are approaching the limit of the number of people the earth can support | 3.788 | 1.097 | −0.567 | −0.469 |
| NEP2: The balance of nature is very delicate and easily upset | 3.944 | 1.061 | −0.840 | 0.049 |
| NEP3: Plants and animals have as much right as humans to exist | 4.005 | 1.095 | −0.922 | 0.023 |
| NEP4: Mankind was created to rule over the rest of nature | 3.915 | 1.156 | −0.862 | −0.188 |
| Pro-environmental personal norms (PPN) | 3.905 | 0.711 | −0.420 | −0.045 |
| PPN1: I feel a moral obligation to protect the environment | 4.001 | 1.006 | −0.929 | 0.387 |
| PPN2: I feel that I should protect the environment | 3.876 | 0.987 | −0.793 | 0.184 |
| PPN3: I feel it is important that people in general protect the environment | 3.711 | 1.175 | −0.625 | −0.566 |
| PPN4: Our environmental problems cannot be ignored | 4.033 | 0.961 | −0.905 | 0.332 |
| Public-sphere pro-environmental behavior (PSPB) | 3.118 | 0.780 | −0.103 | −0.115 |
| PSPB1: Participate in protests and express grievances about environmental problems | 3.149 | 1.068 | −0.090 | −0.653 |
| PSPB2: Participate in environmental campaigns sponsored by government or university | 3.037 | 1.149 | 0.059 | −0.782 |
| PSPB3: Participate in environmental protection activities sponsored by non-governmental organizations (NGOs) | 2.748 | 1.048 | 0.215 | −0.519 |
| PSPB4: Make a monetary donation to an environmental protection cause | 3.338 | 1.060 | −0.204 | −0.619 |
| PSPB5: Openly express support for environmental protection policies | 3.320 | 1.155 | −0.197 | −0.849 |
| Variables | Measurement Items | Factor Loading | Cronbach’s α |
|---|---|---|---|
| Egoistic values (EV) | EV1 | 0.771 | 0.833 |
| EV2 | 0.680 | ||
| EV3 | 0.884 | ||
| EV4 | 0.659 | ||
| Altruistic values (AV) | AV1 | 0.705 | 0.724 |
| AV2 | 0.686 | ||
| AV3 | 0.670 | ||
| AV4 | 0.517 | ||
| Biospheric values (BV) | BV1 | 0.877 | 0.916 |
| BV2 | 0.886 | ||
| BV3 | 0.875 | ||
| BV4 | 0.784 | ||
| New environmental paradigm (NEP) | NEP1 | 0.648 | 0.762 |
| NEP2 | 0.609 | ||
| NEP3 | 0.735 | ||
| NEP4 | 0.678 | ||
| Pro-environmental personal norms (PPN) | PPN1 | 0.562 | 0.625 |
| PPN2 | 0.579 | ||
| PPN3 | 0.476 | ||
| PPN4 | 0.566 | ||
| Public-sphere pro-environmental behavior (PSPB) | PSPB1 | 0.597 | 0.755 |
| PSPB2 | 0.663 | ||
| PSPB3 | 0.736 | ||
| PSPB4 | 0.589 | ||
| PSPB5 | 0.518 |
| Variables | 1 | 2 | 3 | 4 | 5 |
|---|---|---|---|---|---|
| 1. Egoistic values | – | ||||
| 2. Altruistic values | 0.246 *** | – | |||
| 3. Biospheric values | 0.179 *** | 0.641 *** | – | ||
| 4. New environmental paradigm | −0.110 *** | 0.106 ** | 0.152 *** | – | |
| 5. Pro-environmental personal norms | 0.047 | 0.188 *** | 0.250 *** | 0.117 *** | – |
| 6. Public-sphere pro-environmental behavior | −0.013 | 0.245 *** | 0.238 *** | 0.052 | 0.132 *** |
| Path | Unstandardized Coefficient (B) | Standardized Coefficient (β) | S.E. | t |
|---|---|---|---|---|
| AV→PSPB | 0.390 | 0.330 *** | 0.057 | 6.798 |
| EV→PSPB | −0.120 | −0.135 *** | 0.036 | −3.320 |
| EV→NEP | −0.191 | −0.192 *** | 0.039 | −4.890 |
| BV→NEP | 0.268 | 0.224 *** | 0.046 | 5.840 |
| NEP→PPN | 0.153 | 0.192 *** | 0.037 | 4.124 |
| PPN→PSPB | 0.117 | 0.104 * | 0.051 | 2.285 |
| Path | Bootstrapping | 95% Bias-Corrected CI | p | ||
|---|---|---|---|---|---|
| Indirect Effect | Boot S. E. | Boot LLCI | Boot ULCI | ||
| AV→NEP→PPN | 0.022 | 0.016 | −0.003 | 0.061 | 0.083 |
| EV→NEP→PPN | −0.041 | 0.013 | −0.072 | −0.019 | 0.000 |
| BV→NEP→PPN | 0.027 | 0.017 | 0.002 | 0.071 | 0.031 |
| AV→NEP→PPN→PSPB | 0.002 | 0.002 | 0.000 | 0.009 | 0.063 |
| EV→NEP→PPN→PSPB | −0.004 | 0.002 | −0.011 | −0.001 | 0.012 |
| BV→NEP→PPN→PSPB | 0.003 | 0.002 | 0.000 | 0.010 | 0.034 |
| NEP→PPN→PSPB | 0.019 | 0.010 | 0.004 | 0.044 | 0.016 |
© 2018 by the authors. Licensee MDPI, Basel, Switzerland. This article is an open access article distributed under the terms and conditions of the Creative Commons Attribution (CC BY) license (http://creativecommons.org/licenses/by/4.0/).
Share and Cite
Liu, X.; Zou, Y.; Wu, J. Factors Influencing Public-Sphere Pro-Environmental Behavior among Mongolian College Students: A Test of Value–Belief–Norm Theory. Sustainability 2018, 10, 1384. https://doi.org/10.3390/su10051384
Liu X, Zou Y, Wu J. Factors Influencing Public-Sphere Pro-Environmental Behavior among Mongolian College Students: A Test of Value–Belief–Norm Theory. Sustainability. 2018; 10(5):1384. https://doi.org/10.3390/su10051384
Chicago/Turabian StyleLiu, Xianwei, Yang Zou, and Jianping Wu. 2018. "Factors Influencing Public-Sphere Pro-Environmental Behavior among Mongolian College Students: A Test of Value–Belief–Norm Theory" Sustainability 10, no. 5: 1384. https://doi.org/10.3390/su10051384
APA StyleLiu, X., Zou, Y., & Wu, J. (2018). Factors Influencing Public-Sphere Pro-Environmental Behavior among Mongolian College Students: A Test of Value–Belief–Norm Theory. Sustainability, 10(5), 1384. https://doi.org/10.3390/su10051384

