Gut Microbiota Affects Mouse Social Behavior via Hippuric Acid Metabolism
Abstract
1. Introduction
2. Materials and Methods
2.1. Animals
2.2. Social Novelty and Social Preference Test
2.3. Administration of Antibiotics and Hippuric Acid (HA)
2.4. Metabolome Analysis
2.5. HA Quantification by HPLC
2.6. Immunohistochemistry
2.7. Statistical Analysis
3. Results
3.1. Oral Administration of Ampicillin or Neomycin, but Not Vancomycin, Affects Social Behavior in Mice
3.2. Hippuric Acid Is Produced via Gut Flora-Mediated Metabolism
3.3. HA Administration Restores Social Novelty Behavior in GF Mice
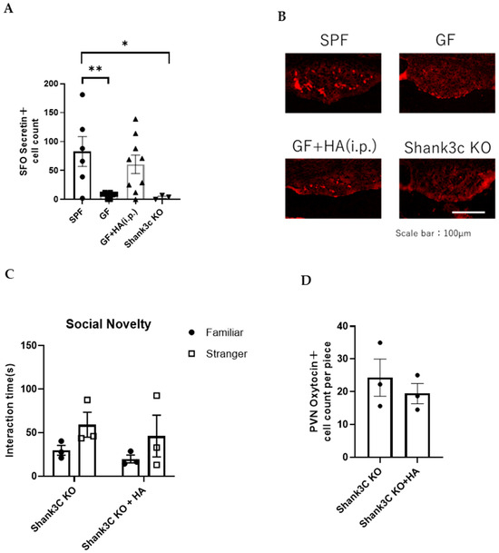
3.4. HA Administration Increases Secretin Production to Normalize Oxytocin Production in GF Mice
4. Discussion
Limitations of This Study
Supplementary Materials
Author Contributions
Funding
Institutional Review Board Statement
Informed Consent Statement
Data Availability Statement
Acknowledgments
Conflicts of Interest
References
- Lord, C.; Bishop, S.L. Recent advances in autism research as reflected in DSM-5 criteria for autism spectrum disorder. Annu. Rev. Clin. Psychol. 2015, 11, 53–70. [Google Scholar] [CrossRef]
- Maenner, M.J.; Shaw, K.A.; Baio, J.; Washington, A.; Patrick, M.; DiRienzo, M.; Christensen, D.L.; Wiggins, L.D.; Pettygrove, S.; Andrews, J.G.; et al. Prevalence of Autism Spectrum Disorder Among Children Aged 8 Years—Autism and Developmental Disabilities Monitoring Network, 11 Sites, United States, 2016. MMWR. Surveill. Summ. 2016, 69, 1–12. [Google Scholar] [CrossRef] [PubMed]
- Masini, E.; Loi, E.; Vega-Benedetti, A.F.; Carta, M.; Doneddu, G.; Fadda, R.; Zavattari, P. An Overview of the Main Genetic, Epigenetic and Environmental Factors Involved in Autism Spectrum Disorder Focusing on Synaptic Activity. Int. J. Mol. Sci. 2020, 21, 8290. [Google Scholar] [CrossRef]
- Kim, Y.S.; Leventhal, B.L. Genetic epidemiology and insights into interactive genetic and environmental effects in autism spectrum disorders. Biol. Psychiatry 2015, 77, 66–74. [Google Scholar] [CrossRef]
- Ey, E.; Leblond, C.S.; Bourgeron, T. Behavioral profiles of mouse models for autism spectrum disorders. Autism. Res. 2011, 4, 5–16. [Google Scholar] [CrossRef]
- Dellingm, J.P.; Borckers, T.M. Comparison of SHANK3 deficiency in animal models: Phenotypes, treatment strategies, and translational implications. J. Neurodevelop. Dis. 2021, 13, 55. [Google Scholar] [CrossRef]
- Wu, W.L.; Adame, M.D.; Liou, C.W.; Barlow, J.T.; Lai, T.T.; Sharon, G.; Schretter, C.E.; Needham, B.D.; Wang, M.I.; Tang, W.; et al. Microbiota regulate social behaviour via stress response neurons in the brain. Nature 2021, 595, 409–414. [Google Scholar] [CrossRef] [PubMed]
- Desbonnet, L.; Clarke, G.; Shanahan, F.; Dinan, T.G.; Cryan, J. Microbiota is essential for social development in the mouse. Mol. Psychiatry 2014, 19, 146–148. [Google Scholar] [CrossRef] [PubMed]
- Cryan, J.F.; Dinan, T.G. Mind-altering microorganisms: The impact of the gut microbiota on brain and behaviour. Nat. Rev. Neurosci. 2012, 13, 701–712. [Google Scholar] [CrossRef]
- Luczynski, P.; McVey Neufeld, K.A.; Oriach, C.S.; Clarke, G.; Dinan, T.G.; Cryan, J.F. Growing up in a Bubble: Using Germ-Free Animals to Assess the Influence of the Gut Microbiota on Brain and Behavior. Int. J. Neuropsychopharmacol. 2016, 19, 20. [Google Scholar] [CrossRef] [PubMed]
- Sampson, T.R.; Mazmanian, S.K. Control of brain development, function, and behavior by the microbiome. Cell Host Microbe 2015, 17, 565–576. [Google Scholar] [CrossRef]
- Baribeau, D.A.; Anagnostou, E. Oxytocin and vasopressin: Linking pituitary neuropeptides and their receptors to social neurocircuits. Front. Neurosci. 2015, 9, 335. [Google Scholar] [CrossRef]
- Lopatina, O.; Inzhutova, A.; Salmina, A.B.; Higashida, H. The roles of oxytocin and CD38 in social or parental behaviors. Front. Neurosci. 2012, 6, 182. [Google Scholar] [CrossRef]
- Buffington, S.A.; Di Prisco, G.V.; Auchtung, T.A.; Ajami, N.J.; Petrosino, J.F.; Costa-Mattioli, M. Microbial Reconstitution Reverses Maternal Diet-Induced Social and Synaptic Deficits in Offspring. Cell 2016, 165, 1762–1775. [Google Scholar] [CrossRef]
- Sgritta, M.; Dooling, S.W.; Buffington, S.A.; Momin, E.N.; Francis, M.B.; Britton, R.A.; Costa-Mattioli, M. Mechanisms Underlying Microbial-Mediated Changes in Social Behavior in Mouse Models of Autism Spectrum Disorder. Neuron 2019, 101, 246–259. [Google Scholar] [CrossRef] [PubMed]
- Buffington, S.A.; Dooling, S.W.; Sgritta, M.; Noecker, C.; Murillo, O.D.; Felice, D.F.; Turnbaugh, P.J.; Costa-Mattioli, M. Dissecting the contribution of host genetics and the microbiome in complex behaviors. Cell 2021, 184, 1740–1756. [Google Scholar] [CrossRef]
- Toda, Y.; Mori, K.; Hashimoto, T.; Miyazaki, M.; Nozaki, S.; Watanabe, Y.; Kuroda, Y.; Kagami, S. Administration of secretin for autism alters dopamine metabolism in the central nervous system. Brain Dev. 2006, 28, 99–103. [Google Scholar] [CrossRef]
- Nishijima, I.; Yamagata, T.; Spencer, C.M.; Weeber, E.J.; Alekseyenko, O.; Sweatt, J.D.; Momoi, M.Y.; Ito, M.; Armstrong, D.L.; Nelson, D.L.; et al. Secretin receptor-deficient mice exhibit impaired synaptic plasticity and social behavior. Hum. Mol. Genet. 2006, 15, 3241–3250. [Google Scholar] [CrossRef]
- Takayanagi, Y.; Yoshida, M.; Takashima, A.; Takanami, K.; Yoshida, S.; Nishimori, K.; Nishijima, I.; Sakamoto, H.; Yamagata, T.; Onaka, T. Activation of Supraoptic Oxytocin Neurons by Secretin Facilitates Social Recognition. Biol. Psychiatry 2017, 81, 243–251. [Google Scholar] [CrossRef] [PubMed]
- Velmurugan, S.; Brunton, P.J.; Leng, G.; Russell, J.A. Circulating secretin activates supraoptic nucleus oxytocin and vasopressin neurons via noradrenergic pathways in the rat. Endocrinology 2010, 151, 2681–2688. [Google Scholar] [CrossRef] [PubMed]
- Sharon, G.; Cruz, N.J.; Kang, D.W.; Gandal, M.J.; Wang, B.; Kim, Y.M.; Zink, E.M.; Casey, C.P.; Taylor, B.C.; Lane, C.J.; et al. Human Gut Microbiota from Autism Spectrum Disorder Promote Behavioral Symptoms in Mice. Cell 2019, 177, 1600–1618.e17. [Google Scholar] [CrossRef]
- Huang, C.; Feng, S.; Huo, F.; Liu, H. Effects of Four Antibiotics on the Diversity of the Intestinal Microbiota. Microbiol. Spectr. 2022, 10, e0190421. [Google Scholar] [CrossRef]
- Han, S.; Van Treuren, W.; Fischer, C.R.; Merrill, B.D.; DeFelice, B.C.; Sanchez, J.M.; Higginbottom, S.K.; Guthrie, L.; Fall, L.A.; Dodd, D.; et al. A metabolomics pipeline for the mechanistic interrogation of the gut microbiome. Nature 2021, 595, 415–420. [Google Scholar] [CrossRef]
- Pruss, K.M.; Chen, H.; Liu, Y.; Van Treuren, W.; Higginbottom, S.K.; Jarman, J.B.; Fischer, C.R.; Mak, J.; Wong, B.; Cowan, T.M.; et al. Host-microbe co-metabolism via MCAD generates circulating metabolites including hippuric acid. Nat. Commun. 2023, 14, 512. [Google Scholar] [CrossRef]
- Yap, I.K.; Brown, I.J.; Chan, Q.; Wijeyesekera, A.; Garcia-Perez, I.; Bictash, M.; Loo, R.L.; Chadeau-Hyam, M.; Ebbels, T.; De Iorio, M.; et al. Urinary metabolic phenotyping differentiates children with autism from their unaffected siblings and age-matched controls. J. Proteome Res. 2010, 9, 2996–3004. [Google Scholar] [CrossRef]
- Needham, B.D.; Adame, M.D.; Serena, G.; Rose, D.R.; Preston, G.M.; Conrad, M.C.; Campbell, A.S.; Donabedian, D.H.; Fasano, A.; Ashwood, P.; et al. Plasma and Fecal Metabolite Profiles in Autism Spectrum Disorder. Biol. Psychiatry 2021, 89, 451–462. [Google Scholar] [CrossRef]
- Triana-Del Rio, R.R.S.; Guardado, J.; LeDoux, J.; Klann, E.; Shrestha, P. The modulation of emotional and social behaviors by oxytocin signaling in limbic network. Front Mol. Neurosci. 2022, 15, 1002846. [Google Scholar] [CrossRef]
- Zhang, L.; Chow, B.K. The central mechanisms of secretin in regulating multiple behaviors. Front. Endocrinol. 2014, 5, 77. [Google Scholar] [CrossRef] [PubMed]
- Chu, J.Y.; Lee, L.T.; Lai, C.H.; Vaudry, H.; Chan, Y.S.; Yung, W.H.; Chow, B.K. Secretin as a neurohypophysial factor regulating body water homeostasis. Proc. Natl. Acad. Sci. USA 2009, 106, 15961–15966. [Google Scholar] [CrossRef] [PubMed]
- Motojima, Y.; Kawasaki, M.; Matsuura, T.; Saito, R.; Yoshimura, M.; Hashimoto, H.; Ueno, H.; Maruyama, T.; Suzuki, H.; Ohnishi, H.; et al. Effects of peripherally administered cholecystokinin-8 and secretin on feeding/drinking and oxytocin-mRFP1 fluorescence in transgenic rats. Neurosci. Res. 2016, 109, 63–69. [Google Scholar] [CrossRef] [PubMed]
- Lee, V.H.Y.; Lee, L.T.; Chu, J.Y.; Lam, I.P.; Siu, F.K.; Vaudry, H.; Chow, B.K. An indispensable role of secretin in mediating the osmoregulatory functions of angiotensin II. Faseb. J. 2010, 24, 5024–5032. [Google Scholar] [CrossRef]
- Wang, R.; Chow, B.K.C.; Zhang, L. Distribution and Functional Implication of Secretin in Multiple Brain Regions. J. Mol. Neurosci. 2019, 68, 485–493. [Google Scholar] [CrossRef] [PubMed]
- Uchino, S.; Waga, C. Novel Therapeutic Approach for Autism Spectrum Disorder: Focus on SHANK3. Curr. Neuropharmacol. 2015, 13, 786–792. [Google Scholar] [CrossRef] [PubMed]
- Geraldino, B.R.; Nunes, R.F.N.; Gomes, J.B.; da Poça, K.S.; Giardini, I.; Silva, P.V.B.; Souza, H.P.; Otero, U.B.; Sarpa, M. Evaluation of Exposure to Toluene and Xylene in Gasoline Station Workers. Adv. Prev. Med. 2021, 2021, 5553633. [Google Scholar] [CrossRef] [PubMed]
- Oginawati, K.; Anka, A.A.H.; Susetyo, S.H.; Febriana, S.A.; Tanziha, I.; Prakoeswa, C.R.S. Urinary hippuric acid level as a biological indicator of toluene exposure on batik workers. Heliyon 2021, 7, e07775. [Google Scholar] [CrossRef]
- Ticinesi, A.; Guerra, A.; Nouvenne, A.; Meschi, T.; Maggi, S. Disentangling the Complexity of Nutrition, Frailty and Gut Microbial Pathways during Aging: A Focus on Hippuric Acid. Nutrients 2023, 15, 1138. [Google Scholar] [CrossRef]
- Fetissov, S.O.; Averina, O.V.; Danilenko, V.N. Neuropeptides in the microbiota-brain axis and feeding behavior in autism spectrum disorder. Nutrition 2019, 61, 43–48. [Google Scholar] [CrossRef]
- Rodríguez, E.M.; Blázquez, J.L.; Guerra, M. The design of barriers in the hypothalamus allows the median eminence and the arcuate nucleus to enjoy private milieus: The former opens to the portal blood and the latter to the cerebrospinal fluid. Peptides 2010, 31, 757–776. [Google Scholar] [CrossRef]
- Lee, H.J.; Macbeth, A.H.; Pagani, J.H.; Scott Young, W., 3rd. Oxytocin: The great facilitator of life. Prog. Neurobiology 2009, 88, 127–151. [Google Scholar]
- McKinley, M.J.; Allen, A.M.; Burns, P.; Colvill, L.M.; Oldfield, B.J. Interaction of circulating hormones with the brain: The roles of the subfornical organ and the organum vasculosum of the lamina terminalis. Clin. Exp. Pharmacol. Physiol. Suppl. 1998, 25, 61–67. [Google Scholar] [CrossRef]
- Wang, X.; Yang, S.; Li, S.; Zhao, L.; Hao, Y.; Qin, J.; Zhang, L.; Zhang, C.; Bian, W.; Zuo, L.; et al. Aberrant gut microbiota alters host metabolome and impacts renal failure in humans and rodents. Gut. 2020, 69, 2131–2142. [Google Scholar] [CrossRef] [PubMed]
- Pero, R.W. Health consequences of catabolic synthesis of hippuric acid in humans. Curr. Clin. Pharmacol. 2010, 5, 67–73. [Google Scholar] [CrossRef] [PubMed]





| Compound Name | Ctrl | Vanco | Amp | Neo | GF | Value |
|---|---|---|---|---|---|---|
| hippuric acid | 1 | 8.2 | 0 | 0 | 0 | 4.6 |
| syringic acid | 1 | 3.8 | 0.32 | 0 | 0.44 | 2.15 |
| N-formylmethionine | 1 | 3.9 | 0 | 0.57 | 0.54 | 2.06 |
| β-Ala-Lys | 1 | 3.9 | 0 | 0.57 | 0.54 | 1.72 |
| γ-butylbetaine | 1 | 2.1 | 0.072 | 0.73 | 0.032 | 1.25 |
| 1-methylhydantoin glycine anhydride | 1 | 1.4 | 0.35 | 0 | 0 | 1.1 |
| N-acetylphenylalanine | 1 | 2.1 | 0.34 | 0.5 | 0.58 | 1.08 |
| p-aminophenol m-aminophenol | 1 | 0.94 | 0 | 0 | 0 | 0.47 |
| 3-methylguanine | 1 | 1.2 | 0.4 | 0.38 | 0.1 | 0.79 |
| pyroglutamic acid | 1 | 1 | 0.26 | 0.65 | 0 | |
| trimethylamine | 1 | 0.59 | 0.26 | 0 | 0.13 | 0.67 |
| homoserine | 1 | 0.63 | 0.15 | 0.36 | 0 | 0.64 |
| alanine | 1 | 0.84 | 0.16 | 0.45 | 0.49 | 0.55 |
| ornithine | 1 | 0.29 | 0.11 | 0.14 | 0.042 | 0.55 |
| urocanic acid | 1 | 0.26 | 0.083 | 0.13 | 0.14 | 0.51 |
| aspartate | 1 | 1.1 | 0.41 | 0.9 | 0.49 | 0.291667 |
Disclaimer/Publisher’s Note: The statements, opinions and data contained in all publications are solely those of the individual author(s) and contributor(s) and not of MDPI and/or the editor(s). MDPI and/or the editor(s) disclaim responsibility for any injury to people or property resulting from any ideas, methods, instructions or products referred to in the content. |
© 2025 by the authors. Licensee MDPI, Basel, Switzerland. This article is an open access article distributed under the terms and conditions of the Creative Commons Attribution (CC BY) license (https://creativecommons.org/licenses/by/4.0/).
Share and Cite
Tsukui, M.; Yagishita, S.; Tokunaga, S.; Wakatsuki, S.; Araki, T. Gut Microbiota Affects Mouse Social Behavior via Hippuric Acid Metabolism. Neurol. Int. 2025, 17, 185. https://doi.org/10.3390/neurolint17110185
Tsukui M, Yagishita S, Tokunaga S, Wakatsuki S, Araki T. Gut Microbiota Affects Mouse Social Behavior via Hippuric Acid Metabolism. Neurology International. 2025; 17(11):185. https://doi.org/10.3390/neurolint17110185
Chicago/Turabian StyleTsukui, Momona, Sosuke Yagishita, Shinji Tokunaga, Shuji Wakatsuki, and Toshiyuki Araki. 2025. "Gut Microbiota Affects Mouse Social Behavior via Hippuric Acid Metabolism" Neurology International 17, no. 11: 185. https://doi.org/10.3390/neurolint17110185
APA StyleTsukui, M., Yagishita, S., Tokunaga, S., Wakatsuki, S., & Araki, T. (2025). Gut Microbiota Affects Mouse Social Behavior via Hippuric Acid Metabolism. Neurology International, 17(11), 185. https://doi.org/10.3390/neurolint17110185

