Resource Assignment Algorithms for Autonomous Mobile Robots with Task Offloading
Abstract
1. Introduction
2. Literature Review
3. System Model and Problem Formulation
3.1. Example
3.2. Formulation of the Minimization Problem
- (14) and (15) state that the selection vector and matrix have binary components;
- (16) states that when , then , and that when , then there is only a 1 in (the other values being 0).
4. Proposed Optimization Algorithms
4.1. Brute Force Approach: VEX Algorithm
4.2. Random Search: RSAM Algorithm
4.3. Metaheuristic Optimization: GA Algorithm
4.4. Selfish Reformulation: MLAT Algorithm
4.5. Greedy Approximation: SM Algorithm
| Algorithm 1 Sequential minimization (SM) of average latency. | |
Require: while true do if then else end if if then else if then break end if end if end while | ▹ Solution holder ▹ Initial and current configuration ▹ Solution KPI ▹ Flag variable ▹Infinite loop ▹ Increment flag ▹ Optimize AVs one by one ▹ Enumerate all AVs ▹ Optimize the slowest ▹Find the highest latency ▹ Improve KPI on a single AV ▹ There is some improvement in the KPI ▹ Better configuration found ▹ Better KPI found ▹ There is no KPI improvement ▹Did the first phase ▹ Exit from infinite loop |
5. Simulation Results and Discussion
- 6/7/4_fixed, 6/7/4_variable: These correspond to a small–medium industrial application managing intelligent vehicles used for internal logistics [40]. For instance, a small fleet of parts delivery robots moves both inside and about the enterprise location, which is covered by cheap but fast access points and served by a powerful remote cloud data center and a few in-premises edge computers. The robots could make use of computer vision to match the moved goods and verify their integrity status.
- 10/25/13_fixed, 10/25/5_variable: These correspond to a medium–large deployment of mobile robots in a medium city to be used for services such as food/meal delivery [41]. In this case, the city wireless network can be used to offer computer vision and lidar-related services to the robots or drones to extend their operational range by offloading such tasks instead of consuming their internal energy.
- 40/60/20_variable: This scenario corresponds to a large-sized fleet of mobile robots, which could be used for example as autonomous street sweepers in a big smart city [42]. The complex scenario in which they move, characterized by varying obstacles and constraints, requires centralized management, and task offloading accelerates video-based litter detection, lidar-based map augmentation, and cooperative data fusion to optimize the paths and times.
5.1. 6/7/4_Fixed Scenario
5.2. 10/25/13_Fixed Scenario
5.3. Variable Scenarios
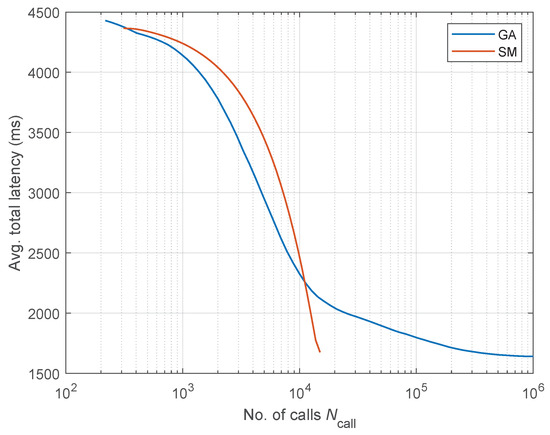
5.4. Scalability
6. Conclusions
Author Contributions
Funding
Data Availability Statement
Conflicts of Interest
Abbreviations
| AI | Artificial intelligence |
| AV | Autonomous vehicle |
| BS | Base station |
| CPU | Central processing unit |
| CRAN | Cloud radio access network |
| DC | Data center |
| DCA | Difference of convex algorithm |
| GA | Genetic algorithm |
| HW | Hardware |
| KPI | Key performance indicator |
| MIMO | Multiple-input multiple-output |
| MBNLP | Mixed-binary nonlinear programming |
| MINLP | Mixed-integer nonlinear programming |
| MLAT | Minimum latency |
| NP | Nondeterministic polynomial |
| OS | Operating system |
| RSAM | Random sampling |
| SM | Sequential minimization |
| SVC | Service |
| UL | Uplink |
| VEX | Valid exhaustive |
References
- Ross, P.E. Robot, you can drive my car. IEEE Spectrum 2014, 51, 60–90. [Google Scholar] [CrossRef]
- Nikitas, A.; Michalakopoulou, K.; Njoya, E.T.; Karampatzakis, D. Artificial Intelligence, Transport and the Smart City: Definitions and Dimensions of a New Mobility Era. Sustainability 2020, 12, 2789. [Google Scholar] [CrossRef]
- Kuru, K.; Khan, W. A Framework for the Synergistic Integration of Fully Autonomous Ground Vehicles with Smart City. IEEE Access 2021, 9, 923–948. [Google Scholar] [CrossRef]
- Xidias, E.; Zacharia, P.; Nearchou, A. Intelligent fleet management of autonomous vehicles for city logistics. Appl. Intell. 2022, 52, 18030–18048. [Google Scholar] [CrossRef]
- Sarker, V.K.; Peña Queralta, J.; Gia, T.N.; Tenhunen, H.; Westerlund, T. Offloading SLAM for Indoor Mobile Robots with Edge-Fog-Cloud Computing. In Proceedings of the 2019 1st International Conference on Advances in Science, Engineering and Robotics Technology (ICASERT), Dhaka, Bangladesh, 3–5 May 2019; pp. 1–6. [Google Scholar] [CrossRef]
- Qingqing, L.; Yuhong, F.; Queralta, J.P.; Gia, T.N.; Tenhunen, H.; Zou, Z.; Westerlund, T. Edge Computing for Mobile Robots: Multi-Robot Feature-Based Lidar Odometry with FPGAs. In Proceedings of the 2019 Twelfth International Conference on Mobile Computing and Ubiquitous Network (ICMU), Kathmandu, Nepal, 4–6 November 2019; pp. 1–2. [Google Scholar] [CrossRef]
- Thong Tran, T.; Zhang, Y.C.; Liao, W.T.; Lin, Y.J.; Li, M.C.; Huang, H.S. An autonomous Mobile Robot System based on Serverless Computing and Edge Computing. In Proceedings of the 2020 21st Asia-Pacific Network Operations and Management Symposium (APNOMS), Daegu, Republic of Korea, 22–25 September 2020; pp. 334–337. [Google Scholar] [CrossRef]
- Ahmed Abdulsaheb, J.; Jasim Kadhim, D. Real-Time SLAM Mobile Robot and Navigation Based on Cloud-Based Implementation. J. Robot. 2023, 2023, 9967236. [Google Scholar] [CrossRef]
- Vinod, D.; Singh, D.; Saikrishna, P.S. Data-Driven MPC for a Fog-Cloud Platform With AI-Inferencing in Mobile-Robotics. IEEE Access 2023, 11, 99589–99606. [Google Scholar] [CrossRef]
- Baruffa, G.; Detti, A.; Rugini, L.; Crocetti, F.; Banelli, P.; Costante, G.; Valigi, P. AI-Driven Ground Robots: Mobile Edge Computing and mmWave Communications at Work. IEEE Open J. Commun. Soc. 2024, 5, 3104–3119. [Google Scholar] [CrossRef]
- Lin, K.C.J.; Wang, H.C.; Lai, Y.C.; Lin, Y.D. Communication and Computation Offloading for Multi-RAT Mobile Edge Computing. IEEE Wirel. Commun. 2019, 26, 180–186. [Google Scholar] [CrossRef]
- Chen, J.; Zhang, X.; Xin, B.; Fang, H. Coordination between unmanned aerial and ground vehicles: A taxonomy and optimization perspective. IEEE Trans. Cybern. 2015, 46, 959–972. [Google Scholar] [CrossRef] [PubMed]
- Maheshwari, S.; Raychaudhuri, D.; Seskar, I.; Bronzino, F. Scalability and Performance Evaluation of Edge Cloud Systems for Latency Constrained Applications. In Proceedings of the 2018 IEEE/ACM Symposium on Edge Computing (SEC), Bellevue, WA, USA, 25–27 October 2018; pp. 286–299. [Google Scholar] [CrossRef]
- Zhou, Y.; Yu, F.R.; Chen, J.; He, B. Joint Resource Allocation for Ultra-Reliable and Low-Latency Radio Access Networks with Edge Computing. IEEE Trans. Wirel. Commun. 2022, 21, 444–460. [Google Scholar] [CrossRef]
- Baruffa, G.; Rugini, L.; Frescura, F.; Banelli, P. Radio and Computation Resource Management in Unmanned Vehicles with Edge Computing. In Proceedings of the International Conference on Computing, Networking, and Communication (ICNC 2025), Honolulu, HI, USA, 17–20 February 2025. [Google Scholar]
- Sardellitti, S.; Barbarossa, S.; Scutari, G. Distributed mobile cloud computing: Joint optimization of radio and computational resources. In Proceedings of the 2014 IEEE Globecom Workshops (GC Wkshps), Austin, TX, USA, 8–12 December 2014; pp. 1505–1510. [Google Scholar] [CrossRef]
- Sardellitti, S.; Scutari, G.; Barbarossa, S. Joint Optimization of Radio and Computational Resources for Multicell Mobile-Edge Computing. IEEE Trans. Signal Inf. Process. Over Netw. 2015, 1, 89–103. [Google Scholar] [CrossRef]
- Eriksson, E.; Dan, G.; Fodor, V. Radio and Computational Resource Management for Fog Computing Enabled Wireless Camera Networks. In Proceedings of the 2016 IEEE Globecom Workshops (GC Wkshps), Washington, DC, USA, 4–8 December 2016; pp. 1–6. [Google Scholar] [CrossRef]
- Zhao, P.; Tian, H.; Qin, C.; Nie, G. Energy-Saving Offloading by Jointly Allocating Radio and Computational Resources for Mobile Edge Computing. IEEE Access 2017, 5, 11255–11268. [Google Scholar] [CrossRef]
- Gu, Y.; Chang, Z.; Pan, M.; Song, L.; Han, Z. Joint Radio and Computational Resource Allocation in IoT Fog Computing. IEEE Trans. Veh. Technol. 2018, 67, 7475–7484. [Google Scholar] [CrossRef]
- Liu, Q.; Han, T.; Ansari, N. Joint Radio and Computation Resource Management for Low Latency Mobile Edge Computing. In Proceedings of the 2018 IEEE Global Communications Conference (GLOBECOM), Abu Dhabi, United Arab Emirates, 9–13 December 2018; pp. 1–7. [Google Scholar] [CrossRef]
- Wang, P.; Yao, C.; Zheng, Z.; Sun, G.; Song, L. Joint Task Assignment, Transmission, and Computing Resource Allocation in Multilayer Mobile Edge Computing Systems. IEEE Internet Things J. 2019, 6, 2872–2884. [Google Scholar] [CrossRef]
- Chen, H.; Zhao, D.; Chen, Q.; Chai, R. Joint Computation Offloading and Radio Resource Allocations in Small-Cell Wireless Cellular Networks. IEEE Trans. Green Commun. Netw. 2020, 4, 745–758. [Google Scholar] [CrossRef]
- Zhao, L.; Wu, D.; Zhou, L.; Qian, Y. Radio Resource Allocation for Integrated Sensing, Communication, and Computation Networks. IEEE Trans. Wirel. Commun. 2022, 21, 8675–8687. [Google Scholar] [CrossRef]
- Bouhoula, S.; Avgeris, M.; Leivadeas, A.; Lambadaris, I. DRL-based Trajectory Planning and Sensor Task Scheduling for Edge Robotics. In Proceedings of the 2024 IEEE 10th World Forum on Internet of Things (WF-IoT), Ottawa, ON, Canada, 10–13 November 2024; pp. 352–357. [Google Scholar] [CrossRef]
- Ren, Y.; Friderikos, V. Pareto Optimal Task Offloading and Mobile Robots Paths in Edge Cloud Assisted mmWave Networks. In Proceedings of the 2024 IEEE 35th International Symposium on Personal, Indoor and Mobile Radio Communications (PIMRC), Valencia, Spain, 2–5 September 2024; pp. 1–6. [Google Scholar] [CrossRef]
- Shu, J.; Ota, K.; Dong, M. RIS-Enabled Integrated Sensing, Computing, and Communication for Internet of Robotic Things. IEEE Internet Things J. 2024, 11, 32503–32513. [Google Scholar] [CrossRef]
- Huynh, D.V.; Khosravirad, S.R.; Cotton, S.L.; Vu, T.X.; Dobre, O.A.; Shin, H.; Duong, T.Q. Joint Sensing, Communications, and Computing Design for 6G URLLC Service-Oriented MEC Networks. IEEE Internet Things J. 2024, 11, 32429–32439. [Google Scholar] [CrossRef]
- Peng, M.; Zhang, K.; Jiang, J.; Wang, J.; Wang, W. Energy-Efficient Resource Assignment and Power Allocation in Heterogeneous Cloud Radio Access Networks. IEEE Trans. Veh. Technol. 2015, 64, 5275–5287. [Google Scholar] [CrossRef]
- Luong, P.; Gagnon, F.; Despins, C.; Tran, L.N. Joint Virtual Computing and Radio Resource Allocation in Limited Fronthaul Green C-RANs. IEEE Trans. Wirel. Commun. 2018, 17, 2602–2617. [Google Scholar] [CrossRef]
- Ferdouse, L.; Anpalagan, A.; Erkucuk, S. Joint Communication and Computing Resource Allocation in 5G Cloud Radio Access Networks. IEEE Trans. Veh. Technol. 2019, 68, 9122–9135. [Google Scholar] [CrossRef]
- Mharsi, N.; Hadji, M. Edge computing optimization for efficient RRH-BBU assignment in cloud radio access networks. Comput. Netw. 2019, 164, 106901. [Google Scholar] [CrossRef]
- Shirzad, F.; Ghaderi, M. Joint Computing and Radio Resource Allocation in Cloud Radio Access Networks. In Proceedings of the 2021 IEEE 18th International Conference on Mobile Ad Hoc and Smart Systems (MASS), Virtual, 4–7 October 2021; pp. 518–526. [Google Scholar] [CrossRef]
- Wong, C.S.; Tan, I.; Kumari, R.D.; Wey, F. Towards achieving fairness in the Linux scheduler. ACM SIGOPS Oper. Syst. Rev. 2008, 42, 34–43. [Google Scholar] [CrossRef]
- Andradóttir, S. An overview of simulation optimization via random search. In Handbooks in Operations Research and Management Science; Elsevier: Amsterdam, The Netherlands, 2006; Volume 13, pp. 617–631. [Google Scholar]
- Yang, X. Engineering Optimization: An Introduction with Metaheuristic Applications; John Wiley & Sons: Hoboken, NJ, USA, 2010. [Google Scholar]
- Sastry, K.; Goldberg, D.; Kendall, G. Genetic Algorithms. In Search Methodologies: Introductory Tutorials in Optimization and Decision Support Techniques; Springer: Boston, MA, USA, 2005; pp. 97–125. [Google Scholar] [CrossRef]
- Nitsche, T.; Cordeiro, C.; Flores, A.B.; Knightly, E.W.; Perahia, E.; Widmer, J.C. IEEE 802.11ad: Directional 60 GHz communication for multi-Gigabit-per-second Wi-Fi. IEEE Commun. Mag. 2014, 52, 132–141. [Google Scholar] [CrossRef]
- Lin, X.; Li, J.; Baldemair, R.; Cheng, J.F.T.; Parkvall, S.; Larsson, D.C.; Koorapaty, H.; Frenne, M.; Falahati, S.; Grovlen, A.; et al. 5G New Radio: Unveiling the Essentials of the Next Generation Wireless Access Technology. IEEE Commun. Stand. Mag. 2019, 3, 30–37. [Google Scholar] [CrossRef]
- Qiu, T.; Chi, J.; Zhou, X.; Ning, Z.; Atiquzzaman, M.; Wu, D.O. Edge Computing in Industrial Internet of Things: Architecture, Advances and Challenges. IEEE Commun. Surv. Tutor. 2020, 22, 2462–2488. [Google Scholar] [CrossRef]
- Michalopoulou, M.; Kolios, P.; Panayiotou, T.; Ellinas, G. Meal delivery services: Current practices, challenges, and future directions. IEEE Potentials 2024, 43, 20–27. [Google Scholar] [CrossRef]
- Donati, L.; Fontanini, T.; Tagliaferri, F.; Prati, A. An Energy Saving Road Sweeper Using Deep Vision for Garbage Detection. Appl. Sci. 2020, 10, 8146. [Google Scholar] [CrossRef]















| Parameter | Value |
|---|---|
| () | |
| () | |
| () | |
| () | |
| () | |
| Parameter | Value |
|---|---|
| RSAM | VEX | MLAT | GA | SM | |
|---|---|---|---|---|---|
| () | 301.0 | 301.0 | 438.0 | 301.0 | 301.0 |
| () | 50.2 | 50.2 | 73.0 | 50.2 | 50.2 |
| 0.01 | 0.01 | 0.87 | 0.01 | 0.01 | |
| 0 | 0 | 1 | 0 | 0 | |
| 0.31 | 0.31 | 0.34 | 0.31 | 0.31 | |
| 0 | 0 | 0 | 0 | 0 | |
| 50,000 | 3600 | 1 | 953,440 | 65 | |
| Run time (s) | 0.418 | 0.013 | 0.007 | 17.830 | 0.015 |
| RSAM | MLAT | GA | SM | |
|---|---|---|---|---|
| () | 380.0 | 380.0 | 380.0 | 380.0 |
| () | 38.0 | 38.0 | 38.0 | 38.0 |
| 0.01 | 0.01 | 0.01 | 0.01 | |
| 0 | 0 | 0 | 0 | |
| 0.10 | 0.10 | 0.10 | 0.10 | |
| 0 | 0 | 0 | 0 | |
| 50,000 | 1 | 953,440 | 161 | |
| Run time (s) | 0.649 | 0.005 | 21.469 | 0.011 |
| Algorithm | Complexity | Time for 40/60/20_Variable (s) |
|---|---|---|
| VEX | (estimated) | |
| GA | ||
| RSAM | ||
| SM | ||
| MLAT |
Disclaimer/Publisher’s Note: The statements, opinions and data contained in all publications are solely those of the individual author(s) and contributor(s) and not of MDPI and/or the editor(s). MDPI and/or the editor(s) disclaim responsibility for any injury to people or property resulting from any ideas, methods, instructions or products referred to in the content. |
© 2025 by the authors. Licensee MDPI, Basel, Switzerland. This article is an open access article distributed under the terms and conditions of the Creative Commons Attribution (CC BY) license (https://creativecommons.org/licenses/by/4.0/).
Share and Cite
Baruffa, G.; Rugini, L. Resource Assignment Algorithms for Autonomous Mobile Robots with Task Offloading. Future Internet 2025, 17, 39. https://doi.org/10.3390/fi17010039
Baruffa G, Rugini L. Resource Assignment Algorithms for Autonomous Mobile Robots with Task Offloading. Future Internet. 2025; 17(1):39. https://doi.org/10.3390/fi17010039
Chicago/Turabian StyleBaruffa, Giuseppe, and Luca Rugini. 2025. "Resource Assignment Algorithms for Autonomous Mobile Robots with Task Offloading" Future Internet 17, no. 1: 39. https://doi.org/10.3390/fi17010039
APA StyleBaruffa, G., & Rugini, L. (2025). Resource Assignment Algorithms for Autonomous Mobile Robots with Task Offloading. Future Internet, 17(1), 39. https://doi.org/10.3390/fi17010039

