Self-Stabilizing Covalent Ligand Targets Bacterial Phosphatidylethanolamine and Enhances Antibiotic Efficacy
Abstract
1. Introduction
2. Materials and Methods
2.1. Materials
2.2. Instruments
2.3. Cells
2.4. Computational Method
2.5. Spectrometry Analysis
2.6. Preparation of FITC-Conjugates
2.7. Binding to Lipid Coated Surfaces
2.8. Binding to Bacteria
2.9. Binding to Mammalian Cells
2.10. Preparation of DMAX-Gem Conjugate
2.11. Bacterial Growth Inhibition Assay
2.12. Cytotoxicity of the DMAX-Gem Against Mammalian Cells
2.13. Statistical Analysis
3. Results and Discussion
3.1. Computational Analysis
3.2. Interaction of DMAX and PE
3.3. Binding Ability of DMAX for E. coli
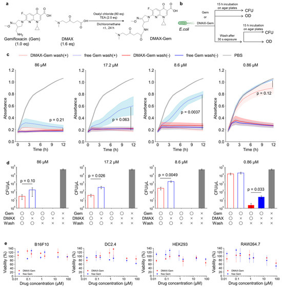
3.4. Bacterial Growth Inhibition Assay
4. Conclusions
5. Patents
Supplementary Materials
Author Contributions
Funding
Institutional Review Board Statement
Informed Consent Statement
Data Availability Statement
Acknowledgments
Conflicts of Interest
Abbreviations
| AEPP | [(2R)-3-[2-aminoethoxy(hydroxy)phosphoryl]oxy-2-propanoyloxypropyl] propanoate |
| AEPPH | Protonated AEPP |
| ANOVA | analysis of variance |
| CFU | Colony forming units |
| CLSM | confocal laser scanning microscopy |
| DMAX | 6-dimethylamino-4-ketohexanoic acid |
| DMAO | 5-(dimethylamino)-5-oxopentanoic acid |
| DMEM | Dulbecco’s Modified Eagle Medium |
| DMF | dimethylformamide |
| DMSO | dimethyl sulfoxide |
| DMT-MM | 4-(4,6-dimethoxy-1,3,5-triazin-2-yl)-4-methylmorpholinium chloride |
| DPC | 1,2-dibutyrylphosphatidylcholine |
| EDA | ethylenediamine |
| EDMAX | Ethyl-DMAX |
| EDMAXH | Protonated EDMAX |
| ESI-TOF MS | electrospray ionization–time-of-flight mass spectrometry |
| FBS | fetal bovine serum |
| FITC | fluorescein 5-isothiocyanate |
| FT-IR | Fourier-transform infrared spectroscopy |
| Gem | gemifloxacin |
| LB | Luria–Bertani medium |
| NMR | nuclear magnetic resonance |
| NOE | nuclear Overhauser effect |
| OA | n-octylamine |
| OD | optical density |
| OPE | O-phosphoryl ethanolamine |
| OXA | 4-oxopentanoic acid |
| PBS | phosphate-buffered saline |
| PC | phosphatidylcholine |
| PE | phosphatidylethanolamine |
| PFA | paraformaldehyde |
| PS | phosphatidylserine |
| RFU | relative fluorescence units |
| ROI | region of interest |
| RPMI | Roswell Park Memorial Institute medium |
| SEM | standard error of the mean |
| SM | sphingomyelin |
| TA | tetradecylamine |
| TEA | triethylamine |
References
- Skwarczynski, M.; Bashiri, S.; Yuan, Y.; Ziora, Z.M.; Nabil, O.; Masuda, K.; Khongkow, M.; Rimsueb, N.; Cabral, H.; Ruktanonchai, U.; et al. Antimicrobial Activity Enhancers: Towards Smart Delivery of Antimicrobial Agents. Antibiotics 2022, 11, 412. [Google Scholar] [CrossRef] [PubMed]
- Lehar, S.M.; Pillow, T.; Xu, M.; Staben, L.; Kajihara, K.K.; Vandlen, R.; DePalatis, L.; Raab, H.; Hazenbos, W.L.; Hiroshi Morisaki, J.; et al. Novel Antibody–Antibiotic Conjugate Eliminates Intracellular S. aureus. Nature 2015, 527, 323–328. [Google Scholar] [CrossRef]
- Staben, L.R.; Koenig, S.G.; Lehar, S.M.; Vandlen, R.; Zhang, D.; Chuh, J.; Yu, S.-F.; Ng, C.; Guo, J.; Liu, Y.; et al. Targeted Drug Delivery through the Traceless Release of Tertiary and Heteroaryl Amines from Antibody–Drug Conjugates. Nat. Chem. 2016, 8, 1112–1119. [Google Scholar] [CrossRef]
- Oliveira Júnior, N.G.; Souza, C.M.; Buccini, D.F.; Cardoso, M.H.; Franco, O.L. Antimicrobial Peptides: Structure, Functions and Translational Applications. Nat. Rev. Microbiol. 2025, 23, 687–700. [Google Scholar] [CrossRef]
- Zhao, X.; Zhong, X.; Yang, S.; Deng, J.; Deng, K.; Huang, Z.; Li, Y.; Yin, Z.; Liu, Y.; Viel, J.H.; et al. Guiding Antibiotics towards Their Target Using Bacteriophage Proteins. Nat. Commun. 2024, 15, 5287. [Google Scholar] [CrossRef] [PubMed]
- Mookherjee, N.; Anderson, M.A.; Haagsman, H.P.; Davidson, D.J. Antimicrobial Host Defence Peptides: Functions and Clinical Potential. Nat. Rev. Drug Discov. 2020, 19, 311–332. [Google Scholar] [CrossRef]
- Chen, C.H.; Lu, T.K. Development and Challenges of Antimicrobial Peptides for Therapeutic Applications. Antibiotics 2020, 9, 24. [Google Scholar] [CrossRef]
- Yu, L.; Shang, Z.; Jin, Q.; Chan, S.Y.; Hong, W.; Li, N.; Li, P. Antibody–Antimicrobial Conjugates for Combating Antibiotic Resistance. Adv. Healthc. Mater. 2023, 12, 2202207. [Google Scholar] [CrossRef]
- Mallia, P.; Footitt, J.; Sotero, R.; Jepson, A.; Contoli, M.; Trujillo-Torralbo, M.-B.; Kebadze, T.; Aniscenko, J.; Oleszkiewicz, G.; Gray, K.; et al. Rhinovirus Infection Induces Degradation of Antimicrobial Peptides and Secondary Bacterial Infection in Chronic Obstructive Pulmonary Disease. Am. J. Respir. Crit. Care Med. 2012, 186, 1117–1124. [Google Scholar] [CrossRef]
- Wang, L.; Wang, N.; Zhang, W.; Cheng, X.; Yan, Z.; Shao, G.; Wang, X.; Wang, R.; Fu, C. Therapeutic Peptides: Current Applications and Future Directions. Signal Transduct. Target. Ther. 2022, 7, 48. [Google Scholar] [CrossRef] [PubMed]
- Diao, L.; Meibohm, B. Pharmacokinetics and Pharmacokinetic–Pharmacodynamic Correlations of Therapeutic Peptides. Clin. Pharmacokinet. 2013, 52, 855–868. [Google Scholar] [CrossRef]
- Ngambenjawong, C.; Chan, L.W.; Fleming, H.E.; Bhatia, S.N. Conditional Antimicrobial Peptide Therapeutics. ACS Nano 2022, 16, 15779–15791. [Google Scholar] [CrossRef]
- Mahlapuu, M.; Håkansson, J.; Ringstad, L.; Björn, C. Antimicrobial Peptides: An Emerging Category of Therapeutic Agents. Front. Cell. Infect. Microbiol. 2016, 6, 194. [Google Scholar] [CrossRef] [PubMed]
- Van Meer, G.; Voelker, D.R.; Feigenson, G.W. Membrane Lipids: Where They Are and How They Behave. Nat. Rev. Mol. Cell Biol. 2008, 9, 112–124. [Google Scholar] [CrossRef] [PubMed]
- Cronan, J.E.; Vagelos, P.R. Metabolism and Function of the Membrane Phospholipids of Escherichia coli. Biochim. Biophys. Acta (BBA)-Rev. Biomembr. 1972, 265, 25–60. [Google Scholar] [CrossRef]
- Cho, G.; Lee, E.; Kim, J. Structural Insights into Phosphatidylethanolamine Formation in Bacterial Membrane Biogenesis. Sci. Rep. 2021, 11, 5785. [Google Scholar] [CrossRef]
- Lugtenberg, E.J.J.; Peters, R. Distribution of Lipids in Cytoplasmic and Outer Membranes of Escherichia coli K12. Biochim. Biophys. Acta (BBA)-Lipids Lipid Metab. 1976, 441, 38–47. [Google Scholar] [CrossRef]
- Van Meer, G. Dynamic Transbilayer Lipid Asymmetry. Cold Spring Harb. Perspect. Biol. 2011, 3, a004671. [Google Scholar] [CrossRef]
- Phoenix, D.A.; Harris, F.; Mura, M.; Dennison, S.R. The Increasing Role of Phosphatidylethanolamine as a Lipid Receptor in the Action of Host Defence Peptides. Prog. Lipid Res. 2015, 59, 26–37. [Google Scholar] [CrossRef]
- Makino, A.; Baba, T.; Fujimoto, K.; Iwamoto, K.; Yano, Y.; Terada, N.; Ohno, S.; Sato, S.B.; Ohta, A.; Umeda, M.; et al. Cinnamycin (Ro 09-0198) Promotes Cell Binding and Toxicity by Inducing Transbilayer Lipid Movement. J. Biol. Chem. 2003, 278, 3204–3209. [Google Scholar] [CrossRef]
- Ojah, E.O.; Gneid, H.; Herschede, S.R.; Busschaert, N. Structure-Activity Relationships in Supramolecular Hosts Targeting Bacterial Phosphatidylethanolamine (PE) Lipids. Chem.-A Eur. J. 2024, 30, e202402698. [Google Scholar] [CrossRef] [PubMed]
- Herschede, S.R.; Gneid, H.; Dent, T.; Jaeger, E.B.; Lawson, L.B.; Busschaert, N. Bactericidal Urea Crown Ethers Target Phosphatidylethanolamine Membrane Lipids. Org. Biomol. Chem. 2021, 19, 3838–3843. [Google Scholar] [CrossRef]
- Hendrixson, R.R.; Mack, M.P.; Palmer, R.A.; Ottolenghi, A.; Ghirardelli, R.G. Oral Toxicity of the Cyclic Polyethers—12-Crown-4, 15-Crown-5, and 18-Crown-6—In Mice. Toxicol. Appl. Pharmacol. 1978, 44, 263–268. [Google Scholar] [CrossRef] [PubMed]
- Henriques, S.T.; Huang, Y.-H.; Castanho, M.A.R.B.; Bagatolli, L.A.; Sonza, S.; Tachedjian, G.; Daly, N.L.; Craik, D.J. Phosphatidylethanolamine Binding Is a Conserved Feature of Cyclotide-Membrane Interactions. J. Biol. Chem. 2012, 287, 33629–33643. [Google Scholar] [CrossRef]
- Roseli, R.B.; Huang, Y.-H.; Henriques, S.T.; Kaas, Q.; Craik, D.J. Molecular Dynamics Simulations Support a Preference of Cyclotide Kalata B1 for Phosphatidylethanolamine Phospholipids. Biochim. Biophys. Acta (BBA)-Biomembr. 2024, 1866, 184268. [Google Scholar] [CrossRef]
- Raju, S.K.; Settu, A.; Thiyagarajan, A.; Rama, D.; Sekar, P.; Kumar, S. Biological Applications of Schiff Bases: An Overview. GSC Biol. Pharm. Sci. 2022, 21, 203–215. [Google Scholar] [CrossRef]
- Cordes, E.H.; Jencks, W.P. On the Mechanism of Schiff Base Formation and Hydrolysis. J. Am. Chem. Soc. 1962, 84, 832–837. [Google Scholar] [CrossRef]
- Cordes, E.H.; Jencks, W.P. The Mechanism of Hydrolysis of Schiff Bases Derived from Aliphatic Amines. J. Am. Chem. Soc. 1963, 85, 2843–2848. [Google Scholar] [CrossRef]
- Layer, R.W. The Chemistry of Imines. Chem. Rev. 1963, 63, 489–510. [Google Scholar] [CrossRef]
- Seco, E.M.; Fernández, L.Á. Efficient Markerless Integration of Genes in the Chromosome of Probiotic E. coli Nissle 1917 by Bacterial Conjugation. Microb. Biotechnol. 2022, 15, 1374–1391. [Google Scholar] [CrossRef]
- Valiev, M.; Bylaska, E.J.; Govind, N.; Kowalski, K.; Straatsma, T.P.; Van Dam, H.J.J.; Wang, D.; Nieplocha, J.; Apra, E.; Windus, T.L.; et al. NWChem: A Comprehensive and Scalable Open-Source Solution for Large Scale Molecular Simulations. Comput. Phys. Commun. 2010, 181, 1477–1489. [Google Scholar] [CrossRef]
- Calais, J. Density-functional Theory of Atoms and Molecules. R.G. Parr and W. Yang, Oxford University Press, New York, Oxford, 1989. IX + 333 Pp. Price £45.00. Int. J. Quantum Chem. 1993, 47, 101. [Google Scholar] [CrossRef]
- Yang, W.; Mortier, W.J. The Use of Global and Local Molecular Parameters for the Analysis of the Gas-Phase Basicity of Amines. J. Am. Chem. Soc. 1986, 108, 5708–5711. [Google Scholar] [CrossRef]
- Contreras, R.R.; Fuentealba, P.; Galván, M.; Pérez, P. A Direct Evaluation of Regional Fukui Functions in Molecules. Chem. Phys. Lett. 1999, 304, 405–413. [Google Scholar] [CrossRef]
- Oladeji, O.S.; Ikhile, M.I.; Ojo, O.; Fotsing, C.M.D.; Mamo, M.; Ndungu, P.G.; Ndinteh, D.T. Synthesis, FTIR, NMR, UV–Vis and Electrochemistry Analysis of Ferrocenyl Schiff Bases. Inorganica Chim. Acta 2023, 546, 121319. [Google Scholar] [CrossRef]
- Godermajer, P.; Achazi, A.J.; Mollenhauer, D.; Seifert, A.; Sommer, M. Degradable Bispiperidone Derivative Amine Networks with Monomer Recovery. Polym. Chem. 2024, 15, 1427–1436. [Google Scholar] [CrossRef]
- Kunishima, M.; Kawachi, C.; Hioki, K.; Terao, K.; Tani, S. Formation of Carboxamides by Direct Condensation of Carboxylic Acids and Amines in Alcohols Using a New Alcohol- and Water-Soluble Condensing Agent: DMT-MM. Tetrahedron 2001, 57, 1551–1558. [Google Scholar] [CrossRef]
- Liu, M.; Xu, W.; Xu, L.; Zhong, G.; Chen, S.; Lu, W. Synthesis and Biological Evaluation of Diethylenetriamine Pentaacetic acid−Polyethylene Glycol−Folate: A New Folate-Derived, 99mTc-Based Radiopharmaceutical. Bioconjugate Chem. 2005, 16, 1126–1132. [Google Scholar] [CrossRef] [PubMed]
- Vafaei, S.; Tabaei, S.R.; Cho, N.-J. Optimizing the Performance of Supported Lipid Bilayers as Cell Culture Platforms Based on Extracellular Matrix Functionalization. ACS Omega 2017, 2, 2395–2404. [Google Scholar] [CrossRef] [PubMed]
- Mennicke, U.; Salditt, T. Preparation of Solid-Supported Lipid Bilayers by Spin-Coating. Langmuir 2002, 18, 8172–8177. [Google Scholar] [CrossRef]
- Yang, W.; Chen, P.; Boonstra, E.; Hong, T.; Cabral, H. Polymeric Micelles with pH-Responsive Cross-Linked Core Enhance In Vivo mRNA Delivery. Pharmaceutics 2022, 14, 1205. [Google Scholar] [CrossRef] [PubMed]
- Hoofnagle, J.H. LiverTox. In Drug-Induced Liver Disease; Elsevier: Amsterdam, The Netherlands, 2013; pp. 725–732. ISBN 978-0-12-387817-5. [Google Scholar]
- Caytan, E.; Remaud, G.S.; Tenailleau, E.; Akoka, S. Precise and Accurate Quantitative 13C NMR with Reduced Experimental Time. Talanta 2007, 71, 1016–1021. [Google Scholar] [CrossRef]
- Xia, Z.; Akim, L.G.; Argyropoulos, D.S. Quantitative 13C NMR Analysis of Lignins with Internal Standards. J. Agric. Food Chem. 2001, 49, 3573–3578. [Google Scholar] [CrossRef]
- Saravolatz, L.D.; Leggett, J. Gatifloxacin, Gemifloxacin, and Moxifloxacin: The Role of 3 Newer Fluoroquinolones. Clin. Infect. Dis. 2003, 37, 1210–1215. [Google Scholar] [CrossRef]
- Domagala, J.M. Structure-Activity and Structure-Side-Effect Relationships for the Quinolone Antibacterials. J. Antimicrob. Chemother. 1994, 33, 685–706. [Google Scholar] [CrossRef]
- Bandyopadhyay, A.; McCarthy, K.A.; Kelly, M.A.; Gao, J. Targeting Bacteria via Iminoboronate Chemistry of Amine-Presenting Lipids. Nat. Commun. 2015, 6, 6561. [Google Scholar] [CrossRef]
- Yamaoka, T.; Tabata, Y.; Ikada, Y. Distribution and Tissue Uptake of Poly(ethylene glycol) with Different Molecular Weights after Intravenous Administration to Mice. J. Pharm. Sci. 1994, 83, 601–606. [Google Scholar] [CrossRef]
- Mosquera, J.; García, I.; Liz-Marzán, L.M. Cellular Uptake of Nanoparticles versus Small Molecules: A Matter of Size. Acc. Chem. Res. 2018, 51, 2305–2313. [Google Scholar] [CrossRef] [PubMed]
- Masuda, K.; Cabral, H.; Takai, M.; Masuda, T.; Nakagawa, Y. Bacteria-Recognizing Ligand. Japanese Patent Application JP2024-084259, 23 May 2024. [Google Scholar]





Disclaimer/Publisher’s Note: The statements, opinions and data contained in all publications are solely those of the individual author(s) and contributor(s) and not of MDPI and/or the editor(s). MDPI and/or the editor(s) disclaim responsibility for any injury to people or property resulting from any ideas, methods, instructions or products referred to in the content. |
© 2026 by the authors. Licensee MDPI, Basel, Switzerland. This article is an open access article distributed under the terms and conditions of the Creative Commons Attribution (CC BY) license.
Share and Cite
Masuda, K.; Nakagawa, Y.; Boussau, Q.; Chabert, E.; Masuda, T.; Bonnet, J.; Inukai, T.; Nakamura, S.; Takai, M.; Cattoni, D.; et al. Self-Stabilizing Covalent Ligand Targets Bacterial Phosphatidylethanolamine and Enhances Antibiotic Efficacy. Pharmaceutics 2026, 18, 71. https://doi.org/10.3390/pharmaceutics18010071
Masuda K, Nakagawa Y, Boussau Q, Chabert E, Masuda T, Bonnet J, Inukai T, Nakamura S, Takai M, Cattoni D, et al. Self-Stabilizing Covalent Ligand Targets Bacterial Phosphatidylethanolamine and Enhances Antibiotic Efficacy. Pharmaceutics. 2026; 18(1):71. https://doi.org/10.3390/pharmaceutics18010071
Chicago/Turabian StyleMasuda, Keita, Yasuhiro Nakagawa, Quentin Boussau, Emilie Chabert, Tsukuru Masuda, Jerome Bonnet, Tatsuya Inukai, Shigeki Nakamura, Madoka Takai, Diego Cattoni, and et al. 2026. "Self-Stabilizing Covalent Ligand Targets Bacterial Phosphatidylethanolamine and Enhances Antibiotic Efficacy" Pharmaceutics 18, no. 1: 71. https://doi.org/10.3390/pharmaceutics18010071
APA StyleMasuda, K., Nakagawa, Y., Boussau, Q., Chabert, E., Masuda, T., Bonnet, J., Inukai, T., Nakamura, S., Takai, M., Cattoni, D., & Cabral, H. (2026). Self-Stabilizing Covalent Ligand Targets Bacterial Phosphatidylethanolamine and Enhances Antibiotic Efficacy. Pharmaceutics, 18(1), 71. https://doi.org/10.3390/pharmaceutics18010071

