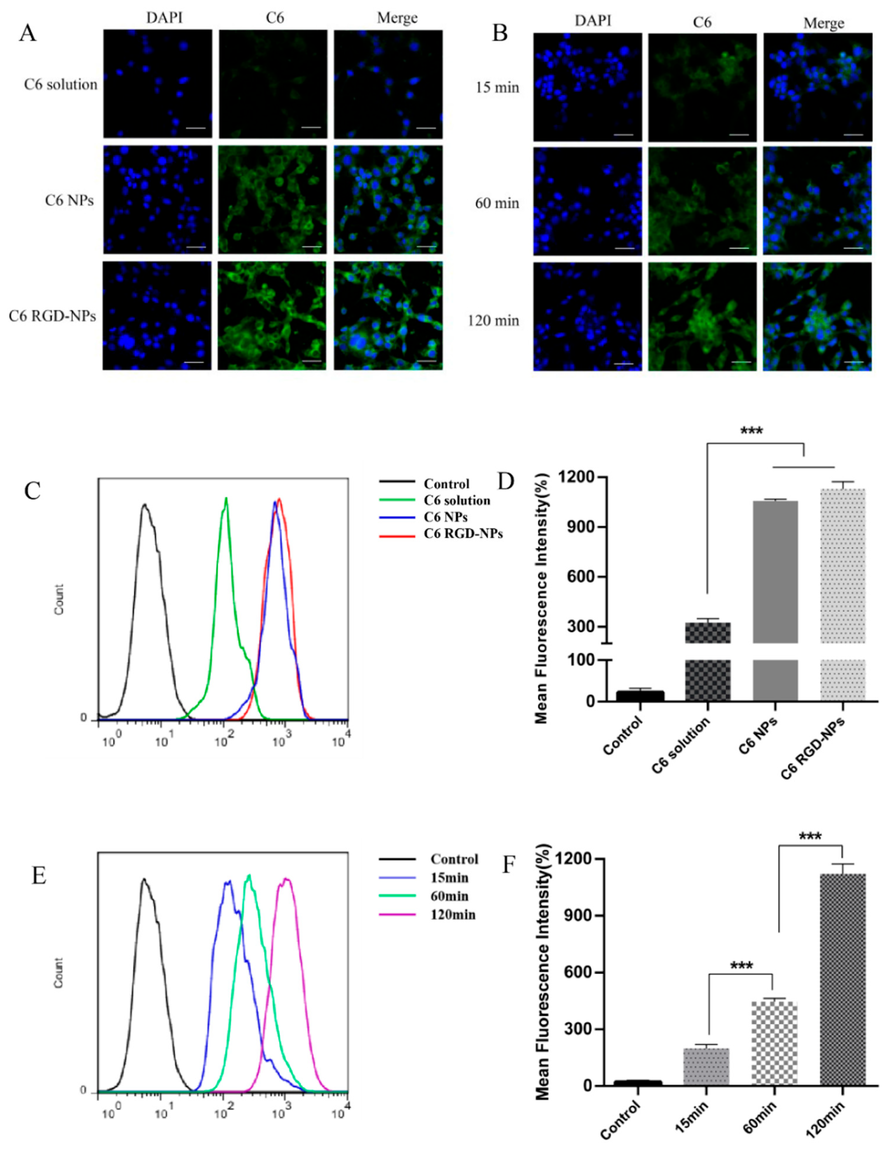
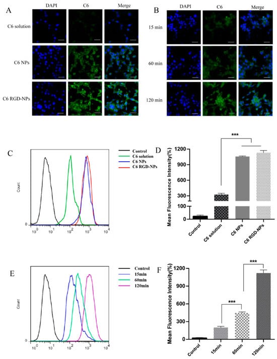
Correction: Qi et al. Development of Mitomycin C-Loaded Nanoparticles Prepared Using the Micellar Assembly Driven by the Combined Effect of Hydrogen Bonding and π–π Stacking and Its Therapeutic Application in Bladder Cancer. Pharmaceutics 2021, 13, 1776
Error in Figure
Reference
- Qi, L.; Liu, C.; Zhang, Y.; Zhang, Z.; Duan, H.; Zhao, H.; Xin, X.; Chen, L.; Jin, M.; Guan, Y.; et al. Development of Mitomycin C-Loaded Nanoparticles Prepared Using the Micellar Assembly Driven by the Combined Effect of Hydrogen Bonding and π–π Stacking and Its Therapeutic Application in Bladder Cancer. Pharmaceutics 2021, 13, 1776. [Google Scholar] [CrossRef] [PubMed]

Disclaimer/Publisher’s Note: The statements, opinions and data contained in all publications are solely those of the individual author(s) and contributor(s) and not of MDPI and/or the editor(s). MDPI and/or the editor(s) disclaim responsibility for any injury to people or property resulting from any ideas, methods, instructions or products referred to in the content. |
© 2025 by the authors. Licensee MDPI, Basel, Switzerland. This article is an open access article distributed under the terms and conditions of the Creative Commons Attribution (CC BY) license (https://creativecommons.org/licenses/by/4.0/).
Share and Cite
Qi, L.; Liu, C.; Zhang, Y.; Zhang, Z.; Duan, H.; Zhao, H.; Xin, X.; Chen, L.; Jin, M.; Guan, Y.; et al. Correction: Qi et al. Development of Mitomycin C-Loaded Nanoparticles Prepared Using the Micellar Assembly Driven by the Combined Effect of Hydrogen Bonding and π–π Stacking and Its Therapeutic Application in Bladder Cancer. Pharmaceutics 2021, 13, 1776. Pharmaceutics 2025, 17, 733. https://doi.org/10.3390/pharmaceutics17060733
Qi L, Liu C, Zhang Y, Zhang Z, Duan H, Zhao H, Xin X, Chen L, Jin M, Guan Y, et al. Correction: Qi et al. Development of Mitomycin C-Loaded Nanoparticles Prepared Using the Micellar Assembly Driven by the Combined Effect of Hydrogen Bonding and π–π Stacking and Its Therapeutic Application in Bladder Cancer. Pharmaceutics 2021, 13, 1776. Pharmaceutics. 2025; 17(6):733. https://doi.org/10.3390/pharmaceutics17060733
Chicago/Turabian StyleQi, Lingling, Chao Liu, Yingying Zhang, Zheao Zhang, Hongxia Duan, Heming Zhao, Xin Xin, Liqing Chen, Mingji Jin, Youyan Guan, and et al. 2025. "Correction: Qi et al. Development of Mitomycin C-Loaded Nanoparticles Prepared Using the Micellar Assembly Driven by the Combined Effect of Hydrogen Bonding and π–π Stacking and Its Therapeutic Application in Bladder Cancer. Pharmaceutics 2021, 13, 1776" Pharmaceutics 17, no. 6: 733. https://doi.org/10.3390/pharmaceutics17060733
APA StyleQi, L., Liu, C., Zhang, Y., Zhang, Z., Duan, H., Zhao, H., Xin, X., Chen, L., Jin, M., Guan, Y., Gao, Z., & Huang, W. (2025). Correction: Qi et al. Development of Mitomycin C-Loaded Nanoparticles Prepared Using the Micellar Assembly Driven by the Combined Effect of Hydrogen Bonding and π–π Stacking and Its Therapeutic Application in Bladder Cancer. Pharmaceutics 2021, 13, 1776. Pharmaceutics, 17(6), 733. https://doi.org/10.3390/pharmaceutics17060733

