Unraveling Novel Strategies in Mesothelioma Treatments Using a Newly Synthetized Platinum(IV) Compound
Abstract
1. Introduction
2. Materials and Methods
2.1. Chemistry
2.2. Cell Culture and Treatments
2.3. Cell Cycle Analysis
2.4. Transmission Electron Microscopy (TEM)
2.5. Immunocytochemical Reactions: Fluorescence Microscopy Evaluation
2.6. Statistical Analysis
3. Results
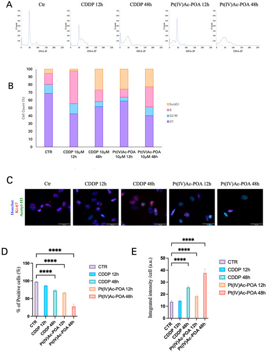
3.1. Cell Cycle Analysis in MSTO-211H Cell Line
3.2. Ultrastructural Analysis
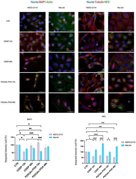
3.3. BAP1 and NF2 Modulation
3.4. Impairment of Iron Metabolisms and Ferroptotic Pathway
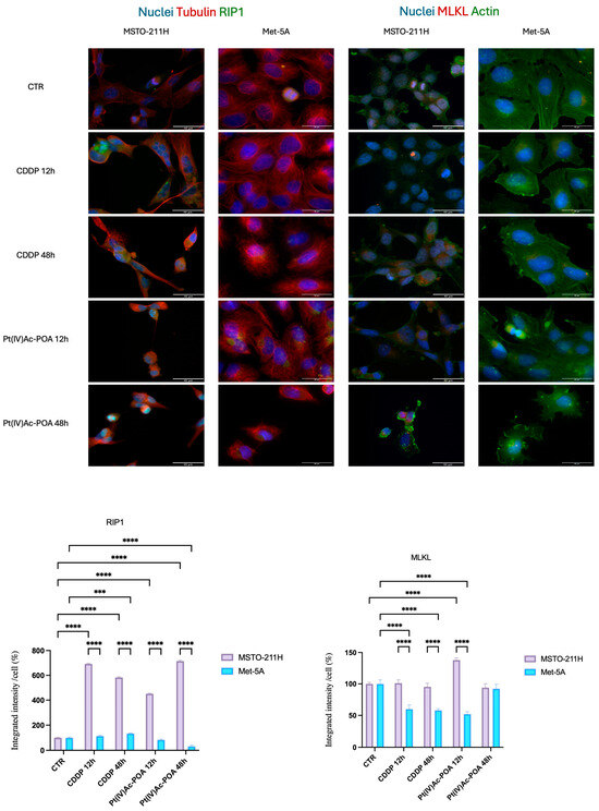
3.5. Activation of Different Cell Death Mechanisms
4. Discussion
Supplementary Materials
Author Contributions
Funding
Institutional Review Board Statement
Informed Consent Statement
Data Availability Statement
Acknowledgments
Conflicts of Interest
References
- Carbone, M.; Adusumilli, P.S.; Alexander, H.R.; Baas, P.; Bardelli, F.; Bononi, A.; Bueno, R.; Felley-Bosco, E.; Galateau-Salle, F.; Jablons, D.; et al. Mesothelioma: Scientific Clues for Prevention, Diagnosis, and Therapy. CA Cancer J. Clin. 2019, 69, 402–429. [Google Scholar] [CrossRef] [PubMed]
- Carbone, M.; Yang, H. Mesothelioma: Recent Highlights. Ann. Transl. Med. 2017, 5, 238. [Google Scholar] [CrossRef] [PubMed]
- Fernandez-Cuesta, L.; Mangiante, L.; Alcala, N.; Foll, M. Challenges in Lung and Thoracic Pathology: Molecular Advances in the Classification of Pleural Mesotheliomas. Virchows Arch. 2021, 478, 73–80. [Google Scholar] [CrossRef] [PubMed]
- Asciak, R.; George, V.; Rahman, N.M. Update on Biology and Management of Mesothelioma. Eur. Respir. Rev. 2021, 30, 200226. [Google Scholar] [CrossRef] [PubMed]
- Toyokuni, S. Iron Addiction with Ferroptosis-Resistance in Asbestos-Induced Mesothelial Carcinogenesis: Toward the Era of Mesothelioma Prevention. Free Radic. Biol. Med. 2019, 133, 206–215. [Google Scholar] [CrossRef] [PubMed]
- Toyokuni, S. Iron-Induced Carcinogenesis: The Role of Redox Regulation. Free Radic. Biol. Med. 1996, 20, 553–566. [Google Scholar] [CrossRef] [PubMed]
- Chen, Z.; Gaudino, G.; Pass, H.I.; Carbone, M.; Yang, H. Diagnostic and Prognostic Biomarkers for Malignant Mesothelioma: An Update. Transl. Lung Cancer Res. 2017, 6, 259–269. [Google Scholar] [CrossRef]
- Carbone, M.; Ly, B.H.; Dodson, R.F.; Pagano, I.; Morris, P.T.; Dogan, U.A.; Gazdar, A.F.; Pass, H.I.; Yang, H. Malignant Mesothelioma: Facts, Myths, and Hypotheses. J. Cell. Physiol. 2012, 227, 44–58. [Google Scholar] [CrossRef] [PubMed]
- Park, E.K.; Takahashi, K.; Hoshuyama, T.; Cheng, T.J.; Delgermaa, V.; Le, G.V.; Sorahan, T. Global Magnitude of Reported and Unreported Mesothelioma. Environ. Health Perspect. 2011, 119, 514–518. [Google Scholar] [CrossRef] [PubMed]
- Crovella, S.; Bianco, A.M.; Vuch, J.; Zupin, L.; Moura, R.R.; Trevisan, E.; Schneider, M.; Brollo, A.; Nicastro, E.M.; Cosenzi, A.; et al. Iron Signature in Asbestos-Induced Malignant Pleural Mesothelioma: A Population-Based Autopsy Study. J. Toxicol. Environ. Health—Part A Curr. Issues 2016, 79, 129–141. [Google Scholar] [CrossRef] [PubMed]
- Dodson, R.F.; Williams, M.G.; O’Sullivan, M.F.; Corn, C.J.; Greenberg, S.D.; Hurst, G.A. A Comparison of the Ferruginous Body and Uncoated Fiber Content in the Lungs of Former Asbestos Workers. Am. Rev. Respir. Dis. 1985, 132, 143–147. [Google Scholar] [CrossRef] [PubMed]
- Visonà, S.D.; Capella, S.; Bodini, S.; Borrelli, P.; Villani, S.; Crespi, E.; Colosio, C.; Previderè, C.; Belluso, E. Evaluation of Deposition and Clearance of Asbestos (Detected by SEM-EDS) in Lungs of Deceased Subjects Environmentally and/or Occupationally Exposed in Broni (Pavia, Northern Italy). Front. Public Health 2021, 9, 678040. [Google Scholar] [CrossRef] [PubMed]
- Shi, L.; Ito, F.; Wang, Y.; Okazaki, Y.; Tanaka, H.; Mizuno, M.; Hori, M.; Hirayama, T.; Nagasawa, H.; Richardson, D.R.; et al. Non-Thermal Plasma Induces a Stress Response in Mesothelioma Cells Resulting in Increased Endocytosis, Lysosome Biogenesis and Autophagy. Free Radic. Biol. Med. 2017, 108, 904–917. [Google Scholar] [CrossRef] [PubMed]
- Rangone, B.; Ferrari, B.; Astesana, V.; Masiello, I.; Veneroni, P.; Zanellato, I.; Osella, D.; Bottone, M.G. A New Platinum-Based Prodrug Candidate: Its Anticancer Effects in B50 Neuroblastoma Rat Cells. Life Sci. 2018, 210, 166–176. [Google Scholar] [CrossRef] [PubMed]
- Gabano, E.; Ravera, M.; Zanellato, I.; Tinello, S.; Gallina, A.; Rangone, B.; Gandin, V.; Marzano, C.; Bottone, M.G.; Osella, D. An Unsymmetric Cisplatin-Based Pt(IV) DerIVatIVe Containing 2-(2-Propynyl)Octanoate: A Very Efficient Multi-Action Antitumor Prodrug Candidate. Dalton Trans. 2017, 46, 14174–14185. [Google Scholar] [CrossRef] [PubMed]
- Štarha, P.; Křikavová, R. Platinum(IV) and Platinum(II) Anticancer Complexes with Biologically Active Releasable Ligands. Coord. Chem. Rev. 2024, 501, 215578. [Google Scholar] [CrossRef]
- Jia, C.; Deacon, G.B.; Zhang, Y.; Gao, C. Platinum(IV) Antitumor Complexes and Their Nano-Drug Delivery. Coord. Chem. Rev. 2021, 429, 213640. [Google Scholar] [CrossRef]
- Ravera, M.; Gabano, E.; McGlinchey, M.J.; Osella, D. A View on Multi-Action Pt(IV) Antitumor Prodrugs. Inorganica Chim. Acta 2019, 492, 32–47. [Google Scholar] [CrossRef]
- Kenny, R.G.; Marmion, C.J. Toward Multi-Targeted Platinum and Ruthenium Drugs-A New Paradigm in Cancer Drug Treatment Regimens? Chem. Rev. 2019, 119, 1058–1137. [Google Scholar] [CrossRef] [PubMed]
- Alessio, M.; Zanellato, I.; Bonarrigo, I.; Gabano, E.; Ravera, M.; Osella, D. Antiproliferative Activity of Pt(IV)-Bis(Carboxylato) Conjugates on Malignant Pleural Mesothelioma Cells. J. Inorg. Biochem. 2013, 129, 52–57. [Google Scholar] [CrossRef] [PubMed]
- Almotairy, A.R.Z.; Montagner, D.; Morrison, L.; Devereux, M.; Howe, O.; Erxleben, A. Pt(IV) pro-Drugs with an Axial HDAC Inhibitor Demonstrate Multimodal Mechanisms Involving DNA Damage and Apoptosis Independent of Cisplatin Resistance in A2780/A2780cis Cells. J. Inorg. Biochem. 2020, 210, 111125. [Google Scholar] [CrossRef] [PubMed]
- Hrebackova, J.; Hrabeta, J.; Eckschlager, T. Valproic Acid in the Complex Therapy of Malignant Tumors. Curr. Drug Targets 2010, 11, 361–379. [Google Scholar] [CrossRef] [PubMed]
- Bolden, J.E.; Peart, M.J.; Johnstone, R.W. Anticancer Activities of Histone Deacetylase Inhibitors. Nat. Rev. Drug Discov. 2006, 5, 769–784. [Google Scholar] [CrossRef] [PubMed]
- Li, Y.; Seto, E. HDACs and HDAC Inhibitors in Cancer Development and Therapy. Cold Spring Harb. Perspect. Med. 2016, 6, a026831. [Google Scholar] [CrossRef] [PubMed]
- You, B.R.; Park, W.H. The Levels of HDAC1 and Thioredoxin1 Are Related to the Death of Mesothelioma Cells by Suberoylanilide Hydroxamic Acid. Int. J. Oncol. 2016, 48, 2197–2204. [Google Scholar] [CrossRef] [PubMed][Green Version]
- Kuznetsoff, J.N.; Owens, D.A.; Lopez, A.; Rodriguez, D.A.; Chee, N.T.; Kurtenbach, S.; Bilbao, D.; Roberts, E.R.; Volmar, C.H.; Wahlestedt, C.; et al. Dual Screen for Efficacy and Toxicity Identifies HDAC Inhibitor with Distinctive Activity Spectrum for BAP1-Mutant Uveal Melanoma. Mol. Cancer Res. 2021, 19, 215–222. [Google Scholar] [CrossRef] [PubMed]
- Bensaid, D.; Blondy, T.; Deshayes, S.; Dehame, V.; Bertrand, P.; Grégoire, M.; Errami, M.; Blanquart, C. Assessment of New HDAC Inhibitors for Immunotherapy of Malignant Pleural Mesothelioma. Clin. Epigenetics 2018, 10, 79. [Google Scholar] [CrossRef]
- Paik, P.K.; Krug, L.M. Histone Deacetylase Inhibitors in Malignant Pleural Mesothelioma: Preclinical Rationale and Clinical Trials. J. Thorac. Oncol. 2010, 5, 275. [Google Scholar] [CrossRef] [PubMed]
- Gaiaschi, L.; Roda, E.; Favaron, C.; Gola, F.; Gabano, E.; Ravera, M.; Rossi, P.; Bottone, M.G. The Power of a Novel Combined Anticancer Therapy: Challenge and Opportunity of Micotherapy in the Treatment of Glioblastoma Multiforme. Biomed. Pharmacother. 2022, 155, 113729. [Google Scholar] [CrossRef] [PubMed]
- Gaiaschi, L.; Favaron, C.; Casali, C.; Gola, F.; De Luca, F.; Ravera, M.; Roda, E.; Rossi, P.; Bottone, M.G. Study on the Activation of Cell Death Mechanisms: In Search of New Therapeutic Targets in Glioblastoma Multiforme. Apoptosis 2023, 28, 1241–1257. [Google Scholar] [CrossRef] [PubMed]
- Borchert, S.; Suckrau, P.M.; Wessolly, M.; Mairinger, E.; Hegedus, B.; Hager, T.; Herold, T.; Eberhardt, W.E.E.; Wohlschlaeger, J.; Aigner, C.; et al. Screening of Pleural Mesothelioma Cell Lines for Kinase Activity May Identify New Mechanisms of Therapy Resistance in Patients Receiving Platin-Based Chemotherapy. J. Oncol. 2019, 2019, 2902985. [Google Scholar] [CrossRef]
- Vandermeers, F.; Hubert, P.; Delvenne, P.; Mascaux, C.; Grigoriu, B.; Burny, A.; Scherpereel, A.; Willems, L. Valproate, in Combination with Pemetrexed and Cisplatin, Provides Additional Efficacy to the Treatment of Malignant Mesothelioma. Clin. Cancer Res. 2009, 15, 2818–2828. [Google Scholar] [CrossRef] [PubMed]
- Ferrari, B.; Roda, E.; Priori, E.C.; De Luca, F.; Facoetti, A.; Ravera, M.; Brandalise, F.; Locatelli, C.A.; Rossi, P.; Bottone, M.G. A New Platinum-Based Prodrug Candidate for Chemotherapy and Its Synergistic Effect With Hadrontherapy: Novel Strategy to Treat Glioblastoma. Front. Neurosci. 2021, 15, 589906. [Google Scholar] [CrossRef] [PubMed]
- Stirling, D.R.; Swain-Bowden, M.J.; Lucas, A.M.; Carpenter, A.E.; Cimini, B.A.; Goodman, A. CellProfiler 4: Improvements in Speed, Utility and Usability. BMC Bioinform. 2021, 22, 433. [Google Scholar] [CrossRef] [PubMed]
- Wang, A.; Papneja, A.; Hyrcza, M.; Al-Habeeb, A.; Ghazarian, D. Gene of the Month: BAP1. J. Clin. Pathol. 2016, 69, 750–753. [Google Scholar] [CrossRef] [PubMed]
- Testa, J.R.; Cheung, M.; Pei, J.; Below, J.E.; Tan, Y.; Sementino, E.; Cox, N.J.; Dogan, A.U.; Pass, H.I.; Trusa, S.; et al. Germline BAP1 Mutations Predispose to Malignant Mesothelioma. Nat. Genet. 2011, 43, 1022–1026. [Google Scholar] [CrossRef] [PubMed]
- Zhang, Y.; Shi, J.; Liu, X.; Feng, L.; Gong, Z.; Koppula, P.; Sirohi, K.; Li, X.; Wei, Y.; Lee, H.; et al. BAP1 Links Metabolic Regulation of Ferroptosis to Tumour Suppression. Nat. Cell Biol. 2018, 20, 1181–1192. [Google Scholar] [CrossRef] [PubMed]
- Bononi, A.; Giorgi, C.; Patergnani, S.; Larson, D.; Verbruggen, K.; Tanji, M.; Pellegrini, L.; Signorato, V.; Olivetto, F.; Pastorino, S.; et al. BAP1 Regulates IP3R3-Mediated Ca2+ Flux to Mitochondria Suppressing Cell Transformation. Nature 2017, 546, 549–553. [Google Scholar] [CrossRef] [PubMed]
- Yang, H.; Hall, S.R.R.; Sun, B.; Zhao, L.; Gao, Y.; Schmid, R.A.; Tan, S.T.; Peng, R.-W.; Yao, F.; Stella, G.M.; et al. NF2 and Canonical Hippo-YAP Pathway Define Distinct Tumor Subsets Characterized by Different Immune Deficiency and Treatment Implications in Human Pleural Mesothelioma. Cancers 2021, 13, 1561. [Google Scholar] [CrossRef] [PubMed]
- Deiana, C.; Fabbri, F.; Tavolari, S.; Palloni, A.; Brandi, G. Improvements in Systemic Therapies for Advanced Malignant Mesothelioma. Int. J. Mol. Sci. 2023, 24, 10415. [Google Scholar] [CrossRef] [PubMed]
- Condoluci, A.; Mazzara, C.; Zoccoli, A.; Pezzuto, A.; Tonini, G. Impact of Smoking on Lung Cancer Treatment Effectiveness: A Review. Future Oncol. 2016, 12, 2149–2161. [Google Scholar] [CrossRef] [PubMed]
- Shanmugam, G.; Rakshit, S.; Sarkar, K. HDAC Inhibitors: Targets for Tumor Therapy, Immune Modulation and Lung Diseases. Transl. Oncol. 2022, 16, 101312. [Google Scholar] [CrossRef]
- Felley-Bosco, E.; Gray, S.G. Mesothelioma Driver Genes, Ferroptosis, and Therapy. Front. Oncol. 2019, 9, 1318. [Google Scholar] [CrossRef] [PubMed]
- Mou, Y.; Wang, J.; Wu, J.; He, D.; Zhang, C.; Duan, C.; Li, B. Ferroptosis, a New Form of Cell Death: Opportunities and Challenges in Cancer. J. Hematol. Oncol. 2019, 12, 34. [Google Scholar] [CrossRef] [PubMed]
- Chen, J.; Kos, R.; Garssen, J.; Redegeld, F. Cells Molecular Insights into the Mechanism of Necroptosis: The Necrosome as a Potential Therapeutic Target. Cells 2019, 8, 1486. [Google Scholar] [CrossRef] [PubMed]
- Favaron, C.; Gabano, E.; Zanellato, I.; Gaiaschi, L.; Casali, C.; Bottone, M.G.; Ravera, M. Effects of Ferrocene and Ferrocenium on MCF-7 Breast Cancer Cells and Interconnection with Regulated Cell Death Pathways. Molecules 2023, 28, 6469. [Google Scholar] [CrossRef] [PubMed]
- Klionsky, D.J.; Abdel-Aziz, A.K.; Abdelfatah, S.; Abdellatif, M.; Abdoli, A.; Abel, S.; Abeliovich, H.; Abildgaard, M.H.; Abudu, Y.P.; Acevedo-Arozena, A.; et al. Guidelines for the Use and Interpretation of Assays for Monitoring Autophagy (4th Edition)1. Autophagy 2021, 17, 1–382. [Google Scholar] [CrossRef]
- D’Arcy, M.S. Cell Death: A Review of the Major Forms of Apoptosis, Necrosis and Autophagy. Cell Biol. Int. 2019, 43, 582–592. [Google Scholar] [CrossRef] [PubMed]
- Liao, Y.X.; Yu, H.Y.; Lv, J.Y.; Cai, Y.R.; Liu, F.; He, Z.M.; He, S.S. Targeting Autophagy Is a Promising Therapeutic Strategy to Overcome Chemoresistance and Reduce Metastasis in Osteosarcoma (Review). Int. J. Oncol. 2019, 55, 1213. [Google Scholar] [CrossRef] [PubMed]
- Xue, J.; Patergnani, S.; Giorgi, C.; Suarez, J.; Goto, K.; Bononi, A.; Tanji, M.; Novelli, F.; Pastorino, S.; Xu, R.; et al. Asbestos Induces Mesothelial Cell Transformation via HMGB1-Driven Autophagy. Proc. Natl. Acad. Sci. USA 2020, 117, 25543. [Google Scholar] [CrossRef] [PubMed]
- Novelli, F.; Bononi, A.; Wang, Q.; Bai, F.; Patergnani, S.; Kricek, F.; Haglund, E.; Suarez, J.S.; Tanji, M.; Xu, R.; et al. BAP1 Forms a Trimer with HMGB1 and HDAC1 That Modulates Gene × Environment Interaction with Asbestos. Proc. Natl. Acad. Sci. USA 2021, 118, e2111946118. [Google Scholar] [CrossRef]










| Primary Antibody | Dilution | Secondary Antibody | |
|---|---|---|---|
| BAP1 | Mouse monoclonal anti-BAP1 (Santa Cruz Biotechnology, Dallas, TX, USA) | 1:200 | Alexa 594-conjugated anti-mouse (Molecular Probes; Invitrogen, Waltham, MA, USA) |
| GPX4 | Rabbit polyclonal anti-Glutathione Peroxidase 4 (GPX4) (Abcam, Cambridge, UK) | 1:400 | Alexa 488-conjugated anti-rabbit (Molecular Probes; Invitrogen) |
| FTH1 | Rabbit anti-ferritin heavy chain (FTH1) (Invitrogen) | 1:200 | Alexa 488-conjugated anti-rabbit antibody (Molecular Probes; Invitrogen) |
| NF2 antibody | Rabbit polyclonal anti-NF2 (Sigma-Aldrich, St. Louis, MO, USA) | 1:100 | Alexa 488-conjugated anti-rabbit (Molecular Probes; Invitrogen) |
| SLC7A11 | Mouse polyclonal anti-SLC7A11 (Invitrogen) | 1:100 | Alexa 594-conjugated anti-mouse (Molecular Probes; Invitrogen) |
| Cleaved Caspase 3 | Rabbit monoclonal anti-cleaved caspase-3 (Cell Signaling Technology, Danvers, MA, USA) | 1:200 | Alexa 488-conjugated anti-rabbit (Molecular Probes; Invitrogen) |
| RIP1 | Rabbit polyclonal anti-RIP1 (Santa Cruz Biotechnology) | 1:200 | Alexa 488-conjugated anti-rabbit (Molecular Probes; Invitrogen) |
| MLKL | Mouse monoclonal Anti-MLKL Antibody, clone 3H1 (Sigma-Aldrich) | 1:200 | Alexa 594-conjugated anti-mouse (Molecular Probes; Invitrogen) |
| LC3B | Rabbit polyclonal anti-LC3B (Cell Signaling Technology) | 1:200 | Alexa 594-conjugated anti-rabbit (Molecular Probes; Invitrogen) |
| p62/SQSTM1 | Mouse monoclonal anti-mouse p62/SQSTM1 (Abcam) | 1:200 | Alexa 594-conjugated anti-mouse (Molecular Probes; Invitrogen) |
| ACO-2 | Rabbit polyclonal anti-aconitase-2 (Aco-2) (GeneText, Irvine, CA, USA) | 1:200 | Alexa 488-conjugated anti-rabbit (Molecular Probes; Invitrogen) |
| NRF2 | Rabbit polyclonal anti-NRF2 (Abcam) | 1:200 | Alexa 488-conjugated anti-rabbit (Molecular Probes; Invitrogen) |
| Ki-67 | Mouse monoclonal anti-Ki-67 antibody (Dako, Agilent technologies, Santa Clara, CA, USA) | 1:100 | Alexa 594-conjugated anti-mouse (Molecular Probes; Invitrogen) |
| ACETYL-H3 | Rabbit polyclonal anti-Histone H3 (acetyl K9) (Abcam) | 1:200 | Alexa 488-conjugated anti-rabbit (Molecular Probes; Invitrogen) |
| β-Actin | Rabbit polyclonal anti-beta actin (GeneText) | 1:200 | Alexa 488-conjugated anti-rabbit (Molecular Probes; Invitrogen) |
| α-Tubulin | Monoclonal mouse anti-α-tubulin (Invitrogen) | 1:1000 | Alexa 594-conjugated anti-mouse (Molecular Probes; Invitrogen) |
| Mitochondria | Human autoimmune serum recognizing the 70 kDa E2 subunit of the pyruvate dehydrogenase complex b. | 1:400 | Alexa 594-conjugated anti-human (Molecular Probes; Invitrogen) |
| Lysosome | Human autoimmune serum recognizing lysosomal proteinase | 1:400 | Alexa 488-conjugated anti-human (Molecular Probes; Invitrogen) |
| COXII | Rabbit polyclonal anti-COXII (GeneText) | 1:200 | Alexa 488-conjugated anti-rabbit (Molecular Probes; Invitrogen) |
Disclaimer/Publisher’s Note: The statements, opinions and data contained in all publications are solely those of the individual author(s) and contributor(s) and not of MDPI and/or the editor(s). MDPI and/or the editor(s) disclaim responsibility for any injury to people or property resulting from any ideas, methods, instructions or products referred to in the content. |
© 2024 by the authors. Licensee MDPI, Basel, Switzerland. This article is an open access article distributed under the terms and conditions of the Creative Commons Attribution (CC BY) license (https://creativecommons.org/licenses/by/4.0/).
Share and Cite
Favaron, C.; Gaiaschi, L.; Casali, C.; De Luca, F.; Gola, F.; Cavallo, M.; Ramundo, V.; Aldieri, E.; Milanesi, G.; Visonà, S.D.; et al. Unraveling Novel Strategies in Mesothelioma Treatments Using a Newly Synthetized Platinum(IV) Compound. Pharmaceutics 2024, 16, 1015. https://doi.org/10.3390/pharmaceutics16081015
Favaron C, Gaiaschi L, Casali C, De Luca F, Gola F, Cavallo M, Ramundo V, Aldieri E, Milanesi G, Visonà SD, et al. Unraveling Novel Strategies in Mesothelioma Treatments Using a Newly Synthetized Platinum(IV) Compound. Pharmaceutics. 2024; 16(8):1015. https://doi.org/10.3390/pharmaceutics16081015
Chicago/Turabian StyleFavaron, Cristina, Ludovica Gaiaschi, Claudio Casali, Fabrizio De Luca, Federica Gola, Margherita Cavallo, Valeria Ramundo, Elisabetta Aldieri, Gloria Milanesi, Silvia Damiana Visonà, and et al. 2024. "Unraveling Novel Strategies in Mesothelioma Treatments Using a Newly Synthetized Platinum(IV) Compound" Pharmaceutics 16, no. 8: 1015. https://doi.org/10.3390/pharmaceutics16081015
APA StyleFavaron, C., Gaiaschi, L., Casali, C., De Luca, F., Gola, F., Cavallo, M., Ramundo, V., Aldieri, E., Milanesi, G., Visonà, S. D., Ravera, M., & Bottone, M. G. (2024). Unraveling Novel Strategies in Mesothelioma Treatments Using a Newly Synthetized Platinum(IV) Compound. Pharmaceutics, 16(8), 1015. https://doi.org/10.3390/pharmaceutics16081015

