Large-Scale Isolation of Milk Exosomes for Skincare
Abstract
1. Introduction
2. Materials and Methods
2.1. Isolation, Purification, and Lyophilization of Exosomes
2.2. Transmission Electron Microscopy (TEM)
2.3. Zeta Potential of Milk Exosomes
2.4. Protein Quantification
2.5. Western Blot Analysis
2.6. Nanoflow Analysis
2.7. Size-Exclusion HPLC Analysis
2.8. Residual Water Content Measurement
2.9. Bioinformatics Analysis
2.9.1. RNA Isolation and High-Throughput Sequencing of Transcriptome
2.9.2. Protein Extraction and Digestion
2.10. Cell Culture
2.11. Cellular Uptake of Exosomes
2.12. Cytotoxicity Assay
2.13. Melanin Content Analysis
2.14. Determination of the Maximum Tolerated Concentration
2.15. Melanin Synthesis Inhibition Assay in Zebrafish
2.16. Tyrosinase Activity Analysis
2.17. Measurement of Intracellular Reactive Oxidative Species
2.18. Measurement of Reactive Oxidative Species in Zebrafish
2.19. RT-qPCR Quantitative Reverse-Transcription Polymerase Chain Reaction (qRT-PCR)
2.20. In Vivo Skin Delivery of Exosomes
2.21. Dermatological Tests
2.21.1. Multiple Times Skin Stimulation Test
2.21.2. Acute Skin Stimulation Test
2.22. Statistical Analysis
3. Results
3.1. Large-Scale Isolation and Characteristics of Milk Exosomes
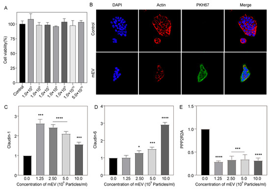
3.2. Protection of Milk Exosomes on the Skin Barrier
3.3. Skin Lightening of Milk Exosomes
3.4. Anti-Aging Effect of Milk Exosomes
3.5. Soothing Effect of Milk Exosomes in Cells
3.6. Penetration Effect in Animal Models
3.7. Mechanism of mEVs to Regulate Skin Function
4. Conclusions
Supplementary Materials
Author Contributions
Funding
Institutional Review Board Statement
Informed Consent Statement
Data Availability Statement
Conflicts of Interest
References
- Tkach, M.; Thery, C. Communication by Extracellular Vesicles: Where We Are and Where We Need to Go. Cell 2016, 164, 1226–1232. [Google Scholar] [CrossRef] [PubMed]
- Thery, C.; Zitvogel, L.; Amigorena, S. Exosomes: Composition, biogenesis and function. Nat. Rev. Immunol. 2002, 2, 569–579. [Google Scholar] [CrossRef] [PubMed]
- Budnik, V.; Ruiz-Canada, C.; Wendler, F. Extracellular vesicles round off communication in the nervous system. Int. J. Mol. Sci. 2016, 17, 160–172. [Google Scholar] [CrossRef] [PubMed]
- Wang, X.; Zhao, X.; Zhong, Y.; Shen, J.; An, W. Biomimetic Exosomes: A New Generation of Drug Delivery System. Front. Bioeng. Biotech. 2022, 10, 865682. [Google Scholar] [CrossRef] [PubMed]
- Lu, M.; Huang, Y. Bioinspired exosome-like therapeutics and delivery nanoplatforms. Biomaterials 2020, 242, 119925. [Google Scholar] [CrossRef] [PubMed]
- Yuan, D.F.; Zhao, Y.L.; Banks, W.A.; Bullock, K.M.; Haney, M.; Batrakova, E.; Kabanov, A.V. Macrophage exosomes as natural nanocarriers for protein delivery to inflamed brain. Biomaterials 2017, 142, 1–12. [Google Scholar] [CrossRef] [PubMed]
- Wang, J.; Li, X.Q.; Wang, S.C.; Cui, J.; Ren, X.X.; Su, J.C. Bone-Targeted Exosomes: Strategies and Applications. Adv. Healthc. Mater. 2023, 12, 2203361. [Google Scholar] [CrossRef] [PubMed]
- Di, C.X.; Zhang, Q.J.; Wang, Y.P.; Wang, F.; Chen, Y.H.; Gan, L.; Zhou, R.; Sun, C.; Li, H.Y.; Zhang, X.T.; et al. Exosomes as drug carriers for clinical application. Artif. Cell Nanomed. B 2018, 46, S564–S570. [Google Scholar] [CrossRef]
- Kim, Y.J.; Yoo, S.M.; Park, H.H.; Lim, H.J.; Kim, Y.L.; Lee, S.; Seo, K.W.; Kang, K.S. Exosomes derived from human umbilical cord blood mesenchymal stem cells stimulates rejuvenation of human skin. Biochem. Bioph. Res. Co. 2017, 493, 1102–1108. [Google Scholar] [CrossRef]
- Sun, Y.; Liu, G.L.; Zhang, K.; Cao, Q.; Liu, T.J.; Li, J.N. Mesenchymal stem cells-derived exosomes for drug delivery. Stem Cell Res. Ther. 2021, 12, 561. [Google Scholar] [CrossRef]
- Somiya, M.; Yoshioka, Y.; Ochiya, T. Biocompatibility of highly purified bovine milk-derived extracellular vesicles. J. Extracell. Vesicles 2018, 7, 1440132. [Google Scholar] [CrossRef] [PubMed]
- Zhong, J.; Xia, B.Z.; Shan, S.B.; Zheng, A.P.; Zhang, S.W.; Chen, J.G.; Liang, X.J. High-quality milk exosomes as oral drug delivery system. Biomaterials 2021, 277, 121126. [Google Scholar] [CrossRef] [PubMed]
- Li, Y.; Wu, Y.; Federzoni, E.A.; Wang, X.D.; Dharmawan, A.; Hu, X.Y.; Wang, H.; Hawley, R.J.; Stevens, S.; Sykes, M.; et al. CD47 cross-dressing by extracellular vesicles expressing CD47 inhibits phagocytosis without transmitting cell death signals. eLife 2022, 11, e73677. [Google Scholar] [CrossRef] [PubMed]
- Zhong, Y.; Wang, X.; Zhao, X.; Shen, J.; Wu, X.; Gao, P.; Yang, P.; Chen, J.; An, W. Multifunctional Milk-Derived Small Extracellular Vesicles and Their Biomedical Applications. Pharmaceutics 2023, 15, 1418. [Google Scholar] [CrossRef] [PubMed]
- Sanwlani, R.; Fonseka, P.; Chitti, S.V.; Mathivanan, S. Milk-Derived Extracellular Vesicles in Inter-Organism, Cross-Species Communication and Drug Delivery. Proteomes 2020, 8, 11. [Google Scholar] [CrossRef] [PubMed]
- Rahman, M.M.; Shimizu, K.; Yamauchi, M.; Takase, H.; Ugawa, S.; Okada, A.; Inoshima, Y. Acidification effects on isolation of extracellular vesicles from bovine milk. PLoS ONE 2019, 14, e0222613. [Google Scholar] [CrossRef] [PubMed]
- Shailaja, A.; Bruce, T.F.; Gerard, P.; Powell, R.R.; Pettigrew, C.A.; Kerrigan, J.L. Comparison of cell viability assessment and visualization of Aspergillus niger biofilm with two fluorescent probe staining methods. Biofilm 2022, 4, 100090. [Google Scholar] [CrossRef] [PubMed]
- Hsu, P.-H.; Chen, Y.-H.; Huang, P.-I.; Hwang, P.-A. Skin proteomic profiling of irradiation-induced fibrosis and its modulation by low molecular weight fucoidan via tight junction pathway. Biomed. Pharmacother. 2022, 153, 113417. [Google Scholar] [CrossRef] [PubMed]
- Citi, S.; Paschoud, S.; Pulimeno, P.; Timolati, F.; De Robertis, F.; Jond, L.; Guillemot, L. The Tight Junction Protein Cingulin Regulates Gene Expression and RhoA Signaling. Ann. N. Y. Acad. Sci. 2009, 1165, 88–98. [Google Scholar] [CrossRef]
- Tang, H.; Yang, L.; Wu, L.; Wang, H.; Chen, K.; Wu, H.; Li, Y. Kaempferol, the melanogenic component of Sanguisorba officinalis, enhances dendricity and melanosome maturation/transport in melanocytes. J. Pharmacol. Sci. 2021, 147, 348–357. [Google Scholar] [CrossRef]
- Xu, M.-M.; Kang, J.-Y.; Ji, S.; Wei, Y.-Y.; Wei, S.-L.; Ye, J.-J.; Wang, Y.-G.; Shen, J.-L.; Wu, H.-M.; Fei, G.-H.; et al. Melatonin Suppresses Macrophage M1 Polarization and ROS-Mediated Pyroptosis via Activating ApoE/LDLR Pathway in Influenza A-Induced Acute Lung Injury. Oxid. Med. Cell Longev. 2022, 2022, 2520348. [Google Scholar] [CrossRef] [PubMed]
- Li, Z.; Zhang, B.; Yao, W.; Zhang, C.; Wan, L.; Zhang, Y. APC-Cdh1 Regulates Neuronal Apoptosis Through Modulating Glycolysis and Pentose-Phosphate Pathway after Oxygen-Glucose Deprivation and Reperfusion. Cell Mol. Neurobiol. 2018, 39, 123–135. [Google Scholar] [CrossRef] [PubMed]
- Ma, J.; Zhu, J.; Li, J.; Liu, J.; Kang, X.; Yu, J. Enhanced E6AP-mediated ubiquitination of ENO1 via LINC00663 contributes to radiosensitivity of breast cancer by regulating mitochondrial homeostasis. Cancer Lett. 2023, 560, 216118. [Google Scholar] [CrossRef] [PubMed]
- Berger, A.; Roberts, M.A.; Hoff, B. How dietary arachidonic- and docosahexaenoic- acid rich oils differentially affect the murine hepatic transcriptome. Lipids Health Dis. 2006, 5, 10. [Google Scholar] [CrossRef] [PubMed]
- Huang, M.; Liu, F.; Li, Z.; Liu, Y.; Su, J.; Ma, M.; He, Y.; Bu, H.; Gao, S.; Wang, H.; et al. Relationship between red cell distribution width/albumin ratio and carotid plaque in different glucose metabolic states in patients with coronary heart disease: A RCSCD-TCM study in China. Cardiovasc. Diabetol. 2023, 22, 39. [Google Scholar] [CrossRef]
- Kwon, J.H.; Kim, M.; Bae, Y.K.; Kim, G.H.; Choi, S.J.; Oh, W.; Um, S.; Jin, H.J. Decorin Secreted by Human Umbilical Cord Blood-Derived Mesenchymal Stem Cells Induces Macrophage Polarization via CD44 to Repair Hyperoxic Lung Injury. Int. J. Mol. Sci. 2019, 20, 4815. [Google Scholar] [CrossRef]
- Song, Q.; Chen, P.; Wu, S.J.; Chen, Y.; Zhang, Y. Differential Expression Profile of microRNAs and Tight Junction in the Lung Tissues of Rat with Mitomycin-C-Induced Pulmonary Veno-Occlusive Disease. Front. Cardiovasc. Med. 2022, 9, 746888. [Google Scholar] [CrossRef] [PubMed]
- Wang, F.; Wang, D.; Song, M.; Zhou, Q.; Liao, R.; Wang, Y. MiRNA-155-5p Reduces Corneal Epithelial Permeability by Remodeling Epithelial Tight Junctions during Corneal Wound Healing. Curr. Eye Res. 2020, 45, 904–913. [Google Scholar] [CrossRef]
- Li, Y.; Liu, J.; Pongkorpsakol, P.; Xiong, Z.; Li, L.; Jiang, X.; Zhao, H.; Yuan, D.; Zhang, C.; Guo, Y.; et al. Relief Effects of Icariin on Inflammation-Induced Decrease of Tight Junctions in Intestinal Epithelial Cells. Front. Pharmacol. 2022, 13, 903762. [Google Scholar] [CrossRef]
- Yan, H.; Kanki, H.; Matsumura, S.; Kawano, T.; Nishiyama, K.; Sugiyama, S.; Takemori, H.; Mochizuki, H.; Sasaki, T. MiRNA-132/212 regulates tight junction stabilization in blood-brain barrier after stroke. Cell Death Discov. 2021, 7, 380. [Google Scholar] [CrossRef]
- Chung, Y.H.; Li, S.C.; Kao, Y.H.; Luo, H.L.; Cheng, Y.T.; Lin, P.R.; Tai, M.H.; Chiang, P.H. MiR-30a-5p Inhibits Epithelial-to-Mesenchymal Transition and Upregulates Expression of Tight Junction Protein Claudin-5 in Human Upper Tract Urothelial Carcinoma Cells. Int. J. Mol. Sci. 2017, 18, 1826. [Google Scholar] [CrossRef] [PubMed]
- Chung, P.J.; Chi, L.M.; Chen, C.L.; Liang, C.L.; Lin, C.T.; Chang, Y.X.; Chen, C.H.; Chang, Y.S. MicroRNA-205 targets tight junction-related proteins during urothelial cellular differentiation. Mol. Cell Proteom. 2014, 13, 2321–2336. [Google Scholar] [CrossRef] [PubMed]
- Muenchau, S.; Deutsch, R.; de Castro, I.J.; Hielscher, T.; Heber, N.; Niesler, B.; Lusic, M.; Stanifer, M.L.; Boulant, S. Hypoxic Environment Promotes Barrier Formation in Human Intestinal Epithelial Cells through Regulation of MicroRNA 320a Expression. Mol. Cell Biol. 2019, 39, e00553-18. [Google Scholar] [CrossRef] [PubMed]
- Ye, D.; Guo, S.; Al-Sadi, R.; Ma, T.Y. MicroRNA regulation of intestinal epithelial tight junction permeability. Gastroenterology 2011, 141, 1323–1333. [Google Scholar] [CrossRef] [PubMed]
- Xi, M.; Zhao, P.; Li, F.; Bao, H.; Ding, S.; Ji, L.; Yan, J. MicroRNA-16 inhibits the TLR4/NF-κB pathway and maintains tight junction integrity in irritable bowel syndrome with diarrhea. J. Biol. Chem. 2022, 298, 102461. [Google Scholar] [CrossRef] [PubMed]
- Yang, Y.; Ma, Y.; Shi, C.; Chen, H.; Zhang, H.; Chen, N.; Zhang, P.; Wang, F.; Yang, J.; Yang, J.; et al. Overexpression of miR-21 in patients with ulcerative colitis impairs intestinal epithelial barrier function through targeting the Rho GTPase RhoB. Biochem. Biophys. Res. Commun. 2013, 434, 746–752. [Google Scholar] [CrossRef] [PubMed]
- Li, Q.; Zhu, F.; Chen, P. miR-7 and miR-218 epigenetically control tumor suppressor genes RASSF1A and Claudin-6 by targeting HoxB3 in breast cancer. Biochem. Biophys. Res. Commun. 2012, 424, 28–33. [Google Scholar] [CrossRef]
- Liu, W.; Cai, H.; Lin, M.; Zhu, L.; Gao, L.; Zhong, R.; Bi, S.; Xue, Y.; Shang, X. MicroRNA-107 prevents amyloid-beta induced blood-brain barrier disruption and endothelial cell dysfunction by targeting Endophilin-1. Exp. Cell Res. 2016, 343, 248–257. [Google Scholar] [CrossRef]
- Fang, Z.; He, Q.W.; Li, Q.; Chen, X.L.; Baral, S.; Jin, H.J.; Zhu, Y.Y.; Li, M.; Xia, Y.P.; Mao, L.; et al. MicroRNA-150 regulates blood-brain barrier permeability via Tie-2 after permanent middle cerebral artery occlusion in rats. FASEB J. 2016, 30, 2097–2107. [Google Scholar] [CrossRef]
- Wang, Y.; Yan, H. MicroRNA-126 contributes to Niaspan treatment induced vascular restoration after diabetic retinopathy. Sci. Rep. 2016, 6, 26909. [Google Scholar] [CrossRef]
- Ge, X.; Han, Z.; Chen, F.; Wang, H.; Zhang, B.; Jiang, R.; Lei, P.; Zhang, J. MiR-21 alleviates secondary blood-brain barrier damage after traumatic brain injury in rats. Brain Res. 2015, 1603, 150–157. [Google Scholar] [CrossRef]








| Forward | Reverse | |
|---|---|---|
| Claudin-1 | CTGTGGATGGACTGCGTCACGC | CGGGCCTTCTTCACTTTGTCGTC |
| Claudin-6 | TTCATCGGCAACAGCATCGT | GGTTATAGAAGTCCCGGATGA |
| PPP2R2A | CATTCTGGAGAATTACTAGCAAC | CTCGTAGTGTAGTAACTGTAGTAG |
| COX-2 | CAGGTCATTGGTGGAGAGGTGTATC | CCAGGAGGATGGAGTTGTTGTAGAG |
| IL-6 | GAGGATACCACTCCCAACAGACC | AAGTGCATCATCGTTGTTCATACA |
| TNF-α | TATGGCCCAGACCCTCACA | GGAGTAGACAAGGTACAACCCATC |
| Arg-1 | CCAGAAGAATGGAAGAGTCAGTGT | GCAGATATGCAGGGAGTCACC |
| Stat-6 | CCTCGTCACCAGTTGCTT | TCCAGTGCTTTCTGCTCC |
| IL-10 | CAGCCGGGAAGACAATAACTG | CCGCAGCTCTAGGAGCATGT |
Disclaimer/Publisher’s Note: The statements, opinions and data contained in all publications are solely those of the individual author(s) and contributor(s) and not of MDPI and/or the editor(s). MDPI and/or the editor(s) disclaim responsibility for any injury to people or property resulting from any ideas, methods, instructions or products referred to in the content. |
© 2024 by the authors. Licensee MDPI, Basel, Switzerland. This article is an open access article distributed under the terms and conditions of the Creative Commons Attribution (CC BY) license (https://creativecommons.org/licenses/by/4.0/).
Share and Cite
Wu, X.; Shen, J.; Zhong, Y.; Zhao, X.; Zhou, W.; Gao, P.; Wang, X.; An, W. Large-Scale Isolation of Milk Exosomes for Skincare. Pharmaceutics 2024, 16, 930. https://doi.org/10.3390/pharmaceutics16070930
Wu X, Shen J, Zhong Y, Zhao X, Zhou W, Gao P, Wang X, An W. Large-Scale Isolation of Milk Exosomes for Skincare. Pharmaceutics. 2024; 16(7):930. https://doi.org/10.3390/pharmaceutics16070930
Chicago/Turabian StyleWu, Xue, Jiuheng Shen, Youxiu Zhong, Xian Zhao, Wantong Zhou, Peifen Gao, Xudong Wang, and Wenlin An. 2024. "Large-Scale Isolation of Milk Exosomes for Skincare" Pharmaceutics 16, no. 7: 930. https://doi.org/10.3390/pharmaceutics16070930
APA StyleWu, X., Shen, J., Zhong, Y., Zhao, X., Zhou, W., Gao, P., Wang, X., & An, W. (2024). Large-Scale Isolation of Milk Exosomes for Skincare. Pharmaceutics, 16(7), 930. https://doi.org/10.3390/pharmaceutics16070930

