Process Simulation of Twin-Screw Granulation: A Review
Abstract
1. Introduction
- Screw configuration.
 - Conveying elements.
 - Pitch and length, kneading elements.
 - Angle and thickness of the screw.
 - The screw cross-sectional area.
 - Length to diameter (L/D).
 - Liquid-to-solid (L/S) ratio.
 - Properties of the material.
 - The formulation of the binder.
 - Screw speed.
 - The feed rates of the material.
 - The residence time distribution (RTD).
 - The size distribution of the granule particles.
 - The torque.
 - The granule porosity/density, and the final tablet properties.
 
- This text provides a comprehensive introduction to the basic ideas, design of equipment, process parameters, and simulation approaches in TSG.
 - Examining the influence of operational parameters and composition configurations on the flow characteristics, blending performance, and particle interplay in the twin-screw granulator.
 - This review critically examines simulation approaches, including the population balance model (PBM), computational fluid dynamics (CFD), the discrete element method (DEM), process modelling software (PMS), and linked techniques. The focus is on their application in simulating TSG processes.
 - Analysing the difficulties and constraints linked to each simulation method and offering perspectives on potential areas for future research.
 
2. Twin-Screw Granulation
2.1. The Liquid-to-Solid Ratio (L/S) of Twin-Screw Granulation
2.2. Screw Speed
2.3. Mixing and Residence Time
2.4. Conveying Elements
2.5. Kneading Blocks
2.6. Comb Mixer Elements
2.7. Fill Level
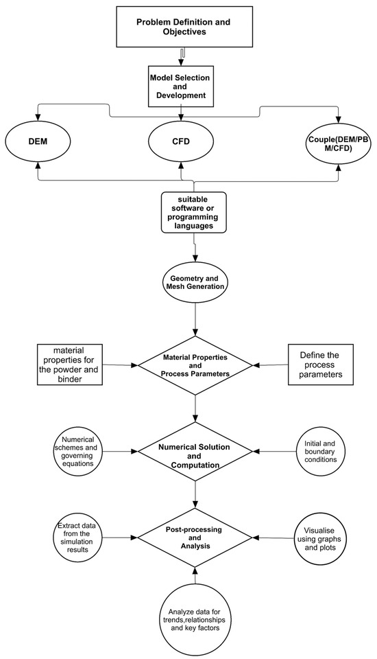
3. Modelling and Simulation of Wet Granulation
3.1. Approaches to Modelling of Wet Granulation Processes
3.1.1. The Data-Driven Models (Empirical)
3.1.2. The Physical (Mechanistic)-Based Models
- Application of thermodynamic conservation principles for mass, energy, and momentum.
 - Development of appropriate constitutive relations that define the intensive properties, mass, and heat transfer mechanisms as well as the particle growth and breakage mechanisms.
 - Application of population balances that track particle size distributions as various particulate phenomena take place.
 
3.2. Modelling through Population Balance Model (PBM)
3.3. DEM Simulation
Base Models
3.4. CFD Simulation
3.4.1. Equations of Conservation
Mass Conservation (Continuity Equation)
Momentum Conservation
Energy Conservation
3.5. Strengths and Limitations of Simulation Approaches
4. Simulation of Twin-Screw Granulation
4.1. DEM Simulation of the Twin-Screw Granulation
4.1.1. Analysis of Particle Fragmentation and Clumping in TSG
4.1.2. Influence of Fill Level on Granule and Tablet Characteristics
4.1.3. Tracking and Mixing of Materials in Twin-Screw Feeders
4.1.4. Powder Blending in Twin-Screw Granulators
4.1.5. Particle Breakage in Twin-Screw Pulping
4.1.6. Mixing Dynamics of Cohesive Particles in Twin-Screw Mixers
4.1.7. Effect of Particle Shape on Conveying Properties in TSG
4.2. Population Balance Modelling of the Twin-Screw Granulation Process
4.3. Coupled Simulation of Twin-Screw Granulation
4.4. Future Directions and Emerging Trends
5. Conclusions
Author Contributions
Funding
Acknowledgments
Conflicts of Interest
References
- Markarian, J. Considering Twin-Screw Granulation. Pharm. Technol. 2018, 42, 40–42. [Google Scholar]
 - Seem, T.C.; Rowson, N.A.; Ingram, A.; Huang, Z.; Yu, S.; de Matas, M.; Gabbott, I.; Reynolds, G.K. Twin-screw granulation—A literature review. Powder Technol. 2015, 276, 89–102. [Google Scholar] [CrossRef]
 - Portier, C.; Vervaet, C.; Vanhoorne, V. Continuous twin-screw granulation: A review of recent progress and opportunities in formulation and equipment design. Pharmaceutics 2021, 13, 668. [Google Scholar] [CrossRef] [PubMed]
 - Meng, W.; Rao, K.S.; Snee, R.D.; Ramachandran, R.; Muzzio, F.J. A comprehensive analysis and optimization of continuous twin-screw granulation processes via sequential experimentation strategy. Int. J. Pharm. 2019, 556, 349–362. [Google Scholar] [CrossRef] [PubMed]
 - Kotamarthy, L.; Ramachandran, R. Mechanistic understanding of the effects of process and design parameters on the mixing dynamics in continuous twin-screw granulation. Powder Technol. 2021, 390, 73–85. [Google Scholar] [CrossRef]
 - Ismail, H.Y.; Shirazian, S.; Singh, M.; Whitaker, D.; Albadarin, A.B.; Walker, G.M. Compartmental approach for modelling twin-screw granulation using population balances. Int. J. Pharm. 2020, 576, 118737. [Google Scholar] [CrossRef]
 - Barrasso, D.; Ramachandran, R. Multi-scale modeling of granulation processes: Bi-directional coupling of PBM with DEM via collision frequencies. Chem. Eng. Res. Des. 2015, 93, 304–317. [Google Scholar] [CrossRef]
 - Ismail, H.Y.; Singh, M.; Darwish, S.; Kuhs, M.; Shirazian, S.; Croker, D.M.; Khraisheh, M.; Albadarin, A.B.; Walker, G.M. Developing ANN-Kriging hybrid model based on process parameters for prediction of mean residence time distribution in twin-screw wet granulation. Powder Technol. 2019, 343, 568–577. [Google Scholar] [CrossRef]
 - Kumar, A.; Radl, S.; Gernaey, K.V.; De Beer, T.; Nopens, I. Particle-Scale Modeling to Understand Liquid Distribution in Twin-Screw Wet Granulation. Pharmaceutics 2021, 13, 928. [Google Scholar] [CrossRef]
 - El Hagrasy, A.S.; Hennenkamp, J.R.; Burke, M.D.; Cartwright, J.J.; Litster, J.D. Twin-screw wet granulation: Influence of formulation parameters on granule properties and growth behavior. Powder Technol. 2013, 238, 108–115. [Google Scholar] [CrossRef]
 - Gamlen, M.J.; Eardley, C. Continuous extrusion using a raker perkins MP50 (multipurpose) extruder. Drug Dev. Ind. Pharm. 1986, 12, 1701. [Google Scholar] [CrossRef]
 - Burgschweiger, J.; Tsotsas, E. Experimental investigation and modeling of continuous fluidized bed drying under steady-state and dynamic conditions. Chem. Eng. Sci. 2002, 57, 5021–5038. [Google Scholar] [CrossRef]
 - Meng, W.; Román-Ospino, A.D.; Panikar, S.S.; O’Callaghan, C.; Gilliam, S.J.; Ramachandran, R.; Muzzio, F.J. Advanced process design and understanding of continuous twin-screw granulation via implementation of in-line process analytical technologies. Adv. Powder Technol. 2019, 30, 879–894. [Google Scholar] [CrossRef]
 - Lee, K.T.; Ingram, A.; Rowson, N.A. Comparison of granule properties produced using Twin-screw Extruder and High Shear Mixer: A step towards understanding the mechanism of twin-screw wet granulation. Powder Technol. 2013, 238, 91–98. [Google Scholar] [CrossRef]
 - Verstraeten, M.; Van Hauwermeiren, D.; Lee, K.; Turnbull, N.; Wilsdon, D.; am Ende, M.; Doshi, P.; Vervaet, C.; Brouckaert, D.; Mortier, S.T.F.C.; et al. In-depth experimental analysis of pharmaceutical twin-screw wet granulation in view of detailed process understanding. Int. J. Pharm. 2017, 529, 678–693. [Google Scholar] [CrossRef] [PubMed]
 - Dhenge, R.M.; Cartwright, J.J.; Hounslow, M.J.; Salman, A.D. Twin-screw wet granulation: Effects of properties of granulation liquid. Powder Technol. 2012, 229, 126–136. [Google Scholar] [CrossRef]
 - Yu, S.; Reynolds, G.K.; Huang, Z.; de Matas, M.; Salman, A.D. Granulation of increasingly hydrophobic formulations using a twin-screw granulator. Int. J. Pharm. 2014, 475, 82–96. [Google Scholar] [CrossRef]
 - Dhenge, R.M.; Washino, K.; Cartwright, J.J.; Hounslow, M.J.; Salman, A.D. Twin-screw granulation using conveying screws: Effects of viscosity of granulation liquids and flow of powders. Powder Technol. 2013, 238, 77–90. [Google Scholar] [CrossRef]
 - Iveson, S.M.; Litster, J.D.; Hapgood, K.; Ennis, B.J. Nucleation, growth and breakage phenomena in agitated wet granulation processes: A review. Powder Technol. 2001, 117, 3–39. [Google Scholar] [CrossRef]
 - Ennis, B.J. Agglomeration technology: Equipment selection. Chem. Eng. 2010, 117, 50–54. [Google Scholar]
 - Dhenge, R.M.; Cartwright, J.J.; Hounslow, M.J.; Salman, A.D. Twin-screw granulation: Steps in granule growth. Chem. Eng. J. 2012, 164, 8. [Google Scholar] [CrossRef]
 - Saleh, M.F.; Dhenge, R.M.; Cartwright, J.J.; Hounslow, M.J.; Salman, A.D. Twin-screw wet granulation: Binder delivery. Int. J. Pharm. 2015, 487, 124–134. [Google Scholar] [CrossRef] [PubMed]
 - Franke, M.; Riedel, T.; Meier, R.; Schmidt, C.; Kleinebudde, P. Scale-up in twin-screw wet granulation: Impact of formulation properties. Pharm. Dev. Technol. 2023, 28, 948–961. [Google Scholar] [CrossRef] [PubMed]
 - Peeters, M.; Jiménez, A.A.B.; Matsunami, K.; Ghijs, M.; dos Santos Schultz, E.; Roudgar, M.; Vigh, T.; Stauffer, F.; Nopens, I.; De Beer, T. Analysis of the effect of formulation properties and process parameters on granule formation in twin-screw wet granulation. Int. J. Pharm. 2024, 650, 123671. [Google Scholar] [CrossRef] [PubMed]
 - Kotamarthy, L.; Dan, A.; Karkala, S.; Parvani, S.; Román-Ospino, A.D.; Ramachandran, R. Twin-screw granulation: Mechanistic understanding of the effect of material properties on key granule quality attributes through the analysis of mixing dynamics and granulation rate mechanisms. Adv. Powder Technol. 2023, 34, 104137. [Google Scholar] [CrossRef]
 - Zhao, J.; Tian, G.; Qu, H. Pharmaceutical Application of Process Understanding and Optimization Techniques: A Review on the Continuous Twin-Screw Wet Granulation. Biomedicines 2023, 11, 1923. [Google Scholar] [CrossRef] [PubMed]
 - Keleb, E.I.; Vermeire, A.; Vervaet, C.; Remon, J.P. Twin-screw granulation as a simple and efficient tool for continuous wet granulation. Int. J. Pharm. 2004, 273, 183–194. [Google Scholar] [CrossRef] [PubMed]
 - Djuric, D.; Kleinebudde, P. Impact of screw elements on continuous granulation with a twin-screw extruder. J. Pharm. Sci. 2008, 97, 4934–4942. [Google Scholar] [CrossRef] [PubMed]
 - Thompson, M.R. Twin-screw granulation—Review of current progress. Drug Dev. Ind. Pharm. 2015, 41, 1223–1231. [Google Scholar] [CrossRef]
 - Kittikunakorn, N.; Paul, S.; Koleng, J.J.; Liu, T.; Cook, R.; Yang, F.; Bi, V.; Durig, T.; Sun, C.C.; Kumar, A.; et al. How Does the Dissimilarity of Screw Geometry Impact Twin-screw Melt Granulation? Eur. J. Pharm. Sci. 2021, 157, 105645. [Google Scholar] [CrossRef]
 - Alam, A. Development of polymeric composites by using reactive melt blending process: A modern and advanced technology. Int. J. Adv. Res. 2018, 6, 478–483. [Google Scholar] [CrossRef] [PubMed]
 - Gao, J.U.N.; Walsh, G.C.; Bigio, D.; Briber, R.M.; Wetzel, M.D. Mean Residence Time Analysis for Twin-screw Extruders. Polym. Eng. Sci. 2000, 40, 227. [Google Scholar] [CrossRef]
 - Vendola, T.A.; Hancock, B.C. The effect of mill type on two dry-granulated placebo formulations. Pharm. Technol. 2008, 32, 72. [Google Scholar]
 - Gandarillas, P.L. Dry granulation process and compaction behavior of granulated powders. Chem. Process Eng. 2016. [Google Scholar]
 - Sarhangi Fard, A.; Hulsen, M.A.; Meijer, H.E.H.; Famili, N.M.; Anderson, P.D. Tools to simulate distributive mixing in twin-screw extruders. Macromol. Theory Simul. 2012, 21, 217–240. [Google Scholar] [CrossRef]
 - Liu, T.; Kittikunakorn, N.; Zhang, Y.; Zhang, F. Mechanisms of twin-screw melt granulation. J. Drug Deliv. Sci. Technol. 2020, 61, 102150. [Google Scholar] [CrossRef]
 - Kohlgrüber, K. 2—Basics—Screw Elements. In Co-Rotating Twin-Screw Extruders: Fundamentals; Kohlgrüber, K., Ed.; Hanser: Munich, Germany, 2020; pp. 101–188. [Google Scholar]
 - Eitzlmayr, A.; Khinast, J.; Hörl, G.; Koscher, G.; Reynolds, G.; Huang, Z.; Booth, J.; Shering, P. Experimental characterization and modeling of twin-screw extruder elements for pharmaceutical hot melt extrusion. AIChE J. 2013, 59, 4440–4450. [Google Scholar] [CrossRef]
 - Kitching, V.R.; Rahmanian, N.; Jamaluddin, N.H.; Kelly, A. Influence of type of granulators on formation of seeded granules. Chem. Eng. Res. Des. 2020, 160, 154–161. [Google Scholar] [CrossRef]
 - Shearer, G.; Tzoganakis, C. The effects of kneading block design and operating conditions on distributive mixing in twin-screw extruders. Polym. Eng. Sci. 2000, 40, 1095–1106. [Google Scholar] [CrossRef]
 - Cong, L.; Gupta, M. Simulation of Distributive and Dispersive Mixing in a Co-rotating Twin-Screw Extruder. In Proceedings of the Society of Plastic Engineers Annual Technical Papers, Milwaukee, WI, USA, 4–8 May 2008; pp. 300–304. [Google Scholar]
 - Kittikunakorn, N.; Sun, C.C.; Zhang, F. Effect of screw profile and processing conditions on physical transformation and chemical degradation of gabapentin during twin-screw melt granulation. Eur. J. Pharm. Sci. 2019, 131, 243–253. [Google Scholar] [CrossRef]
 - Bravo, V.L.; Hrymak, A.N.; Wright, J.D. Numerical simulation of pressure and velocity profiles in kneading elements of a co-rotating twin-screw extruder. Polym. Eng. Sci. 2000, 40, 525–541. [Google Scholar] [CrossRef]
 - Sarhangi Fard, A.; Anderson, P.D. Simulation of distributive mixing inside mixing elements of co-rotating twin-screw extruders. Comput. Fluids 2013, 87, 79–91. [Google Scholar] [CrossRef]
 - Kittikunakorn, N.; Liu, T.; Zhang, F. Twin-screw melt granulation: Current progress and challenges. Int. J. Pharm. 2020, 588, 119670. [Google Scholar] [CrossRef]
 - Robinson, M.; Cleary, P.W. Effect of geometry and fill level on the transport and mixing behaviour of a co-rotating twin-screw extruder. Comput. Part. Mech. 2019, 6, 227–247. [Google Scholar] [CrossRef]
 - Vercruysse, J.; Díaz, D.C.; Peeters, E.; Fonteyne, M.; Delaet, U.; Van Assche, I.; De Beer, T.; Remon, J.P.; Vervaet, C. Continuous twin-screw granulation: Influence of process variables on granule and tablet quality. Eur. J. Pharm. Biopharm. 2012, 82, 205–211. [Google Scholar] [CrossRef] [PubMed]
 - Dhenge, R.M.; Fyles, R.S.; Cartwright, J.J.; Doughty, D.G.; Hounslow, M.J.; Salman, A.D. Twin-screw wet granulation: Granule properties. Chem. Eng. J. 2010, 164, 322–329. [Google Scholar] [CrossRef]
 - Pradhan, S.U.; Sen, M.; Li, J.; Litster, J.D.; Wassgren, C.R. Granule breakage in twin-screw granulation: Effect of material properties and screw element geometry. Powder Technol. 2017, 315, 290–299. [Google Scholar] [CrossRef]
 - Rogers, A.J.; Hashemi, A.; Ierapetritou, M.G. Modeling of particulate processes for the continuous manufacture of solid-based pharmaceutical dosage forms. Processes 2013, 1, 67–127. [Google Scholar] [CrossRef]
 - Sampat, C.; Ramachandran, R. Identification of granule growth regimes in high shear wet granulation processes using a physics-constrained neural network. Processes 2021, 9, 737. [Google Scholar] [CrossRef]
 - Bandari, S.; Nyavanandi, D.; Kallakunta, V.R.; Janga, K.Y.; Sarabu, S.; Butreddy, A.; Repka, M.A. Continuous twin-screw granulation—An advanced alternative granulation technology for use in the pharmaceutical industry. Int. J. Pharm. 2020, 580, 119215. [Google Scholar] [CrossRef]
 - Arthur, T.B.; Sekyi, N.K.G.; Rahmanian, N.; Pu, J. Process Simulation of Twin-Screw Granulator: Effect of Screw Configuration on Size Distribution. Chem. Eng. Technol. 2023, 2. [Google Scholar] [CrossRef]
 - Cundall, P.A.; Strack, O.D.L. A discrete numerical model for granular assemblies. Géotechnique 1979, 29, 47–65. [Google Scholar] [CrossRef]
 - Hassanpour, A.; Tan, H.; Bayly, A.; Gopalkrishnan, P.; Ng, B.; Ghadiri, M. Analysis of particle motion in a paddle mixer using Discrete Element Method (DEM). Powder Technol. 2011, 206, 189–194. [Google Scholar] [CrossRef]
 - Govender, N.; Wilke, D.N.; Kok, S. Blaze-DEMGPU: Modular high performance DEM framework for the GPU architecture. SoftwareX 2016, 5, 62–66. [Google Scholar] [CrossRef]
 - EDEM, A. The Hertz-Mindlin with JKR Model. Available online: https://help.altair.com/edem/Creator/Physics/Base_Models/Hertz-Mindlin_with_JKR.htm (accessed on 26 March 2024).
 - Arthur, T.B.; Sekyi, N.K.G.; Rahmanian, N. DEM simulation of a single screw granulator: The effect of liquid binder on granule properties. Chem. Eng. Res. Des. 2024, 203, 233–242. [Google Scholar] [CrossRef]
 - Johnson, K.L. One Hundred Years of Hertz Contact. Proc. Inst. Mech. Eng. 1982, 196, 363–378. [Google Scholar] [CrossRef]
 - Di Renzo, A.; Di Maio, F.P. Comparison of contact-force models for the simulation of collisions in DEM-based granular flow codes. Chem. Eng. Sci. 2004, 59, 525–541. [Google Scholar] [CrossRef]
 - Dadvand, A.; Motlagh, S.Y. Introduction on principle of computational fluid dynamics. In Current Trends and Future Developments on (Bio-) Membranes; Elsevier: Amsterdam, The Netherlands, 2022; pp. 1–26. [Google Scholar]
 - Wendt, J.F. Computational Fluid Dynamics: An Introduction; Springer Science & Business Media: Berlin/Heidelberg, Germany, 2008. [Google Scholar]
 - Ferziger, J.H.; Perić, M.; Street, R.L. Computational Methods for Fluid Dynamics; Springer: Berlin/Heidelberg, Germany, 2019. [Google Scholar]
 - Pope, S.B. Turbulent flows. Meas. Sci. Technol. 2001, 12, 2020–2021. [Google Scholar] [CrossRef]
 - Kundu, P.K.; Cohen, I.M.; Dowling, D.R. Fluid Mechanics; Academic Press: Cambridge, MA, USA, 2015. [Google Scholar]
 - Patankar, S. Numerical Heat Transfer and Fluid Flow; CRC Press: Boca Raton, FL, USA, 2018. [Google Scholar]
 - Chung, T.J. Computational Fluid Dynamics; Cambridge University Press: Cambridge, UK, 2002. [Google Scholar]
 - Uddin, N. Turbulence Modeling of Complex Flows in CFD; University of Stuttgart: Stuttgart, Germany, 2008. [Google Scholar]
 - Blazek, J. Computational Fluid Dynamics: Principles and Applications; Butterworth-Heinemann: Oxford, UK, 2015. [Google Scholar]
 - Zheng, C.; Govender, N.; Zhang, L.; Wu, C.-Y. GPU-enhanced DEM analysis of flow behaviour of irregularly shaped particles in a full-scale twin-screw granulator. Particuology 2022, 61, 30–40. [Google Scholar] [CrossRef]
 - Asachi, M.; Behjani, M.A.; Nourafkan, E.; Hassanpour, A. Tailoring particle shape for enhancing the homogeneity of powder mixtures: Experimental study and DEM modelling. Particuology 2021, 54, 58–68. [Google Scholar] [CrossRef]
 - Matsushita, M.; Ohsaki, S.; Nara, S.; Nakamura, H.; Watano, S. Effect of fill level in continuous twin-screw granulator: A combined experimental and simulation study. Adv. Powder Technol. 2022, 33, 103822. [Google Scholar] [CrossRef]
 - Benvenuti, L.; Kloss, C.; Pirker, S. Identification of DEM simulation parameters by Artificial Neural Networks and bulk experiments. Powder Technol. 2016, 291, 456–465. [Google Scholar] [CrossRef]
 - Karkala, S.; Ramachandran, R. Investigating the effects of material properties on the mixing dynamics of cohesive particles in a twin-screw mixer using a discrete element method approach. Powder Technol. 2022, 409, 117762. [Google Scholar] [CrossRef]
 - Cheng, H.; Gong, Y.; Zhao, N.; Zhang, L.; Lv, D.; Ren, D. Simulation and Experimental Validation on the Effect of Twin-Screw Pulping Technology upon Straw Pulping Performance Based on Tavares Mathematical Model. Processes 2022, 10, 2336. [Google Scholar] [CrossRef]
 - Shaikh, R.; Shirazian, S.; Walker, G.M. Application of artificial neural network for prediction of particle size in pharmaceutical cocrystallization using mechanochemical synthesis. Neural Comput. Appl. 2021, 33, 12621–12640. [Google Scholar] [CrossRef]
 - Chen, P.; Ansari, M.J.; Bokov, D.; Suksatan, W.; Rahman, M.L.; Sarjadi, M.S. A review on key aspects of wet granulation process for continuous pharmaceutical manufacturing of solid dosage oral formulations. Arab. J. Chem. 2022, 15, 103598. [Google Scholar] [CrossRef]
 - Singh, M.; Ismail, H.Y.; Matsoukas, T.; Albadarin, A.B.; Walker, G. Mass-based finite volume scheme for aggregation, growth and nucleation population balance equation. Proc. R. Soc. A 2019, 475, 20190552. [Google Scholar] [CrossRef] [PubMed]
 - Wang, L.G.; Morrissey, J.P.; Barrasso, D.; Slade, D.; Clifford, S.; Reynolds, G.; Ooi, J.Y.; Litster, J.D. Model driven design for twin-screw granulation using mechanistic-based population balance model. Int. J. Pharm. 2021, 607, 120939. [Google Scholar] [CrossRef] [PubMed]
 - Kieckhefen, P.; Pietsch, S.; Dosta, M.; Heinrich, S. Possibilities and limits of computational fluid dynamics–discrete element method simulations in process engineering: A review of recent advancements and future trends. Annu. Rev. Chem. Biomol. Eng. 2020, 11, 397–422. [Google Scholar] [CrossRef] [PubMed]
 - Tamrakar, A.; Ramachandran, R. CFD–DEM–PBM coupled model development and validation of a 3D top-spray fluidized bed wet granulation process. Comput. Chem. Eng. 2019, 125, 249–270. [Google Scholar] [CrossRef]
 - Frungieri, G.; Boccardo, G.; Buffo, A.; Karimi-Varzaneh, H.A.; Marchisio, D.; Vanni, M. Dispersive mixing in an internal mixer by a CFD-DEM approach. In Proceedings of the AIP Conference Proceedings, Montreal, QC, Canada, 26–29 September 2021; AIP Publishing: Melville, NY, USA, 2023. [Google Scholar]
 - Ng, B.H.; Ding, Y.L.; Ghadiri, M. Modelling of dense and complex granular flow in high shear mixer granulator—A CFD approach. Chem. Eng. Sci. 2009, 64, 3622–3632. [Google Scholar] [CrossRef]
 - Cundall, P.A. A discontinuous future for numerical modelling in geomechanics? Proc. Inst. Civ. Eng.-Geotech. Eng. 2001, 149, 41–47. [Google Scholar] [CrossRef]
 - Bao, H.; Feng, J.; Dinh, N.; Zhang, H. Computationally efficient CFD prediction of bubbly flow using physics-guided deep learning. Int. J. Multiph. Flow 2020, 131, 103378. [Google Scholar] [CrossRef]
 - Martin, C. Twin-screw Extruders as Continuous Mixers for Thermal Processing: A Technical and Historical Perspective. AAPS PharmSciTech 2016, 17, 3–19. [Google Scholar] [CrossRef] [PubMed]
 - Mateo-Ortiz, D.; Villanueva-Lopez, V.; Muddu, S.V.; Doddridge, G.D. Dry Powder Mixing Is Feasible in Continuous Twin-screw Extruder: Towards Lean Extrusion Process for Oral Solid Dosage Manufacturing. AAPS PharmSciTech 2021, 22, 249. [Google Scholar] [CrossRef]
 - Allison, G.; Cain, Y.T.; Cooney, C.; Garcia, T.; Bizjak, T.G.; Holte, O.; Jagota, N.; Komas, B.; Korakianiti, E.; Kourti, D. Regulatory and quality considerations for continuous manufacturing. May 20–21, 2014 continuous manufacturing symposium. J. Pharm. Sci. 2015, 104, 803–812. [Google Scholar] [CrossRef] [PubMed]
 - Barrasso, D.; Eppinger, T.; Pereira, F.; Aglave, R.; Debus, K.; Bermingham, S.; Ramachandran, R. A multi-scale, mechanistic model of a wet granulation process using a novel bi-directional PBM–DEM coupling algorithm. Chem. Eng. Sci. 2015, 123, 500–513. [Google Scholar] [CrossRef]
 - Sen, M.; Singh, R.; Vanarase, A.; John, J.; Ramachandran, R. Multi-dimensional population balance modeling and experimental validation of continuous powder mixing processes. Chem. Eng. Sci. 2012, 80, 349–360. [Google Scholar] [CrossRef]
 - Chen, X.; Wang, L.G.; Morrissey, J.P.; Ooi, J.Y. DEM simulations of agglomerates impact breakage using Timoshenko beam bond model. Granul. Matter 2022, 24, 74. [Google Scholar] [CrossRef]
 - Potyondy, D.O.; Cundall, P.A. A bonded-particle model for rock. Int. J. Rock Mech. Min. Sci. 2004, 41, 1329–1364. [Google Scholar] [CrossRef]
 - Wittel, F.K.; Carmona, H.A.; Kun, F.; Herrmann, H.J. Mechanisms in impact fragmentation. Int. J. Fract. 2008, 154, 105–117. [Google Scholar] [CrossRef]
 - Antonyuk, S.; Heinrich, S.; Tomas, J.; Deen, N.G.; Van Buijtenen, M.S.; Kuipers, J.A.M. Energy absorption during compression and impact of dry elastic-plastic spherical granules. Granul. Matter 2010, 12, 15–47. [Google Scholar] [CrossRef]
 - Rumpf, H.C.H. Zur theorie der zugfestigkeit von agglomeraten bei kraftuebertragung an kontaktpunkten. Chem. Ing. Tech. 1970, 42, 538–540. [Google Scholar] [CrossRef]
 - Ridgeway, K. The random packing of spheres. Br. Chem. Eng. 1967, 12, 384–388. [Google Scholar]
 - Toson, P.; Khinast, J.G. A DEM model to evaluate refill strategies of a twin-screw feeder. Int. J. Pharm. 2023, 641, 122915. [Google Scholar] [CrossRef] [PubMed]
 - Toson, P.; Khinast, J.G. Particle-level residence time data in a twin-screw feeder. Data Brief 2019, 27, 104672. [Google Scholar] [CrossRef] [PubMed]
 - Siegmann, E.; Enzinger, S.; Toson, P.; Doshi, P.; Khinast, J.; Jajcevic, D. Massively speeding up DEM simulations of continuous processes using a DEM extrapolation. Powder Technol. 2021, 390, 442–455. [Google Scholar] [CrossRef]
 - Liu, J.; Yun, B.; Zhao, C. Identification and validation of rolling friction models by dynamic simulation of sandpile formation. Int. J. Geomech. 2012, 12, 484–493. [Google Scholar] [CrossRef]
 - Lute, S.V.; Dhenge, R.M.; Salman, A.D. Twin-screw granulation: An investigation of the effect of barrel fill level. Pharmaceutics 2018, 10, 67. [Google Scholar] [CrossRef]
 - Meng, W.; Kotamarthy, L.; Panikar, S.; Sen, M.; Pradhan, S.; Marc, M.; Litster, J.D.; Muzzio, F.J.; Ramachandran, R. Statistical analysis and comparison of a continuous high shear granulator with a twin-screw granulator: Effect of process parameters on critical granule attributes and granulation mechanisms. Int. J. Pharm. 2016, 513, 357–375. [Google Scholar] [CrossRef]
 - Rajamani, R.; Kumar, P.; Govender, N. The evolution of grinding mill power models. Min. Metall. Explor. 2019, 36, 151–157. [Google Scholar] [CrossRef]
 - Barrasso, D.; El Hagrasy, A.; Litster, J.; Ramachandran, R. Multi-dimensional population balance model development and validation for a twin-screw granulation process. Powder Technol. 2015, 270, 612–621. [Google Scholar] [CrossRef]
 - Van Hauwermeiren, D.; Verstraeten, M.; Doshi, P.; am Ende, M.T.; Turnbull, N.; Lee, K.; De Beer, T.; Nopens, I. On the modelling of granule size distributions in twin-screw wet granulation: Calibration of a novel compartmental population balance model. Powder Technol. 2019, 341, 116–125. [Google Scholar] [CrossRef]
 - Kumar, J.; Peglow, M.; Warnecke, G.; Heinrich, S.; Mörl, L. Improved accuracy and convergence of discretized population balance for aggregation: The cell average technique. Chem. Eng. Sci. 2006, 61, 3327–3342. [Google Scholar] [CrossRef]
 - Ismail, H.Y.; Singh, M.; Albadarin, A.B.; Walker, G.M. Complete two dimensional population balance modelling of wet granulation in twin-screw. Int. J. Pharm. 2020, 591, 120018. [Google Scholar] [CrossRef] [PubMed]
 - Shirazian, S.; Darwish, S.; Kuhs, M.; Croker, D.M.; Walker, G.M. Regime-separated approach for population balance modelling of continuous wet granulation of pharmaceutical formulations. Powder Technol. 2018, 325, 420–428. [Google Scholar] [CrossRef]
 - Shirazian, S.; Kuhs, M.; Darwish, S.; Croker, D.; Walker, G.M. Artificial neural network modelling of continuous wet granulation using a twin-screw extruder. Int. J. Pharm. 2017, 521, 102–109. [Google Scholar] [CrossRef]
 - Hasanpoor, S.; Mansourpour, Z.; Mostoufi, N. Numerical investigation of agglomeration phenomenon in fluidized beds by a combined CFD-DEM/PBM technique. Eng. Comput. 2021, 38, 1303–1329. [Google Scholar] [CrossRef]
 - Verstraeten, M. Model-Based Process Analytical Technology in Continuous Manufacturing. Ph.D. Thesis, Ghent University, Gent, Belgium, 2018. [Google Scholar]
 



| Simulation Techniques | Strength | Limitation | 
|---|---|---|
| Discrete element method (DEM) | Offers comprehensive data on the development and enlargement of granules at the particle level [70]. Capable of simulating intricate particle geometries and interactions [71]. Enables understanding of mixing, shear, and compaction behaviour [72].  | Computationally demanding, particularly for systems of significant size [73]. Depends on precise material characteristics and contact models [74]. Difficulties in simulating cohesive particles and wet granulation [75].  | 
| Population balance modelling (PBM) | Forecasts the progression of granule size distribution and other characteristics over a period of time [76].  Computationally efficient as compared to discrete approaches [77]. Can combine numerous modes of granulation, including aggregation, breaking, and consolidation [78].  | Calibration is necessary using experimental data [79]. Constrained in managing intricacies and exchanges at the particle level [9]. Assumes uniform blending and may not account for specific variations in a particular area [79].  | 
| Computational fluid dynamics (CFD) | The software replicates the movement of fluids, the transfer of heat, and the transportation of substances within the granulator [80]. Methods (DEM) to simulate multiphase flows [81]. Accounts for the impact of equipment design and operational circumstances. Can be combined with particle-based methods (PBM) or discrete elements [82].  | Proficiency in granulator geometry and mesh production is necessary [83].  Assumes a continuous representation and may not accurately depict the impacts of discrete particles [84]. High-resolution simulations can be computationally demanding [85].  | 
Disclaimer/Publisher’s Note: The statements, opinions and data contained in all publications are solely those of the individual author(s) and contributor(s) and not of MDPI and/or the editor(s). MDPI and/or the editor(s) disclaim responsibility for any injury to people or property resulting from any ideas, methods, instructions or products referred to in the content.  | 
© 2024 by the authors. Licensee MDPI, Basel, Switzerland. This article is an open access article distributed under the terms and conditions of the Creative Commons Attribution (CC BY) license (https://creativecommons.org/licenses/by/4.0/).
Share and Cite
Arthur, T.B.; Rahmanian, N. Process Simulation of Twin-Screw Granulation: A Review. Pharmaceutics 2024, 16, 706. https://doi.org/10.3390/pharmaceutics16060706
Arthur TB, Rahmanian N. Process Simulation of Twin-Screw Granulation: A Review. Pharmaceutics. 2024; 16(6):706. https://doi.org/10.3390/pharmaceutics16060706
Chicago/Turabian StyleArthur, Tony Bediako, and Nejat Rahmanian. 2024. "Process Simulation of Twin-Screw Granulation: A Review" Pharmaceutics 16, no. 6: 706. https://doi.org/10.3390/pharmaceutics16060706
APA StyleArthur, T. B., & Rahmanian, N. (2024). Process Simulation of Twin-Screw Granulation: A Review. Pharmaceutics, 16(6), 706. https://doi.org/10.3390/pharmaceutics16060706
        
                                                
