Strategies to Overcome Biological Barriers Associated with Pulmonary Drug Delivery
Abstract
1. Introduction
2. Biological Barriers
- Avoiding the cough reflex so that the complete aerosol dose can be inhaled and deposited at its pulmonary target site;
- Achieving efficient delivery of the aerosol to the target region within the lung. For example, to ensure that the therapeutic dose reaches the deeper structures of the lung, the aerosol must be able to pass through the trachea-bronchial airways of the respiratory tract with limited deposition;
- Interacting with the airway surface liquid and mucus to access the cellular targets. Upon deposition in the lung fluid, the drug particle may need to be dissolved or released from a matrix, and for prodrugs, may need to be chemically converted to its active form before being able to diffuse to its target site to take effect. Physical barriers can impede that process;
- Overcoming systemic absorption, degradation or clearance of the active molecule to provide drug concentrations that remain within the therapeutic window until the next administration event. When these functions are relatively rapid, therapeutic levels of the drug can be reduced to ineffective levels prior to the next inhalation event;
- Accessing intracellular targets. Many targets may reside within cells including macrophages, and the cellular membrane presents a barrier to delivery of drug within the cells.
2.1. Avoiding the Cough Reflex
2.2. Depositing in the Target Region within the Lung
2.3. Interacting with the Airway Surface Fluid and Overcoming Systemic Absorption, Degradation or Clearance
2.4. Accessing Intracellular Targets
3. Strategies to Overcome Biological Barriers
4. Inhaled Treprostinil Palmitil (TP) for the Treatment of Pulmonary Arterial Hypertension (PAH)
5. Nebulized CL27c for the Treatment of Pulmonary Fibrosis
6. Inhaled Liposomal Ciprofloxacin for the Treatment of Non-Cystic Fibrosis Bronchiectasis (NCFBE)
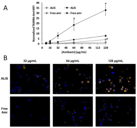
7. Inhaled Liposomal Amikacin for the Treatment of Non-Tuberculous Mycobacteria (NTM)
8. Concluding Remarks
Author Contributions
Funding
Institutional Review Board Statement
Informed Consent Statement
Data Availability Statement
Conflicts of Interest
References
- Anderson, S.; Atkins, P.; Bäckman, P.; Cipolla, D.; Clark, A.; Daviskas, E.; Disse, B.; Entcheva-Dimitrov, P.; Fuller, R.; Gonda, I.; et al. Inhaled Medicines: Past, Present, and Future. Pharmacol. Rev. 2022, 74, 48–118. [Google Scholar] [CrossRef] [PubMed]
- Cipolla, D.; Chan, H.K. Current and Emerging Inhaled Therapies of Repositioned Drugs. Adv. Drug Deliv. Rev. 2018, 133, 1–4. [Google Scholar] [CrossRef] [PubMed]
- Stein, S.W.; Thiel, C.G. The History of Therapeutic Aerosols: A Chronological Review. J. Aerosol Med. Pulm. Drug Deliv. 2016, 30, 20–41. [Google Scholar] [CrossRef] [PubMed]
- Finlay, W.H. 6—Fluid dynamics in the respiratory tract. In The Mechanics of Inhaled Pharmaceutical Aerosols; Academic Press: London, UK, 2001; pp. 105–118. [Google Scholar]
- Finlay, W.H. 7—Particle deposition in the respiratory tract. In The Mechanics of Inhaled Pharmaceutical Aerosols; Academic Press: London, UK, 2001; pp. 119–174. [Google Scholar]
- Roche, N.; Scheuch, G.; Pritchard, J.N.; Nopitsch-Mai, C.; Lakhani, D.A.; Saluja, B.; Jamieson, J.; Dundon, A.; Wallace, R.; Holmes, S.; et al. Patient Focus and Regulatory Considerations for Inhalation Device Design: Report from the 2015 IPAC-RS/ISAM Workshop. J. Aerosol Med. Pulm. Drug Deliv. 2016, 30, 1–13. [Google Scholar] [CrossRef]
- Dundon, A.; Cipolla, D.; Mitchell, J.; Lyapustina, S. Reflections on Digital Health Tools for Respiratory Applications. J. Aerosol Med. Pulm. Drug Deliv. 2020, 33, 127–132. [Google Scholar] [CrossRef]
- Patton, J.S.; Brain, J.D.; Davies, L.A.; Fiegel, J.; Gumbleton, M.; Kim, K.-J.; Sakagami, M.; Vanbever, R.; Ehrhardt, C. The Particle has Landed—Characterizing the Fate of Inhaled Pharmaceuticals. J. Aerosol Med. Pulm. Drug Deliv. 2010, 23, S71–S87. [Google Scholar] [CrossRef]
- Canning, B.J.; Farmer, D.G.; Mori, N. Mechanistic studies of acid-evoked coughing in anesthetized guinea pigs. Am. J. Physiol. Regul. Integr. Comp. Physiol. 2006, 291, R454–R463. [Google Scholar] [CrossRef]
- Lowry, R.H.; Wood, A.M.; Higenbottam, T.W. Effects of pH and osmolarity on aerosol-induced cough in normal volunteers. Clin. Sci. 1988, 74, 373–376. [Google Scholar] [CrossRef]
- Higenbottam, T. The mechanism of aerosol-induced bronchoconstriction. Bull. Eur. Physiopathol. Respir. 1987, 23 (Suppl. 10), 77s–80s. [Google Scholar]
- Grace, M.; Birrell, M.A.; Dubuis, E.; Maher, S.A.; Belvisi, M.G. Transient receptor potential channels mediate the tussive response to prostaglandin E2 and bradykinin. Thorax 2012, 67, 891–900. [Google Scholar] [CrossRef]
- Birrell, M.A.; Belvisi, M.G.; Grace, M.; Sadofsky, L.; Faruqi, S.; Hele, D.J.; Maher, S.A.; Freund-Michel, V.; Morice, A.H. TRPA1 agonists evoke coughing in guinea pig and human volunteers. Am. J. Respir. Crit. Care Med. 2009, 180, 1042–1047. [Google Scholar] [CrossRef]
- Eschenbacher, W.L.; Boushey, H.A.; Sheppard, D. Alteration in osmolarity of inhaled aerosols cause bronchoconstriction and cough, but absence of a permeant anion causes cough alone. Am. Rev. Respir. Dis. 1984, 129, 211–215. [Google Scholar] [PubMed]
- Geller, D.E.; Nasr, S.Z.; Piggott, S.; He, E.; Angyalosi, G.; Higgins, M. Tobramycin inhalation powder in cystic fibrosis patients: Response by age group. Respir. Care 2014, 59, 388–398. [Google Scholar] [CrossRef] [PubMed]
- Kastelik, J.A.; Thompson, R.H.; Aziz, I.; Ojoo, J.C.; Redington, A.E.; Morice, A.H. Sex-related differences in cough reflex sensitivity in patients with chronic cough. Am. J. Respir. Crit. Care Med. 2002, 166, 961–964. [Google Scholar] [CrossRef] [PubMed]
- Ebihara, S.; Ebihara, T.; Kohzuki, M. Effect of aging on cough and swallowing reflexes: Implications for preventing aspiration pneumonia. Lung 2012, 190, 29–33. [Google Scholar] [CrossRef] [PubMed]
- Newnham, D.M.; Hamilton, S.J. Sensitivity of the cough reflex in young and elderly subjects. Age Ageing 1997, 26, 185–188. [Google Scholar] [CrossRef][Green Version]
- Sahakijpijarn, S.; Smyth, H.D.C.; Miller, D.P.; Weers, J.G. Post-inhalation cough with therapeutic aerosols: Formulation considerations. Adv. Drug Deliv. Rev. 2020, 165-166, 127–141. [Google Scholar] [CrossRef]
- Winkler, J.; Hochhaus, G.; Derendorf, H. How the lung handles drugs: Pharmacokinetics and pharmacodynamics of inhaled corticosteroids. Proc. Am. Thorac. Soc. 2004, 1, 356–363. [Google Scholar] [CrossRef]
- Biddiscombe, M.; Meah, S.; Barnes, P.; Usmani, O. Drug particle size and lung deposition in COPD. Eur. Respir. J. 2016, 48, PA313. [Google Scholar]
- Sangwan, S.; Agosti, J.M.; Bauer, L.A.; Otulana, B.A.; Morishige, R.J.; Cipolla, D.C.; Blanchard, J.D.; Smaldone, G.C. Aerosolized protein delivery in asthma: Gamma camera analysis of regional deposition and perfusion. J. Aerosol Med. 2001, 14, 185–195. [Google Scholar] [CrossRef]
- Brandsma, C.A.; Van den Berge, M.; Hackett, T.L.; Brusselle, G.; Timens, W. Recent advances in chronic obstructive pulmonary disease pathogenesis: From disease mechanisms to precision medicine. J. Pathol. 2020, 250, 624–635. [Google Scholar] [CrossRef] [PubMed]
- Boucher, R.C. Muco-Obstructive Lung Diseases. N. Engl. J. Med. 2019, 380, 1941–1953. [Google Scholar] [CrossRef] [PubMed]
- Matthay, M.A.; Zemans, R.L.; Zimmerman, G.A.; Arabi, Y.M.; Beitler, J.R.; Mercat, A.; Herridge, M.; Randolph, A.G.; Calfee, C.S. Acute respiratory distress syndrome. Nat. Rev. Dis. Primers 2019, 5, 18. [Google Scholar] [CrossRef]
- Fahy, J.V.; Dickey, B.F. Airway mucus function and dysfunction. N. Engl. J. Med. 2010, 363, 2233–2247. [Google Scholar] [CrossRef] [PubMed]
- Sims, D.E.; Horne, M.M. Heterogeneity of the composition and thickness of tracheal mucus in rats. Am. J. Physiol. 1997, 273, L1036–L1041. [Google Scholar] [CrossRef] [PubMed]
- Duncan, G.A.; Jung, J.; Hanes, J.; Suk, J.S. The Mucus Barrier to Inhaled Gene Therapy. Mol. Ther. 2016, 24, 2043–2053. [Google Scholar] [CrossRef]
- Lamblin, G.; Degroote, S.; Perini, J.M.; Delmotte, P.; Scharfman, A.; Davril, M.; Lo-Guidice, J.M.; Houdret, N.; Dumur, V.; Klein, A.; et al. Human airway mucin glycosylation: A combinatory of carbohydrate determinants which vary in cystic fibrosis. Glycoconj. J. 2001, 18, 661–684. [Google Scholar] [CrossRef]
- Matsui, H.; Randell, S.H.; Peretti, S.W.; Davis, C.W.; Boucher, R.C. Coordinated clearance of periciliary liquid and mucus from airway surfaces. J. Clin. Investig. 1998, 102, 1125–1131. [Google Scholar] [CrossRef]
- Donaldson, S.H.; Corcoran, T.E.; Laube, B.L.; Bennett, W.D. Mucociliary clearance as an outcome measure for cystic fibrosis clinical research. Proc. Am. Thorac. Soc. 2007, 4, 399–405. [Google Scholar] [CrossRef]
- Patton, J.S.; Fishburn, C.S.; Weers, J.G. The lungs as a portal of entry for systemic drug delivery. Proc. Am. Thorac. Soc. 2004, 1, 338–344. [Google Scholar] [CrossRef]
- Serisier, D.J.; Carroll, M.P.; Shute, J.K.; Young, S.A. Macrorheology of cystic fibrosis, chronic obstructive pulmonary disease & normal sputum. Respir. Res. 2009, 10, 63. [Google Scholar] [PubMed]
- Takano, M.; Kawami, M.; Aoki, A.; Yumoto, R. Receptor-mediated endocytosis of macromolecules and strategy to enhance their transport in alveolar epithelial cells. Exp. Opin. Drug Deliv. 2015, 12, 813–825. [Google Scholar] [CrossRef] [PubMed]
- Palaniyandi, S.; Tomei, E.; Li, Z.; Conrad, D.H.; Zhu, X. CD23-Dependent Transcytosis of IgE and Immune Complex across the Polarized Human Respiratory Epithelial Cells. J. Immunol. 2011, 186, 3484. [Google Scholar] [CrossRef] [PubMed]
- Amasheh, S.; Meiri, N.; Gitter, A.H.; Schöneberg, T.; Mankertz, J.; Schulzke, J.D.; Fromm, M. Claudin-2 expression induces cation-selective channels in tight junctions of epithelial cells. J. Cell. Sci. 2002, 115, 4969–4976. [Google Scholar] [CrossRef]
- Watson, C.J.; Rowland, M.; Warhurst, G. Functional modeling of tight junctions in intestinal cell monolayers using polyethylene glycol oligomers. Am. J. Physiol. Cell Physiol. 2001, 281, C388–C397. [Google Scholar] [CrossRef]
- Hasegawa, H.; Fujita, H.; Katoh, H.; Aoki, J.; Nakamura, K.; Ichikawa, A.; Negishi, M. Opposite regulation of transepithelial electrical resistance and paracellular permeability by Rho in Madin-Darby canine kidney cells. J. Biol. Chem. 1999, 274, 20982–20988. [Google Scholar] [CrossRef]
- LaFemina, M.J.; Sutherland, K.M.; Bentley, T.; Gonzales, L.W.; Allen, L.; Chapin, C.J.; Rokkam, D.; Sweerus, K.A.; Dobbs, L.G.; Ballard, P.L.; et al. Claudin-18 deficiency results in alveolar barrier dysfunction and impaired alveologenesis in mice. Am. J. Respir. Cell Mol. Biol. 2014, 51, 550–558. [Google Scholar] [CrossRef]
- Sidhaye, V.K.; Chau, E.; Breysse, P.N.; King, L.S. Septin-2 mediates airway epithelial barrier function in physiologic and pathologic conditions. Am. J. Respir. Cell Mol. Biol. 2011, 45, 120–126. [Google Scholar] [CrossRef]
- Wittekindt, O.H. Tight junctions in pulmonary epithelia during lung inflammation. Pflug. Arch. 2017, 469, 135–147. [Google Scholar] [CrossRef] [PubMed]
- Soini, Y. Claudins in lung diseases. Respir. Res. 2011, 12, 70. [Google Scholar] [CrossRef]
- Yang, Z.C.; Yi, M.J.; Ran, N.; Wang, C.; Fu, P.; Feng, X.Y.; Xu, L.; Qu, Z.H. Transforming growth factor-β1 induces bronchial epithelial cells to mesenchymal transition by activating the Snail pathway and promotes airway remodeling in asthma. Mol. Med. Rep. 2013, 8, 1663–1668. [Google Scholar] [CrossRef] [PubMed]
- Cano, A.; Pérez-Moreno, M.A.; Rodrigo, I.; Locascio, A.; Blanco, M.J.; del Barrio, M.G.; Portillo, F.; Nieto, M.A. The transcription factor snail controls epithelial-mesenchymal transitions by repressing E-cadherin expression. Nat. Cell Biol. 2000, 2, 76–83. [Google Scholar] [CrossRef] [PubMed]
- Deshpande, R.; Zou, C. Pseudomonas Aeruginosa Induced Cell Death in Acute Lung Injury and Acute Respiratory Distress Syndrome. Int. J. Mol. Sci. 2020, 21, 5356. [Google Scholar] [CrossRef]
- Guinee, D., Jr.; Brambilla, E.; Fleming, M.; Hayashi, T.; Rahn, M.; Koss, M.; Ferrans, V.; Travis, W. The potential role of BAX and BCL-2 expression in diffuse alveolar damage. Am. J. Pathol. 1997, 151, 999–1007. [Google Scholar] [PubMed]
- Bardales, R.H.; Xie, S.S.; Schaefer, R.F.; Hsu, S.M. Apoptosis is a major pathway responsible for the resolution of type II pneumocytes in acute lung injury. Am. J. Pathol. 1996, 149, 845–852. [Google Scholar]
- Lehnert, B.E.; Valdez, Y.E.; Holland, L.M. Pulmonary macrophages: Alveolar and interstitial populations. Exp. Lung Res. 1985, 9, 177–190. [Google Scholar] [CrossRef]
- Hume, P.S.; Gibbings, S.L.; Jakubzick, C.V.; Tuder, R.M.; Curran-Everett, D.; Henson, P.M.; Smith, B.J.; Janssen, W.J. Localization of Macrophages in the Human Lung via Design-based Stereology. Am. J. Respir. Crit. Care Med. 2020, 201, 1209–1217. [Google Scholar] [CrossRef]
- Crapo, J.D.; Barry, B.E.; Gehr, P.; Bachofen, M.; Weibel, E.R. Cell number and cell characteristics of the normal human lung. Am. Rev. Respir. Dis. 1982, 126, 332–337. [Google Scholar]
- Mosser, D.M.; Edwards, J.P. Exploring the full spectrum of macrophage activation. Nat. Rev. Immunol. 2008, 8, 958–969. [Google Scholar] [CrossRef]
- Martinez, F.O.; Gordon, S. The M1 and M2 paradigm of macrophage activation: Time for reassessment. F1000Prime Rep. 2014, 6, 13. [Google Scholar] [CrossRef]
- Dramé, M.; Buchrieser, C.; Escoll, P. Danger-associated metabolic modifications during bacterial infection of macrophages. Int. Immunol. 2020, 32, 475–483. [Google Scholar] [CrossRef] [PubMed]
- Pizarro-Cerdá, J.; Moreno, E.; Desjardins, M.; Gorvel, J.P. When intracellular pathogens invade the frontiers of cell biology and immunology. Histol. Histopathol. 1997, 12, 1027–1038. [Google Scholar] [PubMed]
- Tanner, L.; Mashabela, G.T.; Omollo, C.C.; de Wet, T.J.; Parkinson, C.J.; Warner, D.F.; Haynes, R.K.; Wiesner, L. Intracellular Accumulation of Novel and Clinically Used TB Drugs Potentiates Intracellular Synergy. Microbiol. Spectr. 2021, 9, e0043421. [Google Scholar] [CrossRef] [PubMed]
- Barcia-Macay, M.; Seral, C.; Mingeot-Leclercq, M.P.; Tulkens, P.M.; Van Bambeke, F. Pharmacodynamic evaluation of the intracellular activities of antibiotics against Staphylococcus aureus in a model of THP-1 macrophages. Antimicrob. Agents Chemother. 2006, 50, 841–851. [Google Scholar] [CrossRef]
- Van Bambeke, F.; Carryn, S.; Seral, C.; Chanteux, H.; Tyteca, D.; Mingeot-Leclercq, M.P.; Tulkens, P.M. Cellular pharmacokinetics and pharmacodynamics of the glycopeptide antibiotic oritavancin (LY333328) in a model of J774 mouse macrophages. Antimicrob. Agents Chemother. 2004, 48, 2853–2860. [Google Scholar] [CrossRef]
- Plaunt, A.J.; Rose, S.J.; Kang, J.Y.; Chen, K.J.; LaSala, D.; Heckler, R.P.; Dorfman, A.; Smith, B.T.; Chun, D.; Viramontes, V.; et al. Development and Preclinical Evaluation of New Inhaled Lipoglycopeptides for the Treatment of Persistent Pulmonary Methicillin-Resistant Staphylococcus aureus Infections. Antimicrob. Agents Chemother. 2021, 65, e0031621. [Google Scholar] [CrossRef]
- Briones, E.; Colino, C.I.; Lanao, J.M. Delivery systems to increase the selectivity of antibiotics in phagocytic cells. J. Control. Release 2008, 125, 210–227. [Google Scholar] [CrossRef]
- Pinto-Alphandary, H.; Andremont, A.; Couvreur, P. Targeted delivery of antibiotics using liposomes and nanoparticles: Research and applications. Int. J. Antimicrob. Agents 2000, 13, 155–168. [Google Scholar] [CrossRef]
- Deng, Y.; Zhang, X.; Shen, H.; He, Q.; Wu, Z.; Liao, W.; Yuan, M. Application of the Nano-Drug Delivery System in Treatment of Cardiovascular Diseases. Front. Bioeng. Biotechnol. 2020, 7, 489. [Google Scholar] [CrossRef]
- Chenthamara, D.; Subramaniam, S.; Ramakrishnan, S.G.; Krishnaswamy, S.; Essa, M.M.; Lin, F.-H.; Qoronfleh, M.W. Therapeutic efficacy of nanoparticles and routes of administration. Biomater. Res. 2019, 23, 20. [Google Scholar] [CrossRef]
- Wang, A.Z.; Langer, R.; Farokhzad, O.C. Nanoparticle delivery of cancer drugs. Annu. Rev. Med. 2012, 63, 185–198. [Google Scholar] [CrossRef] [PubMed]
- Wilczewska, A.Z.; Niemirowicz, K.; Markiewicz, K.H.; Car, H. Nanoparticles as drug delivery systems. Pharmacol. Rep. 2012, 64, 1020–1037. [Google Scholar] [CrossRef]
- Luo, M.-X.; Hua, S.; Shang, Q.-Y. Application of nanotechnology in drug delivery systems for respiratory diseases (Review). Mol. Med. Rep. 2021, 23, 325. [Google Scholar] [CrossRef] [PubMed]
- Xie, H.; Liu, C.; Gao, J.; Shi, J.; Ni, F.; Luo, X.; He, Y.; Ren, G.; Luo, Z. Fabrication of Zein-Lecithin-EGCG complex nanoparticles: Characterization, controlled release in simulated gastrointestinal digestion. Food Chem. 2021, 365, 130542. [Google Scholar] [CrossRef]
- Franco, P.; Reverchon, E.; De Marco, I. Zein/diclofenac sodium coprecipitation at micrometric and nanometric range by supercritical antisolvent processing. J. CO2 Util. 2018, 27, 366–373. [Google Scholar] [CrossRef]
- Li, T.; Cipolla, D.; Rades, T.; Boyd, B.J. Drug nanocrystallisation within liposomes. J. Control. Release 2018, 288, 96–110. [Google Scholar] [CrossRef]
- Cipolla, D.; Shekunov, B.; Blanchard, J.; Hickey, A. Lipid-based carriers for pulmonary products: Preclinical development and case studies in humans. Adv. Drug. Deliv. Rev. 2014, 75, 53–80. [Google Scholar] [CrossRef]
- Chan, H.-K.; Kwok, P.C.L. Production methods for nanodrug particles using the bottom-up approach. Adv. Drug Deliv. Rev. 2011, 63, 406–416. [Google Scholar] [CrossRef]
- Khatib, I.; Chow, M.Y.T.; Ruan, J.; Cipolla, D.; Chan, H.-K. Modeling of a spray drying method to produce ciprofloxacin nanocrystals inside the liposomes utilizing a response surface methodology: Box-Behnken experimental design. Int. J. Pharm. 2021, 597, 120277. [Google Scholar] [CrossRef]
- Leung, S.S.Y.; Wong, J.; Guerra, H.V.; Samnick, K.; Prud’homme, R.K.; Chan, H.-K. Porous mannitol carrier for pulmonary delivery of cyclosporine A nanoparticles. AAPS J. 2017, 19, 578–586. [Google Scholar] [CrossRef]
- Cipolla, D.; Wu, H.; Gonda, I.; Chan, H.-K. Aerosol Performance and Long-Term Stability of Surfactant-Associated Liposomal Ciprofloxacin Formulations with Modified Encapsulation and Release Properties. AAPS PharmSciTech 2014, 15, 1218–1227. [Google Scholar] [CrossRef] [PubMed]
- Weers, J.G.; Bell, J.; Chan, H.K.; Cipolla, D.; Dunbar, C.; Hickey, A.J.; Smith, I.J. Pulmonary Formulations: What Remains to be Done? J. Aerosol Med. Pulm. Drug Deliv. 2010, 23, S-5–S-23. [Google Scholar] [CrossRef] [PubMed]
- Abdifetah, O.; Na-Bangchang, K. Pharmacokinetic studies of nanoparticles as a delivery system for conventional drugs and herb-derived compounds for cancer therapy: A systematic review. Int. J. Nanomed. 2019, 14, 5659–5677. [Google Scholar] [CrossRef] [PubMed]
- Pramanik, S.; Mohanto, S.; Manne, R.; Rajendran, R.R.; Deepak, A.; Edapully, S.J.; Patil, T.; Katari, O. Nanoparticle-Based Drug Delivery System: The Magic Bullet for the Treatment of Chronic Pulmonary Diseases. Mol. Pharm. 2021, 18, 3671–3718. [Google Scholar] [CrossRef] [PubMed]
- Rautio, J.; Meanwell, N.A.; Di, L.; Hageman, M.J. The expanding role of prodrugs in contemporary drug design and development. Nat. Rev. Drug Discov. 2018, 17, 559–587. [Google Scholar] [CrossRef]
- Hsieh, P.W.; Hung, C.F.; Fang, J.Y. Current prodrug design for drug discovery. Curr. Pharm. Des. 2009, 15, 2236–2250. [Google Scholar] [CrossRef]
- Chapman, R.W.; Corboz, M.R.; Malinin, V.S.; Plaunt, A.J.; Konicek, D.M.; Li, Z.; Perkins, W.R. An overview of the biology of a long-acting inhaled treprostinil prodrug. Pulm. Pharmacol. Ther. 2020, 65, 102002. [Google Scholar] [CrossRef]
- Gessler, T.; Seeger, W.; Schmehl, T. The potential for inhaled treprostinil in the treatment of pulmonary arterial hypertension. Ther. Adv. Respir. Dis. 2011, 5, 195–206. [Google Scholar] [CrossRef]
- Nadler, S.T.; Edelman, J.D. Inhaled treprostinil and pulmonary arterial hypertension. Vasc. Health Risk Manag. 2010, 6, 1115–1124. [Google Scholar] [CrossRef]
- St Croix, C.M.; Steinhorn, R.H. New Thoughts about the Origin of Plexiform Lesions. Am. J. Respir. Crit. Care Med. 2016, 193, 484–485. [Google Scholar] [CrossRef]
- Vonk Noordegraaf, A.; Galiè, N. The role of the right ventricle in pulmonary arterial hypertension. Eur. Respir. Rev. 2011, 20, 243–253. [Google Scholar] [CrossRef] [PubMed]
- Abe, K.; Toba, M.; Alzoubi, A.; Ito, M.; Fagan, K.A.; Cool, C.D.; Voelkel, N.F.; McMurtry, I.F.; Oka, M. Formation of plexiform lesions in experimental severe pulmonary arterial hypertension. Circulation 2010, 121, 2747–2754. [Google Scholar] [CrossRef] [PubMed]
- Keshavarz, A.; Kadry, H.; Alobaida, A.; Ahsan, F. Newer approaches and novel drugs for inhalational therapy for pulmonary arterial hypertension. Exp. Opin. Drug Deliv. 2020, 17, 439–461. [Google Scholar] [CrossRef] [PubMed]
- Frumkin, L.R. The pharmacological treatment of pulmonary arterial hypertension. Pharmacol. Rev. 2012, 64, 583–620. [Google Scholar] [CrossRef] [PubMed]
- Channick, R.N.; Voswinckel, R.; Rubin, L.J. Inhaled treprostinil: A therapeutic review. Drug. Des. Devel. Ther. 2012, 6, 19–28. [Google Scholar] [CrossRef]
- Ruan, C.-H.; Dixon, R.A.F.; Willerson, J.T.; Ruan, K.-H. Prostacyclin therapy for pulmonary arterial hypertension. Tex. Heart Inst. J. 2010, 37, 391–399. [Google Scholar] [PubMed]
- Tyvaso® (Treprostinil) [Package Insert]; United Therapeutics Corporation: Research Triangle Park, NC, USA, 2014. Available online: https://www.tyvasohcp.com/pdf/TYVASO-PI.pdf (accessed on 12 December 2021).
- Kan, P.; Chen, K.-J.; Hsu, C.-F.; Lin, Y.-F. Inhaled liposomal iloprost shows high drug encapsulation, extended release profile and potentials of improving patient compliance. Eur. Respir. J. 2018, 52, PA3038. [Google Scholar]
- Jain, P.P.; Leber, R.; Nagaraj, C.; Leitinger, G.; Lehofer, B.; Olschewski, H.; Olschewski, A.; Prassl, R.; Marsh, L.M. Liposomal nanoparticles encapsulating iloprost exhibit enhanced vasodilation in pulmonary arteries. Int. J. Nanomed. 2014, 9, 3249–3261. [Google Scholar] [CrossRef]
- Kleemann, E.; Schmehl, T.; Gessler, T.; Bakowsky, U.; Kissel, T.; Seeger, W. Iloprost-containing liposomes for aerosol application in pulmonary arterial hypertension: Formulation aspects and stability. Pharm. Res. 2007, 24, 277–287. [Google Scholar] [CrossRef]
- Kan, P.; Chen, K.-J.; Pan, C. Inhaled liposomal treprostinil (L606) shows extended release in healthy volunteer, as well as prolongs pharmacological effect in hypoxia-induced rat. Eur. Respir. J. 2020, 56, 1480. [Google Scholar]
- Kan, P.; Chen, K.J.; Pan, C. Comparative Pharmacokinetics Between Tyvaso(R) and L606, Extended-Release Formulation of Treprostinil for Inhalation Therapy. In Proceedings of the American Thoracic Society, Virtual, 15 May 2020; Available online: https://www.atsjournals.org/doi/abs/10.1164/ajrccm-conference.2020.201.1_MeetingAbstracts.A3812 (accessed on 12 December 2021).
- Nakamura, K.; Akagi, S.; Ejiri, K.; Yoshida, M.; Miyoshi, T.; Toh, N.; Nakagawa, K.; Takaya, Y.; Matsubara, H.; Ito, H. Current Treatment Strategies and Nanoparticle-Mediated Drug Delivery Systems for Pulmonary Arterial Hypertension. Int. J. Mol. Sci. 2019, 20, 5885. [Google Scholar] [CrossRef] [PubMed]
- Segura-Ibarra, V.; Wu, S.; Hassan, N.; Moran-Guerrero, J.A.; Ferrari, M.; Guha, A.; Karmouty-Quintana, H.; Blanco, E. Nanotherapeutics for Treatment of Pulmonary Arterial Hypertension. Front. Physiol. 2018, 9, 890. [Google Scholar] [CrossRef] [PubMed]
- Roscigno, R.F.; Vaughn, T.; Parsley, E.; Hunt, T.; Eldon, M.A.; Rubin, L.J. Comparative bioavailability of inhaled treprostinil administered as LIQ861 and Tyvaso® in healthy subjects. Vascul. Pharmacol. 2021, 138, 106840. [Google Scholar] [CrossRef]
- Roscigno, R.; Vaughn, T.; Anderson, S.; Wargin, W.; Hunt, T.; Hill, N.S. Pharmacokinetics and tolerability of LIQ861, a novel dry-powder formulation of treprostinil. Pulm. Circ. 2020, 10, 2045894020971509. [Google Scholar] [CrossRef]
- Leifer, F.G.; Konicek, D.M.; Chen, K.-J.; Plaunt, A.J.; Salvail, D.; Laurent, C.E.; Corboz, M.R.; Li, Z.; Chapman, R.W.; Perkins, W.R.; et al. Inhaled Treprostinil-Prodrug Lipid Nanoparticle Formulations Provide Long-Acting Pulmonary Vasodilation. Drug Res. 2018, 68, 605–614. [Google Scholar] [CrossRef] [PubMed]
- Ismat, F.A.; Usansky, H.; Dhar Murthy, S.; Zou, J.; Teper, A. Safety, tolerability, and pharmacokinetics (PK) of treprostinil palmitil inhalation powder (TPIP): A phase 1, randomised, double-blind, single- and multiple-dose study. Eur. Heart J. 2021, 42, ehab724-1954. [Google Scholar] [CrossRef]
- Corboz, M.R.; Li, Z.; Malinin, V.; Plaunt, A.J.; Konicek, D.M.; Leifer, F.G.; Chen, K.J.; Laurent, C.E.; Yin, H.; Biernat, M.C.; et al. Preclinical Pharmacology and Pharmacokinetics of Inhaled Hexadecyl-Treprostinil (C16TR), a Pulmonary Vasodilator Prodrug. J. Pharmacol. Exp. Ther. 2017, 363, 348–357. [Google Scholar] [CrossRef]
- Chapman, R.W.; Li, Z.; Corboz, M.R.; Gauani, H.; Plaunt, A.J.; Konicek, D.M.; Leifer, F.G.; Laurent, C.E.; Yin, H.; Salvail, D.; et al. Inhaled hexadecyl-treprostinil provides pulmonary vasodilator activity at significantly lower plasma concentrations than infused treprostinil. Pulm. Pharmacol. Ther. 2018, 49, 104–111. [Google Scholar] [CrossRef]
- Corboz, M.R.; Zhang, J.; LaSala, D.; DiPetrillo, K.; Li, Z.; Malinin, V.; Brower, J.; Kuehl, P.J.; Barrett, T.E.; Perkins, W.R.; et al. Therapeutic administration of inhaled INS1009, a treprostinil prodrug formulation, inhibits bleomycin-induced pulmonary fibrosis in rats. Pulm. Pharmacol. Ther. 2018, 49, 95–103. [Google Scholar] [CrossRef]
- Han, D.; Fernandez, C.; Sullivan, E.; Xu, D.; Perkins, W.; Darwish, M.; Rubino, C. Safety and pharmacokinetics study of a single ascending dose of C16TR for inhalation (INS1009). Eur. Respir. J. 2016, 48, PA2403. [Google Scholar]
- Corboz, M.R.; Plaunt, A.J.; Malinin, V.; Li, Z.; Gauani, H.; Chun, D.; Cipolla, D.; Perkins, W.; Chapman, R.W. Beneficial Effects of Treprostinil Palmitil in a Sugen/Hypoxia Rat Model of Pulmonary Arterial Hypertension; A Comparison with Inhaled and Intravenous Treprostinil and Oral Selexipag. In Proceedings of the American Thoracic Society, Online, 15 May 2021; Available online: https://www.atsjournals.org/doi/abs/10.1164/ajrccm-conference.2021.203.1_MeetingAbstracts.A3670 (accessed on 12 December 2021).
- Corboz, M.R.; Plaunt, A.J.; Malinin, V.; Li, Z.; Gauani, H.; Chun, D.; Cipolla, D.; Perkins, W.R.; Chapman, R.W. Treprostinil palmitil inhibits the hemodynamic and histopathological changes in the pulmonary vasculature and heart in an animal model of pulmonary arterial hypertension. Eur. J. Pharmacol. 2021, 2021, 174484. [Google Scholar] [CrossRef] [PubMed]
- Plaunt, A.J.; Islam, S.; Macaluso, T.; Gauani, H.; Baker, T.; Chun, D.; Viramontes, V.; Chang, C.; Corboz, M.R.; Chapman, R.W.; et al. Development and Characterization of Treprostinil Palmitil Inhalation Aerosol for the Investigational Treatment of Pulmonary Arterial Hypertension. Int. J. Mol. Sci. 2021, 22, 548. [Google Scholar] [CrossRef] [PubMed]
- Chapman, R.W.; Corboz, M.R.; Fernandez, C.; Sullivan, E.; Stautberg, A.; Plaunt, A.J.; Konicek, D.M.; Malinin, V.; Li, Z.; Cipolla, D.; et al. Characterisation of cough evoked by inhaled treprostinil and treprostinil palmitil. ERJ Open Res. 2021, 7, 00592–02020. [Google Scholar] [CrossRef] [PubMed]
- Barratt, S.L.; Creamer, A.; Hayton, C.; Chaudhuri, N. Idiopathic Pulmonary Fibrosis (IPF): An Overview. J. Clin. Med. 2018, 7, 201. [Google Scholar] [CrossRef]
- Lederer, D.J.; Martinez, F.J. Idiopathic Pulmonary Fibrosis. N. Engl. J. Med. 2018, 378, 1811–1823. [Google Scholar] [CrossRef]
- Pardo, A.; Selman, M. Lung Fibroblasts, Aging, and Idiopathic Pulmonary Fibrosis. Ann. Am. Thorac. Soc. 2016, 13 (Suppl. 5), S417–S421. [Google Scholar] [CrossRef]
- Laporta Hernandez, R.; Aguilar Perez, M.; Lázaro Carrasco, M.T.; Ussetti Gil, P. Lung Transplantation in Idiopathic Pulmonary Fibrosis. Med. Sci. 2018, 6, 68. [Google Scholar] [CrossRef]
- Nikitopoulou, I.; Manitsopoulos, N.; Kotanidou, A.; Tian, X.; Petrovic, A.; Magkou, C.; Ninou, I.; Aidinis, V.; Schermuly, R.T.; Kosanovic, D.; et al. Orotracheal treprostinil administration attenuates bleomycin-induced lung injury, vascular remodeling, and fibrosis in mice. Pulm. Circ. 2019, 9, 2045894019881954. [Google Scholar] [CrossRef]
- Hettiarachchi, S.U.; Li, Y.H.; Roy, J.; Zhang, F.; Puchulu-Campanella, E.; Lindeman, S.D.; Srinivasarao, M.; Tsoyi, K.; Liang, X.; Ayaub, E.A.; et al. Targeted inhibition of PI3 kinase/mTOR specifically in fibrotic lung fibroblasts suppresses pulmonary fibrosis in experimental models. Sci. Transl. Med. 2020, 12, eaay3724. [Google Scholar] [CrossRef]
- Lukey, P.T.; Harrison, S.A.; Yang, S.; Man, Y.; Holman, B.F.; Rashidnasab, A.; Azzopardi, G.; Grayer, M.; Simpson, J.K.; Bareille, P.; et al. A randomised, placebo-controlled study of omipalisib (PI3K/mTOR) in idiopathic pulmonary fibrosis. Eur. Respir. J. 2019, 53, 1801992. [Google Scholar] [CrossRef]
- Stark, A.-K.; Sriskantharajah, S.; Hessel, E.M.; Okkenhaug, K. PI3K inhibitors in inflammation, autoimmunity and cancer. Curr. Opin. Pharmacol. 2015, 23, 82–91. [Google Scholar] [CrossRef] [PubMed]
- Vanhaesebroeck, B.; Vogt, P.K.; Rommel, C. PI3K: From the bench to the clinic and back. Curr. Top. Microbiol. Immunol. 2010, 347, 1–19. [Google Scholar]
- Pirali, T.; Ciraolo, E.; Aprile, S.; Massarotti, A.; Berndt, A.; Griglio, A.; Serafini, M.; Mercalli, V.; Landoni, C.; Campa, C.C.; et al. Identification of a Potent Phosphoinositide 3-Kinase Pan Inhibitor Displaying a Strategic Carboxylic Acid Group and Development of Its Prodrugs. ChemMedChem 2017, 12, 1542–1554. [Google Scholar] [CrossRef] [PubMed]
- Pesquisadores Sintetizam Fármaco Para Tratamento de Asma e Fibrose Pulmonar. 2018. Available online: https://ufmg.br/comunicacao/noticias/pesquisadores-sintetizam-farmaco-para-tratamento-de-asma-e-fibrose-pulmonar (accessed on 12 December 2021).
- Campa, C.C.; Silva, R.L.; Margaria, J.P.; Pirali, T.; Mattos, M.S.; Kraemer, L.R.; Reis, D.C.; Grosa, G.; Copperi, F.; Dalmarco, E.M.; et al. Inhalation of the prodrug PI3K inhibitor CL27c improves lung function in asthma and fibrosis. Nat. Commun. 2018, 9, 5232. [Google Scholar] [CrossRef]
- Fruman, D.A.; Chiu, H.; Hopkins, B.D.; Bagrodia, S.; Cantley, L.C.; Abraham, R.T. The PI3K Pathway in Human Disease. Cell 2017, 170, 605–635. [Google Scholar] [CrossRef] [PubMed]
- Kulkarni, S.; Sitaru, C.; Jakus, Z.; Anderson, K.E.; Damoulakis, G.; Davidson, K.; Hirose, M.; Juss, J.; Oxley, D.; Chessa, T.A.; et al. PI3Kβ plays a critical role in neutrophil activation by immune complexes. Sci. Signal. 2011, 4, ra23. [Google Scholar] [CrossRef] [PubMed]
- Condliffe, A.M.; Davidson, K.; Anderson, K.E.; Ellson, C.D.; Crabbe, T.; Okkenhaug, K.; Vanhaesebroeck, B.; Turner, M.; Webb, L.; Wymann, M.P.; et al. Sequential activation of class IB and class IA PI3K is important for the primed respiratory burst of human but not murine neutrophils. Blood 2005, 106, 1432–1440. [Google Scholar] [CrossRef] [PubMed]
- Berghausen, E.M.; Moeller, F.; Vantler, M.; Hirsch, E.; Baldus, S.; Rosenkranz, R. P1938In vitro characterization of a novel PI 3-kinase inhibitor for growth factor-induced effects in pulmonary artery smooth muscle cells. Eur. Heart J. 2019, 40, ehz748-0685. [Google Scholar] [CrossRef]
- McShane, P.J.; Naureckas, E.T.; Tino, G.; Strek, M.E. Non–Cystic Fibrosis Bronchiectasis. Am. J. Respir. Crit. Care Med. 2013, 188, 647–656. [Google Scholar] [CrossRef]
- Finch, S.; McDonnell, M.J.; Abo-Leyah, H.; Aliberti, S.; Chalmers, J.D. A Comprehensive Analysis of the Impact of Pseudomonas aeruginosa Colonization on Prognosis in Adult Bronchiectasis. Ann. Am. Thorac. Soc. 2015, 12, 1602–1611. [Google Scholar]
- Drobnic, M.E.; Suñé, P.; Montoro, J.B.; Ferrer, A.; Orriols, R. Inhaled tobramycin in non-cystic fibrosis patients with bronchiectasis and chronic bronchial infection with Pseudomonas aeruginosa. Ann. Pharmacother. 2005, 39, 39–44. [Google Scholar] [CrossRef] [PubMed]
- Barker, A.F.; Couch, L.; Fiel, S.B.; Gotfried, M.H.; Ilowite, J.; Meyer, K.C.; O’Donnell, A.; Sahn, S.A.; Smith, L.J.; Stewart, J.O.; et al. Tobramycin Solution for Inhalation Reduces Sputum Pseudomonas aeruginosa Density in Bronchiectasis. Am. J. Respir. Crit. Care Med. 2000, 162, 481–485. [Google Scholar] [CrossRef] [PubMed]
- Bilton, D.; Henig, N.; Morrissey, B.; Gotfried, M. Addition of inhaled tobramycin to ciprofloxacin for acute exacerbations of Pseudomonas aeruginosa infection in adult bronchiectasis. Chest 2006, 130, 1503–1510. [Google Scholar] [CrossRef] [PubMed]
- Rubin, B.K. Aerosolized Antibiotics for Non-Cystic Fibrosis Bronchiectasis. J. Aerosol Med. Pulm. Drug Deliv. 2008, 21, 71–76. [Google Scholar] [CrossRef] [PubMed]
- Weers, J. Inhaled antimicrobial therapy—Barriers to effective treatment. Adv. Drug. Deliv. Rev. 2015, 85, 24–43. [Google Scholar] [CrossRef]
- Cipolla, D.; Blanchard, J.; Gonda, I. Development of Liposomal Ciprofloxacin to Treat Lung Infections. Pharmaceutics 2016, 8, 6. [Google Scholar] [CrossRef]
- Cipolla, D.; Gonda, I.; Chan, H.K. Liposomal formulations for inhalation. Ther. Deliv. 2013, 4, 1047–1072. [Google Scholar] [CrossRef]
- Cipolla, D. Inhaled Liposomes. In Advances in Pulmonary Delivery; Kwok, P.C.L., Chan, H.K., Eds.; CRC Press: Boca Raton, FL, USA, 2017; Volume 8, pp. 151–173. [Google Scholar]
- Froehlich, J.; Cipolla, D.; DeSoyza, A.; Morrish, G.; Gonda, I. Inhaled Liposomal Ciprofloxacin in Patients with Non-Cystic Fibrosis Bronchiectasis and Chronic Pseudomonas aeruginosa Infection: Pharmacokinetics of Once-Daily Inhaled ARD-3150. In Proceedings of the 2nd WBE Conference, Milan, Italy, 6–8 July 2017. [Google Scholar]
- Haworth, C.S.; Bilton, D.; Chalmers, J.D.; Davis, A.M.; Froehlich, J.; Gonda, I.; Thompson, B.; Wanner, A.; O’Donnell, A.E. Inhaled liposomal ciprofloxacin in patients with non-cystic fibrosis bronchiectasis and chronic lung infection with Pseudomonas aeruginosa (ORBIT-3 and ORBIT-4): Two phase 3, randomised controlled trials. Lancet Respir. Med. 2019, 7, 213–226. [Google Scholar] [CrossRef]
- Chalmers, J.D.; Cipolla, D.; Thompson, B.; Davis, A.M.; O’Donnell, A.; Tino, G.; Gonda, I.; Haworth, C.; Froehlich, J. Changes in respiratory symptoms during 48-week treatment with ARD-3150 (inhaled liposomal ciprofloxacin) in bronchiectasis: Results from the ORBIT-3 and -4 studies. Eru. Respir. J. 2020, 56, 2000110. [Google Scholar] [CrossRef]
- Johnson, M.M.; Odell, J.A. Nontuberculous mycobacterial pulmonary infections. J. Thorac. Dis. 2014, 6, 210–220. [Google Scholar]
- Van Ingen, J.; Kuijper, E.J. Drug susceptibility testing of nontuberculous mycobacteria. Future Microbiol. 2014, 9, 1095–1110. [Google Scholar] [CrossRef] [PubMed]
- Qvist, T.; Eickhardt, S.; Kragh, K.N.; Andersen, C.B.; Iversen, M.; Høiby, N.; Bjarnsholt, T. Chronic pulmonary disease with Mycobacterium abscessus complex is a biofilm infection. Eur. Respir. J. 2015, 46, 1823–1826. [Google Scholar] [CrossRef] [PubMed]
- Appelberg, R. Pathogenesis of Mycobacterium avium infection: Typical responses to an atypical mycobacterium? Immunol. Res. 2006, 35, 179–190. [Google Scholar] [CrossRef]
- Awuh, J.A.; Flo, T.H. Molecular basis of mycobacterial survival in macrophages. Cell. Mol. Life Sci. 2017, 74, 1625–1648. [Google Scholar] [CrossRef] [PubMed]
- Graham, B.S.; Hinson, M.V.; Bennett, S.R.; Gregory, D.W.; Schaffner, W. Acid-fast bacilli on buffy coat smears in the acquired immunodeficiency syndrome: A lesson from Hansen’s bacillus. South. Med. J. 1984, 77, 246–248. [Google Scholar] [CrossRef]
- Moffie, B.G.; Krulder, J.W.; de Knijff, J.C. Direct visualization of mycobacteria in blood culture. N. Engl. J. Med. 1989, 320, 61–62. [Google Scholar]
- Cowman, S.; Burns, K.; Benson, S.; Wilson, R.; Loebinger, M.R. The antimicrobial susceptibility of non-tuberculous mycobacteria. J. Infect. 2016, 72, 324–331. [Google Scholar] [CrossRef]
- Kesavalu, L.; Goldstein, J.A.; Debs, R.J.; Düzgünes, N.; Gangadharam, P.R. Differential effects of free and liposome encapsulated amikacin on the survival of Mycobacterium avium complex in mouse peritoneal macrophages. Tubercle 1990, 71, 215–217. [Google Scholar] [CrossRef]
- Olivier, K.N.; Shaw, P.A.; Glaser, T.S.; Bhattacharyya, D.; Fleshner, M.; Brewer, C.C.; Zalewski, C.K.; Folio, L.R.; Siegelman, J.R.; Shallom, S.; et al. Inhaled amikacin for treatment of refractory pulmonary nontuberculous mycobacterial disease. Ann. Am. Thorac. Soc. 2014, 11, 30–35. [Google Scholar] [CrossRef]
- Meers, P.; Neville, M.; Malinin, V.; Scotto, A.W.; Sardaryan, G.; Kurumunda, R.; Mackinson, C.; James, G.; Fisher, S.; Perkins, W.R. Biofilm penetration, triggered release and in vivo activity of inhaled liposomal amikacin in chronic Pseudomonas aeruginosa lung infections. J. Antimicrob. Chemother. 2008, 61, 859–868. [Google Scholar] [CrossRef]
- Zhang, J.; Leifer, F.; Rose, S.; Chun, D.Y.; Thaisz, J.; Herr, T.; Nashed, M.; Joseph, J.; Perkins, W.R.; DiPetrillo, K. Amikacin Liposome Inhalation Suspension (ALIS) Penetrates Non-tuberculous Mycobacterial Biofilms and Enhances Amikacin Uptake Into Macrophages. Front. Microbiol. 2018, 9, 915. [Google Scholar] [CrossRef] [PubMed]
- Malinin, V.; Neville, M.; Eagle, G.; Gupta, R.; Perkins, W.R. Pulmonary Deposition and Elimination of Liposomal Amikacin for Inhalation and Effect on Macrophage Function after Administration in Rats. Antimicrob. Agents Chemother. 2016, 60, 6540–6549. [Google Scholar] [CrossRef] [PubMed]
- Li, Z.; Perkins, W.; Cipolla, D. Robustness of aerosol delivery of amikacin liposome inhalation suspension using the eFlow® Technology. Eur. J. Pharm. Biopharm. 2021, 166, 10–18. [Google Scholar] [CrossRef] [PubMed]
- Li, Z.; Zhang, Y.; Wurtz, W.; Lee, J.K.; Malinin, V.S.; Durwas-Krishnan, S.; Meers, P.; Perkins, W.R. Characterization of Nebulized Liposomal Amikacin (Arikace™) as a Function of Droplet Size. J. Aerosol Med. Pulm. Drug Deliv. 2008, 21, 245–254. [Google Scholar] [CrossRef]
- Olivier, K.N.; Maas-Moreno, R.; Whatley, M.; Cheng, K.; Lee, J.H.; Fiorentino, C.; Shaffer, R.; Macdonald, S.; Gupta, R.; Corcoran, T.E.; et al. Airway Deposition and Retention of Liposomal Amikacin for Inhalation in Patients with Pulmonary Nontuberculous Mycobacterial Disease. Am. J. Respir. Crit. Care Med. 2016, 193, A3732. Available online: https://www.atsjournals.org/doi/abs/10.1164/ajrccm-conference.2016.193.1_MeetingAbstracts.A3732 (accessed on 12 December 2021).
- Weers, J.; Metzheiser, B.; Taylor, G.; Warren, S.; Meers, P.; Perkins, W.R. A gamma scintigraphy study to investigate lung deposition and clearance of inhaled amikacin-loaded liposomes in healthy male volunteers. J. Aerosol Med. Pulm. Drug Deliv. 2009, 22, 131–138. [Google Scholar] [CrossRef]
- Griffith, D.E.; Eagle, G.; Thomson, R.; Aksamit, T.R.; Hasegawa, N.; Morimoto, K.; Addrizzo-Harris, D.J.; O’Donnell, A.E.; Marras, T.K.; Flume, P.A.; et al. Amikacin Liposome Inhalation Suspension for Treatment-Refractory Lung Disease Caused by Mycobacterium avium Complex (CONVERT). A Prospective, Open-Label, Randomized Study. Am. J. Respir. Crit. Care Med. 2018, 198, 1559–1569. [Google Scholar] [CrossRef]
- Rose, S.J.; Neville, M.E.; Gupta, R.; Bermudez, L.E. Delivery of aerosolized liposomal amikacin as a novel approach for the treatment of nontuberculous mycobacteria in an experimental model of pulmonary infection. PLoS ONE 2014, 9, e108703. [Google Scholar] [CrossRef]
- Olivier, K.N.; Griffith, D.E.; Eagle, G.; McGinnis, J.P., 2nd; Micioni, L.; Liu, K.; Daley, C.L.; Winthrop, K.L.; Ruoss, S.; Addrizzo-Harris, D.J.; et al. Randomized Trial of Liposomal Amikacin for Inhalation in Nontuberculous Mycobacterial Lung Disease. Am. J. Respir. Crit. Care Med. 2017, 195, 814–823. [Google Scholar] [CrossRef]
- Griffith, D.E.; Thomson, R.; Flume, P.A.; Aksamit, T.R.; Field, S.K.; Addrizzo-Harris, D.J.; Morimoto, K.; Hoefsloot, W.; Mange, K.C.; Yuen, D.W.; et al. Amikacin Liposome Inhalation Suspension for Refractory Mycobacterium avium Complex Lung Disease: Sustainability and Durability of Culture Conversion and Safety of Long-term Exposure. Chest 2021, 160, 831–842. [Google Scholar] [CrossRef]
- Winthrop, K.L.; Flume, P.A.; Thomson, R.; Mange, K.C.; Yuen, D.W.; Ciesielska, M.; Morimoto, K.; Ruoss, S.J.; Codecasa, L.R.; Yim, J.-J.; et al. Amikacin Liposome Inhalation Suspension for Mycobacterium avium Complex Lung Disease: A 12-Month Open-Label Extension Clinical Trial. Ann. Am. Thorac. Soc. 2021, 18, 1147–1157. [Google Scholar] [CrossRef] [PubMed]
- Arikayce® (Amikacin Liposome Inhalation Suspension), for Oral Inhalation Use [Package Insert]. Insmed Incorporated: Bridgewater, NJ, USA. Available online: https://www.arikayce.com/pdf/full_prescribing_information.pdf (accessed on 12 December 2021).








Publisher’s Note: MDPI stays neutral with regard to jurisdictional claims in published maps and institutional affiliations. |
© 2022 by the authors. Licensee MDPI, Basel, Switzerland. This article is an open access article distributed under the terms and conditions of the Creative Commons Attribution (CC BY) license (https://creativecommons.org/licenses/by/4.0/).
Share and Cite
Plaunt, A.J.; Nguyen, T.L.; Corboz, M.R.; Malinin, V.S.; Cipolla, D.C. Strategies to Overcome Biological Barriers Associated with Pulmonary Drug Delivery. Pharmaceutics 2022, 14, 302. https://doi.org/10.3390/pharmaceutics14020302
Plaunt AJ, Nguyen TL, Corboz MR, Malinin VS, Cipolla DC. Strategies to Overcome Biological Barriers Associated with Pulmonary Drug Delivery. Pharmaceutics. 2022; 14(2):302. https://doi.org/10.3390/pharmaceutics14020302
Chicago/Turabian StylePlaunt, Adam J., Tam L. Nguyen, Michel R. Corboz, Vladimir S. Malinin, and David C. Cipolla. 2022. "Strategies to Overcome Biological Barriers Associated with Pulmonary Drug Delivery" Pharmaceutics 14, no. 2: 302. https://doi.org/10.3390/pharmaceutics14020302
APA StylePlaunt, A. J., Nguyen, T. L., Corboz, M. R., Malinin, V. S., & Cipolla, D. C. (2022). Strategies to Overcome Biological Barriers Associated with Pulmonary Drug Delivery. Pharmaceutics, 14(2), 302. https://doi.org/10.3390/pharmaceutics14020302

