Biological Evaluation of the Effect of Root Canal Sealers Using a Rat Model
Abstract
:1. Introduction
2. Materials and Methods
2.1. Ethical Statement
2.2. Root Canal Sealer Components and Material Preparation
2.3. Subcutaneous Implantation Procedure
2.4. Histological Evaluation of the Tissue around the Root Canal Sealer
2.5. Microstructure Analysis Using Scanning Electron Microscopy (SEM)
2.6. Elemental Analysis of the Subcutaneous Tissue Affected by the Root Canal Sealer
2.7. RNA Extraction, RNA Sequencing (RNA-seq) and Data Analysis
2.8. Gene Ontology Analysis
3. Results
3.1. Histopathological Evaluation of the Tissue around the Root Canal Sealer
3.2. Microstructure Analysis Using SEM
3.3. Elemental Analysis of the Subcutaneous Tissue Affected by the Root Canal Sealer
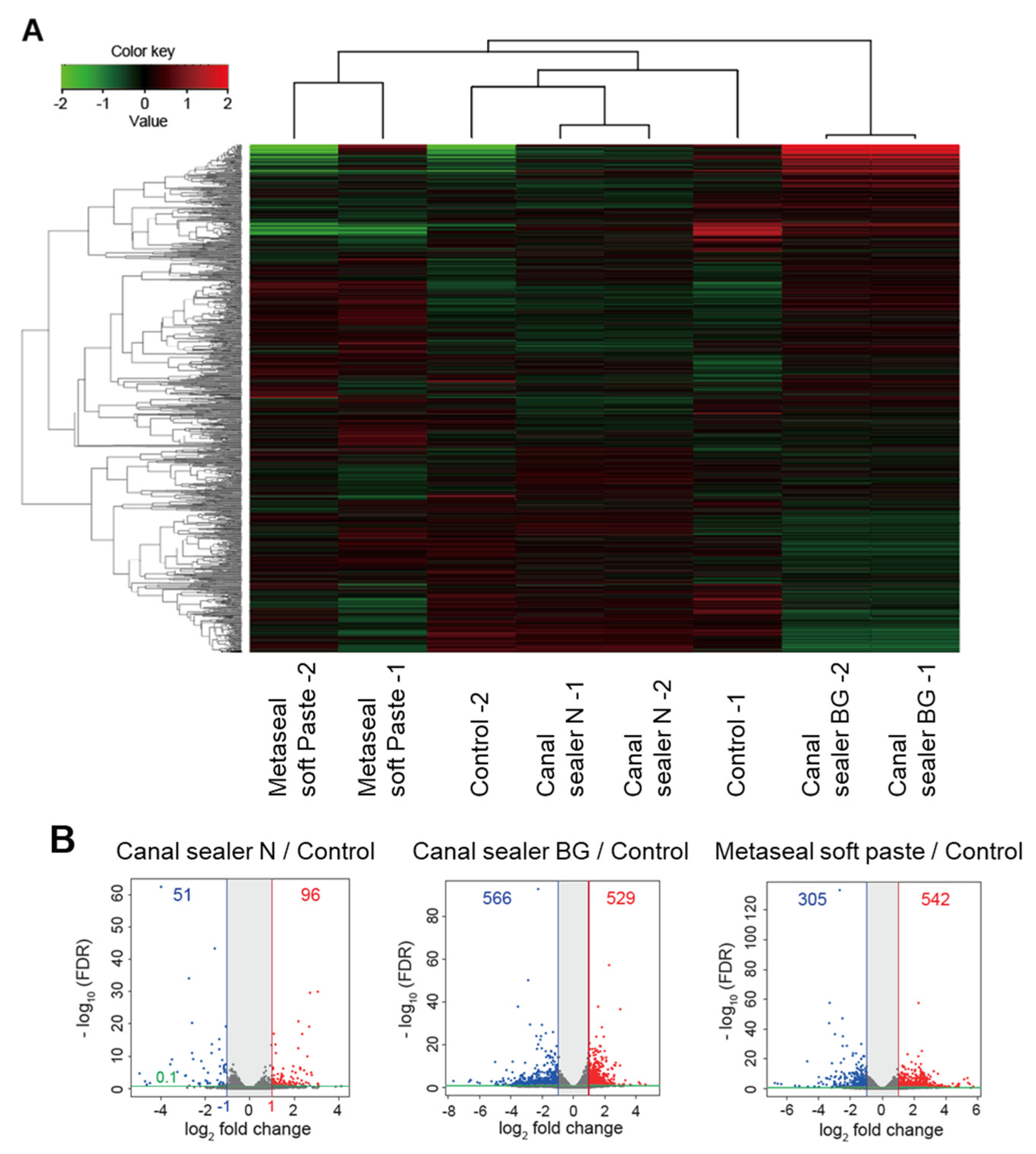
3.4. Transcriptome and Gene Ontology Enrichment Analysis of Differentially Expressed Genes in the Subcutaneous Tissues
4. Discussion
5. Conclusions
Supplementary Materials
Author Contributions
Funding
Institutional Review Board Statement
Informed Consent Statement
Data Availability Statement
Acknowledgments
Conflicts of Interest
References
- Pérez-Alfayate, R.; Mercade, M.; Algar-Pinilla, J.; Cisneros-Cabello, R.; Foschi, F.; Cohen, S. Root Canal filling quality comparison of a premixed calcium silicate endodontic sealer and different carrier-based obturation systems. J. Clin. Med. 2021, 10, 1271. [Google Scholar] [CrossRef]
- Donnermeyer, D.; Bunne, C.; Schäfer, E.; Dammaschke, T. Retreatability of three calcium silicate-containing sealers and one epoxy resin-based root canal sealer with four different root canal instruments. Clin. Oral Investig. 2018, 22, 811–817. [Google Scholar] [CrossRef] [PubMed]
- Bürklein, S.; Schäfer, E.; Jöhren, H.P.; Donnermeyer, D. Quality of root canal fillings and prevalence of apical radiolucencies in a German population: A CBCT analysis. Clin. Oral Investig. 2020, 24, 1217–1227. [Google Scholar] [CrossRef] [PubMed]
- Gaudin, A.; Tolar, M.; Peters, O.A. Cytokine production and cytotoxicity of calcium silicate-based Sealers in 2- and 3-dimensional cell culture models. J. Endod. 2020, 46, 818–826. [Google Scholar] [CrossRef] [PubMed]
- Kim, J.H.; Cho, S.Y.; Choi, Y.; Kim, D.H.; Shin, S.J.; Jung, I.Y. Clinical efficacy of sealer-based obturation using calcium silicate sealers: A randomized clinical trial. J. Endod. 2022, 48, 144–151. [Google Scholar] [CrossRef]
- Pirani, C.; Camilleri, J. Effectiveness of root canal filling materials and techniques for treatment of apical periodontitis—A systematic review. Int. Endod. J. 2022. [CrossRef]
- Aqrabawi, J.A. Outcome of endodontic treatment of teeth filled using lateral condensation versus vertical compaction (Schilder’s technique). J. Contemp. Dent. Pract. 2006, 7, 17–24. [Google Scholar] [CrossRef]
- Komabayashi, T.; Colmenar, D.; Cvach, N.; Bhat, A.; Primus, C.; Imai, Y. Comprehensive review of current endodontic sealers. Dent. Mater. J. 2020, 39, 703–720. [Google Scholar] [CrossRef]
- Strange, K.A.; Tawil, P.Z.; Phillips, C.; Walia, H.D.; Fouad, A.F. Long-term outcomes of endodontic treatment performed with resilon/epiphany. J. Endod. 2019, 45, 507–512. [Google Scholar] [CrossRef]
- Atav Ates, A.; Dumani, A.; Yoldas, O.; Unal, I. Post-obturation pain following the use of carrier-based system with AH plus or iroot SP sealers: A randomized controlled clinical trial. Clin. Oral Investig. 2018, 23, 3053–3061. [Google Scholar] [CrossRef] [PubMed]
- Washio, A.; Morotomi, T.; Yoshii, S.; Kitamura, C. Bioactive glass-based endodontic sealer as a promising root canal filling material without semisolid core materials. Materials 2019, 12, 3967. [Google Scholar] [CrossRef] [PubMed]
- Leprince, J.G.; Zeitlin, B.D.; Tolar, M.; Peters, O.A. Interactions between immune system and mesenchymal stem cells in dental pulp and periapical tissues. Int Endod. J. 2012, 45, 689–701. [Google Scholar] [CrossRef]
- Cooper, P.R.; Takahashi, Y.; Graham, L.W.; Simon, S.; Imazato, S.; Smith, A.J. Inflammation-regeneration interplay in the dentine-pulp complex. J. Dent. 2010, 38, 687–697. [Google Scholar] [CrossRef] [PubMed]
- Smith, A.J.; Scheven, B.A.; Takahashi, Y.; Ferracane, J.L.; Shelton, R.M.; Cooper, P.R. Dentine as a bioactive extracellular matrix. Arch. Oral Biol. 2012, 57, 109–121. [Google Scholar] [CrossRef] [PubMed]
- Okamoto, M.; Ali, M.; Komichi, S.; Watanabe, M.; Huang, H.; Ito, Y.; Miura, J.; Hirose, Y.; Mizuhira, M.; Takahashi, Y.; et al. Surface pre-reacted glass filler contributes to tertiary dentin formation through a mechanism different than that of hydraulic calcium-silicate cement. J. Clin. Med. 2019, 8, 1440. [Google Scholar] [CrossRef] [PubMed]
- Okamoto, M.; Matsumoto, S.; Sugiyama, A.; Kanie, K.; Watanabe, M.; Huang, H.; Ali, M.; Ito, Y.; Miura, J.; Hirose, Y.; et al. Performance of a biodegradable composite with hydroxyapatite as a scaffold in pulp tissue repair. Polymers 2020, 12, 937. [Google Scholar] [CrossRef] [PubMed]
- Rickert, U.; Dixon, C. The controlling of root surgery. Int. Den. Cong. 1931, 15–22, in press. [Google Scholar]
- Grossman, L.I. Filling root canals with silver points. Dental Cosmos 1936, 78, 679–687. [Google Scholar]
- Spangberg, L.; Pascon, E.A. The importance of material preparation for the expression of cytotoxicity during in vitro evaluation of biomaterials. J. Endod. 1988, 14, 247–250. [Google Scholar] [CrossRef]
- Washio, A.; Miura, H.; Morotomi, T.; Ichimaru-Suematsu, M.; Miyahara, H.; Hanada-Miyahara, K.; Yoshii, S.; Murata, K.; Takakura, N.; Akao, E.; et al. Effect of bioactive glass-based root canal sealer on the incidence of postoperative pain after root canal obturation. Int. J. Environ. Res. Public Health 2020, 17, 8857. [Google Scholar] [CrossRef]
- Schafer, E.; Olthoff, G. Effect of three different sealers on the sealing ability of both thermafil obturators and cold laterally compacted gutta-percha. J. Endod. 2002, 28, 638–642. [Google Scholar] [CrossRef] [PubMed]
- Bouillaguet, S.; Shaw, L.; Barthelemy, J.; Krejci, I.; Wataha, J.C. Long-term sealing ability of pulp canal sealer, Ah-Plus, GuttaFlow and Epiphany. Int. Endodontic. J. 2008, 41, 219–226. [Google Scholar] [CrossRef] [PubMed]
- Kolokouris, I.; Economides, N.; Beltes, P.; Vlemmas, I. In vivo comparison of the biocompatibility of two root canal sealers implanted into the subcutaneous connective tissue of rats. J. Endod. 1998, 24, 82–85. [Google Scholar] [CrossRef]
- Cintra, L.T.; Benetti, F.; de Azevedo Queiroz, Í.O.; Ferreira, L.L.; Massunari, L.; Bueno, C.R.; de Oliveira, S.H.; Gomes-Filho, J.E. Evaluation of the cytotoxicity and biocompatibility of new resin epoxy–based endodontic sealer containing calcium hydroxide. J. Endod. 2017, 43, 2088–2092. [Google Scholar] [CrossRef]
- Wu, L.; Xue, K.; Hu, G.; Du, H.; Gan, K.; Zhu, J.; Du, T. Effects of iroot SP on osteogenic differentiation of human stem cells from apical papilla. BMC Oral Health 2021, 21. [Google Scholar] [CrossRef]
- Zhu, X.; Yuan, Z.; Yan, P.; Li, Y.; Jiang, H.; Huang, S. Effect of iroot SP and mineral trioxide aggregate (MTA) on the viability and polarization of macrophages. Arch. Oral Biol. 2017, 80, 27–33. [Google Scholar] [CrossRef]
- Wu, X.; Yan, M.; Lu, J.; Ge, X.; Li, Y.; Bian, M.; Fu, L.; Yu, J. IRoot SP promotes osteo/odontogenesis of bone marrow mesenchymal stem cells via activation of NF-ΚB and MAPK signaling pathways. Stem Cells Int. 2020, 2020, 1–15. [Google Scholar] [CrossRef]
- Darvell, B.W.; Smith, A.J. Inert to bioactive—A multidimensional spectrum. Dent. Mater. 2022, 38, 2–6. [Google Scholar] [CrossRef]
- Yang, X.; Tian, J.; Li, M.; Chen, W.; Liu, H.; Wang, Z.; Haapasalo, M.; Shen, Y.; Wei, X. Biocompatibility of a new calcium silicate-based root canal sealer mediated via the modulation of macrophage polarization in a rat model. Materials 2022, 15, 1962. [Google Scholar] [CrossRef]
- Tay, F.R.; Pashley, D.H.; Rueggeberg, F.A.; Loushine, R.J.; Weller, R.N. Calcium phosphate phase transformation produced by the interaction of the portland cement component of white mineral trioxide aggregate with a phosphate-containing fluid. J. Endod. 2007, 33, 1347–1351. [Google Scholar] [CrossRef]
- Elzubair, A.; Elias, C.N.; Suarez, J.C.; Lopes, H.P.; Vieira, M.V. The physical characterization of a thermoplastic polymer for endodontic obturation. J. Dent. 2006, 34, 784–789. [Google Scholar] [CrossRef] [PubMed]
- Phyo, Y.S.; Hashimoto, K.; Kawashima, N.; Kuramoto, M.; Okiji, T. Evaluation of the cytocompatibility of methacrylate resin-based root canal sealers with osteoblast-like cells. Dent. Mater. J. 2021, 40, 942–948. [Google Scholar] [CrossRef] [PubMed]
- Abdel Raheem, I.A.; Abdul Razek, A.; Elgendy, A.A.; Labah, D.A.; Saleh, N.M. Egyptian propolis-loaded nanoparticles as a root canal nanosealer: Sealing ability and in vivo biocompatibility. Int. J. Nanomed. 2020, 15, 5265–5277. [Google Scholar] [CrossRef] [PubMed]
- Biancalani, T.; Scalia, G.; Buffoni, L.; Avasthi, R.; Lu, Z.; Sanger, A.; Tokcan, N.; Vanderburg, C.R.; Segerstolpe, Å.; Zhang, M.; et al. Deep learning and alignment of spatially resolved single-cell transcriptomes with Tangram. Nat. Met. 2021, 18, 1352–1362. [Google Scholar] [CrossRef]







| Materials | Main Composition | |
|---|---|---|
| Canal sealer N zinc oxide-fatty acid sealer | Fatty Acid based Zinc Oxide Sealer (Nippon Shika Yakuhin Co., Ltd.) | olive oil, zinc oxide, bismuth hypocarbonate, magnesium oxide, fatty acid, rosin, ester gum. Lot number J7S |
| Metaseal soft paste methacrylate resin sealer | Resin-based root canal sealer (MetaSEAL Soft Paste, SUN MEDICAL) | methacrylic esters (HEMA, 4-META, others), water, photopolymerization initiator, contrast agent, organic filler. Lot number VRA |
| Canal sealer BG Bio-glass contained sealer | Fatty Acid based Zinc Oxide Sealer containing Bioactive Glass (Nippon Shika Yakuhin Co., Ltd.) | magnesium oxide, purified water, calcium silicate glass, silicon dioxide, fatty acids, bismuth hypocarbonate. Lot number K3K |
Publisher’s Note: MDPI stays neutral with regard to jurisdictional claims in published maps and institutional affiliations. |
© 2022 by the authors. Licensee MDPI, Basel, Switzerland. This article is an open access article distributed under the terms and conditions of the Creative Commons Attribution (CC BY) license (https://creativecommons.org/licenses/by/4.0/).
Share and Cite
Okamoto, M.; Matsumoto, S.; Moriyama, K.; Huang, H.; Watanabe, M.; Miura, J.; Sugiyama, K.; Hirose, Y.; Mizuhira, M.; Kuriki, N.; et al. Biological Evaluation of the Effect of Root Canal Sealers Using a Rat Model. Pharmaceutics 2022, 14, 2038. https://doi.org/10.3390/pharmaceutics14102038
Okamoto M, Matsumoto S, Moriyama K, Huang H, Watanabe M, Miura J, Sugiyama K, Hirose Y, Mizuhira M, Kuriki N, et al. Biological Evaluation of the Effect of Root Canal Sealers Using a Rat Model. Pharmaceutics. 2022; 14(10):2038. https://doi.org/10.3390/pharmaceutics14102038
Chicago/Turabian StyleOkamoto, Motoki, Sayako Matsumoto, Kiichi Moriyama, Hailing Huang, Masakatsu Watanabe, Jiro Miura, Keita Sugiyama, Yujiro Hirose, Manabu Mizuhira, Nanako Kuriki, and et al. 2022. "Biological Evaluation of the Effect of Root Canal Sealers Using a Rat Model" Pharmaceutics 14, no. 10: 2038. https://doi.org/10.3390/pharmaceutics14102038
APA StyleOkamoto, M., Matsumoto, S., Moriyama, K., Huang, H., Watanabe, M., Miura, J., Sugiyama, K., Hirose, Y., Mizuhira, M., Kuriki, N., Leprince, J. G., Takahashi, Y., Kawabata, S., & Hayashi, M. (2022). Biological Evaluation of the Effect of Root Canal Sealers Using a Rat Model. Pharmaceutics, 14(10), 2038. https://doi.org/10.3390/pharmaceutics14102038

