Restoration of the Phenotype of Dedifferentiated Rabbit Chondrocytes by Sesquiterpene Farnesol
Abstract
:1. Introduction
2. Materials and Methods
2.1. Materials
2.2. Isolation and Culture of Rabbit Chondrocytes
2.3. Production and Characterization of Farn/HA Nanoparticle
2.4. Cell Viability
2.5. Collagen Quantification and Measurement of PGE2
2.6. Quantification GAG Assay
2.7. Immunofluorescence Staining
2.8. Western Blot
2.9. Statistical Analysis
3. Results and Discussion
3.1. Cell Culture
3.2. Effect of Farnesol and Farn/HA Nanoparticle on Cell Viability
3.3. Effect of Farnesol on IL-1β-Stimulated Dedifferentiated Chondrocytes
3.4. Effect of Farnesol on the GAG Level in IL-1β-Stimulated Dedifferentiated Chondrocytes
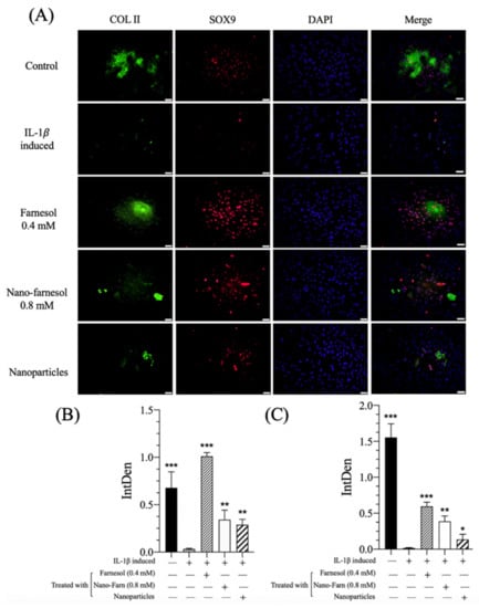
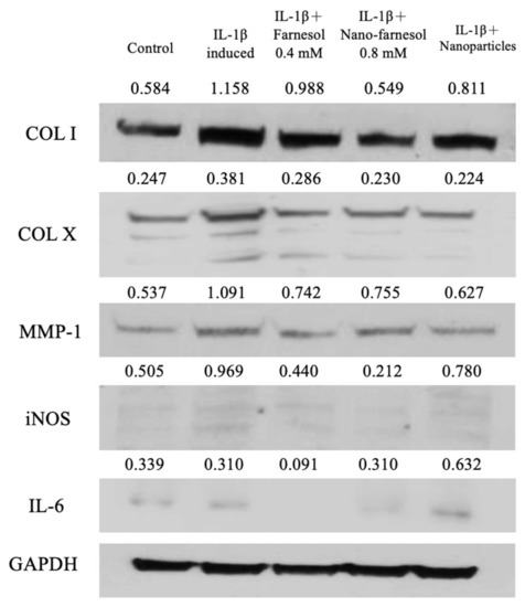
3.5. Effect of Farnesol on the Dedifferentiated and Inflammatory Proteins Levels in IL-1β-Stimulated Dedifferentiated Chondrocytes
3.6. Restoration Effect of Farnesol in Terms of COL II and GAG Levels in P4 Chondrocytes
4. Conclusions
Author Contributions
Funding
Institutional Review Board Statement
Informed Consent Statement
Data Availability Statement
Conflicts of Interest
References
- Hu, Y.; Gui, Z.; Zhou, Y.; Xia, L.; Lin, K.; Xu, Y. Quercetin alleviates rat osteoarthritis by inhibiting inflammation and apoptosis of chondrocytes, modulating synovial macrophages polarization to M2 macrophages. Free Radic. Biol. Med. 2019, 145, 146–160. [Google Scholar] [CrossRef]
- Grover, A.K.; Samson, S.E. Benefits of antioxidant supplements for knee osteoarthritis: Rationale and reality. Nutr. J. 2016, 15, 1. [Google Scholar] [CrossRef] [PubMed] [Green Version]
- Ansari, M.Y.; Khan, N.M.; Haqqi, T.M. A standardized extract of Butea monosperma (Lam.) flowers suppresses the IL-1beta-induced expression of IL-6 and matrix-metalloproteases by activating autophagy in human osteoarthritis chondrocytes. Biomed. Pharm. 2017, 96, 198–207. [Google Scholar] [CrossRef] [PubMed]
- Ayerst, B.I.; Day, A.J.; Nurcombe, V.; Cool, S.M.; Merry, C.L. New strategies for cartilage regeneration exploiting selected glycosaminoglycans to enhance cell fate determination. Biochem. Soc. Trans. 2014, 42, 703–709. [Google Scholar] [CrossRef]
- Charlier, E.; Deroyer, C.; Ciregia, F.; Malaise, O.; Neuville, S.; Plener, Z.; Malaise, M.; de Seny, D. Chondrocyte dedifferentiation and osteoarthritis (OA). Biochem. Pharm. 2019, 165, 49–65. [Google Scholar] [CrossRef] [PubMed]
- Oseni, A.O.; Crowley, C.; Boland, M.Z.; Butler, P.E.; Seifalian, A.M. Cartilage Tissue Engineering: The Application of Nanomaterials and Stem Cell Technology. Tissue Eng. Tissue Organ Regen. 2011, 1, 233–267. [Google Scholar]
- Duan, W.; Zhao, Y.; Ren, X.; Zhao, R.; Li, Q.; Sun, Z.; Song, W.; Yang, Y.; Li, P.; Wei, X. Combination of chondrocytes and chondrons improves extracellular matrix production to promote the repairs of defective knee cartilage in rabbits. J. Orthop. Transl. 2021, 28, 47–54. [Google Scholar] [CrossRef]
- Wu, L.; Gonzalez, S.; Shah, S.; Kyupelyan, L.; Petrigliano, F.A.; McAllister, D.R.; Adams, J.S.; Karperien, M.; Tuan, T.L.; Benya, P.D.; et al. Extracellular matrix domain formation as an indicator of chondrocyte dedifferentiation and hypertrophy. Tissue Eng. Part C Methods 2014, 20, 160–168. [Google Scholar] [CrossRef] [Green Version]
- Brittberg, M.; Lindahl, A.; Nilsson, A.; Ohlsson, C.; Isaksson, O.; Peterson, L. Treatment of deep cartilage defects in the knee with autologous chondrocyte transplantation. N. Engl. J. Med. 1994, 331, 889–895. [Google Scholar] [CrossRef]
- Karim, A.; Amin, A.K.; Hall, A.C. The clustering and morphology of chondrocytes in normal and mildly degenerate human femoral head cartilage studied by confocal laser scanning microscopy. J. Anat. 2018, 232, 686–698. [Google Scholar] [CrossRef]
- Mata-Miranda, M.M.; Martinez-Martinez, C.M.; Noriega-Gonzalez, J.E.; Paredes-Gonzalez, L.E.; Vazquez-Zapien, G.J. Morphological, genetic and phenotypic comparison between human articular chondrocytes and cultured chondrocytes. Histochem. Cell Biol. 2016, 146, 183–189. [Google Scholar] [CrossRef] [PubMed]
- Yoon, H.J.; Kim, S.B.; Somaiya, D.; Noh, M.J.; Choi, K.B.; Lim, C.L.; Lee, K.H. Type II collagen and glycosaminoglycan expression induction in primary human chondrocyte by TGF-β1. BMC Musculoskelet. Disord. 2015, 16, 141. [Google Scholar] [CrossRef] [PubMed] [Green Version]
- Okubo, R.; Asawa, Y.; Watanabe, M.; Nagata, S.; Nio, M.; Takato, T.; Hoshi, K. Proliferation medium in three-dimensional culture of auricular chondrocytes promotes effective cartilage regeneration in vivo. Regen Ther. 2019, 11, 306–315. [Google Scholar] [CrossRef] [PubMed]
- Caron, M.M.; Emans, P.J.; Coolsen, M.M.; Voss, L.; Surtel, D.A.; Cremers, A.; van Rhijn, L.W.; Welting, T.J. Redifferentiation of dedifferentiated human articular chondrocytes: Comparison of 2D and 3D cultures. Osteoarthr. Cartil. 2012, 20, 1170–1178. [Google Scholar] [CrossRef] [Green Version]
- Van der Kraan, P.M.; van den Berg, W.B. Chondrocyte hypertrophy and osteoarthritis: Role in initiation and progression of cartilage degeneration? Osteoarthr. Cartil. 2012, 20, 223–232. [Google Scholar] [CrossRef] [Green Version]
- Shakibaei, M.; Schulze-Tanzil, G.; John, T.; Mobasheri, A. Curcumin protects human chondrocytes from IL-l1beta-induced inhibition of collagen type II and beta1-integrin expression and activation of caspase-3: An immunomorphological study. Ann. Anat. 2005, 187, 487–497. [Google Scholar] [CrossRef]
- Wu, G.X.; Huang, H.H.; Chang, H.R.; Kuo, S.M. Evaluation of the UVB-screening capacity and restorative effects exerted by farnesol gel on UVB-caused sunburn. Environ. Toxicol. 2018, 33, 488–507. [Google Scholar] [CrossRef]
- Ku, C.M.; Lin, J.Y. Farnesol, a sesquiterpene alcohol in herbal plants, exerts anti-inflammatory and antiallergic effects on ovalbumin-sensitized and -challenged asthmatic mice. Evid. Based Complement. Altern. Med. 2015, 2015, 387357. [Google Scholar] [CrossRef] [Green Version]
- Santhanasabapathy, R.; Vasudevan, S.; Anupriya, K.; Pabitha, R.; Sudhandiran, G. Farnesol quells oxidative stress, reactive gliosis and inflammation during acrylamide-induced neurotoxicity: Behavioral and biochemical evidence. Neuroscience 2015, 308, 212–227. [Google Scholar] [CrossRef]
- Wu, Y.C.; Wu, G.X.; Huang, H.H.; Kuo, S.M. Liposome-encapsulated farnesol accelerated tissue repair in third-degree burns on a rat model. Burns 2019, 45, 1139–1151. [Google Scholar] [CrossRef]
- Lin, Y.H.; Lee, S.I.; Lin, F.H.; Wu, G.X.; Wu, C.S.; Kuo, S.M. Enhancement of Rotator Cuff Healing with Farnesol-Impregnated Gellan Gum/Hyaluronic Acid Hydrogel Membranes in a Rabbit Model. Pharmaceutics 2021, 13, 944. [Google Scholar] [CrossRef]
- Wu, Y.J.; Wu, Y.C.; Chen, I.F.; Wu, Y.L.; Chuang, C.W.; Huang, H.H.; Kuo, S.M. Reparative Effects of Astaxanthin-Hyaluronan Nanoaggregates against Retrorsine-CCl(4)-Induced Liver Fibrosis and Necrosis. Molecules 2018, 23, 726. [Google Scholar] [CrossRef] [PubMed] [Green Version]
- Hall, A.C. The Role of Chondrocyte Morphology and Volume in Controlling Phenotype-Implications for Osteoarthritis, Cartilage Repair, and Cartilage Engineering. Curr. Rheumatol. Rep. 2019, 21, 38. [Google Scholar] [CrossRef] [Green Version]
- Terabe, K.; Takahashi, N.; Cobb, M.; Askew, E.B.; Knudson, C.B.; Knudson, W. Simvastatin promotes restoration of chondrocyte morphology and phenotype. Arch. Biochem. Biophys. 2019, 665, 1–11. [Google Scholar] [CrossRef] [PubMed]
- Mwale, F.; Rampersad, S.; Richard, H.; Guoying, Y.; Al Rowas, S.; Madiraju, P.; Antoniou, J.; Laverty, S. The constitutive expression of type x collagen in mesenchymal stem cells from osteoarthritis patients is reproduced in a rabbit model of osteoarthritis. J. Tissue Eng. 2011, 2011, 587547. [Google Scholar] [CrossRef]
- Jacques, C.; Recklies, A.D.; Levy, A.; Berenbaum, F. HC-gp39 contributes to chondrocyte differentiation by inducing SOX9 and type II collagen expressions. Osteoarthr. Cartil. 2007, 15, 138–146. [Google Scholar] [CrossRef] [PubMed] [Green Version]
- Lu, C.; Li, Y.; Hu, S.; Cai, Y.; Yang, Z.; Peng, K. Scoparone prevents IL-1beta-induced inflammatory response in human osteoarthritis chondrocytes through the PI3K/Akt/NF-kappaB pathway. Biomed. Pharm. 2018, 106, 1169–1174. [Google Scholar] [CrossRef]
- Chowdhury, T.T.; Bader, D.L.; Lee, D.A. Dynamic compression inhibits the synthesis of nitric oxide and PGE(2) by IL-1beta-stimulated chondrocytes cultured in agarose constructs. Biochem. Biophys. Res. Commun. 2001, 285, 1168–1174. [Google Scholar] [CrossRef] [PubMed]
- Luo, Z.; Hu, Z.; Bian, Y.; Su, W.; Li, X.; Li, S.; Wu, J.; Shi, L.; Song, Y.; Zheng, G.; et al. Scutellarin Attenuates the IL-1beta-Induced Inflammation in Mouse Chondrocytes and Prevents Osteoarthritic Progression. Front. Pharmacol. 2020, 11, 107. [Google Scholar] [CrossRef] [Green Version]
- Akhtar, N.; Khan, N.M.; Ashruf, O.S.; Haqqi, T.M. Inhibition of cartilage degradation and suppression of PGE2 and MMPs expression by pomegranate fruit extract in a model of posttraumatic osteoarthritis. Nutrition 2017, 33, 1–13. [Google Scholar] [CrossRef] [Green Version]
- Wu, D.; Jin, S.; Lin, Z.; Chen, R.; Pan, T.; Kang, X.; Huang, H.; Lin, C.; Pan, J. Sauchinone inhibits IL-1beta induced catabolism and hypertrophy in mouse chondrocytes to attenuate osteoarthritis via Nrf2/HO-1 and NF-kappaB pathways. Int. Immunopharmacol. 2018, 62, 181–190. [Google Scholar] [CrossRef] [PubMed]
- Carvalho, M.S.; Silva, J.C.; Hoff, C.M.; Cabral, J.M.S.; Linhardt, R.J.; da Silva, C.L.; Vashishth, D. Loss and rescue of osteocalcin and osteopontin modulate osteogenic and angiogenic features of mesenchymal stem/stromal cells. J. Cell. Physiol. 2020, 235, 7496–7515. [Google Scholar] [CrossRef] [PubMed]
- Zhang, T.; He, L.; Yang, W.; Wang, Y.; Peng, J.; Sun, P.; Yang, Q.; Jia, Y.; Zhao, K.; Qian, Y. Byakangelicin inhibits IL-1beta-induced mouse chondrocyte inflammation in vitro and ameliorates murine osteoarthritis in vivo. Int. Immunopharmacol. 2020, 85, 106605. [Google Scholar] [CrossRef]
- Wiegertjes, R.; van Caam, A.; van Beuningen, H.; Koenders, M.; van Lent, P.; van der Kraan, P.; van de Loo, F.; Blaney Davidson, E. TGF-beta dampens IL-6 signaling in articular chondrocytes by decreasing IL-6 receptor expression. Osteoarthr. Cartil. 2019, 27, 1197–1207. [Google Scholar] [CrossRef]
- Makki, M.S.; Haqqi, T.M. Histone Deacetylase Inhibitor Vorinostat (SAHA) Suppresses IL-1beta-Induced Matrix Metallopeptidase-13 Expression by Inhibiting IL-6 in Osteoarthritis Chondrocyte. Am. J. Pathol. 2016, 186, 2701–2708. [Google Scholar] [CrossRef] [Green Version]
- Huang, X.; Pei, W.; Ni, B.; Zhang, R.; You, H. Chondroprotective and antiarthritic effects of galangin in osteoarthritis: An in vitro and in vivo study. Eur. J. Pharmacol. 2021, 906, 174232. [Google Scholar] [CrossRef] [PubMed]
- Li, Z.; Liu, B.; Zhao, D.; Wang, B.; Liu, Y.; Zhang, Y.; Tian, F.; Li, B. Protective effects of Nebivolol against interleukin-1beta (IL-1beta)-induced type II collagen destruction mediated by matrix metalloproteinase-13 (MMP-13). Cell Stress Chaperones 2017, 22, 767–774. [Google Scholar] [CrossRef] [Green Version]
- Matsiko, A.; Levingstone, T.J.; O’Brien, F.J.; Gleeson, J.P. Addition of hyaluronic acid improves cellular infiltration and promotes early-stage chondrogenesis in a collagen-based scaffold for cartilage tissue engineering. J. Mech. Behav. Biomed. Mater. 2012, 11, 41–52. [Google Scholar] [CrossRef]
- Lin, L.C.; Chang, S.J.; Lin, C.Y.; Lin, Y.T.; Chuang, C.W.; Yao, C.H.; Kuo, S.M. Repair of chondral defects with allogenous chondrocyte-seeded hyaluronan/collagen II microspheres in a rabbit model. Artif. Organs 2012, 36, E102–E109. [Google Scholar] [CrossRef] [PubMed]
- Ahmad, N.; Ansari, M.Y.; Bano, S.; Haqqi, T.M. Imperatorin suppresses IL-1beta-induced iNOS expression via inhibiting ERK-MAPK/AP1 signaling in primary human OA chondrocytes. Int. Immunopharmacol. 2020, 85, 106612. [Google Scholar] [CrossRef] [PubMed]










| 1-d | 3-d | 5-d | |||||||
|---|---|---|---|---|---|---|---|---|---|
| COL II | Farn 0.4 mM | Farn/HA 0.8 mM | Nanoparticles | Farn 0.4 mM | Farn/HA 0.8 mM | Nanoparticles | Farn 0.4 mM | Farn/HA 0.8 mM | Nanoparticles |
| 2.27 ± 1.22 | 1.74 ± 0.84 | 1.33 ± 0.43 | 1.48 ± 0.33 | 1.65 ± 0.04 *** | 1.54 ± 0.51 | 1.72 ± 0.38 ** | 1.4 ± 0.15 ** | 0.70 ± 0.31 | |
| GAG | Farn 0.4 mM | Farn/HA 0.8 mM | Nanoparticles | Farn 0.4 mM | Farn/HA 0.8 mM | Nanoparticles | Farn 0.4 mM | Farn/HA 0.8 mM | Nanoparticles |
| 0.76 ± 0.08 *** | 1.32 ± 0.03 *** | 1.24 ± 0.01 *** | 4.01 ± 0.16 *** | 3.94 ± 0.24 *** | 3.13 ± 0.15 *** | 1.99 ± 0.05 *** | 2.19 ± 0.12 *** | 1.89 ± 0.04 *** | |
Publisher’s Note: MDPI stays neutral with regard to jurisdictional claims in published maps and institutional affiliations. |
© 2022 by the authors. Licensee MDPI, Basel, Switzerland. This article is an open access article distributed under the terms and conditions of the Creative Commons Attribution (CC BY) license (https://creativecommons.org/licenses/by/4.0/).
Share and Cite
Wu, G.-X.; Chen, C.-Y.; Wu, C.-S.; Hwang, L.-C.; Yang, S.-W.; Kuo, S.-M. Restoration of the Phenotype of Dedifferentiated Rabbit Chondrocytes by Sesquiterpene Farnesol. Pharmaceutics 2022, 14, 186. https://doi.org/10.3390/pharmaceutics14010186
Wu G-X, Chen C-Y, Wu C-S, Hwang L-C, Yang S-W, Kuo S-M. Restoration of the Phenotype of Dedifferentiated Rabbit Chondrocytes by Sesquiterpene Farnesol. Pharmaceutics. 2022; 14(1):186. https://doi.org/10.3390/pharmaceutics14010186
Chicago/Turabian StyleWu, Guan-Xuan, Chun-Yu Chen, Chun-Shien Wu, Lain-Chyr Hwang, Shan-Wei Yang, and Shyh-Ming Kuo. 2022. "Restoration of the Phenotype of Dedifferentiated Rabbit Chondrocytes by Sesquiterpene Farnesol" Pharmaceutics 14, no. 1: 186. https://doi.org/10.3390/pharmaceutics14010186
APA StyleWu, G.-X., Chen, C.-Y., Wu, C.-S., Hwang, L.-C., Yang, S.-W., & Kuo, S.-M. (2022). Restoration of the Phenotype of Dedifferentiated Rabbit Chondrocytes by Sesquiterpene Farnesol. Pharmaceutics, 14(1), 186. https://doi.org/10.3390/pharmaceutics14010186
