Systemic Inflammatory Burden Causes Liver Injury in H1N1-Infected Mice
Abstract
1. Introduction
2. Materials and Methods
2.1. Virus
2.2. Animal Experiments and the Ethics Statement
2.3. Detection of Serum ALT and AST Levels
2.4. Quantitative Polymerase Chain Reaction (qPCR)
2.5. Histopathological Evaluation
2.6. Detection of Inflammatory Factors
2.7. Hematological Examination
2.8. mRNA Seq
2.9. Statistical Analysis
3. Results
3.1. H1N1-Infected BALB/c Mice Developed Severe Pneumonia
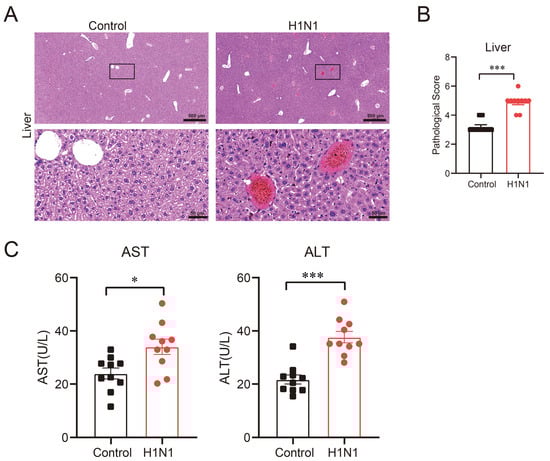
3.2. H1N1 Infection Induces Liver Injury and Elevates Serum ALT/AST Levels in BALB/c Mice
3.3. mRNA-Seq Analysis Reveals Abnormal Liver Function in H1N1-Infected BALB/c Mice
3.4. Hepatic Inflammatory Gene Signatures Induced by H1N1 Infection
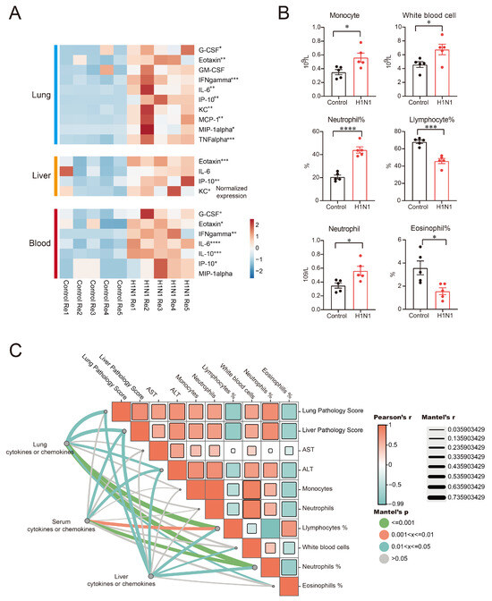
3.5. H1N1 Infection Triggers Systemic Inflammatory Responses in Mice
4. Discussion
5. Conclusions
Supplementary Materials
Author Contributions
Funding
Institutional Review Board Statement
Informed Consent Statement
Data Availability Statement
Acknowledgments
Conflicts of Interest
References
- Hamilton, K. The emergence of the pandemic A/H1N1 2009 virus and its characteristics. Bull. Et Mem. De L’academie R. De Med. De Belg. 2009, 164, 260–263. [Google Scholar]
- Josset, L.; Engelmann, F.; Haberthur, K.; Kelly, S.; Park, B.; Kawoaka, Y.; García-Sastre, A.; Katze, M.G.; Messaoudi, I. Increased viral loads and exacerbated innate host responses in aged macaques infected with the 2009 pandemic H1N1 influenza A virus. J. Virol. 2012, 86, 11115–11127. [Google Scholar] [CrossRef] [PubMed]
- Papic, N.; Pangercic, A.; Vargovic, M.; Barsic, B.; Vince, A.; Kuzman, I. Liver involvement during influenza infection: Perspective on the 2009 influenza pandemic. Influenza Other Respir. Viruses 2012, 6, e2–e5. [Google Scholar] [CrossRef] [PubMed]
- Patel, M.; Dennis, A.; Flutter, C.; Khan, Z. Pandemic (H1N1) 2009 influenza. Br. J. Anaesth. 2010, 104, 128–142. [Google Scholar] [CrossRef]
- Li, M.; Chen, Y.; Chen, T.; Hu, S.; Chen, L.; Shen, L.; Li, F.; Yang, J.; Sun, Y.; Wang, D.; et al. A host-based whole genome sequencing study reveals novel risk loci associated with severity of influenza A(H1N1)pdm09 infection. Emerg. Microbes Infect. 2021, 10, 123–131. [Google Scholar] [CrossRef]
- CDC. H1N1 Flu. Plast. Surg. Nurs. 2009, 29, 271–278. [Google Scholar] [CrossRef]
- Westall, G.P.; Paraskeva, M. H1N1 influenza: Critical care aspects. Semin. Respir. Crit. Care Med. 2011, 32, 400–408. [Google Scholar] [CrossRef]
- Veldhuis Kroeze, E.; Bauer, L.; Caliendo, V.; van Riel, D. In Vivo Models to Study the Pathogenesis of Extra-Respiratory Complications of Influenza A Virus Infection. Viruses 2021, 13, 848. [Google Scholar] [CrossRef]
- Daudé, M.; Mansuy, J.M.; Guitard, J.; Basse, G.; Esposito, L.; Izopet, J.; Rostaing, L.; Kamar, N. Influenza A (H1N1) virus-induced hepatocellular injury in a kidney transplant patient. Transpl. Infect. Dis. Off. J. Transplant. Soc. 2011, 13, 70–72. [Google Scholar] [CrossRef]
- Alhammadi, A.H.; Hendaus, M.A.; Kayoum, A.A. Alteration of liver function due to H1N1 infection: A case report. Clin. Exp. Gastroenterol. 2013, 6, 173–175. [Google Scholar] [CrossRef]
- El-Shabrawi, M.; Bazaraa, H.M.; Zekri, H.; Rady, H.I. Fatal acute myocarditis and fulminant hepatic failure in an infant with pandemic human influenza A, H1N1 (2009) virus infection. J. Adv. Res. 2011, 2, 191–194. [Google Scholar] [CrossRef]
- Carrillo-Esper, R.; Pérez-Bustos, E.; Ornelas-Arroyo, S.; Albores-Saavedra, J.; Uribe, M. Liver involvement in severe human influenza a H1N1. Ann. Hepatol. 2010, 9, 107–111. [Google Scholar] [CrossRef]
- Yingying, C. Abnormal liver chemistry in patients with influenza A H1N1. Liver Int. Off. J. Int. Assoc. Study Liver 2011, 31, 902. [Google Scholar] [CrossRef]
- Huang, Q.; An, R.; Wang, H.; Yang, Y.; Tang, C.; Wang, J.; Yu, W.; Zhou, Y.; Zhang, Y.; Wu, D.; et al. Aggravated pneumonia and diabetes in SARS-CoV-2 infected diabetic mice. Emerg. Microbes Infect. 2023, 12, 2203782. [Google Scholar] [CrossRef] [PubMed]
- Senior, J.R. Alanine aminotransferase: A clinical and regulatory tool for detecting liver injury-past, present, and future. Clin. Pharmacol. Ther. 2012, 92, 332–339. [Google Scholar] [CrossRef]
- Sookoian, S.; Pirola, C.J. Liver enzymes, metabolomics and genome-wide association studies: From systems biology to the personalized medicine. World J. Gastroenterol. 2015, 21, 711–725. [Google Scholar] [CrossRef]
- Rehermann, B.; Nascimbeni, M. Immunology of hepatitis B virus and hepatitis C virus infection. Nat. Rev. Immunol. 2005, 5, 215–229. [Google Scholar] [CrossRef]
- Adams, D.H.; Hubscher, S.G. Systemic viral infections and collateral damage in the liver. Am. J. Pathol. 2006, 168, 1057–1059. [Google Scholar] [CrossRef]
- Amin, M. COVID-19 and the liver: Overview. Eur. J. Gastroenterol. Hepatol. 2021, 33, 309–311. [Google Scholar] [CrossRef] [PubMed]
- Polakos, N.K.; Cornejo, J.C.; Murray, D.A.; Wright, K.O.; Treanor, J.J.; Crispe, I.N.; Topham, D.J.; Pierce, R.H. Kupffer cell-dependent hepatitis occurs during influenza infection. Am. J. Pathol. 2006, 168, 1169–1178; quiz 1404–1165. [Google Scholar] [CrossRef] [PubMed]
- Zhang, S.; Hu, B.; Xu, J.; Ren, Q.; Wang, L.; Wang, S. Influenza A virus infection induces liver injury in mice. Microb. Pathog. 2019, 137, 103736. [Google Scholar] [CrossRef]
- Nonaka, K.; Matsuda, Y.; Kakizaki, M.; Takakuma, S.; Hamamatsu, A.; Sakashita, Y.; Matsubara, T.; Murayama, S.; Ishiwata, T.; Yamanaka, N.; et al. Acute Liver Failure Associated with Influenza A Virus Infection: An Autopsy Case Report. Jpn. J. Infect. Dis. 2019, 72, 347–349. [Google Scholar] [CrossRef] [PubMed]
- Foti, M. Chapter 1—Introduction to Cytokines as Tissue Regulators in Health and Disease. In Cytokine Effector Functions in Tissues; Foti, M., Locati, M., Eds.; Academic Press: Cambridge, MA, USA, 2017; pp. 3–30. [Google Scholar]
- Chinnappan, R.; Mir, T.A.; Alsalameh, S.; Makhzoum, T.; Alzhrani, A.; Al-Kattan, K.; Yaqinuddin, A. Low-Cost Point-of-Care Monitoring of ALT and AST Is Promising for Faster Decision Making and Diagnosis of Acute Liver Injury. Diagnostics 2023, 13, 2967. [Google Scholar] [CrossRef] [PubMed]
- Cameron, V. Sensitivity and specificity of tests of liver injury. Clin. Med. Res. 2004, 2, 205. [Google Scholar] [CrossRef] [PubMed]
- Anirvan, P.; Narain, S.; Hajizadeh, N.; Aloor, F.Z.; Singh, S.P.; Satapathy, S.K. Cytokine-induced liver injury in coronavirus disease-2019 (COVID-19): Untangling the knots. Eur. J. Gastroenterol. Hepatol. 2021, 33, e42–e49. [Google Scholar] [CrossRef]
- Fajgenbaum, D.C.; June, C.H. Cytokine Storm. N. Engl. J. Med. 2020, 383, 2255–2273. [Google Scholar] [CrossRef]
- Morris, G.; Bortolasci, C.C.; Puri, B.K.; Marx, W.; O’Neil, A.; Athan, E.; Walder, K.; Berk, M.; Olive, L.; Carvalho, A.F.; et al. The cytokine storms of COVID-19, H1N1 influenza, CRS and MAS compared. Can one sized treatment fit all? Cytokine 2021, 144, 155593. [Google Scholar] [CrossRef] [PubMed]
- Meng, X.; Zhu, Y.; Yang, W.; Zhang, J.; Jin, W.; Tian, R.; Yang, Z.; Wang, R. HIF-1α promotes virus replication and cytokine storm in H1N1 virus-induced severe pneumonia through cellular metabolic reprogramming. Virol. Sin. 2024, 39, 81–96. [Google Scholar] [CrossRef]
- He, C.; Luo, H.; Coelho, A.; Liu, M.; Li, Q.; Xu, J.; Krämer, A.; Malin, S.; Yuan, Z.; Holmdahl, R. NCF4 dependent intracellular reactive oxygen species regulate plasma cell formation. Redox Biol. 2022, 56, 102422. [Google Scholar] [CrossRef]
- Zhao, E.; Liang, R.; Li, P.; Lu, D.; Chen, S.; Tan, W.; Qin, Y.; Zhang, Y.; Zhang, Y.; Zhang, Q.; et al. Mesenchymal stromal cells alleviate APAP-induced liver injury via extracellular vesicle-mediated regulation of the miR-186-5p/CXCL1 axis. Stem Cell Res. Ther. 2024, 15, 392. [Google Scholar] [CrossRef]
- Meng, L.; Song, Z.; Liu, A.; Dahmen, U.; Yang, X.; Fang, H. Effects of Lipopolysaccharide-Binding Protein (LBP) Single Nucleotide Polymorphism (SNP) in Infections, Inflammatory Diseases, Metabolic Disorders and Cancers. Front. Immunol. 2021, 12, 681810. [Google Scholar] [CrossRef]
- Ryu, J.K.; Kim, S.J.; Rah, S.H.; Kang, J.I.; Jung, H.E.; Lee, D.; Lee, H.K.; Lee, J.O.; Park, B.S.; Yoon, T.Y.; et al. Reconstruction of LPS Transfer Cascade Reveals Structural Determinants within LBP, CD14, and TLR4-MD2 for Efficient LPS Recognition and Transfer. Immunity 2017, 46, 38–50. [Google Scholar] [CrossRef]
- Sack, G.H., Jr. Serum amyloid A—A review. Mol. Med. 2018, 24, 46. [Google Scholar] [CrossRef]
- Sack, G.H., Jr. Serum Amyloid A (SAA) Proteins. Sub-Cell. Biochem. 2020, 94, 421–436. [Google Scholar] [CrossRef]
- De Buck, M.; Gouwy, M.; Wang, J.M.; Van Snick, J.; Proost, P.; Struyf, S.; Van Damme, J. The cytokine-serum amyloid A-chemokine network. Cytokine Growth Factor Rev. 2016, 30, 55–69. [Google Scholar] [CrossRef]
- Almusalami, E.M.; Lockett, A.; Ferro, A.; Posner, J. Serum amyloid A-A potential therapeutic target for hyper-inflammatory syndrome associated with COVID-19. Front. Med. 2023, 10, 1135695. [Google Scholar] [CrossRef]
- Zhang, C.; Peng, J.; Liu, Z.; Zhou, Q. Kidney Involvement in Autoinflammatory Diseases. Kidney Dis. 2023, 9, 157–172. [Google Scholar] [CrossRef]
- Li, D.; Xie, P.; Zhao, S.; Zhao, J.; Yao, Y.; Zhao, Y.; Ren, G.; Liu, X. Hepatocytes derived increased SAA1 promotes intrahepatic platelet aggregation and aggravates liver inflammation in NAFLD. Biochem. Biophys. Res. Commun. 2021, 555, 54–60. [Google Scholar] [CrossRef] [PubMed]
- Ye, R.D.; Sun, L. Emerging functions of serum amyloid A in inflammation. J. Leukoc. Biol. 2015, 98, 923–929. [Google Scholar] [CrossRef] [PubMed]
- Sorić Hosman, I.; Kos, I.; Lamot, L. Serum Amyloid A in Inflammatory Rheumatic Diseases: A Compendious Review of a Renowned Biomarker. Front. Immunol. 2021, 11, 631299. [Google Scholar] [CrossRef] [PubMed]
- Sandri, S.; Hatanaka, E.; Franco, A.G.; Pedrosa, A.M.; Monteiro, H.P.; Campa, A. Serum amyloid A induces CCL20 secretion in mononuclear cells through MAPK (p38 and ERK1/2) signaling pathways. Immunol. Lett. 2008, 121, 22–26. [Google Scholar] [CrossRef] [PubMed]
- Zhu, M.Y.; Wang, Y.; Wang, Y.; Peng, F.L.; Ou, H.X.; Zheng, X.; Shi, J.F.; Zeng, G.F.; Mo, Z.C. Serum amyloid A promotes the inflammatory response via p38-MAPK/SR-BI pathway in THP-1 macrophages. Sheng Li Xue Bao 2016, 68, 293–300. [Google Scholar] [PubMed]
- Sencio, V.; Gallerand, A.; Gomes Machado, M.; Deruyter, L.; Heumel, S.; Soulard, D.; Barthelemy, J.; Cuinat, C.; Vieira, A.T.; Barthelemy, A.; et al. Influenza Virus Infection Impairs the Gut’s Barrier Properties and Favors Secondary Enteric Bacterial Infection through Reduced Production of Short-Chain Fatty Acids. Infect. Immun. 2021, 89, e0073420. [Google Scholar] [CrossRef] [PubMed]






Disclaimer/Publisher’s Note: The statements, opinions and data contained in all publications are solely those of the individual author(s) and contributor(s) and not of MDPI and/or the editor(s). MDPI and/or the editor(s) disclaim responsibility for any injury to people or property resulting from any ideas, methods, instructions or products referred to in the content. |
© 2025 by the authors. Licensee MDPI, Basel, Switzerland. This article is an open access article distributed under the terms and conditions of the Creative Commons Attribution (CC BY) license (https://creativecommons.org/licenses/by/4.0/).
Share and Cite
Wang, J.; Huang, Q.; Yang, Y.; Tang, C.; Yu, W.; Zhou, Y.; Wu, D.; Li, B.; Yang, H.; Wang, H.; et al. Systemic Inflammatory Burden Causes Liver Injury in H1N1-Infected Mice. Viruses 2025, 17, 1132. https://doi.org/10.3390/v17081132
Wang J, Huang Q, Yang Y, Tang C, Yu W, Zhou Y, Wu D, Li B, Yang H, Wang H, et al. Systemic Inflammatory Burden Causes Liver Injury in H1N1-Infected Mice. Viruses. 2025; 17(8):1132. https://doi.org/10.3390/v17081132
Chicago/Turabian StyleWang, Junbin, Qing Huang, Yun Yang, Cong Tang, Wenhai Yu, Yanan Zhou, Daoju Wu, Bai Li, Hao Yang, Haixuan Wang, and et al. 2025. "Systemic Inflammatory Burden Causes Liver Injury in H1N1-Infected Mice" Viruses 17, no. 8: 1132. https://doi.org/10.3390/v17081132
APA StyleWang, J., Huang, Q., Yang, Y., Tang, C., Yu, W., Zhou, Y., Wu, D., Li, B., Yang, H., Wang, H., Ma, L., & Lu, S. (2025). Systemic Inflammatory Burden Causes Liver Injury in H1N1-Infected Mice. Viruses, 17(8), 1132. https://doi.org/10.3390/v17081132

