Synergistic Immunosuppression of Avian Leukosis Virus Subgroup J and Infectious Bursal Disease Virus Is Responsible for Enhanced Pathogenicity
Abstract
1. Introduction
2. Materials and Methods
2.1. Viruses, Cells, and Animals
2.2. Cell Experimental Design
2.3. ELISA for Cytokines
2.4. Quantitative Reverse Transcription-PCR
2.5. Immunofluorescence and Confocal Microscopy
2.6. Animal Experimental Design
2.7. Index of Immune Organ
2.8. Histopathological and Examination
2.9. Fluorescent Cell Sorting Analysis of Peripheral Blood Lymphocyte Subpopulations
2.10. Statistical Analysis
3. Results
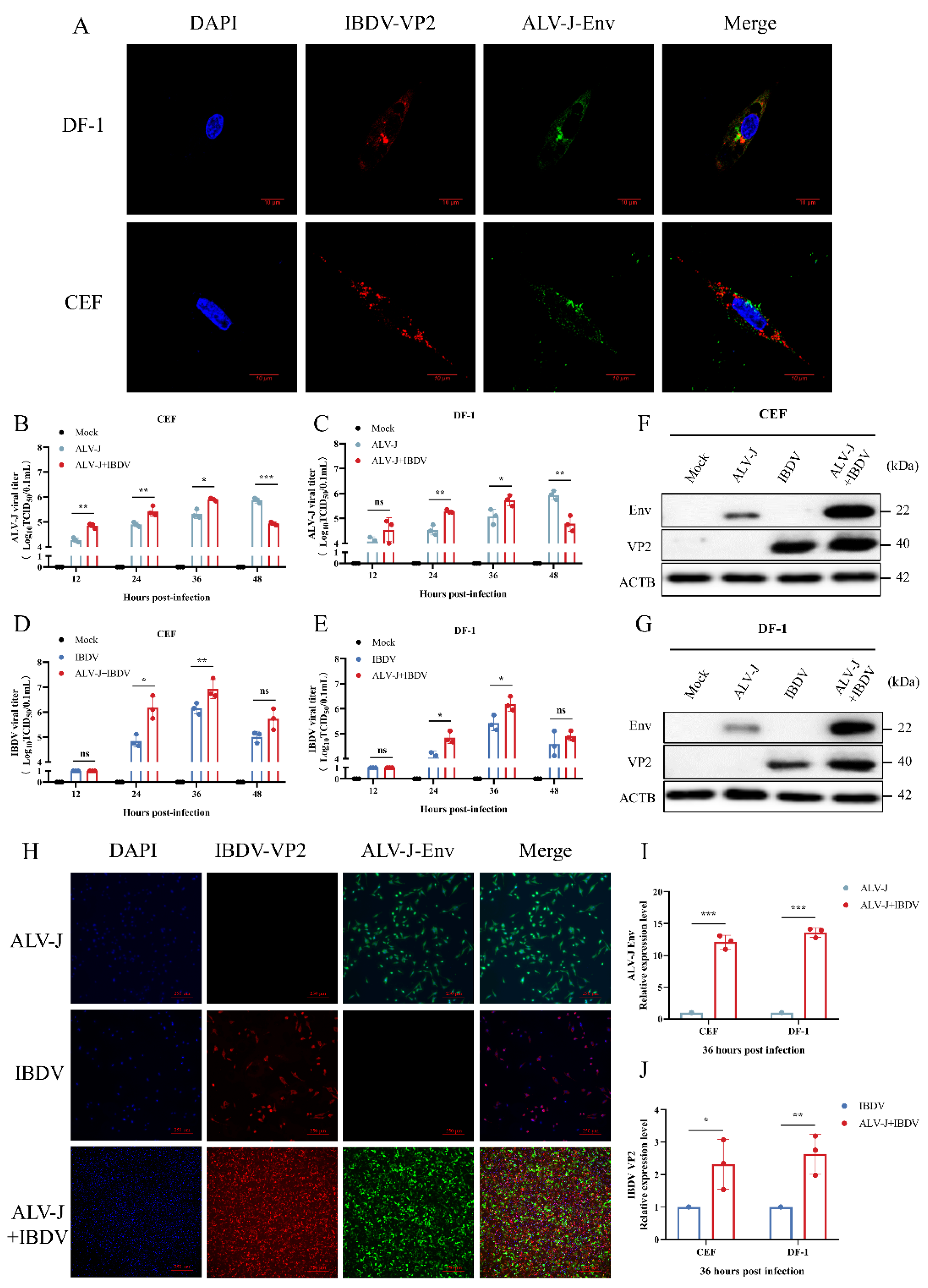
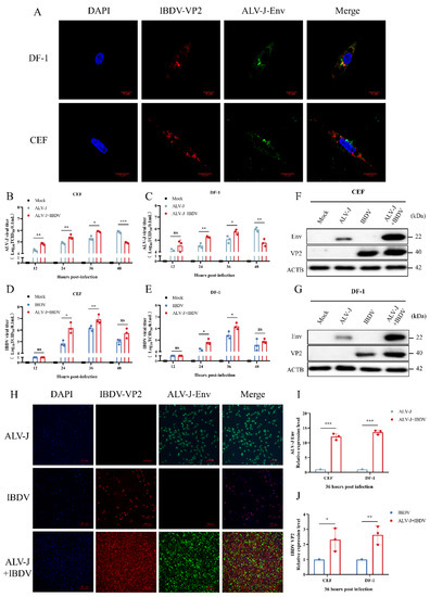
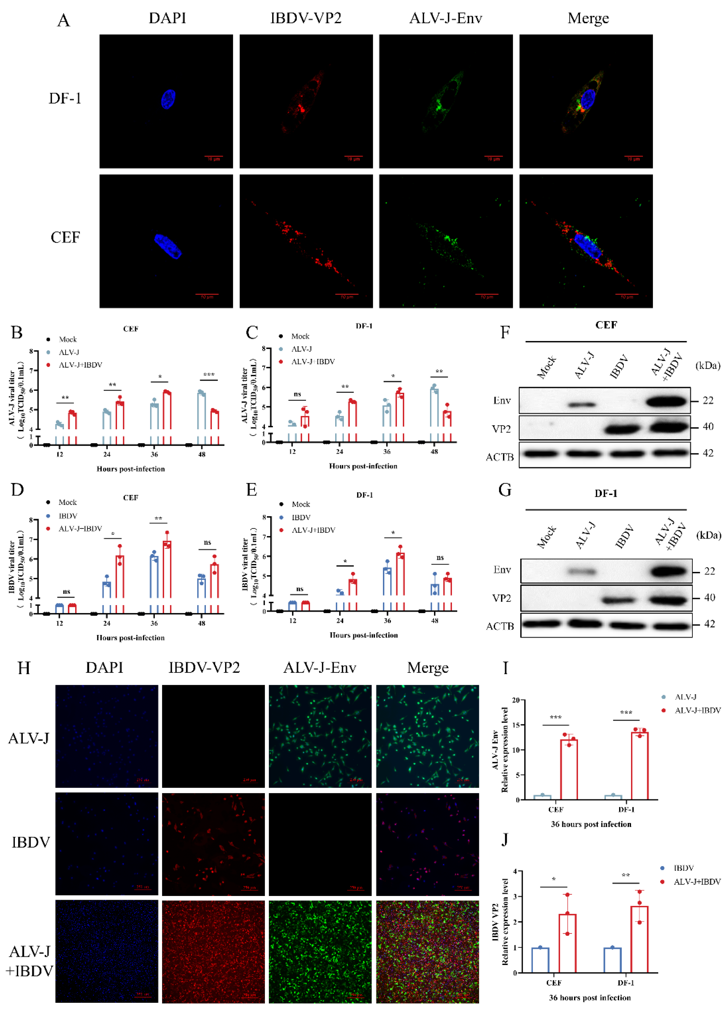
3.1. ALV-J and IBDV Synergistically Increase Viral Replication In Vitro
3.2. ALV-J and IBDV Synergistically Induce Inflammatory Mediator Secretion In Vitro
3.3. ALV-J and IBDV Synergistically Enhance Pathogenicity in SPF Chickens
3.4. ALV-J and IBDV Synergistically Increase Viral Replication In Vivo
3.5. ALV-J and IBDV Synergistically Induce Immunosuppression in SPF Chickens
4. Discussion
Author Contributions
Funding
Institutional Review Board Statement
Informed Consent Statement
Data Availability Statement
Acknowledgments
Conflicts of Interest
References
- Koku, R.; Herndon, D.R.; Avillan, J.; Morrison, J.; Futse, J.E.; Palmer, G.H.; Brayton, K.A.; Noh, S.M. Both Coinfection and Superinfection Drive Complex Anaplasma marginale Strain Structure in a Natural Transmission Setting. Infect. Immun. 2021, 89, e0016621. [Google Scholar] [CrossRef] [PubMed]
- Zhou, J.; Zhao, G.L.; Wang, X.M.; Du, X.S.; Su, S.; Li, C.G.; Nair, V.; Yao, Y.X.; Cheng, Z.Q. Synergistic Viral Replication of Marek’s Disease Virus and Avian Leukosis Virus Subgroup J is Responsible for the Enhanced Pathogenicity in the Superinfection of Chickens. Viruses 2018, 10, 271. [Google Scholar] [CrossRef] [PubMed]
- Saade, G.; Deblanc, C.; Bougon, J.; Marois-Crehan, C.; Fablet, C.; Auray, G.; Belloc, C.; Leblanc-Maridor, M.; Gagnon, C.A.; Zhu, J.; et al. Coinfections and their molecular consequences in the porcine respiratory tract. Vet. Res. 2020, 51, 80. [Google Scholar] [CrossRef] [PubMed]
- Kumar, N.; Sharma, S.; Barua, S.; Tripathi, B.N.; Rouse, B.T. Virological and Immunological Outcomes of Coinfections. Clin. Microbiol. Rev. 2018, 31, e00111-17. [Google Scholar] [CrossRef] [PubMed]
- Asner, S.A.; Science, M.E.; Tran, D.; Smieja, M.; Merglen, A.; Mertz, D. Clinical disease severity of respiratory viral co-infection versus single viral infection: A systematic review and meta-analysis. PLoS ONE 2014, 9, e99392. [Google Scholar] [CrossRef] [PubMed]
- Opriessnig, T.; Gimenez-Lirola, L.G.; Halbur, P.G. Polymicrobial respiratory disease in pigs. Anim. Health Res. Rev. 2011, 12, 133–148. [Google Scholar] [CrossRef]
- Gottlieb, G.S.; Nickle, D.C.; Jensen, M.A.; Wong, K.G.; Grobler, J.; Li, F.; Liu, S.L.; Rademeyer, C.; Learn, G.H.; Karim, S.S.; et al. Dual HIV-1 infection associated with rapid disease progression. Lancet 2004, 363, 619–622. [Google Scholar] [CrossRef]
- Grobler, J.; Gray, C.M.; Rademeyer, C.; Seoighe, C.; Ramjee, G.; Karim, S.A.; Morris, L.; Williamson, C. Incidence of HIV-1 dual infection and its association with increased viral load set point in a cohort of HIV-1 subtype C-infected female sex workers. J. Infect. Dis. 2004, 190, 1355–1359. [Google Scholar] [CrossRef]
- Cui, N.; Wang, Q.; Shi, W.; Han, L.; Wang, J.; Ma, X.; Li, H.; Wang, F.; Su, S.; Zhao, X. Synergy of subgroup J avian leukosis virus and Eimeria tenella to increase pathogenesis in specific-pathogen-free chickens. Vet. Immunol. Immunopathol. 2016, 177, 42–47. [Google Scholar] [CrossRef]
- Dong, X.; Zhao, P.; Chang, S.; Ju, S.; Li, Y.; Meng, F.; Sun, P.; Cui, Z. Synergistic pathogenic effects of co-infection of subgroup J avian leukosis virus and reticuloendotheliosis virus in broiler chickens. Avian. Pathol. 2015, 44, 43–49. [Google Scholar] [CrossRef]
- Sun, G.R.; Zhang, Y.P.; Zhou, L.Y.; Lv, H.C.; Zhang, F.; Li, K.; Gao, Y.L.; Qi, X.L.; Cui, H.Y.; Wang, Y.Q.; et al. Co-Infection with Marek’s Disease Virus and Reticuloendotheliosis Virus Increases Illness Severity and Reduces Marek’s Disease Vaccine Efficacy. Viruses 2017, 9, 158. [Google Scholar] [CrossRef] [PubMed]
- McNeilly, F.; Smyth, J.A.; Adair, B.M.; McNulty, M.S. Synergism between chicken anemia virus (CAV) and avian reovirus following dual infection of 1-day-old chicks by a natural route. Avian. Dis. 1995, 39, 532–537. [Google Scholar] [CrossRef] [PubMed]
- Lin, Y.; Xia, J.; Zhao, Y.; Wang, F.; Yu, S.; Zou, N.; Wen, X.; Cao, S.; Huang, Y. Reproduction of hemangioma by infection with subgroup J avian leukosis virus: The vertical transmission is more hazardous than the horizontal way. Virol. J. 2013, 10, 97. [Google Scholar] [CrossRef] [PubMed]
- Liao, L.; Chen, W.; Zhang, X.; Zhang, H.; Li, A.; Yan, Y.; Xie, Z.; Li, H.; Lin, W.; Ma, J.; et al. Semen extracellular vesicles mediate vertical transmission of subgroup J avian leukosis virus. Virol. Sin. 2022, 37, 284–294. [Google Scholar] [CrossRef] [PubMed]
- Li, H.; Wang, P.; Lin, L.; Shi, M.; Gu, Z.; Huang, T.; Mo, M.L.; Wei, T.; Zhang, H.; Wei, P. The emergence of the infection of subgroup J avian leucosis virus escalated the tumour incidence in commercial Yellow chickens in Southern China in recent years. Transbound. Emerg. Dis. 2019, 66, 312–316. [Google Scholar] [CrossRef]
- Liu, H.; Ma, K.; Liu, M.; Yang, C.; Huang, X.; Zhao, Y.; Qi, K. Histologic findings and viral antigen distribution in natural coinfection of layer hens with subgroup J avian leukosis virus, Marek’s disease virus, and reticuloendotheliosis virus. J. Vet. Diagn. Investig. 2019, 31, 761–765. [Google Scholar] [CrossRef]
- Li, X.; Lu, J.; Liu, H.; Wang, W.; Hu, X. Molecular Epidemiological Investigations of Immunosuppressive Viruses in AA Broiler Chicken Flocks and Analysis of Their Influence on the Function of NDV Vaccines. Chin. J. Vet. Sci. 2008, 10, 1141–1144. [Google Scholar]
- Federspiel, M.J.; Hughes, S.H. Retroviral gene delivery. Methods Cell. Biol. 1997, 52, 179–214. [Google Scholar] [PubMed]
- Li, H.; Tan, M.; Zhang, F.; Ji, H.; Zeng, Y.; Yang, Q.; Tan, J.; Huang, J.; Su, Q.; Huang, Y.; et al. Diversity of Avian leukosis virus subgroup J in local chickens, Jiangxi, China. Sci. Rep. 2021, 11, 4797. [Google Scholar] [CrossRef]
- Liu, P.; Li, L.; Jiang, Z.; Yu, Y.; Chen, X.; Xiang, Y.; Chen, J.; Li, Y.; Cao, W. Molecular characteristics of subgroup J avian leukosis virus isolated from yellow breeder chickens in Guangdong, China, during 2016–2019. Infect. Genet. Evol. 2021, 89, 104721. [Google Scholar] [CrossRef]
- Wang, P.; Lin, L.; Shi, M.; Li, H.; Gu, Z.; Li, M.; Gao, Y.; Teng, H.; Mo, M.; Wei, T.; et al. Vertical transmission of ALV from ALV-J positive parents caused severe immunosuppression and significantly reduced marek’s disease vaccine efficacy in three-yellow chickens. Vet. Microbiol. 2020, 244, 108683. [Google Scholar] [CrossRef] [PubMed]
- Zhang, J.; Ma, L.; Li, T.; Li, L.; Kan, Q.; Yao, X.; Xie, Q.; Wan, Z.; Shao, H.; Qin, A.; et al. Synergistic pathogenesis of chicken infectious anemia virus and J subgroup of avian leukosis virus. Poult. Sci. 2021, 100, 101468. [Google Scholar] [CrossRef] [PubMed]
- Dong, X.; Ju, S.; Zhao, P.; Li, Y.; Meng, F.; Sun, P.; Cui, Z. Synergetic effects of subgroup J avian leukosis virus and reticuloendotheliosis virus co-infection on growth retardation and immunosuppression in SPF chickens. Vet. Microbiol. 2014, 172, 425–431. [Google Scholar] [CrossRef] [PubMed]
- Belay, M.; Bjune, G.; Abebe, F. Prevalence of tuberculosis, HIV, and TB-HIV co-infection among pulmonary tuberculosis suspects in a predominantly pastoralist area, northeast Ethiopia. Glob. Health Action 2015, 8, 27949. [Google Scholar] [CrossRef]
- Bell, L.C.K.; Noursadeghi, M. Pathogenesis of HIV-1 and Mycobacterium tuberculosis co-infection. Nat. Rev. Microbiol. 2018, 16, 80–90. [Google Scholar] [CrossRef] [PubMed]
- Liberto, M.C.; Zicca, E.; Pavia, G.; Quirino, A.; Marascio, N.; Torti, C.; Foca, A. Virological Mechanisms in the Coinfection between HIV and HCV. Mediators. Inflamm. 2015, 2015, 320532. [Google Scholar] [CrossRef] [PubMed]
- Gimeno, I.M.; Schat, K.A. Virus-Induced Immunosuppression in Chickens. Avian. Dis. 2018, 62, 272–285. [Google Scholar] [CrossRef]
- Huang, X.; Liu, W.; Zhang, J.; Liu, Z.; Wang, M.; Wang, L.; Zhou, H.; Jiang, Y.; Cui, W.; Qiao, X.; et al. Very virulent infectious bursal disease virus-induced immune injury is involved in inflammation, apoptosis, and inflammatory cytokines imbalance in the bursa of fabricius. Dev. Comp. Immunol. 2021, 114, 103839. [Google Scholar] [CrossRef]
- Courtillon, C.; Allee, C.; Amelot, M.; Keita, A.; Bougeard, S.; Hartle, S.; Rouby, J.C.; Eterradossi, N.; Soubies, S.M. Blood B Cell Depletion Reflects Immunosuppression Induced by Live-Attenuated Infectious Bursal Disease Vaccines. Front. Vet. Sci. 2022, 9, 871549. [Google Scholar] [CrossRef]
- He, S.; Zheng, G.; Zhou, D.; Li, G.; Zhu, M.; Du, X.; Zhou, J.; Cheng, Z. Clonal anergy of CD117 + chB6 + B cell progenitors induced by avian leukosis virus subgroup J is associated with immunological tolerance. Retrovirology 2019, 16, 1. [Google Scholar] [CrossRef]
- Xu, M.; Hang, F.; Qian, K.; Shao, H.; Ye, J.; Qin, A. Chicken hepatomegaly and splenomegaly associated with novel subgroup J avian leukosis virus infection. BMC Vet. Res. 2022, 18, 32. [Google Scholar] [CrossRef]
- Jayasundara, J.; Walkden-Brown, S.W.; Katz, M.E.; Islam, A.; Renz, K.G.; McNally, J.; Hunt, P.W. Pathogenicity, tissue distribution, shedding and environmental detection of two strains of IBDV following infection of chickens at 0 and 14 days of age. Avian. Pathol. 2017, 46, 242–255. [Google Scholar] [CrossRef] [PubMed]
- Xu, Z.Y.; Yu, Y.; Liu, Y.; Ou, C.B.; Zhang, Y.H.; Liu, T.Y.; Wang, Q.X.; Ma, J.Y. Differential expression of pro-inflammatory and anti-inflammatory genes of layer chicken bursa after experimental infection with infectious bursal disease virus. Poult. Sci. 2019, 98, 5307–5314. [Google Scholar] [CrossRef] [PubMed]
- Gao, Y.; Liu, Y.; Guan, X.; Li, X.; Yun, B.; Qi, X.; Wang, Y.; Gao, H.; Cui, H.; Liu, C.; et al. Differential expression of immune-related cytokine genes in response to J group avian leukosis virus infection in vivo. Mol. Immunol. 2015, 64, 106–111. [Google Scholar] [CrossRef] [PubMed]
- Liu, D.; Dai, M.; Zhang, X.; Cao, W.; Liao, M. Subgroup J avian leukosis virus infection of chicken dendritic cells induces apoptosis via the aberrant expression of microRNAs. Sci. Rep. 2016, 6, 20188. [Google Scholar] [CrossRef] [PubMed]







| Primer | Sequence (5′-3′) |
|---|---|
| Env-F | TGCGTGCGTGGTTATTATTTC |
| Env-R | AATGGTGAGGTCGCTGACTGT |
| VP2-F | ATGACAAACCTGCAAGATCA |
| VP2-R | ATCGAACTTGTAGTTCCCAT |
| IL-6-F | AATCCCTCCTCGCCTTTCTG |
| IL-6-R | GCCCTCACGGTCTTCTCCAT |
| IL-10-F | GCTCTGAGCACAGTCGTTTG |
| IL-10-R | CAGATGGGGACGTGGTTACG |
| IFN-α-F | CAACGACACCATCCTGGACA |
| IFN-α-R | ATCCGGTTGAGGAGGCTTTG |
| IFN-γ-F | GAGCCAGATTGTTTCGATGTACTTG |
| IFN-γ-R | CATCAGGAAGGTTGTTTTTCAGAG |
| GAPDH-F | GAACATCATCCCAGCGTCCA |
| GAPDH-R | CGGCAGGTCAGGTCAACAAC |
Publisher’s Note: MDPI stays neutral with regard to jurisdictional claims in published maps and institutional affiliations. |
© 2022 by the authors. Licensee MDPI, Basel, Switzerland. This article is an open access article distributed under the terms and conditions of the Creative Commons Attribution (CC BY) license (https://creativecommons.org/licenses/by/4.0/).
Share and Cite
Chen, W.; Chen, S.; Nie, Y.; Li, W.; Li, H.; Zhang, X.; Chen, F.; Xie, Q. Synergistic Immunosuppression of Avian Leukosis Virus Subgroup J and Infectious Bursal Disease Virus Is Responsible for Enhanced Pathogenicity. Viruses 2022, 14, 2312. https://doi.org/10.3390/v14102312
Chen W, Chen S, Nie Y, Li W, Li H, Zhang X, Chen F, Xie Q. Synergistic Immunosuppression of Avian Leukosis Virus Subgroup J and Infectious Bursal Disease Virus Is Responsible for Enhanced Pathogenicity. Viruses. 2022; 14(10):2312. https://doi.org/10.3390/v14102312
Chicago/Turabian StyleChen, Weiguo, Sheng Chen, Yu Nie, Wenxue Li, Hongxin Li, Xinheng Zhang, Feng Chen, and Qingmei Xie. 2022. "Synergistic Immunosuppression of Avian Leukosis Virus Subgroup J and Infectious Bursal Disease Virus Is Responsible for Enhanced Pathogenicity" Viruses 14, no. 10: 2312. https://doi.org/10.3390/v14102312
APA StyleChen, W., Chen, S., Nie, Y., Li, W., Li, H., Zhang, X., Chen, F., & Xie, Q. (2022). Synergistic Immunosuppression of Avian Leukosis Virus Subgroup J and Infectious Bursal Disease Virus Is Responsible for Enhanced Pathogenicity. Viruses, 14(10), 2312. https://doi.org/10.3390/v14102312
