Next Article in Journal
Growing Jatropha curcas L. Improves the Chemical Characteristics of Degraded Tropical Soils
Next Article in Special Issue
Assessing Rutting and Soil Compaction Caused by Wood Extraction Using Traditional and Remote Sensing Methods
Previous Article in Journal
The Addition of an Invasive Plant Alters the Home-Field Advantage of Native Leaf Litter Decomposition
Previous Article in Special Issue
Developing Forest Road Recognition Technology Using Deep Learning-Based Image Processing
 
 
Font Type:
Arial Georgia Verdana
Font Size:
Aa Aa Aa
Line Spacing:
Column Width:
Background:
Article

Development and Application of Tree Radial Measurement Device

1
Key Laboratory of Forestry Intelligent Monitoring and Information Technology Research of Zhejiang Province, Zhejiang A & F University, Hangzhou 311300, China
2
College of Mathematics and Computer Science, Zhejiang A & F University, Hangzhou 311300, China
3
Longquan City Forestry Bureau, Longquan 323700, China
*
Authors to whom correspondence should be addressed.
Forests 2024, 15(10), 1710; https://doi.org/10.3390/f15101710
Submission received: 31 August 2024 / Revised: 24 September 2024 / Accepted: 25 September 2024 / Published: 27 September 2024

Abstract

Tree diameter at breast height (DBH) can visually reflect the size of trees and is closely related to forest carbon sinks. As its continuous change is affected by the growing environment, it is an important indicator for forest surveys, and it is of great value for forest carbon economy and microecological research. In order to realize the accurate and continuous digital measurement of tree diameter at breast height, this paper develops a low-power tree diameter at breast height continuous measurement device based on the magneto-resistive effect. Compared to the traditional method of tree diameter measurement, this device has the advantages of real-time transmission of data, low-cost, anti-interference, and so on. In Zhejiang Jinhua Nanshan Nature Reserve, at a number of sample sites, tree diameter at breast height for 10 different species of trees was measured every 16 h before developing the corresponding upper software, background analysis software, and real-time acceptance of the measurement data to make timely analysis. After 12 months, experimental application and data analysis showed that the measurement accuracy of this device can be up to 0.001 mm. Compared to traditional tree diameter ruler measurement, measurement error is within 0.1%. This device, therefore, enables the continuous measurement, transmission, storage, and analysis of the tree diameter as a whole, and reveals the growth and carbon sink change rules of the tree diameter of a specific region at a certain age.

1. Introduction

Accurately analyzing and grasping the growth patterns of trees is the focus and challenge of forestry work, which is of great practical significance for scientifically guiding the selection of renewed tree species, the targeted transformation of forest stands, and sustainable forest management. Due to the difficulty of direct measurement or calculation of tree height, crown spread, and volume of wood in the actual forest resources survey, the easy-to-measure radial growth index of tree diameter at breast height (DBH) is commonly used to measure and evaluate the growth of trees [1,2,3]. Then, the diameter at breast height is used to estimate the volume of wood, biomass, carbon stocks, and carbon sinks.
In forest resource surveys, traditional tree diameter measurement primarily employs tools such as a wheel rule, caliper, and circumference ruler. Generally, this will be conducted by a team of two, with one person holding the breast diameter ruler to measure and report the number, while the other person records the measurement [4]. In the reading process, the different visual angles of the human eye can cause reading errors. The operation process is cumbersome, and labor costs are high, which significantly impacts the efficiency of forest resource surveys. Therefore, the electrification of traditional instruments has become a crucial aspect of forest resource surveys [5,6].
In recent years, with advancements in science and technology, scholars both domestically and internationally have achieved significant advancements in the electronic measurement of tree diameter at breast height. Total stations, electronic rulers, laser meters, and other forms of range-finding equipment are increasingly applied in forest resource surveys [7,8,9,10]. In Wu Hangbin, Liu Jingyun, Wang Qi [11,12,13], Laser point cloud technology is used, based on tree point cloud data fed through an algorithm to realize the automatic extraction of tree diameter at breast height. This method reduces labor costs associated with measuring breast diameter in forest resource surveys and improves the efficiency of forest resource surveys. However, its applicability is limited. As it is affected by the complex terrain of forests, the laser scanner cannot completely and effectively collect laser point cloud data, resulting in algorithmic errors. Cheng Pengle, Li Wei, and Lv Qi [14,15,16] used digital image processing technology to settle the algorithm for measuring standing wood diameter at breast height. The advantage of such methods is that the equipment is portable and easy to operate. However, the measurement data can exhibit significant errors, be obscured by the complex environmental conditions of the forest floor, and have weak anti-interference capabilities. Sun Yuanjing, Li, and Li Qian [17,18,19] used embedded technology, through the combination of microcontroller, sensor, and software of the host computer, to extract tree diameter values using a contact method, and realize the real-time measurement of tree diameter. These methods electrify the instruments and greatly improve the efficiency and accuracy of the measurement of chest diameter.
The above instantaneous measurement methods and equipment have addressed the time-consuming and labor-intensive shortcomings of traditional measurement methods, but they cannot continuously collect radial growth data from trees, thereby limiting the characterization of tree growth and the establishment of accurate growth models. To date, several products have been developed for the sustainable measurement of tree diameter at breast height, such as the Type D Tree Diameter Growth Measurement Rings in China [20], the European DD-L series [21], the Asia DE Series [22], etc. Among these, the D-type measurement ring employs a mechanical incremental distance principle, fixed at the tree diameter, with a measurement accuracy of 0.1 mm. Due to the absence of electronic modules, manual data reading is required, priced at CHF 104.29, which is high for a purely mechanical device. The DD-L series and the DE series adopt a contact method, the measurement accuracy is 0.002 mm and 0.005 mm, respectively, but can only monitor the change of tree trunk diameter in one direction, and can only store data locally without real-time upload capabilities. At the same time, the structure of the devices is complex, their portability is limited, and the instrument prices are CHF 1205.7 and CHF 1808.55, respectively. Such products are well-packaged, high-precision, and easy to install; however, their high cost and limited applicability restrict their use in the widespread monitoring of standing tree diameter growth in forests. Yuan Fangxing [23] designed a continuous measurement device for tree diameter at breast height, which consists of two departments—data acquisition and data collection—and utilizes Zigbee wireless transmission technology for data transmission. This design meets the needs of continuous measurement, but its installation process is cumbersome; the data transmission distance is limited, requiring external lines for power supply; and the device will not operate in the event of power outages and other emergencies, which makes it difficult to meet the requirements of long-term work in the field.
With the advancement of embedded technology and the continuous evolution of sensor technology and its applications, this paper presents the design of a low-cost, high-precision, low-power, portable, and easy-to-install tree diameter measurement device based on the magneto-resistive effect. This device is accompanied by a comprehensive set of data storage, management, and analysis software, enabling the systematic measurement and analysis of tree diameter. Not only does it allow for the continuous and accurate acquisition of breast diameter data, but it also facilitates precise calculations of tree carbon sinks, providing essential scientific data support for carbon trading.

2. Device Development

2.1. Mechanical Structural Design

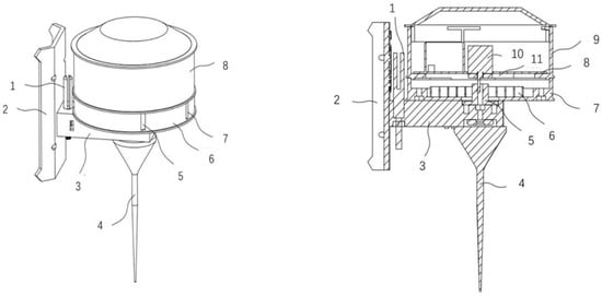
The mechanical structure of the continuous tree measurement device designed in this paper is illustrated in Figure 1. To account for varying terrain and environmental interference in forest settings, the device features a closed, one-piece design with a streamlined roof structure. This design effectively prevents rain, snow, and insects from entering the interior, ensuring the normal operation of the device under extreme weather conditions such as heavy rain and snowfall.
The structure mainly consists of the host box, support rod, and external antenna. The host box is divided into two parts: the upper half of the integrated PCB motherboard, angle sensor, lithium battery, and other hardware take the mortise and tenon structure to fix the top cover to ensure its intact sealing; the lower half of the flange will be connected to the sensor and the support rod at three points, using the elastic potential energy of the scroll spring to drive the rotation of the angle sensor. The back of the support frame is designed with protruding hooks and spurs to increase the friction between the device and the tree and fit the tree to make it fixed.
The actual measurement diagrams of this device and the pre-existing continuous chest diameter measurement device are presented in Figure 2 and Figure 3. The dimensions of this device are 9 cm long, 9 cm wide, and 7 cm high, and the dimensions of the device in Figure 3 are 20 cm long, 15 cm wide, and 10 cm high, which doubles the size of the measurement device compared to the pre-existing measurement device. In terms of device installation, it adopts the three-step design of pulling around the buckle. Pulling out the fixing belt, enclosing the trunk, fixing the bayonet to realize the integration of fixing and measuring, and installation takes only about 10 s. Compared to the pre-existing measurement device, which requires two people to operate and fix the device with two steel ropes and takes 300 s to install, this represents a full 30-fold improvement in installation efficiency. In terms of power supply, the device’s built-in 4000 mA lithium battery, equipped with a power management module enabling the real-time monitoring of power balance, the field test, and power formula calculation, the device can work for more than six months, thereby solving the problem of outdoor power supply, with the potential to realize the goal of field scale deployment.

2.2. Circuit Design

The circuit structure of the device is illustrated in Figure 4, consisting of a main control module, storage module, communication timing module, data acquisition module, and power supply module, and arrows indicate signal direction. The printed circuit board design is presented in Figure 5.

2.2.1. Master Module

The main control module utilizes a low-cost, low-power, anti-interference STC15F2K602S-type chip(STC, Shanghai, China), well suited for adapting to changing environmental conditions in the forest. The software features a triggered design, sampling data every hour and uploading it every twelve hours while entering standby mode for the remaining time. In standby mode, power consumption remains stable at 0.1 µA. Testing has shown that the device can operate for 12 months or more in a low-power state with a 4000 mAh power supply.

2.2.2. Communication Timing Module

The communication timing module employs the WH-LTE-7S0 4G transmitting module (People Networking, Shandong, China) for data transmission to the upper computer, utilizing an external antenna to stabilize signal output. The timing interrupt of the chip is triggered by the PCF8563T external clock (Henfa Electronics, Guangdong, China), facilitating periodic data sampling.

2.2.3. Data Acquisition and Storage Module

The data acquisition module utilizes the JY-ME01-TTL type 18-bit resolution absolute encoder (Vitec Intelligence, Guangdong, China) to extract tree diameter data. The storage module employs an SD card to locally store data in environments with no signal.

2.2.4. Power Module

The power module consists of a switch, battery, power management with charging and discharging circuit protection, lift voltage, a control switch, and other functions.

2.3. Principle of the Device

2.3.1. Principle of Operation of the Device

This device utilizes the elastic potential energy of a volute spring to secure the fixed bar around the tree, keeping the device horizontal. As the tree’s diameter at breast height increases, the fixed bar retracts, driving the host box to rotate. The angle sensor rotates synchronously, converting the change in the rotational angle into measurements of the tree’s diameter growth. Finally, the collected data is uploaded to the server for visualization and analysis.

2.3.2. Sensor Selection

Considering the nature of outdoor woodland operations, commonly used displacement sensors have various limitations: photoelectric encoders are vulnerable to interference from oil, dust, and condensation; linear encoders increase in cost and size with range; and pressure sensors measure in a single direction and have a long lateral dimension. Therefore, the JY-ME01-TTL type 18-bit resolution absolute encoder was selected for this design to extract tree diameter at breast height data. This sensor operates reliably in environments with multiple interferences, with a working temperature range of −40 °C to 85 °C, meeting the need for continuous monitoring. It features anti-vibration, anti-corrosion, anti-pollution, and anti-interference capabilities while being lightweight and compact.

2.3.3. Magneto-Resistive Effect

The angle sensor chosen for this design uses the magneto-resistive effect to convert mechanical angle rotation into a digital quantity of tree diameter data.
The TMR element within the angle sensor is a magnetic multilayer film material that utilizes the magneto-resistive effect, changing its resistance value in response to variations in the magnetic field. It can sense quickly even in a weak magnetic field to ensure the signal output. Compared with the Hall chip, its sensitivity is more prominent. Its internal structure, shown in Figure 6, consists of a free layer, a tunnel layer, a pinned layer, and an antiferromagnetic coupling layer, arranged from top to bottom. Among them, the magnetization direction of the free layer changes with the change of the free magnetic field, while the magnetization direction of the pinned layer is not affected by the free magnetic field and changes. As the free and pinned layers change with the free magnetic field, which makes the magnetization direction of both of them produce an angle, the relative orientation of the magnetization intensity of the free and pinned layers changes greatly, and a huge resistance change can be detected in the magnetic tunnel junction across the insulating layer [24]. The resistance of the TMR element shows a cosine variation with the change in the angle between the two magnetic layers.
The formula can be expressed as:
R T M R = A B + cos θ
A and B are the tunnel junction-related parameters. θ is the angle between the direction of free layer magnetization and pinned layer magnetization. As shown in the figure, the resistance of the TMR element is greatest when the angle of θ pinch is vertical [25].
The absolute encoder is internally composed of two mutually orthogonal Wheatstone full bridges, as shown in Figure 7, and each Wheatstone full bridge circuit consists of four TMR elements with the same initial resistance value. Among them, the resistance values of XR1 and XR3 change consistently with the magnetic field, and XR2 and XR4 change consistently but in the opposite direction to XR1 and XR3. Let R be the initial value of the four TMR elements, ΔR be the amount of change in the resistance value of the TMR elements that also occurs with the change in magnetic field, and Vcc be the supply voltage. The positive half-bridge voltage V+ can be expressed as:
V + = ( R + Δ R ) R + Δ R + ( R Δ R ) × V C C = R + Δ R 2 R × V C C
The negative half-bridge voltage V can be expressed as:
V = R Δ R R + Δ R + R Δ R × V C C = R Δ R 2 R × V C C
Subtraction of the two equations yields the differential voltage value U:
U = Δ R R × V C C
The two output signals of the absolute encoder are shown in Figure 8. Because the two internal Wheatstone full bridges are orthogonal to each other, they are presented as two cosine waveforms with a 90-degree difference in phase angle. When the X wave exceeds the Y wave by 90 degrees, the absolute encoder rotates counterclockwise; conversely, it rotates clockwise. Finally, through signal acquisition and analog-to-digital conversion, the measurement of the angle change is realized [26].

2.3.4. Principle of Diameter Calculation

Breast diameter calculation is obtained through the growth change of tree breast diameter. Driven by the expansion and contraction of the steel belt and the angle sensor’s synchronized rotation, the rotation of the angle sensor will be converted into the amount of change in the breast diameter. Its measurement schematic diagram is shown in Figure 9. Assuming that the single-turn angle change of the sensor is α, the number of turns of the sensor is n, the radius of the device is r (40 mm), and the displacement error compensation is k, the value of the tree diameter at breast height (DBH) d can be derived according to the following formula:
d = 2 π r · 360 + 2 π r n k π = 2 r α 360 + n k π
The amount of change in tree diameter at breast height growth Δd throughout the continuous measurement of tree diameter at breast height can be expressed as:
Δ d = 2 π r · a 360 = π r α 180

2.3.5. Principle of Accuracy Calculation

The accuracy calculation is based on the minimum angle of rotation of the device and thus the minimum change. First, the minimum angle of the device must be known, which is determined by the angle sensor. Assuming that P is the minimum encoder resolution and Δ d is the minimum pectoral change, the resolution of the 18-bit encoder selected for the device is converted into an angle by the following formula:
P = 360 2 18 0.00137
This leads to a minimum change in tree diameter at breast height:
Δ d = 2 π r · P 360 = π r P 180 0.001   m m

3. Software Design

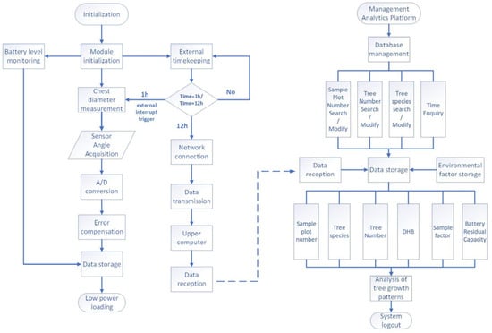
The system design is divided into two parts: the upper computer and the lower computer. The lower computer design utilizes the C language for program development, employing Keil5 software for compilation and debuggin1g to facilitate data acquisition and transmission. The upper computer is based on Python, using the PyCharm development environment and PyQt5 for form interface design, enabling functions such as data query, storage, and analysis. The software design process framework is illustrated in Figure 10.

4. Testing and Analysis

4.1. Trial Sites and Subjects

4.1.1. Sample Plot Selection

The experimental site was located in Wucheng Nanshan Provincial Nature Reserve, Jinhua City, Zhejiang Province, China, with a total area of 9553.37 hm2. The reserve features a large area of deciduous broadleaved forests and mixed coniferous and broadleaved forests, and the forest coverage rate reaches 96.36%.
To continuously grasp the growth process of typical trees, the selection of monitoring sample sites adhered to the following two principles:
(1)
Sample plots are reasonably distributed and representative of mixed broadleaf and mixed conifer forests;
(2)
Good communication conditions around the monitoring sample sites.
Based on the above principles, representative monitoring sample plots were selected based on the originally deployed small classes and the vegetation characteristics of the Nanshan Nature Reserve.

4.1.2. Sample Tree Selection

To more accurately measure the continuous growth process of tree diameters at breast height, so as to accurately calculate time growth and carbon sinks, the selection of monitoring sample trees adhered to the principles of representativeness and extensiveness. Based on the monitoring sample site, and according to the vegetation characteristics of Nanshan Nature Reserve, 10 species of trees were selected for equipment deployment in the sample site, the tree diameter at breast height was measured with a tree diameter ruler for one year of monitoring, and error comparisons were made to verify the stability of the equipment, as shown in Table 1. The two trees, Maple and Wood lotus, were selected for monthly and daily growth analyses, focusing on continuous measurements of radial growth and carbon sinks to conduct exemplary analyses of growth patterns. These two species are widely distributed in the test area and possess a certain level of representativeness. One is an evergreen species, while the other is a deciduous species, providing a comparison to assess whether differences exist in the overall growth patterns among different tree categories. Additionally, the relatively short heights of these trees facilitate the precise measurement of tree height by the experimenters. The basic information of Maple and Wood lotus trees is shown in Table 2.
The device accuracy was evaluated by calculating the device bias (BIAS), relative bias (relBIAS), root mean square error (RMSE), and relative root-mean-square error (relRMSE), respectively, from the above tabular data. In the formula that follows, dbhi represents monitoring data and DBHi represents actual measurement data:
B I A S = i = 1 n d b h i D B H i n r e l B I A S = i = 1 n d b h i D B H i 1 n × 100 % R M S E = i = 1 n d b h i D B H i 2 n r e l R M S E = i = 1 n d b h i D B H i 1 2 n × 100 %
Combining the equations, the overall deviation of the device (BIAS) is −0.4674 mm (0.553%), and the root-mean-square error (relBIAS) is in the range of 0.556 mm (0.28%). The R2 is 0.910372. The data indicate that the device has a very good level of stability, with an error of 0.28%, and maintains the error within the order of 0.1%.

4.2. Analysis of Monitoring Data

To understand and analyze the tree growth process and tree growth pattern, and to verify the stability and effectiveness of the system device, this device has been continuously monitoring the trees in the sample site of Nanshan Nature Reserve for one year. The following is the monitoring and analysis of two sample trees of Maple and Wood lotus in the monitoring sample site.

4.2.1. Analysis of the Growth Process of Single Wood Diameter at Breast Height

Monthly growth analysis: The results of data analysis using this device to continuously monitor the two sample trees are shown in Figure 11. Both Maple and Wood lotus sprouted in late March, stopped growing in mid- to late September, and grew fastest in June and July, with the entire growth process reflecting small fluctuations due to environmental changes.
Daily growth analysis: In this paper, 24-h diameter at breast height growth data of Maple on 28 June 2023 were selected for analysis. As shown in Figure 12, on 28 June, from 1:00 to 5:00, the fluctuation of the tree diameter value was small; from 6:00 to 10:00, the tree diameter value showed an obvious linear upward trend; from 11:00 to 14:00, the value of the diameter of the tree showed a certain undulation fluctuation, rose to the maximum value, and the average change was relatively smooth; from 15:00 to 1:00 of the next day, the value of the diameter of the tree began to fluctuate downward. The highest single-day diameter value was 79.069 mm and the lowest was 78.98 mm.
The growth fluctuation of Wood lotus in the same period is approximately the same as that of Maple as a whole. Due to the different tree species, there are differences in parameters such as crown width and height, and the growth fluctuation will be lagged and advanced in the relative time. As shown in Figure 12, the highest value of diameter at breast height on that day was 127.45 mm and the lowest was 127.323 mm.

4.2.2. Accurate Calculation of Carbon Sinks for Individual Trees

Taking Maple and Wood lotus as examples, Maple grows in one year from an initial diameter at breast height of 77.4 mm and tree height of 3.95 m to a DBH of 79.45 mm and tree height of 4.14 m (also taking into account the volume of branches) at the end of the growth. Wood lotus grows in one year from an initial diameter at breast height of 126.4 mm and tree height of 4.87 m to a DBH of 130.52 mm and tree height of 5.01 m at the end of the growth. The carbon sinks of each tree can be obtained on a daily and monthly basis, and the monthly carbon sinks are shown in Table 3. The above tree height measurements were taken using the straightedge method of the traditional tree height measurement method.

5. Results

(1)
In this paper, a low-power, high-precision tree breast diameter continuous measurement device is developed. A high-resolution and low-cost processing algorithm is proposed based on the magneto-resistive effect and, combined with the self-developed electromechanical structure design, it realizes the conversion of mechanical rotation into electrical signals, which is then converted into the amount of change in the diameter of the chest. The matching system software was also developed for the visual analysis of tree diameter at breast height and carbon sinks as well as data management functions such as storage and uploading. It has been verified that the device has the characteristics of low power consumption, portable structure, strong anti-interference, etc. The outdoor working hours can last for more than 12 months. Through the traditional tree diameter measurement method, the tree diameter tape measure is utilized to measure the tree diameter, the measurement results are compared with the measured value of the device, and the monitoring error is calculated to be within 0.1%. The frequency of data acquisition is set at 1 h, and the data is saved locally, while real-time data is transmitted to the host computer platform every 12 h.
(2)
Data analysis shows that the overall growth pattern of trees is roughly the same, the rapid growth period of trees in the test area is roughly from late April to early July, and the dormant period of trees is from October to February of the following year. Combined with its environmental factors, it can be concluded that there is a correlation between changes in tree diameter at breast height and temperature and relative humidity. A 4.87 m tall tree with a diameter at breast height of 126.4 mm in the test area increased carbon sinks by 0.005427 from March to September, which can absorb the carbon emissions of a car traveling for one day.

6. Conclusions

Compared with the traditional continuous measurement of tree breast diameter, laser tree meters, and other equipment, the device can make up for limitations in their practical applications, which include an inability to transmit real-time data, vulnerability to environmental interference—which affects the measurement results—and other shortcomings. At the same time, compared with the DD and DE series of the same integrated tree breast diameter continuous measurement instrument, the price of the device is one-tenth to one-fifth. Of course, there are still some shortcomings of the device. Although waterproof, as an electronically integrated device, the battery life of the device will be greatly shortened in extremely cold temperatures. Due to the problem of power consumption, data cannot be monitored in seconds or minutes, and measurements of the diameter of the chest of trees of less than 5 cm cannot be taken. Subsequent research can increase the duration of outdoor work by optimizing hardware circuits and software structures, simplifying the internal structure, and improving the assembly efficiency. To deeply investigate the changes in tree growth and carbon sequestration, various environmental factor sensors can be added to the existing device, and more in-depth data statistics and modeling analysis can be carried out through multi-dimensional data to provide scientific data support for carbon measurement and carbon trading, as well as the selection of tree species and forest stand renovation.

Author Contributions

Conceptualization, K.Z.; methodology, L.F.; formal analysis, S.L.; investigation, S.L.; data curation, J.W. and L.F.; writing—original draft, K.Z.; writing—review and editing, L.S., L.F. and J.J. All authors have read and agreed to the published version of the manuscript.

Funding

This research was financially supported by the National Natural Science Foundation of China (No. 42001354), the Zhejiang provincial key science and technology project (Grant No. 2018C02013), the Zhejiang University Student Science and Technology Innovation Activity Plan (New Seedling talent Plan subsidy project, 2024R412B048), and the Modern Agriculture and Forestry Artificial Intelligence Industry College Joint School-Enterprise Project (LHYFZ2303).

Data Availability Statement

The data used to support the findings of this study are available from the corresponding author upon request.

Conflicts of Interest

The authors declare no conflicts of interest.

References

  1. Wang, Z.; Feng, Z.; Yan, F.; Ma, T.; Zheng, J.; Wang, M. Integrated Indoor and Field Forest Measurement by Using Total Station. J. Northwest For. Univ. 2013, 28, 134–138. [Google Scholar]
  2. Mokroš, M.; Liang, X.; Surový, P.; Valent, P.; Čerňava, J.; Chudý, F.; Tunák, D.; Saloň, Š.; Merganič, J. Evaluation of Close-Range Photogrammetry Image Collection Methods for Estimating Tree Diameters. ISPRS Int. J. Geo-Inf. 2018, 7, 93. [Google Scholar] [CrossRef]
  3. Srinivasan, S.; Popescu, S.C.; Eriksson, M.; Sheridan, R.D.; Ku, N.-W. Terrestrial Laser Scanning as an Effective Tool to Retrieve Tree Level Height, Crown Width, and Stem Diameter. Remote Sens. 2015, 7, 1877–1896. [Google Scholar] [CrossRef]
  4. Cabo, C.; Ordóñez, C.; López-Sánchez, C.A.; Armesto, J. Automatic Dendrometry: Tree Detection, Tree Height and Diameter Estimation Using Terrestrial Laser Scanning. Int. J. Appl. Earth Obs. Geoinf. 2018, 69, 164–174. [Google Scholar] [CrossRef]
  5. Briggs, D.; Ingaramo, L.; Turnblom, E. Number and Diameter of Breast-Height Region Branches in a Douglas-Fir Spacing Trial and Linkage to Log Quality. For. Prod. J. 2007, 57, 28. [Google Scholar]
  6. Sun, L.; Fang, L.; Weng, Y.; Zheng, S. An Integrated Method for Coding Trees, Measuring Tree Diameter, and Estimating Tree Positions. Sensors 2020, 20, 144. [Google Scholar] [CrossRef] [PubMed]
  7. Yu, D.; Feng, Z.; Cao, Z.; Jiang, J. Error Analysis of Measuring Diameter at Breast Height and Tree Height and Volume of Standing Tree by Total Station. J. Agric. Eng. 2016, 32, 160–167. [Google Scholar]
  8. Sievänen, R.; Godin, C.; DeJong, T.M.; Nikinmaa, E. Functional–Structural Plant Models: A Growing Paradigm for Plant Studies. Ann. Bot. 2014, 114, 599–603. [Google Scholar] [CrossRef] [PubMed]
  9. Moe, K.T.; Owari, T.; Furuya, N.; Hiroshima, T.; Morimoto, J. Application of UAV Photogrammetry with LiDAR Data to Facilitate the Estimation of Tree Locations and DBH Values for High-Value Timber Species in Northern Japanese Mixed-Wood Forests. Remote Sens. 2020, 12, 2865. [Google Scholar] [CrossRef]
  10. Dalla Corte, A.P.; Rex, F.E.; de Almeida, D.R.A.; Sanquetta, C.R.; Silva, C.A.; Moura, M.M.; Wilkinson, B.; Zambrano, A.M.A.; da Cunha Neto, E.M.; Veras, H.F. Measuring Individual Tree Diameter and Height Using GatorEye High-Density UAV-Lidar in an Integrated Crop-Livestock-Forest System. Remote Sens. 2020, 12, 863. [Google Scholar] [CrossRef]
  11. Wu, H.; Wang, X.; Liu, C. Tree Diameter at Breast Height Automatic Estimation Based on Forest Terrestrial Laser Scanning. J. Tongji Univ. (Nat. Sci.) 2022, 50, 947–954. [Google Scholar]
  12. Liu, J. Fast Measurement Method For Tree Diameter at Breast Height Based on Terrestrial Laser Scanning Point Cloud. Intell. Comput. Appl. 2022, 12, 152–157. [Google Scholar]
  13. Wang, Q. Tree Parameter Extraction and Visualization Based on 3D Laser Scanning Technology. Bachelor’s Thesis, Anhui University, Anhui, China, 2017. [Google Scholar]
  14. Cheng, P.; Liu, J.; Wang, D. Measuring Diameters at Breast Height Using Combination Method of Laser and Machine Vision. Trans. Chin. Soc. Agric. Mach. 2013, 44, 271–275. [Google Scholar]
  15. Li, W.; Yue, D.; Zhang, Q. DBH Measurement Algorithm of Tree Measuring Instrument Based on Digital Image Processing Technology. For. Inventory Plan. 2019, 44, 1–10. [Google Scholar]
  16. Lu, Q.; Yue, D. Digital Image Processing Technology Based Dendrometer Algorithm. J. Northwest For. Univ. 2018, 33, 149–155. [Google Scholar]
  17. Sun, Y.; Fang, L.; Yu, H.; Zheng, S.; Yuan, F.; Lou, X. Development of Double⁃Angle Laser Measuring Device for Stand Diameter at Breast Height. Chin. J. Sens. Actuators 2023, 36, 990–998. [Google Scholar]
  18. Li, S.; Fang, L.; Sun, Y.; Xia, L.; Lou, X. Development of Measuring Device for Diameter at Breast Height of Trees. Forests 2023, 14, 192. [Google Scholar] [CrossRef]
  19. Li, Q.; Dong, L.; Li, D.; Liu, X. Design of a Portable Device for Measuring DBH of Trees. For. Mach. Woodwork. Equip. 2023, 51, 24–27. [Google Scholar]
  20. Type D Tree Chest Diameter Growth Measurement Rings [EB/OL]. Available online: https://m.instrument.com.cn/pic/C397254.html (accessed on 26 September 2024).
  21. European DD-L Series [EB/OL]. Available online: https://www.instrument.com.cn/show/C369060.html (accessed on 26 September 2024).
  22. Asia DE Series [EB/OL]. Available online: https://www.instrument.com.cn/show/C392045.html (accessed on 26 September 2024).
  23. Yuan, F. Development of the Continuous Measurement System for the Tree Diameter at Breast Height. Bachelor’s Thesis, Zhejiang Agriculture and Forestry University, Zhejiang, China, 2021. [Google Scholar] [CrossRef]
  24. Zhao, R. Design and Realization of High-Resolution and High-Accuracy Magnetic Encoder Based on TMR. Bachelor’s Thesis, Hangzhou University of Electronic Science and Technology, Zhejiang, China, 2021. [Google Scholar] [CrossRef]
  25. Liu, J. Research on Small Current Sensor Based on Tunnel Magnetoresistance Effect. Bachelor’s Thesis, Nanjing University of Science and Technology, Nanjing, China, 2021. [Google Scholar] [CrossRef]
  26. Sun, S. Researches on the Technology of Servo Motor Magnetic Encoder Based on TMR Sensor. Bachelor’s Thesis, Hangzhou University of Electronic Science and Technology, Zhejiang, China, 2016. [Google Scholar]
Figure 1. Mechanical structure of the continuous measuring device. 1. Fixed strip bayonet; 2. Support bracket; 3. Bracket rod; 4. Antenna (Jieli Electronics, Guangdong, China); 5. Fixed strip inlet; 6. Scroll spring; 7. Fixed strip outlet; 8. PCB (Garrison, Guangdong, China); 9. Main unit box; 10. Angle sensor (Vitec Intelligence, Guangdong, China); 11. Li-ion battery slot.
Figure 1. Mechanical structure of the continuous measuring device. 1. Fixed strip bayonet; 2. Support bracket; 3. Bracket rod; 4. Antenna (Jieli Electronics, Guangdong, China); 5. Fixed strip inlet; 6. Scroll spring; 7. Fixed strip outlet; 8. PCB (Garrison, Guangdong, China); 9. Main unit box; 10. Angle sensor (Vitec Intelligence, Guangdong, China); 11. Li-ion battery slot.
Forests 15 01710 g001
Figure 2. Physical drawing of the device.
Figure 2. Physical drawing of the device.
Forests 15 01710 g002
Figure 3. Comparison device.
Figure 3. Comparison device.
Forests 15 01710 g003
Figure 4. Circuit frame diagram of the continuous measurement device.
Figure 4. Circuit frame diagram of the continuous measurement device.
Forests 15 01710 g004
Figure 5. Continuous measurement device PCB module layout.
Figure 5. Continuous measurement device PCB module layout.
Forests 15 01710 g005
Figure 6. Structure of TMR elements.
Figure 6. Structure of TMR elements.
Forests 15 01710 g006
Figure 7. Biaxial full axle.
Figure 7. Biaxial full axle.
Forests 15 01710 g007
Figure 8. TMR biaxial output signal curve.
Figure 8. TMR biaxial output signal curve.
Forests 15 01710 g008
Figure 9. Schematic diagram of the principle of chest diameter.
Figure 9. Schematic diagram of the principle of chest diameter.
Forests 15 01710 g009
Figure 10. Software flow chart.
Figure 10. Software flow chart.
Forests 15 01710 g010
Figure 11. Sample tree monthly growth changes.
Figure 11. Sample tree monthly growth changes.
Forests 15 01710 g011
Figure 12. Sample tree daily growth changes.
Figure 12. Sample tree daily growth changes.
Forests 15 01710 g012
Table 1. Comparison table of tree diameter at breast height data for different installations.
Table 1. Comparison table of tree diameter at breast height data for different installations.
Tree SpeciesMonitoring ValuesActual Measured ValueOscillometric Error
Cedar86.44987−0.551
Symplocos lucida78.20178.8−0.599
Quercus fabri Hance61.23162.1−0.869
Metasequoia134.417134.10.317
Emmenopterys henryi111.099111.4−0.301
Maple79.38779.9−0.513
Wood lotus130.82131.5−0.68
Albizzia julibrissin101.139101.5−0.361
Pinus massoniana219.084219.7−0.616
Lindera glauca54.39954.9−0.501
Table 2. Basic information on the wood in monitored samples.
Table 2. Basic information on the wood in monitored samples.
NumberTree SpeciesDBH (mm)Tree Height (m)Crown Width (m)
1Maple77.433.953.6
2Wood lotus126.454.873.3
Table 3. Table of data on the carbon sinks of monitored trees.
Table 3. Table of data on the carbon sinks of monitored trees.
Tree SpeciesCarbon Sinks by Month (Tons)Total Carbon Sink Enhancement (Tons)
MarchAprilMayJuneJulyAugustSeptember
Maple0.00007720.00030890.00038620.00096570.00077250.00057940.00025750.003862
Wood lotus0.00010850.00043420.00054270.0016280.0013020.00097680.00043420.005427
Exegesis: (1) For each cubic meter of tree growth, 1.83 tons of carbon dioxide are absorbed on average; (2) Carbon sinks by month = Total carbon sink enhancement × Growth rate by month; (3) Total carbon sink enhancement = total tree growth × 1.83; (4) Total tree growth = Final tree diameter at breast height × Final tree height—Initial tree diameter at breast height × Initial tree height.
Disclaimer/Publisher’s Note: The statements, opinions and data contained in all publications are solely those of the individual author(s) and contributor(s) and not of MDPI and/or the editor(s). MDPI and/or the editor(s) disclaim responsibility for any injury to people or property resulting from any ideas, methods, instructions or products referred to in the content.

Share and Cite

MDPI and ACS Style

Zhao, K.; Li, S.; Wang, J.; Sun, L.; Fang, L.; Ji, J. Development and Application of Tree Radial Measurement Device. Forests 2024, 15, 1710. https://doi.org/10.3390/f15101710

AMA Style

Zhao K, Li S, Wang J, Sun L, Fang L, Ji J. Development and Application of Tree Radial Measurement Device. Forests. 2024; 15(10):1710. https://doi.org/10.3390/f15101710

Chicago/Turabian Style

Zhao, Kejie, Shangyang Li, Jie Wang, Linhao Sun, Luming Fang, and Jingyong Ji. 2024. "Development and Application of Tree Radial Measurement Device" Forests 15, no. 10: 1710. https://doi.org/10.3390/f15101710

APA Style

Zhao, K., Li, S., Wang, J., Sun, L., Fang, L., & Ji, J. (2024). Development and Application of Tree Radial Measurement Device. Forests, 15(10), 1710. https://doi.org/10.3390/f15101710

Note that from the first issue of 2016, this journal uses article numbers instead of page numbers. See further details here.

Article Metrics

Back to TopTop