Regional Characteristics of the Climatic Response of Tree-Ring Maximum Density in the Northern Hemisphere
Abstract
:1. Introduction
2. Materials and Methods
2.1. MXD Chronologies Network
2.2. Climate Data
2.3. Methods
3. Results
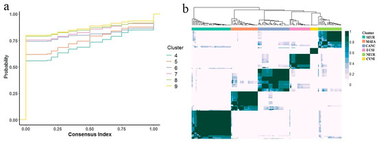
3.1. Classification of the MXD Chronologies
3.2. Characteristics of the Six Clusters
3.3. Spatial Synchrony between the Six Clusters
3.4. Influence of Climatic and External Factors
3.5. Sensitivity to Climatic Factors
4. Discussion
4.1. Comparison with Previous Classifications
4.2. Influence of Elevation on Tree-Ring Densities
4.3. Threshold and Sensitivity to Climatic Factors
5. Conclusions
Supplementary Materials
Author Contributions
Funding
Data Availability Statement
Conflicts of Interest
References
- D’Arrigo, R.; Davi, N.; Jacoby, G.; Wilson, R.; Wiles, G. Dendroclimatic Studies: Tree Growth and Climate Change in Northern Forests; John Wiley & Sons Inc: Hoboken, NJ, USA, 2014; p. 88. [Google Scholar]
- Frank, D.; Esper, J. Temperture reconstruction and comparisons with instrumental data from a tree-ring network for the European Alps. Int. J. Climatol. 2005, 25, 1437–1454. [Google Scholar] [CrossRef]
- Schweingruber, F.H. Measurement of densitometric properties of wood. In Climate from Tree Rings; Hughes, M.K., Kelly, P.M., Pilcher, J.R., LaMarche, V.C., Eds.; Cambridge University Press: New York, NY, USA, 1982; pp. 8–12. [Google Scholar]
- Briffa, K.R.; Osborn, T.J.; Schweingruber, F.H.; Jones, P.D.; Shiyatov, S.G.; Vaganov, E.A. Tree-ring width and density data around the Northern Hemisphere (Part 2): Spatio-temporal variability and associated climate patterns. Holocene 2002, 12, 759–789. [Google Scholar] [CrossRef]
- Briffa, K.R.; Osborn, T.J.; Schweingruber, F.H. Large-scale temperature inferences from tree rings: A review. Glob. Planet Change 2004, 40, 11–26. [Google Scholar] [CrossRef]
- Frank, D.; Esper, J. Characterization and climate response patterns of a high elevation, multi species tree-ring network in the European Alps. Dendrochronologia 2005, 22, 107–121. [Google Scholar] [CrossRef]
- Büntgen, U.; Frank, D.C.; Nievergelt, D.; Esper, J. Summer temperature variations in the European Alps, AD 755-2004. J. Clim. 2006, 19, 5606–5623. [Google Scholar] [CrossRef]
- Björklund, J.A.; Gunnarson, B.E.; Krusic, P.J.; Grudd, H.; Josefsson, T.; Östlund, L.; Linderholm, H.W. Advances towards improved low-frequency tree-ring reconstructions, using an updated Pinus sylvestris L. MXD network from the Scandinavian Mountains. Theor. Appl. Climatol. 2013, 113, 697–710. [Google Scholar] [CrossRef]
- Rocha, E.; Gunnarson, B.E.; Holzkämper, S. Reconstructing Summer Precipitation with MXD Data from Pinus sylvestris Growing in the Stockholm Archipelago. Atmosphere 2020, 11, 790. [Google Scholar] [CrossRef]
- Yang, B.; He, M.; Yang, L.; Wang, F.; Ljungqvist, F.C. Pine maximum latewood density in semi-arid northern China records hydroclimate rather than temperature. Geophys. Res. Lett. 2023, 50, e2023GL104362. [Google Scholar] [CrossRef]
- Pompa-García, M.; Hevia, A.; Camarero, J.J. Minimum and maximum wood density as proxies of water availability in two Mexican pine species coexisting in a seasonally dry area. Trees 2021, 35, 597–607. [Google Scholar] [CrossRef]
- Esper, J.; Hartl, C.; Tejedor, E.; de Luis, M.; Günther, B.; Büntgen, U. High-Resolution Temperature Variability Reconstructed from Black Pine Tree Ring Densities in Southern Spain. Atmosphere 2020, 11, 748. [Google Scholar] [CrossRef]
- Friedrichs, D.A.; Neuwirth, B.; Winiger, M.; Löffler, J. Methodologically induced differences in oak site classifications in a homogeneous tree-ring network. Dendrochronologia 2009, 27, 21–30. [Google Scholar] [CrossRef]
- Esper, J.; Frank, D.; Büntgen, U.; Verstege, A.; Hantemirov, R.M.; Kirdyanov, A.V. Trends and uncertainties in Siberian indicators of 20th century warming. Glob. Chang. Biol. 2010, 16, 386–398. [Google Scholar] [CrossRef]
- Cook, E.R.; Kairiukstis, L.A. Methods of Dendrochronology Applications in the Environmental Science; Springer: Dordrecht, The Netherlands, 1990; Chapter 1. [Google Scholar]
- Onel, M.; Kieslich, C.A.; Guzman, Y.A.; Pistikopoulos, E.N. Simultaneous Fault Detection and Identification in Continuous Processes via nonlinear Support Vector Machine based Feature Selection. Comput. Aided Chem. Eng. 2018, 44, 2077–2082. [Google Scholar]
- Holmes, R.L. Computer-assisted quality control in tree-ring dating and measurement. Tree-Ring Bulletin. 1983, 43, 69–75. [Google Scholar]
- Peel, M.C.; Finlayson, B.L.; McMahon, T.A. Updated world map of the Köppen-Geiger climate classification. Hydrol. Earth Syst. Sci. 2007, 12, 1633–1644. [Google Scholar] [CrossRef]
- Wigley, T.M.L.; Briffa, K.R.; Jones, P.D. On the average value of correlated time series, with applications in dendroclimatology and hydrometeorology. J. Appl. Meteorol. Climatol. 1984, 23, 201–213. [Google Scholar] [CrossRef]
- Harris, I.; Osborn, T.J.; Jones, P.; Lister, D. Version 4 of the CRU TS monthly high-resolution gridded multivariate climate dataset. Sci. Data 2020, 109, 7. [Google Scholar] [CrossRef]
- Mitchell, T.D.; Jones, P.D. An improved method of constructing a database of onthly climate observations and associated high-resolutiongrids. Int. J. Climatol. 2005, 25, 639–712. [Google Scholar] [CrossRef]
- Kaufman, L.; Rousseeuw, P.J. Finding Groups in Data: An Introduction to Cluster Analysis; John Wiley & Sons Inc.: New York, NY, USA, 1990; Chapter 1. [Google Scholar]
- Liu, Y.; Hayes, D.N.; Nobel, A.; Marron, J.S. Statistical Significance of Clustering for High-Dimension, Low-Sample Size Data. J. Am. Stat. Assoc. 2008, 103, 1281–1293. [Google Scholar] [CrossRef]
- Nguyen, N.; Caruana, R. Consensus Clusterings. In Proceedings of the Third IEEE International Conference on Data Mining, Omaha, NE, USA, 28–31 October 2007; pp. 607–612. [Google Scholar]
- Shestakova, T.A.; Aguilera, M.; Ferrio, J.P.; Gutierrez, E.; Voltas, J. Unravelling spatiotemporal tree-ring signals in Mediterranean oaks: A variance-covariance modelling approach of carbon and oxygen isotope ratios. Tree Physiol. 2014, 34, 819–838. [Google Scholar] [CrossRef]
- Shestakova, T.A.; Gutierrez, E.; Kirdyanov, A.V.; Camarero, J.J.; Genova, M.; Knorre, A.A.; Linares, J.C.; Resco de Dios, V.; Sanchez-Salguero, R.; Voltas, J. Forests synchronize their growth in contrasting Eurasian regions in response to climate warming. Proc. Natl. Acad. Sci. USA 2016, 113, 662–667. [Google Scholar] [CrossRef]
- Nakagawa, S.; Schielzeth, H. A general and simple method for obtaining R2 from generalized linear mixed-effects models. Methods Ecol. Evol. 2013, 4, 133–142. [Google Scholar] [CrossRef]
- Nakagawa, S.; Johnson, P.C.; Schielzeth, H. The coefficient of determination R2 and intra-class correlation coefficient from generalized linear mixed-effects models revisited and expanded. J. R. Soc. Interface 2017, 14, 20170213. [Google Scholar] [CrossRef]
- Morris, R.D.; Kottas, A.; Taddy, M.; Furfaro, R.; Ganapol, B.D. A Statistical Framework for the Sensitivity Analysis of Radiative Transfer Models. IEEE Trans. Geosci. Remote Sens. 2008, 46, 4062–4074. [Google Scholar] [CrossRef]
- Gramacy, R.B. Surrogates: Gaussian Process Modeling, Design and Optimization for the Applied Sciences; Chapman Hall/CRC: Boca Raton, FL, USA, 2020; Chapter 8. [Google Scholar]
- Saltelli, A. Making best use of model evaluations to compute sensitivity indices. Comput. Phys. Commun. 2002, 145, 280–297. [Google Scholar] [CrossRef]
- R Core Team. R: A Language and Environment for Statistical Computing; R Foundation for Statistical Computing: Vienna, Austria, 2023; Available online: https://www.R-project.org/ (accessed on 1 May 2023).
- Esper, J.; Duthorn, E.; Krusic, P. Northern European summer temperature variations over the Common Era from integrated tree-ring density records. J. Quat. Sci. 2014, 29, 487–494. [Google Scholar] [CrossRef]
- Düthorn, E.; Schneider1, L.; Günther, B.; Gläser, S.; Esper, J. Ecological and climatological signals in tree-ring width and density chronologies along a latitudinal boreal transect. Scand. J. Forest Res. 2016, 31, 750–757. [Google Scholar] [CrossRef]
- Menzel, A.; Sparks, T.H.; Esterella, N.; Koch, E.; Aasa, A.; Ahas, R.; Alm-kübler, K.; Bissolli, P.; Braslauska, O.; Briede, A.; et al. European phenological response to climate change matches the warming pattern. Glob. Chang. Biol. 2006, 12, 1969–1976. [Google Scholar] [CrossRef]
- Williams, A.P.; Allen, C.D.; Macalady, A.K.; Griffin, D.; Woodhouse, C.A.; Meko, D.M.; Swetnam, T.W.; Rauscher, S.A.; Seager, R.; Grission-Mayer, H.D.; et al. Temperature as a potent driver of regional forest drought stress and tree mortality. Nat. Clim. Chang. 2013, 3, 292–297. [Google Scholar] [CrossRef]
- Macias, M.; Andreu, L.; Bosch, O.; Camarero, J.; Gutiérrez, E. Increasing aridity is enhancing silver fir (Abies alba Mill.) water stress in its southwestern distribution limit. Clim. Chang. 2006, 79, 289–313. [Google Scholar] [CrossRef]
- Buckley, B.; Cook, E.; Peterson, M.; Barbetti, M. Changing temperature response with elevation for Lagarostrobos franklinii in Tasmania, Australia. Clim. Chang. 1997, 36, 477–498. [Google Scholar] [CrossRef]
- Bernhard, S.; Dobry, J.; Klinka, K. Tree-ring characteristics of subalpine fir (Abies lasiocarpa (Hook.) Nuttv.) in relation to elevation and climatic fluctuations. Ann. Forest Sci. 2000, 57, 89–100. [Google Scholar]
- Zhang, Q.; Hebda, R. Variation in radial growth patterns of Pseudotsuga menziesii on the central coast of British Columbia, Canada. Can. J. Forest Res. 2004, 34, 1946–1954. [Google Scholar] [CrossRef]
- Klippel, L.; Büntgen, U.; Konter, O.; Kyncl, T.; Esper, J. Climate sensitivity of high- and low-elevation Larix decidua MXD chronologies from the Tatra Mountains. Dendrochronologia 2020, 60, 125674. [Google Scholar] [CrossRef]
- Kramer, P.; Kozlowski, T. Physiology of Woody Plants; Academic Press: New York, NY, USA, 1979; pp. 546–627. [Google Scholar]
- D’Arrigo, R.; Kaufmann, R.; Davi, N. Thresholds for warming-induced growth decline at elevational tree line in the Yukon Territory, Canada. Glob. Biogeochem. Cycles 2004, 18, GB3021. [Google Scholar] [CrossRef]
- Hart, S.; Laroque, C. Searching for thresholds in climateradial growth relationships of Engelmann spruce and subalpine fir, Jasper National Park, Alberta, Canada. Dendrochronologia 2013, 31, 9–15. [Google Scholar] [CrossRef]
- Wilmking, M.; Juday, G.; Barber, V. Recent climate warming forces contrasting growth responses of whitespruce at treeline in Alaska through temperature thresholds. Glob. Chang. Biol. 2004, 10, 1724–1736. [Google Scholar] [CrossRef]
- Peltier, D.; Ogle, K. Tree growth sensitivity to climate is temporally variable. Ecol. Lett. 2020, 23, 13575. [Google Scholar] [CrossRef]
- Esper, J.; Frank, D. Divergence pitfalls in tree-ring research. Clim. Chang. 2009, 94, 261–266. [Google Scholar] [CrossRef]
- Grudd, H. Torneträsk tree-ring width and density AD 500–2004: A test of climatic sensitivity and a new 1500-year reconstruction of north Fennoscandian summers. Clim. Dynam. 2008, 31, 843–857. [Google Scholar] [CrossRef]
- Cerrato, R.; Salvatore, M.C.; Gunnarson, B.E.; Linderholm, H.W.; Carturan, L.; Brunetti, M.; De Blasi, F.; Baroni, C. A Pinus cembra L. tree-ring record for late spring to late summer temperature in the Rhaetian Alps, Italy. Dendrochronologia 2019, 53, 22–31. [Google Scholar] [CrossRef]
- Nagavciuc, V.; Roibu, C.-C.; Ionita, M.; Mursa, A.; Cotos, M.-G.; Ionel, P. Different climate response of three tree ring proxies of Pinus sylvestris from the Eastern Carpathians, Romania. Dendrochronologia 2019, 54, 56–63. [Google Scholar] [CrossRef]









| Test | 4 | 5 | 6 | 7 | 8 | 9 |
|---|---|---|---|---|---|---|
| CP | 0.4039 | 0.3754 | 0.3609 | 0.3528 | 0.3423 | 0.3519 |
| p | 0.0964 | 0.0055 | 0.0006 | 0.0051 | 0.0055 | 0.8088 |
Disclaimer/Publisher’s Note: The statements, opinions and data contained in all publications are solely those of the individual author(s) and contributor(s) and not of MDPI and/or the editor(s). MDPI and/or the editor(s) disclaim responsibility for any injury to people or property resulting from any ideas, methods, instructions or products referred to in the content. |
© 2023 by the authors. Licensee MDPI, Basel, Switzerland. This article is an open access article distributed under the terms and conditions of the Creative Commons Attribution (CC BY) license (https://creativecommons.org/licenses/by/4.0/).
Share and Cite
Yu, S.; Fan, Y.; Zhang, T.; Jiang, S.; Zhang, R.; Qin, L.; Shang, H.; Zhang, H.; Liu, K.; Gou, X. Regional Characteristics of the Climatic Response of Tree-Ring Maximum Density in the Northern Hemisphere. Forests 2023, 14, 2122. https://doi.org/10.3390/f14112122
Yu S, Fan Y, Zhang T, Jiang S, Zhang R, Qin L, Shang H, Zhang H, Liu K, Gou X. Regional Characteristics of the Climatic Response of Tree-Ring Maximum Density in the Northern Hemisphere. Forests. 2023; 14(11):2122. https://doi.org/10.3390/f14112122
Chicago/Turabian StyleYu, Shulong, Yuting Fan, Tongwen Zhang, Shengxia Jiang, Ruibo Zhang, Li Qin, Huaming Shang, Heli Zhang, Kexiang Liu, and Xiaoxia Gou. 2023. "Regional Characteristics of the Climatic Response of Tree-Ring Maximum Density in the Northern Hemisphere" Forests 14, no. 11: 2122. https://doi.org/10.3390/f14112122
APA StyleYu, S., Fan, Y., Zhang, T., Jiang, S., Zhang, R., Qin, L., Shang, H., Zhang, H., Liu, K., & Gou, X. (2023). Regional Characteristics of the Climatic Response of Tree-Ring Maximum Density in the Northern Hemisphere. Forests, 14(11), 2122. https://doi.org/10.3390/f14112122

