Next Article in Journal
The Application of Copper and Silver Nanoparticles in the Protection of Fagus sylvatica Wood against Decomposition by Fomes fomentarius
Next Article in Special Issue
Comparative Analysis of Codon Usage Patterns in Chloroplast Genomes of Cherries
Previous Article in Journal
Estimating Carbon Sink Strength of Norway Spruce Forests Using Machine Learning
Previous Article in Special Issue
Variation Characteristics of Soil Organic Carbon Storage and Fractions with Stand Age in North Subtropical Quercus acutissima Carruth. Forest in China
 
 
Font Type:
Arial Georgia Verdana
Font Size:
Aa Aa Aa
Line Spacing:
Column Width:
Background:
Article

Tempo and Mode of Floristic Exchanges between Hainan Island and Mainland Asia: A Case Study of the Persea Group (Lauraceae)

Center for Sustainable Forestry in Southern China, College of Biology and the Environment, Nanjing Forestry University, 159 Longpan Road, Nanjing 210037, China
*
Author to whom correspondence should be addressed.
Forests 2022, 13(10), 1722; https://doi.org/10.3390/f13101722
Submission received: 27 September 2022 / Revised: 11 October 2022 / Accepted: 18 October 2022 / Published: 19 October 2022

Abstract

The origin of island biodiversity has been a topic of interest in biogeography. Two main hypotheses were suggested to explain the floristic origin of Hainan Island: ancient vicariance vs. recent dispersal. The Persea group of Lauraceae was used to examine their origin on Hainan Island. A data matrix including five genera and 49 species was assembled, phylogenetic trees of the Persea group were reconstructed using both maximum likelihood and Bayesian inference methods, and a relaxed molecular clock in BEAST was used to estimate the divergence time of the Persea group. The results showed that the Persea group diverged from its sister clade in the Eocene, and that the endemic and common species of Hainan Island and mainland Asia originated relatively late during the Miocene–Pleistocene. Species of the Persea group on Hainan may have arrived from mainland Asia via dispersal or originated via dispersal–isolation–divergence during the Miocene and Pleistocene. The results favor the dispersal hypothesis for the origin of the flora of Hainan Island and negate the vicariance hypothesis.

1. Introduction

Hainan Island is the largest tropical island in China. It is located south of Guangdong and Guangxi across the Qiongzhou Strait, east of Vietnam across the Beibu Gulf, and north of the Philippines, Malaysia, and Brunei [1]. The island is mountainous in the middle and slopes to the coast in all directions. It has a characteristic tropical monsoon climate (annual mean temperature: 22–26 °C), adequate light (annual mean hours: 2166 h), and abundant rain (annual mean precipitation: 2000–2400 mm) due to its geographic location [2]. The complex topography and favorable hydrothermal conditions have fundamentally shaped the rich floristic diversity [3].
The flora of Hainan has a strong tropical character [4]. Around 62.8% of the 196 families are tropical in nature. At the genus level, tropical elements account for 80.5%, while temperate elements are relatively low in proportion [3]. Hainan is rich in endemic species, 592 species endemic to China are on Hainan. Most of them are in the four mountainous areas of Wuzhi Shan, Jianfeng Ling, Bawang Ling, and Diaoluo Shan [4,5,6]. Around 2078 species are common to Asia in general.
Two hypotheses were proposed to explain the tempo and mode of the floristic origin of Hainan, although all studies agree that the flora of the island is continental in origin. Ancient vicariance is one hypothesis to explain the floristic origin of Hainan since the island was once connected to Vietnam and Guangxi, China, in the Eocene, then moved and rotated to the southeast to finally reach its present position [1,3]. The other hypothesis contends that the flora of Hainan was due to recent dispersal and frequent floristic exchanges with the Asian mainland [7,8,9,10]. These hypotheses have not been tested by phylogenetic studies based on molecular dating analyses.
Lauraceae are one of the early diverged lineages of angiosperms. Fossils of the family can be traced back to the mid-Cretaceous and have also been recorded in the Eocene flora of Hainan [11,12,13]. The family has fleshy fruits that are dispersed by birds, among other factors. It is mainly tropical and pantropical, and contains over 3000 species worldwide [14]. The family has the highest species diversity among characteristic tree families in Hainan [1,3] with 122 species and infraspecific taxa in 16 genera. Many species of Lauraceae are also dominant [15]. Within the family, the Persea group, with five genera, Alseodaphne, Alseodaphnopsis, Dehaasia, Machilus, and Phoebe, is well represented in the flora of Hainan. These genera contain species pairs between Hainan and continental Asia, thus providing an ideal opportunity to examine the hypotheses on the floristic origin of Hainan.
To test these hypotheses, we reconstructed a phylogeny of the Persea group based on extensive sampling of species on Hainan and mainland Asia and estimated the divergence time of the species. We expected the divergence time between Hainan and the adjoining Asian mainland to be earlier than the Eocene under the tectonic drift and vicariance hypothesis, but later than the Eocene under the recent dispersal hypothesis.

2. Materials and Methods

2.1. Taxon Sampling

We selected 49 species from five genera of the Persea group, with Persea excluded because it is not native to Hainan. Six species from three genera (Lindera, Litsea, Neolitsea) of the core Lauraceae were chosen as outgroups based on recent molecular studies of Lauraceae [16,17]. Two nuclear fragments, including the nuclear ribosomal internal transcribed spacer (nrITS) and the second intron of the LEAFY gene (LEAFY intron II), were selected for phylogenetic reconstruction [18]. GenBank accession numbers for nrITS and LEAFY intron II sequences are listed in Table 1.

2.2. Phylogenetic Analyses

The nrITS and LEAFY intron II sequences were aligned with the program MAFFT (Version 7.471, Tokyo, Japan) [19] and edited manually using BioEdit (Version 7.0.9.0, Wooster, OH, USA) [20]. Ambiguously aligned fragments of two alignments were removed in batches using Gblocks (Version 0.91b, Barcelona, Spain) [21]. The sequences were concatenated and analyzed further. The best-fit partition model was chosen for the dataset (nrITS and LEAFY intron II) with ModelFinder [22] based on the Bayesian information criterion (BIC). Phylogenetic analyses were performed using the maximum likelihood (ML) and Bayesian inference (BI) methods. ML phylogenies were inferred using IQ-TREE (Version 1.6.8, Vienna, Austria) [23] under the edge-linked partition model for 5000 ultrafast bootstraps [24], and the Shimodaira–Hasegawa-like approximate likelihood ratio test [25]. BI phylogenies were inferred using MrBayes (Version 3.2.6, Stockholm, Sweden) [26], and the Markov chain Monte Carlo (MCMC) algorithm was run for 500,000 generations with a sampling frequency of every 500 generations. The initial 25% of sampled data were discarded as burn-in. Branch support of the BI tree was determined as Bayesian posterior probabilities (BPs).

2.3. Divergence Time Estimation

The combined dataset of the BI tree was used for molecular dating analyses with BEAST (Version 2.6.6, Auckland, New Zealand) [27]. We used BEAUti (Version 2.6.6, Auckland, New Zealand) [27] to import the dataset, set the substitution model as GTR, implemented the relaxed clock log-normal, and applied a Birth–Death Model. We ran the analysis for 40,000,000 Markov Chain Monte Carlo (MCMC) generations with a sampling frequency of every 4000 generations. TRACER (Version 1.7.2, Edinburgh, UK) [28] was used to calculate the log file’s stationarity. After removing the first 10% of trees as burn-in, we generated a maximum clade credibility (MCC) tree in TreeAnnotator (Version 2.6.3, Edinburgh, UK) [28] and visualized it in FigTree (Version 1.4.2, Guangzhou, China) [29,30].
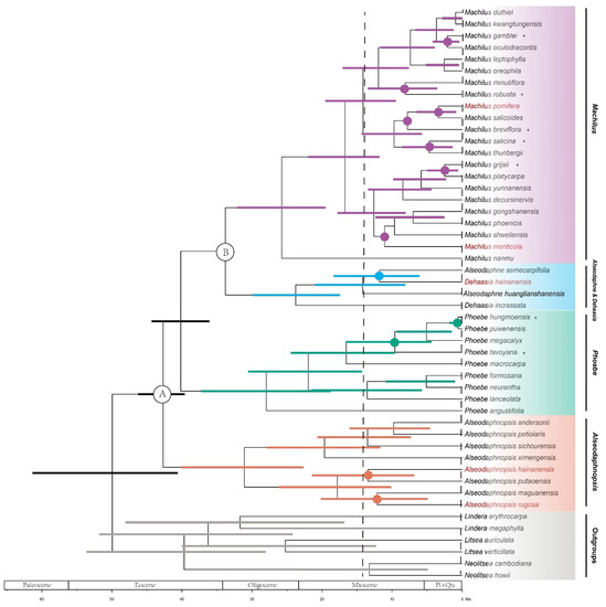
We used two macrofossils to calibrate divergence time estimates: Alseodaphne changchangensis JH Jin & JZ Li from the Eocene Changchang Formation of the Changchang Basin of Hainan [12] and Machilus maomingensis JH Jin & B Tang from the Eocene Youganwo Formation of the Maoming Basin of Guangdong, southern China [13]. We followed Li et al. [29] in using Alseodaphne changchangensis to calibrate the crown node of the Persea group [A: age 37–49 million years ago (Ma)] and applied parameters including a log-normal prior distribution with an offset of 37 Ma, a mean of 1.8, and a standard deviation of 0.35. We used Machilus maomingensis to calibrate the stem age of Machilus (B: age 33.7–33.9 Ma) following Li et al. [29] and applied parameters including a uniform prior distribution with an offset of 0, a lower of 33.7, and an upper of 33.9 (Table 2).

3. Results

3.1. Sequence Characters and Phylogenetic Analyses

3.1.1. Sequence Characters

The numbers of variable sites and parsimony-informative (PI) sites of the nrITS dataset were 114 bp (23.1%) and 72 bp (14.5%), respectively (Table 3). The aligned length of the LEAFY intron II was 625 bp, with 24.2% and 16.7% variable and PI sites, respectively (Table 3). The aligned length of the combined nrITS and LEAFY intron II was 1088 bp, with 30.3% and 14.4% variable and PI sites, respectively (Table 3).

3.1.2. Phylogenetic Analyses

The ML tree based on the nrITS and LEAFY intron II sequences (Figure 1) showed that the Persea group was monophyletic and divided into four clades with very high support (BS: 100; PP: 1). In the Machilus clade, M. pomifera and M. monticola, both endemic to Hainan, were grouped with M. pomifera and M. salicoides from southern China (BS: 100; PP: 1), while the phylogenetic position of M. monticola was not resolved. Machilus grijsii, distributed on Hainan and in southeastern China, grouped with M. platycarpa and M. yunnanensis from southwest China and the Indochina peninsula (BS: 98; PP: 1); Machilus nanmu was the earliest diverged species within Machilus (BS: 92, PP: 1). In the Alseodaphne and Dehaasia clade, Alseodaphne and Dehaasia were mixed together with moderate to high support (BS: 87, PP: 0.99). Alseodaphnopsis constituted a small clade, in which Alseodaphnopsis hainanensis from Hainan was sister to Alseodaphnopsis putaoensis from Southeast Asia (BS: 100, PP: 1). Alseodaphnopsis rugosa from Hainan was sister to Alseodaphnopsis maguanensis from Yunnan. In the Phoebe clade, P. hungmoensis from Hainan was clustered with species from Yunnan and adjacent countries, including P. puwenensis, P. tavoyana, P. megacalyx, and P. macrocarpa, with moderate to high support (BS: 89, PP: 0.99).

3.2. Divergence Times

The stem and crown ages of the Persea group were estimated to be 48.3 Ma (95% highest posterior density (HPD): 40.6–61.3) and 42.3 Ma (95% HPD: 39.6–46.3), respectively (Figure 2). Alseodaphnopsis was the earliest diverged lineage within the Persea group. The stem and crown ages were 42.7 Ma (95% HPD: 39.6–46.3) and 31.1 Ma (95% HPD: 22.6–40.1), respectively. The stem and crown ages of Phoebe were 40.2 Ma (95% HPD: 36.1–44.3), and 28.0 Ma (95% HPD: 18.7–37.3), respectively. The stem and crown ages of AlseodaphneDehaasia were estimated to be 33.8 Ma (95% HPD: 33.7–33.9) and 23.8 Ma (95% HPD: 17.4–29.9), respectively. The stem age of Machilus was the same as AlseodaphneDehaasia. The crown age was 25.8 Ma (95% HPD: 19.5–32.1).
Endemism on Hainan arose around 13.5 Ma. Alseodaphnopsis hainanensis, the earliest diverged endemic species on Hainan, split from Alseodaphnopsis putaoensis around 13.5 Ma (95% HPD: 6.8–21.4). Alseodaphnopsis rugosa (Hainan endemic) split from its sister species around 12.1 Ma (95% HPD: 4.9–20.2). Alseodaphnopsis putaoensis and Alseodaphnopsis maguanensis are in Burma and Yunnan, China, respectively. Dehaasia hainanensis, which is endemic to Hainan, diverged from Alseodaphne semecarpifolia around 11.8 Ma (95% HPD: 6.1–18.4). Machilus monticola diverged from its sister species in Yunnan around 11.1 Ma (95% HPD: 8.1–17.9). The divergence time for M. pomifera was 3.4 Ma (95% HPD: 0.9–6.5); M. pomifera is sister to a small clade, including M. salicoides, M. breviflora, M. salicina, and M. thunbergii of mainland China and Southeast Asia.

4. Discussion

Hainan was thought to be separated from the mainland (Beibu Gulf) due to Eocene plate tectonic movement, which fundamentally impacted the origin of the flora of Hainan [3,31]. Based on paleomagnetism and volcanism evidence, Zhu [31] proposed that the flora of Hainan originated via ancient vicariance in the Eocene. Our dating results suggest that species of the Persea group on Hainan originated in the Miocene and later, showing a dispersal–isolation–divergence pattern [32]. The split between Alseodaphnopsis hainanensis and its sister species Alseodaphnopsis putaoensis represents the earliest divergence, which was estimated to have occurred around 13.5 Ma. Machilus pomifera (endemic to Hainan) diverged from its sister, M. salicoides, around 3.4 Ma. That divergence was the latest event. However, the estimated divergence time for the endemic species of Hainan from sister species was later than the geographic time of separation of Hainan Island from the mainland. We therefore hypothesize that species of the Persea group on Hainan may have been derived from mainland Asia via multiple dispersal events followed by isolation and speciation. Divergence of the species pairs between Hainan and the mainland occurred at different times in the Neogene. All of these divergence events between species pairs on Hainan and the Asian mainland occurred in the Miocene or later, which negates the ancient vicariance hypothesis but supports the dispersal hypothesis on the origin of the Hainan flora. Additionally, it appears that endemism on Hainan originated via a dispersal–isolation–divergence pattern.
Our findings are corroborated by a number of recent studies on the divergence time of Hainan endemic species in other families, including Dipterocarpaceae, Magnoliaceae, Podocarpaceae, and Theaceae. The Dipterocarpaceae are thought to have migrated from India to SE China via SE Asia. The species endemic to Hainan (Hopea hainanensis) diverged around 23.0 Ma [33,34]. Dong et al. found that Michelia shiluensis (Magnoliaceae), an endemic species on Hainan, split from its sister species around 8 Ma [35]. Klaus et al. suggested that Dacrydium pectinatum and Podocarpus annamiensis, two endemic species on Hainan, diverged around 12.5 Ma and 10 Ma, respectively [36]. Yu et al. indicated that Polyspora hainanensis (Theaceae), endemic on Hainan, diverged from its sister species around 3.8 Ma [37]. These studies showed that the endemic species of Hainan evolved multiple times since the early Miocene, thereby supporting the hypothesis of recent dispersal rather than ancient vicariance as the origin of the Hainan flora.
Different mechanisms may have contributed to the origin of the endemic flora of Hainan. Geological events have provided opportunities for floristic exchange between Hainan and the Asian mainland. Periodic land bridges during the Pleistocene connected Hainan and southern China, allowing for frequent exchanges [38,39]. Cycas taiwaniana of Hainan, Guangdong, and Fujian, diverged quite recently [40,41] and may have migrated between the mainland and Hainan when a land bridge was available. Plants with fleshy fruits, e.g., Lauraceae, may have entered Hainan via bird dispersal. A large number of avian fossils have been recorded from Miocene strata in Zhaotong, Yunnan Province [42]. Finally, ocean currents may have provided an additional mechanism for floristic exchange, e.g., Cocos nucifera, between Hainan and mainland Asia, including Southeast Asia and southern China.

5. Conclusions

The tempo and mode of floristic exchanges between Hainan and mainland Asia are complicated. We conducted phylogeny and molecular dating of the Persea group of Lauraceae to test the competing hypotheses of the origin of the flora of Hainan and concluded that the endemic species originated via multiple recent dispersal events, but not due to ancient vicariance. However, it should be acknowledged that we provided only a study of plants with easily dispersable fleshy fruits. To better understand the origin of the flora of Hainan, further phylogenetic/phylogenomic and molecular dating and biogeographic studies are encouraged.

Author Contributions

Y.Y. conceived the idea. X.H. and Y.Y. designed the research. X.H. and Z.Y. collected data and performed analyses. X.H. drafted the manuscript, X.H., Z.Y., Y.X. and Y.Y. revised and finalized the manuscript. All authors have read and agreed to the published version of the manuscript.

Funding

This work was supported by the National Natural Science Foundation, China (31970205) and the Metasequoia funding of the Nanjing Forestry University.

Data Availability Statement

Not applicable.

Acknowledgments

We thank David E. Boufford of the Harvard University Herbaria for his kind help with English.

Conflicts of Interest

The authors declare no conflict of interest.

References

  1. Yang, X.B. Hainan Vegetation; Science Press: Beijing, China, 2019; Volume 2, pp. 1–20. [Google Scholar]
  2. Hainan Province Chronicles • Land Chronicles; Nan Hai Publishing Co.: Haikou, China, 2007; Volume 2, pp. 9–24.
  3. Zhu, H. Biogeographical evidences help revealing the origin of Hainan Island. PLoS ONE 2016, 11, e0151941. [Google Scholar] [CrossRef] [PubMed]
  4. Zhu, Z.X.; Harris, A.J.; Nizamani, M.M.; Thornhill, A.H.; Scherson, R.A.; Wang, H.F. Spatial phylogenetics of the native woody plant species in Hainan, China. Ecol. Evol. 2021, 11, 2100–2109. [Google Scholar] [CrossRef]
  5. Jiang, Y.X.; Wang, B.; Zang, R.G. Biodiversity and Its Formation Mechanism of Tropical Forest in Hainan Island; Science Press: Beijing, China, 2002; Volume 1, pp. 114–122. [Google Scholar]
  6. Francisco-Ortega, J.; Wang, F.G.; Wang, Z.S.; Xing, F.W.; Liu, H.; Xu, H.; Xu, W.X.; Luo, Y.B.; Song, X.Q.; Gale, S.; et al. Endemic seed plant species from Hainan Island: A checklist. Bot. Rev. 2010, 76, 295–345. [Google Scholar] [CrossRef]
  7. Zhang, C.C.; Liu, L.F. Angiosperms of Hainan Island. Acta Sci. Nat. Univ. Sunyatseni 1983, 1983, 69–76. [Google Scholar]
  8. Miu, R.H. The gymnosperms of Hainan Island. Acta Sci. Nat. Univ. Sunyatseni 1986, 1986, 59–65. [Google Scholar]
  9. Wu, D.L.; Xing, F.W.; Ye, H.G.; Li, Z.X.; Chen, B.H. Floristic geography of seed plants on islands in the South China Sea. J. Trop. Subtrop. Bot. 1996, 4, 1–22. [Google Scholar]
  10. Jin, J.H.; Shen, R.J.; Liao, W.B. Analysis of the families of Cenozoic spermatophytic flora in Hainan Island. Acta Bot. Boreali–Occident. Sin. 2008, 28, 2125–2131. [Google Scholar] [CrossRef]
  11. Drinnan, A.N.; Crane, P.R.; Friis, E.N.; Pedersen, K.R. Lauraceous flowers from the Potomac Group (Mid–Cretaceous) of Eastern North America. Bot. Gaz. 1990, 151, 370–384. [Google Scholar] [CrossRef]
  12. Li, J.Z.; Qiu, J.; Liao, W.B.; Jin, J.H. Eocene fossil Alseodaphne from Hainan Island of China and its paleoclimatic implications. Sci. China Ser. D Earth Sci. 2009, 52, 1537–1542. [Google Scholar] [CrossRef]
  13. Tang, B.; Han, M.; Xu, Q.; Jin, J. Leaf cuticle microstructure of Machilus maomingensis sp. nov. (Lauraceae) from the Eocene of the Maoming Basin, South China. Acta Geol. Sin. (Engl. Ed.) 2016, 90, 1561–1571. [Google Scholar] [CrossRef]
  14. Li, S.G. Flora Reipublicae Popularis Sinicae; Science Press: Beijing, China, 1982; Volume 124, pp. 1–26. [Google Scholar]
  15. Zhu, H. Families and genera of seed plants in relation to biogeographical origin on Hainan Island. Biodivers. Sci. 2017, 25, 816–822. [Google Scholar] [CrossRef]
  16. Mo, Y.Q.; Li, L.; Li, J.W.; Rohwer, J.G.; Li, H.W.; Li, J. Alseodaphnopsis: A new genus of Lauraceae based on molecular and morphological evidence. PLoS ONE 2017, 12, e0186545. [Google Scholar] [CrossRef] [PubMed]
  17. Li, L.; Li, J.; Rohwer, J.G.; van der Werff, H.; Wang, Z.H.; Li, H.W. Molecular phylogenetic analysis of the Persea group (Lauraceae) and its biogeographic implications on the evolution of tropical and subtropical amphi-Pacific disjunctions. Am. J. Bot. 2011, 98, 1520–1536. [Google Scholar] [CrossRef] [PubMed]
  18. Zhao, M.L.; Song, Y.; Ni, J.; Yao, X.; Tan, Y.H.; Xu, Z.F. Comparative chloroplast genomics and phylogenetics of nine Lindera species (Lauraceae). Sci. Rep. 2018, 8, 423–439. [Google Scholar] [CrossRef]
  19. Katoh, K.; Standley, D.M. MAFFT multiple sequence alignment software version 7: Improvements in performance and usability. Mol. Biol. Evol. 2013, 30, 772–780. [Google Scholar] [CrossRef]
  20. Hall, T.A. BioEdit: A user-friendly biological sequence alignment editor and analysis program for Windows 95/98/NT. Nucleic Acids Symp. 1999, 41, 95–98. [Google Scholar] [CrossRef]
  21. Talavera, G.; Castresana, J. Improvement of phylogenies after removing divergent and ambiguously aligned blocks from protein sequence alignments. Syst. Biol. 2007, 56, 564–577. [Google Scholar] [CrossRef]
  22. Kalyaanamoorthy, S.; Minh, B.Q.; Wong, T.K.F.; von Haeseler, A.; Jermiin, L.S. ModelFinder: Fast model selection for accurate phylogenetic estimates. Nat. Methods 2017, 14, 587–589. [Google Scholar] [CrossRef]
  23. Nguyen, L. –T.; Schmidt, H.A.; von Haeseler, A.; Minh, B.Q. IQ–TREE: A fast and effective stochastic algorithm for estimating maximum–likelihood phylogenies. Mol. Biol. Evol. 2015, 32, 268–274. [Google Scholar] [CrossRef]
  24. Minh, B.Q.; Nguyen, M.A.T.; von Haeseler, A. Ultrafast approximation for phylogenetic bootstrap. Mol. Biol. Evol. 2013, 30, 1188–1195. [Google Scholar] [CrossRef]
  25. Guindon, S.; Dufayard, J.F.; Lefort, V.; Anisimova, M.; Hordijk, W.; Gascuel, O. New algorithms and methods to estimate maximum–likelihood phylogenies: Assessing the performance of PhyML 3.0. Syst. Biol. 2010, 59, 307–321. [Google Scholar] [CrossRef] [PubMed]
  26. Ronquist, F.; Teslenko, M.; van der Mark, P.; Ayres, D.L.; Darling, A.; Höhna, S.; Larget, B.; Liu, L.; Suchard, M.A.; Huelsenbeck, J.P. MrBayes 3.2: Efficient Bayesian phylogenetic inference and model choice across a large model space. Syst. Biol. 2012, 61, 539–542. [Google Scholar] [CrossRef] [PubMed]
  27. Bouckaert, R.; Heled, J.; Kühnert, D.; Vaughan, T.; Wu, C.H.; Xie, D.; Suchard, M.A.; Rambaut, A.; Drummond, A.J. BEAST 2: A software platform for Bayesian evolutionary analysis. PLoS Comput. Biol. 2014, 10, e1003537. [Google Scholar] [CrossRef]
  28. Rambaut, A.; Drummond, A.J.; Xie, D.; Baele, G.; Suchard, M.A. Posterior summarisation in Bayesian phylogenetics using Tracer 1.7. Syst. Biol. 2018, 67, 901–904. [Google Scholar] [CrossRef]
  29. Li, H.; Liu, B.; Davis, C.C.; Yang, Y. Plastome phylogenomics, systematics, and divergence time estimation of the Beilschmiedia group (Lauraceae). Mol. Phylogenet. Evol. 2020, 151, 106901. [Google Scholar] [CrossRef]
  30. Xiao, T.W.; Yan, H.F.; Ge, X.J. Plastid phylogenomics of tribe Perseeae (Lauraceae) yields insights into the evolution of East Asian subtropical evergreen broad–leaved forests. BMC Plant Biol. 2022, 22, 32. [Google Scholar] [CrossRef]
  31. Zhu, H. On the biogeographical origin of Hainan Island in China. Plant Sci. J. 2020, 38, 839–843. [Google Scholar] [CrossRef]
  32. Masaoki, T. Vicariance and dispersal in the differentiation of vocalization in the Ryukyu Scops Owl Otus elegans. Ibis 2011, 153, 779–788. [Google Scholar] [CrossRef]
  33. Cvetković, T.; Hinsinger, D.D.; Thomas, D.C.; Wieringa, J.J.; Velautham, E.; Strijk, J.S. Phylogenomics and a revised tribal classification of subfamily Dipterocarpoideae (Dipterocarpaceae). Taxon 2022, 22, 85–102. [Google Scholar] [CrossRef]
  34. Wang, J.H.; Moore, M.J.; Wang, H.; Zhu, Z.X.; Wang, H.F. Plastome evolution and phylogenetic relationships among Malvaceae subfamilies. Gene 2021, 765, 145103. [Google Scholar] [CrossRef]
  35. Dong, S.S.; Wang, Y.L.; Xia, N.H.; Liu, Y.; Liu, M.; Lian, L.; Li, N.; Li, L.F.; Lang, X.A.; Gong, Y.Q.; et al. Plastid and nuclear phylogenomic incongruences and biogeographic implications of Magnolia s.l. (Magnoliaceae). J. Syst. Evol. 2021, 60, 1–15. [Google Scholar] [CrossRef]
  36. Klaus, K.V.; Matzke, N.J. Statistical comparison of trait–dependent biogeographical models indicates that Podocarpaceae dispersal is influenced by both seed cone traits and geographical distance. Syst. Biol. 2020, 69, 61–75. [Google Scholar] [CrossRef] [PubMed]
  37. Yu, X.Q.; Gao, L.M.; Soltis, D.E.; Soltis, P.S.; Yang, J.B.; Fang, L.; Yang, S.X.; Li, D.Z. Insights into the historical assembly of East Asian subtropical evergreen broadleaved forests revealed by the temporal history of the tea family. New Phytol. 2017, 215, 1235–1248. [Google Scholar] [CrossRef] [PubMed]
  38. Jiang, X.L.; Gardner, E.M.; Meng, H.H.; Deng, M.; Xu, G.B. Land bridges in the Pleistocene contributed to flora assembly on the continental islands of South China: Insights from the evolutionary history of Quercus championii. Mol. Phylogenet. Evol. 2018, 132, 36–45. [Google Scholar] [CrossRef] [PubMed]
  39. Lin, S.L.; Chen, L.; Peng, W.X.; Yu, J.H.; He, J.K.; Jiang, H.S. Temperature and historical land connectivity jointly shape the floristic relationship between Hainan Island and the neighbouring landmasses. Sci. Total Environ. 2021, 769, 144629. [Google Scholar] [CrossRef]
  40. Mankga, L.T.; Yessoufou, K.; Mugwena, T.; Chitakira, M. The cycad genus Cycas may have diversified from Indochina and occupied its current ranges through vicariance and dispersal events. Front. Ecol. Evol. 2020, 8, 44. [Google Scholar] [CrossRef]
  41. Feng, X.Y.; Wang, X.H.; Chiang, Y.C.; Jian, S.G.; Gong, X. Species delimitation with distinct methods based on molecular data to elucidate species boundaries in the Cycas taiwaniana complex (Cycadaceae). Taxon 2021, 70, 477–491. [Google Scholar] [CrossRef]
  42. Zhang, G.J.; Ji, X.P.; Jablonski, N.G.; Su, D.F.; Wang, X.B.; Yang, X.; Li, Z.H.; Fu, L.Y. Stratigraphic significance of the avian fauna from late Miocene of Zhaotong region, Yunnan Province. Acta Palaeontol. Sin. 2013, 52, 281–287. [Google Scholar] [CrossRef]
Figure 1. Maximum likelihood (ML) tree of the Persea group based on nrITS + LEAFY intron II. Numbers of nodes indicate support values of Shimodaira–Hasegawa-like approximate likelihood ratio test (SH-aLRT)/ML bootstrap support (BS)/Bayesian inference (BI) posterior probability (PP). “–” represents nodes with SH-aLRT/BS/PP support < 50%/0.8.
Figure 1. Maximum likelihood (ML) tree of the Persea group based on nrITS + LEAFY intron II. Numbers of nodes indicate support values of Shimodaira–Hasegawa-like approximate likelihood ratio test (SH-aLRT)/ML bootstrap support (BS)/Bayesian inference (BI) posterior probability (PP). “–” represents nodes with SH-aLRT/BS/PP support < 50%/0.8.
Forests 13 01722 g001
Figure 2. Time tree of the Persea group on Hainan based on nrITS and LEAFY intron II inferring from BEAST analysis. Letters in empty circles indicate fossil calibrations; species with asterisk (*) means occurring on Hainan; Hainan Island endemic species are highlighted in red; black bars show 95% confidence interval.
Figure 2. Time tree of the Persea group on Hainan based on nrITS and LEAFY intron II inferring from BEAST analysis. Letters in empty circles indicate fossil calibrations; species with asterisk (*) means occurring on Hainan; Hainan Island endemic species are highlighted in red; black bars show 95% confidence interval.
Forests 13 01722 g002
Table 1. GenBank accession numbers for nrITS and LEAFY sequences.
Table 1. GenBank accession numbers for nrITS and LEAFY sequences.
TaxonnrITSLEAFY
Ingroups
Alseodaphne huanglianshanensis H.W.Li & Y.M.ShuiHQ697182HQ697007
Alseodaphne semecarpifolia NeesHQ697184HQ697015
Alseodaphnopsis andersonii (King ex Hook. f.) H.W. Li & J. LiFM957793HQ697002
Alseodaphnopsis hainanensis (Merr.) H.W. Li & J. LiMG188587HQ697006
Alseodaphnopsis maguanensis L.Li & J.LiMN906900MN906896
Alseodaphnopsis petiolaris (Meisn.) H.W.Li & J.LiFM957796HQ697008
Alseodaphnopsis putaoensis L.Li, Y.H.Tan & J.LiMN906902MN906898
Alseodaphnopsis rugosa (Merr. & Chun) H.W.Li & J.LiMG188584HQ697011
Alseodaphnopsis sichourensis (H.W.Li) H.W.Li & J.LiMG188597MG188626
Alseodaphnopsis ximengensis H.W.Li & J.LiMG188591MG188599
Dehaasia hainanensis Kosterm.FJ719308HQ697025
Dehaasia incrassata (Jack) NeesHQ697186HQ697028
Machilus breviflora (Benth.) Hemsl.FJ755434HQ697041
Machilus decursinervis ChunAY934893HQ697044
Machilus duthiei King ex Hook.fFJ755425HQ697055
Machilus gamblei King ex Hook.fFJ755422HQ697037
Machilus gongshanensis H.W.LiFJ755416HQ697047
Machilus grijsii HanceFJ755420HQ697048
Machilus kwangtungensis Y.C.YangFJ755424HQ697051
Machilus leptophylla Hand.-Mazz.FJ755430HQ697053
Machilus minutiflora (H.W.Li) L.Li, J.Li & H.W.LiHQ697208HQ697147
Machilus monticola S.K.LeeFJ755418HQ697056
Machilus nanmu (Oliv) Hemsl.FJ755409HQ697066
Machilus oculodracontis ChunHQ697188HQ697059
Machilus oreophila HanceFJ755423HQ697063
Machilus phoenicis DunnFJ755413HQ697064
Machilus platycarpa ChunFJ755421HQ697067
Machilus pomifera (Kosterm.) S.K.LeeFJ755432HQ697069
Machilus robusta W.W.Sm.FJ755426HQ697071
Machilus salicina HanceFJ755428HQ697073
Machilus salicoides S.K.LeeFJ755433HQ697074
Machilus shweliensis W.W.Sm.FJ755414HQ697075
Machilus thunbergii Siebold & Zucc.HQ697190HQ697081
Machilus yunnanensis LecomteFJ755415HQ697083
Phoebe angustifolia Meisn.HQ697201HQ697124
Phoebe tavoyana Hook.f.HQ697202HQ697130
Phoebe formosana (Hayata) HayataHQ697205HQ697136
Phoebe hungmoensis S.K.LeeHQ697206HQ697137
Phoebe lanceolata (Nees) NeesFJ755410HQ697141
Phoebe macrocarpa C.Y.WuFJ755408HQ697142
Phoebe megacalyx H.W.LiHQ697207HQ697144
Phoebe neurantha (Hemsl) GambleHQ697209HQ697151
Phoebe puwenensis W.C.ChengHQ697210HQ697152
Outgroups
Lindera erythrocarpa MakinoHQ697215HQ697167
Lindera megaphylla Hemsl.HQ697216HQ697171
Litsea auriculata S.S.Chien & W.C.ChengHQ697217HQ697174
Litsea verticillata HanceHQ697218HQ697175
Neolitsea cambodiana LecomteHQ697219HQ697176
Neolitsea howii C.K.AllenHQ697220HQ697178
Table 2. Fossil reference points used in this study.
Table 2. Fossil reference points used in this study.
NodeCalibration FossilMinimum Age (MA)Prior
Distribution
Prior Parameters2.5/Median/97.5% Quantiles (Ma)
A: crown node of the Persea groupAlseodaphne changchangensis37–49log-normaloffset:37; M:1.8; SD:0.3540/43/49
B: steam node of the MachilusMachilus maomingensis33.7–33.9uniformoffset:0; Lower:33.7; Upper:33.933.7/33.8/33.9
Table 3. Characteristics of separate and concatenated sequence datasets and the model selected for ML/BI analysis.
Table 3. Characteristics of separate and concatenated sequence datasets and the model selected for ML/BI analysis.
DatasetsNo.
of Taxa
No.
of Sites
No. of Variable/Parsimony-Informative SitesML AnalysisBI Analysis
nrITS49496114/72TPM2u+F+R3TPM2u+F+R3
LEAFY49625231/96HKY+F+G4HKY+F+G4
Combined491088330/157PartitionedPartitioned
Publisher’s Note: MDPI stays neutral with regard to jurisdictional claims in published maps and institutional affiliations.

Share and Cite

MDPI and ACS Style

Huo, X.; Yang, Z.; Xie, Y.; Yang, Y. Tempo and Mode of Floristic Exchanges between Hainan Island and Mainland Asia: A Case Study of the Persea Group (Lauraceae). Forests 2022, 13, 1722. https://doi.org/10.3390/f13101722

AMA Style

Huo X, Yang Z, Xie Y, Yang Y. Tempo and Mode of Floristic Exchanges between Hainan Island and Mainland Asia: A Case Study of the Persea Group (Lauraceae). Forests. 2022; 13(10):1722. https://doi.org/10.3390/f13101722

Chicago/Turabian Style

Huo, Xuejie, Zhi Yang, Yinfeng Xie, and Yong Yang. 2022. "Tempo and Mode of Floristic Exchanges between Hainan Island and Mainland Asia: A Case Study of the Persea Group (Lauraceae)" Forests 13, no. 10: 1722. https://doi.org/10.3390/f13101722

APA Style

Huo, X., Yang, Z., Xie, Y., & Yang, Y. (2022). Tempo and Mode of Floristic Exchanges between Hainan Island and Mainland Asia: A Case Study of the Persea Group (Lauraceae). Forests, 13(10), 1722. https://doi.org/10.3390/f13101722

Note that from the first issue of 2016, this journal uses article numbers instead of page numbers. See further details here.

Article Metrics

Back to TopTop