Ontology Based Governance for Employee Services
Abstract
1. Introduction
2. Related Work
3. Methodology
- Mapping status. In this step we depicted the structure of the decentralized agencies and identified the processes that take place in these organizations.
- Selecting procedures for implementation. We ranked the processes of the previous step using as criteria the number of individuals involved and the repetition period of each process, to select those that cause the greatest administrative burden. For each of the selected procedures, we followed steps 3 to 8.
- Analyzing procedures by identifying the events (triggers) that initiate the procedures, the individuals and organizations involved in the procedures and the additional data that need to be retrieved from the organizations’ files. We also analyzed the data processing that takes place and the outputs of the process.
- Ontology Design. We modeled the entities and separated them into “Organizations”, “People”, “Documents”, and “Data” participating in the processes.
- Ontology Building. We implemented the ontology with the Protégé tool.
- Ontology Population. To verify the functionality of the ontology we created a set of individuals.
- Procedure integration in the Portal. We developed the user interfaces for each procedure and we added the necessary code to communicate with the SPARQL Server.
- Testing the Web Portal. During the testing of the functions in the Web Portal, we checked the correctness of the design and implementation of the Ontology and proceeded to corrections where necessary, returning to Step four.
- Ontology Evaluation. Evaluation of the ontology and checking for inconsistencies and pitfalls.
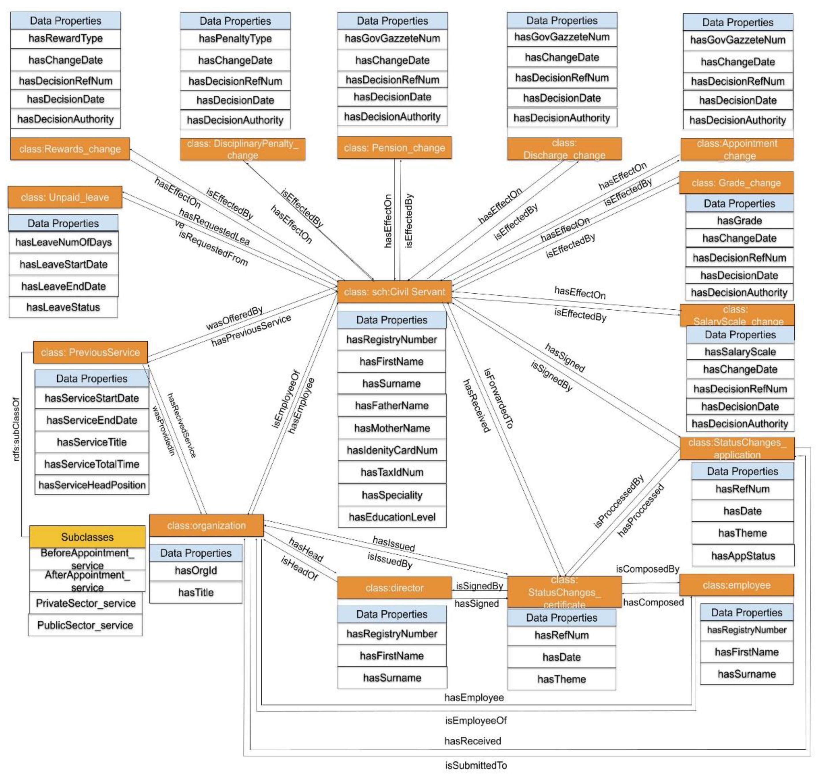
4. The ADM Ontology
4.1. Classes
- Organization
- People
- Document
- Data
4.1.1. Organization
4.1.2. People
4.1.3. Document
4.1.4. Data
4.2. Object Properties
4.3. Data Properties
4.4. Validation and Evaluation of the Ontology
5. The Web Portal
- Stage 1 (Information). The web portal contains basic citizen information services. In general, providing information at this stage of services is not very complex. What is interesting is the data retrieval that is performed with SPARQL queries to the Apache Jena Endpoint. From the options menu, users can select the type of information that can be displayed.
- Stage 2 (Interaction). An additional feature offered through the second stage services is the one-way interaction. Users have the opportunity to interact with the portal by downloading documents and information which they can store on their computer and use for their physical transaction with the organizations. For the services of this stage, there is no communication with the SPARQL Endpoint and all management is accomplished through the website.
- Stage 3 (Two-way Interaction). The Web Portal supports two-way interaction services by offering to user’s registration functions. Users can register by providing basic personal information and after the administration’s approval, they have access to more online services. After their successful registration, they can submit applications to the administration. For submitting applications communication is necessary with the SPARQL Endpoint for retrieval of the necessary parameters.
- Stage 4 (Transaction). Stage 4 services are provided through the user’s personal repository. The personal repository contains the employee or teacher’s electronic file. The user has access to all the data kept by the administration in the file of the organization. He also has access to his request history and can check the status of his applications. Besides, he can download the certificates and decisions for which he has applied onto his computer.
5.1. Web Portal Functions
5.2. Life Cycle of a Request
5.2.1. Submission of the Application
5.2.2. Preview of the Certificate
6. Conclusions
Future Work
Author Contributions
Funding
Institutional Review Board Statement
Informed Consent Statement
Conflicts of Interest
References
- Heeks, R.; Bailur, S. Analyzing e-government research: Perspectives, philosophies, theories, methods, and practice. Gov. Inf. Q. 2007, 24, 243–265. [Google Scholar] [CrossRef]
- Ramaprasad, A.; Sánchez-Ortiz, A.; Syn, T. International e-government development: Policy, implementation and best practice. In International E-Government Development: Policy, Implementation and Best Practice; Muñoz, L.A., Bolívar, M.P.R., Eds.; Palgrave Macmillan: Cham, Switzerland, 2017; pp. 19–38. ISBN 9783319632841. [Google Scholar]
- Berners-Lee, T.; Hendler, J.; Lassila, O. The Semantic Web. Sci. Am. 2001, 284, 34–43. [Google Scholar] [CrossRef]
- Pileggi, S.F.; Fernandez-Llatas, C.; Traver, V. When the Social Meets the Semantic: Social Semantic Web or Web 2.5. Future Internet 2012, 4, 852–864. [Google Scholar] [CrossRef]
- Mikroyannidis, A. Toward a social semantic web. Computer 2007, 113–115. [Google Scholar] [CrossRef]
- Munir, K.; Sheraz Anjum, M. The use of ontologies for effective knowledge modelling and information retrieval. Appl. Comput. Inform. 2018, 14, 116–126. [Google Scholar] [CrossRef]
- Bizer, C.; Heath, T.; Berners-Lee, T. Linked data—The story so far. Int. J. Semant. Web Inf. Syst. 2009, 5, 1–22. [Google Scholar] [CrossRef]
- Guarino, N. Formal ontology, conceptual analysis and knowledge representation. Int. J. Hum. Comput. Stud. 1995, 43, 625–640. [Google Scholar] [CrossRef]
- Fraser, J.; Adams, N.; Macintosh, A.; McKay-Hubbard, A.; Lobo, T.P.; Pardo, P.F.; Martínez, R.C.; Vallecillo, J.S. Knowledge management applied to e-government services: The use of an ontology. In Proceedings of the IFIP International Working Conference on Knowledge Management in Electronic Government, Rhodes, Greece, 26–28 May 2003; Volume 2645, pp. 116–126. [Google Scholar] [CrossRef]
- Apostolou, D.; Stojanovic, L.; Lobo, T.P.; Miró, J.C.; Papadakis, A. Configuring e-government services using ontologies. In Proceedings of the IFIP International Federation for Information Processing, Beijing, China, 7 February 2005; Springer: Boston, MA, USA, 2005; Volume 189, pp. 141–155. [Google Scholar]
- Stojanovic, L.; Stojanovic, N.; Apostolou, D. Change management in e-government: OntoGov case study. Electron. Gov. 2006, 3, 74–92. [Google Scholar] [CrossRef]
- Loukis, E.N. An ontology for G2G collaboration in public policy making, implementation and evaluation. Artif. Intell. Law 2007, 15, 19–48. [Google Scholar] [CrossRef]
- Peristeras, V.; Tarabanis, K. Governance Enterprise Architecture (GEA): Domain models for e-governance. In Proceedings of the 6th International Conference on Electronic Commerce, Delft, The Netherlands, 25–27 October 2004; ACM: New York, NY, USA, 2004; Volume 60, pp. 471–479. [Google Scholar]
- Goudos, S.K.; Peristeras, V.; Loutas, N.; Tarabanis, K. A public administration domain ontology for semantic discovery of eGovernment services. In Proceedings of the 2007 2nd International Conference on Digital Information Management, ICDIM, Lyon, France, 11–13 December 2007; IEEE: New York, NY, USA, 2007; Volume 1, pp. 260–265. [Google Scholar]
- Xia, W.; Vitvar, T.; Peristeras, V.; Mocan, A.; Goudos, S.K.; Tarabanis, K. WSMO-PA: Formal specification of public administration service model on semantic web service ontology. In Proceedings of the 2007 40th Annual Hawaii International Conference on System Sciences (HICSS’07), Waikoloa, HI, USA, 3–6 January 2007; IEEE: Waikoloa, HI, USA, 2007; p. 96. [Google Scholar]
- Shehu, J.; Xhina, E. Modeling an ontology for public E-Government Services in Albania. In Proceedings of the International Academic Conference on Research in Engineering and Technology, Paris, France, 9–11 July 2019; Diamond Scientific Publishing: Barcelona, Spain, 2019. [Google Scholar]
- Salhofer, P.; Stadlhofer, B.; Tretter, G. Ontology driven e-government. Electron. J. e-Gov. 2009, 7, 415–424. [Google Scholar]
- Alshehab, A.; Naser, N.A.; Hawaf, A.A. Semantic Integration Sharing for E-Government Domains Ontology: Design and Implementation Using OWL. J. Theor. Appl. Inf. Technol. 2019, 97, 1820–1831. [Google Scholar]
- Kumar, A.; Joshi, A. IndiGov-O: An ontology of Indian government to empower digital governance. In Proceedings of the India International Conference on Information Processing, IICIP 2016, Delhi, India, 12–14 August 2016; IEEE: Delhi, India, 2017; pp. 4–9. [Google Scholar]
- Gómez-Pérez, A.; Ortiz-Rodríguez, F.; Villazón-Terrazas, B. Legal ontologies for the Spanish e-Government. In Proceedings of the 11th Conference of the Spanish Association for Artificial Intelligence, Santiago de Compostela, Spain, 16–18 November 2005; Springer: Berlin/Heidelberg, Germany, 2006; Volume 4177 LNAI, pp. 301–310. [Google Scholar]
- Molnár, B.; Béleczki, A.; Benczúr, A. Application of legal ontologies based approaches for procedural side of public administration: A case study in Hungary. In Proceedings of the 5th International Conference on Electronic Government and the Information Systems Perspective EGOVIS 2016, Porto, Portugal, 5–8 September 2016; Springer: Porto, Portugal, 2016; Volume 9831 LNCS, pp. 135–149. [Google Scholar]
- Savvas, I.; Bassiliades, N. A process-oriented ontology-based knowledge management system for facilitating operational procedures in public administration. Expert Syst. Appl. 2009, 36, 4467–4478. [Google Scholar] [CrossRef]
- Hasan, M.M.; Anagnostopoulos, D.; Kousiouris, G.; Stamati, T.; Loucopoulos, P.; Nikolaidou, M. An Ontology based framework for e-Government regulatory requirements compliance. Int. J. E-Serv. Mob. Appl. 2019, 11, 22–42. [Google Scholar] [CrossRef]
- Brusa, G.; Caliusco, M.L.; Chiotti, O. Building ontology in public administration: A case study. In Proceedings of the First International Workshop on Applications and Business Aspects of the Semantic Web, Athens, GA, USA, 26 December 2006; Volume 226, pp. 16–30. [Google Scholar]
- Muñoz-Soro, J.F.; EstebAn, G.; Corcho, O.; Serón, F. PPROC, an ontology for transparency in’public procurement. Semant. Web 2016, 7, 295–309. [Google Scholar] [CrossRef]
- Lourenço, R.P.; Jorge, S.; Rolas, H. Towards a transparency ontology in the context of open government. Electron. Gov. Int. J. 2016, 12, 375–394. [Google Scholar] [CrossRef]
- Ding, L.; Lebo, T.; Erickson, J.S.; Difranzo, D.; Williams, G.T.; Li, X.; Michaelis, J.; Graves, A.; Zheng, J.G.; Shangguan, Z.; et al. TWC LOGD: A portal for linked open government data ecosystems. J. Web Semant. 2011, 9, 325–333. [Google Scholar] [CrossRef]
- Gugliotta, A.; Cabral, L.; Domingue, J.; Roberto, V.; Rowlatt, M.; Davies, R. A semantic web service-based architecture for the interoperability of e-government services. In Proceedings of the Web Information Systems Modeling Workshop (WISM 2005)/5th International Conference on Web Engineering (ICWE 2005), Porto, Portugal, 13–17 June 2005; pp. 21–30. [Google Scholar]
- Xiao, Y.; Xiao, M.; Zhao, H. An ontology for e-government knowledge modeling and interoperability. In Proceedings of the 2007 International Conference on Wireless Communications, Networking and Mobile Computing, WiCOM 2007, Shanghai, China, 21–25 September 2007; IEEE: Shanghai, China, 2007; pp. 3605–3608. [Google Scholar]
- Kanagwa, B.; Nakatumba-Nabende, J.; Mugwanya, R.; Kigozi Kahiigi, E.; Ngabirano, S. Towards an Interoperability e-Government Framework for Uganda. In Proceedings of the 9th International Conference, AFRICOMM 2017, Lagos, NG, USA, 11–12 December 2017; Springer: Cham, Switzerland; Lagos, NG, USA, 2018; pp. 16–28. [Google Scholar]
- Asfand-E-Yar, M.; Ali, R. Semantic integration of heterogeneous databases of same domain using ontology. IEEE Access 2020, 8, 77903–77919. [Google Scholar] [CrossRef]
- Chbihi Louhdi, M.R.; Behja, H. Ontology learning from relational databases: Transforming recursive relationships to OWL2 components. Int. J. Adv. Comput. Sci. Appl. 2019, 10, 265–270. [Google Scholar] [CrossRef]
- Hazber, M.A.G.; Li, R.; Gu, X.; Xu, G. Integration mapping rules: Transforming relational database to semantic web ontology. Appl. Math. Inf. Sci. 2016, 10, 881–901. [Google Scholar] [CrossRef][Green Version]
- Tissot, H.; Huve, C.A.G.; Peres, L.M.; Fabro, M.D. Del Exploring logical and hierarchical information to map relational databases into ontologies. Int. J. Metadata Semant. Ontol. 2019, 13, 191–208. [Google Scholar] [CrossRef]
- Musen, M.A.; Protégé Team. The Protégé Project: A Look Back and a Look Forward. AI Matters 2015, 1, 4–12. [Google Scholar] [CrossRef] [PubMed]
- Sirin, E.; Parsia, B.; Grau, B.C.; Kalyanpur, A.; Katz, Y. Pellet: A practical OWL-DL reasoner. Web Semant. 2007, 5, 51–53. [Google Scholar] [CrossRef]
- Poveda-Villalón, M.; Gómez-Pérez, A.; Suárez-Figueroa, M.C. OOPS! (OntOlogy Pitfall Scanner!): An On-line Tool for Ontology Evaluation. Int. J. Semant. Web Inf. Syst. 2014, 10, 7–34. [Google Scholar] [CrossRef]
- Rogier, J.; Sampson, J.; Verhelst, F. Position Paper—W3C Workshop on Semantic Web in the Energy Industries; Part I: Oil & Gas. In Proceedings of the W3C Workshop on Semantic Web in Oil & Gas Industry, Houston, TX, USA, 9–10 December 2008; Volume 1, pp. 1–4. [Google Scholar]
- Francesconi, E.; Montemagni, S.; Peters, W.; Tiscornia, D. Integrating a bottom-up and top-down methodology for building semantic resources for the multilingual legal domain. In Semantic Processing of Legal Texts; Lecture Notes in Computer Science; Springer: Berlin/Heidelberg, Germany, 2010; Volume 6036, pp. 95–121. [Google Scholar] [CrossRef]
- Uschold, M.; Gruninger, M. ONTOLOGIES: Principle, Methods and Applications. Knowl. Eng. Rev. 1996, 11, 93–136. [Google Scholar] [CrossRef]
- Vassilakis, C.; Lepouras, G. Ontology for E-Government Public Services. In Theory and Applications of Ontology: Computer Applications; Springer: Berlin/Heidelberg, Germany, 2011; pp. 865–870. [Google Scholar] [CrossRef]
- Kondylakis, H.; Plexousakis, D. Ontology evolution: Assisting query migration. International Conference on Conceptual Modeling. Int. Conf. Concept. Model. 2012, 7532, 331–344. [Google Scholar] [CrossRef]
- Kondylakis, H.; Plexousakis, D. Ontology evolution in data integration: Query rewriting to the rescue. International Conference on Conceptual Modeling. Int. Conf. Concept. Model. 2011, 6998, 393–401. [Google Scholar] [CrossRef]
- Minadakis, N.; Marketakis, Y.; Kondylakis, H.; Flouris, G.; Theodoridou, M.; de Jong, G.; Doerr, M. X3ML Framework: An Effective Suite for Supporting Data Mappings. In Proceedings of the Extending, Mapping and Focusing the CRM, 19th International Conference on Theory and Practice of Digital Libraries (TPDL2015), Poznań, Poland, 14–18 September 2015; pp. 1–12. [Google Scholar]










| Range | |||||
|---|---|---|---|---|---|
| People | Organization | Document | Data | ||
| Domain | People | isHeadOf isEmployeeOf | hasSigned hasComposed hasReceived | hasRequestedLeave hasPreviousService isEffectedBy | |
| Organization | hasHead hasEmployee | supervises isSupervisedBy | hasIssued hasReceived | hasReceivedService | |
| Document | isForwardedTo isComposedBy isSignedBy | isForwardedTo isIssuedBy | hasProccessed isProccessedBy | hasReffered isRequestingFor | |
| Data | hasEffectOn isRequestedFrom wasOfferedBy | wasProvidedIn | isRefferedIn isRequestedWith | ||
| Class | Data Properties |
|---|---|
| Organization | hasOrgId, hasTitle, hasAddress, hasTel, hasFax, hasEmail, hasWebSite |
| Document | hasDate, hasRefNum, hasTheme |
| Application | hasAppStatus |
| People | hasSurname, hasFirstName, hasFatherName, hasMotherName, hasIdentityCardNum, hasTaxIDNum, hasBirthDate |
| Civil Servant | hasRegistryNumber, hasEducationLevel, hasSpeciality |
| Previous Service | hasServiceTitle, hasServiceStartDate, hasServiceEndDate, hasServiceTotalTime, hasServiceHeadPosition |
| Leave | hasLeaveStartDate, hasLeaveEndDate, hasLeaveNumOfDays, hasLeaveStatus |
| Changes | hasChangeDate, hasDecisionRefNum, hasDecisionDate, hasDecisionAuthority |
| Discharge, Appointment, Pension | hasGovGazzeteNum |
| Grade | hasPenaltyType |
| Disciplinary penalty | hasPenaltyType |
| Moral Rewards | hasRewardType |
| Salary Scale | hasSalaryScale |
Publisher’s Note: MDPI stays neutral with regard to jurisdictional claims in published maps and institutional affiliations. |
© 2021 by the authors. Licensee MDPI, Basel, Switzerland. This article is an open access article distributed under the terms and conditions of the Creative Commons Attribution (CC BY) license (http://creativecommons.org/licenses/by/4.0/).
Share and Cite
Tzagkarakis, E.; Kondylakis, H.; Vardakis, G.; Papadakis, N. Ontology Based Governance for Employee Services. Algorithms 2021, 14, 104. https://doi.org/10.3390/a14040104
Tzagkarakis E, Kondylakis H, Vardakis G, Papadakis N. Ontology Based Governance for Employee Services. Algorithms. 2021; 14(4):104. https://doi.org/10.3390/a14040104
Chicago/Turabian StyleTzagkarakis, Eleftherios, Haridimos Kondylakis, George Vardakis, and Nikolaos Papadakis. 2021. "Ontology Based Governance for Employee Services" Algorithms 14, no. 4: 104. https://doi.org/10.3390/a14040104
APA StyleTzagkarakis, E., Kondylakis, H., Vardakis, G., & Papadakis, N. (2021). Ontology Based Governance for Employee Services. Algorithms, 14(4), 104. https://doi.org/10.3390/a14040104

