Preparation and Properties of Calcium Peroxide/Poly(ethylene glycol)@Silica Nanoparticles with Controlled Oxygen-Generating Behaviors
Abstract
1. Introduction
2. Materials and Methods
2.1. Materials
2.2. Preparation of CPO@SiO2 Nanoparticles
2.3. Characterizations
2.4. Determination of CPO Contents
2.5. The Oxygen Generation Assay
2.6. In Vitro Cytotoxicity Assay
2.7. Detection of Reactive Oxygen Species in Cells
2.8. Statistical Analysis
3. Results
3.1. Formation of Nano CPO@SiO2 with Core–Shell Structure
3.2. The Oxygen-Generating Behaviors of CPO@SiO2
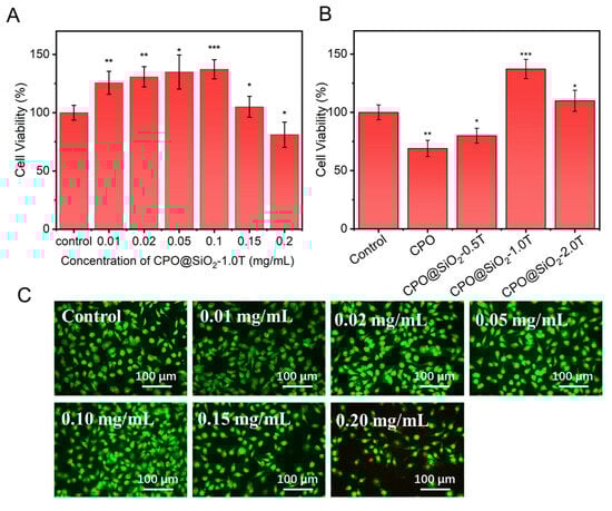
3.3. Cytocompatibility of CPO@SiO2 Nanoparticles
3.4. Effect of CPO@SiO2 on Oxidant Stress Damages in Cells
3.5. The Effect of CPO@SiO2 on ROS Expression Under Hypoxia
4. Conclusions
Supplementary Materials
Author Contributions
Funding
Institutional Review Board Statement
Informed Consent Statement
Data Availability Statement
Conflicts of Interest
References
- Willemen, N.G.A.; Hassan, S.; Gurian, M.; Li, J.; Allijn, I.E.; Leijten, J. Oxygen-Releasing Biomaterials: Current Challenges and Future Applications. Trends Biotechnol. 2021, 3, 1144–1159. [Google Scholar] [CrossRef] [PubMed]
- Hao, T.; Li, J.; Yao, F.; Dong, D.; Wang, Y.; Yang, B.; Wang, C. Injectable Fullerenol/Alginate Hydrogel for Suppression of Oxidative Stress Damage in Brown Adipose-Derived Stem Cells and Cardiac Repair. ACS Nano 2017, 11, 5474–5488. [Google Scholar] [CrossRef] [PubMed]
- Bialik, S.; Geenen, D.; Sasson, I.; Cheng, R.; Horner, J.W.; Evans, S.M.; Lord, E.; Koch, C.J.; Kitsis, R.N. Myocyte Apoptosis During Acute Myocardial Infarction in The Mouse Localizes to Hypoxic Regions but Occurs Independently of p53. J. Clin. Investig. 1997, 100, 1363–1372. [Google Scholar] [CrossRef] [PubMed]
- Juul, S. Erythropoietin in the Central Nervous System, and Its Use to Prevent Hypoxic-Ischemic Brain Damage. Acta Paediatr. 2002, 91, 36–42. [Google Scholar] [CrossRef]
- Ashok, B.S.; Ajith, A.; Sivanesan, S. Hypoxia-Inducible Factors as Neuroprotective Agent in Alzheimer’s Disease. Clin. Exp. Pharmacol. Physiol. 2017, 44, 327–334. [Google Scholar] [CrossRef]
- Chung, H.M.; Won, H.; Sung, J. Responses of Adipose-Derived Stem Cells During Hypoxia: Enhanced Skin-Regenerative Potential. Expert Opin. Biol. Ther. 2009, 9, 1499–1508. [Google Scholar] [CrossRef]
- Nys, K.; Maes, H.; Dudek, A.M.; Agostinis, P. Uncovering the Role of Hypoxia Inducible Factor-1α In Skin Carcinogenesis. Biochim. Biophys. Acta 2011, 1816, 1–12. [Google Scholar] [CrossRef]
- Zhang, Z.; Rong, Z.; Wu, G.; Wang, Y.; Tan, Z.; Zheng, J.; Jin, Y.; Liang, Z.; Liu, C.; Guo, J.; et al. Gelatin-CaO2/SAP/PLGA Composite Scaffold Enhances the Reparation of Critical-Sized Cranial Defects by Promoting Seed Cell Survival. Appl. Mater. Today 2021, 22, 100960. [Google Scholar] [CrossRef]
- Pedraza, E.; Coronel, M.; Fraker, C.K.; Ricordi, C.; Stabler, C. Preventing Hypoxia-Induced Cell Death in Beta Cells and Islets via Hydrolytically Activated, Oxygen-Generating Biomaterials. Proc. Natl. Acad. Sci. USA 2012, 109, 4245–4250. [Google Scholar] [CrossRef]
- Farris, A.; Rindone, A.; Grayson, W. Oxygen Delivering Biomaterials for Tissue Engineering. J. Mater. Chem. B 2016, 4, 3422–3432. [Google Scholar] [CrossRef]
- Li, Z.; Guo, X.; Guan, J. An Oxygen Release System to Augment Cardiac Progenitor Cell Survival and Differentiation Under Hypoxic Condition. Biomaterials 2012, 33, 5914–5923. [Google Scholar] [CrossRef] [PubMed]
- Abdi, S.; Choi, J.; Lau, H.; Lim, J. Controlled Release of Oxygen From PLGA-Alginate Layered Matrix and Its In Vitro Characterization on the Viability of Muscle Cells Under Hypoxic Environment. Tissue Eng. Regen. Med. 2013, 10, 131–138. [Google Scholar] [CrossRef]
- Niu, H.; Li, C.; Guan, Y.; Dang, Y.; Li, X.; Fan, Z.; Shen, J.; Ma, L.; Guan, J. High Oxygen Preservation Hydrogels to Augment Cell Survival Under Hypoxic Condition. Acta Biomater. 2020, 105, 56–67. [Google Scholar] [CrossRef]
- Lin, L.; Huang, T.; Song, J.; Ou, X.; Wang, Z.; Deng, H.; Tian, R.; Liu, Y.; Wang, J.; Liu, Y.; et al. Synthesis of Copper Peroxide Nanodots for H2O2 Self-Supplying Chemodynamic Therapy. J. Am. Chem. Soc. 2019, 141, 9937–9945. [Google Scholar] [CrossRef]
- He, J.; Fu, J.; Qi, C.; Lin, J.; Huang, P. Metal peroxides For Cancer Treatment. Bioact. Mater. 2021, 6, 2698–2710. [Google Scholar] [CrossRef] [PubMed]
- Cassell, O.; Hofer, S.; Morrison, W.; Knight, K. Vascularisation of Tissue-Engineered Grafts: The Regulation of Angiogenesis In Reconstructive Surgery and In Disease States. Br. J. Plast. Surg. 2002, 55, 603–610. [Google Scholar] [CrossRef] [PubMed]
- Rastinfard, A.; Nazarpak, M.; Moztarzadeh, F. Controlled Chemical Synthesis of CaO2 Particles Coated with Polyethylene Glycol: Characterization of Crystallite Size and Oxygen Release Kinetics. RSC Adv. 2018, 8, 91–101. [Google Scholar] [CrossRef]
- Yeh, C.; Wang, R.; Chang, W.; Shih, Y. Synthesis and Characterization of Stabilized Oxygen-Releasing CaO2 Nanoparticles for Bioremediation. J. Environ. Manag. 2018, 212, 17–22. [Google Scholar] [CrossRef]
- Lee, E.; Jung, J.; Alam, Z.; Yi, H.; Kim, H.; Choi, J.; Hurh, S.; Kim, Y.; Jeong, J.; Yang, J.; et al. Effect of An Oxygen-Generating Scaffold on the Viability and Insulin Secretion Function of Porcine Neonatal Pancreatic Cell Clusters. Xenotransplantation 2018, 25, e12378. [Google Scholar] [CrossRef]
- Mizukami, Y.; Takahashi, Y.; Shimizu, K.; Konishi, S.; Takakura, Y.; Nishikawa, M. Calcium Peroxide-Containing Polydimethylsiloxane-Based Microwells for Inhibiting Cell Death in Spheroids through Improved Oxygen Supply. Biol. Pharm. Bull. 2021, 44, 1458–1464. [Google Scholar] [CrossRef]
- McQuilling, J.; Sittadjody, S.; Pendergraft, S.; Farney, A.; Opara, E. Applications of Particulate Oxygen-Generating Substances (POGS) in the Bioartificial Pancreas. Biomater. Sci. 2017, 5, 2437–2447. [Google Scholar] [CrossRef]
- Lu, Z.; Jiang, X.; Chen, M.; Feng, L.; Kang, Y.Z. An oxygen-Releasing Device to Improve the Survival of Mesenchymal Stem Cells in Tissue Engineering. Biofabrication 2019, 11, 045012. [Google Scholar] [CrossRef] [PubMed]
- Kang, J.I.; Park, K.M.; Park, K.D. Oxygen-Generating alginate Hydrogels as a Bioactive Acellular Matrix for Facilitating Wound Healing. J. Ind. Eng. Chem. 2019, 69, 397–404. [Google Scholar] [CrossRef]
- Motealleh, M.; Kehr, N.S. Injectable Oxygen-Generating Nanocomposite Hydrogels with Prolonged Oxygen Delivery for Enhanced Cell Proliferation Under Hypoxic and Normoxic Conditions. J. Mater. Chem. B 2020, 8, 4195–4201. [Google Scholar] [CrossRef]
- Montesdeoca, C.Y.C.; Afewerki, S.; Stocco, T.D.; Corat, M.A.F.; Paula, M.M.M.; Marciano, F.R.; Lobo, O. Oxygen-Generating Smart Hydrogels Supporting Chondrocytes Survival in Oxygen-Free Environments. Colloids Surf. B Biointerfaces 2020, 194, 111192. [Google Scholar] [CrossRef]
- Alemdar, N.; Leijten, J.; Camci-Unal, G.; Hjortnaes, J.; Ribas, J.; Paul, A.; Mostafalu, P.; Gaharwar, A.K.; Qiu, Y.; Sonkusale, S.; et al. Oxygen-Generating Photo-Cross-Linkable Hydrogels Support Cardiac Progenitor Cell Survival by Reducing Hypoxia-Induced Necrosis. ACS Biomater. Sci. Eng. 2017, 3, 1964–1971. [Google Scholar] [CrossRef] [PubMed]
- Park, S.; Park, K.M. Hyperbaric oxygen-generating hydrogels. Biomaterials 2018, 182, 234–244. [Google Scholar] [CrossRef] [PubMed]
- Tamaddon, M.; Gilja, H.; Wang, L.; Romandini, I.; Filippis, I.R.D.; Zaffagnini, S.; Filardo, J. Osteochondral Scaffolds for Early Treatment of Cartilage Defects in Osteoarthritic Joints: From Bench to Clinic. Biomater. Transl. 2020, 1, 3–17. [Google Scholar]
- Xu, X.; Song, J. Segmental Long Bone Regeneration Guided by Degradable Synthetic Polymeric Scaffolds. Biomater. Transl. 2020, 1, 33–45. [Google Scholar]
- Ai, C.; Lee, Y.H.D.; Tan, X.H.; Tan, S.H.S.; Hui, J.H.P.; Goh, J.C.-H. Osteochondral tissue engineering: Perspectives for Clinical Application and Preclinical Development. J. Orthop. Transl. 2021, 30, 93–102. [Google Scholar] [CrossRef]
- Li, L.; Yu, F.; Zheng, L.; Wang, R.; Yan, W.; Wang, Z.; Xu, J.; Wu, J.; Shi, D.; Zhu, L.; et al. Natural Hydrogels for Cartilage Regeneration: Modification, Preparation and Application. J. Orthop. Transl. 2019, 17, 26–41. [Google Scholar] [CrossRef]
- Hsieh, T.E.; Lin, S.J.; Chen, L.C. Optimizing an Injectable Composite Oxygen-Generating System for Relieving Tissue Hypoxia. Front. Bioeng. Biotechnol. 2020, 8, 511. [Google Scholar]
- Abudula, T.; Gauthaman, K.; Hammad, A.H.; Chen, C.C.; Lai, P.L.; Huang, C.C. Oxygen-Releasing Antibacterial Nanofibrous Scaffolds for Tissue Engineering Applications. Polymers 2020, 12, 1233. [Google Scholar] [CrossRef]
- Oh, S.H.; Ward, C.L.; Atala, A.; Yoo, J.J.; Harrison, B.S. Oxygen Generating Scaffolds for Enhancing Engineered Tissue Survival. Biomaterials 2009, 30, 757–762. [Google Scholar] [CrossRef] [PubMed]
- Lv, X.G.; Li, Z.; Chen, S.Y.; Xie, M.K.; Huang, J.W.; Peng, X.F.; Yang, R.X.; Wang, H.P.; Xu, Y.M.; Feng, C. Structural and Functional Evaluation of Oxygenating Keratin/Silk Fibroin Scaffold and Initial Assessment of Their Potential for Urethral Tissue Engineering. Biomaterials 2016, 84, 99–110. [Google Scholar] [CrossRef] [PubMed]
- Erdem, A.; Darabi, M.A.; Nasiri, R.; Sangabathuni, S.; Ertas, Y.N.; Alem, H.; Hosseini, V.; Shamloo, A.; Nasr, A.S.; Ahadian, S.; et al. 3D Bioprinting: 3D Bioprinting of Oxygenated Cell-Laden Gelatin Methacryloyl Constructs. Adv. Healthcare Mater. 2020, 9, 2070047. [Google Scholar] [CrossRef]
- Ortega, J.A.; Sirois, C.L.; Memi, F.; Glidden, N.; Zecevic, N. Oxygen Levels Regulate the Development of Human Cortical Radial Glia Cells. Cerebral. Cortex. 2017, 27, 3736–3751. [Google Scholar] [CrossRef]
- Wang, R.; Sun, Y.F.; Wang, H.; Liu, T.; Shavandi, A.; Nie, L.; Yunusov, K.E.; Jiang, G.H. Core-Shell Structured Microneedles with Programmed Drug Release Functions for Prolonged Hyperuricemia Management. J. Mater. Chem. B 2024, 12, 1064–1076. [Google Scholar] [CrossRef]
- Wu, X.; Han, X.; Guo, Y.; Liu, Q.; Sun, R.; Wen, Z.; Dai, C. Application Prospect of Calcium Peroxide Nanoparticles in Biomedical Field. Rev. Adv. Mater. Sci. 2023, 62, 20220308. [Google Scholar] [CrossRef]
- Hwang, U.; Kim, J.; Kim, N.K.; Choi, K.; Chung, J.Y.; Kim, T.; Suhr, J.; Nam, J.D. Surface Charge Control of Hierarchical Ceria/Silica Hybrid Shells for Enhanced Dispersion Stability. Appl. Surf. Sci. 2022, 571, 151173. [Google Scholar] [CrossRef]
- Kim, H.S.; Lee, J.H.; Mandakhbayar, N.; Jin, G.Z.; Kim, S.J.; Yoon, J.Y.; Jo, S.B.; Park, J.H.; Singh, R.K.; Jang, J.H.; et al. Therapeutic Tissue Regenerative Nanohybrids Self-Assembled from Bioactive Inorganic Core / chitosan Shell Nanounits. Biomaterials 2021, 274, 120857. [Google Scholar] [CrossRef] [PubMed]
- Wu, D.; Zhu, Z.-Q.; Tang, H.-X.; Shi, Z.-E.; Kang, J.; Liu, Q.; Qi, J. Efficacy-shaping Nanomedicine by loading Calcium Peroxide into Tumor Microenvironment-Responsive Nanoparticles for the Antitumor Therapy of Prostate Cancer. Theranostics 2020, 10, 9808–9829. [Google Scholar] [CrossRef]
- Khodaveisi, J.; Banejad, H.; Afkhami, A.; Olyaie, E.; Lashgari, S.; Dashti, R. Synthesis of Calcium Peroxide Nanoparticles as an Innovative Reagent for in Situ Chemical Oxidation. J. Hazard. Mater. 2011, 192, 1437–1440. [Google Scholar] [CrossRef] [PubMed]
- Madan, S.S.; Wasewar, K.L.; Kumar, C.R. Adsorption Kinetics, Thermodynamics, and Equilibrium of α-toluic Acid onto Calcium Peroxide Nanoparticles. Adv. Powder Technol. 2016, 27, 2112–2120. [Google Scholar] [CrossRef]
- Balci, B.; Aksoy, N.; Erkurt, F.E.; Budak, F.; Basibuyuk, M.; Zaimoglu, Z.; Turan, E.S.; Yilmaz, S. Removal of a Reactive Dye from Simulated Textile Wastewater by Environmentally Friendly Oxidant Calcium Peroxide. Int. J. Chem. React. Eng. 2021, 19, 1231–1243. [Google Scholar] [CrossRef]
- Mendes, G.; Faria, M.; Carvalho, A.; Gonçalves, M.C.; de Pinho, M.N. Structure of Water in Hybrid Cellulose Acetate-silica Ultrafiltration Membranes and Permeation Properties. Carbohydr. Polym. 2018, 189, 342–351. [Google Scholar] [CrossRef] [PubMed]
- Tai, X.; Ma, J.; Du, Z.; Wang, W.; Wu, J. A Simple Method for Synthesis of Thermal Responsive Silica Nanoparticle/PNIPAAm Hybrids. Powder Technol. 2013, 233, 47–51. [Google Scholar] [CrossRef]
- Du Mont, J.W.; Marquardt, A.E.; Cano, A.M.; George, S.M. Thermal Atomic Layer Etching of SiO2 by a “Conversion-Etch” Mechanism Using Sequential Reactions of Trimethylaluminum and Hydrogen Fluoride. ACS Appl. Mater. Interfaces 2017, 9, 10296–10307. [Google Scholar] [CrossRef]
- Ali, M.; Farooq, U.; Lyu, S.; Sun, Y.; Li, M.; Ahmad, A.; Shan, A.; Abbas, Z. Synthesis of Controlled Release Calcium Peroxide Nanoparticles (CR-nCPs): Characterizations, H2O2 Liberate Performances and Pollutant Degradation Efficiency. Sep. Purif. Technol. 2020, 241, 116729. [Google Scholar] [CrossRef]
- Xue, P.; Hou, M.; Sun, L.; Li, Q.; Zhang, L.; Xu, Z.; Kang, Y. Calcium-carbonate Packaging Magnetic Polydopamine Nanoparticles Loaded with Indocyanine Green for Near-infrared Induced Photothermal/photodynamic Therapy. Acta Biomater. 2018, 81, 242–255. [Google Scholar] [CrossRef]
- Takada, S.; Hata, N.; Seino, Y.; Fujii, N.; Kikkawa, T. Skeletal Silica Characterization in Porous-silica Low-dielectric-constant Films by Infrared Spectroscopic Ellipsometry. J. Appl. Phys. 2005, 97, 113504. [Google Scholar] [CrossRef]
- Wu, B.; Su, L.; Dai, X.; Chai, X. Development of Montmorillonite-supported Nano CaO2 for Enhanced Dewatering of Waste-activated Sludge by Synergistic Effects of Filtration Aid and Peroxidation. Chem. Eng. J. 2017, 307, 418–426. [Google Scholar] [CrossRef]
- Wang, J.; Lu, C.; Xiong, J. Self-Cleaning and Depollution of Fiber Reinforced Cement Materials Modified by Neutral TiO2/SiO2 Hydrosol Photoactive Coatings. Appl. Surf. Sci. 2014, 298, 19–25. [Google Scholar] [CrossRef]
- Musić, S.; Filipović-Vinceković, N.; Sekovanić, L. Precipitation of Amorphous SiO2 Particles and Their Properties. Braz. J. Chem. Eng. 2011, 2, 89–94. [Google Scholar] [CrossRef]
- Dhanalekshmi, K.I.; Meena, K.S. Comparison of Antibacterial Activities of Ag@TiO2 and Ag@SiO2 Core-Shell Nanoparticles. Spectrochim. Acta A Mol. Biomol. Spectrosc. 2014, 128, 887–890. [Google Scholar] [CrossRef]
- Suvarnapathaki, S.; Nguyen, M.A.; Goulopoulos, A.A.; Lantigua, D.; Camci-Unal, G. Engineering Calcium Peroxide Based Oxygen Generating Scaffolds for Tissue Survival. Biomater. Sci. 2021, 9, 2519–2532. [Google Scholar] [CrossRef] [PubMed]
- Seekell, R.P.; Lock, A.T.; Peng, Y.; Cole, A.R.; Perry, D.A.; Kheir, J.N.; Polizzotti, B.D. Oxygen Delivery Using Engineered Microparticles. Proc. Natl. Acad. Sci. USA 2016, 113, 12380–12385. [Google Scholar] [CrossRef]
- Cook, C.A.; Hahn, K.C.; Morrissette-McAlmon, J.B.; Grayson, W.L. Oxygen Delivery from Hyperbarically Loaded Microtanks Extends Cell Viability in Anoxic Environments. Biomaterials 2015, 52, 376–384. [Google Scholar] [CrossRef] [PubMed]
- Mohammed, A.; Saeed, A.; Elshaer, A.; Melaibari, A.A.; Memi’c, A.; Hassanin, H.; Essa, K. Fabrication and Characterization of Oxygen-Generating Polylactic Acid/Calcium Peroxide Composite Filaments for Bone Scaffolds. Pharmaceuticals 2023, 16, 627. [Google Scholar] [CrossRef]
- Pastwińska, J.; Walczak-Drzewiecka, A.; Kozłowska, E.; Harunari, E.; Ratajewski, M.; Dastych, J. Hypoxia Modulates Human Mast Cell Adhesion to Hyaluronic Acid. Immunol. Res. 2022, 70, 152–160. [Google Scholar] [CrossRef]
- Azadmanesh, J.; Borgstahl, G.E.O. A Review of the Catalytic Mechanism of Human Manganese Superoxide Dismutase. Antioxidants 2018, 7, 25. [Google Scholar] [CrossRef] [PubMed]
- Rodríguez-García, A.; García-Vicente, R.; Morales, M.L.; Ortiz-Ruiz, A.; Martínez-López, J.; Linares, M. Protein Carbonylation and Lipid Peroxidation in Hematological Malignancies. Antioxidants 2020, 9, 1212. [Google Scholar] [CrossRef] [PubMed]





Disclaimer/Publisher’s Note: The statements, opinions and data contained in all publications are solely those of the individual author(s) and contributor(s) and not of MDPI and/or the editor(s). MDPI and/or the editor(s) disclaim responsibility for any injury to people or property resulting from any ideas, methods, instructions or products referred to in the content. |
© 2025 by the authors. Licensee MDPI, Basel, Switzerland. This article is an open access article distributed under the terms and conditions of the Creative Commons Attribution (CC BY) license (https://creativecommons.org/licenses/by/4.0/).
Share and Cite
Xie, X.; Sun, X.; Lin, W.; Yang, X.; Wang, R. Preparation and Properties of Calcium Peroxide/Poly(ethylene glycol)@Silica Nanoparticles with Controlled Oxygen-Generating Behaviors. Materials 2025, 18, 2568. https://doi.org/10.3390/ma18112568
Xie X, Sun X, Lin W, Yang X, Wang R. Preparation and Properties of Calcium Peroxide/Poly(ethylene glycol)@Silica Nanoparticles with Controlled Oxygen-Generating Behaviors. Materials. 2025; 18(11):2568. https://doi.org/10.3390/ma18112568
Chicago/Turabian StyleXie, Xiaoling, Xin Sun, Wanming Lin, Xiaofeng Yang, and Ruicong Wang. 2025. "Preparation and Properties of Calcium Peroxide/Poly(ethylene glycol)@Silica Nanoparticles with Controlled Oxygen-Generating Behaviors" Materials 18, no. 11: 2568. https://doi.org/10.3390/ma18112568
APA StyleXie, X., Sun, X., Lin, W., Yang, X., & Wang, R. (2025). Preparation and Properties of Calcium Peroxide/Poly(ethylene glycol)@Silica Nanoparticles with Controlled Oxygen-Generating Behaviors. Materials, 18(11), 2568. https://doi.org/10.3390/ma18112568

