Next Article in Journal
Scenario Analysis of Carbon Emissions of China’s Electric Power Industry Up to 2030
Previous Article in Journal
Comparison of Optimized Control Strategies of a High-Speed Traction Machine with Five Phases and Bi-Harmonic Electromotive Force
Previous Article in Special Issue
Stator Current Harmonic Reduction in a Novel Half Quasi-Z-Source Wind Power Generation System
 
 
Font Type:
Arial Georgia Verdana
Font Size:
Aa Aa Aa
Line Spacing:
Column Width:
Background:
Article

Advanced Pareto Front Non-Dominated Sorting Multi-Objective Particle Swarm Optimization for Optimal Placement and Sizing of Distributed Generation

by
Kumar Mahesh
,
Perumal Nallagownden
* and
Irraivan Elamvazuthi
Department of Electrical and Electronics Engineering, Universiti Teknologi PETRONAS, Seri Iskandar 32610, Perak Darul Ridzuan, Malaysia
*
Author to whom correspondence should be addressed.
Energies 2016, 9(12), 982; https://doi.org/10.3390/en9120982
Submission received: 29 June 2016 / Revised: 19 October 2016 / Accepted: 15 November 2016 / Published: 25 November 2016
(This article belongs to the Special Issue Distributed Renewable Generation)

Abstract

:
This paper proposes an advanced Pareto-front non-dominated sorting multi-objective particle swarm optimization (Advanced-PFNDMOPSO) method for optimal configuration (placement and sizing) of distributed generation (DG) in the radial distribution system. The distributed generation consists of single and multiple numbers of active power DG, reactive power DG and simultaneous placement of active-reactive power DG. The optimization problem considers two multi-objective functions, i.e., power loss reduction and voltage stability improvements with voltage profile and power balance as constraints. First, the numerical output results of objective functions are obtained in the Pareto-optimal set. Later, fuzzy decision model is engendered for final selection of the compromised solution. The proposed method is employed and tested on standard IEEE 33 bus systems. Moreover, the results of proposed method are validated with other optimization algorithms as reported by others in the literature. The overall outcome shows that the proposed method for optimal placement and sizing gives higher capability and effectiveness to the final solution. The study also reveals that simultaneous placement of active-reactive power DG reduces more power losses, increases voltage stability and voltage profile of the system.

1. Introduction

The distribution system is mostly configured radially with high resistance to reactance ratio, hence it contributes a major share of power losses in the electric network [1]. Besides this, the load demand is also increasing exponentially which eventually increases more power losses, decrease voltage profile and imbalance reactive power needs. Therefore, the installation of distributed generation witnesses many technical and economic benefits in the distribution system. Few of major benefits are; it reduces system power losses, improves voltage profile, strengthens voltage stability, increases overall network security, lessens the investment cost and elevates reliability of the system [2,3].
Despite many positive benefits from distributed generation (DG), it is a fact that after installation of DG in the distribution system, the operational and control behaviour will change. The non-optimal placement and sizing of distributed generation will increase more system losses, raises more fluctuations in the voltage profile and deteriorates voltage stability and power quality of the system as compared to existing one. Hence, in order to get maximum compensation from DG, it should be connected optimally in the network along with appropriate DG placement and sizing [4].
The DG placement (siting) and sizing (capacity) are mostly attained using optimization algorithms. Many power system researchers and planners have used diverse types of algorithms for optimal integration of DG placement and sizing in the distribution system. Most of the algorithms used are an analytical method, classical optimization technique, artificial intelligence (meta-heuristic) techniques and other miscellaneous techniques [5]. The authors [6,7,8,9] used the analytical method for optimal DG placement and sizing problem of different objective functions. The drawback of this algorithm is that it only handles the single-objective optimization problem. Optimal placement and sizing method using classical optimization algorithm have been used by [10,11,12,13]. Some authors had also used meta-heuristic based optimization algorithm. These algorithms include single-objective or multi-objective optimization techniques. The algorithms are mainly named as genetic algorithm (GA) [14], bat algorithm (BA) [15], artificial bee colony (ABC) [16], bacterial forging optimization algorithm (BFOA) [17,18], back-tracking and fuzzy expert [19], big-bang big crunch method (BB-BC) [20], imperialist competitive algorithm (ICA) [21], and PSO [2,22,23,24] are used for stressed problem. It is concluded that most of the research works are focused on the single objective. However, a few of the authors had worked on the multi-objective optimization with weighted techniques [16,25].
The integration of DG in the distribution system is a complex combinatorial multi-objective optimization problem, which needs to be solved with many practical objective functions and constraints. Practically, many objective functions have incommensurability and conflicts between them. It is not obligatory that all objective functions give a unique solution. Hence, the authors [26,27,28] worked for optimal sitting and sizing of multi-objective DG problem with respect to cost as objective functions. The authors [29,30,31] used the non-dominated sorting based multi-objective optimization algorithms, which basically maintains the diversity in the population and gives the final Pareto-solution.
However, this paper proposes an advanced-PFNDMOPSO algorithm for identifying the optimal placement and sizing of DG in the distribution system. An optimal power flow model is presented for both single-objective as well as for multi-objective optimization. Two objective functions are considered for this research (I) minimization of total power loss and (II) maximization of voltage stability index, while maintaining the technical constraints. For the single objective optimization, the priority is given to 1st and 2nd objective function respectively, aiming to see the compatibility of proposed method. Whereas, for multi-objective optimization, both objective functions are optimized simultaneously. In addition to this, the performance of proposed algorithm is also modified in convergence speed using mutation operator. The fast convergence is preferable in any algorithm but it is feared that it may result in false Pareto-solution in the context of multi-objective optimization. Therefore, this operator helps in maintaining the particles within the search space. Basically, the mutation operator increases the explorative behaviour for all particles at the start of the algorithm and later its effect ceases gradually. The results showed that the proposed advanced PFNDMOPSO method gives higher capability and performance than other single and multi-objective optimization methods for optimal placement and sizing of DG problem.
Meanwhile, the rest of the paper contents such as Section 2 shows the DG modeling. Section 3 presents the problem formulation for load flow technique and objective functions including constraints. In Section 4, detailed explanation of multi-objective PSO optimization method is presented while, Section 5 provides fuzzy decision model. Section 6 presents the case studies of the problem and results respectively. Lastly, Section 7 presents the conclusion.

2. Distributed Generation (DG) Modeling

In most of the literature, the DG is modeled as an active power DG, which transfers only real power in the distribution system. Though, nowadays, various kinds of distributed generators are being integrated into the distribution system as they are identified with different types [2,32]. Such as Type-1 (Distributed Generator that injects only active power P , i.e., it could be photovoltaic, fuel cells, and micro-turbines with power factor 1), Type-2 (Distributed Generator that injects only reactive power Q , i.e., synchronous condenser/shunt capacitors or distributed static compensator (DSTATCOM), Type-3 (Distributed Generator that injects both active and reactive power P Q , i.e., synchronous generator, combine heat transfer (CHP), gas turbine or cogeneration) and Type-4 (Distributed Generator that injects active power but at the same time absorbs reactive power, i.e., induction generator). This paper utilizes the first three types of DGs, which are represented as negative P , Q and P Q loads respectively. The boundary condition of the real and reactive power DGs are also restricted, which is given as in Equations (1) and (2).
P D G min P D G P D G max
Q D G min Q D G Q D G max

3. Problem Formulation

3.1. Load Flow Technique

The traditional load flow techniques, which are modeled for power transmission system are not appropriate for distribution system due to its high resistance to reactance ratio [24]. Hence this paper utilizes a specially designed Backward/Forward Sweep Load Flow algorithm [33]. This load flow technique works on two sweeps, the backward sweep (updating current or power flow from the last junction to source junction) and forward sweep (updating voltage from the first junction to the last junction). Figure 1 represents the one-line diagram of two buses m 1 and m 2 , connected through branch i . The power flow for referred distribution system at branch i can be computed by the following set of recursive Equations (3)–(5).
P i = P m 2 + P i   l o s s
Q i = Q m 2 + Q i   l o s s
V m 2 = V m 1 I i ( R i + j X i )
where P i and Q i , are the real and reactive powers of the branch i interconnecting bus m1 with bus m 2 . P m 2 and Q m 2 are the real and reactive loads at bus m 2 . V m 1 and V m 2 are the voltage profiles of the buses m 1 and m 2 respectively. R i ,   and   X i are the resistance and reactance of the branch i. I i is the current flowing from m 1 to m 2 . The power losses across each branch and of the whole system can be computed using Equations (6)–(8):
P i   l o s s = R i × ( P m 2 2 + Q m 2 2 ) | V m 2 2 |
Q i   l o s s = X i × ( P m 2 2 + Q m 2 2 ) | V m 2 2 |
T l o s s = i = 1 i = n b 1 P i   l o s s + j i = 1 i = n b 1 Q i   l o s s
where P i   l o s s and Q i   l o s s are the real and reactive power losses for the branch i respectively, while T l o s s is the total network loss.

3.2. Objective Functions

A constrained non-linear optimization problem is designed for multi-objective DG placement and sizing problem in the distribution system. The proposed optimal power flow model is designed in such a way that it works for single objective and multi-objective optimization. The objective functions of this paper are to reduce the active component of power losses and to improve the voltage stability of radial distribution system.

3.2.1. Power Loss Reduction

The fact that about thirteen percent of total power generation is wasted as ( I 2 × R ) losses in the distribution system [17,19]. Therefore, the first objective of this paper is to minimize the power losses in radial distribution system. The mathematical expression for power loss reduction can be described as in Equation (9):
f 1 = min ( i = 1 i = n b 1 P i   l o s s )

3.2.2. Voltage Stability Index

The voltage stability index (VSI) is an indicator, which shows the stability of distribution system [16,34,35]. This paper is intended to observe the voltage stability of the system with the installation of different types of DGs. The Equation (10) is used to represent the VSI index of proposed model. Equations (11) and (12) are representing the mathematical expression for voltage stability index as second objective function. In order to maintain the security and stability of distribution system, the V S I value should be greater than zero; otherwise distribution system is under critical condition of instability.
V S I m 2 = | V m 1 | 4 4.0 { P m 2 × X i Q m 2 × R i } 2 4.0 { P m 2 × R i + Q m 2 × X i } | V m 1 | 2
f 2 = max m i N b ( V S I m i )
where V S I m 2 is the VSI for bus m 2 and V S I m i is the VSI for whole system ( m i = 2 ,   3 ,   4 N b ) ; N b is the total number of buses. In order to improve the voltage stability index, the second objective function can be presented as below:
f 2 = ( 1 f 2 )

3.3. Network Constraints

The Equations (13)–(16) represents the equality and non-equality constraints of the proposed model.

3.3.1. Power Balance

P s u b s t a t i o n + P D G = P l o s s + P l o a d
Q s u b s t a t i o n + Q D G = Q l o s s + Q l o a d
where P s u b s t a t i o n and Q s u b s t a t i o n are the total real and reactive power injection by substation in to the network. Σ P D G and Σ Q D G are the total real and reactive power, injected by DG. Σ P l o s s and Σ Q l o s s are the total real and reactive power loss in the network. Σ P l o a d and Σ Q l o a d are the total real and reactive power losses of the network respectively.

3.3.2. Position of DG

Bus 1 is the substation or slack bus, so position of the DG should not be used at bus 1.
2 D G p o s i t i o n n b u s e s

3.3.3. Voltage Profile

In order to maintain the quality of power supplies, the voltage profile of every bus in the network should satisfy the following constraint.
V min V V max

4. Multi-Objective Optimization (MOO), Dominate, Non-Dominated and Pareto Optimal Solution

In the real world, many problems have multiple objectives which need to be optimized simultaneously. Therefore, in a multi-objective optimization (MOO) problem, one needs to find the best compromise solution among the whole set of solution. Commonly, the non-dominated sorting approach is executed to find the best compromise Pareto-set.
i
MOO: It can be expressed as follows:
min F ( u ) = [ f 1 ( u ) , f 2 ( u ) , , f M o b j ( u ) ] ,   u U
subject to :   g i ( u ) 0 ,   i = 1 , 2 , , m
h i ( u ) = 0 ,   i = 1 , 2 , , l
where F ( u ) is the function of u and M o b j is the total number of objective functions. The u and U are the decision variable and its space respectively. g i ( u ) and h i ( u ) are the constraint functions of the problem respectively.
ii
Dominated: Let us say a decision vector u 1 is said to dominate u 2 , if and only if, the following conditions are satisfied.
The solution in decision vector u 1 is no worse than decision vector u 2 in all objectives.
The solution in decision vector u 1 is strictly better than u 2 in all objectives.
Mathematically, it can be expressed as:
i { 1 , 2 , , M o b j } : f i ( u 1 ) f i ( u 2 )
j { 1 , 2 , , M o b j } : f j ( u 1 ) f j ( u 2 )
iii
Non-dominated:
A solution u is said to be non-dominated or Pareto solution of set = [ u i ] ;   where   i = 1 , , n , if u S , and there is no solution u S for which u dominates u .
iv
Pareto-optimal solution:
Supposed that all the non-dominated solutions of set S are in set P , then Pareto front of set is S is given as in Equation (19) and can be seen in Figure 2.
P = { f = [ f 1 ( u 1 ) , f 2 ( u 2 ) , , f M o b j ( u ) ] T , u S }

Multi-Objective Particle Swarm Optimization (PSO) Optimization Algorithm

Kennedy and Eberhart in 1995 introduced the PSO, inspired by the natural choreography of birds flocking or fish schooling [36]. Let v and S in search space are velocity and position of the particle. Therfore, the ith particle position can be written as ( S i = S i , 1 , S i , 2 S i , d ) , where d is the dimensional space of the particle. The previous best ith particle position will be ( P b e s t i = P b e s t 1 , P b e s t 2 P b e s t i , d ) . The best particle among all, will be g b e s t and velocity of the particle i can be represented by ( V i = V i , 1 , V i , 2 V i , d ) . Each particle’s velocity closest to p b e s t and g b e s t is calculated by Equation (20). Moreover, each particle’s current position is updated by Equation (21).
v i d k + 1 = ω × v i d k + c 1 × r a n d ( ) × ( p b e s t i d v i d k ) + c 2 × r a n d ( ) × ( g b e s t d v i d k )
S i d k + 1 = S i d k + v i d k + 1 , i = 1 , 2 , , n ,   d = 1 , 2 , , m
where n is the number of particle, m is the dimensional numbers of member particles, k is k th iteration, ω is inertia weight factor, c 1 and c 2 are acceleration constants, r a n d ( ) is uniform random value in range (0, 1), whereas v i d k   and   S i d k are velocity and position of the particle i at k th iteration.
Multi-objective particle swarm optimization (MOPSO) is the extended version of PSO, which handles multiple objective functions simultaneously. The operational flow of this method was first presented by [37] in 2004. The author described that the first few initial solutions are randomly generated in the search space. Later, these solutions are used for updating the velocities and positions and finally improved solution sets will be obtained. Usually, it is known that PSO algorithm has a general drawback, that it converges at a very high speed. Fast convergence is preferred in any algorithm but it is feared that it may results in false Pareto-solution in the context of multi-objective optimization. Therefore, the mutation operator is introduced, which is actually applied after the particle position is updated and hence modifies the position vector. The mutation operator increases the explorative behaviour with all the particles at beginning of search space. Later as the number of iteration increases, the effect of this operator decreases. Hence, this operator helps in maintaining the particles within the search space. The pseudocode of mutation operator is presented in Algorithm 1.
Algorithm 1. Pseudocode for mutation operator
% mu = mutation rate  % rr = reducing rate  % iter = current iteration % maxiter = maximum iteration  % varmax = particle’s upper boundary  % varmin = particle’s lower boundary
1: initialize reducing rate (rr)
rr = (1 − (iter − 1)/(maxiter − 1))^(1/mu)
2: if rand < rr
3: function mutation_factor (particle, rr, varmax, varmin)
4: Calculate mutation range (m_range)
m_range = (varmax − varmin) × rr
5: Assign particle’s upper and lower bounds
ub = particle + m_range
lb = particle − m_range
6: Verify particle’s upper and lower bounds
if ub > varmax then ub = varmax
if lb < varmin then lb = varmin
7: Assign new values to particle within upper and lower bounds
particle = unifrnd (lb, ub)
8: end function
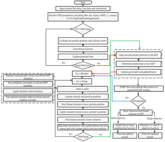
The main input parameters for the advanced-PFNDMOPSO need to be pre-defined, such as maximum number of iteration ( M a x i t e r = 200 ) , population size ( N P O P = 200 ) , repository size ( N R E P = 50 ) , weight of inertia ( w = 0.5 ) , inertia weight damping rate ( w d a m p = 0.99 ) , personal and global learning coefficient ( C 1 = 1   a n d   C 1 = 2 ) , number of grids per dimension ( N G r i d = 7 ) , inflation rate ( a l p h a = 0.1 ) , leader selection parameter ( b e t a = 2 ) , deletion selection parameter ( g a m a = 2 ) and mutation rate ( μ = 0.1 ) . The complete algorithm is shown in Figure 3 and explained as follows:
Input data: random population P O P ( i ) , fitness function P O P ( i ) .   O b j e c t i v e s , up-date velocity P O P ( i ) .   V e l and position P O P ( i ) .   P o s i t i o n at certain number of iteration with Equations (22)–(25) respectively.
P O P ( i ) . V e l = w × P O P ( i ) . V e l + C 1 × r a n d ( ) × ( P O P ( i ) . P b e s t P O P ( i ) ) + C 2 × r a n d ( ) × ( R E P ( h ) P O P ( i ) )
P O P ( i ) . P o s i t i o n = P O P ( i ) . P o s i t i o n + P O P ( i ) . V e l
P O P ( i ) . P o s i t i o n = max ( P O P ( i ) . P o s i t i o n , V a r min )
P O P ( i ) . P o s i t i o n = min ( P O P ( i ) . P o s i t i o n , V a r max )
Result: Pareto-optimal solution u k .
Steps:
  • Initialization: initialize the population.
  • For i = 1   t o   Max .
  • Initialize P O P ( i ) .   P o s i t i o n .
  • Initialize the velocity of each particle.
  • For i = 1   t o   Max .
  • Initialize P O P ( i ) .   V e l .
  • Run load flow and find the fitness function of each particle in population.
  • Update the personal best P b e s t .
  • Determine domination among the particles and save the non-dominated particles in repository archive ( R E P ). The new generated solutions are added to repository and the dominated solutions are removed from repository.
  • Find the leader (global best) from R E P of every particle.
  • In order to select the leader from members of the repository front, firstly the member of repository front is gridded and then the roulette wheel technique is used so that cells with lower congestion have more chance to be selected. Finally, one of the selected grid’s members is chosen randomly.
  • Update the speed of each particle using Equation (22).
  • Update the new position of each particle (personal best) using Equations (23)–(25).
  • Run load flow and find the fitness function of each particle in population.
  • Apply mutation factor.
  • Add non-dominated solution set of the recent population in the repository.
  • Determine the domination among the particles and save the non-dominated particles in repository archive R E P .
  • Check the size of the repository. If the repository exceeds the predefined limit, remove the extra members.
  • If the convergence of algorithm occurs, the operation will stop, otherwise, go to step 6.
  • The rest of the members in the repository will be taken for the final solution.
  • For single-objective, the priority is given to only that objective function.
  • For multi-objective, the optimal compromise solution will be chosen.

5. Fuzzy Decision Model

In order to get the best compromise solution from non-dominated Pareto-front solution, fuzzy decision model is proposed. For every solution in kth Pareto-front, the linear membership function α i k is introduced, which represents the proper goal of ith objective function. Figure 4 shows the linear membership function trend and mathematically can be expressed in Equation (26).
α i k = { 1 if   f i f i min f i max f i k f i max f i min if   f i min < f < f i max 0 if   f i f i max
where f i min and f i max are the minimum and maximum values of ith objective function in all non-dominated solutions respectively. The value of membership function α generally varies between 0   t o   1 , if α i = 0 , then the solution shows the incompatibility with set and if α i = 1 , then the solution shows full compatibility. The degree of preference of each non-dominated solution k can be found using normalized membership value α k as follows:
α k = i = 1 N o b j α i k k = 1 M n d i = 1 N o b j α i k

6. Case Studies

This section provides the optimal placement and sizing of single and multiple distributed generation resources using the advanced-PFNDMOPSO method. Two case studies are performed as single-objective and multi-objective optimization for power loss reduction and voltage stability improvement. In single objective optimization, the priority is given to 1st and 2nd objective function after getting pareto-results obtained from proposed model. In multi-objective optimization, the trade-off between these two functions has been taken out. The proposed model is tested on IEEE 33 bus system. The technical specification for this test system are taken from ref. [2]. The base case values for both case studies are 1 MVA and 12.66 kV respectively. Each case study is further investigated with different types of DGs. The DG types are demarcated as; Type-1: Active power DG, Type-2: Reactive Power DG and Type 3: Active-Reactive power DG. The size of real power DG should be in range of p D G min = 0   MW , p D G max 2   MW and the size reactive power DG should be in range of Q D G min = 0   MVAr , Q D G max = 2   MVAr , the voltage limits for Type-1 and Type-3 are V min = 0.95   ( p . u ) and V max = 1.05   ( p . u ) , whereas, the voltage limits for Type-2 are V min = 0.92   ( p . u ) and V max = 1.05   ( p . u ) respectively. Each type of DG is further processed with installation of single and multiple number of DGs as shown in Figure 5.
The one-line diagram of IEEE 33 bus system is given in Figure 6. The total real and reactive power demands are 3720 kW and 2300 kVAr respectively. The proposed methodology is carried out by simulation using Intel core i5, 4096   MB   RAM personal computer using MATLAB   ( 2015 a ) software package [38].

6.1. Case Study-I: Single-Objective Optimization

The purpose of this case study is to validate competency of the proposed method for various types of distributed generators in the distribution system. For this, among the pareto results produced by the proposed method, the priority is given to only specific objective function i.e., power loss reduction (Ploss) or voltage stability improvement (VSI). However, other associated objective function values are also recorded.

6.1.1. Priority to 1st Objective Function (Ploss)

In this case, the priority is given only to a 1st objective function which is active power loss reduction (i.e., ploss). The optimal placement and sizing are found for three types of DGs and each having three numbers of DG units, i.e., Type-1 (1 DG), …, Type-1 (3 DG), Type-2 (1 DG), ..., Type-2 (3 DG) and Type-3 (1 DG), …, Type-3 (3 DG) respectively. The results of the proposed method are also compared with the literature that has worked for minimization of power loss. Table 1 is showing the optimal location, size and power loss reduction by each DG along with voltage stability improvement.
It can also be seen that with the use of different types of DGs, the placement and sizing varies largely, which eventually affect overall objective functions. This revealed that with maximum (3) number of DG units of (Type-1, Type-2 and Type-3), the objective 1 is improved up to 62.37 percent, 33.64 percent, and 83.64 percent respectively. The results had revealed that integration of Type-3 DG gives better performance as compared to Type-1 and Type-2 DG.
The results of the proposed model are compared with Type-1 DG with following algorithms. The Type-1 DG with one DG unit is compared with flower pollination algorithm (FPA) [39], GA [6], grid search algorithm (GSA) [40] and PSO [2], for two-DG units with FPA [39] and for three-DG units with GA [41], PSO [41], genetic algorithm and particle swarm optimization algorithm (GA/PSO) [41], dynamic adoption of PSO (DAPSO) [42], parto frontier differential evolution (PFDE) [43] and loss sensitivity factor and simulated annealing (LSFSA) [44]. Table 2 shows the comparisons of proposed method with other algorithms.
It can be seen from Table 2 that with the use of only 1 DG, the proposed method gives better loss reduction compared to FPA [39]. However, when compared with analytical method (AM) [6], GSA [40] and PSO [41], optimization algorithms, the loss reduction by proposed method is same but the DG capacity is lesser. Similarly, for 2 DG the performance of proposed algorithm is better in terms of loss reduction and DG capacity as compared to FPA [39] algorithm. Moreover, for 3 DG, it can be seen that the loss reduction is maximum by the proposed method compared to other methods such as LSFSA [44], PFDE [43], DAPSO [42], GA/PSO [41], PSO [41], GA [41] reported in the literature.
The voltage profile and voltage stability are two main parameters of the radial distribution system. The voltage profile of each node defines the performance of the system, whereas, the voltage stability indicates the ability of a system to maintain its stability. Optimal placement and sizing of DG along with power loss reduction increases the voltage profile and voltage stability of each bus of the system. The results of both parameters for single-objective optimization with priority to 1st objective function are depicted in Table 3.
The base case voltage profile values for IEEE 33 bus is 0.9037 p.u at bus 18 before installing the DG. However, it can be seen that with the installation of Type-1 DG the voltage profile can be improved up to 0.9728 p.u. With the installation of Type-2 DG, it can be improved up to 0.9297 p.u and with the installation of Type-3 DG, it can be improved up to 1.0 p.u respectively. Similarly, for voltage stability the base case values are 0.6669 p.u without installation of DG. The installation of Type-1 DG also improves voltage stability by 0.8953 p.u. The installation of Type-2 and Type-3 DG can improve the voltage stability up to 0.7410 p.u and 1 p.u respectively.
Before adding the distributed generation sources in IEEE 33 bus system, the substation bus has highest voltage profile of 1.00 p.u, however, the bus 18 has lowest voltage profile. After integrating DG, it can be seen that the Type-1 and Type-3 increases more voltage profile as compared to Type-2 DG. Similarly, Figure 7 and Figure 8 shows the voltage profile of each bus of the system.
It can be seen from Figure 9 and Figure 10 that the voltage stability of substation bus is highest. However, the bus 18 and bus 65 has lowest values without adding the distributed generation sources. After integrating DG, similar to voltage profile, the voltage stability is also increased more by Type-1 and Type-3 DG as compared to Type-2 DG.

6.1.2. Priority to 2nd Objective Function (VSI)

Among the pareto results observed by the proposed method, priority is given to the second objective function, which is voltage stability improvement. The detailed discussion is available for two types of DGs i.e., Type-1 (1 DG and 2 DG) and Type-3 (1 DG) in Table 4.
It can be seen that by giving priority to VSI, a significant VSI had been improved. The results show that with Type-1 (2 DG) VSI is improved upto 27.62 percent, whereas, with Type-3 (1 DG) it is improved by 31.23 percent.
The results for VSI as an objective function are also validated against backtracking search algorithm (BSA) [19] as shown in Table 5.
For Type-1 (1 DG) and Type-3 (1 DG), the proposed method gives better results in voltage stability improvement as compared to BSA presented in [19]. The voltage stability improvement by proposed method is higher as at 29.767 and 32.974 as compared to BSA 29.237 and 32.051 respectively. Even the VSI values were deeply checked in relating to power loss as referred by BSA. It is realized that the outcomes are higher even in this case as compared to BSA. Moreover, the minimum and maximum voltage profile and voltage stability of the proposed method are also upfront.
By giving priority to VSI as an objective function, the significant voltage profile and voltage stability improvement had been observed. The results of both parameters are depicted in Table 6.
It can be seen that with installation of Type-1 (1 DG) and Type-1 (2 DG), the minimum voltage profile can be improved upto 0.9440 p.u and 0.9836 p.u respectively. Whereas, with installation of Type-3 (1 DG) it can be improved upto 0.9629 p.u. Similarly, the installation of DG improves voltage stability as 0.7974 and 0.9360 with Type-1 (1 DG) and Type-1 (2 DG) respectively. The installation of Type-3 (1 DG) can improve the voltage stability upto 0.86303. The voltage profile and voltage stability on each bus can be realized in Figure 11 and Figure 12 respectively.
It can be seen from Figure 11 and in Figure 12 that the voltage profile and voltage stability of all buses satisfy the minimum voltage profile and voltage stability standard. However, Type-3 (1 DG) gave more improvement in results as compared to Type-1 DG.

6.2. Case Study-II: Multi-Objective Optimization

In this case study, the two important objective functions such as power loss reduction and voltage stability are optimized simultaneously. A list of pareto solution is recorded, after getting the simulation results of the proposed method. Then, pareto based fuzzy decision-making technique is applied for choosing the best compromise solution set from them. In this case, two types of DGs, i.e., Tyep-1 and Type-3 are included, to realize the optimal results. Table 7 shows the optimal compromise results when Type-1 of 1DG is used. Furthermore, the efficacy and performance of the proposed method are also compared with BSA and GA algorithms [19]. The pareto solutions of Type-1 (1 DG) is portrayed in Figure 13.
It can be seen that with the use of 1 DG of Type-1, the PFNDMOPSO method gives acceptable results in loss reduction and voltage stability improvement as compared to the BSA and GA algorithms [19]. Specifically, power loss reduction by the proposed method is higher as 49.99 % as compared to BSA 40.46%. However, GA marginally reduces more power loss as compared to the proposed method. Similarly, for voltage stability the proposed method gives higher voltage stability than the GA and BSA. Moreover, the minimum and maximum voltage profile and voltage stability of the proposed method also give higher in results as compared to BSA and GA.
In order to check the validity and performance of the proposed method, the proposed method is extended by hosting 2 DG for Type-1 and 1 DG for Type-3. The numerical outcomes of Type-1 (2 DG) and Type-3 (1 DG) and its compared results with BSA and GA are shown in Table 8. The pareto-optimal solutions of these Type-1 (2 DG) and Type-2 (1 DG) are shown in Figure 14 and Figure 15 respectively.
For Type-1 (2 DG), the proposed method gives better results in loss reduction and voltage stability improvement as compared to BSA and GA algorithms [19]. Specifically, power loss reduction by proposed method is higher as at 55.92% as compared to BSA 55.71% and GA 55.49% respectively. Similarly for voltage stability, the proposed method gives higher outcomes as 29.293 compared to BSA 29.284 and GA 29.291. Moreover, the minimum and maximum voltage profile and minimum and maximum voltage stability of the proposed method are higher in results as compared to BSA and GA.
For Type-3 (1 DG), the power loss reduction by the proposed method is higher as at 63.55% as compared to BSA 59.34% and GA 60.77% respectively. However, voltage stability of the proposed method gives higher outcomes as 30.085 compared to BSA 30.276 and GA 29.798. Moreover, the minimum and maximum voltage profile and voltage stability of the proposed method in this are also higher in results as compared to BSA and GA.

Voltage Profile and Voltage Stability for Case Study-II

The Figure 16 and Figure 17 shows the voltage profile and voltage stability analysis for multi-objective optimization case.
It can be seen from Figure 16, that with the installation of Type-1 (1 DG) and Type-1 (2DG) the minimum voltage profile is improved upto 0.9439 p.u and 0.9766 p.u at bus 33 respectively, while maximum voltage profile is improved upto 0.9982 p.u and 0.9986 p.u at bus 2 respectively. With the installation of Type-3 (1DG), the minimum voltage profile is improved upto 0.9825 p.u at bus 33 and maximum voltage is improved upto 1.00 p.u at bus 9, 10 and 11 respectively.
Moreover, Figure 17 shows that with the installation of Type-1 ( 1 DG) and Type-1 (2 DG) the minimum voltage stability is improved upto 0.7970 p.u and 0.9129 p.u at bus 31 respectively, while maximum voltage stability is improved upto 0.99269 p.u and 0.9944 p.u at bus 2 respectively. With the installation of Type-3 (1 DG), the minimum voltage stability is improved upto 0.9353 p.u at bus 31 and maximum voltage is improved upto 1.00 p.u at bus 9,10 and 11 respectively.
The overall analysis shows that the voltage profile and voltage stability for both test systems at every node are improved, hence it can be concluded that the performance of the proposed methodology for optimal placement and sizing are better as compared to the literature algorithms.

7. Conclusions

In this manuscript, an advanced-PFNDMOPSO has been applied for optimal placement and sizing of distributed generation sources. The proposed method consists two case studies as single-objective optimization and multi-objective optimization for power loss reduction and voltage stability improvement. Three types of distributed generation sources i.e., active power DG, reactive power DG and active-reactive power DG (i.e., simultaneously placement Type-1 and Type-2) are proposed in the methodology. Furthermore, each case study consists of single and multiple numbers of DG(s). An advanced-non-dominated sorting MOPSO method is effectively utilized. For the case study-I, the preference is only given to only one objective function at a time (i.e., power loss reduction or voltage stability improvement). Whereas, for case study-II the optimal compromise results were chosen from trade-off solution using fuzzy decision model. The proposed methodology is tested on IEEE 33 bus system. The results of the proposed method are also compared with the literature algorithms. It can be concluded that the proposed method gives better results in terms of optimal placement and sizing of DG problem for both case studies. Additionally, the study also demonstrates that simultaneous installation of active and reactive power DG (Type-3) gives better performance in terms of power loss reduction, voltage stability and voltage profile improvement in the distribution system.

Acknowledgments

The authors would like to gratefully acknowledge Universiti Teknologi PETRONAS, Malaysia for providing continuous technical and financial support to conduct this research. This research is supported by Fundamental Research Grant from the Ministry of Higher Education, Malaysia (Grant No. FRGS/2/2014/TK03/UTP/02/9).

Author Contributions

Perumal Nallagownden proposed the ideas of distributed generation in the distribution system and gave suggestions for the manuscript. Kumar Mahesh performed the simulation, analyzed the results critically and wrote this paper. Irraivan Elamvazuthi assisted in optimization algorithm and reviewed the manuscript.

Conflicts of Interest

The authors declare no conflict of interest.

Nomenclature

V Volt
kW / MW Kilo/mega watt
KVA / MVA Kilo-volt/mega-volt ampere
KVar / MVar Kilo-volt/mega-volt ampere reactive
m 1 ,   m 2 m1 and m2 are buses name
i i is the branch name connected between bus m1 and m2
p . u Per unit
P D G Active power DG
P D G min min. value of Active power DG
P D G max max. value of Active power DG
Q D G reactive power DG
Q D G min min. value of reactive power DG
Q D G max max. value of reactive power DG
VSI Voltage stability indicator
MOO Multi-objective optimization
MOPSO Multi-objective particle swarm optimization
DSTATCOM Distribution static compensator
Obj-1Objective-1
Obj-2Objective-2
BABat algorithm
ABCArtificial bee colony
BSABacktracking search algorithm

References

  1. El-Fergany, A. Optimal allocation of multi-type distributed generators using backtracking search optimization algorithm. Int. J. Electr. Power Energy Syst. 2015, 64, 1197–1205. [Google Scholar] [CrossRef]
  2. Kansal, S.; Kumar, V.; Tyagi, B. Optimal placement of different type of DG sources in distribution networks. Int. J. Electr. Power Energy Syst. 2013, 53, 752–760. [Google Scholar] [CrossRef]
  3. Yammani, C.; Maheswarapu, S.; Matam, S.K. A Multi-objective Shuffled Bat algorithm for optimal placement and sizing of multi distributed generations with different load models. Int. J. Electr. Power Energy Syst. 2016, 79, 120–131. [Google Scholar] [CrossRef]
  4. Peng, X.; Lin, L.; Zheng, W.; Liu, Y. Crisscross Optimization Algorithm and Monte Carlo Simulation for Solving Optimal Distributed Generation Allocation Problem. Energies 2015, 8, 13641–13659. [Google Scholar] [CrossRef]
  5. Prakash, P.; Khatod, D.K. Optimal sizing and siting techniques for distributed generation in distribution systems: A review. Renew. Sustain. Energy Rev. 2016, 57, 111–130. [Google Scholar] [CrossRef]
  6. Acharya, N.; Mahat, P.; Mithulananthan, N. An analytical approach for DG allocation in primary distribution network. Int. J. Electr. Power Energy Syst. 2006, 28, 669–678. [Google Scholar] [CrossRef]
  7. Quoc, H.D.; Mithulananthan, N. An optimal operating strategy of DG unit for power loss reduction in distribution systems. In Proceedings of the 2012 7th IEEE International Conference on Industrial and Information Systems (ICIIS), Chennai, India, 6–9 August 2012; pp. 1–6.
  8. Hung, D.Q.; Mithulananthan, N.; Bansal, R. Analytical strategies for renewable distributed generation integration considering energy loss minimization. Appl. Energy 2013, 105, 75–85. [Google Scholar] [CrossRef]
  9. Aman, M.; Jasmon, G.; Mokhlis, H.; Bakar, A. Optimal placement and sizing of a DG based on a new power stability index and line losses. Int. J. Electr. Power Energy Syst. 2012, 43, 1296–1304. [Google Scholar] [CrossRef]
  10. Keane, A.; O’Malley, M. Optimal utilization of distribution networks for energy harvesting. IEEE Trans. Power Syst. 2007, 22, 467–475. [Google Scholar] [CrossRef]
  11. Keane, A.; O’Malley, M. Optimal allocation of embedded generation on distribution networks. IEEE Trans. Power Syst. 2005, 20, 1640–1646. [Google Scholar] [CrossRef]
  12. Atwa, Y.; El-Saadany, E. Probabilistic approach for optimal allocation of wind-based distributed generation in distribution systems. IET Renew. Power Gener. 2011, 5, 79–88. [Google Scholar] [CrossRef]
  13. Atwa, Y.; El-Saadany, E.; Salama, M.; Seethapathy, R. Optimal renewable resources mix for distribution system energy loss minimization. IEEE Trans. Power Syst. 2010, 25, 360–370. [Google Scholar] [CrossRef]
  14. Abdelsalam, A.A.; Zidan, A.A.; El-Saadany, E.F. Optimal DG Allocation in Radial Distribution Systems with High Penetration of Non-linear Loads. Electr. Power Compon. Syst. 2015, 43, 1487–1497. [Google Scholar] [CrossRef]
  15. Yuvaraj, T.; Ravi, K.; Devabalaji, K. DSTATCOM allocation in distribution networks considering load variations using bat algorithm. Ain Shams Eng. J. 2015. [Google Scholar] [CrossRef]
  16. Mohandas, N.; Balamurugan, R.; Lakshminarasimman, L. Optimal location and sizing of real power DG units to improve the voltage stability in the distribution system using ABC algorithm united with chaos. Int. J. Electr. Power Energy Syst. 2015, 66, 41–52. [Google Scholar] [CrossRef]
  17. Devabalaji, K.; Ravi, K.; Kothari, D. Optimal location and sizing of capacitor placement in radial distribution system using Bacterial Foraging Optimization Algorithm. Int. J. Electr. Power Energy Syst. 2015, 71, 383–390. [Google Scholar] [CrossRef]
  18. Imran, A.M.; Kowsalya, M. Optimal size and siting of multiple distributed generators in distribution system using bacterial foraging optimization. Swarm Evol. Comput. 2014, 15, 58–65. [Google Scholar] [CrossRef]
  19. El-Fergany, A. Multi-objective Allocation of Multi-type Distributed Generators along Distribution Networks Using Backtracking Search Algorithm and Fuzzy Expert Rules. Electr. Power Compon. Syst. 2016, 44, 252–267. [Google Scholar] [CrossRef]
  20. Abdelaziz, A.Y.; Hegazy, Y.G.; El-Khattam, W.; Othman, M.M. A Multi-objective Optimization for Sizing and Placement of Voltage-controlled Distributed Generation Using Supervised Big Bang-Big Crunch Method. Electr. Power Compon. Syst. 2015, 43, 105–117. [Google Scholar] [CrossRef]
  21. Moradi, M.H.; Zeinalzadeh, A.; Mohammadi, Y.; Abedini, M. An efficient hybrid method for solving the optimal sitting and sizing problem of DG and shunt capacitor banks simultaneously based on imperialist competitive algorithm and genetic algorithm. Int. J. Electr. Power Energy Syst. 2014, 54, 101–111. [Google Scholar] [CrossRef]
  22. Mistry, K.D.; Roy, R. Enhancement of loading capacity of distribution system through distributed generator placement considering techno-economic benefits with load growth. Int. J. Electr. Power Energy Syst. 2014, 54, 505–515. [Google Scholar] [CrossRef]
  23. Elsheikh, A.; Helmy, Y.; Abouelseoud, Y.; Elsherif, A. Optimal capacitor placement and sizing in radial electric power systems. Alex. Eng. J. 2014, 53, 809–816. [Google Scholar] [CrossRef]
  24. Devi, S.; Geethanjali, M. Optimal location and sizing determination of Distributed Generation and DSTATCOM using Particle Swarm Optimization algorithm. Int. J. Electr. Power Energy Syst. 2014, 62, 562–570. [Google Scholar] [CrossRef]
  25. Kayal, P.; Chanda, C. Strategic approach for reinforcement of intermittent renewable energy sources and capacitor bank for sustainable electric power distribution system. Int. J. Electr. Power Energy Syst. 2016, 83, 335–351. [Google Scholar] [CrossRef]
  26. Gong, Q.; Lei, J.; Ye, J. Optimal Siting and Sizing of Distributed Generators in Distribution Systems Considering Cost of Operation Risk. Energies 2016, 9, 61. [Google Scholar] [CrossRef]
  27. Gao, Y.; Liu, J.; Yang, J.; Liang, H.; Zhang, J. Multi-objective planning of multi-type distributed generation considering timing characteristics and environmental benefits. Energies 2014, 7, 6242–6257. [Google Scholar] [CrossRef]
  28. Farjah, E.; Bornapour, M.; Niknam, T.; Bahmanifirouzi, B. Placement of combined heat, power and hydrogen production fuel cell power plants in a distribution network. Energies 2012, 5, 790–814. [Google Scholar] [CrossRef]
  29. Liu, K.-Y.; Sheng, W.; Liu, Y.; Meng, X.; Liu, Y. Optimal sitting and sizing of DGs in distribution system considering time sequence characteristics of loads and DGs. Int. J. Electr. Power Energy Syst. 2015, 69, 430–440. [Google Scholar] [CrossRef]
  30. Sheng, W.; Liu, K.; Liu, Y.; Meng, X.; Li, Y. Optimal Placement and Sizing of Distributed Generation via an Improved Nondominated Sorting Genetic Algorithm II. IEEE Trans. Power Deliv. 2015, 30, 569–578. [Google Scholar] [CrossRef]
  31. Zeinalzadeh, A.; Mohammadi, Y.; Moradi, M.H. Optimal multi objective placement and sizing of multiple DGs and shunt capacitor banks simultaneously considering load uncertainty via MOPSO approach. Int. J. Electr. Power Energy Syst. 2015, 67, 336–349. [Google Scholar] [CrossRef]
  32. Aman, M.M.; Jasmon, G.B.; Bakar, A.H.A.; Mokhlis, H. A new approach for optimum simultaneous multi-DG distributed generation Units placement and sizing based on maximization of system loadability using HPSO (hybrid particle swarm optimization) algorithm. Energy 2014, 66, 202–215. [Google Scholar] [CrossRef]
  33. Haque, M. Efficient load flow method for distribution systems with radial or mesh configuration. IEE Proc. Gener. Transm. Distrib. 1996, 143, 33–38. [Google Scholar] [CrossRef]
  34. Sajjadi, S.M.; Haghifam, M.R.; Salehi, J. Simultaneous placement of distributed generation and capacitors in distribution networks considering voltage stability index. Int. J. Electr. Power Energy Syst. 2013, 46, 366–375. [Google Scholar] [CrossRef]
  35. Chakravorty, M.; Das, D. Voltage stability analysis of radial distribution networks. Int. J. Electr. Power Energy Syst. 2001, 23, 129–135. [Google Scholar] [CrossRef]
  36. Kennedy, J. Particle swarm optimization. In Encyclopedia of Machine Learning; Springer: New York, NY, USA, 2010; pp. 760–766. [Google Scholar]
  37. Coello, C.A.C.; Pulido, G.T.; Lechuga, M.S. Handling multiple objectives with particle swarm optimization. IEEE Trans. Evol. Comput. 2004, 8, 256–279. [Google Scholar] [CrossRef]
  38. Kansal, S.; Sai, B.B.; Tyagi, B.; Kumar, V. Optimal placement of distributed generation in distribution networks. Int. J. Eng. Sci. Technol. 2011, 3, 47–55. [Google Scholar] [CrossRef]
  39. Oda, E.S.; Abdelsalam, A.A.; Abdel-Wahab, M.N.; El-Saadawi, M.M. Distributed generations planning using flower pollination algorithm for enhancing distribution system voltage stability. Ain Shams Eng. J. 2015. [Google Scholar] [CrossRef]
  40. Gözel, T.; Eminoglu, U.; Hocaoglu, M. A tool for voltage stability and optimization (VS&OP) in radial distribution systems using matlab graphical user interface (GUI). Simul. Model. Pract. Theory 2008, 16, 505–518. [Google Scholar]
  41. Moradi, M.H.; Abedini, M. A combination of genetic algorithm and particle swarm optimization for optimal DG location and sizing in distribution systems. Int. J. Electr. Power Energy Syst. 2012, 34, 66–74. [Google Scholar] [CrossRef]
  42. Manafi, H.; Ghadimi, N.; Ojaroudi, M.; Farhadi, P. Optimal placement of distributed generations in radial distribution systems using various PSO and DE algorithms. Elektron. Elektrotech. 2013, 19, 53–57. [Google Scholar] [CrossRef]
  43. Moradi, M.H.; Tousi, S.R.; Abedini, M. Multi-objective PFDE algorithm for solving the optimal siting and sizing problem of multiple DG sources. Int. J. Electr. Power Energy Syst. 2014, 56, 117–126. [Google Scholar] [CrossRef]
  44. Injeti, S.K.; Kumar, N.P. A novel approach to identify optimal access point and capacity of multiple DGs in a small, medium and large scale radial distribution systems. Int. J. Electr. Power Energy Syst. 2013, 45, 142–151. [Google Scholar] [CrossRef]
Figure 1. One-line diagram of two-bus radial distribution system.
Figure 1. One-line diagram of two-bus radial distribution system.
Energies 09 00982 g001
Figure 2. Dominated, non-dominated and Pareto-front solution set.
Figure 2. Dominated, non-dominated and Pareto-front solution set.
Energies 09 00982 g002
Figure 3. Flow chart for optimal DG configuration using proposed method.
Figure 3. Flow chart for optimal DG configuration using proposed method.
Energies 09 00982 g003
Figure 4. Linear fuzzy-decision model.
Figure 4. Linear fuzzy-decision model.
Energies 09 00982 g004
Figure 5. The conceptual framework of case studies.
Figure 5. The conceptual framework of case studies.
Energies 09 00982 g005
Figure 6. IEEE 33 radial distribution system.
Figure 6. IEEE 33 radial distribution system.
Energies 09 00982 g006
Figure 7. Voltage profile for 33 bus with Type-1 and Type-3 DG for 1st objective function.
Figure 7. Voltage profile for 33 bus with Type-1 and Type-3 DG for 1st objective function.
Energies 09 00982 g007
Figure 8. Voltage profile for 33 bus with Type-2 DG for 1st objective function.
Figure 8. Voltage profile for 33 bus with Type-2 DG for 1st objective function.
Energies 09 00982 g008
Figure 9. Voltage stability for 33 bus with Type-1 and Type-3 DG for 1st objective function.
Figure 9. Voltage stability for 33 bus with Type-1 and Type-3 DG for 1st objective function.
Energies 09 00982 g009
Figure 10. Voltage stability for 33 bus with Type-2 DG for 1st objective function.
Figure 10. Voltage stability for 33 bus with Type-2 DG for 1st objective function.
Energies 09 00982 g010
Figure 11. Voltage profile for 33 bus with Type-1 (1 DG and 2 DG) and Type-3 (1 DG) for 2nd objective function.
Figure 11. Voltage profile for 33 bus with Type-1 (1 DG and 2 DG) and Type-3 (1 DG) for 2nd objective function.
Energies 09 00982 g011
Figure 12. Voltage stability for 33 bus with Type-1 (1 DG and 2 DG) and Type-3 (1 DG) for 2nd objective function.
Figure 12. Voltage stability for 33 bus with Type-1 (1 DG and 2 DG) and Type-3 (1 DG) for 2nd objective function.
Energies 09 00982 g012
Figure 13. Pareto-solution and optimal compromise solution for Type-1 (1 DG).
Figure 13. Pareto-solution and optimal compromise solution for Type-1 (1 DG).
Energies 09 00982 g013
Figure 14. Pareto-solution and optimal compromise solution for Type-1 (2 DG).
Figure 14. Pareto-solution and optimal compromise solution for Type-1 (2 DG).
Energies 09 00982 g014
Figure 15. Pareto-solution and optimal compromise solution for Type-3 (1 DG).
Figure 15. Pareto-solution and optimal compromise solution for Type-3 (1 DG).
Energies 09 00982 g015
Figure 16. Voltage profile for Type-1 (1 DG and 2 DG) and Type-3 (1 DG).
Figure 16. Voltage profile for Type-1 (1 DG and 2 DG) and Type-3 (1 DG).
Energies 09 00982 g016
Figure 17. Voltage stability for Type-1 (1 DG and 2 DG) and Type-3 (1 DG).
Figure 17. Voltage stability for Type-1 (1 DG and 2 DG) and Type-3 (1 DG).
Energies 09 00982 g017
Table 1. Optimal placement and sizing of DG for case study-I as single-objective function with priority to 1st objective function.
Table 1. Optimal placement and sizing of DG for case study-I as single-objective function with priority to 1st objective function.
DG-TypeDG No.DG LocationDG Size (MW)Ploss (kW)VSIReduction in Ploss (%)
Base-case---21125.125
Type-11 DG72.0115.1727.32645.41
2 DG13, 311.1115, 1.488287.828.7557.42
3 DG14, 24, 270.70027, 1.0089, 1.6285079.429.0562.37
Type-21 DG301.2807151.426.19228.24
2 DG12, 300.44219, 1.2062142.526.7532.46
3 DG30, 30, 121.06288, 0.3525, 0.453314026.8333.64
Type-31-1 DG (P)81.91164.7829.1969.29
1-1 DG (Q)301.253
2-2 DG (P)15, 310.8258, 1.128840.230.02580.94
2-2 DG (Q)30, 201.4424, 0.3717
3-3 DG (P)20, 29, 130.447, 1.3574, 0.905834.531.17383.64
3-3 DG (Q)12, 5, 330.663, 0.6557, 0.78976
Table 2. Comparison of the proposed method with other algorithms for Type-1 DG (1st objective function).
Table 2. Comparison of the proposed method with other algorithms for Type-1 DG (1st objective function).
MethodDG Size & LocationPloss (kW)MethodDG Size & LocationPloss (kW)
1 DG2 DG
Proposed method2.0 at 7115.17Proposed method1.2603 at 2987.8
2.589 x at 06111.00.9277 at 13
AM [6]2.600 at 06111.0FPA [39]1.0339 at 1289.2
GSA [40]2.600 at 06111.01.0866 at 30
PSO [2]2.600 at 06111.0
FPA [39]2.000 at 07115.17
MethodDG Size & LocationPloss (kW)MethodDG Size & LocationPloss (kW)
3 DG
Proposed method0.70027 at 1479.40GA/PSO [41]1.2000 at 32103.40
1.0089 at 240.8630 at 16
1.62850 at 270.9250 at 11
LSFSA [44]1.1124 at 0682.80PSO [41]0.9816 at 13105.30
0.4874 at 180.8297 at 32
0.8679 at 321.1768 at 08
PFDE [43]0.9100 at 1388.00GA [41]1.5000 at 11106.30
1.2500 at 260.4228 at 29
0.8800 at 321.0714 at 30
DAPSO [42]0.6810 at 1092.55
0.600 at 18
0.7190 at 31
x All constraints are appreciated except µ.
Table 3. The voltage profile and voltage stability of the system for 1st objective function.
Table 3. The voltage profile and voltage stability of the system for 1st objective function.
DG TypeDG No.Voltage (p.u)Voltage Stability (p.u)
MinMaxMinMax
Base Case0.9037 at 181.00 at 10.6669 at 181.00 at 1
Type-11 DG0.9424 at 181.00 at 10.7888 at 181.00 at 1
2 DG0.9647 at 181.00 at 10.8661 at 181.00 at 1
3 DG0.9728 at 181.00 at 10.8953 at 181.00 at 1
Type-21 DG0.9160 at 181.00 at 10.6984 at 181.00 at 1
2 DG0.9295 at 181.00 at 10.7405 at 181.00 at 1
3 DG0.9297 at 181.00 at 10.7410 at 181.00 at 1
Type-31 DG0.9492 at 181.00 at 10.8116 at 181.00 at 1
2 DG0.9859 at 181.00 at 10.9449 at 181.00 at 1
3 DG1.0051 at 181.00 at 1 & 331.020 at 181.00 at 1
Table 4. Optimal placement and sizing of DG for case-1 as single-objective function with priority to 2nd objective function.
Table 4. Optimal placement and sizing of DG for case-1 as single-objective function with priority to 2nd objective function.
DG-TypeDG No.DG LocationDG Size (MW)Ploss (kW)VSIReduction in VSI (%)
Type-11 DG161.999194.929.76718.47
2 DG14, 301.972, 1.860188.732.06727.62
Type-31-1 DG (P)151.956179.432.97431.23
1-1 DG (Q)102.0
Table 5. Comparison of the proposed method with other algorithms for Type-1 (1 DG) and Type-3 (1 DG) for 2nd objective function.
Table 5. Comparison of the proposed method with other algorithms for Type-1 (1 DG) and Type-3 (1 DG) for 2nd objective function.
ParametersType-1 (1 DG)Type-3 (1 DG)
Proposed MethodBSAProposed MethodBSA
D G   S i z e   ( MVA ) 1.984 at 101.857 at 111.975 at 13 + j2 at 81.618 + j1.895 at 11
V min ( p . u ) 0.9440 at 330.9438 at 330.9629 at 330.9604 at 33
V max ( p . u ) 0.9982 at 20.9981 at 31.049 at 151.0049 at 11
V S I min 0.7974 at 330.7934 at 330.8630 at 330.8507 at 33
V S I max 0.9927 at 20.9926 at 21.229 at 131.2058 at 12
1 / V S I 29.24029.23732.5332.051
P l o s s   ( kW ) 133.0133.01137.6138.74
Q l o s s   ( kVAR ) 94.193.53106.3105.35
Table 6. The voltage profile and voltage stability of the system for 2nd objective function.
Table 6. The voltage profile and voltage stability of the system for 2nd objective function.
DG TypeDG No.Voltage (p.u)Voltage Stability (p.u)
MinMaxMinMax
Base Case0.9037 at 181.00 at 10.6669 at 181.00 at 1
Type-11 DG0.9440 at 181.00 at 10.7974 at 181.00 at 1
2 DG0.9836 at 251.037 at 140.9360 at 251.159 at 14
Type-31 DG0.9629 at 331.052 at 130.86303 at 311.229 at 13
Table 7. Optimal compromise results of proposed method in comparison with BSA and GA for Type-1 (1DG) in multi-objective optimization case.
Table 7. Optimal compromise results of proposed method in comparison with BSA and GA for Type-1 (1DG) in multi-objective optimization case.
ParametersBase CaseProposed MethodBSAGA
D G   S i z e   ( MVA ) -1.874 + j0 at 91.632 + j0 at 101.415 + j0 at 10
V m i n ( p . u ) 0.9037 at 180.9439 at 330.9408 at 330.9378 at 33
V m a x ( p . u ) 0.9970 at 20.9982 at 20.9980 at 20.9979 at 2
V S I min 0.6669 at 180.7970 at 310.7834 at 330.7735 at 33
V S I max 0.9881 at 20.99269 at 20.9921 at 20.9916 at 2
1 / V S I Proposed 25.12528.4028.76528.361
BSA/GA-25.554
P l o s s   ( kW ) 211124.5 (40.99%)125.54 (40.46%)123.55 (41.40%)
Q l o s s ( kVAR ) 1438887.2584.47
Table 8. Optimal compromise results of multi-objective function for Type-1 (2 DG) and Type-3 (1 DG).
Table 8. Optimal compromise results of multi-objective function for Type-1 (2 DG) and Type-3 (1 DG).
ParametersType-1 (2 DG)Type-3 (1 DG)
Proposed MethodBSAGAProposed MethodBSAGA
D G   S i z e   ( MVA ) 1.1155 at 111.126 + j0 at 131.139 + j0 at 131.991 at 9 + j1.60 at 331.858 + j1.493 at 81.802 + j1.152 at 2
1.4882 at 290.730 + j0 at 310.0717 + j0 at 31
V min ( p . u ) 0.9766 at 330.9631 at 330.9627 at 330.9825 at 330.9578 at 330.9541 at 33
V max ( p . u ) 0.9986 at 20.9982 at 20.9982 at 21.00 at 9, 10, 111.0125 at 81.0045 at 8
V S I min 0.9129 at 310.8503 at 310.8497 at 310.9353 at 310.8417 at 330.8287 at 33
V S I max 0.9944 at 20.9927 at 20.9927 at 21.0 at 9, 10, 111.0269 at 90.9945 at 9
1 / V S I 29.29329.28429.29130.08530.27629.798
P l o s s   ( kW ) 93.0 (55.92%)93.39 (55.71%)93.85 (55.49%)76.9 (63.55%)85.73 (59.34%)82.71 (60.77%)
Q l o s s   ( kVAR ) 65.063.4163.7258.666.0861.51

Share and Cite

MDPI and ACS Style

Mahesh, K.; Nallagownden, P.; Elamvazuthi, I. Advanced Pareto Front Non-Dominated Sorting Multi-Objective Particle Swarm Optimization for Optimal Placement and Sizing of Distributed Generation. Energies 2016, 9, 982. https://doi.org/10.3390/en9120982

AMA Style

Mahesh K, Nallagownden P, Elamvazuthi I. Advanced Pareto Front Non-Dominated Sorting Multi-Objective Particle Swarm Optimization for Optimal Placement and Sizing of Distributed Generation. Energies. 2016; 9(12):982. https://doi.org/10.3390/en9120982

Chicago/Turabian Style

Mahesh, Kumar, Perumal Nallagownden, and Irraivan Elamvazuthi. 2016. "Advanced Pareto Front Non-Dominated Sorting Multi-Objective Particle Swarm Optimization for Optimal Placement and Sizing of Distributed Generation" Energies 9, no. 12: 982. https://doi.org/10.3390/en9120982

APA Style

Mahesh, K., Nallagownden, P., & Elamvazuthi, I. (2016). Advanced Pareto Front Non-Dominated Sorting Multi-Objective Particle Swarm Optimization for Optimal Placement and Sizing of Distributed Generation. Energies, 9(12), 982. https://doi.org/10.3390/en9120982

Note that from the first issue of 2016, this journal uses article numbers instead of page numbers. See further details here.

Article Metrics

Back to TopTop