A Review on the Thermal Modeling Method for Molten Salt Receivers of Concentrating Solar Power Tower Plants
Abstract
1. Introduction
2. CSP Tower Projects
3. Thermal Modeling of Receivers
3.1. Overview
3.2. Model Generalized Classification
3.2.1. Analytical Models (AMs)
3.2.2. Numerical Models (NMs)
3.2.3. Semi-Empirical Models (SM)
3.3. Heat Transfer Process and Calculation Methods
3.3.1. Solar Radiation Incident on the Receiver Surface
3.3.2. Heat Loss from Receiver to the Environment
Radiative Heat Loss
Convective Heat Loss
- Using empirical formulas to determine the convective heat transfer coefficient.
- Using CFD models to determine the convective heat transfer coefficient.
3.3.3. Convection Heat Transfer Process of Molten Salt
3.4. Model Comparison
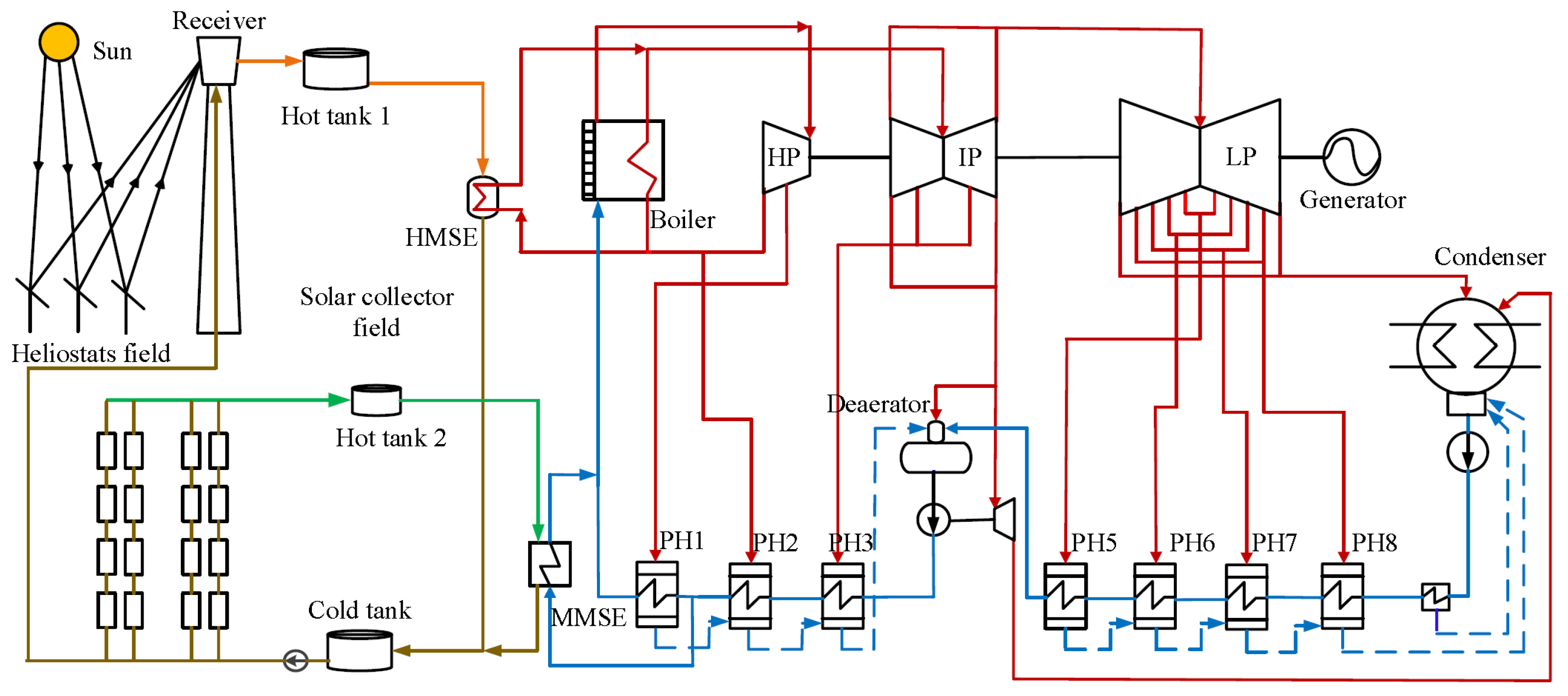
4. Application of Receiver Models in System Integration Model
4.1. Molten Salt CSP Tower System
4.2. Hybrid Systems Integrated with CSP Tower System
4.3. Model Summary and Comparison
5. Discussion
- (i)
- Three-dimensional numerical models offer a high level of accuracy in establishing thermal boundary conditions on the receiver surface. These models incorporate the real heat flux density distribution provided by optical software as the thermal boundary condition, accounting for the complex interactions between the receiver and the heliostat field. This makes them highly representative of actual operating conditions. In practical applications, the development of three-dimensional transient models is crucial for ensuring the safe operation of the receiver by preventing issues such as corrosion, overheating stress, and fatigue in the receiver tubes. These models are particularly suited for evaluating the receiver’s operational safety, with focus on the maximum circumferential and radial temperature differences on the inner surface of the receiver tubes.
- (ii)
- Two-dimensional semi-empirical models simplify the problem by neglecting radial temperature differences in the receiver tubes. They simulate the heat transfer process of a single tube using idealized thermal boundary conditions, such as uniform wall temperature or uniform heat flux. This simplification significantly reduces computational costs while maintaining the ability to accurately calculate the temperature distribution and thermal efficiency of the receiver. These models provide faster computation compared to three-dimensional models, while still delivering reasonably accurate predictions of the tube wall temperature and effective estimates of the film temperature. As a result, two-dimensional semi-empirical models are particularly well suited for general mechanical reliability analysis and receiver configuration optimization, enabling the rapid comparison and screening of various receiver design schemes.
- (iii)
- One-dimensional semi-empirical models divide the receiver tube into multiple control volumes along the axial direction, allowing them to effectively simulate the receiver’s thermal efficiency. However, these models have significant limitations in accurately calculating the tube wall temperature, with errors of up to 30% when compared to high-precision models [41]. Due to this limitation, one-dimensional models are not ideal for design optimization or mechanical reliability analysis. Nonetheless, these models strictly adhere to the law of energy conservation, making them valuable for quickly calculating ideal mass flow rates during transient processes. In addition, they can complement three-dimensional models by reducing their computational burdens and accelerating simulation speeds.
6. Conclusions
- Three-dimensional numerical models are ideal for studying transient operational safety, as they can capture cross-sectional temperature differences and monitor overheating conditions in receiver tubes.
- Two-dimensional semi-empirical models are well suited for mechanical reliability analysis and receiver configuration optimization, offering a good balance of computational efficiency and accuracy for the rapid comparison of design schemes.
- One-dimensional semi-empirical models, despite their simplifications, adhere to energy conservation laws and provide fast calculations. They are effective for estimating annual power generation and assisting in transient analyses by calculating ideal mass flow rates.
Author Contributions
Funding
Conflicts of Interest
References
- He, Y.L.; Qiu, Y.; Wang, K.; Yuan, F.; Wang, W.Q.; Li, M.J.; Guo, J.Q. Perspective of Concentrating Solar Power. Energy 2020, 198, 117373. [Google Scholar] [CrossRef]
- Pelay, U.; Luo, L.; Fan, Y.; Stitou, D.; Rood, M. Thermal Energy Storage Systems for Concentrated Solar Power Plants. Renew. Sustain. Energy Rev. 2017, 79, 82–100. [Google Scholar] [CrossRef]
- National Energy Administration (NEA). 14th Five-Year Plan for Renewable Energy Development. 21 October 2021. Available online: https://zfxxgk.nea.gov.cn/2021-10/21/c_1310611148.htm (accessed on 23 December 2024).
- Chaanaoui, M.; Vaudreuil, S.; Bounahmidi, T. Benchmark of Concentrating Solar Power Plants: Historical, Current, and Future Technical and Economic Development. Procedia Comput. Sci. 2016, 83, 782–789. [Google Scholar] [CrossRef]
- Alexopoulos, S.; Hoffschmidt, B. Advances in Solar Tower Technology. In Wiley Interdisciplinary Reviews: Energy and Environment; John Wiley and Sons Ltd.: Hoboken, NJ, USA, 2017; pp. 1–14. [Google Scholar]
- Hussain, I.M.; Ménèzo, C.; Kim, J.T. Advances in Solar Thermal Harvesting Technology Based on Surface Solar Absorption Collectors: A Review. Sol. Energy Mater. Sol. Cells 2018, 187, 123–139. [Google Scholar] [CrossRef]
- Hering, D.; Binder, M.; Schwarzbözl, P.; Schwaiger, R.; Pitz-Paal, R. Monitoring of service life consumption for tubular solar receivers: Review of contemporary thermomechanical and damage modeling approaches. Sol. Energy 2021, 226, 427–445. [Google Scholar] [CrossRef]
- Marti, J.; Muñoz Antón, J.; Servet, J. Models of transient heat transfer for central tower receivers: A review. AIP Conf. Proc. 2020, 2303, 030025. [Google Scholar] [CrossRef]
- Conroy, T.; Collins, M.N.; Grimes, R. A Review of Steady-State Thermal and Mechanical Modelling on Tubular Solar Receivers. Renew. Sustain. Energy Rev. 2020, 119, 109591. [Google Scholar] [CrossRef]
- National Renewable Energy Laboratory. System Advisor Model Version (SAM) 2023.12.17. Available online: https://sam.nrel.gov/download.html (accessed on 20 December 2024).
- Burgaleta, J.I.; Arias, S.; Ramirez, D. Gemasolar, the First Tower Thermosolar Commercial Plant with Molten Salt Storage. In Proceedings of the SolarPACES, Granada, Spain, 20–23 September 2011; pp. 20–23. [Google Scholar]
- Torresol Energy. Gemasolar. Available online: http://torresolenergy.com (accessed on 11 January 2023).
- Cosin Solar. Case Study: Concentrated Solar Power. Available online: http://www.cosinsolar.com/cases/detail/id/2.html (accessed on 24 November 2024).
- ESTELA; Greenpeace International; SolarPACES. Solar Thermal Electricity: Global Outlook 2016; European Solar Thermal Electricity Association (ESTELA): Brussels, Belgium; Greenpeace International: Amsterdam, The Netherlands; SolarPACES: Rioja, Spain, 2016. [Google Scholar]
- Ho, C.K. Advances in Central Receivers for Concentrating Solar Applications. Sol. Energy 2017, 152, 38–56. [Google Scholar] [CrossRef]
- SolarReserve. Crescent Dunes. Available online: http://www.solarreserve.com/en/global-projects/csp/crescent-dunes (accessed on 24 November 2024).
- Shouhang Resources. Shouhang Dunhuang 10 MW CSP Molten Salt Power Plant. Available online: https://www.sh-ihw.com/product/49.html (accessed on 27 December 2024).
- Diplomacy and Commerce. Harnessing the Sun Energy Towards the Green Goals. Available online: https://www.diplomacyandcommerce.rs/harnessing-the-sun-energy-towards-the-green-goals/ (accessed on 24 November 2024).
- Cosin Solar. Case Study: CSP Plant. Available online: http://www.cosinsolar.com/cases/detail/id/1.html (accessed on 24 November 2024).
- Shouhang Resources. 50 MW Solar Thermal Power Plant. Available online: https://www.sh-ihw.com/product/50.html (accessed on 24 November 2024).
- Sohu. A Record of the World’s First Molten Salt Tower Solar Thermal Power Plant. Available online: https://www.sohu.com/a/801122960_120093798 (accessed on 24 November 2024).
- National Alliance for Solar Thermal Energy. Release of the “China Solar Thermal Power Industry Blue Book 2023”. Available online: http://www.cnste.org/html/jiaodian/2024/0118/12158.html (accessed on 27 December 2024).
- CSP Focus. Hami 50 MW CSP Project. Available online: http://www.cspfocus.cn/en/study/detail_66.htm (accessed on 24 September 2023).
- Cerro Dominador. Cerro Dominador Project. Available online: https://cerrodominador.com/?lang=en (accessed on 24 September 2023).
- Wikipedia. Cerro Dominador Solar Thermal Plant. Available online: https://en.wikipedia.org/wiki/Cerro_Dominador_Solar_Thermal_Plant (accessed on 24 November 2024).
- NREL. Concentrating Solar Power Projects in China. Available online: https://solarpaces.nrel.gov/by-country/CN (accessed on 25 November 2024).
- Sohu. Development Experience of Solar Thermal Power Generation Projects. Available online: https://www.sohu.com/a/333622056_734062 (accessed on 25 November 2024).
- NREL. Concentrating Solar Power Projects—DEWA CSP Tower Project. Available online: https://solarpaces.nrel.gov/projects (accessed on 25 November 2024).
- WeChat Public Account. DEWA Solar Power Plant (UAE): First Molten Salts Injected into the Receiver. Available online: https://mp.weixin.qq.com/s?__biz=MzUzNTQ0ODU3Mg==&mid=2247503802&idx=1&sn=18014064837847ad6ac9be2a06cd8f77&chksm=fa87d129cdf0583f7532a766417bf35d2c120411c6eecacaff22fdd335a71032d130d6257ff5&scene=27 (accessed on 25 November 2024).
- Pavlović, T.M.; Radonjić, I.S.; Milosavljević, D.D.; Pantić, L.S. A Review of Concentrating Solar Power Plants in the World and Their Potential Use in Serbia. Renew. Sustain. Energy Rev. 2012, 16, 3891–3902. [Google Scholar] [CrossRef]
- He, Y.L.; Wang, K.; Qiu, Y.; Du, B.C.; Liang, Q.; Du, S. Review of the solar flux distribution in concentrated solar power: Non-uniform features, challenges, and solutions. Appl. Therm. Eng. 2019, 149, 448–474. [Google Scholar] [CrossRef]
- Tao, W.Q. Numerical Heat Transfer, 2nd ed.; Xi’an Jiaotong University Press: Xi’an, China, 2001. [Google Scholar]
- Li, L.; Li, Y.S.; Sun, J. Prospective fully-coupled multi-level analytical methodology for concentrated solar power plants: Applications. Appl. Therm. Eng. 2017, 118, 159–170. [Google Scholar] [CrossRef]
- Pacheco, J.E. Final Test and Evaluation Results from the Solar Two Project; Department of Energy, Sandia National Laboratories: Albuquerque, NM, USA, 2002. [Google Scholar]
- Wang, W.Q.; Li, M.J.; Jiang, R.; Cheng, Z.D.; He, Y.L. A Comparison Between Lumped Parameter Method and Computational Fluid Dynamics Method for Steady and Transient Optical-Thermal Characteristics of the Molten Salt Receiver in Solar Power Tower. Energy 2022, 245, 123253. [Google Scholar] [CrossRef]
- Xu, L.; Stein, W.; Kim, J.S.; Too, Y.C.S.; Guo, M.; Wang, Z. Transient numerical model for the thermal performance of the solar receiver. Appl. Therm. Eng. 2018, 141, 1035–1047. [Google Scholar] [CrossRef]
- Li, L.; Coventry, J.; Bader, R.; Pye, J.; Lipiński, W. Optics of Solar Central Receiver Systems: A Review. Opt. Express 2016, 24, A985–A1007. [Google Scholar] [CrossRef]
- Pfahl, A.; Coventry, J.; Röger, M.; Wolfertstetter, F.; Vásquez-Arango, J.; Gross, F.; Arjomandi, M.; Schwarzbözl, P.; Geiger, M.; Liedke, P. Progress in Heliostat Development. Sol. Energy 2017, 152, 3–37. [Google Scholar] [CrossRef]
- Richter, P.; Tinnes, J.; Aldenhoff, L. Accurate Interpolation Methods for the Annual Simulation of Solar Central Receiver Systems Using Celestial Coordinate System. Sol. Energy 2021, 213, 328–338. [Google Scholar] [CrossRef]
- Kistler, B.L. A User’s Manual for DELSOL3: A Computer Code for Calculating the Optical Performance and Optimal System Design for Solar Thermal Central Receiver Plants; Sandia National Laboratories: Albuquerque, NM, USA, 1986; pp. 1–239. [Google Scholar]
- Rodríguez-Sánchez, M.R.; Marugan-Cruz, C.; Acosta-Iborra, A.; Santana, D. Comparison of simplified heat transfer models and CFD simulations for molten salt external receiver. Appl. Therm. Eng. 2014, 73, 993–1005. [Google Scholar] [CrossRef]
- Biggs, F.; Vittitoe, C.N. HELIOS: A Computational Model for Solar Concentrators. In Technical Report, SAND77-1185C; Sandia National Laboratories: Albuquerque, NM, USA, 1977. [Google Scholar]
- Wendelin, T. SolTRACE: A New Optical Modeling Tool for Concentrating Solar Optics. In Proceedings of the ISEC 2003: International Solar Energy Conference, New York, NY, USA, 15–18 March 2003; pp. 253–260. [Google Scholar]
- Qiu, Y.; He, Y.L.; Li, P.W.; Du, B.C. A Comprehensive Model for Analysis of Real-Time Optical Performance of a Solar Power Tower with a Multi-Tube Cavity Receiver. Appl. Energy 2017, 185, 589–603. [Google Scholar] [CrossRef]
- FluxSPT Software Tool. Available online: http://ise.uc3m.es/research/solar-energy/fluxspt (accessed on 28 November 2024).
- Flesch, R.; Frantz, C.; Quinto, D.M.; Schwarzbözl, P. Towards an Optimal Aiming for Molten Salt Power Towers. Sol. Energy 2017, 155, 1273–1281. [Google Scholar] [CrossRef]
- Dellin, T.A.; Fish, M.J. User’s Manual for DELSOL: A Computer Code for Calculating the Optical Performance, Field Layout, and Optimal System Design for Solar Central Receiver Plants; Technical Report, SAND79-8215; Sandia National Laboratories: Albuquerque, NM, USA, 1979. [Google Scholar]
- Schwarzbözl, P.; Pitz-Paal, R.; Schmitz, M. Visual HFLCAL—A Software Tool for Layout and Optimisation of Heliostat Fields. In Proceedings of the 15th SolarPACES International Symposium on Concentrating Solar Power and Chemical Energy, Berlin, Germany, 15–19 September 2009. [Google Scholar]
- Modest, M.F. Radiative Heat Transfer, 2nd ed.; McGraw-Hill: New York, NY, USA, 1993. [Google Scholar]
- Zhang, Q.; Li, X.; Wang, Z.; Zhang, J.; El-Hefni, B.; Xu, L. Modeling and Simulation of a Molten Salt Cavity Receiver with Dymola. Energy 2015, 93, 1373–1384. [Google Scholar] [CrossRef]
- Berger, X.; Buriot, D.; Garnier, F. About the Equivalent Radiative Temperature for Clear Skies. Sol. Energy 1984, 32, 725. [Google Scholar] [CrossRef]
- Fritsch, A.; Uhlig, R.; Marocco, L.; Frantz, C. A Comparison Between Transient CFD and FEM Simulations of Solar Central Receiver Tubes Using Molten Salt and Liquid Metals. Sol. Energy 2017, 155, 259–266. [Google Scholar] [CrossRef]
- Rodriguez-Sanchez, M.R.; Soria-Verdugo, A. Thermal Design Guidelines of Solar Power Towers. Appl. Therm. Eng. 2014, 63, 428–438. [Google Scholar] [CrossRef]
- Michael, J.W. Simulation and Predictive Performance Modeling of Utility-Scale Central Receiver System Power Plants. Ph.D. Thesis, University of Wisconsin-Madison, Madison, WI, USA, 2008. [Google Scholar]
- Siebers, D.L.; Kraabel, J.S. Estimating Convective Energy Losses from Solar Central Receivers; Sandia National Laboratories: Livermore, CA, USA, 1984. [Google Scholar]
- Xu, L.; Stein, W.; Kim, J.S.; Wang, Z. Three-Dimensional Transient Numerical Model for the Thermal Performance of the Solar Receiver. Renew. Energy 2018, 120, 550–566. [Google Scholar] [CrossRef]
- Siebers, D.L.; Moffatt, R.F.; Schwind, R.G. Experimental Variable Properties Natural Convection from a Large, Vertical, Flat Surface. ASME J. Heat Transf. 1985, 107, 124–132. [Google Scholar] [CrossRef]
- Wang, P.; Li, J.; Zhao, L.; Wang, X.; Liu, D. Thermal and Exergy Performance of Molten Salt External Cylindrical Receiver of Solar Power Towers. Proc. CSEE 2019, 39, 3605–3613. [Google Scholar] [CrossRef]
- Achenbach, E. The Effect of Surface Roughness on the Heat Transfer from a Circular Cylinder to the Cross Flow of Air. Int. J. Heat Mass Transf. 1977, 20, 359–369. [Google Scholar] [CrossRef]
- Kraabel, J.S. An Experimental Investigation of Natural Convection from a Side-Facing Cubical Cavity. In Proceedings of the ASME-JSME Thermal Engineering Joint Conference, Honolulu, HI, USA, 20–24 March 1983; pp. 299–306. [Google Scholar]
- Kays, W.M.; Crawford, M.E. Convective Heat and Mass Transfer, 2nd ed.; McGraw-Hill: New York, NY, USA, 1980. [Google Scholar]
- Yu, Q.; Fu, P.; Yang, Y.; Qiao, J.; Wang, Z.; Zhang, Q. Modeling and parametric study of molten salt receiver of concentrating solar power tower plant. Energy 2020, 200, 117505. [Google Scholar] [CrossRef]
- Zou, Q. Study of Flow and Heat Transfer Performance and Design of Molten Receiver in Solar Power Plants. Ph.D. Thesis, Zhejiang University, Hangzhou, China, 2014. [Google Scholar]
- Uhlig, R.; Frantz, C.; Fritsch, A. Effects of vertically ribbed surface roughness on the forced convective heat losses in central receiver systems. AIP Conf. Proc. 2016, 1734, 030036. [Google Scholar] [CrossRef]
- Qiu, Y.; Li, M.J.; Zhang, H.H.; Ning, B. Numerical and Experimental Study on Heat Transfer and Flow Features of Representative Molten Salts for Energy Applications in Turbulent Tube Flow. Heat Mass Transf. 2019, 135, 732–745. [Google Scholar] [CrossRef]
- Li, B.; Feng, B.; He, Y.L.; Tao, W.Q. Experimental Study on Friction Factor and Numerical Simulation on Flow and Heat Transfer in an Alternating Elliptical Axis Tube. Appl. Therm. Eng. 2006, 26, 2336–2344. [Google Scholar] [CrossRef]
- Incropera, F.P.; Bergman, T.L.; Lavine, A.S.; DeWitt, D.P. Fundamentals of Heat and Mass Transfer, 7th ed.; Wiley: Hoboken, NJ, USA, 2011. [Google Scholar]
- Chang, C. Heat Transfer in the Fully Developed Region of Circular Tube Flow with Non-Uniform Heat Flux Around the Circumference. Ph.D. Thesis, Graduate School of the Chinese Academy of Sciences, Beijing, China, 2008. [Google Scholar]
- Hojjat, M.; Etemad, S.G.; Bagheft, R. Turbulent Forced Convection Heat Transfer of Non-Newtonian Nanofluids. Exp. Therm. Fluid Sci. 2011, 35, 1351–1356. [Google Scholar] [CrossRef]
- Wang, Q.L.; Huang, J.C.; Shen, Z.C.; Yao, Y.; Pei, G.; Yang, H.X. Negative Thermal-Flux Phenomenon and Regional Solar Absorbing Coating Improvement Strategy for the Next-Generation Solar Power Tower. Energy Convers. Manag. 2021, 247, 114756. [Google Scholar] [CrossRef]
- Liao, Z.R. A Study on the Safety of the Molten Salt Solar Central Receiver. Ph.D. Thesis, Beijing University of Technology, Beijing, China, 2009. [Google Scholar]
- Liu, B. Experimental Study on Forced Convection Heat Transfer in Molten Salt Circular Tubes. Ph.D. Thesis, Beijing University of Technology, Beijing, China, 2009. [Google Scholar]
- Aichmayer, L. Solar Receiver Design and Verification for Small-Scale Polygeneration Unit. Master’s Thesis, Graz University of Technology, Graz, Austria, 2011. [Google Scholar]
- Liu, B.; Wu, Y.T.; Ma, C.F.; Ye, M.; Guo, H. Turbulent Convective Heat Transfer with Molten Salt in a Circular Pipe. Int. Commun. Heat Mass Transf. 2009, 36, 912–916. [Google Scholar] [CrossRef]
- Verein Deutscher Ingenieure. VDI-Wärmeatlas, 10th ed.; Springer: Düsseldorf, Germany, 2006. [Google Scholar]
- Gnielinski, V. New Equations for Heat and Mass-Transfer in Turbulent Pipe and Channel Flow. Int. Chem. Eng. 1976, 16, 359–368. [Google Scholar]
- Colebrook, C.F. Turbulent Flow in Pipes, with Particular Reference to the Transition Region Between the Smooth and Rough Pipe Laws. J. Inst. Civ. Eng. 1939, 11, 133–156. [Google Scholar] [CrossRef]
- Zhou, H.; Li, Y.W.; Zhu, Y.F.; Fang, W.F.; Liu, D.; Zhou, M.X.; Cen, K. Experimental and numerical evaluation of a lab-scale external solar receiver. J. Renew. Sustain. Energy 2020, 12, 043705. [Google Scholar] [CrossRef]
- Sánchez-González, A.; Rodríguez-Sánchez, M.R.; Santana, D. Aiming Strategy Model Based on Allowable Flux Densities for Molten Salt Central Receivers. Sol. Energy 2017, 157, 1130–1144. [Google Scholar] [CrossRef]
- Wang, W.Q.; Yu, Q.; Li, M.J.; He, Y.L.; Cheng, Z.D. Coupled Optical and Thermal Performance of a Fin-Like Molten Salt Receiver for the Next-Generation Solar Power Tower. Appl. Energy 2020, 272, 115079. [Google Scholar] [CrossRef]
- Marocco, L.; Fritsch, A.; Uhlig, R. ASTRID©—Advanced Solar Tubular Receiver Design: A Powerful Tool for Receiver Design and Optimization. In Proceedings of the SolarPACES Conference Proceedings, Casablanca, Morocco, 2–5 October 2018; Available online: https://www.solarpaces.org (accessed on 28 November 2024).
- Sánchez-González, A.; Santana, D. Solar Flux Distribution on Central Receivers: A Projection Method from Analytic Function. Renew. Energy 2015, 74, 576–587. [Google Scholar] [CrossRef]
- Parvaz, M.; Mohammadi, H.; Assareh, E. Effect of Different Operation Strategies on Transient Solar Thermal Power Plant Simulation Models with Molten Salt as Heat Transfer Fluid—Considering Five Cities Under Different Climate Zones in Dubai and Iran. Therm. Sci. Eng. Prog. 2023, 38, 101654. [Google Scholar] [CrossRef]
- Li, J.H.; Yi, F.X.; Zhang, X.Z.; Li, X.B.; Li, Q.H.; Mi, X.L.; Hu, Z. Development of Solar Project Designer 1000 Software for Tower Solar Power Systems. Sol. Energy 2019, 9, 44–50. [Google Scholar]
- Xu, M.; Wang, X.; Xiao, B.; Zhou, Z.; Peng, H.W. Performance Modeling and Simulation of a Molten Salt Tower Solar Power System. Acta Energiae Solaris Sin. 2022, 43, 238–245. [Google Scholar] [CrossRef]
- He, X.X.; Xue, Z.H.; Chen, H.Y.; Wang, W.F. Simulation and optimization of solar thermal tower power system with indirect-heated supercritical CO2 Brayton cycles. Therm. Power Gener. 2019, 48, 53–58. [Google Scholar]
- Li, X.; Kong, W.Q.; Wang, Z.F.; Chang, C.; Bai, F.W. Thermal model and thermodynamic performance of molten salt cavity receiver. Renew. Energy 2010, 35, 981–988. [Google Scholar] [CrossRef]
- Liu, H.T.; Zhai, R.R.; Patchigolla, K.; Turner, P.; Yang, Y.P. Model Predictive Control of a Combined Solar Tower and Parabolic Trough Aided Coal-Fired Power Plant. Appl. Therm. Eng. 2021, 193, 116998. [Google Scholar] [CrossRef]
- Arnaoutakis, G.E.; Papadakis, N.; Katsaprakakis, D.A. CombiCSP: A Python Routine for Dynamic Modeling of Concentrating Solar Power Plants. Softw. Impacts 2022, 13, 100367. [Google Scholar] [CrossRef]
- Arnaoutakis, G.E.; Katsaprakakis, D.A.; Christakis, D.G. Dynamic Modeling of Combined Concentrating Solar Tower and Parabolic Trough for Increased Day-to-Day Performance. Appl. Energy 2022, 323, 119450. [Google Scholar] [CrossRef]
- Cox, J.L.; Hamilton, W.T.; Newman, A.M. Parametric Analysis on Optimized Design of Hybrid Solar Power Plants. Sol. Energy 2023, 252, 195–217. [Google Scholar] [CrossRef]
- Adnan, M.; Ullah, M.Z.A.; Gungor, A.; Rizwan, M.; Naqvi, S.R. Thermo-Economic Analysis of Integrated Gasification Combined Cycle Co-Generation System Hybridized with Concentrated Solar Power Tower. Renew. Energy 2022, 198, 654–666. [Google Scholar] [CrossRef]





















| Project and Ref. | Sponsor/ Developer | Country | Capacity (MWe) | Annual Power Generation (GWh/yr) * | Start Year | Field Reflective Area (m2) | Receiver Type and Outlet Parameter | Working Fluid | Storage |
|---|---|---|---|---|---|---|---|---|---|
| PS10 [9] | Abengoa Solar | Spain | 10 | 23 | 2007 | 75,000 | Cavity 4.5 MPa 300 °C | Water/ steam | <1 h, pressurized water |
| PS20 [9] | Abengoa Solar | Spain | 20 | 48 | 2009 | 150,000 | Cavity 4.5 MPa 300 °C | Water/ steam | <1 h, pressurized water |
| Gemasolar [11,12] | Torresol Energy | Spain | 19.9 | 110 | 2011 | 304,750 | External 565 °C | Molten salt | 15 h, two-tank direct |
| Delingha I [13] | CosinSolar | China | 10 | 120 | 2013 | 63,000 | External 568 °C | Water and molten salt | 2 h, two-tank direct |
| Ivanpah SEGS [14] | BrightSource | USA | 392 | 1079 | 2014 | 2,600,000 | External 565 °C | Water/ steam | None |
| Crescent Dunes [15,16] | SolarReserve | USA | 110 | 500 | 2015 | 1,200,000 | External 565 °C | Molten salt | 10 h, two-tank direct |
| Khi Solar One [15] | Abengoa Solar | S. Africa | 50 | 180 | 2016 | 576,800 | Cavity 530 °C | Water/ steam | 2 h, saturated vapor |
| Dunhuang I [17] | SHOUHANG HIGH-TECH | China | 10 | 50 | 2016 | 176,137 | External 565 °C | Molten salt | 15 h, two-tank direct |
| Ashalim Plot B [18] | Megalim | Israel | 121 | 320 | 2018 | 1,052,480 | External 600 °C | Water/ steam | None |
| Delingha II [19] | CosinSolar | China | 50 | 146 | 2018 | 542,700 | External 565 °C | Molten salt | 7 h, two-tank direct |
| Dunhuang II [20] | SHOUHANG HIGH-TECH | China | 100 | 390 | 2018 | 1,400,000 | External 565 °C | Molten salt | 11 h, two-tank direct |
| NOOR III [9,21] | ACWA, Senser | Morocco | 150 | 500 | 2019 | 1,317,200 | External 565 °C | Molten salt | 7.5 h, two-tank direct |
| Gonghe [22] | POWER CHINA | China | 50 | 156.9 | 2019 | 600,320 | External 565 °C | Molten salt | 6 h, two-tank direct |
| Haixi [22] | LUNENG GROUP | China | 50 | 160 | 2019 | 610,000 | External 565 °C | Molten salt | 12 h, two-tank direct |
| Hami [23] | CEEC, CPECC | China | 50 | 198.3 | 2019 | 703,250 | External 565 °C | Molten salt | 13 h, two-hot-tank and one-cold-tank direct |
| Cerro Dominador [24,25] | Abengoa, Acciona | Chile | 110 | 950 | 2021 | 1,484,000 | External >560 °C | Molten salt | 17.5 h, two-tank direct |
| Yumen [26,27] | Parasol Energy, Xinchen CSP | China | 50 | 216 | 2022 | 208,240 | External 565 °C | Molten salt | 9 h, two-tank direct |
| DEWA Tower [28,29] | ACWA, Shanghai Electric | UAE | 100 | n.a. | 2023 | 1,800,000 | External 565 °C | Molten salt | 15 h, two-tank direct |
| Wind Speed/ (m·s−1) | Average Convective Heat Transfer Coefficient/(W/m2·K) * | ||
|---|---|---|---|
| 30 °C | 200 °C | 400 °C | |
| 1 | 18.30 | 18.01 | 17.90 |
| 3 | 32.75 | 32.37 | 32.28 |
| 6 | 50.50 | 50.10 | 49.82 |
| 9 | 62.40 | 63.40 | 62.15 |
| 12 | 75.30 | 74.62 | 74.45 |
| 15 | 87.90 | 86.96 | 88.77 |
| 18 | 99.70 | 98.53 | 98.34 |
| 21 | 111.20 | 109.75 | 109.57 |
| 24 | 122.10 | 120.46 | 120.31 |
| 27 | 132.60 | 131.05 | 130.82 |
| 30 | 142.90 | 141.08 | 140.83 |
| Ref. | Model 1 | Optical | Solid 2 | Fluid 2 | |||
|---|---|---|---|---|---|---|---|
| Boundary Conditions | Convective Heat Loss | Radiative Heat Loss | Nu | Turbulence Model | |||
| [78] | SM 2D(z,φ) | Experiment (CCD camera and radiometer) | Uniform wall temperature | (15) | (8) Cross-string method | - | - |
| SM 1D(z) | Experiment (CCD camera and radiometer) | Uniform wall temperature | (15) | (8) Cross-string method | - | - | |
| [62] | SM 1D(z) | Assumes uniform incident radiation | Uniform heat flux density | Based on Table 2 interpolation | (10) | (40) | - |
| [36] | SM 1D(z) | Solar flux data from Ref. [79] | Uniform heat flux density | (20–21) | (10) | (38) | - |
| [56] | SM 3D(z,r,φ) | Solar flux data from Ref. [79] | Uniform heat flux density | (20–21) | (10) | (41) | - |
| [35] | SM 0D | SPTOPTIC | Uniform heat flux density | (15) | (10) | (43) | - |
| NM 3D(z,r,φ) | SPTOPTIC | Discrete solution with ANSYS FLUENT 18.2, Geometric model constructed using Gambit 2.4.6 | Standard k-ε Equations (32)–(34) | ||||
| [80] | NM 3D(z,r,φ) | SPTOPTIC | Discrete solution with ANSYS FLUENT 18.2, Discrete Ordinates (DO) radiation model | Standard k-ε Equations (32)–(34) | |||
| [52,81] | NM 3D(z,r,φ) | MCRT | Using Fluid116 in ANSYS R16.2, CFD method | k-ω SST Equations (35)–(37) | |||
| SM 2D(z,φ) | MCRT | n.a. | CFD simulation results from Ref. [64] | n.a. | (45) | - | |
| [50] | SM 1D(z) | Experiment | n.a. | (15) | (8) MCRT method | (46) | - |
| [71] | AM | qq″ = q0″cos(q), at the frontside endpoint q = 0 | n.a. | n.a. | (8) Differential method | (42) | - |
| [41,53] | NM 3D(z,r,φ) | DELSOL3 | ANSYS Fluent numerical simulation, Discrete Ordinates (DO) radiation model | Standard k-ε Equations (32)–(34) | |||
| SM 2D(z,φ) | DELSOL3 | Uniform wall temperature | (20–21) | (8) Cross-string method | n.a. | - | |
| SM 2D(z,φ) | DELSOL3 | Uniform heat flux density | (20–21) | (8) Cross-string method | n.a. | - | |
| SM 1D(z) | DELSOL3 | Uniform heat flux density | (20–21) | (10) | n.a. | - | |
| Ref. | Model | Validation | Performance |
|---|---|---|---|
| [78] | SM 2D(z,φ) | Compared with experimental data (light source: 15 xenon lamps, 150 kW) | Simulated backside wall temperature: 10/11 measurement points have a deviation <5%, and 1/11 measurement point has a deviation < 10%. |
| SM 1D(z) | Simulated maximum tube wall temperature deviation: ~8 °C (1.8%); molten salt outlet temperature deviation: ~0.9 °C (0.22%). | ||
| [62] | SM 1D(z) | Compared with Solar Two plant experimental report [34] (3/22/99 and 3/24/99) | Outlet temperature deviation compared with experimental data: <1 °C; receiver efficiency is approximately 0.4%~0.5% lower than experimental values. |
| [36] | SM 1D(z) | Compared with the results from Ref. [79] | For 2 cases: molten salt temperature distribution deviation is within ±5 °C (±1.5%). |
| [56] | SM 3D(z,r,φ) | Compared with the results from Ref. [79] | For 1 case: molten salt temperature distribution deviation is within ±6 °C. |
| [35] | SM 0D | Compared with Solar Two plant experimental report [34] (7 cases), comparison between the two models | Receiver efficiency deviation < 2.0%, NM model outlet temperature rise time >2× SM model, steady-state outlet temperature difference < 2.0 °C. |
| NM 3D(z,r,φ) | |||
| [80] | NM 3D(z,r,φ) | Compared with Solar Two plant experimental report [34] (5 cases), aiming strategy from Ref. [82] | Receiver efficiency error < 1.0%. |
| [52,81] | NM 3D(z,r,φ) | Compared with Solar Two plant experimental report [34] (9/29/97, 3/5/99 and 3/23/99) | Maximum receiver efficiency error is 1.9%, corresponding to medium wind speed (3.4 m/s) conditions. |
| SM 2D(z,φ) | Maximum receiver efficiency error is 1.7%, corresponding to medium wind speed (3.4 m/s) conditions. | ||
| [50] | SM 1D(z) | Compared with dynamic experimental processes under 11 different cases | Faster outlet temperature rise in simulation, the maximum relative error is 7% in dynamic process, and less than 2% in steady-state process. |
| [71] | AM | Compared with the allowable flux density of the Solar Two receiver | At 465 °C molten salt temperature, the simulated allowable flux density (0.88 MW/m2) closely matches Solar Two’s (0.85 MW/m2). |
| [41,53] | NM 3D(z,r,φ) | - | - |
| SM 2D(z,φ) | Compared with the NM in this research | Molten salt outlet temperature slightly lower than NM model; maximum molten salt temperature error ~17 °C (7.5%) at receiver outlet; maximum tube wall temperature error 20 °C (2.5%). | |
| SM 2D(z,φ) | Compared with the NM in this research | Molten salt outlet temperature is slightly lower than the NM. | |
| SM 1D(z) | Compared with other models in this research | Tube wall temperature is ~200 °C (30%) lower than other models, with the maximum temperature location differing; higher solar heat flux increases model discrepancies. |
| Ref. | Mesh Numbers * | Computational Speeds * |
|---|---|---|
| Yu et al. [62] LPM | Total receiver: 168 One tube: 7 (axial) | n.a. |
| Wang et al. I [80] CFD | Total receiver: 3.6 million | n.a. |
| Wang et al. II [35] LPM | Total receiver: 3.3 million One tube: wall: 40 × 12 (axial × circumferential), molten salt: no cross-sectional mesh | The receiver start process: RAM 12 GB: 324 s, RAM 32 GB: 334 s |
| Wang et al. II [35] CFD | Total receiver: 3.6 million One tube: wall: 40 × 12 (axial × circumferential), molten salt: cross-sectional mesh included | The receiver start process: RAM 12 GB: out of memory, RAM 32 GB: 1543 s |
| Fristsch et al. [52] FEM | One tube: wall: 200 × 36 (axial × circumferential), molten salt: no cross-sectional mesh | n.a. |
| Fristsch et al. [52] CFD | n.a. | n.a. |
| Ref. | System | Research Content | Methods/Platforms * |
|---|---|---|---|
| SAM [10] | Multiple renewable energy systems (including solar, wind, geothermal, etc.) | Performance simulation and economic evaluation of renewable energy systems | EES platform and TRNSYS |
| Parvaz et al. [83] | CSP tower system with steam Rankine cycle | Operational strategies and environmental impacts on annual performance | EES platform |
| Li et al. [84] SPD1000 | CSP tower system with steam Rankine cycle | System design, scheme optimization, and data analysis | C++/Fortran language, Visual Studio 2010 |
| Xu et al. [85] | CSP tower system with steam Rankine cycle | Evaluate performance and grid adaptability | n.a. |
| He et al. [86] | CSP tower system with supercritical CO2 cycle | Optimize operating parameters for improved thermal efficiency | MATLAB platform |
| Liu et al. [88] | 600 MWe coal-fired power plant integrated with parabolic trough and tower solar systems | Optimize dispatch strategy and analyze design sensitivity | Ebsilon Professional platform |
| Arnaoutakis et al. [89,90] CombiCSP | Combined operation system for parabolic trough and tower systems | Analyze annual power generation and economic performance | Python |
| Cox et al. [91] | PV-CSP hybrid power supply system | Parameter analysis and optimization design of hybrid power plants | HOOP platform |
| Adnan et al. [92] | IGCC hybrid energy system integrated with a tower CSP plant | Integrated simulation and economic analysis | SAM and Aspen Plus® platform |
| Ref. | Receiver Thermal Model |
|---|---|
| SAM [10] | The details are introduced in Section 3. |
| Parvaz et al. [83] | where Ploss denotes heat loss from receiver to the environment, in W. va denotes the wind speed, in m/s. |
| Li et al. [84] SPD1000 | where Ar,i denotes the receiver differential element area, in m2. |
| Xu et al. [85] | The details are not mentioned. |
| He et al. [86] | where the proportion of heat loss due to conduction (Pcond) can be neglected for well-insulated systems. |
| Liu et al. [88] | The details are not mentioned. |
| Arnaoutakis et al. [89,90] CombiCSP | |
| Cox et al. [91] Adnan et al. [92] | The same as SAM. |
Disclaimer/Publisher’s Note: The statements, opinions and data contained in all publications are solely those of the individual author(s) and contributor(s) and not of MDPI and/or the editor(s). MDPI and/or the editor(s) disclaim responsibility for any injury to people or property resulting from any ideas, methods, instructions or products referred to in the content. |
© 2025 by the authors. Licensee MDPI, Basel, Switzerland. This article is an open access article distributed under the terms and conditions of the Creative Commons Attribution (CC BY) license (https://creativecommons.org/licenses/by/4.0/).
Share and Cite
Li, X.; Bai, F. A Review on the Thermal Modeling Method for Molten Salt Receivers of Concentrating Solar Power Tower Plants. Energies 2025, 18, 292. https://doi.org/10.3390/en18020292
Li X, Bai F. A Review on the Thermal Modeling Method for Molten Salt Receivers of Concentrating Solar Power Tower Plants. Energies. 2025; 18(2):292. https://doi.org/10.3390/en18020292
Chicago/Turabian StyleLi, Xinyi, and Fengwu Bai. 2025. "A Review on the Thermal Modeling Method for Molten Salt Receivers of Concentrating Solar Power Tower Plants" Energies 18, no. 2: 292. https://doi.org/10.3390/en18020292
APA StyleLi, X., & Bai, F. (2025). A Review on the Thermal Modeling Method for Molten Salt Receivers of Concentrating Solar Power Tower Plants. Energies, 18(2), 292. https://doi.org/10.3390/en18020292

