Abstract
Targeting the classification and evaluation of chemical flooding well groups in medium-thick sandstone reservoirs (single-layer thickness: 5–15 m), this study proposes a multi-level classification model based on decision trees. Through the comprehensive analysis of key static factors influencing chemical flooding efficiency, a four-tier classification index system was established, comprising: interlayer/baffle development frequency (Level 1), thickness-weighted permeability rush coefficient (Level 2), reservoir rhythm characteristics (Level 3), and pore-throat radius-based reservoir connectivity quality (Level 4) as its core components. The model innovatively transforms common reservoir physical parameters (porosity and permeability) into pore-throat radius parameters to enhance guidance for polymer molecular weight design, while employing a thickness-weighted permeability rush coefficient to simultaneously characterize heterogeneity impacts from both permeability and thickness variations. Unlike existing classification methods primarily designed for thin-interbedded reservoirs—which consider only connectivity or apply fuzzy mathematics-based normalization—this model specifically addresses medium-thick reservoirs’ unique challenges of interlayer development and intra-layer heterogeneity. Furthermore, its decision tree architecture clarifies classification logic and significantly reduces data preprocessing complexity. In terms of engineering practicality, the classification results are directly linked to well-group development bottlenecks, as validated in the J16 field application. By implementing customized chemical flooding formulations tailored to the study area, the production performance in the expansion zone achieved comprehensive improvement: daily oil output dropped from 332 tons to 243 tons, then recovered to 316 tons with sustained stabilization. Concurrently, recognizing that interlayer barriers were underdeveloped in certain well groups during production layer realignment, coupled with strong vertical heterogeneity posing polymer channeling risks, targeted profile modification and zonal injection were implemented prior to flooding conversion. This intervention elevated industrial replacement flooding production in the study area from 69 tons to 145 tons daily post-conversion. This framework provides a theoretical foundation for optimizing chemical flooding pilot well-group selection, scheme design, and dynamic adjustments, offering significant implications for enhancing oil recovery in medium-thick sandstone reservoirs through chemical flooding.
1. Introduction
Chemical flooding serves as a critical enhanced oil recovery (EOR) method for significantly improving recovery in medium-high permeability sandstone reservoirs with light oil. It also represents a pivotal technological approach and development direction for porous reservoirs at high-water-cut stages, offering substantial economic benefits and extensive application prospects [1,2,3,4,5,6,7,8,9]. As chemical flooding technology matures, its application targets have progressively transitioned to reservoirs featuring more complex structures, poorer physical properties, stronger heterogeneity, and special oil types. However, integrated reservoirs remain the primary targets for chemical flooding implementation in major oilfields [1,7]. Current research on chemical flooding primarily focuses on microscopic aspects such as displacement mechanisms, adaptability analysis of chemical formulation systems, formulation optimization, and formation damage control [3,4,10,11,12,13,14], while largely neglecting comprehensive investigation of macroscopic geological characteristics of target reservoirs. Even in the most favorable integrated sandstone reservoirs with relatively simple geological features, various operational conflicts inevitably arise during large-scale chemical flooding implementation across multiple zones. Timely and targeted dynamic control is therefore crucial for ensuring overall flooding efficacy. Refined well-group classification and evaluation provide the foundation for customized scheme design and rapid on-site adjustments. However, the complexity of geological factors influencing chemical flooding effectiveness, coupled with difficulties in establishing definitive classification criteria, presents significant challenges for precise well-group assessment. Consequently, a holistic approach integrating all influential factors with production dynamics is essential to enable refined classification of chemical flooding well groups, thereby guiding scheme design and rapid benchmark-based adjustments in field operations.
Current classification methods for chemical flooding well groups remain limited and predominantly target thin-interbedded reservoirs (single-layer thickness: 1–5 m). For such reservoirs, key static influencing factors center on property-based connectivity quality, internal reservoir rhythm, and inter-layer heterogeneity. However, medium-thick sandstone reservoirs require additional consideration of interlayer development and intra-layer heterogeneity beyond these factors. Moreover, their chemical flooding production behaviors differ significantly: thin-interbedded reservoirs exhibit superior stability due to developed interlayers that prevent chemical agent upward channeling or downward leakage—a characteristic advantage over thicker formations. Previous studies primarily classified well groups based on permeability relationships between injectors and producers as an indicator of reservoir connectivity. However, this approach exhibits two critical limitations [15,16,17,18]. Firstly, developed specifically for Type II reservoirs in the Daqing Oilfield characterized by single-layer (thickness < 5 m), narrow channel sands, and poor sand-body continuity, it demonstrates limited applicability to medium-thick layered reservoirs (single-layer thickness 5–10 m). Then, it considers only reservoir connectivity quality while neglecting key factors significantly impacting chemical flooding efficiency—particularly heterogeneity—resulting in simplistic well-group classifications and failing to provide comprehensive guidance. Alternatively, some researchers employ statistical analysis and fuzzy mathematics to classify chemical flooding well groups, conducting correlation analysis and impact weight assessment of multiple indicators representing chemical flooding efficiency factors, and subsequently consolidating these multivariate parameters into a unified classification index through normalization [19,20,21]. However, this purely mathematical approach suffers from three fundamental limitations: (1) the classification system involves numerous complex indicators, imposing significant data preprocessing burdens; (2) it requires extensive post-flooding performance data to determine factor weights; and (3) most critically, consolidating distinct indicators serving different purposes into one parameter compromises logical coherence and yields classifications with limited applicability for guiding chemical flooding operations.
Therefore, this study establishes a comprehensive classification and evaluation method for chemical flooding well groups in medium-thick sandstone reservoirs by holistically integrating influential factors and adopting decision tree logic. The method features complete yet streamlined classification indicators, a clear hierarchical structure, and an intuitive operational framework. Optimized indicators minimize data preprocessing requirements while the human decision-like structure enhances interpretability, providing actionable guidance for chemical scheme design and rapid benchmark-based adjustments in field operations. The core structure and logic of the framework is transferable to other clastic reservoirs (sandstone and conglomerate) for chemical flooding. The key is to recalibrate the classification threshold according to the dominant geological characteristics of the target reservoir, and potentially increase or modify specific indicators.
2. Geological Setting
The Jin 16 Block is structurally situated in the central Huanxiling Oilfield within the western slope of the Liaohe Depression’s western sag (Figure 1) [22,23,24]. This tectonically integrated reservoir forms a south-dipping nose structure bounded by two NE-trending normal fault sets [25,26]. The target Xinglongtai formation for chemical flooding comprises three oil-bearing series (I, II, and III) (Figure 2), with flooding operations concentrating on Series II and III. Series II is subdivided into eight sub-layers (II-1 to II-8), while Series III contains ten sub-layers (III-1 to III-10) (Figure 3). The reservoir belongs to a front subfacies of fan-delta deposition, with estuary bars representing the favorable accumulation facies belts [27,28,29]. Laterally rapid and vertically significant sandbody variations are observed, exhibiting single-layer thicknesses ranging from 1 to 20 m. Characterized as an extra-high porosity (30.9–33.3%) and extra-high- to high-permeability reservoir, permeability values span a broad spectrum from 1011 to 4437 mD. Moderate planar heterogeneity contrasts with pronounced intra-layer heterogeneity, classifying it as a moderately to strongly heterogeneous reservoir. This lithologic-structural reservoir demonstrates excellent connectivity (>90% connectivity coefficient under 150 m square well pattern conditions).
Figure 1.
Structural location, stratigraphic development characteristics of the Jin 16 Block, in the Liaohe Depression’s western sag. (A): Geographic location of the research area. (B): Geological map of the Jin 16 Block.
Figure 2.
Comprehensive geological histogram of the Jin 16 Block, in the Liaohe Depression’s western sag.
Figure 3.
Jin 16 block reservoir and regional chemical flooding layer distribution map.
In 2008, a single-layer chemical flooding pilot was conducted in the geologically optimal Zone III1-2 of this block. Post-flooding performance demonstrated a sixfold peak production increase, 15% water cut reduction, 95% producer response rate, and ultimate recovery enhancement of 22.6% compared to water flooding. Since 2013, chemical flooding has been expanded across multiple zones using identical operational protocols and formulation systems. Currently deployed across five reservoir units encompassing 117 well groups, the program now faces operational challenges including sand production, polymer channeling, low response ratios, and high injection pressures. These issues have caused significant underperformance relative to design forecasts, with actual annual production substantially below projections. The primary causes are attributed to complex reservoir geology combined with insufficiently targeted and untimely field adjustments. Consequently, there is an urgent need to implement well-group classification based on reservoir characteristics to identify dominant factors affecting flooding efficacy and develop targeted adjustment schemes for performance improvement.
3. Analysis of Influencing Factors on Chemical Flooding Performance and Selection of Classification Criteria
Chemical flooding employs specific formulation systems tailored to reservoir characteristics, acting on connected oil layers between injectors and producers to enhance recovery through sweep efficiency improvement and oil displacement [30,31]. Given the fixed nature of these formulations, their effectiveness is inherently constrained to particular reservoir properties, making heterogeneity a critical factor influencing flooding performance. Although reservoir heterogeneity constitutes an inherent geological condition, its adverse impacts can be mitigated through targeted field interventions [32,33,34]. Heterogeneity manifests as vertical and areal variations. Consequently, reservoir heterogeneity and formation connectivity represent two pivotal geological considerations for chemical flooding. Beyond these factors, interlayer distribution within reservoir series—frequently overlooked yet significantly impactful—also governs flooding efficacy [35,36]. The following analysis examines how these factors affect chemical flooding in medium-thick sandstone reservoirs.
3.1. Interlayer Distribution in the Layer System
To prevent upward channeling and downward leakage of chemical agents, chemical flooding target zones are typically selected where stable barriers cap both the top and base of the reservoir interval. Based on nearly five decades of empirical guidelines from Daqing Oilfield operations, optimal flooding series should comprise 3–4 sub-layers (with 2–3 interlayers within the series), thereby avoiding interlayer interference caused by excessive sub-layer inclusion. While this approach proves suitable for thin-interbedded reservoirs with limited single-layer thickness, it requires reevaluation for medium-thick reservoirs where intra-series interlayers exert beneficial impacts on chemical flooding. Stable interlayers extending beyond one injector–producer spacing segment thick reservoirs into multiple compartments, effectively suppressing vertical channeling of oil, water, and chemical agents. This compartmentalization enhances production stability and extends response duration [12]. This beneficial effect is particularly pronounced in vertically heterogeneous reservoirs. When strong vertical heterogeneity coexists with underdeveloped interlayers within the series, polymer channeling inevitably triggers multidimensional large-scale breakthroughs, presenting formidable challenges for real-time diagnostics and conformance control operations.
Taking Well Groups J2-B6-AT216 and J2-6-A217 in the Jin 16 Block as representative cases—both medium-thick sandstone reservoirs with comparable geological conditions except for interlayer/baffle development—production profiles demonstrate significantly higher oil production increase and water cut reduction in the well group with developed interlayers/baffles (J2-B6-AT216) (Figure 4A,C). This well group also maintains longer response duration compared to J2-6-A217 with underdeveloped interlayers (Figure 4B,D). Two indicators characterize interlayer distribution: interlayer frequency (number per unit thickness) and density (thickness per unit thickness). However, few studies provide practical experience on what thickness prevents chemical channeling. Therefore, from operational convenience and actual needs, using frequency suffices.
Figure 4.
Comparison of production conditions of well groups with different interlayers in medium-thick layers. (A,C): Interlayer development type J2-B6-AT216. (B,D): The interlayer is not development type J2-6-A217.
3.2. Reservoir Heterogeneity
3.2.1. Vertical Heterogeneity
Polymer flooding exhibits limited adaptability to vertically heterogeneous reservoirs [37,38,39]. Initially, injected polymers preferentially enter high-permeability zones, where the polymer slug delays water breakthrough and reduces water cut before breakthrough occurs. However, once polymers have been broken through in these high-permeability channels, their flow resistance becomes lower than during water flooding. Meanwhile, polymers remain trapped in other zones, creating preferential pathways for chemical agent bypass flow (“polymer channeling”). This results in insufficient injection pressure increase and failure to establish effective resistance factors needed to activate lower-permeability zones—which feature higher threshold pressures and greater remaining oil saturation. Post-breakthrough, reservoir heterogeneity intensifies, triggering recurrent and exacerbated viscous fingering. Consequently, pronounced vertical heterogeneity constitutes a critically important geological factor affecting chemical flooding efficacy.
Reservoir vertical heterogeneity comprises inter-layer heterogeneity (between strata) and intra-layer heterogeneity (within individual strata). For thin-interbedded reservoirs with limited single-layer thickness, inter-layer heterogeneity adequately characterizes vertical heterogeneity. However, in medium-thick reservoirs with substantial layer thickness, significant property variations commonly occur within individual layers, resulting in pronounced intra-layer heterogeneity. Consequently, vertical heterogeneity analysis in medium-thick reservoirs necessitates dual focus: inter-layer heterogeneity assessment and intra-layer heterogeneity evaluation. Moreover, internal reservoir cyclicity governs remaining oil distribution patterns [12,40,41,42], thereby influencing optimal chemical formulation system selection. Thus, intra-layer characterization must encompass both reservoir cyclicity and heterogeneity analyses.
Common parameters for characterizing vertical heterogeneity include permeability contrast ratio, variation coefficient, and coning coefficient. While most scholars adopt permeability contrast ratio to represent heterogeneity in chemical flooding reservoirs [1,10], this approach solely considers permeability disparities between layers while ignoring thickness variations—a significant contributor to heterogeneity. In highly heterogeneous reservoirs, the thickness proportion of high-permeability layers substantially impacts flooding efficiency [4]. For medium-thick reservoir chemical flooding, preventing agent breakthrough in high-permeability (often thicker) layers is critical. Therefore, this study selects the coning coefficient as the primary heterogeneity indicator. To account for layer-thickness effects, we transform the permeability coning coefficient Tk = (Formula (2)) into a thickness-weighted coning coefficient.
is the maximum permeability value, h is the thickness of the maximum permeability layer, is the average permeability of all layers in the layer system, and is the thickness-weighted average permeability of all layers in the layer system. Field experience from Daqing Oilfield’s chemical flooding operations indicates that when the thickness-weighted coning coefficient (TWCC) exceeds 5, polymer regulation fails to counteract the impacts of vertical heterogeneity. Under such conditions, intensive slug treatments become essential to achieve balanced injection profile modification and prevent chemical agent breakthrough in high-permeability zones.
3.2.2. Planar Heterogeneity
Smaller property variations between connected injector–producer layers expand the areal sweep volume achievable with fixed-molecular-weight chemical agents. When property disparities exceed thresholds manageable by a single chemical formulation, highly heterogeneous layer connectivity may render such connections ineffective for flooding purposes. Current research provides limited methodologies for characterizing areal reservoir heterogeneity. Building upon prior work [19], this study extends the “sandy-body connectivity quality” concept through a three-stage analytical framework: First, classify reservoir units based on petrophysical properties; subsequently, perform connectivity analysis on these classified units; ultimately, quantify areal heterogeneity using property differences between connected injector–producer pairs—termed as “connectivity quality”.
Previous sandbody classifications primarily relied on sedimentary microfacies types—key controllers of sandbody thickness and petrophysical properties [19]. However, microfacies-based classification requires substantial analytical effort. Where sandbody thickness can be derived from conventional well logs, classification boundaries may alternatively be defined based on petrophysical distribution characteristics. Chemical flooding efficacy significantly depends on formulation system compatibility [43,44]. A critical task in formulation design involves determining polymer molecular weight based on reservoir pore-throat structure, specifically the mean pore-throat radius. While pore-throat characterization typically requires mercury injection capillary pressure (MICP) tests, such core data are often limited in availability. This study employs the widely recognized Kozeny–Carman equation to transform conventional well-log-derived porosity and permeability into mean pore-throat radius (rh). Using rh as the classification metric, reservoir units are categorized. Subsequently, areal heterogeneity of connected layers is characterized by analyzing reservoir property differences between injector–producer pairs within these classified units.
Based on distribution patterns of the mean pore-throat radius (rh) derived from the Kozeny–Carman equation, reservoir classification criteria are established, categorizing formations into type I, type II and type III, where rh decreases progressively from type I to type III. Six connectivity patterns exist between injector–producer pairs. Based on reservoir property disparities, these are classified into three categories (Figure 5). Connectivity quality L is defined as the proportion of Type III connections relative to total connections. Higher L values indicate greater probabilities of ineffective connectivity and poorer overall connectivity quality. This metric enables a paradigm shift from single-factor thickness-based connectivity assessment to a multifactorial quality-driven evaluation system.
Figure 5.
Oil layer connectivity category. Red and blue solid circles represent oil wells and injection wells, respectively; Red, yellow and green boxes represent type I reservoir, type II reservoir and type III reservoir, respectively.
4. Well-Group Classification Evaluation Method and Process
Based on the preceding analysis and considering parameter interdependencies and acquisition feasibility, we develop a refined classification methodology and workflow for chemical flooding well groups in medium-thick sandstone reservoirs. Considering the factors affecting the effect of chemical flooding, the level and index of classification factors are determined (Table 1).
Table 1.
Analysis of chemical influencing factors and guiding role of medium and thick sandstone oil layers.
(1) Level 1 Classification: Interlayer Frequency Calculation and Categorization.
Interlayer Frequency within Flooding Intervals is denoted by J,
J = number of interlayers/thickness
Medium-thick sandstone reservoirs are categorized based on interlayer frequency (J) as follows:
Interlayer-Developed Type: J > 0.1 layers/m
Interlayer-Underdeveloped Type: J ≤ 0.1 layers/m
(2) Level 1 Classification: Thickness-Weighted Variation Coefficient () Calculation.
Permeability variation coefficient is ,
Thickness-Weighted Permeability Variation Coefficient is ,
= Permeability of the i-th layer (mD), = Thickness of the i-th layer (m) = Number of layers within the flooding interval, and = Thickness-weighted average permeability (mD). The thickness-weighted permeability variation coefficient () exhibits an inverse relationship with reservoir homogeneity, higher values indicate stronger heterogeneity and greater formation non-uniformity, and lower values reflect enhanced reservoir uniformity and homogeneity.
(3) Calculation of interlayer heterogeneity parameters ,
The interlayer non-mean parameters can be calculated using Formula (3).
(4) Calculation of intra-layer heterogeneous parameters ,
Firstly, the main oil layers with large single layer thickness are divided into several relatively homogeneous sections. Then, according to Formula (3), the intra-layer heterogeneous parameters are calculated.
According to and , oil layer homogeneity analysis of level 2 can be carried out (Figure 6).
Figure 6.
(A) The relationship curve between different permeability breakthrough coefficients and propulsion speed and (B) the relationship curve between different permeability breakthrough coefficients and recovery rate.
(5) Reservoir classification.
First, the average pore-throat radius used to match the molecular weight of the polymer is calculated:
rh is average pore throat radius, unit is μm; ∅ is reservoir porosity, unit is %; K is permeability, unit is μm2; and C is a dimensionless constant, referred to as the Kozeny constant.
The Kozeny constant C is derived through linear regression of rh, , and K from mercury injection capillary-pressure data of block core samples (Figure 7). Based on the obtained Kozeny constant C, the mean pore-throat radius of the oil reservoir is calculated using Formula 3 with porosity () and permeability (K) data interpreted from well logs.
Figure 7.
The crossplot diagram of rh2φ and K (1 − φ)2 shows a good linear relationship.
Based on the Daqing Oilfield’s criterion for determining the molecular weight of polymers in chemical flooding agents, specifically [11], setting the minimum permeability when the cumulative thickness of target oil layers reaches 70% of the total thickness, the reservoir classification principle using rh as the indicator is established as follows:
Here, and represent the rh values at which the cumulative distribution reaches 30% and 70%, respectively, from the smallest to largest values. Thus, for both first type and second type oil layer, the polymer molecular weight selected for chemical flooding can achieve sweep coverage of connected oil layers up to 70%, whereas the third type of oil layer will exhibit non-effective connectivity.
(6) Connection quality analysis of oil layer.
Taking the classified oil layers as the object, the connectivity of oil layers in injection and production wells is analyzed, and the connectivity diagram of oil layers is obtained (such as Figure 4A,B). Then, the oil layer connectivity quality L can be calculated. According to the chemical flooding requirement that the polymer flooding control degree must reach ≥70%, the connectivity quality classification criteria are established as follows:
Good connectivity quality: L ≤ 25%;
Poor connectivity quality: L > 75%.
(7) Three-level classification index discrimination and classification of prosody.
Based on reservoir connectivity quality mapping, rhythm characterization and well-group classification are performed using the following criteria. Upward-fining rhythm is defined by one or more permeability sequences within a single reservoir unit where the upper section exhibits higher permeability (K) and the lower section shows lower permeability. Downward-coarsening or compound rhythm are characterized by either one or more sequences with lower permeability (K) in the upper section and higher permeability in the lower section, or combinations of two or more upward-fining and downward-coarsening rhythms.
(8) Connection quality analysis of oil layer.
In chemical flooding operations, optimal recovery is achieved when two conditions are simultaneously satisfied, small property disparities exist between connected injector–producer layers, and polymer molecular weight aligns with reservoir pore-throat characteristics.
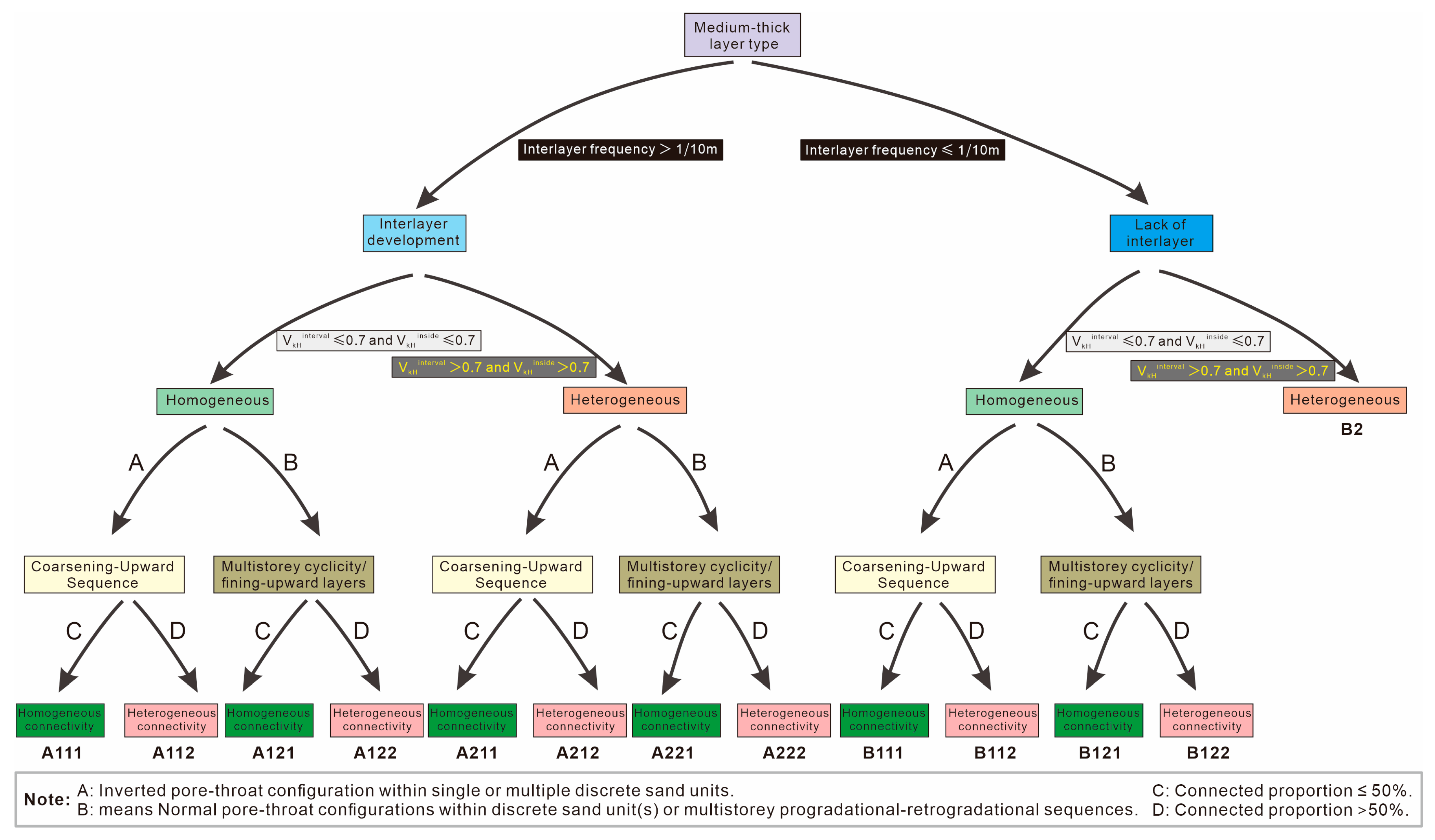
Through the above steps, the classification and evaluation results of the medium-thick layer well group are shown in Figure 8. Finally, the medium-thick sandstone chemical flooding well group is divided into 13 categories, the unfavorable geological factors of each type of well group are clear, and the personalized scheme design and targeted measures are clear.
Figure 8.
Thirteen classifications of medium-thick sandstone well groups.
5. Application and Effectiveness
Using the X Formation in Jin 16 Block (Liaohe Oilfield) as a case study, this methodology sequentially executes: initial reservoir classification based on interlayer frequency (J > 0.1 layers/m for interlayer-developed type vs. J ≤ 0.1 layers/m for underdeveloped type); followed by heterogeneity characterization through the thickness-weighted permeability variation coefficient calculation, with thick reservoirs (>5 m) requiring subdivision into homogeneous sub-units; subsequent pore-throat classification via the mercury injection capillary-pressure data-derived mean radius (Type I: ≥10 μm, Type II: 5–10 μm, Type III: <5 μm) coupled with rhythm identification (downward-coarsening/compound) through injector–producer connectivity mapping; quantification of connectivity quality using PIII (proportion of Class III connections); culminating in well-group classification via a four-tier decision tree architecture, which directly informs targeted controls such as polymer molecular weight optimization for high PIII well groups (Figure 9).
Figure 9.
Classification planar graph of medium-thick sandstone well group. Solid circles of different colors represent different types.
(1) B111 type: this well group has the best overall reservoir geological conditions, but its chemical flooding effectiveness may not be optimal. The primary reason is that the currently used 30-million molecular weight polymer performs well in reservoirs with permeability ranging from 2000 to 3000 mD but is easily broken through in well groups like the B111 type, where the average permeability reaches 3000 mD or even 4000 mD. This makes it difficult to sustain the effectiveness of chemical flooding over an extended period. It is recommended to select representative well groups and incorporate viscoelastic PPG particles into the formulation system to strengthen its blocking capacity.
(2) B121 and B122 type: this reservoir type has permeability levels similar to the B111 type, and it is likewise recommended to incorporate PPG into the formulation system. Due to underdeveloped interlayers and strong reservoir heterogeneity, multi-directional polymer channeling is prone to occur, and such channeling is difficult to control, highly prone to failure, and easily becomes ineffective. Therefore, it is recommended to ensure a balanced injection profile through separate-layer injection and profile control measures before polymer injection. Should polymer channeling occur during the chemical flooding process, the intensity of profile control can be appropriately increased by adjusting the adaptability of the profile control agents, with the goal of achieving continuous and effective plugging of the channels causing the channeling.
(3) Through the well-group classification method of this study, and according to the relative countermeasures put forward by pointing out the unfavorable geological factors of various well groups, the measures of profile control and flooding and separate injection are carried out to suppress the strong water absorption layer, the polymer concentration is obviously decreased, and the channeling is effectively controlled; the individualized adjustment of the chemical flooding formula system improves the overall chemical flooding effect in the expanded area. It is recognized that the interlayers of some well groups in the return layer are not developed, and the vertical heterogeneity is strong, and there is a risk of channeling. Before the transfer drive, targeted flooding and separate injections are carried out (Figure 10), so that the daily oil production of the industrial replacement drive increases from 69 tons before the transfer drive to 145 tons.
Figure 10.
Comparison of water absorption effect before and after profile control and separate injection measures in medium-thick sandstone reservoirs in the study area.
6. Conclusions
(1) This study introduces a decision tree to establish a comprehensive, explicit, relatively simple, and well-structured classification and evaluation method for medium-to-thick layer chemical flooding well groups. The classification indicators are clear and intuitive, with distinct adverse impacts identified for each well-group type, providing clear operational guidance.
(2) The conventional practice of classifying layers based solely on permeability for layer quality connectivity analysis has been upgraded. By applying the Kozeny–Carman equation, the average pore-throat radius (rh) is first calculated from conventional porosity and permeability data. Layers are then classified based on rh before conducting connectivity analysis. This approach provides more intuitive guidance for designing polymer molecular weight in chemical flooding and addresses the limitation of traditional molecular weight design relying on mercury injection data, which is often scarce or insufficient. Using the proportion of connected layers with significant pore-throat differences as an indicator during connectivity analysis better reflects the inter-well areal heterogeneity.
(3) The thickness-weighted permeability variation coefficient not only considers the impact of permeability differences on heterogeneity but also incorporates the influence of thickness variations on non-uniformity. This results in a more precise characterization of reservoir heterogeneity.
(4) In terms of application, a classification and evaluation method suitable for chemical flooding well groups in medium-to-thick sandstone reservoirs has been developed. It comprehensively considers influencing factors such as interlayer development, interlayer/intralayer heterogeneity, layer rhythmicity, and layer connectivity quality. The classification indicators are highly integrative yet relatively simple. The tree structure clearly presents classification indicators and criteria at all levels. The resulting characteristics and adverse factors for each well-group type are explicit. This method provides strong guidance for selecting test well groups, designing chemical flooding schemes, and conducting benchmark adjustments in medium-to-thick sandstone reservoirs. It has been successfully applied in the J16 block chemical flooding project and is of significant importance for enhancing the recovery factor in such reservoirs.
Author Contributions
Conceptualization, Z.D. and M.L.; methodology, Z.D. and M.Z.; validation, C.Y. and L.Z.; writing—original draft preparation, Z.D. and M.L.; writing—review and editing, Z.D. and Z.Z.; figures editing, C.Z., S.Z.; funding acquisition, Z.D. All authors have read and agreed to the published version of the manuscript.
Funding
This work was supported by Oilfield company-level science and technology projects (2025QZJC-04-01) and the Major Science and Technology Project of PetroChina Natural Gas Co., Ltd. (Grant No. 2023ZZ22).
Data Availability Statement
The data that support the findings of this study are available from the corresponding author upon reasonable request.
Conflicts of Interest
Authors Zuhua Dong, Man Li, Mingjun Zhang, Can Yang, Lintian Zhao, Shuqin Zhang and Chenyu Zheng were employed by the company Liaohe Oilfield Company. The remaining authors declare that the research was conducted in the absence of any commercial or financial relationships that could be construed as a potential conflict of interest.
References
- Liao, G.; Wang, Q.; Wang, H.; Liu, W.; Wang, Z. Chemical flooding development status and prospect. Acta Pet. Sin. 2017, 38, 196. [Google Scholar]
- Zhang, C.; Li, C.; Lu, J.; Li, H. Challenges and countermeasures of chemical flooding in Henan Oilfield. Reserv. Eval. Dev. 2020, 10, 1–7. [Google Scholar]
- Tan, F.; Liu, W.; Ma, C.; Cheng, H.; Li, X.; Zhang, C. Classification methods of conglomerate reservoirs based on the adsorption and retention law of surfactant-polymer binary systems. J. Pet. Sci. Eng. 2021, 208, 109195. [Google Scholar] [CrossRef]
- Shen, P.; Yuan, S.; Deng, B.; Song, J.; Shen, K. Quantitative Description of the Effects of Sweep Efficiency and Displacement Efficiency during Chemical Flooding on a Heterogeneous Reservoir. Pet. Sci. 2004, 1, 1957–1961. [Google Scholar]
- Wang, W.; Yang, X.; Wang, J.; Peng, M.; Ma, L.; Xu, M.; Hou, J. Research on the Formulation Design of Nano-Oil Displacement Agents Suitable for Xinjiang Jimusaer Shale Oil. Processes 2023, 11, 2610. [Google Scholar] [CrossRef]
- Chen, W.; Geng, X.; Ding, B.; Liu, W.; Jiang, K.; Xu, Q.; Guan, B.; Peng, L.; Peng, H. A Comparative Study of Surfactant Solutions Used for Enhanced Oil Recovery in Shale and Tight Formations: Experimental Evaluation and Numerical Analysis. Molecules 2024, 29, 3293. [Google Scholar] [CrossRef]
- Podoprigora, D.; Rogachev, M.; Byazrov, R. Surfactant–Polymer Formulation for Chemical Flooding in Oil Reservoirs. Energies 2025, 18, 1814. [Google Scholar] [CrossRef]
- Fang, J.; Sun, J.; Feng, X.; Pan, L.; Bai, Y.; Yang, J. Research and Development of a High-Temperature-Resistant, Gel-Breaking Chemical Gel Plugging Agent and Evaluation of Its Physicochemical Properties. Gels 2025, 11, 350. [Google Scholar] [CrossRef]
- Zhang, W.; Liu, Y.; Zou, J.; Wang, Q.; Wang, Z.; Zhao, Y.; Sun, X. Comprehensive Experimental Study of Steam Flooding for Offshore Heavy Oil Recovery After Water Flooding. Energies 2025, 18, 3140. [Google Scholar] [CrossRef]
- Shanshan, W.; Bin, W.U. Optimization of flooding system under different permeability ratios. China Offshore Oil Gas 2017, 29, 104–108. [Google Scholar]
- Gao, Q.; Ying, Q.; Lu, X. Adaptability between the polymer molecular aggregate and reservoir in the multiple oil-displacing agent. Pet. Geol. Oilfield Dev. Daqing 2018, 37, 104–108. [Google Scholar]
- Li, J.; Liu, W.; Zhou, Y.; Cong, S.; Chen, S.; Du, C.; Yang, Y. Review on the current status of chemical flooding and emulsification. Appl. Chem. Ind. 2018, 47, 1957–1961. [Google Scholar]
- Zhu, Y.; Zhang, Y.; Niu, J.; Liu, W.; Hou, Q. The research progress in the alkali-free surfactant-polymer combination flooding technique. Pet. Explor. Dev. 2012, 39, 371–376. [Google Scholar] [CrossRef]
- Yao, T.Y.; Li, J.T.; Zhou, G.H. Analysis of parameters influencing oil displacement efficiency of oil displacement agent. J. China Univ. Pet. (Ed. Nat. Sci.) 2008, 32, 99–102. [Google Scholar]
- Sun, X. Study on the Development Effect Standard of Classified Well Groups for Polymer Flooding in Class II Reservoirs. IOP Conf. Ser. Earth Environ. Sci. 2020, 526, 012073. [Google Scholar] [CrossRef]
- Zheng, X.; Wang, Y.; Lei, Y.; Zhang, D.; Bao, W.; Huang, S. Research and Application of Deep Profile Control Technology in Narrow Fluvial Sand Bodies. Processes 2025, 13, 289. [Google Scholar] [CrossRef]
- Liu, Y.; Ge, L.; Ma, K.; Chen, X.; Zhu, Z.; Hou, J. Study on Surfactant–Polymer Flooding after Polymer Flooding in High-Permeability Heterogeneous Offshore Oilfields: A Case Study of Bohai S Oilfield. Polymers 2024, 16, 2004. [Google Scholar] [CrossRef]
- Sarbast, R.; Salih, N.; Préat, A. A Critical Overview of ASP and Future Perspectives of NASP in EOR of Hydrocarbon Reservoirs: Potential Application, Prospects, Challenges and Governing Mechanisms. Nanomaterials 2022, 12, 4007. [Google Scholar] [CrossRef]
- Liu, X. Study on classification and adjustment method of chemical flooding well groups for class ii b+ class iii oil reservoirs in area p of daqing oilfield. In Proceedings of the International Field Exploration and Development Conference 2019, Xi’an, China, 16–18 October 2019; pp. 1744–1750. [Google Scholar] [CrossRef]
- Zhang, X.; Cai, Z.; Guan, W.; Zhou, R.; Li, B.; Xing, B. Enhanced oil recovery technology in Class III reservoirs of Daqing Oilfield and its application. Pet. Geol. Oilfield Dev. Daqing 2025, 44, 125–132. [Google Scholar] [CrossRef]
- Zhu, Z.; Li, H.; Gao, G.; Ma, J.; Li, J.; Shu, H. Status and trend of chemical flooding and layered injection technology in Daqing Oilfield. Oil Drill. Prod. Technol. 2022, 44, 642–647. [Google Scholar]
- Zhang, L.; Xu, S.; Jin, K.; Zhang, X.; Liu, Y.; Chen, C.; Liu, R.; Li, M.; Li, J. Study on the Influencing Factors of Oil Bearing and Mobility of Shale Reservoirs in the Fourth Member of the Shahejie Formation in the Liaohe Western Depression. Energies 2024, 17, 3931. [Google Scholar] [CrossRef]
- Zhang, Q.; Pang, Z.; Zhang, J.; Lin, W.; Jiang, S. Qualitative and quantitative characterization of a transitional shale reservoir: A case study from the Upper Carboniferous Taiyuan shale in the eastern uplift of Liaohe Depression, China. Mar. Pet. Geol. 2017, 80, 307–320. [Google Scholar] [CrossRef]
- Qi, J.F.; Li, X.G.; Yu, F.S.; Yu, T.C. Cenozoic structural deformation and expression of the “Tan-Lu Fault Zone” in the West Sag of Liaohe Depression, Bohaiwan basin province, China. Sci. China Earth Sci. 2013, 56, 1707–1721. [Google Scholar] [CrossRef]
- Li, X. Accumulation conditions, key technologies for exploration and development of heavy oil in Huanxiling oilfield, Liaohe depression. Acta Pet. Sin. 2021, 42, 541–560. [Google Scholar] [CrossRef]
- Hu, L.; Fuhrmann, A.; Poelchau, H.S.; Horsfield, B.; Zhang, Z.; Wu, T.; Chen, Y.; Li, J. Numerical simulation of petroleum generation and migration in the Qingshui sag, western depression of the Liaohe basin, northeast China. AAPG Bull. 2005, 89, 1629–1649. [Google Scholar] [CrossRef]
- Pei, L.; Wang, X.; Gao, G.; Liu, W. Geochemical heterogeneity, origin and secondary alteration of natural gas inside and outside buried hills of Xinglongtai area, West Sag, Liaohe Depression, Bohai Bay Basin. J. Pet. Sci. Eng. 2022, 208, 109456. [Google Scholar] [CrossRef]
- MENG, W.G.; Chen, Z.Y.; Li, P.; Guo, Y.; Gao, X.; Hui, X. Exploration theories and practices of buried-hill reservoirs: A case from Liaohe Depression. Pet. Explor. Dev. 2009, 36, 136–143. [Google Scholar] [CrossRef]
- Weigong, M. Continuous Exploration and Discovery Technology and Its Application in Liaohe High Mature Exploration Area. Spec. Oil Gas Reserv. 2020, 27, 1–11. [Google Scholar]
- Zhang, Y.; Gai, C.; Song, B.; Jiang, J.; Wang, Z. The influence of permeability and heterogeneity on chemical flooding efficiency and remaining oil distribution—Based on NMR displacement imaging. Sci. Rep. 2023, 13, 14316. [Google Scholar] [CrossRef]
- Lv, J.; Liao, G.; Liu, W.; Wang, X.; Jing, Y.; Liu, H.; Jiang, R. Effect of Reservoir Heterogeneity on Polymer–Surfactant Binary Chemical Flooding Efficiency in Conglomerate Reservoirs. Polymers 2024, 16, 3405. [Google Scholar] [CrossRef]
- Luo, J.; Hou, Z.; Feng, G.; Liao, J.; Haris, M.; Xiong, Y. Effect of reservoir heterogeneity on CO2 flooding in tight oil reservoirs. Energies 2022, 15, 3015. [Google Scholar] [CrossRef]
- Gupta, A.D.; Pope, G.A.; Sepehrnoori, K.; Shook, M. Effects of reservoir heterogeneity on chemically enhanced oil recovery. SPE Reserv. Eng. 1988, 3, 479–488. [Google Scholar] [CrossRef]
- Anderson, G.A. Simulation of Chemical Flood Enhanced Oil Recovery Processes Including the Effects of Reservoir Wettability; Petroleum and Geosystems Engineering: Austin, TX, USA, 2006. [Google Scholar]
- Flechsig, S.; Yildirim, Ö.; Kenig, E.Y. Sandwich packings: State of the art. ChemBioEng Rev. 2016, 3, 174–185. [Google Scholar] [CrossRef]
- Horváth-Szabó, G.; Czarnecki, J.; Masliyah, J.H. Sandwich structures at oil–water interfaces under alkaline conditions. J. Colloid Interface Sci. 2002, 253, 427–434. [Google Scholar] [CrossRef] [PubMed]
- Lu, X.; Cao, B.; Xie, K.; Cao, W.; Liu, Y.; Zhang, Y.; Wang, X.; Zhang, J. Enhanced oil recovery mechanisms of polymer flooding in a heterogeneous oil reservoir. Pet. Explor. Dev. 2021, 48, 169–178. [Google Scholar] [CrossRef]
- Liu, Z.; Li, Y.; Gao, W.; Xue, X.; Wang, S.; Li, X. Experimental study on variable flow resistance during polymer flooding in vertically heterogeneous reservoirs. Xinjiang Pet. Geol. 2017, 38, 1. [Google Scholar]
- Borovina, A.; Hincapie, R.E.; Clemens, T.; Hoffmann, E.; Wegner, J. Selecting EOR Polymers through Combined Approaches—A Case for Flooding in a Heterogenous Reservoir. Polymers 2022, 14, 5514. [Google Scholar] [CrossRef]
- Zhou, Y.; Yin, D.; Li, Y.; He, J.; Zhang, C. A review of crude oil emulsification and multiphase flows in chemical flooding. Energy Sci. Eng. 2023, 11, 1484–1500. [Google Scholar] [CrossRef]
- Liu, J.; Liu, S.; Zhong, L.; Yuan, S.; Wang, Q.; Wei, C. Study on the emulsification characteristics of heavy oil during chemical flooding. Phys. Fluids 2023, 35, 053330. [Google Scholar] [CrossRef]
- Guo, Y.B.; Yue, X.A.; Fu, J.Y.; Zhang, B. Relevance between emulsification capability and interfacial tension of chemical flooding agents. Energy Fuels 2018, 32, 12345–12350. [Google Scholar] [CrossRef]
- Zhu, Y.; Hou, Q.; Jian, G.; MA, D.; Wang, Z. Current development and application of chemical combination flooding technique. Pet. Explor. Dev. 2013, 40, 96–103. [Google Scholar] [CrossRef]
- Flaaten, A.K.; Nguyen, Q.P.; Pope, G.A. A systematic laboratory approach to low-cost, high-performance chemical flooding. In Proceedings of the SPE Improved Oil Recovery Conference, Tulsa, OK, USA, 20–23 April 2008. [Google Scholar]
Disclaimer/Publisher’s Note: The statements, opinions and data contained in all publications are solely those of the individual author(s) and contributor(s) and not of MDPI and/or the editor(s). MDPI and/or the editor(s) disclaim responsibility for any injury to people or property resulting from any ideas, methods, instructions or products referred to in the content. |
© 2025 by the authors. Licensee MDPI, Basel, Switzerland. This article is an open access article distributed under the terms and conditions of the Creative Commons Attribution (CC BY) license (https://creativecommons.org/licenses/by/4.0/).









