Abstract
Currently, studies on the energy efficiency of manufacturing systems usually lack synthetic and systematic techniques. In this paper, a holistic framework is demonstrated in order to achieve more sustainable manufacturing, which covers machine-level, system-level and life-cycle-level energy efficiency techniques. Based on these, the mechanism of how energy consumption is affected by machining processes and system operation is analyzed to achieve a comprehensive decision on energy efficiency optimization. Four main topics are included in this paper: (1) Hierarchical sustainability goals and metrics for energy-efficient manufacturing; (2) Machine-level machining processes optimization for energy efficiency enhancement; (3) System-level innovations for efficient consumption management; (4) Life-cycle level energy flow modeling and energy recycling strategy. An automotive engine manufacturing system is taken as an example to build a concrete understanding of the application of the framework. Moreover, this holistic framework establishes the theoretical basis for promoting the energy efficiency of automotive engine manufacturing systems. Furthermore, the proposed techniques can provide decision-making support for achieving sustainable manufacturing in a wider scope of mechanical manufacturing.
1. Introduction
The automobile industry is a complex, highly fragmented supply chain that functions by procuring raw materials, creating a variety of parts, and assembling those parts into the finished product. To carry out this cycle, an incredible amount of energy is required and most of this demand is met by electricity, with natural gas and other fuels making up the remainder. Currently, energy expenditures comprise approximately 1% of total vehicle production costs. Major end uses of electricity for the manufacturing industry include machine drive (50%), process heating and electrochemical processes (20%), and facility lighting and heating, ventilation, and air-conditioning (HVAC) (14%) [1]. Within these manufacturing processes, the production, processing, and manufacturing of steel and aluminum account for the vast majority of energy use when compared to other materials. With energy expenditures varying greatly, it is important to track what parts and processes most influence energy intensity and exactly where potential energy reduction opportunities exist.
Sustainability in terms of energy efficiency affects cost, quality, and productivity in identified manufacturing systems. Efforts will enable manufacturers to implement improved energy efficiency practices and calculate/control their carbon production.
In particular, automotive engine manufacturing should be focused on as it is one of the most sophisticated and complex steps in automotive manufacturing. The steps involve die casting, machining and tooling, and assembly in a multistage environment where the approach to energy saving for different stages may be very different. Compared with the four major processes of the whole vehicle, the total energy consumption of the automotive engine manufacturing process is second only to painting, which consumes a large total of the consumption of metal raw materials and comprehensive energy. Besides, the manufacture of automotive engines is a typical machining-based manufacturing process, and its research results can be promoted to a wide range of machining fields to a greater extent.
From the system organization perspective, manufacturing activities are regarded as being of multiple levels. From the level of machines where individual processes take place, to that of the whole factory incorporating all the production and maintenance activities in the plant system; even incorporating the activities for a product reaching the end of its life. In this context, efforts to achieve more sustainable manufacturing need to consider issues at all relevant scales—process/machine, system, and life cycle—and not just one or more of these in isolation [2,3,4].
In this paper, we propose a multi-level, model-based assessment methodology to gain a fundamental understanding of energy consumption components of the processes, production system, and final products in a wide spectrum of length and time. Innovations for energy savings at different scales are developed. The proposed framework and novel methods contribute to filling the knowledge gap by understanding the interrelation of energy efficiency across different levels of manufacturing systems. The results are not only applicable to the automotive industry but also useful for a broader range of manufacturing domains such as green energy manufacturing industries and semiconductors.
2. State-of-the-Art
2.1. Sustainability Metrics
Achieving sustainable manufacturing starts with the proper evaluation of performance concerning sustainability in manufacturing. There have been many attempts that try to build a sustainability assessment system with commonly accepted standardized metrics [5,6,7,8,9,10,11,12]. Duflou [6] provided a state-of-the-art assessment of the methodologies at different levels within the manufacturing system and had a specific focus on energy-related issues. Diaz [7] developed sustainable indicators for discrete manufacturing processes for various machining technologies. Schudeleit [8] presented a sustainable metric for quantifying the energy efficiency of machine tools based on the analysis of international standardization. Sihag [9] integrated the economic, environmental, and social aspects as a sustainability assessment index to measure the sustainability performance of machine tools. Faulkner [10] presented a sustainable value stream mapping method to identify essential metrics for sustainable manufacturing performance. Bergs [9] developed an assessment methodology to evaluate the ecological and economic performance of the manufacturing processes. These pioneer works have provided a comprehensive list of sustainability indicators that are categorized under environmental, societal, and economic aspects. Franciosi [13] reviewed the maintenance impacts on sustainability from a systematic view and developed a conceptual framework.
However, more detailed metrics that are meaningful, manageable, reliable, and robust are required. Furthermore, the intrinsic relationship between energy consumption at different levels is missing. Thus, new modeling techniques are needed to analyze the dynamic energy flow across sequential processes and operations.
In summary, most existing studies on sustainability in terms of energy efficiency are limited to specific process and plant-level technologies and only aid sustainable manufacturing during the manufacturing stage and do not cover the entire product lifecycle. A holistic and systematic framework for energy-efficient manufacturing with multi-level strategies is currently not available.
2.2. Machine-Level Energy Consumption Modelling
A machine tool plays a major role in manufacturing. Machines consist of several energy consumption components that generate a specific load profile when producing [14,15]. Existing research on energy-related machine tool problems mainly focus on integrating models for the energy consumption of different components (e.g., cutting and driving component, peripheral equipment) [16,17,18].
Gutowski [19] statistically analyzed the energy consumption of different components in a machine tool, such as hydraulic pumps, cooling components, and machining, under different loads. Deng [20] presented an approach to identify the power composition of the machining process and optimized the cutting process parameters to obtain specific energy consumption. Hu [21] also put their attention on the machining sequence of a part and cut down the energy consumption by adjusting the processing sequence. Xiao [22] tried to integrate cluster and regression methods to build a knowledge-driven method for energy-efficient turning. Xia [23] considered the tool wearing in the manufacturing process and integrated machine maintenance and tool replacement to form the maintenance schedule.
However, very few works have attempted to model and optimize the energy consumption behavior of a machining station by considering energy flow a sequence of feature operations, and the cascading chain effect of energy captured in machining processes. The tool path selection, process parameters optimization, and tool health condition to reduce energy consumption must not only consider individual feature energy use but also inter-feature dependency.
2.3. System Level Energy Consumption Saving
Previous research concerning manufacturing systems paid major attention to economic objectives (e.g., cost, time, quality). Recently, designing and improving manufacturing systems by considering economic, ecological, and social goals has become an essential strategic objective [15].
Duflou [6] overviewed energy and resource efficiency increasing methods from five different levels (unit process, multi-machine, factory, multi-facility and supply chain level). Chen [24] presented a holistic sustainability assessment tool for manufacturing small and medium-sized enterprises. Wang [25] proposed a dynamic scheduling method for the distributed and flexible job shop to improve processing energy efficiency. Li [26] developed an energy-saving opportunity window control method to improve the energy efficiency of a serial-parallel manufacturing system and used the Markov chain method to do the dynamic analysis of the system. Xia [27] established a joint maintenance strategy for the production system with energy-conscious objectives. Sun [28] integrated energy, maintenance, and production to build the optimal production and maintenance schedule of a sustainable serial production system.
However, existing efforts focus on providing energy information to manufacturing enterprises while very few of them have reported on energy-efficient control strategies, especially for multistage manufacturing systems (MMS) [29,30]. In order to effectively reduce the line and factory energy consumption through a system-level approach, an interactive modeling technique incorporating system planning and scheduling needs to be developed to optimize the energy-oriented operations of production and maintenance.
2.4. Life-Cycle Level Energy Consumption Optimization
Life-cycle management has also gained much attention with the promotion of international organizations [31]. Life cycle assessment is seen as a powerful method to evaluate the environmental impact of the manufacturing process [32]. Moreover, the life cycle of one product usually consists of raw materials transportation, product manufacturing, usage and maintenance, and end-of-life disposal and recycling [33]. Jiang [34] used a hybrid analysis method to carry out the life cycle assessment of the engine. Guo [35] used the life cycle primary energy analysis to evaluate the energy consumption of the manufacturing process, including all major processing patterns.
Besides the manufacturing process of products, remanufacturing has significant environmental, economic and social benefits and is an effective means to reduce industrial energy consumption and achieve sustainable manufacturing. The energy efficiency of remanufacturing is one of the key factors affecting the environmental and economic performance of the entire remanufacturing process. Gutowski [36] pointed out that the remanufactured product use stage and the remanufacturing stage should be considered uniformly to judge the energy-saving degree of remanufacturing. Xia [37] carried out opportunistic maintenance in the remanufacturing process and achieved a leasing profit maximization. Lu [38] proposed a simulation approach for the engine remanufacturing process based on the Internet-of-Things (IoT) technology.
The research on engine remanufacturing technology mainly focuses on process development and related equipment development, and there is little research on energy efficiency management in the remanufacturing process. Due to the lack of in-depth understanding of the energy consumption mechanism of the remanufacturing process, the energy efficiency and economic value of remanufactured engines cannot be effectively exploited, and life-oriented and systematic energy efficiency management cannot be effectively supported. And the summary of the above research fields can be seen in Table 1.
Table 1.
Summary of literature related in different levels.
For the introduction of holistic research frameworks, Li [47] proposed a framework mainly for the machining manufacturing systems consisting of a machine tool layer, task layer, and auxiliary production layer. Moreover, Mousavi [48] established a framework to model energy and water consumption in the manufacturing system. Wen [49] studied the energy losses and productivity variables and presented an energy value mapping method. These kinds of framework building focus on the machining system, and in this paper, the holistic framework includes not only the machining process but also the life cycle level and auxiliary coolant system of the manufacturing system, more possible optimizations such as feature sequence are considered in this framework.
3. Holistic Research Framework
The research on energy efficiency optimization of automotive engine manufacturing systems is a complex problem, and its complexity is mainly manifested in four aspects:
(1) The composition structure of the engine manufacturing system is complex.
The equipment related to energy consumption includes machine tools, auxiliary equipment such as gas supply, liquid supply, parts transmission equipment, etc. Each machine itself is also composed of multiple components that affect each other.
(2) The engine manufacturing system is a system with multiple energy sources.
The energy consumption of single equipment mainly includes load energy consumption and non-load energy consumption. If the non-load energy supply system is a centralized mode, the energy consumption generated by the concentration is related to the energy consumption of each machine, and these energy consumption sources interact and affect each other, thus making the energy loss law of the entire manufacturing system hard to induct.
(3) The problem of energy consumption of engine manufacturing systems is a multidisciplinary problem.
The engine manufacturing system not only involves the field of machining, such as cutting and other processing processes, but also covers motors, servo control technology, and hydraulic control. Besides, the research field also includes the operation control of the system layer and the remanufacturing strategy of the life cycle layer.
(4) The energy consumption of the engine manufacturing system is a multi-level problem.
The energy consumption of a single device itself is a basic problem at the micro-level, but the manufacturing system and the life cycle layer are a macro-level problem. It can be seen that the energy efficiency optimization research of automotive engine manufacturing systems is a systematic problem with a multi-equipment and system, multi-energy consumption source, multi-influencing factors, and multi-level research field.
In summary, the core scientific issues include two points: (1) the transfer mechanism and distribution law of energy flow throughout the manufacturing system; (2) energy-efficiency-driven process/operational impact mechanisms and integrated decision-making. Based on these research challenges, the objective of this paper is to demonstrate a new framework for energy-efficient manufacturing processes and operations design by developing multi-level modeling and assessment tools. A multi-level energy efficiency optimization architecture is built by using multi-level energy efficiency evaluation technologies such as processing optimization, planning scheduling, and maintenance strategy, centralized liquid supply configuration and adaptive control, system energy flow model, and remanufacturing process modeling, so as to improve the sustainable development level of the manufacturing industry more holistically. Moreover, a combination of machine-level energy efficiency techniques and system-level production and maintenance planning tools enables the framework to identify energy-saving opportunities and enhance overall energy efficiency and effectiveness in manufacturing activities. The proposed framework and related methods can improve manufacturing energy efficiency and reduce life-cycle energy wastes while maintaining high manufacturing productivity and quality.
To fill the research gaps as mentioned above, a multi-level energy use modeling, assessment, and management framework is proposed and shown in Figure 1. Four related research areas are included:
Figure 1.
Multi-level efficiency analysis and innovations with different decision scales.
1. Sustainability Performance Goals and Metrics for Energy Efficient Manufacturing:
An overall energy-related sustainable performance plan and a structured approach can be formulated to distinguish different system scale levels and define multi-faceted metrics at each level.
2. Energy Cascading Modelling (ECM) for Machine Level Efficient Energy Use:
An energy cascading model can be developed to assess the energy consumption for a sequence of features generated on an individual machine via machine-tool-related information.
3. System Level Innovations for Efficient Energy Consumption Management:
New energy-saving opportunities in a manufacturing system can be exploited using production and maintenance planning/scheduling tools.
4. Embodied Energy Analysis for Life Cycle Level Decision Making:
The embodied energy within a product over its life cycle can be evaluated using a multistage energy cascading model (MECM), and the results can be used as a remanufacturability assessment to improve product end-of-life decision-making.
4. Detailed Research Areas
4.1. Sustainability Performance Goals and Metrics from an Energy Efficiency Perspective
The foundation for efficient and effective sustainable improvement is a well-structured performance plan where a set of meaningful sustainability performance metrics and a clear statement for the purpose of the metrics are well-defined.
The metrics for sustainability can serve as the driver for innovation, environmental protection, and economic growth. The complex interaction among the multi-faceted metrics also needs to be identified, characterized, and measured for predictability of “energy sustainability” for a manufactured product, manufacturing process, production system, and the entire product life cycle.
4.1.1. Defining Energy Sustainability Performance Goals
A framework for energy sustainability assessment needs to be built to achieve sustainable objectives by strategically leveraging three levels of energy efficiency tools. Therefore, we propose a hierarchical sustainability performance plan which is composed of main objectives, goals and performance metrics, as shown in Figure 2. Comprehensive yet streamlined, this plan is built upon three levels of manufacturing, which embraces a wide range of sustainability factors such as process and machine tool-related parameters (e.g., tool path, spindle speed, feed rate), physical attributes of machines and system (e.g., mean-time-between-failure, reliability), system configuration (e.g., serial, parallel), production and maintenance operation variables (e.g., maintenance interval, production speed), and multistage interdependence (e.g., a downstream manufacturing stage energy demand could be influenced by the process setting and result from the upstream stage), embodied energy within product life cycle.
Figure 2.
Overall strategic sustainability performance plan.
4.1.2. Defining Comprehensive and Robust Metrics for Energy Sustainability Performance
Besides the assessment performance framework, a set of new multi-faceted sustainability metrics is also defined, which will facilitate the characterization and evaluation of manufacturing sustainability from an energy use perspective. By monitoring these metrics, manufacturers can estimate potential energy use efficiency, energy costs and aggregated energy performance. Moreover, these metrics can also be considered in the product design stage and manufacturing process design stage to enhance the life cycle green performance of future products. Following the performance goals, we propose a set of new qualitative and quantitative metrics for assessing and improving the sustainability performance of manufacturing processes and systems (see Table 2). The ultimate goal of developing metrics for sustainable energy use in manufacturing is to improve decision-making criteria when optimizing process and system designs and planning [50].
Table 2.
Energy sustainability metrics at three modeling levels.
Three machine-level metrics of energy sustainability are defined: (1) process energy consumption per unit material removal, (2) feature energy consumption per part, which is the energy consumption of a machine tool to create multiple features on an individual part, and (3) value-added energy consumption ratio, which is the proportion of energy that is directly used for feature creation. These metrics will be used to characterize the energy consumption of feature operations and then used for modeling and optimization. System-level metrics involve energy savings within one planning cycle, energy cost savings caused by various production plans and maintenance schedules, benefit value per unit energy consumption, etc. For life cycle decision-making, three metrics related to the embodied energy of a product will be used as the objectives for optimization.
4.2. Energy Cascading Modelling (ECM) for Machine Level Efficient Energy Use
Machining is one of the major activities in engine manufacturing and is responsible for a significant proportion of the total consumed energy in manufacturing systems. Performing machining processes with better energy efficiency can significantly reduce the total industrial consumption of energy. Machining processes utilize energy and other resources to transform raw materials and intermediates into final products with desired functionalities. Energy not only enables the machining operations but also adds value to the workpiece during the transformation process. In order to improve energy-efficient manufacturing, the energy consumption and requirement at the machine level should be understood first.
A two-stage modeling approach is used to analyze and assess the energy consumption of integrated machining systems with one or more feature operations. The first stage investigates the effects of various process parameters and conditions on energy use for a single feature creation (e.g., rough mill a surface, drill a hole), and the second stage considers a sequence of features to be accomplished on a single machine. The metrics for energy sustainability defined in Section 4.1 is used as optimization objectives for both stages. The details of the model are described in the following.
4.2.1. Process Operation Energy Consumption Modeling and Optimization
In the machining process, there are several factors that are included in the total energy consumption of a machine tool: the demands for the spindle rotation, acceleration, and deceleration of axes, cutting resistance (workpiece materials, cutting tool, and cutting conditions), and others (cutting fluid pump, cooling device, computer controller). Many studies have contributed to the mathematical modeling of energy consumption in a single machining process.
Generally, the total energy consumption during machine tool operation is composed of three different parts: constant (energy consumed by the functions that are not directly related to the machining), run-time (energy consumed by a spindle, machine axes, and tool changer of a machine tool that does not change with the varied cutting conditions), and cutting energy (energy consumed by the material removal action of a machine tool, which is dependent on the load applied to the machine tool) [51,52,53].
The cutting energy Ecut can be theoretically estimated by the following relation:
where vf is the feed rate, n is the rotational speed of the spindle, w is the width of cut, b is the depth of cut, z is the number of flutes of a cutter, and p and Kcut are empirically determined fitting constants.
A typical machining process on a single station consists of several consecutive steps of feature creation (see Figure 3). For single-feature machining, the energy consumption is equal to Ecut. The relationship between Ecut and the operation inputs such as (i) process parameters, (ii) tool path candidates, and (iii) tool health conditions could be highly nonlinear. A fundamental understanding of the effect of different parameters in a machining process is essential to achieve reduced energy consumption for a single-feature operation. Intelligent modeling tools and algorithms are developed for process optimization.
Figure 3.
Illustration of energy consumption for feature operation at process level.
- Process parameters optimization
Among various options for energy reduction in manufacturing processes, process parameter optimization is very advantageous because it does not require drastic changes, hence it has intrinsically better economic and social sustainability due to the lower investment needed and higher user acceptance. Key parameters in cutting processes, such as spindle speed, cutting speed, depth of cut, and width of cut, affect the performance of a cutting process, i.e., energy consumption, surface quality, and productivity. Empirical models (e.g., Response Surface Method (RSM) or regression model) can be used to build up the relationship between the key process parameters and the energy consumption of a milling process [54,55,56]. Moreover, optimization algorithms (e.g., genetic algorithm, Bayesian optimization) can be performed to optimize process parameters for minimal energy use on the premise that a quality requirement is met [39,57].
For example, the RSM method can be used in the design of experiments with certain machining environments and process parameter combinations. The energy consumption and surface roughness can be measured and evaluated through certain equipment. Moreover, the performance of each experiment under different parameter combinations is plotted and simulated through the RSM to build a regression model of process parameters and performance. Then, the parameter optimization can be carried out using proper optimization methods such as genetic algorithm, simulation-annealing algorithm, etc.
- 2.
- Tool path optimization
Longer tool paths generally result in larger energy consumption due to the direct correlation between processing time and energy consumption. In other words, the energy consumption is cycle time dependent due to the selection of tool path and cutting mode under the same cutting conditions (e.g., spindle speed, feed rate, depth of cut, and width of cut).
As shown in Figure 4, to fabricate the same rectangular pocket, five different tool path strategies are used and the results are compared [58]. The machining is conducted using the same process parameters, i.e., spindle speed and axis movement speed, as well as the same material removal amount. The result from the study in [59] shows that there are synergies between cycle time and energy demand, which means that reducing the cycle time will lead to lower energy demand from the cutting processes. Hence, there are significant opportunities for reducing energy demand in the cutting process by selecting an optimal tool path. The selection of a proper tool path could reduce cycle time, and thus lead to savings of direct energy during the process.
Figure 4.
(a–e) Processing time and energy consumption of various tool paths. (Reproduced with permission from [58], Elsevier, 2011).
For example, milling energy efficiency and production time can be improved through an integrated optimization of cutting tool and parameters al cutter path hence shortening the product launch period [40].
Figure 5 illustrates an example of advanced digital holographic interferometry implementation. Based on the analysis of surface measurement data [60], adjustments are made to clamping pressure and torque and a further adjustment on the tool path by changing the feed direction of the cutting, resulting in the overall flatness improving from 89.2 μm to 17.1 μm.
Figure 5.
Tool path optimization to shorten product launch period.
- 3.
- Effect of Tool Life on Energy Efficiency
Tool wear increases the power demand in cutting processes. Therefore, process optimization for minimal tool wear and advanced cutting tool development can help promote more energy-efficient cutting processes. However, most previous studies on energy consumption models at the machine level have not considered tool wear. In fact, the influence of tool wear in energy consumption estimation is also usually neglected and the tool condition is assumed to be ideal and constant. In the research work [61,62,63], the influence of tool wear on energy consumption could be clearly observed by repeating machining tests with the same cutting tool. The power profiles of the three tests showed that under the same machining condition, the energy consumption increases as the tool wear progresses. The influence of specific cutting energy could play a major role within the tool and workpiece interface and cause higher cutting force and hence higher energy consumption.
An extensive study can be carried out to investigate the effect of tool wear on energy consumption at the process level, where mathematical models that can capture tool wear effects on the specific energy variation on different workpieces and tooling combinations should also be taken into account in the energy consumption modeling. To model the tool wear effect from the energy consumption perspective, tool health monitoring is the key. Therefore, both metrology techniques for surface quality monitoring and sensor information (vibration sensor, force gauge, etc.) can be utilized for the intelligent tool health monitoring for optimal tool change/maintenance strategy, which is then incorporated into the energy consumption modeling.
4.2.2. Feature Sequence Optimization using Cascade Energy Model
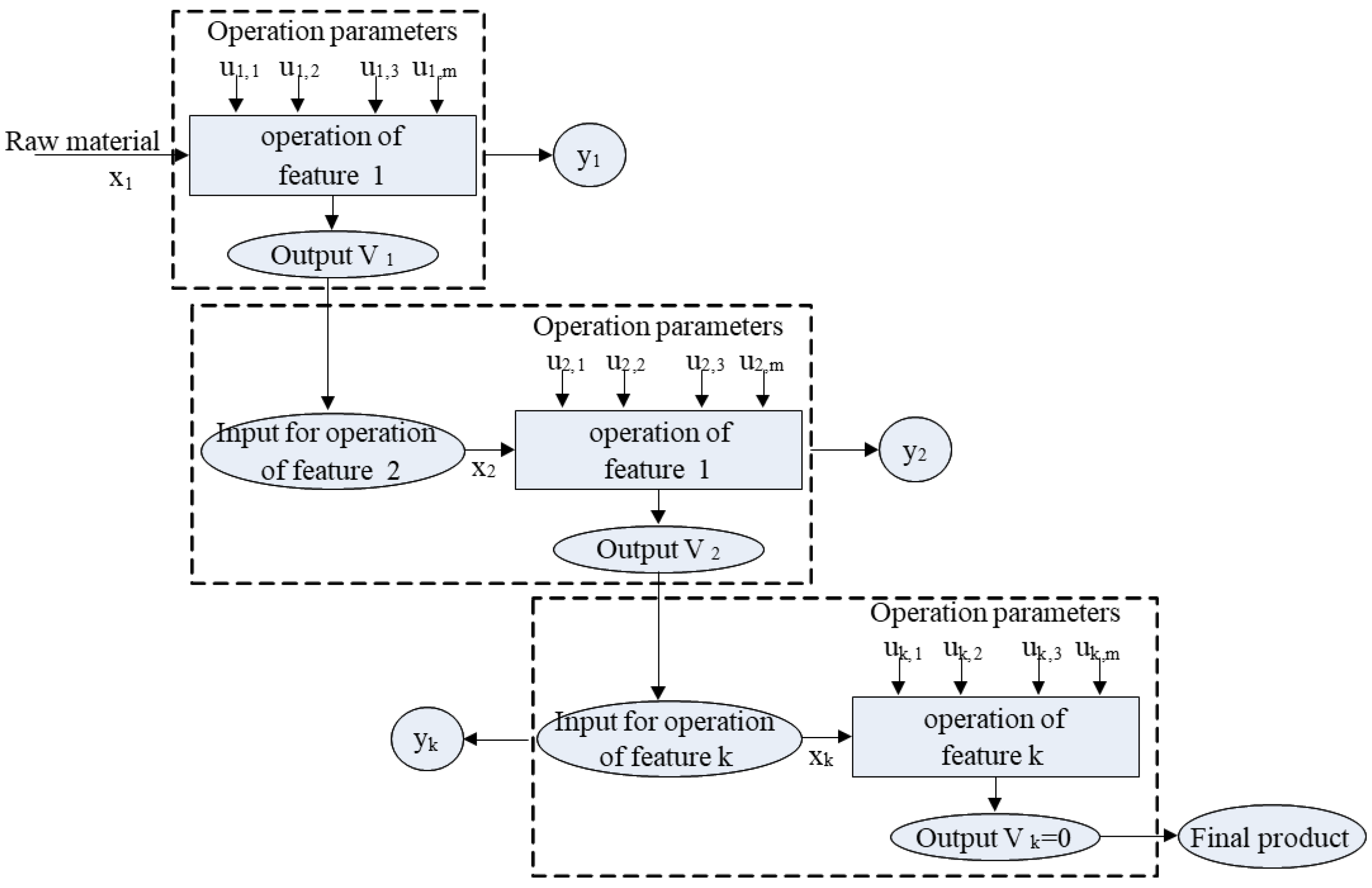
A workpiece with multiple features to be machined goes through multiple steps, and the selection of process parameters, tool path, and tool condition for one feature machining could influence the energy consumption of the subsequent feature generation. Based on this relationship, an ECM for a given feature sequence is built for energy assessment and process optimization (see Figure 6).
Figure 6.
Illustration of the ECM for a feature sequence candidate.
The model can be decomposed as follows:
- Beginning feature operation
Raw material is the input for this feature operation. The designed amount of material removal for the final machined part is known as V0 and the amount of material removal for the first feature operation is x1. When the manufacturing process is operated, there are several manufacturing operation variables () involved. After the process, the output from this operation is V1 (residual amount of material removal, ). Moreover, the energy consumption at the beginning of the operation is y1.
- 2.
- Intermediate feature operation
Intermediate product from the previous feature operation is the input for this feature operation. The operation variables () are involved, which are affected by V1. The accumulated amount of material removal up to the current operation is x2, which is also affected by V1. After the process, the output from the current operation is V2 (current residual amount of material removal, ). Moreover, the accumulated energy consumption up to the current operation is y2. The same condition happens to the adjoining and all remaining feature operations except the last one.
- 3.
- Last feature operation
The intermediate product from the previous feature operation is the input for this feature operation. The operation variables () are involved, which are affected by . The accumulated amount of material removal up to the current operation is xk, which is also affected by . After this last feature operation, the output is the final product. So, the current residual amount of material removal . The accumulated energy consumption of all feature operations is yk.
The proposed approach can be summarized into the following steps:
Step 1: Generation of feature operation sequence space. Theoretically, for a workstation with k operations, the number of possible sequences is k!. However, by imposing manufacturing constraints such as tolerance stack-ups, datum surfaces, fixturing manufacturability and so on, the number of alternatives can be decreased to an acceptable value. Once the features on the specific part and machining condition are given, all the candidate feature sequences in the searching space can be generated, noted as .
Step 2: Energy consumption flow modeling. For a given feature operation sequence with operations, the energy consumption flow is noted as: . The accumulated amount of material removal and accumulated energy consumption can be represented as follows:
where k denotes the feature operation index in the sequence Sn, xk is the vector of the accumulated amount of material removal in three directions, uk is the vector of operation variables, is the accumulated energy consumption up to feature operation k. Ak is a unit matrix, Bk is a matrix describing the transformation from the operation variable to the material removal at feature operation k, and Ck is the matrix denoting transformation from material removal to energy consumption. Ak, Bk, and Ck are identified based on the modeling work in Section 4.2.1. and vk are the system noise and the noise by the linearization and sensor noise.
Step 3: Calculation of total energy consumption for all candidate feature operation sequences.
Step 4: Optimization of feature sequence with respect to minimum total energy consumption.
Following the four-step approach, the cascade energy model can be used to analyze the energy consumption distribution on each feature operation and then identify the optimal sequence of multiple feature operations at an individual station.
4.3. System Level Innovations for Efficient Energy Consumption Management
4.3.1. Energy-Effective Operations Planning of Production and Maintenance
An automotive engine manufacturing system consists of machining lines for the engine block, cylinder head, crankshaft, camshaft and assembly lines with various machines. It is essential to perform preventive maintenance (PM) and reactive maintenance (RM) to keep the whole system and its machines in good condition, otherwise unnecessary breakdowns could lead to massive energy waste [64,65,66]. The optimal production plan and maintenance schedule can achieve high energy efficiency at the system level.
According to batch manufacturing patterns and job tasks in each engine batch, the optimization modeling framework of the system level energy consumption can be divided into two layers: (i) system planning layer, and (ii) system scheduling layer, which are shown in Figure 7. In the system planning layer, estimation of Energy Saving Opportunity Windows (ESOWs) is proposed to utilize batch-changing times as opportunities to perform PM in order to avoid energy loss during batch production [27]. The outputs of the model are batch production plans and a PM schedule with the maximum system energy cost saving. In the scheduling layer, energy-effective production and maintenance tasks (EPMTs) are jointly scheduled in each batch plan to minimize the unit product completion time. The energy consumption is minimized provided that energy consumption is linearly dependent on production time. The actual task completion time and machine health states will be updated recursively for the next batch execution.
Figure 7.
Optimization modeling framework of the system-level energy consumption.
4.3.2. Adaptive Control and Centralized Allocation for Energy Supply and Collection
In order to reduce the energy consumption of auxiliary processing equipment, which accounts for up to 40% of the total plant energy dissipation, the characteristic hydraulic/pneumatic control system should be analyzed and synthesized for the centrifugal machine cooling system, centralized smog harvesting system, and the cutting coolant system. Based on the methodologies of off-line workload planning and online active payload prediction, the frequency-conversion fluid supply station and hydraulic/pneumatic control network are established to form a new operating pattern that offers the working medium on-demand and adaptively optimizes the operating regime of the pressure source station. Therefore, the system-level energy dissipation optimization can be realized via online energy-aware adaptive control for the central coolant system of the auxiliary processing equipment. Three technologies are included to monitor and control the fluid network in an energy-aware context as follows:
- (1)
- On-demand start-stop control for individual substations with normally operating centralized fluid supply stations. According to the manufacturing process plan, the fluid supply network caters to the on-duty machines and switches off the substation supply via the bypass solenoid. In this way, the off-duty machines are isolated from the fluid network in order to save energy.
- (2)
- Optimal configuration of the energy accumulator systems for surpassing the peak pressure or filling up the valley pressure. The energy accumulators are configured according to the pressure fluctuation characteristics of a substation. The pressure stabilizing system might effectively reduce the fluid network and the power station capacity, which inherently degrades the overall energy dissipation.
- (3)
- Adaptive adjustment of the fluid supply volume of the frequency-conversion pumping stations with real-time monitoring of workload dynamics. Multi-pump pressure source stations will be established with redundant pumps, which lay the infrastructure for the energy-aware adaptive control and offers necessary scalability for the whole system. The technology of online matching the workload and fluid supply paves the way for high-efficiency pump station operations.
A clustering method of machines built around a central coolant system is proposed. Properties of cutting fluid, coolant, and emissions can be presented as multivariate mixed data (e.g., Character type, fuzzy type, value type, etc.), which will be processed by fuzzy clustering methods. Partition coefficient (PC) and partition entropy (PE) are defined to assess the clustering results, based on a modified partition coefficient (MPC) which is also obtainable. The results of similar machine groups will also help to choose the suitable central coolant system.
In addition, energy-related costs of a central coolant system can be estimated including (1) Investment cost (local coolant systems mean maximum energy consumption and large investment while central coolant system means integrating investment cost of different components); (2) Operating cost (including manpower cost, power cost, reagent cost, and depreciation cost of pipe network, construction, and machine. The comparison between central and local coolant system will be proposed); (3) Maintenance cost (central supply/collect pattern decreases manpower, overhaul cost and failure rate of the central system; however, the pipe network and multi-machine supply may increase the cost of each breakdown, thus the spare system needs to be considered). All of these should be considered in the model.
Based on frequency-varying controlling techniques, the total energy consumption of all central coolant system can be modeled by the following relation: where En is the energy consumption of central coolant system n under full load frequency, is the on-off state (0 or 1), means the energy consumption rate under load frequency Ln. The objective model for maximizing the benefit value of per unit energy consumption will be presented: where is the output, is the total cost. Nonlinear programming methods such as Integer programming and dynamic programming can be used for optimization. The framework is shown in Figure 8.
Figure 8.
Framework of energy-driven supply/collect centralized allocation.
4.4. Life Cycle Level Strategic Management for Minimal Energy Waste
Automotive engines, like many other mechanical and electrical products, have only a finite life. They reach the end of their life due to several factors such as being functionally scrapped or becoming technically obsolete; therefore, there is need for green recycling, reusing, and remanufacturing to recapture the embodied energy in the original products. However, most of the current recycling technologies are rudimentary and the recovery of resources is accompanied by excess waste and severe secondary pollution. It is, therefore, urgent to provide intelligent support for advanced recycling and remanufacturing technology and strategies. A two-step approach for making decisions is proposed in support of a sustainable resource circulation:
- (1)
- Develop an Embodied Energy Analysis (EEA) tool that provides a comprehensive view of complex energy flows within a system;
- (2)
- Evaluate product remanufacturability based on EEA results and support decision-making about sustainable manufacturing efforts on improving energy efficiency and energy waste minimization;
4.4.1. Embodied Energy Analysis through Multistage Energy Cascading Model (MECM)
Due to the diversity of the automotive parts manufacturing industry, there are a wide variety of processes and materials embodied in finished parts and many of these processes are highly energy-intensive. In particular, the engine is cast from aluminum or iron and further machined and processed in manufacturing plants in a highly energy-intensive environment. A MECM is proposed to predict the amount of embodied energy and wasted energy in the MMS. The associated energy consumption in all significant phases of the manufacturing process is evaluated and aggregated to produce a total embodied energy estimate for each part of the component.
The energy cascading within MMS is shown in Figure 9. The manufacturing system consists of n manufacturing workstations with a total amount of energy input Etotal. For each process, an amount of energy Ei is consumed to process the intermediate products and an amount of Wi waste is generated from the manufacturing workstation i. The total amount of input into the manufacturing system equals the total amount being used for product-making and the total amount of waste generated from various manufacturing processes. Mathematically, it can be formulated as . The energy utilization efficiency within a manufacturing system can be identified as .
Figure 9.
A single energy flow diagram in a multi-stage manufacturing system.
Based on the properties of MMS, there are some conditions that can be summarized as follows:
- (1)
- Manufacturing process parameters and variables (e.g., ) in a single stage are related to each other and influence the energy consumption at that particular workstation (see Figure 10).
Figure 10. Relationship of process parameters and energy use of a single station. - (2)
- Energy consumption of processing one workpiece at a workstation is influenced not only by the manufacturing in that particular station but also by the output from the previous station. The mechanical property and resulting products from the embodied energy in the previous stage could reflect the condition of the intermediate product from the previous station.
In order to model these relationships, a multistage energy flow model is used to estimate the embodied energy and wasted energy in each process of the manufacturing system. A non-linear state-space model for EEA can be developed based on the sophisticated methods of Stream of Variation (SoV) and associated studies for MMS [67,68,69]. The key to this model is to estimate the true amount of energy embodied and wasted in multistage systems and understand how energy is transformed, accumulated and embedded in a workpiece as it progresses through multiple workstations in the system. The general state space representation is as follows:
where k denotes the process index, vector xk represent the geometric and mechanical property of the intermediate workpiece up to process k, vector uk is the vector of new process parameters inputs selected at station k, Ek is the measured energy use outputs after process k, Ak denotes the matrix describing the transformation of deviations of energy consumption from station k-1 to station k, Ck is the matrix describing how the new processes change the feature and property of the workpiece at the station, denoting the measurements of errors transmitting after station k, , vk and are the system noise and the noise by the linearization and sensor noise.
The determination of the transformation matrices is not trivial. The conventional SoV for the dimensional error propagation analysis in most assembly processes may not be directly applicable because (i) there are strong non-linear relationships between process parameters and the energy consumption; (ii) an SoV model cannot be obtained in terms of physics and engineering knowledge because of the complexity of energy transformation mechanism. Therefore, a data-driven regression-based model should be investigated further to address the non-linear properties of the process and energy flow in the multistage system.
4.4.2. Evaluation of Remanufacturability Based on Embodied Energy Analysis
Engine components can be categorized into three end-of-life (EOL) groups: (1) directly reusable components (i.e., intake, exhaust, oil pan, etc.); (2) remanufacturable components (engine block, cylinder head, camshaft, etc.) and (3) replaceable components (piston, main bearing, rod bearing, etc.) Remanufacturing utilizes the energy and embedded value retained in a product upon reaching EOL. By reserving the geometrical architectures of cores, such as the engine block and cylinder head in vehicle engines, remanufacturing can reduce the need for raw materials processing and many manufacturing processes, hence, saving energy [70]. Usually, remanufacturing requires about 85% less energy than manufacturing a brand-new product. If an engine block, for example, can be reused, the energy consumed in the ore mining, processing, transportation, casting, and machining to make a new block is eliminated. Finally, the use of remanufactured components can also cost-effectively extend the life of an entire piece of equipment. The vehicle and chassis, for example, can be updated to match the extended life of a remanufactured engine.
By quantifying the cumulative embodied energy and energy demands of a remanufactured product during its entire lifecycle compared to an equivalent new product, the energy savings of product remanufacturing can be evaluated. Based on the embodied energy analysis, the proportion of the embodied energy captured by remanufacturing could be calculated. The decision variables will include the decisions on the degree of disassembly, level of remanufacturing, and selection of remanufacturing processes. Stochastic modeling and optimization for remanufacturing systems are required for these kinds of research [71,72,73].
5. Operation Conditions
Manufacturing processes used to create many critical automotive parts, such as engine blocks or transmissions, require an enormous amount of energy. However, there is a lack of systematic techniques to address energy inefficiencies across multiple scales of product manufacturing. The proposed framework is aimed to result in significant improvements in energy efficiency and life cycle energy wastes while maintaining high manufacturing productivity and quality. A combination of machine-level energy-efficient techniques and system-level production and maintenance planning tools are used to identify energy-saving opportunities and enhance overall manufacturing sustainability.
Based on the instruction of this framework, some types of research have been carried out to optimize the energy efficiency of manufacturing systems, such as machine-level and system-level operation and maintenance optimization [23,27], and the remanufacturing and operation maintenance policy [37]. These kinds of research can prove that compared with the classical methodologies which put production as the first consideration, energy-efficient optimization can improve energy efficiency while maintaining high productivity. Moreover, the non-value-added energy cost can thus be reduced, causing total energy savings and profit.
When it comes to the further application of this framework in other aspects, there are still several parts that need to be met in terms of experimental conditions.
(1) From the machine-level optimization and system-level energy consumption control research driven by the planning and scheduling, it is necessary to monitor the degradation of key components of the manufacturing system and build the experimental and optimization analysis platform required for optimal scheduling analysis for secondary development.
(2) From the system-level research of the auxiliary liquid supply system, there is a necessity to reconstruct the experimental platform for centralized supply and collection of auxiliary liquid supply systems and develop the corresponding centralized control software system.
(3) From the perspective of remanufacturing research at the life-cycle level, it is necessary to provide various energy consumption and key characteristics measurement platforms and analysis experiments for energy flow modeling and optimization analysis.
6. Conclusions
The intention of this paper is to develop and demonstrate a possible guiding framework for energy consumption modeling in order to achieve more sustainable manufacturing. This research can produce a fundamental understanding of energy consumption during multiple stages of a product life cycle. Innovative optimization tools are also introduced to improve energy efficiency and reduce energy intensity while sustaining performance in product quality and system throughput. (1) A hierarchical sustainability performance plan and multi-level model are proposed to embrace a wide range of sustainability factors such as process parameters, physical attributes of machines, system configuration, production and maintenance operation variables, and multistage interdependence. (2) New multi-faceted metrics that facilitate the characterization and assessment of manufacturing sustainability from an energy use perspective are defined and used as performance objectives for process optimization and system operations planning. (3) A two-stage model is developed for energy-efficient process design at the machine level. System-level innovations provide energy-oriented production and maintenance planning for maximum energy savings. Moreover, a multistage energy cascading model is developed to study how energy is captured and how it flows across multiple stages of processes. The model will enable a robust estimation of the amount of embodied energy and wasted energy between consecutive stages, and the results can be used as a basis for end-of-life decision-making.
Future work on the improvement of this framework can be carried out further on several aspects. Firstly, the recent framework is mainly used to provide a guiding direction on efficient energy use in manufacturing systems. Moreover, the actual application of this framework should be carried out further with more details and concrete constraints. Secondly, some novel modeling methods for machine-level and system-level energy efficiency optimization can be studied. Besides, the interpretation of the sustainability metrics and performance goals can be discussed further to ensure the scientific direction of all innovation. When applying this research framework to a certain manufacturing system, the models at each level should also be modified and given more specific correspondence between the abstract model and the actual parameters.
Author Contributions
Conceptualization, methodology, project administration, funding acquisition, T.X.; writing—original draft preparation, investigation, X.A.; resources, writing—review, H.Y.; formal analysis, Y.J.; visualization, Y.X.; editing, M.Z.; validation, supervision, E.P.; All authors have read and agreed to the published version of the manuscript.
Funding
This research was funded by the National Key R&D Program of China (No. 2022YFF0605700), National Natural Science Foundation of China (No. 51875359), Natural Science Foundation of Shanghai (No. 20ZR1428600), Hubei China Tobacco Industry Corporation Cooperation Project (2022JSGY3SC2B033).
Institutional Review Board Statement
Not applicable.
Informed Consent Statement
Not applicable.
Data Availability Statement
Not applicable.
Acknowledgments
The authors are indebted to the reviewers and editors for their constructive comments, which greatly improved the contents and exposition of this paper.
Conflicts of Interest
The authors declare no conflict of interest.
References
- Schwartz, L.; Wei, M.; Morrow, W.; Deason, J.; Schiller, S.R.; Leventis, G.; Smith, S.; Leow, W.L.; Levin, T.; Plotkin, S.; et al. Electricity End Uses, Energy Efficiency, and Distributed Energy Resources Baseline; Lawrence Berkeley National Laboratory: Berkeley, CA, USA, 2017; p. LBNL-1006983, 1342949. [CrossRef]
- Cai, W.; Lai, K.-H. Sustainability assessment of mechanical manufacturing systems in the industrial sector. Renew. Sustain. Energy Rev. 2020, 135, 110169. [Google Scholar] [CrossRef]
- Jayal, A.D.; Badurdeen, F.; Dillon, O.W.; Jawahir, I.S. Sustainable manufacturing: Modeling and optimization challenges at the product, process and system levels. CIRP J. Manuf. Sci. Technol. 2010, 2, 144–152. [Google Scholar] [CrossRef]
- Reiff, C.; Buser, M.; Betten, T.; Onuseit, V.; Hoßfeld, M.; Wehner, D.; Riedel, O. A Process-Planning Framework for Sustainable Manufacturing. Energies 2021, 14, 5811. [Google Scholar] [CrossRef]
- Feng, S.C.; Joung, C.-B.; Li, G. Development Overview of Sustainable Manufacturing Metrics. In Proceedings of the 17th CIRP International Conference on Life Cycle Engineering, Hefei, China, 19–21 May 2010; Volume 6, p. 5. [Google Scholar]
- Duflou, J.R.; Sutherland, J.W.; Dornfeld, D.; Herrmann, C.; Jeswiet, J.; Kara, S.; Hauschild, M.Z.; Kellens, K. Towards energy and resource efficient manufacturing: A processes and systems approach. CIRP Ann. 2012, 61, 587–609. [Google Scholar] [CrossRef]
- Diaz-Elsayed, N. Development of Energy Models for Production Systems and Processes to Inform Environmentally Benign Decision-Making. Ph.D. Thesis, University of California, Berkeley, CA, USA, 2013. Available online: https://www.proquest.com/docview/1550352698/abstract/6043DA82F3FA4C0CPQ/1 (accessed on 1 January 2023).
- Schudeleit, T.; Züst, S.; Weiss, L.; Wegener, K. The Total Energy Efficiency Index for machine tools. Energy 2016, 102, 682–693. [Google Scholar] [CrossRef]
- Sihag, N.; Sangwan, K.S. Development of a sustainability assessment index for machine tools. Procedia CIRP 2019, 80, 156–161. [Google Scholar] [CrossRef]
- Faulkner, W.; Badurdeen, F. Sustainable Value Stream Mapping (Sus-VSM): Methodology to visualize and assess manufacturing sustainability performance. J. Clean. Prod. 2014, 85, 8–18. [Google Scholar] [CrossRef]
- Bergs, T.; Grünebaum, T.; Rey, J.; Barth, S.; Goldmanns, M. A methodology for the ecological and economic assessment of manufacturing process sequences. Procedia CIRP 2020, 90, 488–493. [Google Scholar] [CrossRef]
- Ribeiro, I.; Matos, F.; Jacinto, C.; Salman, H.; Cardeal, G.; Carvalho, H.; Godina, R.; Peças, P. Framework for Life Cycle Sustainability Assessment of Additive Manufacturing. Sustainability 2020, 12, 929. [Google Scholar] [CrossRef]
- Franciosi, C.; Voisin, A.; Miranda, S.; Riemma, S.; Iung, B. Measuring maintenance impacts on sustainability of manufacturing industries: From a systematic literature review to a framework proposal. J. Clean. Prod. 2020, 260, 121065. [Google Scholar] [CrossRef]
- Kordonowy, D.N. David N. A Power Assessment of Machining Tools. Undergraduate, Massachusetts Institute of Technology. 2002. Available online: https://dspace.mit.edu/handle/1721.1/31108 (accessed on 31 October 2022).
- Herrmann, C.; Thiede, S. Process chain simulation to foster energy efficiency in manufacturing. CIRP J. Manuf. Sci. Technol. 2009, 1, 221–229. [Google Scholar] [CrossRef]
- Albertelli, P. Energy saving opportunities in direct drive machine tool spindles. J. Clean. Prod. 2017, 165, 855–873. [Google Scholar] [CrossRef]
- Sihag, N.; Sangwan, K.S. A systematic literature review on machine tool energy consumption. J. Clean. Prod. 2020, 275, 123125. [Google Scholar] [CrossRef]
- Liu, F.; Xie, J.; Liu, S. A method for predicting the energy consumption of the main driving system of a machine tool in a machining process. J. Clean. Prod. 2014, 105, 171–177. [Google Scholar] [CrossRef]
- Gutowski, T.; Murphy, C.; Allen, D.; Bauer, D.; Bras, B.; Piwonka, T.; Sheng, P.; Sutherland, J.; Thurston, D.; Wolff, E. Environmentally benign manufacturing: Observations from Japan, Europe and the United States. J. Clean. Prod. 2005, 13, 1–17. [Google Scholar] [CrossRef]
- Deng, Z.H.; Zhang, H.; Fu, Y.H.; Wan, L.L.; Liu, W. Optimization of process parameters for minimum energy consumption based on cutting specific energy consumption. J. Clean. Prod. 2017, 166, 1407–1414. [Google Scholar] [CrossRef]
- Hu, L.; Peng, C.; Evans, S.; Peng, T.; Liu, Y.; Tang, R.; Tiwari, A. Minimising the machining energy consumption of a machine tool by sequencing the features of a part. Energy 2017, 121, 292–305. [Google Scholar] [CrossRef]
- Xiao, Q.; Li, C.; Tang, Y.; Li, L.; Li, L. A knowledge-driven method of adaptively optimizing process parameters for energy efficient turning. Energy 2019, 166, 142–156. [Google Scholar] [CrossRef]
- Xia, T.; Shi, G.; Si, G.; Du, S.; Xi, L. Energy-oriented joint optimization of machine maintenance and tool replacement in sustainable manufacturing. J. Manuf. Syst. 2021, 59, 261–271. [Google Scholar] [CrossRef]
- Chen, D.; Thiede, S.; Schudeleit, T.; Herrmann, C. A holistic and rapid sustainability assessment tool for manufacturing SMEs. CIRP Ann. 2014, 63, 437–440. [Google Scholar] [CrossRef]
- Wang, J.; Liu, Y.; Ren, S.; Wang, C.; Wang, W. Evolutionary game based real-time scheduling for energy-efficient distributed and flexible job shop. J. Clean. Prod. 2021, 293, 126093. [Google Scholar] [CrossRef]
- Li, Y.; Chang, Q.; Ni, J.; Brundage, M.P. Event-Based Supervisory Control for Energy Efficient Manufacturing Systems. IEEE Trans. Autom. Sci. Eng. 2018, 15, 92–103. [Google Scholar] [CrossRef]
- Xia, T.; Xi, L.; Du, S.; Xiao, L.; Pan, E. Energy-Oriented Maintenance Decision-Making for Sustainable Manufacturing Based on Energy Saving Window. J. Manuf. Sci. Eng. 2018, 140, 051001. [Google Scholar] [CrossRef]
- Sun, Z.; Dababneh, F.; Li, L. Joint Energy, Maintenance, and Throughput Modeling for Sustainable Manufacturing Systems. IEEE Trans. Syst. Man. Cybern. Syst. 2020, 50, 2101–2112. [Google Scholar] [CrossRef]
- Sundaram, R.M.; Blair, L. A heuristic algorithm to minimize energy cost for scheduling test facilities. Comput. Ind. Eng. 1996, 31, 359–362. [Google Scholar] [CrossRef]
- Boyadjiev, C.H.R.; Ivanov, B.; Vaklieva-Bancheva, N.; Pantelides, C.C.; Shah, N. Optimal energy integration in batch antibiotics manufacture. Comput. Chem. Eng. 1996, 20, S31–S36. [Google Scholar] [CrossRef]
- Gbededo, M.A.; Liyanage, K.; Garza-Reyes, J.A. Towards a Life Cycle Sustainability Analysis: A systematic review of approaches to sustainable manufacturing. J. Clean. Prod. 2018, 184, 1002–1015. [Google Scholar] [CrossRef]
- Culaba, A.B.; Purvis, M.R.I. A methodology for the life cycle and sustainability analysis of manufacturing processes. J. Clean. Prod. 1999, 7, 435–445. [Google Scholar] [CrossRef]
- Zheng, G.; Peng, Z. Life Cycle Assessment (LCA) of BEV’s environmental benefits for meeting the challenge of ICExit (Internal Combustion Engine Exit). Energy Rep. 2021, 7, 1203–1216. [Google Scholar] [CrossRef]
- Jiang, Q.; Li, T.; Liu, Z.; Zhang, H.; Ren, K. Life Cycle Assessment of an Engine with Input-Output Based Hybrid Analysis Method. J. Clean. Prod. 2014, 78, 131–138. [Google Scholar] [CrossRef]
- Guo, Y.; Duflou, J.R.; Deng, Y.; Lauwers, B. A life cycle energy analysis integrated process planning approach to foster the sustainability of discrete part manufacturing. Energy 2018, 153, 604–617. [Google Scholar] [CrossRef]
- Gutowski, T.G.; Sahni, S.; Boustani, A.; Graves, S.C. Remanufacturing and Energy Savings. Environ. Sci. Technol. 2011, 45, 4540–4547. [Google Scholar] [CrossRef] [PubMed]
- Xia, T.; Zhang, K.; Sun, B.; Fang, X.; Xi, L. Integrated Remanufacturing and Opportunistic Maintenance Decision-Making for Leased Batch Production Lines. J. Manuf. Sci. Eng. 2021, 143, 081003. [Google Scholar] [CrossRef]
- Lu, Y.; Min, Q.; Liu, Z.; Wang, Y. An IoT-enabled simulation approach for process planning and analysis: A case from engine re-manufacturing industry. Int. J. Comput. Integr. Manuf. 2019, 32, 413–429. [Google Scholar] [CrossRef]
- Wang, Q.; Liu, F.; Wang, X. Multi-objective optimization of machining parameters considering energy consumption. Int. J. Adv. Manuf. Technol. 2014, 71, 1133–1142. [Google Scholar] [CrossRef]
- Chen, X.; Li, C.; Tang, Y.; Li, L.; Du, Y.; Li, L. Integrated optimization of cutting tool and cutting parameters in face milling for minimizing energy footprint and production time. Energy 2019, 175, 1021–1037. [Google Scholar] [CrossRef]
- Chen, W.-J. Minimizing number of tardy jobs on a single machine subject to periodic maintenance. Omega 2009, 37, 591–599. [Google Scholar] [CrossRef]
- Lu, B.; Zhou, X.; Li, Y. Joint modeling of preventive maintenance and quality improvement for deteriorating single-machine manufacturing systems. Comput. Ind. Eng. 2016, 91, 188–196. [Google Scholar] [CrossRef]
- Li, L.; Sun, Z. Dynamic Energy Control for Energy Efficiency Improvement of Sustainable Manufacturing Systems Using Markov Decision Process. IEEE Trans. Syst. Man. Cybern. Syst. 2013, 43, 1195–1205. [Google Scholar] [CrossRef]
- Wang, J.; Fei, Z.; Chang, Q.; Li, S. Energy Saving Operation of Manufacturing System Based on Dynamic Adaptive Fuzzy Reasoning Petri Net. Energies 2019, 12, 2216. [Google Scholar] [CrossRef]
- Li, X.; Xing, K.; Zhou, M.; Wang, X.; Wu, Y. Modified Dynamic Programming Algorithm for Optimization of Total Energy Consumption in Flexible Manufacturing Systems. IEEE Trans. Autom. Sci. Eng. 2019, 16, 691–705. [Google Scholar] [CrossRef]
- Zhang, X.; Tang, Y.; Zhang, H.; Jiang, Z.; Cai, W. Remanufacturability evaluation of end-of-life products considering technology, economy and environment: A review. Sci. Total. Environ. 2021, 764, 142922. [Google Scholar] [CrossRef] [PubMed]
- Li, Y.; He, Y.; Wang, Y.; Yan, P.; Liu, X. A framework for characterising energy consumption of machining manufacturing systems. Int. J. Prod. Res. 2014, 52, 314–325. [Google Scholar] [CrossRef]
- Mousavi, S.; Kara, S.; Kornfeld, B. A hierarchical framework for concurrent assessment of energy and water efficiency in manufacturing systems. J. Clean. Prod. 2016, 133, 88–98. [Google Scholar] [CrossRef]
- Wen, X.; Cao, H.; Hon, B.; Chen, E.; Li, H. Energy value mapping: A novel lean method to integrate energy efficiency into production management. Energy 2021, 217, 119353. [Google Scholar] [CrossRef]
- Jawahir, I.S.; Dillon, O.W.; Rouch, K.E.; Joshi, K.J.; Venkatachalam, A.; Jaafar, I.H. Total life-cycle considerations in product design for sustainability: A framework for comprehensive evaluation. In Proceedings of the 10th International Research/Expert Conference, Barcelona, Spain, 11–15 September 2006; Volume 1. [Google Scholar]
- Balogun, V.A.; Mativenga, P.T. Modelling of direct energy requirements in mechanical machining processes. J. Clean. Prod. 2013, 41, 179–186. [Google Scholar] [CrossRef]
- Zhou, L.; Li, J.; Li, F.; Meng, Q.; Li, J.; Xu, X. Energy consumption model and energy efficiency of machine tools: A comprehensive literature review. J. Clean. Prod. 2016, 112, 3721–3734. [Google Scholar] [CrossRef]
- Zhao, G.Y.; Liu, Z.; He, Y.; Cao, H.J.; Guo, Y.B. Energy consumption in machining: Classification, prediction, and reduction strategy. Energy 2017, 133, 142–157. [Google Scholar] [CrossRef]
- Jiang, Z.; Gao, D.; Lu, Y.; Kong, L.; Shang, Z. Electrical energy consumption of CNC machine tools based on empirical modeling. Int. J. Adv. Manuf. Technol. 2019, 100, 2255–2267. [Google Scholar] [CrossRef]
- Camposeco-Negrete, C.; Calderón-Nájera, J.D.D. Optimization of energy consumption and surface roughness in slot milling of AISI 6061 T6 using the response surface method. Int. J. Adv. Manuf. Technol. 2019, 103, 4063–4069. [Google Scholar] [CrossRef]
- Çakıroğlu, R.; Günay, M. Analysis of surface roughness and energy consumption in turning of C17500 copper alloy under different machining environments and modellings with response surface method. Proc. Inst. Mech. Eng. Part E J. Process Mech. Eng. 2022, 0, 09544089221101368. [Google Scholar] [CrossRef]
- Sangwan, K.S.; Kant, G. Optimization of Machining Parameters for Improving Energy Efficiency using Integrated Response Surface Methodology and Genetic Algorithm Approach. Procedia CIRP 2017, 61, 517–522. [Google Scholar] [CrossRef]
- Kong, D.; Choi, S.; Yasui, Y.; Pavanaskar, S.; Dornfeld, D.; Wright, P. Software-based tool path evaluation for environmental sustainability. J. Manuf. Syst. 2011, 30, 241–247. [Google Scholar] [CrossRef]
- Diaz, N.; Choi, S.; Helu, M.; Chen, Y.; Jayanathan, S.; Yasui, Y.; Kong, D.; Pavanaskar, S.; Dornfeld, D. Machine Tool Design and Operation Strategies for Green Manufacturing. 2010, UC Berkeley: Laboratory for Manufacturing and Sustainability. Available online: https://escholarship.org/uc/item/5gz7j6rn (accessed on 1 January 2023).
- Liu, S.; Jin, S.; Zhang, X.-P.; Chen, K.; Tian, A.; Xi, L.-F. A Coupled Model for the Prediction of Surface Variation in Face Milling Large-Scale Workpiece With Complex Geometry. J. Manuf. Sci. Eng. 2019, 141, 031009. [Google Scholar] [CrossRef]
- Aramcharoen, A.; Mativenga, P.T. Critical factors in energy demand modelling for CNC milling and impact of toolpath strategy. J. Clean. Prod. 2014, 78, 63–74. [Google Scholar] [CrossRef]
- Li, L.; Deng, X.; Zhao, J.; Zhao, F.; Sutherland, J.W. Multi-objective optimization of tool path considering efficiency, energy-saving and carbon-emission for free-form surface milling. J. Clean. Prod. 2018, 172, 3311–3322. [Google Scholar] [CrossRef]
- Denkena, B.; Abele, E.; Brecher, C.; Dittrich, M.A.; Kara, S.; Mori, M. Energy efficient machine tools. CIRP Ann. 2020, 69, 646–667. [Google Scholar] [CrossRef]
- Xia, T.; Xi, L.; Zhou, X.; Du, S. Modeling and optimizing maintenance schedule for energy systems subject to degradation. Comput. Ind. Eng. 2012, 63, 607–614. [Google Scholar] [CrossRef]
- Kaczmarek, M.J.; Gola, A. Maintenance 4.0 Technologies for Sustainable Manufacturing—An Overview. IFAC-PapersOnLine 2019, 52, 91–96. [Google Scholar] [CrossRef]
- Liu, G.; Chen, S.; Jin, H.; Liu, S. Optimum opportunistic maintenance schedule incorporating delay time theory with imperfect maintenance. Reliab. Eng. Syst. Saf. 2021, 213, 107668. [Google Scholar] [CrossRef]
- Du, S.; Xi, L.; Ni, J.; Ershun, P.; Liu, C.R. Product lifecycle-oriented quality and productivity improvement based on stream of variation methodology. Comput. Ind. 2008, 59, 180–192. [Google Scholar] [CrossRef]
- Wang, K.; Du, S.; Xi, L. Three-Dimensional Tolerance Analysis Modelling of Variation Propagation in Multi-stage Machining Processes for General Shape Workpieces. Int. J. Precis. Eng. Manuf. 2020, 21, 31–44. [Google Scholar] [CrossRef]
- Wu, D.; Wang, H.; Yu, J. Research on machining error transmission mechanism and compensation method for near-net-shaped jet engine blades CNC machining process. Int. J. Adv. Manuf. Technol. 2021, 117, 2755–2773. [Google Scholar] [CrossRef]
- Boustani, A. Remanufacturing and Energy Savings. Master’s Thesis, Massachusetts Institute of Technology, Cambridge, MA, USA, 2010. Available online: https://dspace.mit.edu/handle/1721.1/58461 (accessed on 7 November 2022).
- Dahmani, A.; Benyoucef, L.; Mercantini, J.-M. Toward Sustainable Reconfigurable Manufacturing Systems (SRMS): Past, Present, and Future. Procedia Comput. Sci. 2022, 200, 1605–1614. [Google Scholar] [CrossRef]
- Khettabi, I.; Benyoucef, L.; Boutiche, M.A. Sustainable reconfigurable manufacturing system design using adapted multi-objective evolutionary-based approaches. Int. J. Adv. Manuf. Technol. 2021, 115, 3741–3759. [Google Scholar] [CrossRef]
- Yazdani, M.A.; Khezri, A.; Benyoucef, L. Process and production planning for sustainable reconfigurable manufacturing systems (SRMSs): Multi-objective exact and heuristic-based approaches. Int. J. Adv. Manuf. Technol. 2022, 119, 4519–4540. [Google Scholar] [CrossRef]
Disclaimer/Publisher’s Note: The statements, opinions and data contained in all publications are solely those of the individual author(s) and contributor(s) and not of MDPI and/or the editor(s). MDPI and/or the editor(s) disclaim responsibility for any injury to people or property resulting from any ideas, methods, instructions or products referred to in the content. |
© 2023 by the authors. Licensee MDPI, Basel, Switzerland. This article is an open access article distributed under the terms and conditions of the Creative Commons Attribution (CC BY) license (https://creativecommons.org/licenses/by/4.0/).









