You are currently viewing a new version of our website. To view the old version click .
Energies
  • Article
  • Open Access

11 January 2023

Evaluating the Determinants of Consumer Adoption of Autonomous Vehicles in Thailand—An Extended UTAUT Model

,
,
,
,
and
1
KMITL Business School, King Mongkut’s Institute of Technology Ladkrabang, Bangkok 10520, Thailand
2
Department of Management, Faculty of Applied Science, WSB University, 41-300 Dabrowa Górnicza, Poland
3
Road and Bridge Research Institute, Instytutowa 1, 03-302 Warsaw, Poland
*
Author to whom correspondence should be addressed.

Abstract

This study explores the effects of autonomous cars and how they may affect the design of transportation systems. The research investigated the determinants of consumer adoption of autonomous vehicles in Thailand. The research was driven by increasing environmental protection awareness and the need to conserve it through revolutionary technology. The study adopted the extended UTAUT model, where a quantitative method was adopted using primary data from 381 respondents. The results indicated that consumer adoption of autonomous vehicles in Thailand is influenced by performance expectancy, effort expectancy, facilitating conditions, environmental benefits, and purchase subsidy. The recommendations developed were that, to enhance the consumers’ intention to adopt autonomous vehicles, the concerned stakeholders should improve on aspects, such as the ability to improve job performance, increase productivity, ease of use, flexibility, clarity, and understanding, as well as improve social status. The government should also consider subsidizing autonomous vehicles as this would encourage consumption. A limitation of the study is the generalization of the findings as it is limited to Thailand.

1. Introduction

Vehicles were once a mechanical engineering branch, like most everyday devices. Nevertheless, the remarkable developments in integrated systems and other internet applications have transformed the majority of them into revolutionary and intelligent gadgets that function with the aid of internet technologies. Conventional vehicles have been transformed into fully working, autonomous vehicles thanks to technological breakthroughs, making traveling more comfortable. Intelligent vehicles are built on the robotic advances and resources of avant-garde technology. We are moving forward with a focus on safety and making daily life more convenient, and these intelligent vehicles are becoming in high demand. These automobiles are called autonomous vehicles (AVs) because they have features and capabilities, such as environmental sensing, internet connectivity, and radar sensors, that keep track of the whereabouts of adjacent automobiles. Traffic lights, road signs, other vehicles, and pedestrians are all detected by automated video cameras that enable self-parking of the vehicle. They are now thought to be at the pinnacle of intelligent vehicle development. The primary drivers behind the research and development of autonomous vehicles are the need for increased road safety; a growing population that increases the number of vehicles on the road, expanding infrastructure, the comfort of relying on machines for activities like driving, and the need for resource and time management optimization. The population increase has adversely affected our resources—roads, infrastructure, parks, and gas stations. Despite the progress towards adopting autonomous vehicles, implementing an intelligent transportation system has several difficulties, including issues with safety and dependability and a lack of legislation supporting its usage, which poses risks to passengers and pedestrians and the environment [1,2,3,4,5,6].
Autonomous vehicles (AVs) are considered one of the most important emerging technologies for resolving these problems. Incredible potential exists due to the introduction of such technology to support an aging population and minimize energy use [7,8]. Nevertheless, the implementation of AV still faces difficulties. For instance, millennials are more inclined than earlier generations to utilize AV [9]. As a result, it might not be cost-effective to invest in such technology to benefit a specific demographic. Several hazards also accompany the adoption of AV. As an illustration, adopting AV would be detrimental to employees and service providers like bus and truck drivers [2,10], who are also an important demographic in maintaining societal harmony. Due to the numerous challenges and uncertainties that can arise when AVs drive on the road with other vehicles, concerns about safety and privacy stemming from AV deployment are some of the matters that are debated extensively [11,12]. This issue has been highlighted in prior studies on the development of AV, indicating that safety concerns are likely to significantly impact AV adoption [9,13,14]. The safety of AV commuters, walkers, cyclists, and even children whom AVs might injure is a concern [15]. Hence, AV systems need to be reliable and in good working order. Inconsistencies and misunderstandings might occur due to AVs’ driving mode [16,17,18]. System failure is not the only risk; cyber-attacks and ethical norms, such as accountability for accidents brought on by technology, also pose significant risks [17]. This is especially crucial in developing nations where laws and regulations might not keep up with the development of technology.
The issues highlighted above are important parameters that require investigation from a Thailand perspective. What impacts are the concerns raised in earlier discussions influential in decision by the Thai population in the adoption of AVs in the nation? Thailand, over the years, has relied on energy imports, which have risen with demand and expenses. Total energy imports grew from 89.9 billion THB in 1994 to 1069.8 billion THB in 2019 [19]. Brinkmann and Bhatiasevi [20] suggest that Thailand imported 49.8%of its total final energy consumption in 2019. Thailand’s road transportation operations accounted for 77.05% of overall transport activity [21]. Febriandirza et al. [21] further point out that Thailand’s registered vehicle population increased from 26.42 million in 2008 to 38.31 million in 2017. In 2020, Thailand’s automobile diesel oil (ADO) B7 sales volume was estimated to be 15.27 billion liters [20]. Over the same period, Kongklaew et al. [22] point out that the nation sold around 3.4 billion kg of LPG. The fast development of automobiles, which raises energy consumption and contributes to GHG emissions and air pollution as particulate matter, is one of Thailand’s major road transport concerns (PM2.5). In all these scenarios, maximum energy use steadily rises due to the tight relationship between economic development and the degree of transportation activity [21,23]. Thai transportation has comparatively high energy intensity, comparable to other oil-and-gas-exporting nations. These issues point to the research gap the study highlights by investigating these influences on the adoption of AVs in Thailand.
Several developments have occurred in the automobile sector during the last decade. Manufacturers’ embrace of electric and autonomous automobiles as a climate change mitigation approach has been one of the most significant revolutions [24,25,26]. Shalender [27] states that this revolution is due to dependability, the falling cost of raw materials, decreased carbon emissions, increased battery capacity, better resale value, and cost effectiveness. The relevance of developments in sustainable emissions has been strengthened by the widespread realization of the difficulties posed by climate change [28,29,30,31,32]. Autonomous vehicles (AVs) together with electric vehicles have been heralded as the automotive industry’s future owing to their common environmental effect and cheap maintenance costs [17,33,34]. They provide a more ecologically friendly substitute for the internal combustion engine (ICE), which has been identified as a major source of air pollution [35].
Daziano [36] points out that the primary distinction is that autonomous cars are powered by batteries (or hybrid), while ICE vehicles are powered by energy derived from burning fossil fuels. The cost of upkeep and the degree of safety vary greatly. The majority of driving will be replaced by driverless vehicles by 2030, according to proponents, who foresee high cost and benefit reductions [37]. Nonetheless, there are valid grounds for pessimism. People with financial stakes in the sector tend to make the most upbeat predictions based on their knowledge of disruptive technology like digital cameras, smartphones, and personal computers. They frequently overestimate potential future benefits while ignoring fundamental barriers to developing autonomous vehicles. While the cost of AV may play a role in its general adoption, Anderson et al. [38], supported by a number of scholars [39,40,41], recommend that, to balance the costs and benefits of adopting AV technology for the public and private sectors, policymakers should consider purchase subsidies a viable option to encourage the adoption of AV as the technology develops.
Thailand aspires to establish an intelligent transportation system. By 2037, Thai people will have access to autonomous car services in Thailand’s major cities [42]. One way of encouraging investment into the AV sector is the granting of subsidies and tax breaks for investors; this will undoubtedly attract more people towards the acceptance of AV because they are usually more expensive that petrol vehicles [41,42]. The acceptance AV transportation system in Thailand is doubtful, as the populace is still unsure of its security and is uninformed of how such technology may improve their quality of life. Therefore, it is essential to look into the factors that influence this process if the Thai government wants to promote the use of AVs. In order to plan a proper AV system to raise Thai citizens’ quality of life while lowering costs and harm to the environment, this study explored the elements that influence AV adoption in Thailand. Autonomous vehicles are ecologically suitable since they run on energy from batteries. As a result, greenhouse gas emissions are prevented. AVs, according to critics, produce indirect air pollution when the energy required to charge them is produced by coal power stations [43,44].
According to Liu et al. [45], AVs and ICE cars have comparable passive and active safety standards. Additions that improve safety include adaptive cruise control, automated emergency braking, stability control, dynamic head restraints, blind spot recognition, and rearview cameras [46,47]. AV manufacturers have increased safety by incorporating new technology. Wu et al. [48] state that autonomous cars are less expensive, although the power consumed raises the household electric bill; technical advances have reduced pricing and the accessibility of alternative energy sources. Autonomous vehicles have reduced fuel expenses because of falling energy prices and sophisticated technologies. Autonomous automobiles cost more than traditional ICE vehicles [49,50]. Prices are expected to fall over the next decade as the cost of battery manufacture and raw materials falls. According to projections, the cost of AVs will decrease compared to that of ICEs between 2025 and 2030 [51]; thus, introducing subsidies can serve as an incentive towards the acceptance of AV technology. The growth of Thailand’s AV sector needs to know what factors can affect the use of AV and if subsidies can increase interest in the technology. This can help Thailand in making policy decisions that will influence AV acceptance in Thailand, especially with the increasing energy costs, which are always affected by global and regional disturbances like the Russia–Ukraine crisis and the rising environmental concerns around global warming, waste management, and legal considerations. The civil liabilities aspect was addressed by Ebers [52] in his study on AV in Germany. Ramjan and Sangkaew [2] explored the legal aspects in Thailand.
The aim of the study is to evaluate factors that influence the adoption of AV in Thailand. It uses the unified theory of acceptance and use of technology (UTAUT), a model that incorporates factors from several TAMs. Venkatesh and colleagues [53] formulated the Unified Theory of Acceptance and Use of Technology (UTAUT) model. It communicates an intention to adopt the technology by integrating what is known and proposes a base to guide future behavior. In this instance, the technology to be considered is the autonomous vehicle. The model seeks to communicate the users’ intentions when engaging in an iterative design process. The UTAUT model contains four fundamentals of intention and utilization determinants. The variables comprising the determinants variable include effort expectancy (EE), performance expectancy (PE), social influence (SI), and facilitating conditions (FC) [54,55]. Different studies have extended the model to suit the aim and objectives. The literature review revealed that UTAUT applications are still developing and have been used to study the intention to adopt autonomous vehicles [56,57].
This model has been widely used in studies on system user behavior in a variety of contexts, including automated road transport systems [3,4,13,58], determinants of autonomous vehicle acceptance [59,60,61,62,63], customer motivations toward adoption of autonomous vehicles [64], risks associated with AVs acceptance [58,65], psychological antecedents of AVs adoption from anthropomorphism [3], and affirmation of driverless vehicles by the public [39,64]. The above examples illustrate the suitability of UTAUT as a model to study the adoption of AVs and its extensions to understand the dynamics of AV implementation in Thailand. The core variables considered include performance expectancy (PE), effort expectancy (EE), social influence (SI), and facilitating conditions (FC); the extended variables modified for this study include environmental benefits (EB), technological innovations (TI), and economic benefits (EB). Farzin et al. [58] ascertained that, among the UTAUT variables, performance expectancy and effort expectancy were the most and least influential factors, respectively.
In the light of the discussions above, this research was geared toward answering the following research questions:
RQ1: What factors influence the intention to adopt autonomous vehicles in Thailand?
RQ2: What effect does purchase subsidy have on the intention to adopt autonomous vehicles in Thailand?
Private, public, and shared AVs are the three primary AV subtypes. This study focuses solely on private AVs because each type of AV has distinct characteristics, and it would be impractical to cover all levels of AV adoption in a single study. The overriding factor in the choice of private AVs is their potential as significant components of smart cities. Additionally, a sizable portion of transportation options is private automobiles. The reasons why people drive private vehicles can lead them to use AVs in the future and help society grow sustainably. The factors that influence customer adoption of autonomous vehicles must therefore be studied. The research to cover the other subcategories of AVs will be carried out in the next phase of this project.
Different theories have been used to study technological adoption: the Technology Acceptance Model (TAM) and the Unified Theory of Acceptance and Use of Technology (UTAUT) model have been widely applied [2,58,59,60,61]. Ramjan and Sangkaew’s [2] study used an enhanced TAM to predict how Thai residents would adopt AVs by incorporating ethical standards, legal concerns, and trust. They affirmed that ethical standards, regulatory considerations, and technological trust greatly influence the intention to use an AV in Thailand. Additionally, they discovered that social aspects, particularly those associated with AI operation technology, significantly impact how technology is adopted. These social elements include ethical standards, legal issues, and technology trust. Customers’ perceptions of technological attributes like the effort required and advantages, along with socially relevant elements, have been shown to affect customer attitudes. The idea of “perceived values” explains how consumers’ choices of a particular product might be influenced by their perceptions of economic, social, environmental, functional, or emotional values [3]. Researchers are continually expanding the UTAUT model to understand better the psychological elements that influence people’s adoption of AV.
Ackaah et al. [66] investigated the factors influencing Ghanaians’ intention to utilize AVs. The study applied the extended Technology Acceptance Model. They analyzed the research data using multiple linear regressions in SPSS (v21). They found that awareness, attitude, and subjective norms significantly and positively influence the intention to use AVs. The probability of utilizing AVs varies considerably based on age and monthly salary. They found that trust, perceived risk, perceived benefit, and perceived ease of use have a significant indirect effect on the intention to utilize AVs. Perceived usefulness directly influences the intention to use AVs and has a considerable indirect influence when partially mediated by attitude. This study deviates from that of Ackaah et al. [66], first from the model adopted (UTAUT) and the variables investigated. However, it is essential to examine the areas of agreement, such as perceived ease of use and perceived benefit, to determine the consistency of the results.
The adopted research analysis methods include descriptive statistics and partial least square structural equation modeling (PLS-SEM). This study aims to extend the UTAUT framework to explore the public’s intention to adopt autonomous vehicles in Thailand. The following are the critical accomplishments of this study:
-
A comprehensive survey of research on AVs is conducted.
-
Standards for performance, usability, and obstacles for AVs are examined.
-
The environmental benefits of AV acceptance are presented.
-
Technological innovations for AVs used by researchers and organizations are highlighted.
-
The economic benefits and the effects of subsidies on AVs are discussed as policies Thailand government should consider.
There are four main sections to this study. The development of the conceptual framework and the study’s hypotheses are described after the theoretical background. The link between the constructs is explained. The study methodology and data analysis are the main topics of the second section. The study’s findings and any ramifications and restrictions are then reviewed. The study conclusions are covered in the last section.

2. Materials and Methods

2.1. Effects of Performance Expectancy on Autonomous Vehicles Purchase

In the automotive context, performance expectation is how a customer perceives that using an AV would aid in the efficient and successful completion of a car journey [67,68]. AVs utilize less fuel, produce more clean energy, and need less maintenance than a typical gasoline or diesel vehicles [69,70]. According to Curtale et al. [71], performance anticipation has been identified as the most significant predictor of AV adoption intention. As a result, it is a significant predictor of adoption intention. As a result, it is expected that:
H1. 
Performance expectancy positively influences the purchase intention of autonomous vehicles.

2.2. Effects of Effort Expectancy on Autonomous Vehicles Adoption

The extent of ease related to customers’ AV use is referred to as “effort expectation” [72]. Litman [37] points out that almost all AVs feature user-friendly frameworks and are easy to learn and drive. According to Gunawan et al. [73], an AV’s perceived simplicity and user-friendly use will accelerate its adoption. A positive association between effort expectation and adoption intention has been found in several scenarios, including mobile payment systems and autonomous vehicles [68,70,74,75]. Additionally, the perceived efforts can affect consumers’ perceptions of useful utilities because easily understandable systems enable users to utilize all of the AVs’ features more effectively [76]. As a result, we proposed the following:
H2. 
Effort expectation has a positive influence on the purchase intention of autonomous vehicles.

2.3. Effects of Social Influence on Autonomous Vehicles’ Adoption

In the context of autonomous vehicles, social influence is described as the status symbol received by owning an AV. It assesses a customer’s belief that the opinions of others are essential when deciding whether to use an AV [77,78]. A user’s beliefs and decisions may be affected by social influence, which is a social norm. Since people are social beings, their surroundings can have an impact on how they behave [53,79]. Prior research has shown that social influence has a major effect on adoption intention. According to Kettles and Van Belle [62], because AVs are the most recent technology that provides consumers with identity and social standing, the social environment may influence AV adoption. Users may be swayed by the opinions of famous people and be more likely to believe that AVs are more valuable if they have favorable opinions and are eager to employ them. On the other hand, if the people around have flawed perceptions about the purposes and values of AVs, users are more likely to be swayed by them and think less highly of AVs. As a result, hypothesis three presupposes that:
H3. 
Social influence has a positive influence on the purchase intention of autonomous vehicles.

2.4. Effects of Facilitating Conditions on Autonomous Vehicles Adoption

The extent to which the customer perceives resources and assistance as accessible for executing activity is considered to be the facilitating conditions. Among the most critical external resources necessary for AV adoption is charging infrastructure. Users are more likely to use AVs if they have high economic benefits, like lower costs; functional benefits, like higher safety and fewer mistakes made by humans; environmental benefits, like less traffic and pollution; and emotional benefits, like enjoying the driving experience. Khazaei [80] further points out that internal conditions, such as seat adjustability, a reader handbook for easy technological navigation, and Bluetooth communication with smartphones, are also essential to support drivers for AV adoption intentions. Curtale et al. [71] discovered a significant association between the enabling condition and adoption intention in autonomous cars and mobile payments. Furthermore, previous research [47,53,81,82,83] has shown that how useful people think AVs are may affect how much they want to use them. From the debate above, the following hypothesis was suggested:
H4. 
Facilitating conditions have a positive influence on the purchase intention of autonomous vehicles.

2.5. Effects of Environmental Benefits on Autonomous Vehicles Adoption

The degree to which a person has a value orientation and knowledge of the environment is defined by their environmental concerns. According to Morrison and Van Belle [65], consumers’ usual behavior shifts toward pro-environmental conduct because of environmental concerns. Environmentalists, that is, those who have created a self-identity by engaging in pro-environmental conduct and customers who care about the environment, will want to lessen their carbon footprint [84,85,86,87,88]. Gupta et al. [89] discovered that consumers who are more concerned about the environment would minimize the inverse impact of perceived risk on AV adoption. Based on the above discussion, we proposed that:
H5. 
Environmental benefits have a positive influence on the purchase intention of autonomous vehicles

2.6. Effects of Technological Innovations on Autonomous Vehicles Adoption

When studying and predicting the AV market development, it is necessary to include the variations in features between (early) AV adopters and non-adopters and customer heterogeneity [90,91,92]. According to Mahara et al. [35] and Bathia et al. [93], technology innovations, such as improved security and artificial intelligence, impact autonomous car purchases. Autonomous cars have become popular in the mining and farming sectors, partly because the technology is becoming more accessible and because AVs may travel on private roads with little chance of collision. By removing operators from regions where they could become inundated or trapped in collapsing tunnels, the employment of AVs by mining corporations improves worker safety in high-risk environments [94,95,96,97]. Daziano [36] states that on an individual level, certain demographic groups are more inclined than others to accept new technology or vehicle in general. On this account, it is hypothesized that:
H6. 
Technological innovations positively influence the purchase intention of autonomous vehicles.

2.7. Effects of Economic Benefits on Autonomous Vehicles Adoption

Autonomous vehicle (AV) technology has already attracted more than USD 200 billion in global investments, and as competition heats up, that sum is expected to rise quickly. This revolution in transportation will have significant economic repercussions. One of the initial assessments predicted that by 2025, the economic impact of driverless vehicles might reach USD 1.9 trillion annually [98]. Lanctot [99] infers that the creation of driverless cars would lead to a new economy worth USD 7 trillion by 2050. At the same time, countries worldwide are relying more and more on facilities to help with the development and acceptance of AV [100]. Autonomous vehicles help the state save the country money by cutting fuel expenditure and changing the country’s energy consumption away from imports and onto more locally produced energy [96,101,102]. Truong [24] states that these fuel savings show extra disposable money, which will primarily be utilized in the economy, leading to new employment in the state. The fuel efficiency from AVs might generate employment in Thailand in the future at greater levels of market adoption [85,86,103]. Hence the development of the hypothesis that:
H7. 
Economic benefits have a positive influence on the purchase intention of autonomous vehicles.

2.8. Effects of Purchase Subsidy on Autonomous Vehicles Adoption

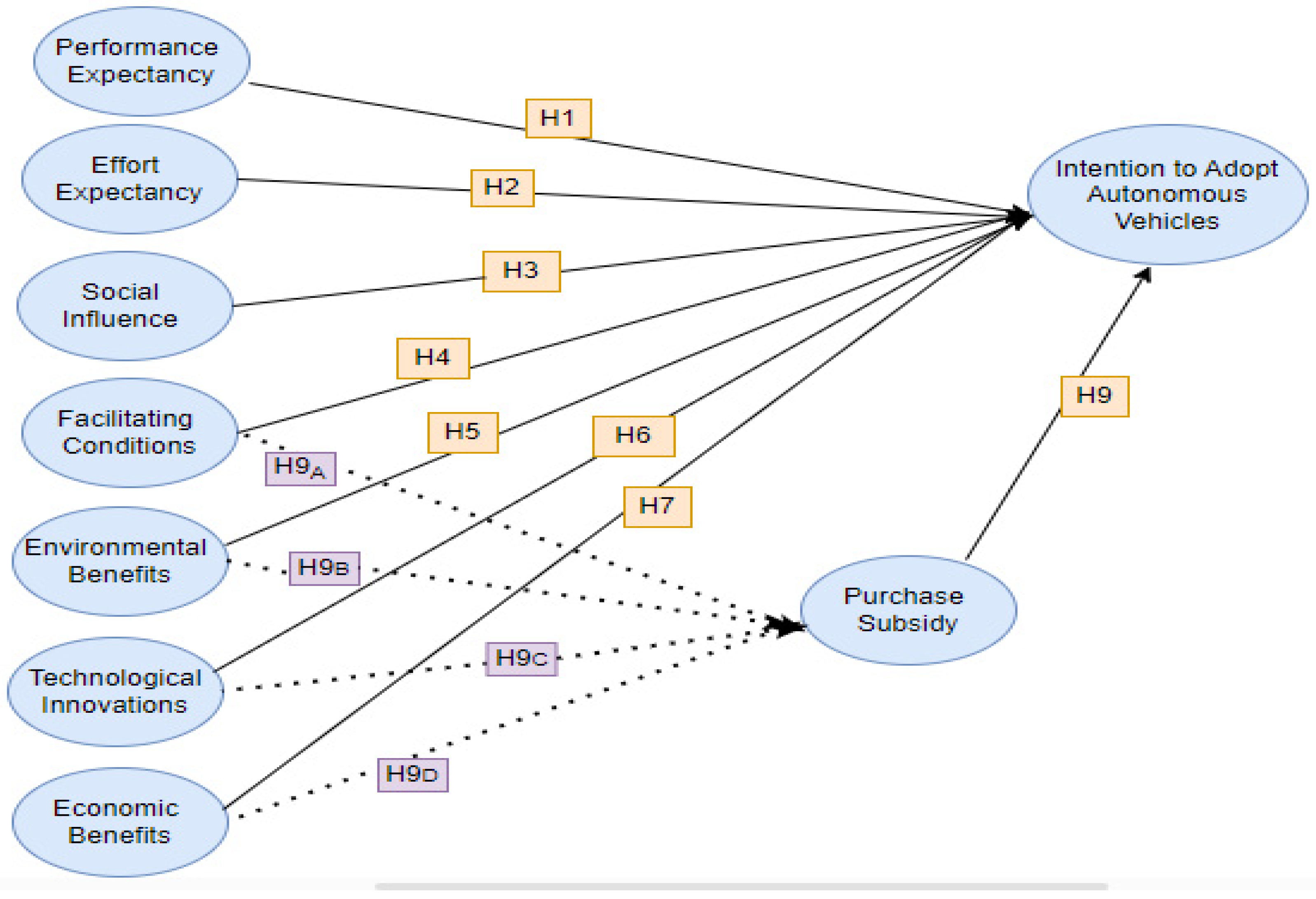
Government subsidies are an effective means for disseminating new goods and services that benefit the public. The government provides the necessary infrastructure to enable such developments, which leads to increasing demand for these goods and services [104,105,106,107,108]. Zhang et al. [109] stated that subsidies could lower consumer buying costs, encourage companies to make vehicles that use less energy, and be good for the environment. Their research shows that governments can help the AV market by implementing consumer subsidy programs that are good for the environment, the economy, and potential customers. According to Lee et al. [110], government subsidies might mitigate the detrimental effect of perceived risk on AV adoption intentions. The conceptual framework showing the relationships is presented in Figure 1. Thus, we propose the following hypotheses:
Figure 1. Conceptual framework of the study.
H8. 
Purchase subsidy has a positive influence on the purchase intention of autonomous vehicles.
H9A. 
Purchase subsidy mediates the effects of the facilitating conditions on the intention to adopt AVs.
H9B. 
Environmental benefits mediate the effects of the facilitating conditions on the intention to adopt AVs.
H9C. 
Technology innovations mediate the effects of the facilitating conditions on the intention to adopt AVs.
H9D. 
Economic benefits mediate the effects of the facilitating conditions on the intention to adopt AVs.
This research aimed to investigate the determinants of consumer adoption of autonomous vehicles in Thailand. The study adopted the Unified Theory of Acceptance and Use of Technology (UTAUT) model. With a broad literature review, the UTAUT model was modified to include other variables, including technology concerns, environmental benefits, economic benefits, and purchase subsidies. Purchase subsidies were considered as the mediating variable, while the intention to adopt autonomous vehicles was the dependent variable. Figure 1 and Table 1 show the study’s model and constructs (the latent and observed variables). The study adopted the data that required the respondents to present their views regarding their autonomous vehicle purchase behavior. This study was conducted between 1 February 2022 and 31 March 2022. The population of the study was the general public in Thailand. However, the population was subjected to inclusion criteria to fit with the subject of the study. The inclusion criteria for this research were that the respondents had either (1) purchased an autonomous vehicle or (2) had the intention to purchase an autonomous vehicle in the following five years.
Table 1. CFA model evaluation.
The survey was conducted online. The data were collected using a structured questionnaire. The latent variables were evaluated using observed variables developed using a 5-point Likert scale (1 = strongly disagree to 5 = strongly agree); the questionnaire comprised two main sections: the demographic characteristics section and the scales of the variables section in Appendix A. The online distribution of the questionnaire was done by hosting it on a Google Sheet and inviting people to participate through various social platforms such as Facebook, email, Twitter, and Instagram. The study’s constructed and proposed model was evaluated using reliability analysis tests, validity analysis tests, and confirmatory factor analysis. The relationship between study variables bearing the study hypotheses was evaluated using partial least square structural equation modeling (PLS-SEM).
The data collection process included the following steps: The research was approved by the Research Ethics Committee of King Mongkut’s Institute of Technology Ladkrabang, Thailand and assigned the code EC-KMITL 65 127. The KMITL University Research Ethics Committee exempted the study, which was conducted per international human research protection guidelines such as the Declaration of Helsinki, The Belmont Report, CIOMS Guideline, International Conference for Harmonization of Good Clinical Practice (ICH-GCP), and 45CFR 46.101.(b). The researchers assert that all participants willingly gave informed consent to participate in the study. On the questionnaire, no information could be used to identify respondents. The targeted sample size was 500 respondents. However, 411 questionnaires were successfully filled. They were scrutinized for completeness, authenticity, and reliability of the data, and from this, 381 responses were considered suitable for analysis. This sample size was considered suitable for the study, considering the N:q sample size recommendations that the ratio for CFA/SEM should range from 5:1 to 10:1 cases [111,112].

2.9. Non-Response Bias and Common Method Bias

A problem with self-administrated surveys is non-response bias. To investigate non-response bias, we employed the t-test. Based on the completion time, the data are divided into two groups, but the results do not reveal any discernible differences between the two groups [113]. Therefore, we conclude that non-response bias is not an issue in this study. Examining common techniques’ bias requires the use of Harman’s single factor. The single-factor model’s overall variance is 40.5%, less than the 50% cutoff threshold [114]. So, we conclude that common method bias is not a problem.

3. Results

3.1. Descriptive Statistics and Model Test

The first step of the data analysis involved evaluating the descriptive statistics of the respondents. In terms of gender, the majority of respondents were men (53.3%), while the minority were women (46.7%). Considering the marital status of the respondents, married respondents were the majority (71%), while single respondents were the minority (29%). The age of the respondents was also evaluated under different age groups, with the age group with the most respondents being 25–34 years old (48.6%), followed by 35–44 years (38.2%) and then 45–54 years (5.6%). Another variable evaluated was the education level, where Bachelor’s degree or equivalent holders were the majority (56.6%), followed by those with a Master’s degree and above (39.5%). Lastly, high school or its equivalent had the least representation. The study also evaluated the car ownership of the respondents. The data indicated that 64.6% of the respondents owned a car, while 35.4% did not. In addition, the respondents were asked to indicate their preferred mode of transport, with the majority using public transportation (47.3%), followed by those who used private vehicles (20%). Those who walked represented 17%, while those who used motorcycles comprised 15.7% of the sample population. The respondents were asked how long they had held a driver’s license. The majority indicated 1–5 years of experience, comprising 33.0%, followed by those with 1–5 years of experience (27.4%), those with less than one year of experience (24.8%), and then, those with more than 10 years of experience (14.8%).
Another analysis was the model’s fitness, reliability, and validity. The model’s fitness was evaluated using confirmatory factor analysis (CFA). The validity was evaluated using convergent validity, where the average variance extracted values ranged from 0.812 to 0.896. The internal consistency of the variables was evaluated using construct reliability, which was above 0.8. These values satisfied the required threshold suggested by Fornell and Larcker [115], confirming the validity and reliability of the model and items used.

3.2. Model Evaluation

The proposed model was evaluated for data fitness, reliability, and validity. To assess the measurement mode adequacy, the confirmatory factor analysis (CFA) was adopted. The reliability analysis was measured using Cronbach’s alpha and convergent reliability, while the validity analysis was conducted using average variance extracted and factor loadings. Table 1 summarizes the results of the measurement model for CFA analysis. The results shows that all factor loadings were above 0.5, all composite reliability scores were above 0.6, and all AVE were above 0.5 and, hence, satisfactory according to Fornell and Larcker [115].
Another analysis was the model’s fitness tests. The model’s fitness was evaluated using confirmatory factor analysis (CFA). The results shows that NFI = 0.938, GFI = 0.921, CFI = 0.946, TLI = 0.952, RMSEA = 0.048, and SRMR = 0.21. These results were within the required thresholds as suggested by Bentler [116] and Kline [117], confirming that the model adequately fitted the data used for the analysis.

3.3. Hypotheses Evaluation

This section evaluates the hypotheses of the study. The results indicated that performance (PE) expectancy has a positive and significant effect on the intention to adopt (IA) (β = 0.633, p < 0.01), confirming hypothesis 1 (H1), which expected that performance has a positive influence on purchase intention autonomous vehicles. Effort expectancy (EE) has a positive and significant effect on the intention to adopt (IA) (β = 0.154, p < 0.01), confirming hypothesis 2 (H2) that effort expectation has a positive influence on purchase intention autonomous vehicles. Social influence (SI) has a negative and insignificant effect on adoption intention (IA) (= −0.015, p > 0.05), resulting in the rejection of hypothesis 3 (H3). The path relationships of the hypotheses are presented in Table 2.
Table 2. Path relationships of the study findings.
The facilitating condition (FC) has a positive and significant effect on the intention to adopt (IA) (β = 0.089, p < 0.05), resulting in the acceptance of hypothesis 4 (H4), which asserted that facilitating conditions influence the intention to purchase autonomous vehicles. Environmental benefits (ECB) have a positive and significant effect on the intention to adopt (IA) (β = 0.079, p < 0.05), confirming hypothesis 5 (H5) that environmental benefits influence purchase intention for autonomous vehicles. The path coefficient between technological innovation was genitive and significant (β = −0.124, p < 0.05. This led to rejection of hypothesis 6 (H6), stating that technological innovations have a positive and significant influence on the intention to adopt (IA) (β = 0.079, p < 0.05), led to the acceptance of hypothesis 6 (H6), which supposed that technological innovations have a positive influence on the intention to purchase autonomous vehicles. Economic benefits (EB) have a negative and insignificant effect on the intention to adopt (IA) (β = −0.019, p > 0.05), causing hypothesis 7 (H7) to be rejected. Purchase subsidy (PS) has a positive and insignificant effect on the intention to adopt (IA) (β = 0.135, p > 0.05), leading to the rejection of hypothesis 8 (H8). The research also indicated that purchase subsidy is a mediator of independent variables and intention to adopt autonomous vehicles. The empirical results are summarized in Figure 2.
Figure 2. Summary of the PLS-SEM results.

4. Discussion

In Thailand, the adoption and use of autonomous vehicles have been a major concern since they were fostered and introduced by the government in 2015. Though the country’s current number of autonomous vehicles is relatively low, there is a great campaign towards their adoption due to the associated economic, social, and environmental benefits [36,37,42]. This study investigated the factors influencing consumer adoption of autonomous vehicles in Thailand. The results found that performance expectancy and effort expectancy significantly influence the intention to adopt autonomous vehicles. These include aspects such as their ability to improve job performance, increase productivity, ease of use, flexibility, clarity, and understanding, as well as improve social status. These findings are supported by Abbasi et al.’s [67] assertion that they are preferred because of their ability to utilize less fuel, produce more clean energy, and need lesser maintenance than a typical gasoline or diesel vehicle. The results partially agreed with the findings of Farzin et al. [58], who found that performance expectancy significantly influenced the adoption of autonomous vehicles, while effort expectancy had the most negligible influence. Effort expectancy was positively correlated with H2, as affirmed by the findings. These can be attributed to the findings of Litman [37] and Gunawan et al. [73], which touted the positive features of AVs, such as simplicity, user-friendly frameworks, and being easy to learn and drive.
The implications of the negation of the influence of social influence on the adoption of AV by Thai residents were affirmed by the findings. The result does not agree with the assertions of Zhou et al. [77] that the opinion of others is essential in the decision to adopt autonomous vehicles. It also does not agree with Panagiotopoulos and Dimitrakopoulos’s [79] views that, because people are social beings, their actions will be influenced by others with regard to the adoption of AVs. While previous research has affirmed the importance of social influence in adopting innovative technology, this finding was surprising and in contrast with the widely held opinion about the effect of social cycle and peers.
Facilitating conditions and environmental benefits were also considered significant in adopting autonomous vehicles. These aspects included the availability of necessary resources, the availability of funding, and necessary knowledge. The critical environmental factors include consistency with the environmental policy, little air pollution, environment protection, and being friendly. These findings are supported by Khazaei [80], who pointed out that internal conditions, such as seat adjustability, a reader handbook for easy technological navigation, and Bluetooth communication with smartphones, are also essential to support drivers’ AV adoption intentions. More importantly, purchase subsidies significantly influenced the intention to adopt autonomous vehicles. The findings are also concordant with those of Curtale et al. [71] about the influence of enabling conditions on the adoption of AVs, and of Wang et al. [81], who opined that their utility value aids in the adoption of AVs by the public. Environmental benefits were also positively correlated with the adoption of AVs in Thailand. References [87,88,89] have shown that environmental benefits are one of the reasons for the adoption of AVs. An increasing percentage of the population is bothered by their rising carbon footprint and would consider the adoption of AVs as a form of mitigation against greenhouse gases and a cleaner habitat for the flora and fauna found on the marine and terrestrial habitats of the earth’s ecosystem.
The results also indicated a positive and significant relationship between technological innovation and the intention to adopt AVs by the respondents in Thailand. Self-driving cars are great innovations, and as the literature has shown [35,90,91], they offer improved versions of security and artificial intelligence with enhanced safety features. Apart from the ability to minimize collisions caused by drivers not following road signs or carrying drivers to safety when they may be incapacitated or inebriated to drive home safely, scholars have noted the use of AVs in high-risk environments and situations [94,95]. While there may be some concerns in the operation of an AV, such as malfunction and hackers, the benefits from technological innovation in AV far outweigh the concerns.
Economic benefits were found to have an insignificant effect on the adoption of AV. The literature has revealed the potential investments in the industry to reach USD 1.9 trillion annually by 2025 [98] and USD 7 trillion by 2050 [99], with more investments in facilities to enable the development and deployment of AVs [100]. Nevertheless, respondents do not consider this significant in switching to AVs. The results do not agree with the view of scholars [96,101,102,103], who have highlighted the energy-saving attributes of autonomous vehicles and the ability to use locally produced energy instead of spending on imports, as well as the employment opportunities that the development of the AV industry will bring about. The economic benefits of the introduction of AV vehicles are not in doubt, but it is crucial to note that respondents regard it as less critical towards adopting AVs by members of the Thai public.
Purchase subsidies were deemed necessary to encourage new entrants in any field. Scholars [106,107,108] highlighted how government subsidies have been utilized to enable the adoption of policies that would be favorable to the public and the environment. This is achieved mainly by lowering the purchase cost or offering tax incentives [109] that encourage the production and purchase of commodities, such as autonomous vehicles. Although Lee et al. [110] showed that government subsidies might reduce the perceived risk associated with AV adoption intentions; this study’s findings have alternatively shown that purchase subsidies are insignificant towards the adoption of AVs. One possible reason for this may be that most of the respondents who can afford the cost of AVs are in the upper-income level and may consider the benefits of technological innovation over cost. For people in this class, the luxury and comfort afforded by the technology of AV are paramount over the purchase price. This category would place a premium on benefits such as holding meetings while commuting, sleeping on long drives, taking a nap after a long day at work on the way home, or just relaxing while commuting. These are some benefits that those who can afford them may not put a price tag on.

4.1. Practical and Policy Implications

The body of work on AV is still developing with technological advancements. As a result, the purpose of this study is to investigate the variables that govern the development of autonomous vehicles. The findings of this research have ramifications in both the theoretical and practical spheres. First, it expands the scope of UTAUT by including additional aspects that positively and negatively affect an individual’s intention to use autonomous vehicles. These aspects include environmental and economic benefits, technological innovations, and purchasing subsidies. In terms of the practical ramifications, this investigation offers valuable perspectives that the Thai government can incorporate into policy in formulating long-term strategies and deploying infrastructure to facilitate the usage of autonomous vehicles in Thailand. Specifically, the results show that environmental benefits influence purchase intention for AVs. This can be mainstreamed into the Thai government’s policy towards reducing carbon emissions in line with the global drive towards fighting climate change and global warming. The finding that technological innovations positively influence the intention to purchase autonomous vehicles is also an opportunity for the government to open up the economy for more investments in tech startups in the AV industry.
Apart from positioning the country in the global discussion, this policy also has the potential to train and employ thousands of Thais in both the technological development and the marketing units for autonomous vehicles. Thus, to boost technological development in autonomous vehicles, the Thai government should first work to improve the road conditions, as AVs thrive on smooth roads; secondly, they should stimulate technological innovation, such as IoT technologies that enhance the communication capabilities of AVs with other similar devices, to enhance their operability and safety. Drivers can focus on achieving other goals while commuting and, in the process, improve productivity, which will benefit Thai society in general. Another important reason why the development of AVs is paramount in Thailand is the situation of the pandemic in 2020. During such cases, AVs can be deployed to transport people to visit healthcare facilities for treatments and deliver scarce medical and food supplies to areas with high infection rates to minimize human-to-human contact. Such vehicles can be disinfected and used multiple times daily while ensuring a safe, infection-free zone.

4.2. Theoretical Implications

Considering the theoretical implications, this study substantially contributed to the current theoretical content on the extension of the UTAUT model. The study aimed to analyze the factors influencing the adoption of autonomous vehicles in Thailand. This is a theoretical evaluation that could be expanded upon in future investigations. Firstly, theoretically, the UTAUT model’s foundation and premises were sustained in relation to AV adoption in Thailand. Secondly, the modified UTAUT model, which served as the conceptual framework utilized in this research, provides a better understanding of the drivers of autonomous vehicle adoption in Thailand. This becomes an excellent source of information for government officials, strategists, and other stakeholders on the tactics and policies needed to boost public acceptance and adoption of AVs. This study established that variables, such as performance expectancy, effort expectancy, facilitating conditions, environmental benefits, and technological innovation, influence the adoption of autonomous vehicles. In contrast, social influence, economic benefits, and purchase subsidy indicate a negative and insignificant relationship when measured against the intention of respondents to adopt autonomous vehicles. Therefore, these are the factors that should be addressed in the effort to enhance the adoption of AV on a mass scale. Tax incentives should be provided to encourage investment in technology and adoption by Thai residents, since the results showed an insignificant and negative relationship between variables such as economic benefits and purchase subsidies and the adoption of AVs in Thailand.

5. Conclusions

The study assessed the determinants of consumer adoption of autonomous vehicles in Thailand based on the extended UTAUT model. The premises of the research led to several conclusions that have important ramifications regarding factors influencing the intention to adopt autonomous vehicles. The research found that the intention to adopt autonomous vehicles is influenced by factors, such as performance expectancy, effort expectancy, facilitating conditions, environmental benefits, and purchase subsidies. Among these factors, the most influential ones were performance expectancy, effort expectancy, and purchase subsidy. More importantly, purchase subsidies were a significant mediator between independent variables (economic benefits, environmental benefits, technological innovations, and facilitating conditions) and intention to adopt autonomous vehicles. This research recommends that to enhance the consumers’ intention to adopt autonomous vehicles, the concerned stakeholders should improve on aspects, such as the ability to improve job performance, increase productivity, ease of use, flexibility, clarity, and understanding, as well as improve social status. The government should also consider subsidizing autonomous vehicles.

Directions for Future Research and Limitations

Based on the research findings, future studies should investigate the relationship between social influence and the adoption of autonomous vehicles to revalidate the insignificant relationship between social influence and the intention to adopt AVs. Another possible aspect to consider in future studies is the relationship between government subsidies and the development of the autonomous vehicle industry to determine if the result will be consistent with the study’s findings, where the relationship was found to be significant enough. One of the study’s limitations is the problem of generalization of the findings, especially for research with many unknowns and evolving data. Views about AV technology change with more data and the information bank available to the respondents. A similar study in Europe or the United States may yield different results; within America, studies on AV carried out in Silicon Valley area will likely deliver different results compared to another area where tech is not dominant. In further research, these concerns should be investigated in diverse countries as different locations and the pool of information available to the population can influence the intention to adopt AVs among the people. Another study limitation is that the research was an online survey. Thus, respondents would have needed clarification that the opportunity of a face-to-face questionnaire distribution affords in circumstances where respondents require elaboration to understand a question or an aspect of the questionnaire. Finally, this study also shows that further studies are required to better understand AV adoption factors since social influence, economic benefits, and purchase subsidies were found to negatively affect the intention to adopt AVs. Hence, further research should be undertaken in this field to investigate these factors.

Author Contributions

All authors have contributed substantially to the entire work reported. Conceptualization, S.C., W.C., B.K. and N.K.; methodology, S.C., W.C., B.K. and N.K.; formal analysis, S.C., W.C., B.K. and N.K.; data curation, S.C., W.C., B.K. and N.K.; writing—original draft preparation, S.C., W.C., B.K., N.K., Z.D.-P., W.L.; W.L. and B.K.; writing—review and editing, S.C., W.C., B.K. and N.K.; project administration, B.K.; funding acquisition, S.C., Z.D.-P. and W.L. All authors have read and agreed to the published version of the manuscript.

Funding

This research was funded by King Mongkut’s Institute of Technology Ladkrabang.

Data Availability Statement

Not applicable.

Conflicts of Interest

The authors declare no conflict of interest.

Appendix A

Intention to AdoptRefs.
IA1I intend to purchase an autonomous vehicle in the near future[53,56,57]
IA2I predict I would use autonomous vehicles in future transport activities
IA3I would recommend an autonomous vehicle to my family and peers
IA4I intend to utilize autonomous vehicles for various purposes such as business and personal use
IA5If autonomous vehicles become more available in the future, I intend to purchase several
Performance Expectancy
PE1Using an autonomous vehicle would enable me save time[45,47]
PE2Using an autonomous vehicle would reduce traffic congestion
PE3Autonomous vehicles would reduce emissions
PE4Overall, autonomous vehicles are useful and advantageous
PE5An autonomous vehicle will firm my driving experience
Effort Expectancy
EE1Interacting with an autonomous vehicle does not require a lot of mental effort[68,75,76]
EE2It would be easy for me to travel with an autonomous vehicle
EE3Using an autonomous vehicle would help me reach my destination more comfortably
EE4I expect the use of an autonomous vehicle to be compatible with other digital devices I use.
EE5Mastering how to drive an autonomous vehicle would take little time
EE6Interacting with an autonomous vehicle does not require a lot of mental effort
Social Influence
SI1People whose opinion I value advise that I should consider using autonomous vehicles[53,78]
SI2People who are important to me think that I should use an autonomous vehicle
SI3The organization I work for is advocating for the purchase of autonomous vehicles
SI4In general, my working company is supporting the use of autonomous vehicles
SI5In general, the authority would support the use of automated vehicles
Facilitating Conditions
FC1The Thai government is active in setting up facilities to enable autonomous vehicle use[53,60,82,83]
FC2Advancement in technology will enable the safer use of autonomous vehicle s
FC3Autonomous vehicles would be compatible with other forms of transport I use
FC4Effective guidance would be available while shopping for an autonomous vehicle
FC5I would be able to get help from others when I have difficulties using an autonomous vehicle
Environmental Benefits
ECB1The introduction of autonomous vehicles is consistent with the current environmental policy[84,85]
ECB2Autonomous vehicles will emit fewer air pollutants than internal combustion engine vehicles
ECB3The use of an autonomous vehicle will help protect the environment
ECB4Driving autonomous vehicles would enable me contribute towards conserving the environment
ECB5Autonomous vehicles are environmental friendly as they do not emit pollutants
Technological Innovations
TI1I fully embrace autonomous driving technology[92]
TI2Autonomous vehicles will be convenient to use because they will give less problems than petrol cars
TI3Autonomous vehicles will be safe overall
TI4I love the AV innovation of driving without a human driver
TI5Autonomous vehicle technology will provide new jobs for technicians
Economics Benefits
EB1The cost of purchasing autonomous vehicles will be cheaper than internal combustion engine vehicles[84,85]
EB2If you use autonomous vehicles, you receive economic benefits such as a reduction in parking fees.
EB3Expenditure on fuel and maintenance will be reduced compared to vehicles with internal combustion engines
EB4Autonomous vehicles require no fuel and save money on gas
EB5I believe the spare parts and maintenance cost of autonomous vehicles are quite low
Purchase Subsidy
PS1When purchasing autonomous vehicles, the level of subsidy for purchase will affect the degree of use[104,105]
PS2Economic benefits (taxes and discounts) when purchasing autonomous vehicles will affect the degree of use
PS3Purchase subsidy and economic benefit-related policy support should be performed simultaneously
PS4If there is a purchase subsidy of autonomous vehicles, then it would encourage people to purchase them
PS5I bought an autonomous vehicle because I received a purchase subsidy in form of discounted price

References

  1. Parekh, D.; Poddar, N.; Rajpurkar, A.; Chahal, M.; Kumar, N.; Joshi, G.P.; Cho, W. A review on autonomous vehicles: Progress, methods and challenges. Electronics 2022, 11, 2162. [Google Scholar] [CrossRef]
  2. Ramjan, S.; Sangkaew, P. Understanding the adoption of autonomous vehicles in Thailand: An extended TAM approach. Eng. Manag. Prod. Serv. 2022, 14, 49–62. [Google Scholar] [CrossRef]
  3. Tian, Y.; Wang, X. A study on psychological determinants of users’ autonomous vehicles adoption from anthropo-morphism and UTAUT perspectives. Front. Psychol. 2022, 13, 986800. [Google Scholar] [CrossRef] [PubMed]
  4. Chen, Z.; He, F.; Yin, Y.; Du, Y. Optimal design of autonomous vehicle zones in transportation networks. Transport. Res. Part B Methodol. 2017, 99, 44–61. [Google Scholar] [CrossRef]
  5. Elallid, B.B.; Benamar, N.; Hafid, A.S.; Rachidi, T.; Mrani, N. A comprehensive survey on the application of deep and reinforcement learning approaches in autonomous driving. J. King Saud Univ.—Comput. Inform. Sci. 2022, 34, 7366–7390. [Google Scholar] [CrossRef]
  6. Zong, W.; Zhang, C.; Wang, Z.; Zhu, J.; Chen, Q. Architecture design and implementation of an autonomous vehicle. IEEE Access 2018, 6, 21956–21970. [Google Scholar] [CrossRef]
  7. Nelson, A. Smart transportation systems: Sustainable mobilities, autonomous vehicle decision-making algorithms, and networked driverless technologies. Contemp. Read. Law Soc. Justice 2020, 12, 25–33. [Google Scholar]
  8. Othman, K. Exploring the implications of autonomous vehicles: A comprehensive review. Innov. Infrastruct. Solut. 2022, 7, 165. [Google Scholar] [CrossRef]
  9. Manfreda, A.; Ljubi, K.; Groznik, A. Autonomous vehicles in the smart city era: An empirical study of adoption factors important for millennials. Int. J. Inform. Manag. 2021, 58, 102050. [Google Scholar] [CrossRef]
  10. Wang, Q.-C.; Wang, Y.-X.; Jian, I.Y.; Wei, H.-H.; Liu, X.; Ma, Y.-T. Exploring the energy-saving personality traits in the office and household situation: An empirical study. Energies 2020, 13, 3535. [Google Scholar] [CrossRef]
  11. Ljungholm, D.P. Regulating autonomous vehicles in a smart urban transport system: Safety, security, and privacy issues. Contemp. Read. Law Soc. Justice 2020, 12, 9–15. [Google Scholar]
  12. Obaid, M.; Török, Á. Autonomous vehicle impact on improving road network vulnerability. Eur. Transp. Res. Rev. 2022, 14, 24. [Google Scholar] [CrossRef]
  13. Chan, W.M.; Lee, J.W.C. 5G connected autonomous vehicle acceptance: Mediating effect of trust in the technology acceptance model. Asian J. Bus. Res. 2021, 11, 40–60. [Google Scholar] [CrossRef]
  14. Bezai, N.E.; Medjdoub, B.; Al-Habaibeh, A.; Chalal, M.L.; Fadli, F. Future cities and autonomous vehicles: Analysis of the barriers to full adoption. Energy Built Environ. 2021, 2, 65–81. [Google Scholar] [CrossRef]
  15. Gill, T. Blame it on the self-driving car: How autonomous vehicles can alter consumer morality. J. Consum. Res. 2020, 47, 272–291. [Google Scholar] [CrossRef]
  16. Kangwansil, K.; Leelasantitham, A. Factors affecting the acceptance of technology adoption model in digital painting on tablet of media arts students. In Proceedings of the 59th Annual Conference of the Society of Instrument and Control Engineers of Japan (SICE), Chiang Mai, Thailand, 23–26 September 2020. [Google Scholar] [CrossRef]
  17. Roth, M.L. Regulating the future: Autonomous vehicles and the role of government. Iowa Law Rev. 2019, 105, 1411–1446. [Google Scholar]
  18. Straub, E.R.; Schaefer, K.E. It takes two to tango: Automated vehicles and human beings do the dance of driving—Four social considerations for policy. Transport. Res. Part A Pol. Pract. 2019, 122, 173–183. [Google Scholar] [CrossRef]
  19. Tamaneewan, D. Analysis of Possible Measures for Peak Demand Reduction in a Smart Grid with High Penetration of Photovoltaics and Electric Vehicles in Thailand in a Scenario Up to 2040. Master’s Dissertation, Technische Universität Wien, Wien, Austria, 2020. reposiTUm. [Google Scholar] [CrossRef]
  20. Brinkmann, D.; Bhatiasevi, V. Purchase intention for electric vehicles among young adults in Thailand. Vision 2021, 27, 09722629211001981. [Google Scholar] [CrossRef]
  21. Febriandirza, A.; Yoganingrum, A.; Asmara, I.J.; Rezaldi, M.Y.; Tohari, A.; Prasetyadi, A.; Indrawati, A.; Siagian, A.H.A.M. Model for the initial management of technology and the development of service policy: Case study of electric vehicles. In Proceedings of the 17th Asialics & the 3rd SEAC-STIPM Conference, Bangkok, Thailand, 3–5 November 2021. Zoom Platform. [Google Scholar]
  22. Kongklaew, C.; Phoungthong, K.; Techato, K. SWOT Analysis for Electric Vehicles (EVs) in Thailand. Int. J. Integr. Eng. 2021, 13, 20–26. [Google Scholar]
  23. Tavallali, P.A.; Feylizadeh, M.R.; Amindoust, A. Presenting a mathematical programming model for routing and scheduling of cross-dock and transportation. Pol. J. Manag. Stud. 2020, 22, 545–564. [Google Scholar] [CrossRef]
  24. Truong, T.H. Determinants of intention to purchase electric cars in Vietnam: Proposing an analysis framework from theoretical research. VNU J. Sci. Econ. Bus. 2022, 2. [Google Scholar] [CrossRef]
  25. Kowalska-Pyzalska, A.; Kott, M.; Kott, J. How Much Polish consumers know about alternative fuel vehicles? Impact of knowledge on the willingness to buy. Energies 2021, 14, 1438. [Google Scholar] [CrossRef]
  26. Rovňák, M.; Kalistová, A.; Štofejová, L.; Benko, M.; Salabura, D. Management of sustainable mobility and the perception of the concept of electric vehicle deployment. Pol. J. Manag. Stud. 2022, 25, 266–281. [Google Scholar] [CrossRef]
  27. Shalender, K. Electric vehicles business models: An integrative framework for adoption of electric mobility. World Rev. Sci. Technol. Sustain. Dev. 2020, 16, 189–204. [Google Scholar] [CrossRef]
  28. Bandeira, J.M.; Macedo, E.; Fernandes, P.; Rodrigues, M.; Andrade, M.; Coelho, M.C. Potential pollutant emission effects of connected and automated vehicles in a mixed traffic flow context for different road types. IEEE Open J. Intell. Transport. Syst. 2021, 2, 364–383. [Google Scholar] [CrossRef]
  29. Chen, J.; Li, F.; Yang, R.; Ma, D. Impacts of Increasing Private Charging Piles on Electric Vehicles’ Charging Profiles: A Case Study in Hefei City, China. Energies 2020, 13, 4387. [Google Scholar] [CrossRef]
  30. Kopelias, P.; Demiridi, E.; Vogiatzis, K.; Skabardonis, A.; Zafiropoulou, V. Connected & autonomous vehicles—Environmental impacts—A review. Sci. Total Environ. 2020, 712, 135237. [Google Scholar] [CrossRef]
  31. Neufville, R.; Abdalla, H.; Abbas, A. Potential of Connected Fully Autonomous Vehicles in Reducing Congestion and Associated Carbon Emissions. Sustainability 2022, 14, 6910. [Google Scholar] [CrossRef]
  32. Silva, Ó.; Cordera, R.; González-González, E.; Nogués, S. Environmental impacts of autonomous vehicles: A review of the scientific literature. Sci. Total Environ. 2022, 830, 154615. [Google Scholar] [CrossRef]
  33. Ślusarczyk, B.; Kot, S.; Pilarz, D. Potential influence of electric cars on the natural environment: Chosen aspects from Poland. In Proceedings of the 33rd International Business Information Management Association Conference (IBIMA 2019), Granada, Spain, 10–11 April 2019; pp. 3747–3753. [Google Scholar]
  34. Kot, S. Carsharing concept implementation in relation to sustainability—Evidence from Poland. In Energy Transformation towards Sustainability; Elsevier: Amsterdam, The Netherlands, 2019; pp. 179–197. [Google Scholar] [CrossRef]
  35. Mahara, T.; Iyer, L.S.; Matta, V.; Alagarsamy, S. Effect of organizational culture during crises on adoption of virtual classrooms: An extension of UTAUT model. J. Inform. Technol. Case Appl. Res. 2021, 23, 213–239. [Google Scholar] [CrossRef]
  36. Daziano, R.A. Willingness to delay charging of electric vehicles. Res. Transp. Econ. 2022, 94, 101177. [Google Scholar] [CrossRef]
  37. Litman, T. Autonomous Vehicle Implementation Predictions: Implications for Transport Planning; Victoria Transport Policy Institute: Victoria, BC, USA, 2022; Available online: https://www.vtpi.org/avip.pdf (accessed on 11 August 2022).
  38. Anderson, J.M.; Kalra, N.; Stanley, K.D.; Sorensen, P.; Samaras, C.; Oluwatola, T.A. Autonomous Vehicle Technology: A Guide for Policymakers; RR-443-2-RC; RAND Corporation: Santa Monica, CA, USA, 2016; Available online: https://www.rand.org/pubs/research_reports/RR443-2.html (accessed on 7 December 2022).
  39. Chen, J.; Li, R.; Gan, M.; Fu, Z.; Yuan, F. Public acceptance of driverless buses in China: An empirical analysis based on an extended UTAUT model. Discret. Dyn. Nat. Soc. 2020, 2020, 4318182. [Google Scholar] [CrossRef]
  40. Krolage, C. The effect of real estate purchase subsidies on property prices. Int. Tax Public Financ. 2022. [Google Scholar] [CrossRef]
  41. Nunes, A.; Harper, S.; Hernandez, K.D. The price isn’t right: Autonomous vehicles, public health, and social justice. Am. J. Public Health 2020, 110, 796–797. [Google Scholar] [CrossRef]
  42. Chailungka, P.; Preittigun, A.; Ramjan, S. Public policy design for artificial intelligence adoption: A case study of autonomous vehicle in Thailand. In Proceedings of the 11th National Conference of Southern College of Technology Research, Nakorn Sri Thammarat, Thailand, 15–17 September 2021. [Google Scholar]
  43. Din, M.I.; Barbu, A. The factors that influence the acceptance level of electric cars. FAIMA Bus. Manag. J. 2021, 9, 5–19. [Google Scholar]
  44. Zhang, Q.; Ma, S.; Tian, J.; Rose, J.M.; Jia, N. Mode choice between autonomous vehicles and manually-driven vehicles: An experimental study of information and reward. Transport. Res. Part A Pol. Pract. 2022, 157, 24–39. [Google Scholar] [CrossRef]
  45. Liu, M.; Wu, J.; Zhu, C.; Hu, K. Factors influencing the acceptance of robo-taxi services in China: An extended technology acceptance model analysis. J. Adv. Transport. 2022, 2022, 8461212. [Google Scholar] [CrossRef]
  46. Featherman, M.; Jia, S.J.; Califf, C.B.; Hajli, N. The impact of new technologies on consumers beliefs: Reducing the perceived risks of electric vehicle adoption. Technol. Forecast. Soc. Chang. 2021, 169, 120847. [Google Scholar] [CrossRef]
  47. Li, H.; Li, P.; Yang, L.; Zou, J.; Li, Q. Safety research on stabilization of autonomous vehicles based on improved-LQR control. AIP Adv. 2022, 12, 015313. [Google Scholar] [CrossRef]
  48. Wu, J.; Liao, H.; Wang, J.W.; Chen, T. The role of environmental concern in the public acceptance of autonomous electric vehicles: A survey from China. Transport. Res. Part F Traffic Psychol. Behav. 2019, 60, 37–46. [Google Scholar] [CrossRef]
  49. Zolfagharian, M.; Walrave, B.; Romme, A.G.L.; Raven, R. Toward the dynamic modeling of transition problems: The case of electric mobility. Sustainability 2020, 13, 38. [Google Scholar] [CrossRef]
  50. Brown, N.E.; Rojas, J.F.; Goberville, N.A.; Alzubi, H.; AlRousan, Q.; Huff, S.; Rios-Torres, J.; Ekti, A.R.; LaClair, T.J.; Meyer, R.; et al. Development of an Energy Efficient and Cost Effective Autonomous Vehicle Research Platform. Sensors 2022, 22, 5999. [Google Scholar] [CrossRef] [PubMed]
  51. Curtale, R.; Liao, F. First report: User acceptance of one-way off-street Electric Car-Sharing services: The case of The Netherlands. Transport. Res. Part A Pol. Pract. 2021, 149, 266–282. [Google Scholar] [CrossRef]
  52. Ebers, M. Civil liability for autonomous vehicles in Germany. SSRN 2022. Available online: https://ssrn.com/abstract=4027594 (accessed on 12 April 2022). [CrossRef]
  53. Venkatesh, V.; Morris, M.G.; Davis, G.B.; Davis, F.D. User acceptance of information technology: Toward a unified view. MIS Q. 2003, 27, 425–478. [Google Scholar] [CrossRef]
  54. Andrews, J.E.; Ward, H.; Yoon, J. UTAUT as a model for understanding intention to adopt AI and related technologies among librarians. J. Acad. Libr. 2021, 47, 102437. [Google Scholar] [CrossRef]
  55. Chao, C. Factors determining the behavioral intention to use mobile learning: An application and extension of the UTAUT model. Front. Psychol. 2019, 10, 1652. [Google Scholar] [CrossRef]
  56. Joo, Y.J.; Park, S.; Lim, E. Factors influencing preservice teachers’ intention to use technology: Tpack, teacher self-efficacy, and technology acceptance model. J. Edu. Technol. Soc. 2018, 21, 48–59. [Google Scholar]
  57. Sung, H.-S.; Jeong, D.-Y.; Jeong, Y.-S.; Shin, J.-I. The relationship among self-efficacy, social influence, performance expectancy, effort expectancy, and behavioral intention in mobile learning service. Int. J. u-/e-Serv. Sci. Technol. 2015, 9, 197–206. [Google Scholar] [CrossRef]
  58. Farzin, I.; Mamdoohi, A.R.; Ciari, F. Autonomous vehicles acceptance: A perceived risk extension of unified theory of acceptance and use of technology and diffusion of innovation, evidence from Tehran, Iran. Int. J. Hum.-Comput. Interact. 2022. [Google Scholar] [CrossRef]
  59. Madigan, R.; Louw, T.; Dziennus, M.; Graindorge, T.; Ortega, E.; Graindorge, M.; Merat, N. Acceptance of Automated Road Transport Systems (ARTS): An adaptation of the UTAUT model. Transp. Res. Procedia 2016, 14, 2217–2226. [Google Scholar] [CrossRef]
  60. Madigan, R.; Louw, T.; Wilbrink, M.; Schieben, A.; Merat, N. What influences the decision to use automated public transport? Using UTAUT to understand public acceptance of automated road transport systems. Transport. Res. Part F Traffic Psychol. Behav. 2017, 50, 55–64. [Google Scholar] [CrossRef]
  61. Kaur, K.; Rampersad, G. Trust in driverless cars: Investigating key factors influencing the adoption of driverless cars. J. Eng. Technol. Manag. 2018, 48, 87–96. [Google Scholar] [CrossRef]
  62. Kettles, N.; Van Belle, J.P. Investigation into the antecedents of autonomous car acceptance using an enhanced UTAUT model. In Proceedings of the 2019 International Conference on Advances in Big Data, Computing and Data Communication Systems (icABCD), Winterton, South Africa, 5–6 August 2019; pp. 1–6. [Google Scholar]
  63. Rahman, M.M.; Lesch, M.F.; Horrey, W.J.; Strawderman, L. Assessing the utility of TAM, TPB, and UTAUT for advanced driver assistance systems. Accid. Anal. Prev. 2017, 108, 361–373. [Google Scholar] [CrossRef]
  64. Morrison, G.; Van Belle, J.P. Customer intentions towards autonomous vehicles in South Africa: An extended UTAUT model. In Proceedings of the 2020 10th International Conference on Cloud Computing, Data Science & Engineering (Confluence), Noida, India, 29–31 January 2020; pp. 525–531. [Google Scholar] [CrossRef]
  65. Bernhard, J.; Patrick, H.; Sahu, A.; Scholler, C.; Cancimance, M.G. Risk-based safety envelopes for autonomous vehicles under perception uncertainty. In Proceedings of the 2022 IEEE Intelligent Vehicles Symposium (IV), Aachen, Germany, 4–9 June 2022; pp. 104–111. [Google Scholar] [CrossRef]
  66. Ackaah, W.; Leslie, V.L.D.; Osei, K.K. The adoption of self-driving vehicles in Africa: Insight from Ghana. Urban Plann. Transp. Res. 2022, 10, 333–357. [Google Scholar] [CrossRef]
  67. Abbasi, H.A.; Johl, S.K.; Shaari, Z.B.H.; Moughal, W.; Mazhar, M.; Musarat, M.A.; Rafiq, W.; Farooqi, A.S.; Borovkov, A. Consumer motivation by using Unified Theory of Acceptance and Use of Technology towards electric vehicles. Sustainability 2021, 13, 12177. [Google Scholar] [CrossRef]
  68. Acheampong, R.A.; Cugurullo, F. Capturing the behavioural determinants behind the adoption of autonomous vehicles: Conceptual frameworks and measurement models to predict public transport, sharing and ownership trends of self-driving cars. Transport. Res. Part F Traffic Psychol. Behav. 2019, 62, 349–375. [Google Scholar] [CrossRef]
  69. Jain, N.K.; Bhaskar, K.; Jain, S. What drives adoption intention of electric vehicles in India? An integrated UTAUT model with environmental concerns, perceived risk and government support. Res. Transport. Bus. Manag. 2022, 42, 100730. [Google Scholar] [CrossRef]
  70. Yuen, K.F.; Huyen, D.T.K.; Wang, X.; Qi, G. Factors influencing the adoption of shared autonomous vehicles. Int. J. Environ. Res. Public Health 2020, 17, 4868. [Google Scholar] [CrossRef]
  71. Curtale, R.; Liao, F.; Rebalski, E. Transitional behavioral intention to use autonomous electric car-sharing services: Evidence from four European countries. Transport. Res. Part C Emerg. Technol. 2022, 135, 103516. [Google Scholar] [CrossRef]
  72. Li, X.; Yuen, K.F.; Wang, X.; Wong, Y.D. Contactless technologies adoption during the coronavirus pandemic: A combined technology acceptance and health belief perspective. Technol. Anal. Strateg. Manag. 2021, 1–14. [Google Scholar] [CrossRef]
  73. Gunawan, I.; Redi, A.A.N.P.; Santosa, A.A.; Maghfiroh, M.F.N.; Pandyaswargo, A.H.; Kurniawan, A.C. Determinants of customer intentions to use electric vehicle in Indonesia: An Integrated Model Analysis. Sustainability 2022, 14, 1972. [Google Scholar] [CrossRef]
  74. Bhat, F.A.; Verma, M.; Verma, A. Measuring and modelling electric vehicle adoption of Indian consumers. Transport. Dev. Econ. 2022, 8, 6. [Google Scholar] [CrossRef]
  75. Nordhoff, S.; Louw, T.; Innamaa, S.; Lehtonen, E.; Beuster, A.; Torrao, G.; Merat, N. Using the UTAUT2 model to explain public acceptance of conditionally automated (L3) cars: A questionnaire study among 9118 car drivers from eight European countries. Transport. Res. Part F Traffic Psychol. Behav. 2020, 74, 280–297. [Google Scholar] [CrossRef]
  76. Yuen, K.F.; Wong, Y.D.; Ma, F.; Wang, X. The determinants of public acceptance of autonomous vehicles: An innovation diffusion perspective. J. Clean. Prod. 2020, 270, 121904. [Google Scholar] [CrossRef]
  77. Zhou, M.; Long, P.; Kong, N.; Zhao, L.; Jia, F.; Campy, K.S. Characterizing the motivational mechanism behind taxi driver’s adoption of electric vehicles for living: Insights from China. Transport. Res. Part A Pol. Pract. 2021, 144, 134–152. [Google Scholar] [CrossRef]
  78. Gupta, A.; Dogra, N. Tourist adoption of mapping apps: A UTAUT2 perspective of smart travellers. Tour. Hosp. Manag. 2017, 23, 145–161. [Google Scholar] [CrossRef]
  79. Panagiotopoulos, I.; Dimitrakopoulos, G. An empirical investigation on consumers’ intentions towards autonomous driving. Transport. Res. Part C Emerg. Technol. 2018, 95, 773–784. [Google Scholar] [CrossRef]
  80. Khazaei, H. Integrating cognitive antecedents to UTAUT model to explain adoption of blockchain technology among Malaysian SMEs. Int. J. Inform. Vis. 2020, 4, 85–90. [Google Scholar] [CrossRef]
  81. Wang, Y.; Gu, J.; Wang, S.; Wang, J. Understanding consumers’ willingness to use ride-sharing services: The roles of perceived value and perceived risk. Transport. Res. Part C Emerg. Technol. 2019, 105, 504–519. [Google Scholar] [CrossRef]
  82. Nasri, W.; Charfeddine, L. Factors affecting the adoption of Internet banking in Tunisia: An integration theory of acceptance model and theory of planned behavior. J. High Technol. Manag. Res. 2012, 23, 1–14. [Google Scholar] [CrossRef]
  83. Venkatesh, V.; Thong, J.Y.; Xu, X. Consumer acceptance and use of information technology: Extending the unified theory of acceptance and use of technology. MIS Q. 2012, 36, 157–178. [Google Scholar] [CrossRef]
  84. Jansson, J.; Pettersson, T.; Mannberg, A.; Brännlund, R.; Lindgren, U. Adoption of alternative fuel vehicles: Influence from neighbors, family and coworkers. Transport. Res. Part D Transp. Environ. 2017, 54, 61–73. [Google Scholar] [CrossRef]
  85. Rogelj, J.; Luderer, G.; Pietzcker, R.C.; Kriegler, E.; Schaeffer, M.; Krey, V.; Riahi, K. Energy system transformations for limiting end-of-century warming to below 1.5 °C. Nat. Clim. Chang. 2015, 5, 519–527. [Google Scholar] [CrossRef]
  86. Ndinojuo, B.-C. Framing biodegradable issues in selected online Nigerian newspapers: An environmental communication study. Acta Univ. Danub. Commun. 2020, 14, 120–139. [Google Scholar]
  87. Nur, T.; Panggabean, R.R. Factors influencing the adoption of mobile payment method among generation Z: The extended UTAUT approach. J. Account. Res. Org. Econ. 2021, 4, 14–28. [Google Scholar] [CrossRef]
  88. Tran, V.; Zhao, S.; Diop, E.B.; Song, W. Travelers’ acceptance of electric carsharing systems in developing countries: The case of China. Sustainability 2019, 11, 5348. [Google Scholar] [CrossRef]
  89. Gupta, K.P.; Manrai, R.; Goel, U. Factors influencing adoption of payments banks by Indian customers: Extending UTAUT with perceived credibility. J. Asia Bus. Stud. 2019, 13, 173–195. [Google Scholar] [CrossRef]
  90. Khazaei, H. The influence of personal innovativeness and price value on intention to use of electric vehicles in Malaysia. Eur. Online J. Nat. Soc. Sci. 2019, 8, 483–494. [Google Scholar]
  91. Lee, H.-K. The relationship between innovative technology and driver’s resistance and acceptance intention for sustainable use of automobile self-driving system. Sustainability 2022, 14, 10129. [Google Scholar] [CrossRef]
  92. Degirmenci, K.; Breitner, M.H. Consumer purchase intentions for electric vehicles: Is green more important than price and range? Transport. Res. Part D Transp. Environ. 2017, 51, 250–260. [Google Scholar] [CrossRef]
  93. Bathla, G.; Bhadane, K.; Singh, R.K.; Kumar, R.; Aluvalu, R.; Krishnamurthi, R.; Kumar, A.; Thakur, R.N.; Basheer, S. Autonomous vehicles and intelligent automation: Applications, challenges, and opportunities. Mob. Inform. Syst. 2022, 2022, 7632892. [Google Scholar] [CrossRef]
  94. Chan, C. Advancements, prospects, and impacts of automated driving systems. Int. J. Transport. Sci. Technol. 2017, 6, 208–216. [Google Scholar] [CrossRef]
  95. Paker, F. New autonomous vehicle technologies effect on automotive concept design stages. World J. Eng. Technol. 2022, 10, 738–760. [Google Scholar] [CrossRef]
  96. Rosenberg, B. The Impact of Autonomous Vehicle Innovation. Viatech 2019. Available online: https://www.viatech.com/en/2019/06/the-impact-of-autonomous-vehicle-innovation/ (accessed on 15 January 2022).
  97. Fedorko, R.; Kráľ, Š.; Bačík, R. Artificial intelligence in e-commerce: A literature review. In Congress on Intelligent Systems. Lecture Notes on Data Engineering and Communications Technologies; Saraswat, M., Sharma, H., Balachandran, K., Kim, J.H., Bansal, J.C., Eds.; Springer: Singapore, 2022; Volume 111. [Google Scholar] [CrossRef]
  98. Manyika, J.; Chui, M.; Bughin, J.; Dobbs, R.; Bisson, P. Marrs Disruptive Technologies: Advances That Will Transform Life, Business, and the Global Economy; McKinsey Global Insitute: New York, NY, USA, 2013; p. 163. [Google Scholar]
  99. Lanctot, R. Accelerating the Future: The Economic Impact of the Emerging Passenger Economy Autonomous; Autonomous Vehicles Services: Boston, MA, USA, 2017; pp. 1–30. Available online: https://newsroom.intel.com/newsroom/wp-content/uploads/sites/11/2017/05/passenger-economy.pdf (accessed on 15 January 2022).
  100. Yeruva, V. Autonomous Vehicles and Their Impact on the Economy. Forbes 2022. Available online: https://www.forbes.com/sites/forbestechcouncil/2022/02/14/autonomous-vehicles-and-their-impact-on-the-economy/?sh=5b07333a60de (accessed on 11 June 2022).
  101. Szczepańska-Woszczyna, K.; Gedvilaitė, D.; Nazarko, J.; Stasiukynas, A.; Rubina, A. Assessment of economic convergence among countries in the European Union. Technol. Econ. Dev. Econ. 2022, 28, 1572–1588. [Google Scholar] [CrossRef]
  102. Winston, C.; Karpilow, Q. Autonomous Vehicles: The Road to Economic Growth? Brookings Institution Press: Washington, DC, USA, 2020; Available online: http://www.jstor.org/stable/10.7864/j.ctvwh8fdt (accessed on 27 November 2021).
  103. Peanjad, P.; Khomfoi, S. Electric vehicle charging station incorporating with an energy management and demand response technique. In Proceedings of the 2022 International Electrical Engineering Congress (iEECON), Khon Kaen, Thailand, 9–11 March 2022; pp. 1–4. [Google Scholar]
  104. Huang, X.; Ge, J. Electric vehicle development in Beijing: An analysis of consumer purchase intention. J. Clean. Prod. 2019, 216, 361–372. [Google Scholar] [CrossRef]
  105. Kim, M.K.; Oh, J.; Park, J.H.; Joo, C. Perceived value and adoption intention for electric vehicles in Korea: Moderating effects of environmental traits and government supports. Energy 2018, 159, 799–809. [Google Scholar] [CrossRef]
  106. Bu, F.; Wang, N.; Jiang, B.; Jiang, Q. Motivating information system engineers’ acceptance of Privacy by Design in China: An extended UTAUT model. Int. J. Inform. Manag. 2021, 60, 102358. [Google Scholar] [CrossRef]
  107. Luo, Q.; Saigal, R.; Chen, Z.; Yin, Y. Accelerating the adoption of automated vehicles by subsidies: A dynamic games approach. Transport. Res. Part B Methodol. 2019, 129, 226–243. [Google Scholar] [CrossRef]
  108. Vafaei-Zadeh, A.; Wong, T.K.; Hanifah, H.; Teoh, A.P.; Nawaser, K. Modelling electric vehicle purchase intention among generation Y consumers in Malaysia. Res. Transport. Bus. Manag. 2022, 43, 100784. [Google Scholar] [CrossRef]
  109. Zhang, J.; Wang, Z.; Zhao, H. The impact of consumer subsidy on green technology innovations for vehicles and environmental impact. Int. J. Environ. Res. Public Health 2020, 17, 7518. [Google Scholar] [CrossRef]
  110. Lee, J.; Baig, F.; Talpur, M.A.H.; Shaikh, S. Public intentions to purchase electric vehicles in Pakistan. Sustainability 2021, 13, 5523. [Google Scholar] [CrossRef]
  111. Bentler, P.M.; Chou, C.P. Practical issues in structural modeling. Sociol. Methods Res. 1987, 16, 78–117. [Google Scholar] [CrossRef]
  112. Bollen, K.A. Structural Equations with Latent Variables; John Wiley & Sons: New York, NY, USA, 1989. [Google Scholar] [CrossRef]
  113. Armstrong, J.; Overton, T. Estimating non response bias mail surveys. J. Market. Res. 1977, 14, 396–402. [Google Scholar] [CrossRef]
  114. Podsakoff, P.; Mackenzie, S.; Lee, J.Y.; Podsakoff, N. common method biases in behavioral research: A critical review of the literature and recommended remedies. J. Appl. Psychol. 2003, 88, 879–903. [Google Scholar] [CrossRef]
  115. Fornell, C.; Larcker, D.F. Evaluating structural equation models with unobservable variables and measurement error. J. Market. Res. 1981, 18, 39–50. [Google Scholar] [CrossRef]
  116. Bentler, P.M. Comparative fit indexes in structural models. Psychol. Bull. 1990, 107, 238–246. [Google Scholar] [CrossRef]
  117. Kline, R.B. Principles and Practice of Structural Equation Modeling, 2nd ed.; The Guilford Press: New York, NY, USA, 2005. [Google Scholar]
Disclaimer/Publisher’s Note: The statements, opinions and data contained in all publications are solely those of the individual author(s) and contributor(s) and not of MDPI and/or the editor(s). MDPI and/or the editor(s) disclaim responsibility for any injury to people or property resulting from any ideas, methods, instructions or products referred to in the content.

Article Metrics

Citations

Article Access Statistics

Multiple requests from the same IP address are counted as one view.