Wind Turbines and Rooftop Photovoltaic Technical Potential Assessment: Application to Sicilian Minor Islands
Abstract
:1. Introduction
1.1. Background
1.2. Framework: Clean Energy Transition of Minor Islands
1.3. Scope and Structure of Work
2. Materials and Methods
- Theoretical Potential: the physically usable amount of energy within a given region and time.
- Geographical potential: the area available for energy production, taking into account constraints such as natural protected areas and other land uses such as urban structures and transport routes.
- Technical Potential: the amount of installable capacity under technical constraints within a given region and time.
- Economic Potential: the technical potential that can be realised economically within a given region and time.
- Feasible Potential: the actual achievable economic potential, also taking into account market, organisational and social barriers, which means that the economic potential is not fully realised in practice.
2.1. Geographic Information System for Spatial Energy Planning
2.2. Layer of Constraints
2.2.1. Natura 2000 Network
2.2.2. Important Bird Areas
2.2.3. Hydrogeological Risk Area
2.2.4. Cultural Areas of Interest
2.2.5. Land Cover
2.3. Spacing from Residential Building
2.4. Wind Technical Potential Assessment
- Identification of available areas: according to the attention criteria presented before, the methodology identifies eligible areas on QGIS.
- Resource analysis.
- Determination of the technical characteristics of the wind turbine under consideration.
- Micro-site configuration of the wind farms.
- Estimation of the annual outputs.
2.4.1. Theoretical and Geographical Wind Potential
- Latitude, longitude and topological data.
- Wind climate information.
- Orography vector map.
- Roughness vector map.
2.4.2. Micrositing Assessment
2.4.3. Estimation of AEP
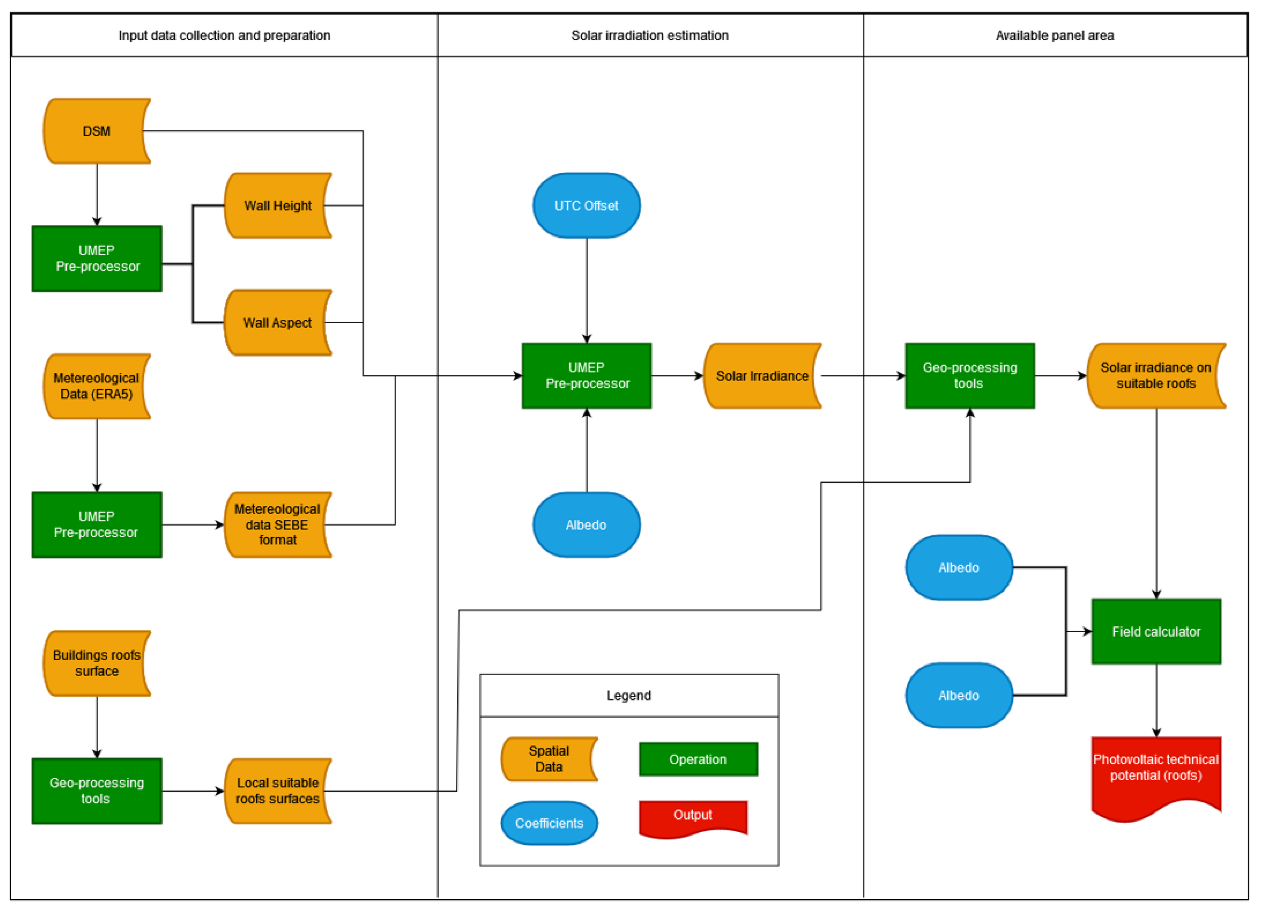
2.5. Photovoltaic Technical Potential Assessment
- Input data collection and preparation.
- Solar irradiation estimation by means of the UMEP (Urban Multi-scale Environment Predictor) plug-in for QGIS.
- Estimation of the panel area.
- Incoming shortwave irradiance (W/m2).
- Diffuse shortwave irradiance (W/m2).
- Direct shortwave irradiance (W/m2).
- Composed wind speed in (m/s).
- Air temperature at 2 metres above the surface (°C).
- Relative humidity (%).
- Barometric pressure (kPa).
- Precipitation (mm).
- Yearly time.
- Atmosphere transmissivity and Linke turbidity factor (-) [36].
- G: global radiation (kWh/m2/year).
- I: direct radiation (kWh/m2/year).
- : Diffuse radiation (kWh/m2/year).
- : Sun elevation angle (degrees).
- T: air temperature (°C).
- : Temperature at the dew point (°C).
2.5.1. Territorial Model
2.5.2. Solar Radiation Assessment
- p: number of spots on the hemisphere (-).
- I: incident direct radiation (kWh/m2/year).
- D: diffuse radiation kWh/m2/year.
- G: global radiation reflected from the ith field (kWh/m2/year).
- : the surface albedo (-).
- : sun incidence angle (degree).
- S: the portion of sunlight surface calculated for each pixel (-).
2.5.3. Photovoltaic Technical Potential Estimation
2.5.4. Evaluation of the Geographical Photovoltaic Potential on Roofs
- Absolute reduction: exclusion of buildings that are listed or located in protected areas where the installation of PV systems is prohibited by law.
- Relative reduction: multiplication of the total roof area resulting from the georeferenced layers by various utilisation factors, such as those resulting from orientation, distance between solar modules and other competing uses (solar collectors for water heating).
- Mutual shading phenomena.
- Area potentially used by existing PV systems or different technologies.
3. Case Study: Minor Non-Interconnected Sicilian Islands
3.1. National Legislation
- Minimum distance of any wind turbine of 200 m from registered and inhabited residential units.
- The minimum distance required from the inhabited centres must be equal to six times the hub of the wind tower, in compliance with the local urban plan.
- To avoid the increasing of the hydrogeological weakness of the land causing instability phenomena, any new wind farm installation has to demonstrate that it will not trigger further erosion phenomena. This requirement applies in the case of slopes greater than 20%.
3.2. Regional Legislation
- E01: Wind turbines with a nominal power < 20 kW.
- E02: Wind turbines with a rated power between 20 kW and 60 kW.
- E03: Wind turbines with a rated power > 60 kW.
- Unsuitable Areas: Areas where the installation of wind turbines is prohibited (regardless of the size of the power).
- Areas of particular attention: Areas where special precautions or mitigation measures might be required (also depending on the power size).
Unsuitable Areas
- Site of Community Importance (SCI).
- Special Protection Area (SPA).
- Special Area of Conservation (SAC).
- Important Bird Area (IBA).
- Sicilian Ecological Network.
- Ramsar Site (wetlands) and nature reserves.
- Protected Oasis and Fauna Refuges.
- Geosites.
- Regional and National Parks except those providing for other measures in force at the time of the enactment of the above decree.
- Landscape protection zones and archeological areas and parks as in Art. 134, letters (a), (b) and (c) of the Code of cultural heritage and landscape [53]. In these zones, the construction of individual EO1- and EO2-type wind turbines is allowed to support agricultural activities in areas covered by general regulatory plans under Art. 22 of Regional Law No. 71 of 1978 and subsequent amendments.
- The ecological corridors identified on the basis of the maps drawn up to support the management plans of the Natura 2000 sites (SCI, SAC and SPA).
- The areas defined as forests in accordance with Art. 142, paragraph 1, letter (g), of the Code of Cultural Heritage and Landscape.
- Areas classified as “very high” (P4) and “high” (P3) risk in the Hydrogeological Structure Plan.
3.3. Local Legislation
3.3.1. Pantelleria
3.3.2. Pelagic Archipelago
3.3.3. Eolian Archipelago
3.3.4. Egadi Archipelago
3.3.5. Ustica
4. Results and Discussion
4.1. Pantelleria
4.2. Pelagic Archipelago
4.3. Eolian Archipelago
4.4. Egadi Archipelago
4.5. Ustica
4.6. Effects on the Annual Electrical Energy Demand
5. Conclusions
Author Contributions
Funding
Institutional Review Board Statement
Informed Consent Statement
Conflicts of Interest
Abbreviations
| IPCC | Intergovernmental Panel on Climate Change |
| RES | Renewable Energy Source |
| MCA | Multi Criteria Analysis |
| NIMBY | Not In My BackYard |
| CETA | Clean Energy Transition Agenda |
| WaSP | Wind Atlas Analysis and Application Program |
| UMEP | Urban Multi-scale Environmental Predictor |
| GIS | Geographical Information System |
| IBA | Important Bird Area |
| EEA | European Environmental Agency |
| DTU | Danmarks Tekniske Universitet |
| AEP | Annual Energy Production |
| WTs | Wind Turbines |
| GWA | Global Wind Atlas |
| GWC | Generalised Wind Climate |
| PWC | Predicted Wind Climate |
| SEBE | Solar Energy on Building Envelopes |
| DSM | Digital Surface Model |
| ECMWF | European Centre for Medium-Range Weather Forecasts) |
| DTM | Digital Terrain Model |
| PV | Photovoltaic |
| PVGIS | Photovoltaic Geographical Information System |
| TRL | Technology Readiness Level |
| SCI | Sites of Community Importance |
References
- UNFCCC. The Paris Agreement; UNFCCC, United Nations Framework Convention on Climate Change: Paris, France, 2015. [Google Scholar]
- European Council. Regulation (EU) 2020/852 of the European Parliament and of the Council of 18 June 2020 on the Establishment of a Framework to Facilitate Sustainable Investment, and Amending Regulation (EU) 2019/2088; European Council: Bruxelles, Belgium, 2020. [Google Scholar]
- Vorbach, J.; Fürstenwerth, J.F.F.V. Renewed Sustainable Finance Strategy; European Commision: Bruxelles, Belgium, 2022. [Google Scholar]
- Haase, D.; Maier, A. Islands of the European Union: State of Play and Future Challenges Policy Department for Structural and Cohesion Policies Directorate-General for Internal Policies EN STUDY; European Union: Bruxelles, Belgium, 2021. [Google Scholar]
- Wang, Y.; Tao, S.; Chen, X.; Huang, F.; Xu, X.; Liu, X.; Liu, Y.; Liu, L. Method multi-criteria decision-making method for site selection analysis and evaluation of urban integrated energy stations based on geographic information system. Renew. Energy 2022, 194, 273–292. [Google Scholar] [CrossRef]
- Malczewski, J. GIS-based multicriteria decision analysis: A survey of the literature. Int. J. Geogr. Inf. Sci. 2006, 20, 703–726. [Google Scholar] [CrossRef]
- Singh, R.; Banerjee, R. Estimation of rooftop solar photovoltaic potential of a city. Solar Energy 2015, 115, 589–602. [Google Scholar] [CrossRef]
- Gomez-Exposito, A.; Arcos-Vargas, A.; Gutierrez-Garcia, F. On the potential contribution of rooftop PV to a sustainable electricity mix: The case of Spain. Renew. Sustain. Energy Rev. 2020, 132, 110074. [Google Scholar] [CrossRef]
- Bódis, K.; Kougias, I.; Jäger-Waldau, A.; Taylor, N.; Szabó, S. A high-resolution geospatial assessment of the rooftop solar photovoltaic potential in the European Union. Renew. Sustain. Energy Rev. 2019, 114, 109309. [Google Scholar] [CrossRef]
- Schallenberg-Rodríguez, J.; del Pino, J.N. Evaluation of on-shore wind techno-economical potential in regions and islands. Appl. Energy 2014, 124, 117–129. [Google Scholar] [CrossRef]
- Ramachandra, T.; Shruthi, B. Spatial mapping of renewable energy potential. Renew. Sustain. Energy Rev. 2007, 11, 1460–1480. [Google Scholar] [CrossRef]
- Ermolenko, B.V.; Ermolenko, G.V.; Fetisova, Y.A.; Proskuryakova, L.N. Wind and solar PV technical potentials: Measurement methodology and assessments for Russia. Energy 2017, 137, 1001–1012. [Google Scholar] [CrossRef]
- Ghasemi, G.; Noorollahi, Y.; Alavi, H.; Marzband, M.; Shahbazi, M. Theoretical and technical potential evaluation of solar power generation in Iran. Renew. Energy 2019, 138, 1250–1261. [Google Scholar] [CrossRef] [Green Version]
- Jain, A.; Das, P.; Yamujala, S.; Bhakar, R.; Mathur, J. Resource potential and variability assessment of solar and wind energy in India. Energy 2020, 211, 118993. [Google Scholar] [CrossRef]
- Elkadeem, M.R.; Younes, A.; Mazzeo, D.; Jurasz, J.; Campana, P.E.; Sharshir, S.W.; Alaam, M.A. Geospatial-assisted multi-criterion analysis of solar and wind power geographical-technical-economic potential assessment. Appl. Energy 2022, 322, 119532. [Google Scholar] [CrossRef]
- Secretariat, C. Clean Energy Transition Agenda (CETA). Available online: https://clean-energy-islands.ec.europa.eu/assistance/clean-energy-transition-agenda (accessed on 15 January 2022).
- Prina, M.G.; Groppi, D.; Nastasi, B.; Garcia, D.A. Bottom-up energy system models applied to sustainable islands. Renew. Sustain. Energy Rev. 2021, 152, 111625. [Google Scholar] [CrossRef]
- Kallis, G.; Stephanides, P.; Bailey, E.; Devine-Wright, P.; Chalvatzis, K.; Bailey, I. The challenges of engaging island communities: Lessons on renewable energy from a review of 17 case studies. Energy Res. Soc. Sci. 2021, 81, 102257. [Google Scholar] [CrossRef]
- Devine-Wright, P. Explaining “NIMBY” Objections to a Power Line. Environ. Behav. 2013, 45, 761–781. [Google Scholar] [CrossRef]
- Heaslip, E.; Fahy, F. Developing transdisciplinary approaches to community energy transitions: An island case study. Energy Res. Soc. Sci. 2018, 45, 153–163. [Google Scholar] [CrossRef]
- Novo, R.; Minuto, F.D.; Bracco, G.; Mattiazzo, G.; Borchiellini, R.; Lanzini, A. Supporting Decarbonization Strategies of Local Energy Systems by De-Risking Investments in Renewables: A Case Study on Pantelleria Island. Energies 2022, 15, 1103. [Google Scholar] [CrossRef]
- Jäger, T.; McKenna, R.; Fichtner, W. The feasible onshore wind energy potential in Baden-Württemberg: A bottom-up methodology considering socio-economic constraints. Renew. Energy 2016, 96, 662–675. [Google Scholar] [CrossRef]
- Chang, K. Geographic Information System; Wiley: Hoboken, NJ, USA, 2019; pp. 1–10. [Google Scholar] [CrossRef]
- QGIS Team. QGIS Geographic Information System. Available online: https://www.qgis.org/ (accessed on 25 July 2022).
- Birdlife International. Global IBA Criteria; IBA: Cambridge, UK, 2022. [Google Scholar]
- Mortensen, N.G.; Heathfield, D.N.; Rathmann, O.S.; Nielsen, M. Wind Atlas Analysis and Application Program: WAsP 12 Help Facility; DTU Wind Energy Risø: Roskilde, Denmark, 2021. [Google Scholar]
- DTU. Wind Resource Assessment, Siting & Energy Yield Calculations; DTU Risø: Roskilde, Denmark, 2022. [Google Scholar]
- Badger, J.; Bauwens, I.; Casso, P.; Davis, N.; Hahmann, A.; Hansen, S.B.K.; Hansen, B.O.; Heathfield, D.; Knight, O.J.; Lacave, O. Global Wind Atlas 3.0. Available online: https://globalwindatlas.info/about/credits (accessed on 10 April 2022).
- Lettau, H. Note on Aerodynamic Roughness-Parameter Estimation on the Basis of Roughness-Element Description. J. Appl. Meteorol. 1969, 8, 828–832. [Google Scholar] [CrossRef] [Green Version]
- Polatidis, H. Micro-siting/positioning of wind turbines: Introducing a multi-criteria decision analysis framework EU FP5 project MCDA-RES View project. In Proceedings of the 7th International Multi-Conference on Engineering and Technological Innovation (IMETI 2014), Orlando, FL, USA, 15–18 July 2014. [Google Scholar]
- Ryse Energy. E-20 HAWT Datasheet. Available online: https://www.ryse.energy/wp-content/uploads/2020/07/Ryse-Energy-Data-Sheet-E-20.pdf (accessed on 10 February 2022).
- Società Elettrica Italiana srl. SEI-NV 200/29 HAWT Datasheet. Available online: http://www.societaelettricaitaliana.it/documents/MINIEOLICO_SEI-NW_200KW.pdf (accessed on 10 February 2022).
- Vestas. V100-2.0 MW Gridstreamer Datasheet. Available online: https://nozebra.ipapercms.dk/Vestas/Communication/2mw-platform-brochure/?page=1 (accessed on 10 February 2022).
- Lindberg, F.; Jonsson, P.; Honjo, T.; Wästberg, D. Solar energy on building envelopes—3D modelling in a 2D environment. Solar Energy 2015, 115, 369–378. [Google Scholar] [CrossRef]
- Lindberg, F.; Grimmond, C.; Gabey, A.; Huang, B.; Kent, C.W.; Sun, T.; Theeuwes, N.E.; Järvi, L.; Ward, H.C.; Capel-Timms, I.; et al. Urban Multi-scale Environmental Predictor (UMEP): An integrated tool for city-based climate services. Environ. Model. Softw. 2018, 99, 70–87. [Google Scholar] [CrossRef]
- Mutani, G.; Beltramino, S.; Forte, A. A Clean Energy Atlas for Energy Communities in Piedmont Region (Italy). Int. J. Des. Nat. Ecodyn. 2020, 15, 343–353. [Google Scholar] [CrossRef]
- Tetens, O. Über Einige Meteorologische Begriffe; Friedrich Vieweg & Sohn Akt.- Gesellschaft: Berlin, Germany, 1930. [Google Scholar]
- Monteith, J.; Unsworth, M. Principles of Environmental Physics, 4th ed.; Elsevier Science & Technology Books: Amsterdam, The Netherlands, 2013. [Google Scholar]
- SITR. Sistema Informativo Territoriale Regionale. Available online: https://www.sitr.regione.sicilia.it/ (accessed on 1 May 2022).
- Lindberg, F.; Grimmond, C.S.B.; Gabey, A.; Jarvi, L.; Kent, C.W.; Krave, N.; Sun, T.; Wallenberg, N.; Ward, H.C. Urban Multi-Scale Environmental Predictor (UMEP) Manual; University of Reading: Reading, UK; University of Gothenburg: Gothenburg, Sweden; SIMS: Hong Kong, China, 2019. [Google Scholar]
- Ratti, C.; Richens, P. Raster Analysis of Urban Form. Environ. Plan. B Plan. Des. 2004, 31, 297–309. [Google Scholar] [CrossRef]
- Yang, Y.; Campana, P.E.; Stridh, B.; Yan, J. Potential analysis of roof-mounted solar photovoltaics in Sweden. Appl. Energy 2020, 279, 115786. [Google Scholar] [CrossRef]
- Martinez-Gracia, A.; Arauzo, I.; Uche, J. Solar Energy Availability; Elsevier: Amsterdam, The Netherlands, 2019; pp. 113–149. [Google Scholar] [CrossRef]
- Rosa-Clot, M.; Tina, G.M. Photovoltaic Electricity; Elsevier: Amsterdam, The Netherlands, 2018; pp. 13–32. [Google Scholar] [CrossRef]
- PVGIS. Photovoltaic Geographical Information System. Available online: https://re.jrc.ec.europa.eu/pvg_tools/en/tools.html#PVP (accessed on 15 May 2022).
- JinkoSolar. Cheetah HC 60M Datasheet. Available online: https://www.jinkosolar.com/uploads/Cheetah%20JKM325-345M-60H-(V)-A4-EN-F30.pdf (accessed on 2 February 2022).
- Deline, C.; Sekulic, B.; Stein, J.; Barkaszi, S.; Yang, J.; Kahn, S. Evaluation of Maxim module-Integrated electronics at the DOE Regional Test Centers. In Proceedings of the 2014 IEEE 40th Photovoltaic Specialist Conference (PVSC), Denver, CO, USA, 8–13 June 2014; pp. 0986–0991. [Google Scholar] [CrossRef]
- Bergamasco, L.; Asinari, P. Scalable methodology for the photovoltaic solar energy potential assessment based on available roof surface area: Application to Piedmont Region (Italy). Solar Energy 2011, 85, 1041–1055. [Google Scholar] [CrossRef] [Green Version]
- D.P.R. Decreto Legislativo 3 Marzo 2011, n. 28: Attuazione della Direttiva 2009/28/CE sulla Promozione dell’Uso dell’Energia da Fonti Rinnovabili, Recante Modifica e Successiva Abrogazione delle Direttive 2001/77/CE e 2003/30/CE. 2011. Available online: https://www.gazzettaufficiale.it/eli/id/2011/03/28/011G0067/sg (accessed on 1 March 2022).
- D.P.R. Decreto Legislativo 29 Dicembre 2003, n. 387: Attuazione della Direttiva 2001/77/CE Relativa alla Promozione dell’Energia Elettrica Prodotta da Fonti Energetiche Rinnovabili nel Mercato Interno dell’Elettricità. 2003. Available online: https://www.bosettiegatti.eu/info/norme/statali/2003_0387.htm (accessed on 1 March 2022).
- D.M. Decreto Ministeriale 10 Settembre 2010 n.219: Linee Guida per l’Autorizzazione degli Impianti Alimentati da Fonti Rinnovabili. 2010. Available online: https://www.gazzettaufficiale.it/eli/id/2010/09/18/10A11230/sg (accessed on 10 April 2022).
- D.P.Reg. Decreto del Presidente Della Regione Siciliana 10 Ottobre 2017 n.26: Definizione dei Criteri ed Individuazione delle Aree non Idonee alla Realizzazione di Impianti di Produzione di Energia Elettrica da Fonte Eolica [...]. 2017. Available online: http://pti.regione.sicilia.it/portal/page/portal/PIR_PORTALE/PIR_Servizi/PIR_News?_piref857_3677299_857_3677298_3677298.strutsAction=%2Fnews.do&stepNews=det_news&idNews=195974138 (accessed on 15 February 2022).
- D.P.R. Decreto Legislativo 22 Gennaio 2004 n.42: Codice dei Beni Culturali e del Paesaggio. 2004. Available online: https://www.bosettiegatti.eu/info/norme/statali/2004_0042.htm (accessed on 3 March 2022).
- MOREnergyLab-Politecnico di Torino, Parco Nazionale Isola di Pantelleria, Comune di Pantelleria Pantelleria Fossil Free: Come Liberare l’Isola di Pantelleria dalle Fonti Fossili—Analisi Vincolistica sulla Definizione dei Criteri ad Individuazione delle Aree non Idonee alla Realizzazione di Impianti di Produzione di Energia Elettrica da Fonte Eolica. 2022. Available online: http://www.morenergylab.polito.it/wp-content/uploads/2022/06/Relazione_eolico_20220505_def.pdf (accessed on 1 June 2022).
- CE4EUI. Agenda per la Transizione Energetica—Isola di Pantelleria; Clean Energy for EU Islands Secretariat. 2020. Available online: https://clean-energy-islands.ec.europa.eu/countries/italy/pantelleria (accessed on 2 April 2022).
- Wittmann, H.; Bajons, P.; Doneus, M.; Friesinger, H. Identification of roof areas suited for solar energy conversion systems. Renew. Energy 1997, 11, 25–36. [Google Scholar] [CrossRef]
- Kjellsson, E. Potential for Building Integrated Photovoltaics: A Study for Sweden; Lund University: Lund, Sweden, 2000. [Google Scholar]
- Schallenberg-Rodríguez, J. Photovoltaic techno-economical potential on roofs in regions and islands: The case of the Canary Islands. Methodological review and methodology proposal. Renew. Sustain. Energy Rev. 2013, 20, 219–239. [Google Scholar] [CrossRef]
- Meral, M.E.; Dinçer, F. A review of the factors affecting operation and efficiency of photovoltaic based electricity generation systems. Renew. Sustain. Energy Rev. 2011, 15, 2176–2184. [Google Scholar] [CrossRef]
- Spertino, F.; Akilimali, J. Are Manufacturing I–V Mismatch and Reverse Currents Key Factors in Large Photovoltaic Arrays? IEEE Trans. Ind. Electron. 2009, 56, 4520–4531. [Google Scholar] [CrossRef] [Green Version]
- Pavan, A.M.; Mellit, A.; Pieri, D.D. The effect of soiling on energy production for large-scale photovoltaic plants. Solar Energy 2011, 85, 1128–1136. [Google Scholar] [CrossRef]
- Alamoud, A. Performance Evaluation of Various Flat Plate Photovoltaic Modules in Hot and Arid Environment. J. King Saud Univ. Eng. Sci. 2000, 12, 235–242. [Google Scholar] [CrossRef]
- Ekici, S.; Kopru, M.A. Investigation of PV System Cable Losses. Int. J. Renew. Energy Res. 2017, 7, 807–815. [Google Scholar] [CrossRef]
- Varga, N.; Mayer, M.J. Model-based analysis of shading losses in ground-mounted photovoltaic power plants. Solar Energy 2021, 216, 428–438. [Google Scholar] [CrossRef]
- Huawei. SUN2000-2/3/3.68/4/4.6/5/6KTL-L1 Datasheet. Available online: https://solar.huawei.com/en-GB/download?p=%2F-%2Fmedia%2FSolar%2Fattachment%2Fpdf%2Feu%2Fdatasheet%2FSUN2000-2-6KTL-L1.pdf (accessed on 2 February 2022).
- D.M. Decreto Ministeriale del 14 Febbraio 2017: Copertura del Fabbisogno delle Isole Minori non Interconnesse Attraverso Energia da Fonti Rinnovabili.Ministero dello Sviluppo Economico. Available online: https://www.mise.gov.it/images/stories/normativa/decreto_ministeriale_14_febbraio_2017_energia_isole_minori.pdf (accessed on 10 March 2022).





























| Location | Latitude | Longitude | Tilt Angle |
|---|---|---|---|
| Pantelleria | 36.829° | 11.934° | 30° |
| Lampedusa | 35.503° | 12.611° | 34° |
| Favignana | 37.930° | 12.329° | 41° |
| Ustica | 38.710° | 13.193° | 39° |
| Lipari | 38.467° | 14.954° | 39° |
| Suitable Roof Area (m2) | PV Panel Area (m2) | PV Technical Potential (MW) |
|---|---|---|
| 194,342 | 54,785 | 10.72 |
| WTs (kW) | Mean Speed (m/s) at Hub | # WT | Net AEP (MWh/Year) | Wake Losses (%) | Capacity Factor (%) |
|---|---|---|---|---|---|
| 20 | 5.45 | 27 | 1111 | 6.68 | 27.9 |
| 200 | 5.95 | 7 | 3043 | 3.35 | 25.7 |
| 2000 | 7.1 | 2 | 14,404 | 1.3 | 41.6 |
| Suitable Roof Area (m2) | PV Panel Area (m2) | PV Technical Potential (MW) |
|---|---|---|
| 530,367 | 149,510 | 29.26 |
| Suitable Roof Area (m2) | PV Panel Area (m2) | PV Technical Potential (MW) |
|---|---|---|
| 60,710 | 17,114 | 3.35 |
| WTs (kW) | Mean Speed (m.s) at Hub | # WT | Net AEP (MWh/Year) | Wake Losses (%) | Capacity Factor (%) |
|---|---|---|---|---|---|
| 20 | 5.52 | 8 | 374 | 3.87 | 26.4 |
| Island | Type | Code |
|---|---|---|
| Alicudi | Land | ITA030023 |
| Filicudi | Land | ITA030024 |
| Panarea | Land | ITA030025 |
| Stromboli | Land | ITA030026 |
| Vulcano | Land | ITA030027 |
| Salina | Land | ITA030028 |
| Salina | Land | ITA030029 |
| Salina | Sea | ITA030041 |
| Lipari | Land | ITA030030 |
| Island | Suitable Roof Area (m2) | PV Panel Area (m2) | PV Technical Potential (MW) |
|---|---|---|---|
| Alicudi | 23,874 | 6730 | 1.32 |
| Filicudi | 65,394 | 18,434 | 3.61 |
| Panarea | 59,242 | 16,795 | 2.40 |
| Stromboli | 98,224 | 27,689 | 5.42 |
| Vulcano | 198,647 | 55,998 | 10.96 |
| Salina | 269,907 | 76,086 | 14.89 |
| Lipari | 735,264 | 207,271 | 40.56 |
| Island | Type | Code |
|---|---|---|
| Marettimo | Land | ITA010002 |
| Levanzo | Land | ITA010003 |
| Favignana | Land | ITA010004 |
| All islands | Sea | ITA010024 |
| WTs (kW) | Mean Speed (m.s) at Hub | # WT | Net AEP (MWh/Year) | Wake Losses (%) | Capacity Factor (%) |
|---|---|---|---|---|---|
| 20 | 5.8 | 8 | 382 | 4.04 | 31.5 |
| 200 | 6.14 | 4 | 1887 | 3.03 | 27.8 |
| Island | Suitable Roofs Area (m2) | PV Panel Area (m2) | PV Technical Potential (MW) |
|---|---|---|---|
| Favignana | 303,734 | 85,622 | 16.76 |
| Levanzo | 18,038 | 5085 | 1.00 |
| Marettimo | 26,057 | 7345 | 1.44 |
| WTs (kW) | Mean Speed (m.s) at Hub | # WT | Net AEP (MWh/Year) | Wake Losses (%) | Capacity Factor (%) |
|---|---|---|---|---|---|
| 20 | 5.07 | 10 | 390 | 2.07 | 25.3 |
| 200 | 5.93 | 4 | 1513 | 2.67 | 22.2 |
| 2000 | 5.63 | 1 | 5631 | 0 | 32.1 |
| Suitable Roof Area (m2) | PV Panel Surface Area (m2) | PV Technical Potential (MW) |
|---|---|---|
| 132,888 | 37,461 | 7.33 |
| Parameter | Definition | Value | Reference |
|---|---|---|---|
| Tolerance with respect to STC data and mismatch of module current-voltage characteristics | 0.97 | Spertino et al. [60] | |
| Dirt and reflection of the front glass | 0.976 1 | Pavan et. al. [61], A.R.M. Alamoud [62] | |
| Cable losses | 0.994 | Ekici et al. [63] | |
| Overtemperature (or undertemperature) compared to STC | ≃0.89 2 | JinkoSolar [46] | |
| Shading losses | 0.98 | Varga et. al. [64] | |
| MPP tracker and DC-AC conversion losses | ≃0.98 2 | Huawei [65] |
| Island | Potential Wind AEP (GWh/Year) | Technical Potential Wind Power (MW) | Potential PV AEP (GWh/Year) | Technical Potential PV Power (MW) | Annual Electricity Production from Diesel 1 (GWhel/Year) | Self-Sufficiency Rate (%) |
|---|---|---|---|---|---|---|
| Pantelleria | 3.04 | 1.4 | 18.47 | 10.72 | 44.17 | 48.69% |
| Ustica | 1.51 | 0.8 | 11.45 | 7.33 | 4.87 | 266.21% |
| Lampedusa | 0.374 | 0.16 | 49.11 | 29.26 | 37.66 | 131.40% |
| Linosa | - | - | 5.61 | 3.35 | 2.80 | 200.38% |
| Favignana | 0.19 | 0.8 | 27.51 | 16.76 | 15.47 | 179.04% |
| Marettimo | - | - | 2.12 | 1.44 | 2.04 | 103.96% |
| Levanzo | - | - | 1.57 | 1.00 | 0.60 | 260.83% |
| Alicudi | - | - | 1.99 | 1.32 | 0.40 | 497.33% |
| Filicudi | - | - | 5.78 | 3.61 | 1.40 | 412.70% |
| Salina | - | - | 22.10 | 14.89 | 9.16 | 241.23% |
| Lipari | - | - | 61.73 | 40.56 | 34.80 | 177.37% |
| Vulcano | - | - | 17.22 | 10.96 | 7.28 | 236.50% |
| Panarea | - | - | 3.50 | 2.40 | 3.14 | 111.40% |
| Stromboli | - | - | 8.00 | 5.42 | 3.87 | 206.68% |
Publisher’s Note: MDPI stays neutral with regard to jurisdictional claims in published maps and institutional affiliations. |
© 2022 by the authors. Licensee MDPI, Basel, Switzerland. This article is an open access article distributed under the terms and conditions of the Creative Commons Attribution (CC BY) license (https://creativecommons.org/licenses/by/4.0/).
Share and Cite
Moscoloni, C.; Zarra, F.; Novo, R.; Giglio, E.; Vargiu, A.; Mutani, G.; Bracco, G.; Mattiazzo, G. Wind Turbines and Rooftop Photovoltaic Technical Potential Assessment: Application to Sicilian Minor Islands. Energies 2022, 15, 5548. https://doi.org/10.3390/en15155548
Moscoloni C, Zarra F, Novo R, Giglio E, Vargiu A, Mutani G, Bracco G, Mattiazzo G. Wind Turbines and Rooftop Photovoltaic Technical Potential Assessment: Application to Sicilian Minor Islands. Energies. 2022; 15(15):5548. https://doi.org/10.3390/en15155548
Chicago/Turabian StyleMoscoloni, Claudio, Fernando Zarra, Riccardo Novo, Enrico Giglio, Alberto Vargiu, Guglielmina Mutani, Giovanni Bracco, and Giuliana Mattiazzo. 2022. "Wind Turbines and Rooftop Photovoltaic Technical Potential Assessment: Application to Sicilian Minor Islands" Energies 15, no. 15: 5548. https://doi.org/10.3390/en15155548
APA StyleMoscoloni, C., Zarra, F., Novo, R., Giglio, E., Vargiu, A., Mutani, G., Bracco, G., & Mattiazzo, G. (2022). Wind Turbines and Rooftop Photovoltaic Technical Potential Assessment: Application to Sicilian Minor Islands. Energies, 15(15), 5548. https://doi.org/10.3390/en15155548

