A Novel Module Independent Straight Line-Based Fast Maximum Power Point Tracking Algorithm for Photovoltaic Systems
Abstract
1. Introduction
- (i)
- Number of iterations in reaching the MPP s are way less than conventional MPPT algorithm
- (ii)
- Reduction of oscillations around the MPP is much better than conventional, less than
- (iii)
- Module independence, therefore the algorithm can be used in any PV modules without knowing the module data
- (iv)
- Highly efficient and easily implementable
2. Development of Proposed Algorithm and Description of the P&O
2.1. Development of the Proposed Algorithm
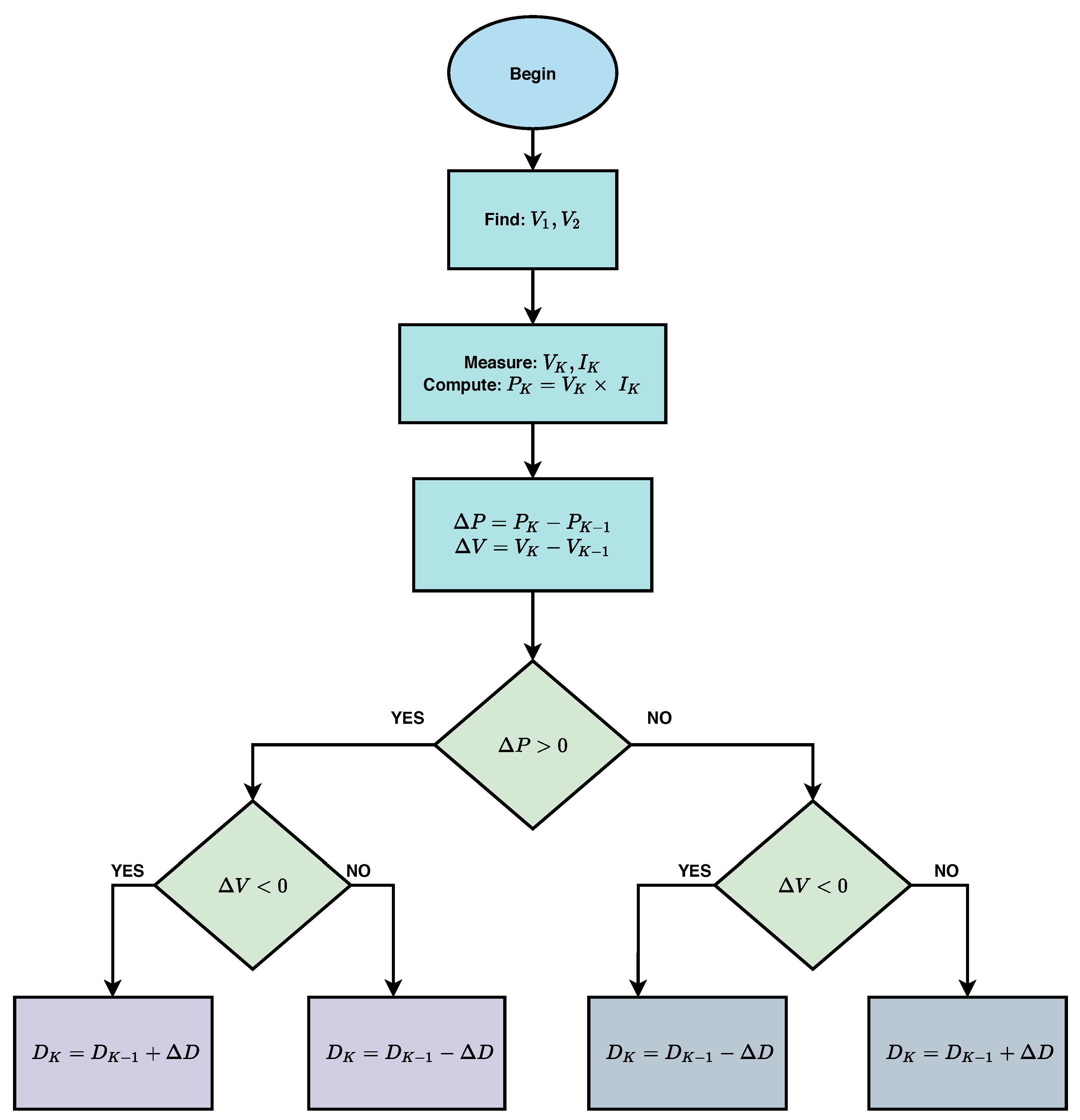
- At first, it senses voltage and by voltage and current sensors, respectively, and measured the power, . Then the voltage is perturbed by a small amount, b and another voltage, , is taken. The the power, is measured.
- If P = , the operating point is at the left of MPP, else the operating point is at the right of the MPP.
- Afterwards, the algorithm perturbs the voltage by a bigger step size c and senses the new voltage, followed by a small perturbation b. Then it measures voltage and calculates .
- If , the desired four points (, ), (, ) and (, ), (, ) are found to draw the two straight lines. The algorithm will find then the intersecting point by solving the equations. The intersecting point should be close to the MPP. If , step 3 needs to be repeated until is fulfilled.
- The point is not the desired MPP, rather it is very close to MPP. To track the MPP, the algorithm will perturb the voltage by a small amount b and calculate P again.
- If , the operating point is at the right side of MPP, else the operating point is at the left side of the MPP.
- If the operating point lies at the left side of MPP (), the algorithm will keep on perturbing the voltage by a small amount ‘b’ until is satisfied. Once it reaches to that condition, the algorithm stops and will be the desired MPP. However, if it starts from the right side of MPP (), the algorithm will then keep on perturbing the voltage by a small amount ‘b’ to the left side. Once is satisfied, the algorithm stops and is the desired MPP.
2.1.1. Mathematical Model of the Proposed Algorithm
2.1.2. Response of the Proposed Algorithm When Irradiance Increases Rapidly
2.2. The Conventional P&O Algorithm
3. Simulation Results Using the Proposed Algorithm
3.1. Simulation Results under Normal and Rapid Weather Conditions
3.2. Comparison of the Proposed Algorithm with Conventional Perturb and Observe Algorithm
3.3. Comparison between Proposed and Perturb and Observe Algorithm in Terms of Duty and Maximum Power Point
3.4. Validation of the Proposed MPPT Algorithm
4. Conclusions
Author Contributions
Funding
Conflicts of Interest
References
- Olowu, T.O.; Sundararajan, A.; Moghaddami, M.; Sarwat, A.I. Future challenges and mitigation methods for high photovoltaic penetration: A survey. Energies 2018, 11, 1782. [Google Scholar] [CrossRef]
- Jafari, M.; Olowu, T.O.; Sarwat, A.I.; Rahman, M.A. Study of Smart Grid Protection Challenges with High Photovoltaic Penetration. In Proceedings of the 2019 North American Power Symposium (NAPS), Wichita, KS, USA, 13–15 October 2019; pp. 1–6. [Google Scholar] [CrossRef]
- Olowu, T.O.; Jafari, M.; Sarwat, A.I. A Multi-Objective Optimization Technique for Volt-Var Control with High PV Penetration using Genetic Algorithm. In Proceedings of the 2018 North American Power Symposium (NAPS), Fargo, ND, USA, 9–11 Septemper 2018; pp. 1–6. [Google Scholar] [CrossRef]
- Olowu, T.O.; Sundararajan, A.; Moghaddami, M.; Sarwat, A.I. Fleet Aggregation of Photovoltaic Systems: A Survey and Case Study. In Proceedings of the 2019 IEEE Power Energy Society Innovative Smart Grid Technologies Conference (ISGT), Washington, DC, USA, 18–21 February 2019; pp. 1–5. [Google Scholar] [CrossRef]
- Sundararajan, A.; Olowu, T.O.; Wei, L.; Rahman, S.; Sarwat, A.I. Case study on the effects of partial solar eclipse on distributed PV systems and management areas. IET Smart Grid 2019, 2, 477–490. [Google Scholar] [CrossRef]
- Statistics, I.R.E. The International Renewable Energy Agency. July 2017. Available online: Http://www.irena.org/–/media/Files/IRENA/Agency/Publication/2017/ (accessed on 10 June 2020).
- Fu, R.; Feldman, D.J.; Margolis, R.M. US Solar Photovoltaic System Cost Benchmark: Q1 2018; Technical Report; National Renewable Energy Lab. (NREL): Golden, CO, USA, 2018.
- Rashid, K. Design, Economics, and Real-Time Optimization of a Solar/Natural Gas Hybrid Power Plant. Ph.D. Thesis, The University of Utah, Salt Lake City, UT, USA, 2019. [Google Scholar]
- Alva, G.; Liu, L.; Huang, X.; Fang, G. Thermal energy storage materials and systems for solar energy applications. Renew. Sustain. Energy Rev. 2017, 68, 693–706. [Google Scholar] [CrossRef]
- Rashid, K.; Safdarnejad, S.M.; Powell, K.M. Process intensification of solar thermal power using hybridization, flexible heat integration, and real-time optimization. Chem. Eng. Process.-Process Intensif. 2019, 139, 155–171. [Google Scholar] [CrossRef]
- Sioshansi, R.; Denholm, P. The value of concentrating solar power and thermal energy storage. IEEE Trans. Sustain. Energy 2010, 1, 173–183. [Google Scholar] [CrossRef]
- Debnath, A.; Huda, M.N.; Saha, C.; Roy, S. Determining Optimum Generator for South-East Coast of Bangladesh: Hybrid, Solar-Only or Wind-Only? In Proceedings of the 2018 10th International Conference on Electrical and Computer Engineering (ICECE), Dhaka, Bangladesh, 20–22 December 2018; pp. 165–168. [Google Scholar]
- Saha, C.; Huda, M.N.; Mumtaz, A.; Debnath, A.; Thomas, S.; Jinks, R. Photovoltaic (PV) and thermo-electric energy harvesters for charging applications. Microelectron. J. 2020, 96, 104685. [Google Scholar] [CrossRef]
- Debnath, A.; Parvez, I.; Dastgir, M.; Nabi, A.; Olowu, T.O.; Riggs, H.; Sarwart, A. Voltage Regulation of Photovoltaic System with varying Loads. In Proceedings of the 2020 SoutheastCon, Raleigh, NC, USA, 10 March 2020; pp. 1–7. [Google Scholar]
- Parvez, I.; Sarwat, A.; Debnath, A.; Olowu, T.; Dastgir, M.G. Multi-layer Perceptron based Photovoltaic Forecasting for Rooftop PV Applications in Smart Grid. In Proceedings of the 2020 SoutheastCon, Raleigh, NC, USA, 12–15 March 2020. [Google Scholar]
- Shahriar, M.H.; Haque, N.I.; Rahman, M.A.; Alonso Jr, M. G-IDS: Generative Adversarial Networks Assisted Intrusion Detection System. In Proceedings of the 2020 International Computer Software and Applications Conference (COMPSAC), Madrid, Spain, 13–17 July 2020; pp. 1–10. [Google Scholar]
- Xiao, X.; Huang, X.; Kang, Q. A Hill-Climbing-Method-Based Maximum-Power-Point-Tracking Strategy for Direct-Drive Wave Energy Converters. IEEE Trans. Ind. Electron. 2016, 63, 257–267. [Google Scholar] [CrossRef]
- Motsoeneng, P.; Bamukunde, J.; Chowdhury, S. Comparison of Perturb Observe and Hill Climbing MPPT Schemes for PV Plant Under Cloud Cover and Varying Load. In Proceedings of the 2019 10th International Renewable Energy Congress (IREC), Sousse, Tunisia, 26–28 March 2019; pp. 1–6. [Google Scholar] [CrossRef]
- Du, X.; Yin, H. MPPT control strategy of DFIG-based wind turbines using double steps hill climb searching algorithm. In Proceedings of the 2015 5th International Conference on Electric Utility Deregulation and Restructuring and Power Technologies (DRPT), Changsha, China, 26–29 November 2015; pp. 1910–1914. [Google Scholar] [CrossRef]
- Tan, C.Y.; Rahim, N.A.; Selvaraj, J. Improvement of hill climbing method by introducing simple irradiance detection method. In Proceedings of the 3rd IET International Conference on Clean Energy and Technology (CEAT) 2014, Kuching, Malaysia, 24–26 November 2014; pp. 1–5. [Google Scholar] [CrossRef]
- Fatemi, S.M.; Shadlu, M.S.; Talebkhah, A. Comparison of Three-Point P O and Hill Climbing Methods for Maximum Power Point Tracking in PV Systems. In Proceedings of the 2019 10th International Power Electronics, Drive Systems and Technologies Conference (PEDSTC), Shiraz, Iran, 12–14 February 2019; pp. 764–768. [Google Scholar] [CrossRef]
- Deopare, H.; Deshpande, A. Fuzzy based incremental conductance algorithm for PV system. In Proceedings of the 2016 International Conference on Automatic Control and Dynamic Optimization Techniques (ICACDOT), Pune, India, 9–10 September 2016; pp. 683–687. [Google Scholar] [CrossRef]
- Ananthi, C.; Kannapiran, B. Improved design of sliding-mode controller based on the incremental conductance MPPT algorithm for PV applications. In Proceedings of the 2017 IEEE International Conference on Electrical, Instrumentation and Communication Engineering (ICEICE), Karur, India, 27–28 April 2017; pp. 1–6. [Google Scholar] [CrossRef]
- Anowar, M.H.; Roy, P. A Modified Incremental Conductance Based Photovoltaic MPPT Charge Controller. In Proceedings of the 2019 International Conference on Electrical, Computer and Communication Engineering (ECCE), Cox’sBazar, Bangladesh, 7–9 February 2019; pp. 1–5. [Google Scholar] [CrossRef]
- Vineeth Kumar, P.K.; Manjunath, K. Analysis, design and implementation for control of non-inverted zeta converter using incremental conductance MPPT algorithm for SPV applications. In Proceedings of the 2017 International Conference on Inventive Systems and Control (ICISC), Coimbatore, India, 19–20 January 2017; pp. 1–5. [Google Scholar] [CrossRef]
- Kumar, N.; Hussain, I.; Singh, B.; Panigrahi, B.K. Framework of Maximum Power Extraction From Solar PV Panel Using Self Predictive Perturb and Observe Algorithm. IEEE Trans. Sustain. Energy 2018, 9, 895–903. [Google Scholar] [CrossRef]
- Abdel-Salam, M.; El-Mohandes, M.T.; Goda, M. An improved perturb-and-observe based MPPT method for PV systems under varying irradiation levels. Sol. Energy 2018, 171, 547–561. [Google Scholar] [CrossRef]
- Nedumgatt, J.J.; Jayakrishnan, K.B.; Umashankar, S.; Vijayakumar, D.; Kothari, D.P. Perturb and observe MPPT algorithm for solar PV systems-modeling and simulation. In Proceedings of the 2011 Annual IEEE India Conference, Hyderabad, India, 16–18 December 2011; pp. 1–6. [Google Scholar] [CrossRef]
- Ahmad, J. A fractional open circuit voltage based maximum power point tracker for photovoltaic arrays. In Proceedings of the 2010 2nd International Conference on Software Technology and Engineering, San Juan, Puerto Rico, 3–5 October 2010; Volume 1, pp. 247–250. [Google Scholar] [CrossRef]
- Das, P. Maximum Power Tracking Based Open Circuit Voltage Method for PV System. Energy Procedia 2016, 90, 2–13. [Google Scholar] [CrossRef]
- Baimel, D.; Tapuchi, S.; Levron, Y.; Belikov, J. Improved Fractional Open Circuit Voltage MPPT Methods for PV Systems. Electronics 2019, 8, 321. [Google Scholar] [CrossRef]
- Sher, H.A.; Murtaza, A.F.; Noman, A.; Addoweesh, K.E.; Chiaberge, M. An intelligent control strategy of fractional short circuit current maximum power point tracking technique for photovoltaic applications. J. Renew. Sustain. Energy 2015, 7, 013114. [Google Scholar] [CrossRef]
- Husain, M.A.; Tariq, A.; Hameed, S.; Arif, M.S.B.; Jain, A. Comparative assessment of maximum power point tracking procedures for photovoltaic systems. Green Energy Environ. 2017, 2, 5–17. [Google Scholar] [CrossRef]
- Sher, H.A.; Murtaza, A.F.; Noman, A.; Addoweesh, K.E.; Al-Haddad, K.; Chiaberge, M. A New Sensorless Hybrid MPPT Algorithm Based on Fractional Short-Circuit Current Measurement and P O MPPT. IEEE Trans. Sustain. Energy 2015, 6, 1426–1434. [Google Scholar] [CrossRef]
- Youssef, A.; El Telbany, M.; Zekry, A. Reconfigurable generic FPGA implementation of fuzzy logic controller for MPPT of PV systems. Renew. Sustain. Energy Rev. 2018, 82, 1313–1319. [Google Scholar] [CrossRef]
- Yang, B.; Zhong, L.; Zhang, X.; Shu, H.; Yu, T.; Li, H.; Jiang, L.; Sun, L. Novel bio-inspired memetic salp swarm algorithm and application to MPPT for PV systems considering partial shading condition. J. Clean. Prod. 2019, 215, 1203–1222. [Google Scholar] [CrossRef]
- Rizzo, S.A.; Scelba, G. ANN based MPPT method for rapidly variable shading conditions. Appl. Energy 2015, 145, 124–132. [Google Scholar] [CrossRef]
- Motahhir, S.; El Hammoumi, A.; El Ghzizal, A. The Most Used MPPT Algorithms: Review and the Suitable Low-cost Embedded Board for Each Algorithm. J. Clean. Prod. 2019. [Google Scholar] [CrossRef]
- Wilson, K.R.; Rao, Y.S. Comparative Analysis of MPPTT Algorithms for PV Grid Tied Systems: A Review. In Proceedings of the 2019 2nd International Conference on Intelligent Computing, Instrumentation and Control Technologies (ICICICT), Kannur, India, 5–6 July 2019; Volume 1, pp. 1105–1110. [Google Scholar]
- BP SX 150. Available online: https://www.abcsolar.com/pdf/bpsx150.pdf/ (accessed on 12 June 2020).
- Kamran, M.; Mudassar, M.; Fazal, M.R.; Asghar, M.U.; Bilal, M.; Asghar, R. Implementation of improved Perturb & Observe MPPT technique with confined search space for standalone photovoltaic system. J. King Saud Univ.-Eng. Sci. 2018. [Google Scholar] [CrossRef]
- Andrejašič, T.; Jankovec, M.; Topič, M. Comparison of direct maximum power point tracking algorithms using EN 50530 dynamic test procedure. IET Renew. Power Gener. 2011, 5, 281–286. [Google Scholar] [CrossRef]
- Bründlinger, R.; Henze, N.; Häberlin, H.; Burger, B.; Bergmann, A.; Baumgartner, F. prEN 50530–The new European standard for performance characterisation of PV inverters. In Proceedings of the 24th EU PV Conference, Hamburg, Germany, 21–25 September 2009. [Google Scholar]












| Maximum Power () | 150 W |
|---|---|
| Voltage at | V |
| Current at | A |
| Open Circuit Voltage | V |
| Short Circuit Current | A |
| P&O (Step Size = 0.1) | Proposed (Step Size = 2, 0.1) | Exact Value | |
|---|---|---|---|
| MPP Voltage | 34.6 | 34.5346 | 34.5 |
| MPP Power | 149.9709 | 149.9825 | 149.9858 |
| Intersection Voltage | NA | 32.2346 | NA |
| NA | 15 | NA | |
| NA | 22 | NA | |
| Total of iterations | 296 | 37 | NA |
| P&O (Step Size = 0.1) | Proposed (Step Size = 2, 0.1) | Exact Value | |
|---|---|---|---|
| MPP Voltage | 34.6 | 34.3498 | 34.5 |
| MPP Power | 149.9709 | 149.9784 | 149.9858 |
| Intersection Voltage | NA | 32.2346 | NA |
| NA | 3 | NA | |
| NA | 29 | NA | |
| Total of iterations | 54 | 32 | NA |
| G and T (kW/m, C) | ||||||
|---|---|---|---|---|---|---|
| (0.3, 0) | 0.3177 | 0.3201 | 0.3100 | 46.8442 | 46.8059 | 46.4333 |
| (0.3, 10) | 0.3228 | 0.3200 | 0.3100 | 44.8187 | 44.7739 | 43.8932 |
| (0.3, 20) | 0.3275 | 0.3280 | 0.3310 | 42.7801 | 42.7802 | 42.7203 |
| (0.5, 0) | 0.3725 | 0.3720 | 0.3730 | 80.4209 | 80.4200 | 80.4165 |
| (0.5, 10) | 0.3774 | 0.3780 | 0.3790 | 77.1584 | 77.1546 | 77.1326 |
| (0.5, 20) | 0.3824 | 0.3820 | 0.3790 | 73.8728 | 73.8702 | 73.7657 |
| (0.8, 10) | 0.4314 | 0.4320 | 0.4270 | 126.4301 | 126.4219 | 126.1785 |
| (0.8, 20) | 0.4367 | 0.4350 | 0.4390 | 121.3375 | 121.3139 | 121.2492 |
| (0.8, 30) | 0.4415 | 0.4420 | 0.4390 | 116.2146 | 116.2139 | 116.1323 |
| (1.0, 20) | 0.4627 | 0.4620 | 0.4630 | 153.1360 | 153.1256 | 153.1357 |
| (1.0, 30) | 0.4683 | 0.4680 | 0.4690 | 146.8280 | 146.8288 | 146.8160 |
| (1.0, 40) | 0.4734 | 0.4720 | 0.4750 | 140.4862 | 140.4611 | 140.4538 |
| (1.2, 20) | 0.4848 | 0.4850 | 0.4870 | 184.8904 | 184.8890 | 184.7909 |
| (1.2, 30) | 0.4897 | 0.4890 | 0.4870 | 177.4167 | 177.4042 | 177.2795 |
| (1.2,40) | 0.4948 | 0.4950 | 0.4990 | 169.9001 | 169.9017 | 169.6730 |
© 2020 by the authors. Licensee MDPI, Basel, Switzerland. This article is an open access article distributed under the terms and conditions of the Creative Commons Attribution (CC BY) license (http://creativecommons.org/licenses/by/4.0/).
Share and Cite
Debnath, A.; Olowu, T.O.; Parvez, I.; Dastgir, M.G.; Sarwat, A. A Novel Module Independent Straight Line-Based Fast Maximum Power Point Tracking Algorithm for Photovoltaic Systems. Energies 2020, 13, 3233. https://doi.org/10.3390/en13123233
Debnath A, Olowu TO, Parvez I, Dastgir MG, Sarwat A. A Novel Module Independent Straight Line-Based Fast Maximum Power Point Tracking Algorithm for Photovoltaic Systems. Energies. 2020; 13(12):3233. https://doi.org/10.3390/en13123233
Chicago/Turabian StyleDebnath, Anjan, Temitayo O. Olowu, Imtiaz Parvez, Md Golam Dastgir, and Arif Sarwat. 2020. "A Novel Module Independent Straight Line-Based Fast Maximum Power Point Tracking Algorithm for Photovoltaic Systems" Energies 13, no. 12: 3233. https://doi.org/10.3390/en13123233
APA StyleDebnath, A., Olowu, T. O., Parvez, I., Dastgir, M. G., & Sarwat, A. (2020). A Novel Module Independent Straight Line-Based Fast Maximum Power Point Tracking Algorithm for Photovoltaic Systems. Energies, 13(12), 3233. https://doi.org/10.3390/en13123233

