A Harmony Search Method for the Estimation of the Optimum Number of Wind Turbines in a Wind Farm
Abstract
1. Introduction
2. Modeling
2.1. Wind Characteristics
2.2. Wake Model
- vo, the mean free stream wind speed,
- x, the distance downstream of the turbine,
- a, the entrainment constant, as shown in Figure 1.
- r1, the downstream rotor radius, given by the Equation (4)
- rr, the rotor radius,
- f, is the axial induction factor, calculated according to the Equation (5)
- z, the hub height of the wind turbine,
- zo, the surface roughness of the site.
2.3. Objective Function
- η, the efficiency factor of the wind turbine,
- ρ, the air density,
- A, the swept area of the rotor.
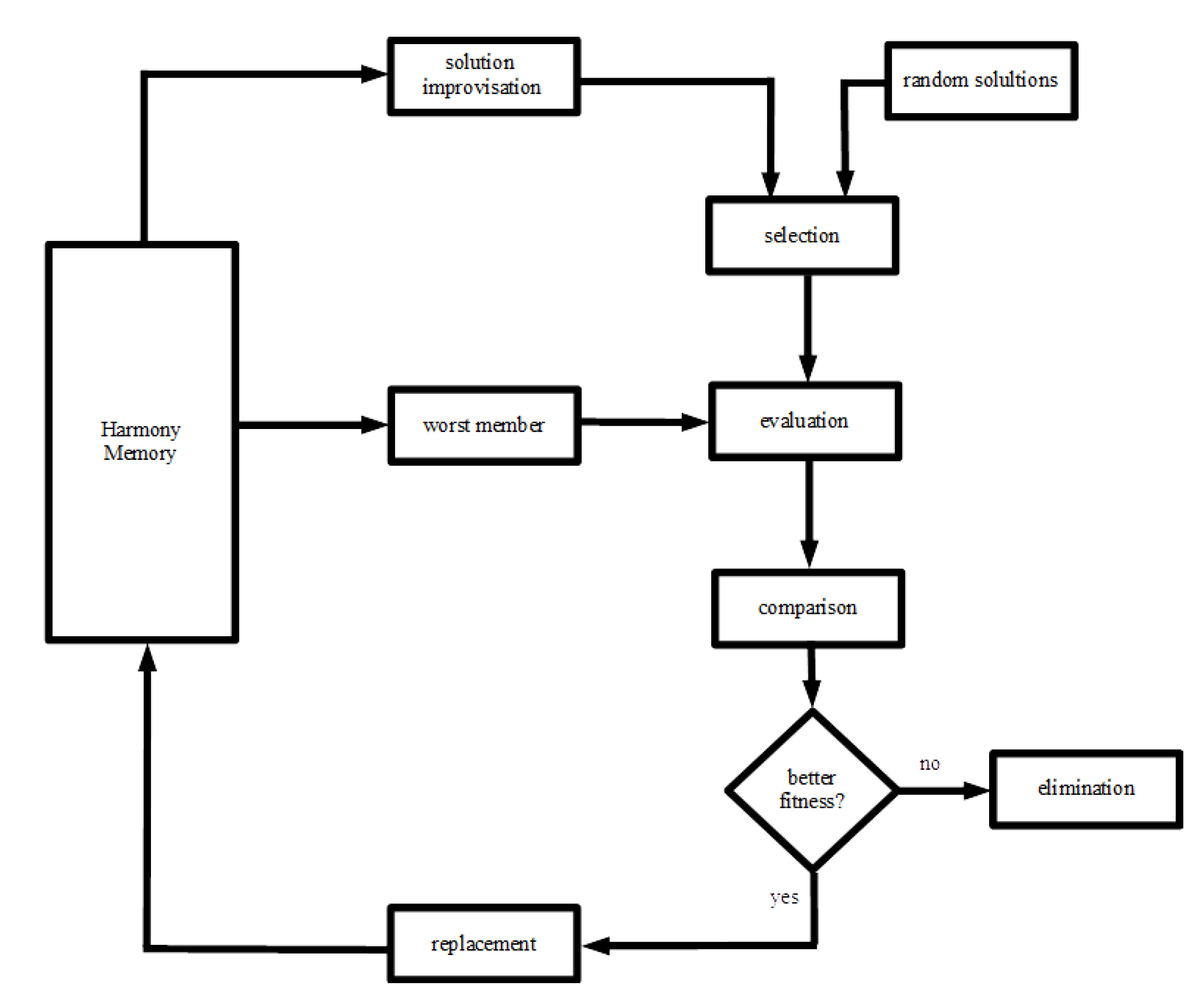
3. Optimization Method
- x, the set of each decision variable xi
- n, the number of decision variables
- Xi, the set of the possible range of values for each decision variable
- , randomly generated solutions
- HMS, the harmony memory size.
- the harmony memory considering rate (HMCR) that generates the solution, and,
- the pitch adjusting rate (PAR) that mutates the solution.
- bw, an arbitrary distance bandwidth
- rand( ), a random number between 0 and 1.
- PAR, the pitch adjusting rate for each generation
- NI, the number of solution vector generations
- gn, the generation number
- bw(gn), bandwidth for each generation.
4. System under Study and Results
5. Conclusions
Author Contributions
Funding
Conflicts of Interest
References
- Grady, S.A.; Hussaini, M.Y.; Abdullah, M.M. Placement of wind turbines using genetic algorithms. Renew. Energy 2005, 30, 259–270. [Google Scholar] [CrossRef]
- Marmidis, G.; Lazarou, S.; Pyrgioti, E. Optimal placement of wind turbines in a wind park using Monte Carlo simulation. Renew. Energy 2008, 33, 1455–1460. [Google Scholar] [CrossRef]
- Mustakerov, I.; Borissova, D. Wind turbines type and number choice using combinatorial optimization. Renew. Energy 2010, 35, 1887–1894. [Google Scholar] [CrossRef]
- Lazarou, S.; Vita, V.; Ekonomou, L. Application of Powell’s optimisation method for the optimal number of wind turbines in a wind farm. IET Sci. Meas. Technol. 2011, 5, 77–80. [Google Scholar] [CrossRef]
- Ekonomou, L.; Lazarou, S.; Chatzarakis, G.E.; Vita, V. Estimation of wind turbines optimal number and produced power in a wind farm using an artificial neural network model. Simul. Model. Pract. Theory 2012, 21, 21–25. [Google Scholar] [CrossRef]
- Pookpunt, S.; Ongsakul, W. Optimal placement of wind turbines within wind farm using binary particle swarm optimization with time-varying acceleration coefficients. Renew. Energy 2013, 55, 266–276. [Google Scholar] [CrossRef]
- Wang, L.; Tan, A.; Gu, Y. A novel control strategy approach to optimally design a wind farm layout. Renew. Energy 2016, 95, 10–21. [Google Scholar] [CrossRef]
- Mittal, P.; Mitra, K. Decomposition based multi-objective optimization to simultaneously determine the number and the optimum locations of wind turbines in a wind farm. IFAC-Pap. Online 2017, 50, 159–164. [Google Scholar] [CrossRef]
- Zergane, S.; Smaili, A.; Masson, C. Optimization of wind turbine placement in a wind farm using a new pseudo-random number generation method. Renew. Energy 2018, 125, 166–171. [Google Scholar] [CrossRef]
- Wang, L.; Tan, A.; Cholette, M.; Gu, Y. Optimization of wind farm layout with complex land divisions. Renew. Energy 2017, 105, 30–40. [Google Scholar] [CrossRef]
- Serrano González, J.; Gonzalez Rodriguez, A.G.; Castro Mora, J.; Riquelme Santos, J.; Burgos Payan, M. Optimization of wind farm turbines layout using an evolutive algorithm. Renew. Energy 2010, 35, 1671–1681. [Google Scholar] [CrossRef]
- Jaydeep Patel, J.; Savsani, V.; Patel, V.; Patel, R. Layout optimization of a wind farm to maximize the power output using enhanced teaching learning based optimization technique. J. Clean. Prod. 2017, 158, 81–94. [Google Scholar] [CrossRef]
- Mosetti, G.; Poloni, C.; Diviacco, B. Optimization of wind turbine positioning in large windfarms by means of a genetic algorithm. J. Wind Eng. Ind. Aerodyn. 1994, 51, 105–116. [Google Scholar] [CrossRef]
- Wang, X.; Gao, X.-Z.; Zenger, K. An Introduction to Harmony Search Optimization Method; Springer Briefs in Computational Intelligence: New York, NY, USA, 2015. [Google Scholar]
- Omran, M.; Mahdavi, M. Global-best harmony search. Appl. Mathe. Comput. 2008, 198, 643–656. [Google Scholar] [CrossRef]
- Lee, K.S.; Geem, Z.W. A new meta-heuristic algorithm for continuous engineering optimization: Harmony search theory and practice. Comput. Methods Appl. Mech. Eng. 2005, 194, 3902–3933. [Google Scholar] [CrossRef]
- Engelbrecht, A.P. Fundamentals of Computational Swarm Intelligence; Wiley: West Sussex, UK, 2005. [Google Scholar]
- Lin, C.J.; Wang, J.G.; Chen, S.M. 2D/3D face recognition using neural network based on hybrid Taguchi-particle swarm optimization. Int. J. Innov. Comput. Inf. Control 2011, 7, 537–553. [Google Scholar]
- Cai, X.; Cui, Z.; Zeng, J.; Tan, Y. Particle swarm optimization with self-adjusting cognitive selection strategy. Int. J. Innov. Comput. Inf. Control 2008, 4, 943–952. [Google Scholar]
- Christodoulou, C.A.; Vita, V.; Perantzakis, G.; Ekonomou, L.; Milushev, G. Adjusting the parameters of metal oxide gapless surge arresters’ equivalent circuits using the harmony search method. Energies 2017, 10, 2168. [Google Scholar] [CrossRef]
- Lee, K.S.; Geem, Z.W. A new structural optimization method based on the harmony search algorithm. Comput. Struct. 2004, 82, 781–798. [Google Scholar] [CrossRef]
- Mahdavi, M.; Fesanghary, M.; Damangir, E. An improved harmony search algorithm for solving optimization problems. Appl. Math. Comput. 2007, 188, 1567–1579. [Google Scholar] [CrossRef]


| Wind Speed | 12 m/s |
|---|---|
| wind direction | 0 |
| tower height | 60 m |
| rotor diameter | 40 m |
| wind farm area | 2 m × 2 m |
| Method | Number of Wind Turbines | Total Produced Power (kW/Year) | Fitness Value |
|---|---|---|---|
| Harmony Search Method | 31 | 16934 | 0.0013090 |
| Artificial Neural Network [5] | 29 | 14298 | 0.0014760 |
| Genetic Algorithm [13] | 26 | 12352 | 0.0016197 |
| Genetic Algorithm [1] | 30 | 14310 | 0.0015436 |
| Monte Carlo [2] | 32 | 16395 | 0.0014107 |
© 2020 by the authors. Licensee MDPI, Basel, Switzerland. This article is an open access article distributed under the terms and conditions of the Creative Commons Attribution (CC BY) license (http://creativecommons.org/licenses/by/4.0/).
Share and Cite
Christodoulou, C.A.; Vita, V.; Seritan, G.-C.; Ekonomou, L. A Harmony Search Method for the Estimation of the Optimum Number of Wind Turbines in a Wind Farm. Energies 2020, 13, 2777. https://doi.org/10.3390/en13112777
Christodoulou CA, Vita V, Seritan G-C, Ekonomou L. A Harmony Search Method for the Estimation of the Optimum Number of Wind Turbines in a Wind Farm. Energies. 2020; 13(11):2777. https://doi.org/10.3390/en13112777
Chicago/Turabian StyleChristodoulou, Christos A., Vasiliki Vita, George-Calin Seritan, and Lambros Ekonomou. 2020. "A Harmony Search Method for the Estimation of the Optimum Number of Wind Turbines in a Wind Farm" Energies 13, no. 11: 2777. https://doi.org/10.3390/en13112777
APA StyleChristodoulou, C. A., Vita, V., Seritan, G.-C., & Ekonomou, L. (2020). A Harmony Search Method for the Estimation of the Optimum Number of Wind Turbines in a Wind Farm. Energies, 13(11), 2777. https://doi.org/10.3390/en13112777
