Analysis of the Jeju Island Power System with an Offshore Wind Farm Applied to a Diode Rectifier HVDC
Abstract
:1. Introduction
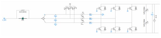
2. Modeling of the OWF System
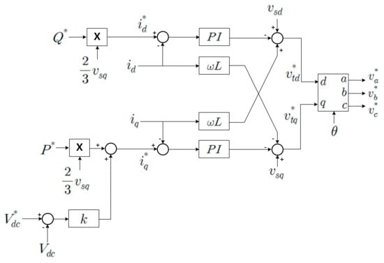
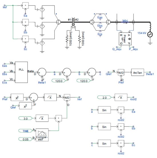
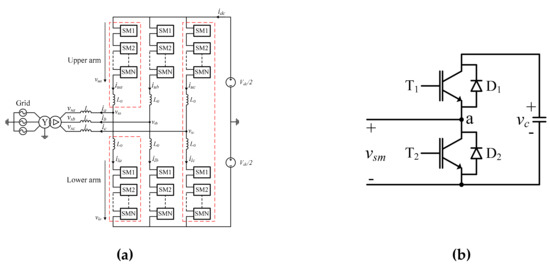
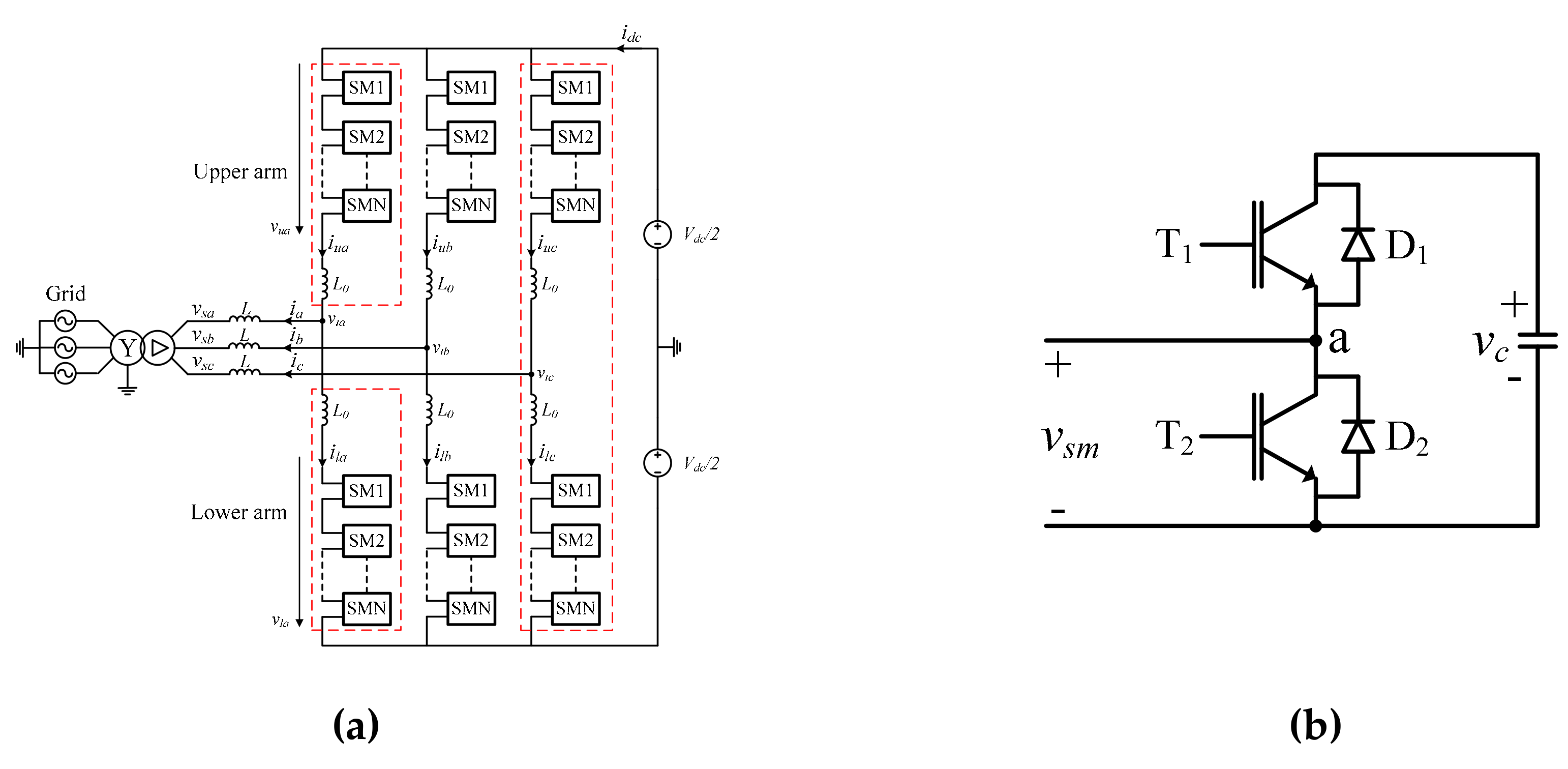
2.1. Onshore MMC Station
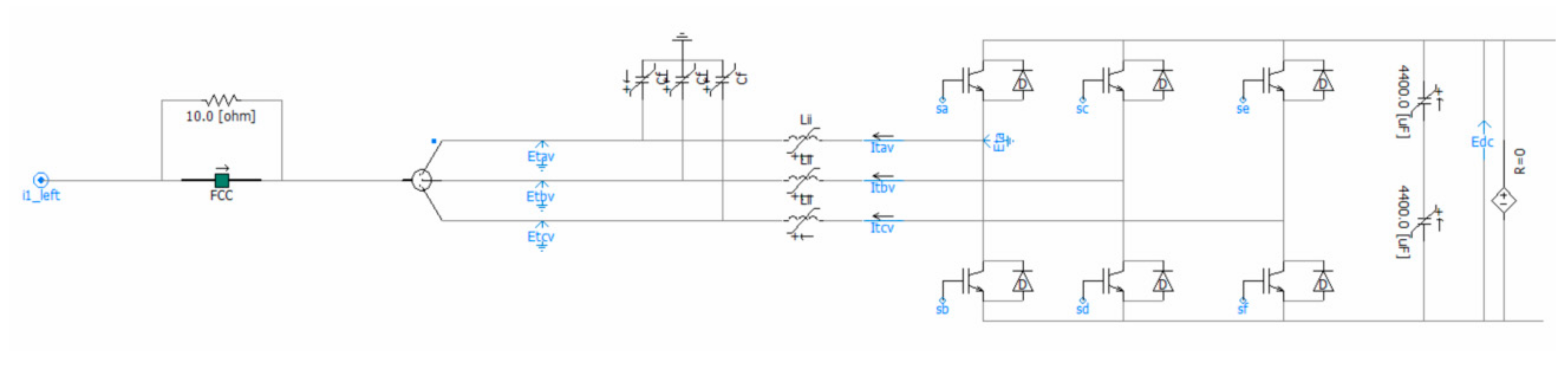
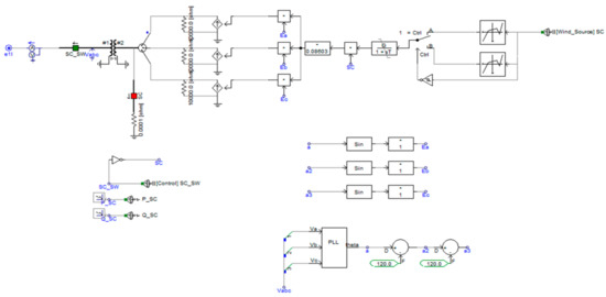
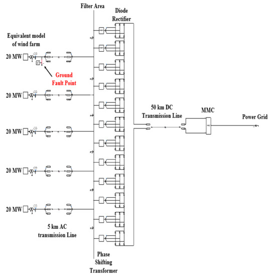
2.2. Offshore Diode Rectifier Station
2.3. Wind Turbine
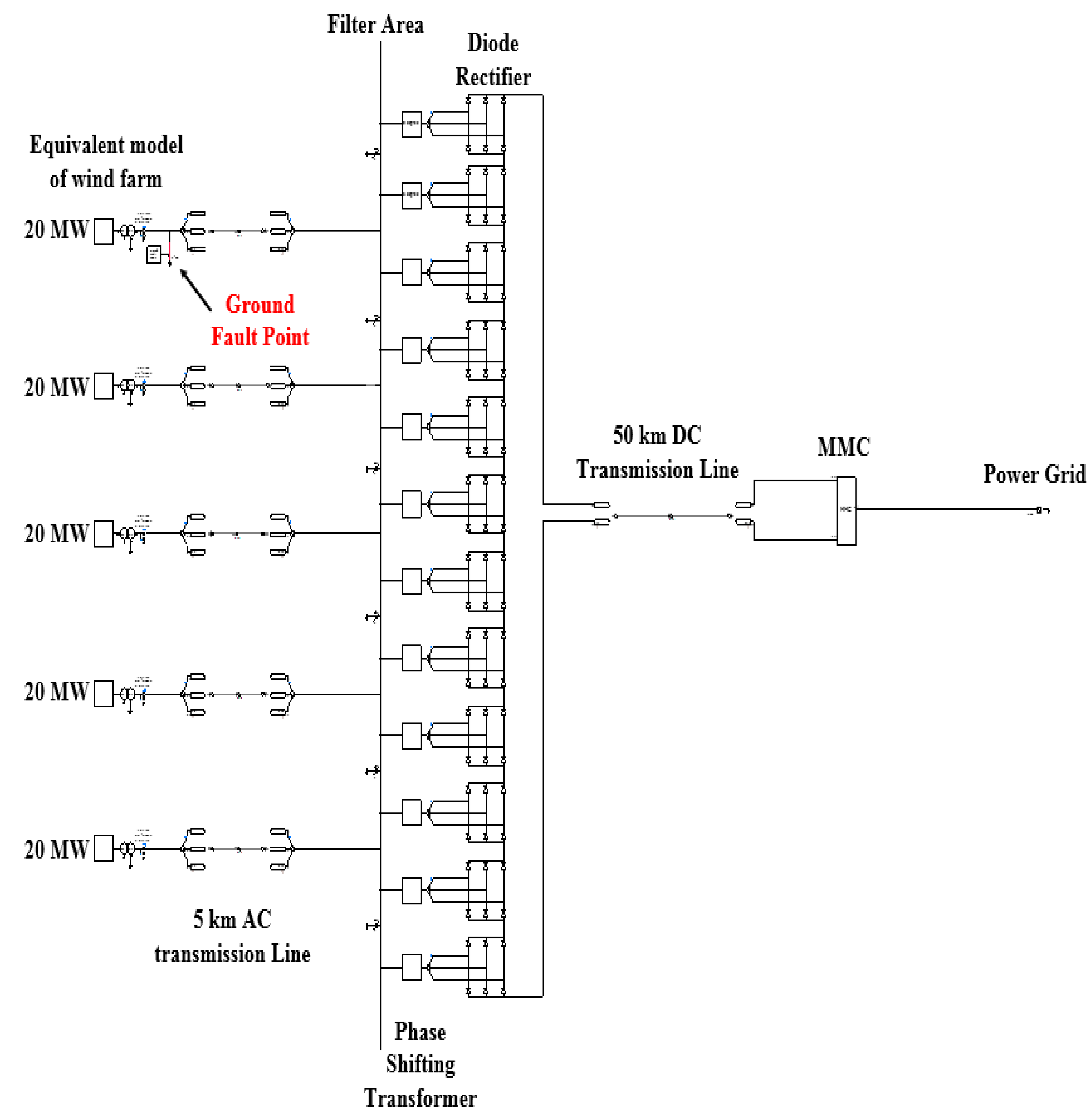
2.4. Whole OWF System
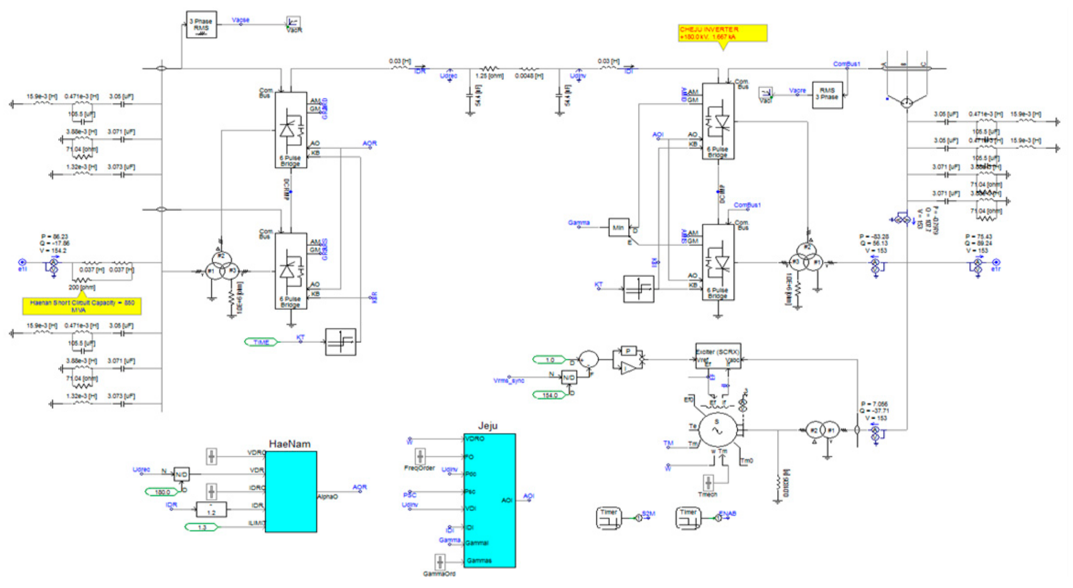
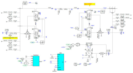
3. Configuration and Modeling of the Jeju Power System
3.1. CSC-HVDC
3.2. Thermal Power Plant
3.3. STATCOM
3.4. Existing Wind Farms
3.5. Whole Simulation Model Including the New OWF
4. Simulation Results
4.1. Case 1: Normal Operation of the Jeju Power System without 100 MW OWF
4.2. Case 2: Normal Operation of the Jeju Power System with a New 100 MW OWF Based on DR-HVDC
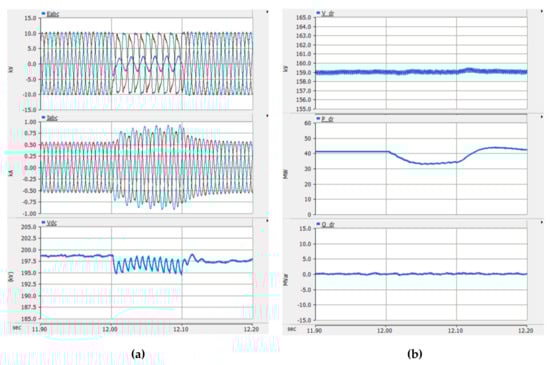
4.3. Case 3: Disconnection Fault Occurred at the DC Transmission Line
4.4. Case 4: Single Line Ground Fault Occurred at AC Line in the New 100 MW OWF
5. Conclusions
Author Contributions
Funding
Acknowledgments
Conflicts of Interest
References
- Jeju Special Self-Governing Province. Carbon Free Island Jeju by 2030, Policy Report; Jeju Special Self-Governing Province: Jeju Island, Korea, 2012.
- Muyeen, S.M.; Takahashi, R.; Murata, T.; Tamura, J. Multi-Converter Operation of Variable Speed Wind Turbine Driving Permanent Magnet Synchronous Generator during Network Fault. In Proceedings of the 2008 International Conference on Electrical Machines and System, Tokyo, Japan, 15–18 November 2009. [Google Scholar] [CrossRef]
- Bahrman, M.P. HVDC transmission overview. In Proceedings of the 2008 IEEE PES Transmission and Distribution Conference and Exposition, Chicago, USA, 21–24 April 2008. [Google Scholar] [CrossRef]
- Reed, G.F.; Al Hassan, H.A.; Korytowski, M.J.; Lewis, P.T.; Grainger, B.M. Comparison of HVAC and HVDC solutions for offshore wind farms with a procedure for system economic evaluation. In Proceedings of the 2013 IEEE Energytech, Cleveland, OH, USA, 21–23 May 2013; pp. 1–7. [Google Scholar] [CrossRef]
- Liu, H.; Chen, Z. Contribution of VSC-HVDC to frequency regulation of power system with offshore wind generation. IEEE Trans. Energy Convers. 2015, 30, 918–926. [Google Scholar] [CrossRef]
- Elliott, D.; Bell, K.R.W.; Finney, S.J.; Adapa, R.; Brozio, C.; Yu, J.; Hussain, K. A comparison of AC and HVDC options for the connection of offshore wind generation in Great Britain. IEEE Trans. Power Deliv. 2016, 31, 798–809. [Google Scholar] [CrossRef]
- Parastar, A.; Seok, J.-K. High-Power-Density Power Conversion System for HVDC-Connected Offshore Wind Farms. J. Power Electron. 2013, 13, 737–745. [Google Scholar] [CrossRef]
- Cristian, N.; Hans-Gunter, E.; Sven, A.; Friedemann, A. Auxiliary Power Supply in a FixRef Controlled Offshore Wind Power Plant with Diode Rectifier HVDC Transmission. In Proceedings of the 16th Int’l Wind Integration Workshop, Berlin, Germany, 25–27 October 2017. [Google Scholar]
- Seman, S.; Zurowski, R.; Taratoris, C. Interconnection of Advanced Type 4 WTGs with Diode rectifier based HVDC Solution and Weak AC Grids. In Proceedings of the 14th Wind Integration Workshop, Brussels, Belgium, 20–22 October 2015. [Google Scholar]
- Prignitz, C.; Eckel, H.G.; Rafoth, A. FixRef Sinusoidal Control in Line Side Converters for Offshore Wind Power Generation. In Proceedings of the 2015 IEEE 6th International Symposium on Power Electronics for Distributed Generation System, Aachen, Germany, 22–25 June 2015. [Google Scholar] [CrossRef]
- Marquardt, R.; Lesnicar, A.; Hildinger, J. Modulares stromrichterkonzept für netzkupplungsanwendungen bei hohen spannungen. In Proceedings of the ETG Conference; ETG-Fachtagung: Bad Nauheim, Germany, 2002. [Google Scholar]
- Lesnicar, A.; Marquardt, R. An innovative modular multilevel converter topology suitable for a wide power range. In Proceedings of the Power Tech Conference, Bologna, Italy, 23–26 June 2003. [Google Scholar] [CrossRef]
- Ilves, K.; Antonopoulos, A.; Norrga, S.; Nee, H.-P. Steady-state analysis of interaction between harmonic components of arm and line quantities of modular multilevel converters. IEEE Trans. Power Electron. 2012, 27, 57–68. [Google Scholar] [CrossRef]
- Song, Q.; Liu, W.; Li, X.; Rao, H.; Xu, S.; Li, L. A steady-state analysis method for a modular multilevel converter. IEEE Trans. Power Electron. 2013, 28, 3702–3713. [Google Scholar] [CrossRef]
- Zhang, Y.; Adam, G.P.; Lim, T.C.; Finney, S.J.; Williams, B.W. Analysis and Experiment Validation of a Threelevel Modular Multilevel Converters. In Proceedings of the 8th International Conference on Power Electronics—ECCE Asia, Jeju, Korean, 29 May–2 June 2011. [Google Scholar] [CrossRef]
- Tu, Q.; Xu, Z.; Chang, Y.; Guan, L. Suppressing DC voltage ripples of MMC-HVDC under unbalanced grid conditions. IEEE Trans. Power Deliv. 2012, 27, 1332–1338. [Google Scholar] [CrossRef]
- Guam, M.; Xu, Z. Modeling and control of a modular multilevel converter-based HVDC system under unbalanced grid conditions. IEEE Trans. Power Electron. 2012, 27, 4858–4867. [Google Scholar] [CrossRef]
- Rohner, S.; Bernet, S.; Hiller, M.; Sommer, R. Modulation, losses, and semiconductor requirements of modular multilevel converters. IEEE Trans. Ind. Electron. 2010, 57, 2633–2642. [Google Scholar] [CrossRef]
- Guan, M.; Xu, Z.; Chen, H. Control and modulation strategies for modular multilevel converter based HVDC system. In Proceedings of the IECON 2011—37th Annual Conference on IEEE Industrial Electronics Society, Melbourne, VIC, Australia, 7–10 November 2011. [Google Scholar] [CrossRef]
- Yang, X.; Li, J.; Wang, X.; Fan, W.; Zheng, T.Q. Circulating current model of modular multilevel converter. In Proceedings of the 2011 Asia-Pacific Power and Energy Engineering Conference (APPEEC), Wuhan, China, 25–28 March 2011. [Google Scholar]





















| Quantity | Value |
|---|---|
| Active power | 100 MW |
| Reactive power | 50 MVar |
| Rated AC voltage | 100 kV |
| Rated DC link voltage | 200 kV |
| Grid frequency | 60 Hz |
| Arm inductance | 3.4 mH |
| Submodule Capacitance | 7800 uF |
| Number of submodules per arm | 20 EA |
| PWM method | Phase shift PWM |
| Quantity | Value |
|---|---|
| Rated DC voltage | 200 kV |
| Number of phase-shifting transformers | 12 (72 pulses) |
| Number of 3-phase DRs | 12 |
| Length of DC link | 50 km |
| Items | Line Color |
|---|---|
| Power load | Red |
| HVDC #1 | Yellow |
| HVDC #2 | Dark brown |
| Thermal power plants | Green |
| Existing wind farms | Blue |
| STATCOM #1 | Grey |
| STATCOM #2 | Pink |
| DR-HVDC (OWF) | Brown |
© 2019 by the authors. Licensee MDPI, Basel, Switzerland. This article is an open access article distributed under the terms and conditions of the Creative Commons Attribution (CC BY) license (http://creativecommons.org/licenses/by/4.0/).
Share and Cite
Chae, S.H.; Kang, M.H.; Song, S.-H.; Kim, E.-H. Analysis of the Jeju Island Power System with an Offshore Wind Farm Applied to a Diode Rectifier HVDC. Energies 2019, 12, 4515. https://doi.org/10.3390/en12234515
Chae SH, Kang MH, Song S-H, Kim E-H. Analysis of the Jeju Island Power System with an Offshore Wind Farm Applied to a Diode Rectifier HVDC. Energies. 2019; 12(23):4515. https://doi.org/10.3390/en12234515
Chicago/Turabian StyleChae, Sang Heon, Min Hyeok Kang, Seung-Ho Song, and Eel-Hwan Kim. 2019. "Analysis of the Jeju Island Power System with an Offshore Wind Farm Applied to a Diode Rectifier HVDC" Energies 12, no. 23: 4515. https://doi.org/10.3390/en12234515
APA StyleChae, S. H., Kang, M. H., Song, S.-H., & Kim, E.-H. (2019). Analysis of the Jeju Island Power System with an Offshore Wind Farm Applied to a Diode Rectifier HVDC. Energies, 12(23), 4515. https://doi.org/10.3390/en12234515

