A Critical Review of CO2 Capture Technologies and Prospects for Clean Power Generation
Abstract
1. Introduction
2. Carbon Capture with Separation
2.1. Precombustion Carbon Capture
2.2. Post Combustion Carbon Capture
2.3. CO2 Separation Technology
2.3.1. Absorption
2.3.2. Adsorption
2.3.3. Membrane Technology
2.3.4. Clathrate Hydrate Process
2.3.5. Calcium Looping Technology
3. Carbon Capture by Water Condensation
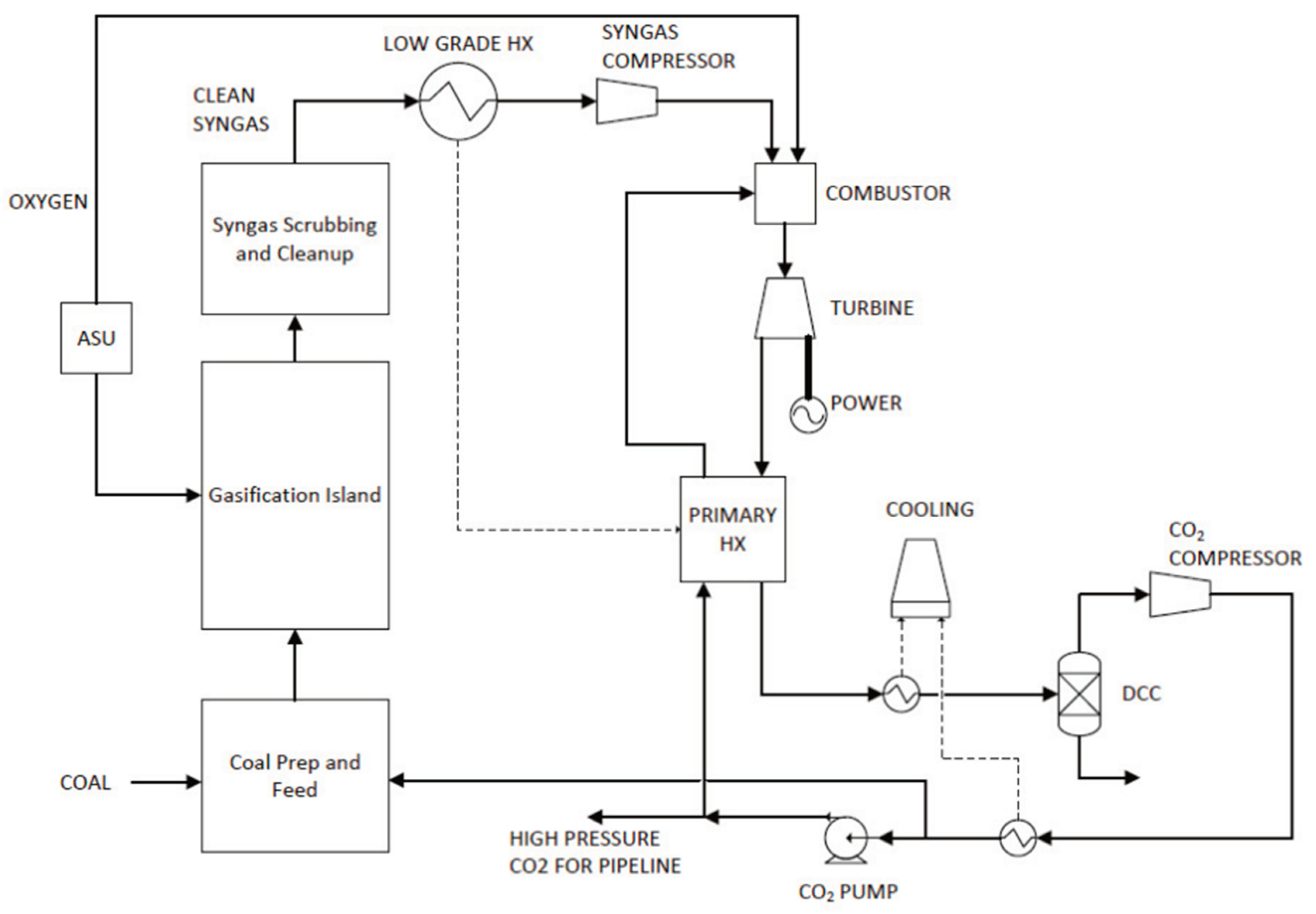
3.1. Oxy-Combustion Carbon Capture
3.2. Chemical Looping Combustion (CLC)
4. Comparison of the Methods
5. Conclusions
Author Contributions
Funding
Acknowledgments
Conflicts of Interest
Abbreviations
| CCS | Carbon Capture and Storage |
| IGCC | Integrated Gasification Combined Cycle |
| TSA | Temperature Swing Adsorption |
| PSA | Pressure Swing Adsorption |
| VSA | Vacuum Swing Adsorption |
| THF | Tetrahydrofuran |
| TBAB | Tetrabutylammonium Bromide |
| TBAF | Tetrabutylammonium Fluoride |
| ESP | Electrostatic Precipitator |
| FGD | Flue Gas Desulphurization |
| LCA | Life Cycle Assessment |
| MEA | Monoethanolamine |
| MOF | Metal Organic Framework |
| CLC | Chemical Looping Combustion |
| CFB | Circulating Fluidized Bed |
| CES | Clean Energy System |
References
- United States Environmental Protection Agency (EPA). Global Greenhouse Gas Emissions Data. Available online: https://www.epa.gov/ghgemissions/global-greenhouse-gas-emissions-data (accessed on 29 October 2019).
- Rogelj, J.; Den Elzen, M.; Höhne, N.; Fransen, T.; Fekete, H.; Winkler, H.; Schaeffer, R.; Sha, F.; Riahi, K.; Meinshausen, M. Paris Agreement climate proposals need a boost to keep warming well below 2 °C. Nature 2016, 534, 631–639. [Google Scholar] [CrossRef]
- Zhou, R.; Guzman, M.I. CO2 reduction under periodic illumination of ZnS. J. Phys. Chem. Chem. C 2014, 118, 11649–11656. [Google Scholar] [CrossRef]
- Sharma, N.; Das, T.; Kumar, S.; Bhosale, R.; Kabir, M.; Ogale, S. Photocatalytic activation and reduction of CO2 to CH4 over single phase nano Cu3SnS4: A combined experimental and theoretical study. ACS Appl. Energy Mater. 2019, 2, 5677–5685. [Google Scholar] [CrossRef]
- Wall, T.; Liu, Y.; Spero, C.; Elliott, L.; Khare, S.; Rathnam, R.; Zeenathal, F.; Moghtaderi, B.; Buhre, B.; Changdong, S.; et al. An overview on oxyfuel coal combustion-state of the art research and technology development. Chem. Eng. Res. Des. 2009, 87, 1003–1016. [Google Scholar] [CrossRef]
- Lockwood, T. A compararitive review of next-generation carbon capture technologies for coal-fired power plant. Energy Procedia 2017, 114, 2658–2670. [Google Scholar] [CrossRef]
- Schreiber, A.; Zapp, P.; Kuckshinrichs, W. Environmental assessment of German electricity generation from coal-fired power plants with amine-based carbon capture. Int. J. Life Cycle Assess. 2009, 14, 547–559. [Google Scholar] [CrossRef]
- Pardemann, R.; Meyer, B. Pre-Combustion carbon capture. Handb. Clean Energy Syst. 2015, 1–28. [Google Scholar] [CrossRef]
- Babu, P.; Ong, H.W.N.; Linga, P. A systematic kinetic study to evaluate the effect of tetrahydrofuran on the clathrate process for pre-combustion capture of carbon dioxide. Energy 2016, 94, 431–442. [Google Scholar] [CrossRef]
- Theo, W.L.; Lim, J.S.; Hashim, H.; Mustaffa, A.A.; Ho, W.S. Review of pre-combustion capture and ionic liquid in carbon capture and storage. Appl. Energy 2016, 183, 1633–1663. [Google Scholar] [CrossRef]
- Jansen, D.; Gazzani, M.; Manzolini, G.; van Dijk, E.; Carbo, M. Pre-Combustion CO2 capture. Int. J. Greenh. Gas Control 2015, 40, 167–187. [Google Scholar] [CrossRef]
- Gazzani, M.; Macchi, E.; Manzolini, G. CO2 capture in natural gas combined cycle with SEWGS. Part A: Thermodynamic performances. Int. J. Greenh. Gas Control 2013, 12, 493–501. [Google Scholar] [CrossRef]
- Gazzani, M.; Macchi, E.; Manzolini, G. CO2 capture in integrated gasification combined cycle with SEWGS—Part A: Thermodynamic performances. Fuel 2013, 105, 206–219. [Google Scholar] [CrossRef]
- Davies, K.; Malik, A.; Li, J.; Aung, T.N. A meta-study on the feasibility of the implementation of new clean coal technologies to existing coal-fired power plants in an effort to decrease carbon emissions. PAM Rev. 2007, 30–45. [Google Scholar] [CrossRef]
- Romano, M.C.; Chiesa, P.; Lozza, G. Pre-Combustion CO2 capture from natural gas power plants, with ATR and MDEA processes. Int. J. Greenh. Gas Control 2010, 4, 785–797. [Google Scholar] [CrossRef]
- Martin, C.; Stockel, E.; Lowes, C.R.; Adams, D.; Cooper, A.; Pis, J.; Rubiera, F.; Piveda, C. Hypercrosslinked organic polymer networks as potential adsorbents for pre-combustion CO2 capture. J. Mater. Chem. 2011, 21, 5475–5483. [Google Scholar] [CrossRef]
- Schell, J.; Casas, N.; Blom, R.; Spjelkavik, A.I.; Andersen, A.; Cavka, J.H.; Mazzotti, M. MCM-41, MOF and UiO-67/MCM-41 adsorbents for pre-combustion CO2 capture by PSA: Adsorption equilibria. Adsorption 2012, 18, 213–227. [Google Scholar] [CrossRef]
- García, S.; Gil, M.V.; Martín, C.F.; Pis, J.J.; Rubiera, F.; Pevida, C. Breakthrough adsorption study of a commercial activated carbon for pre-combustion CO2 capture. Chem. Eng. J. 2011, 171, 549–556. [Google Scholar]
- Casas, N.; Schell, J.; Joss, L.; Mazzotti, M. A parametric study of a PSA process for pre-combustion CO2 capture. Sep. Purif. Technol. 2013, 104, 183–192. [Google Scholar] [CrossRef]
- Moioli, S.; Giuffrida, A.; Gamba, S.; Romano, M.C.; Pellegrini, L.; Lozza, G. Pre-Combustion CO2 capture by MDEA process in IGCC based on air-blown gasification. Energy Procedia 2014, 63, 2045–2053. [Google Scholar] [CrossRef]
- Jiang, G.; Huang, Q.; Kenarsari, S.D.; Hu, X.; Russell, A.G.; Fan, M.; Shen, X. A new mesoporous amine-TiO2 based pre-combustion CO2 capture technology. Appl. Energy 2015, 147, 214–223. [Google Scholar] [CrossRef]
- Park, S.H.; Lee, S.J.; Lee, J.W.; Chun, S.N.; Lee, J.B. The quantitative evaluation of two-stage pre-combustion CO2 capture processes using the physical solvents with various design parameters. Energy 2015, 81, 47–55. [Google Scholar] [CrossRef]
- Dai, Z.; Deng, L. Membrane absorption using ionic liquid for pre-combustion CO2 capture at elevated pressure and temperature. Int. J. Greenh. Gas Control 2016, 54, 59–69. [Google Scholar] [CrossRef]
- Yang, M.; Jing, W.; Zhao, J.; Ling, Z.; Song, Y. Promotion of hydrate-based CO2 capture from flue gas by additive mixtures (THF (tetrahydrofuran) + TBAB (tetra-n-Butyl ammonium bromide)). Energy 2016, 106, 546–553. [Google Scholar] [CrossRef]
- Zheng, J.; Zhang, P.; Linga, P. Semiclathrate hydrate process for pre-combustion capture of CO2 at near ambient temperatures. Appl. Energy 2017, 194, 267–278. [Google Scholar] [CrossRef]
- Usman, M.; Hillestad, M.; Deng, L. Assessment of a membrane contactor process for pre-combustion CO2 capture by modelling and integrated process simulation. Int. J. Greenh. Gas Control 2018, 71, 95–103. [Google Scholar] [CrossRef]
- Zhai, H.; Rubin, E.S. Systems analysis of physical absorption of CO2 in ionic liquids for pre-combustion carbon capture. Environ. Sci. Technol. 2018, 52, 4996–5004. [Google Scholar] [CrossRef]
- Hammond, G.P.; Spargo, J. The prospects for coal-fired power plants with carbon capture and storage: A UK perspective. Energy Convers. Manag. 2014, 86, 476–489. [Google Scholar] [CrossRef]
- Yoro, K.; Sekoai, P. The potential of CO2 capture and storage technology in South Africa’s coal-fired thermal power plants. Environments 2016, 3, 24. [Google Scholar] [CrossRef]
- Leung, D.Y.C.; Caramanna, G.; Maroto-Valer, M.M. An overview of current status of carbon dioxide capture and storage technologies. Renew. Sustain. Energy Rev. 2014, 39, 426–443. [Google Scholar] [CrossRef]
- Mondal, M.K.; Balsora, H.K.; Varshney, P. Progress and trends in CO2 capture/separation technologies: A review. Energy 2012, 46, 431–441. [Google Scholar] [CrossRef]
- Merkel, T.C.; Lin, H.; Wei, X.; Baker, R. Power plant post-combustion carbon dioxide capture: An opportunity for membranes. J. Membr. Sci. 2010, 359, 126–139. [Google Scholar] [CrossRef]
- Adams, T.A., II; Hoseinzade, L.; Madabhushi, P.B.; Okeke, I.J. Comparison of CO2 capture approaches for fossil-based power generation: Review and meta-study. Processes 2017, 5, 1–37. [Google Scholar]
- Agarwal, A.; Biegler, L.T.; Zitney, S.E. A superstructure-based optimal synthesis of PSA cycles for post-combustion CO2 capture. AIChE J. 2010, 56, 1813–1828. [Google Scholar] [CrossRef]
- Wappel, D.; Gronald, G.; Kalb, R.; Draxler, J. Ionic liquids for post-combustion CO2 absorption. Int. J. Greenh. Gas Control 2010, 4, 486–494. [Google Scholar] [CrossRef]
- Mason, J.A.; Sumida, K.; Herm, Z.R.; Krishna, R.; Long, J.R. Evaluating metal-organic frameworks for post-combustion carbon dioxide capture via temperature swing adsorption. Energy Environ. Sci. 2011, 4, 3030–3040. [Google Scholar] [CrossRef]
- Savile, C.K.; Lalonde, J.J. Biotechnology for the acceleration of carbon dioxide capture and sequestration. Curr. Opin. Biotechnol. 2011, 22, 818–823. [Google Scholar] [CrossRef]
- Lee, Z.H.; Lee, K.T.; Bhatia, S.; Mohamed, A.R. Post-Combustion carbon dioxide capture: Evolution towards utilization of nanomaterials. Renew. Sustain. Energy Rev. 2012, 16, 2599–2609. [Google Scholar] [CrossRef]
- Scholes, C.A.; Ho, M.T.; Wiley, D.E.; Stevens, G.W.; Kentish, S.E. Cost competitive membrane-cryogenic post-combustion carbon capture. Int. J. Greenh. Gas Control 2013, 17, 341–348. [Google Scholar] [CrossRef]
- Bae, T.H.; Hudson, M.R.; Mason, J.A.; Queen, W.L.; Dutton, J.J.; Sumida, K.; Micklash, K.J.; Kaye, S.S.; Brown, C.M.; Long, J.R. Evaluation of cation-exchanged zeolite adsorbents for post-combustion carbon dioxide capture. Energy Environ. Sci. 2013, 6, 128–138. [Google Scholar] [CrossRef]
- Zhang, Z.; Yan, Y.; Zhang, L.; Chen, Y.; Ju, S. CFD investigation of CO2 capture by methyldiethanolamine and 2-(1-piperazinyl)-ethylamine in membranes: Part B. Effect of membrane properties. J. Nat. Gas Sci. Eng. 2014, 19, 311–316. [Google Scholar] [CrossRef]
- Shakerian, F.; Kim, K.H.; Szulejko, J.E.; Park, J.W. A comparative review between amines and ammonia as sorptive media for post-combustion CO2 capture. Appl. Energy 2015, 148, 10–22. [Google Scholar] [CrossRef]
- Zhang, Z. Comparisons of various absorbent effects on carbon dioxide capture in membrane gas absorption (MGA) process. J. Nat. Gas Sci. Eng. 2016, 31, 589–595. [Google Scholar] [CrossRef]
- El Hadri, N.; Quang, D.V.; Goetheer, E.L.V.; Abu Zahra, M.R.M. Aqueous amine solution characterization for post-combustion CO2 capture process. Appl. Energy 2017, 185, 1433–1449. [Google Scholar] [CrossRef]
- Thompson, J.G.; Combs, M.; Abad, K.; Bhatnagar, S.; Pelgen, J.; Beaudry, M.; Rochelle, G.; Hume, S.; Link, D.; Figueroa, J.; et al. Pilot testing of a heat integrated 0.7 MWe CO2 capture system with two-stage air-stripping: Emission. Int. J. Greenh. Gas Control 2017, 64, 267–275. [Google Scholar] [CrossRef]
- Thompson, J.G.; Combs, M.; Abad, K.; Bhatnagar, S.; Pelgen, J.; Beaudry, M.; Rochelle, G.; Hume, S.; Link, D.; Figueroa, J.; et al. Pilot testing of a heat integrated 0.7 MWe CO2 capture system with two-stage air-stripping: Amine degradation and metal accumulation. Int. J. Greenh. Gas Control 2017, 64, 23–33. [Google Scholar] [CrossRef]
- Zhang, Z.; Chen, F.; Rezakazemi, M.; Zhang, W.; Lu, C.; Chang, H.; Quan, X. Modeling of a CO2-piperazine-membrane absorption system. Chem. Eng. Res. Des. 2017, 131, 375–384. [Google Scholar] [CrossRef]
- Rackley, S.A. Absorption capture systems. In Carbon Capture and Storage, 2nd ed.; Elsevier: Amsterdam, The Netherlands, 2017. [Google Scholar]
- Padurean, A.; Cormos, C.-C.; Agachi, P.-S. Pre-Combustion carbon dioxide capture by gas–liquid absorption for integrated gasification combined cycle power plants. Int. J. Greenh. Gas Control 2012, 7, 1–11. [Google Scholar] [CrossRef]
- Yu, C.H.; Huang, C.H.; Tan, C.S. A review of CO2 capture by absorption and adsorption. Aerosol Air Qual. Res. 2012, 12, 745–769. [Google Scholar] [CrossRef]
- Mofarahi, M.; Khojasteh, Y.; Khaledi, H.; Farahnak, A. Design of CO2 absorption plant for recovery of CO2 from flue gases of gas turbine. Energy 2008, 33, 1311–1319. [Google Scholar] [CrossRef]
- Figueroa, J.D.; Fout, T.; Plasynski, S.; McIlvried, H.; Srivastava, R.D. Advances in CO2 capture technology—The U.S. Department of Energy’s Carbon Sequestration Program. Int. J. Greenh. Gas Control 2008, 2, 9–20. [Google Scholar] [CrossRef]
- Berstad, D.; Anantharaman, R.; Nekså, P. Low-Temperature CCS from an IGCC power plant and comparison with physical solvents. Energy Procedia 2013, 37, 2204–2211. [Google Scholar] [CrossRef][Green Version]
- Meisen, A.; Shuai, X. Research and development issues in CO2 capture. Energy Convers. Manag. 1997, 38, S37–S42. [Google Scholar] [CrossRef]
- Lillia, S.; Bonalumi, D.; Grande, C.; Manzolini, G. A comprehensive modeling of the hybrid temperature electric swing adsorption process for CO2 capture. Int. J. Greenh. Gas Control 2018, 74, 155–173. [Google Scholar] [CrossRef]
- Plaza, M.G.; Durán, I.; Rubiera, F.; Pevida, C. Adsorption-Based process modelling for post-combustion CO2 capture. Energy Procedia 2017, 114, 2353–2361. [Google Scholar] [CrossRef]
- Songolzadeh, M.; Soleimani, M.; Takht Ravanchi, M.; Songolzadeh, R. Carbon dioxide separation from flue gases: A technological review emphasizing reduction in greenhouse gas emissions. Sci. World J. 2014, 2014, 828131. [Google Scholar] [CrossRef] [PubMed]
- Grande, C.A. Advances in pressure swing adsorption for gas separation. ISRN Chem. Eng. 2012. [Google Scholar] [CrossRef]
- Rashidi, N.A.; Yusup, S. An overview of activated carbons utilization for the post-combustion carbon dioxide capture. J. CO2 Util. 2016, 13, 1–16. [Google Scholar] [CrossRef]
- Langlois, P.; Pentchev, I.; Hinkov, I.; Lamari, F.D.; Langlois, P.; Dicko, M.; Chilev, C.; Pentchev, I. Carbon dioxide capture by adsorption. J. Chem. Tech. Matall. 2016, 51, 609–627. [Google Scholar]
- Wright, A.; White, V.; Hufton, J.; Selow, E.; van Hinderink, P. Reduction in the cost of pre-combustion CO2 capture through advancements in sorption-enhanced water-gas-shift. Energy Procedia 2009, 1, 707–714. [Google Scholar] [CrossRef]
- Cobden, P.D.; van Beurden, P.; Reijers, H.T.J.; Elzinga, G.D.; Kluiters, S.C.A.; Dijkstra, J.W.; Jansen, D.; van den Brink, R.W. Sorption-Enhanced hydrogen production for pre-combustion CO2 capture: Thermodynamic analysis and experimental results. Int. J. Greenh. Gas Control 2007, 1, 170–179. [Google Scholar] [CrossRef]
- Khalilpour, R.; Mumford, K.; Zhai, H.; Abbas, A.; Stevens, G.; Rubin, E.S. Membrane-Based carbon capture from flue gas: A review. J. Clean. Prod. 2015, 103, 286–300. [Google Scholar] [CrossRef]
- Ibrahim, M.H.; El-Naas, M.H.; Zhang, Z.; Van der Bruggen, B. CO2 capture using hollow fiber membranes: A review of membrane wetting. Energy Fuels 2018, 32, 963–978. [Google Scholar] [CrossRef]
- El-Naas, M.H.; Al-Marzouqi, M.; Marzouk, S.A.; Abdullatif, N. Evaluation of the removal of CO2 using membrane contactors: Membrane wettability. J. Membr. Sci. 2010, 350, 410–416. [Google Scholar] [CrossRef]
- Rostami, S.; Keshavarz, P.; Raeissi, S. Experimental study on the effects of an ionic liquid for CO2 capture using hollow fiber membrane contactors. Int. J. Greenh. Gas Control 2018, 69, 1–7. [Google Scholar] [CrossRef]
- Kreulen, H.; Smolders, C.A.; Versteeg, G.F.; Van Swaaij, W.P.M. Determination of mass transfer rates in wetted and non-wetted microporous membranes. Chem. Eng. Sci. 1993, 48, 2093–2102. [Google Scholar] [CrossRef]
- Mavroudi, M.; Kaldis, S.P.; Sakellaropoulos, G.P. Reduction of CO2 emissions by a membrane contacting process. Fuel 2003, 82, 2153–2159. [Google Scholar] [CrossRef]
- Kreulen, H.; Smolders, C.A.; Versteeg, G.F.; van Swaaij, W.P.M. Microporous hollow fibre membrane modules as gas-liquid contactors part 2. Mass transfer with chemical reaction. J. Membr. Sci. 1993, 78, 217–238. [Google Scholar] [CrossRef]
- Dindore, V.Y.; Brilman, D.W.F.; Geuzebroek, R.H.; Versteeg, G.F. Membrane-Solvent selection for CO2 removal using membrane gas-liquid contactors. Sep. Purif. Technol. 2004, 40, 133–145. [Google Scholar] [CrossRef]
- Malek, A.; Li, K.; Teo, W.K. Modeling of microporous hollow fiber membrane modules operated under partially wetted conditions. Ind. Eng. Chem. Res. 1997, 36, 784–793. [Google Scholar] [CrossRef]
- Kumar, R.; Linga, P.; Englezos, P. Pre and Post Combustion Capture of Carbon Dioxide via Hydrate Formation. In Proceedings of the 2006 IEEE EIC Climate Change Technology Conference, EICCCC 2006, Ottawa, ON, Canada, 10–12 May 2006; pp. 1–7. [Google Scholar]
- Zhong, D.; Sun, D.; Lu, Y.; Yan, J.; Wang, J. Adsorption—Hydrate hybrid process for methane separation from a CH4/N2/O2 gas mixture using pulverized coal particles. Ind. Eng. Chem. Res. 2014, 53, 15738–15746. [Google Scholar] [CrossRef]
- Babu, P.; Linga, P.; Kumar, R.; Englezos, P. A review of the hydrate based gas separation (HBGS) process forcarbon dioxide pre-combustion capture. Energy 2015, 85, 261–279. [Google Scholar] [CrossRef]
- Lee, H.J.; Lee, J.D.; Linga, P.; Englezos, P.; Kim, Y.S.; Lee, M.S.; Kim, Y.D. Gas hydrate formation process for pre-combustion capture of carbon dioxide. Energy 2010, 36, 2729–2733. [Google Scholar] [CrossRef]
- Kumar, R.; Wu, H.J.; Englezos, P. Incipient hydrate phase equilibrium for gas mixtures containing hydrogen, carbon dioxide and propane. Fluid Ph. Equilib. 2006, 244, 167–171. [Google Scholar] [CrossRef]
- Kim, S.M.; Lee, J.D.; Lee, H.J.; Lee, E.K.; Kim, Y. Gas hydrate formation method to capture the carbon dioxide for pre-combustion process in IGCC plant. Int. J. Hydrog. Energy 2011, 36, 1115–1121. [Google Scholar] [CrossRef]
- Park, S.; Lee, S.; Lee, Y.; Seo, Y. CO2 capture from simulated fuel gas mixtures using semiclathrate hydrates formed by quaternary ammonium salts. Environ. Sci. Technol. 2013, 47, 7571–7577. [Google Scholar] [CrossRef]
- Zheng, J.; Lee, Y.K.; Babu, P.; Zhang, P.; Linga, P. Impact of fixed bed reactor orientation, liquid saturation, bed volume and temperature on the clathrate hydrate process for pre-combustion carbon capture. J. Nat. Gas Sci. Eng. 2016, 35, 1499–1510. [Google Scholar] [CrossRef]
- Blamey, J.; Anthony, E.J.; Wang, J.; Fennell, P.S. The calcium looping cycle for large-scale CO2 capture. Prog. Energy Combust. Sci. 2010, 36, 260–279. [Google Scholar] [CrossRef]
- Silaban, A.; Harrison, D.P. High temperature capture of carbon dioxide: Characteristics of the reversible reaction between CaO(s) and CO2 (G). Chem. Eng. Commun. 1995, 137, 177–190. [Google Scholar] [CrossRef]
- Bui, M.; Adjiman, C.S.; Bardow, A.; Anthony, E.J.; Boston, A.; Brown, S.; Fennell, P.S.; Fuss, S.; Galindo, A.; Hackett, L.A.; et al. Carbon capture and storage (CCS): The way forward. Energy Environ. Sci. 2018, 11, 1062–1176. [Google Scholar] [CrossRef]
- Hanak, D.P.; Manovic, V. Calcium looping with supercritical CO2 cycle for decarbonisation of coal-fired power plant. Energy 2016, 102, 343–353. [Google Scholar] [CrossRef]
- Barker, R. The reversibility of the reaction CaCO3 ⇄ CaO+CO2. J. Chem. Technol. Biotechnol. 1973, 23, 733–742. [Google Scholar] [CrossRef]
- Buhre, B.J.P.; Elliott, L.K.; Sheng, C.D.; Gupta, R.P.; Wall, T.F. Oxy-Fuel combustion technology for coal-fired power generation. Prog. Energy Combust. Sci. 2005, 31, 283–307. [Google Scholar] [CrossRef]
- Yin, C.; Yan, J. Oxy-Fuel combustion of pulverized fuels: Combustion fundamentals and modeling. Appl. Energy 2016, 162, 742–762. [Google Scholar] [CrossRef]
- Seepana, S.; Jayanti, S. Steam-Moderated oxy-fuel combustion. Energy Convers. Manag. 2010, 51, 1981–1988. [Google Scholar] [CrossRef]
- Wang, L.; Liu, Z.; Chen, S.; Zheng, C.; Li, J. Physical and chemical effects of CO2 and H2O additives on counterflow diffusion flame burning methane. Energy Fuels 2013, 27, 7602–7611. [Google Scholar] [CrossRef]
- Edge, P.; Gharebaghi, M.; Irons, R.; Porter, R.; Porter, R.T.J.; Pourkashanian, M.; Smith, D.; Stephenson, P.; Williams, A. Combustion modelling opportunities and challenges for oxy-coal carbon capture technology. Chem. Eng. Res. Des. 2011, 89, 1470–1493. [Google Scholar] [CrossRef]
- Wu, F.; Argyle, M.D.; Dellenback, P.A.; Fan, M. Progress in O2 separation for oxy-fuel combustion—A promising way for cost-effective CO2 capture: A review. Prog. Energy Combust. Sci. 2018, 67, 188–205. [Google Scholar] [CrossRef]
- Huang, X.; Guo, J. Opportunities and challenges of oxy-fuel combustion. In Oxy-Fuel Combustion; Elsevier: Amsterdam, The Netherlands, 2018; pp. 1–12. [Google Scholar]
- Abraham, B.M.; Asbury, J.G.; Lynch, E.P.; Teotia, A.P.S. Coal-Oxygen process provides CO2 for enhanced recovery. Oil Gas J. 1982, 80(11), 68–75. [Google Scholar]
- Adanez, J.; Abad, A.; Garcia-Labiano, F.; Gayan, P.; De Diego, L.F. Progress in chemical-looping combustion and reforming technologies. Prog. Energy Combust. Sci. 2012, 38, 215–282. [Google Scholar] [CrossRef]
- Stanger, R.; Wall, T.; Spörl, R.; Paneru, M.; Grathwohl, S.; Weidmann, M.; Scheffknecht, G.; McDonald, D.; Myöhänen, K.; Ritvanen, J.; et al. Oxyfuel combustion for CO2 capture in power plants. Int. J. Greenh. Gas Control 2015, 40, 55–125. [Google Scholar] [CrossRef]
- Stanger, R.; Wall, T. Sulphur impacts during pulverised coal combustion in oxy-fuel technology for carbon capture and storage. Prog. Energy Combust. Sci. 2011, 37, 69–88. [Google Scholar] [CrossRef]
- Chen, L.; Yong, S.Z.; Ghoniem, A.F. Oxy-Fuel combustion of pulverized coal: Characterization, fundamentals, stabilization and CFD modeling. Prog. Energy Combust. Sci. 2012, 38, 156–214. [Google Scholar] [CrossRef]
- Chen, S. Fundamentals of oxy-fuel combustion. In Oxy-Fuel Combustion; Elsevier: Amsterdam, The Netherlands, 2018; pp. 13–30. [Google Scholar]
- Oh, J.; Noh, D. Laminar burning velocity of oxy-methane flames in atmospheric condition. Energy 2012, 45, 669–675. [Google Scholar] [CrossRef]
- Mazas, A.N.; Lacoste, D.A.; Schuller, T. Experimental and Numerical Investigation on the Laminar Flame Speed of CH4/O2 Mixtures Diluted with CO2 and H2O. In Proceedings of the ASME Turbo Expo 2010: Power for Land, Sea, Air, Glasgow, UK, 14–18 June 2010; pp. 411–421. [Google Scholar]
- Xie, Y.; Wang, J.; Zhang, M.; Gong, J.; Jin, W.; Huang, Z. Experimental and numerical study on laminar flame characteristics of methane oxy-fuel mixtures highly diluted with CO2. Energy Fuels 2013, 27, 6231–6237. [Google Scholar] [CrossRef]
- Seepana, S.; Jayanti, S. Flame structure and NO generation in oxy-fuel combustion at high pressures. Energy Convers. Manag. 2009, 50, 1116–1123. [Google Scholar] [CrossRef]
- Koroglu, B.; Pryor, O.M.; Lopez, J.; Nash, L.; Vasu, S.S. Shock tube ignition delay times and methane time-histories measurements during excess CO2 diluted Oxy-Methane Combustion. Combust. Flame 2016, 164, 152–163. [Google Scholar] [CrossRef]
- Pryor, O.; Barak, S.; Lopez, J.; Ninnemann, E.; Koroglu, B.; Nash, L.; Vasu, S.; Ninnemann, E.; Koroglu, B.; Nash, L.; et al. High pressure shock tube ignition delay time measurements during oxy-methane combustion with high levels of CO2 dilution. J. Energy Resour. Technol. 2017, 139. [Google Scholar] [CrossRef]
- Hu, X.; Yu, Q.; Sun, N.; Qin, Q. Experimental study of flammability limits of oxy-methane mixture and calculation based on thermal theory. Int. J. Hydrog. Energy 2014, 39, 9527–9533. [Google Scholar] [CrossRef]
- Said, A.; Eloneva, S.; Fogelholm, C.J.; Fagerlund, J.; Nduagu, E.; Zevenhoven, R. Integrated carbon capture and storage for an oxyfuel combustion process by using carbonation of Mg(OH)2 produced from serpentinite rock. Energy Procedia 2011, 4, 2839–2846. [Google Scholar] [CrossRef]
- Riaza, J.; Gil, M.V.; Álvarez, L.; Pevida, C.; Pis, J.J.; Rubiera, F. Oxy-Fuel combustion of coal and biomass blends. Energy 2012, 41, 429–435. [Google Scholar] [CrossRef]
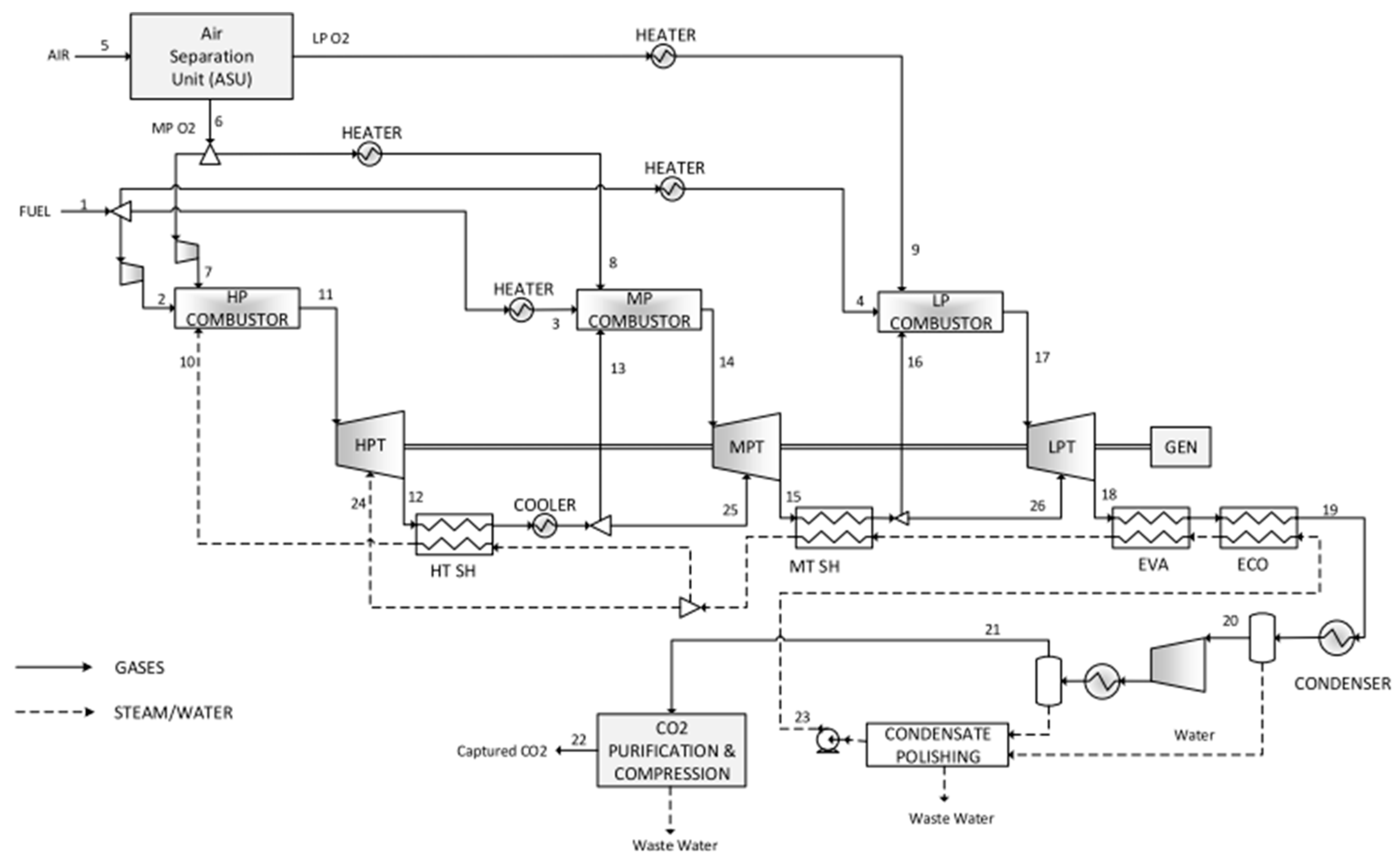
- Allam, R.J.; Palmer, M.R.; Brown, G.W.; Fetvedt, J.; Freed, D.; Nomoto, H.; Itoh, M.; Okita, N.; Jones, C. High efficiency and low cost of electricity generation from fossil fuels while eliminating atmospheric emissions, including carbon dioxide. Energy Procedia 2013, 37, 1135–1149. [Google Scholar] [CrossRef]
- Leckner, B.; Gómez-Barea, A. Oxy-Fuel combustion in circulating fluidized bed boilers. Appl. Energy 2014, 125, 308–318. [Google Scholar] [CrossRef]
- Vellini, M.; Gambini, M. CO2 capture in advanced power plants fed by coal and equipped with OTM. Int. J. Greenh. Gas Control 2015, 36, 144–152. [Google Scholar] [CrossRef]
- Scaccabarozzi, R.; Gatti, M.; Martelli, E. Thermodynamic optimization and part-load analysis of the NET power cycle. Energy Procedia 2017, 114, 551–560. [Google Scholar] [CrossRef]
- Falkenstein-Smith, R.; Zeng, P.; Ahn, J. Investigation of oxygen transport membrane reactors for oxy-fuel combustion and carbon capture purposes. Proc. Combust. Inst. 2017, 36, 3969–3976. [Google Scholar] [CrossRef]
- Climent Barba, F.; Martínez-Denegri Sánchez, G.; Soler, S.B.; Gohari Darabkhani, H.; Anthony, E.J. A technical evaluation, performance analysis and risk assessment of multiple novel oxy-turbine power cycles with complete CO2 capture. J. Clean. Prod. 2016, 133, 971–985. [Google Scholar] [CrossRef]
- Seon, B.; Jae, M.; Ho, J.; Seop, T. Influence of a recuperator on the performance of the semi-closed oxy-fuel combustion combined cycle. Appl. Therm. Eng. 2017, 124, 1301–1311. [Google Scholar]
- Laumb, J.D.; Holmes, M.J.; Stanislowski, J.J.; Lu, X.; Forrest, B.; McGroddy, M. Supercritical CO2 cycles for power production. Energy Procedia 2017, 114, 573–580. [Google Scholar] [CrossRef]
- Allam, R.J.; Martin, S.; Forrest, B.; Fetvedt, J.; Lu, X.; Freed, D.; Brown, G.W.; Sasaki, T.; Itoh, M.; Manning, J. Demonstration of the allam cycle: An update on the development status of a high efficiency supercritical carbon dioxide power process employing full carbon capture. Energy Procedia 2017, 114, 5948–5966. [Google Scholar] [CrossRef]
- Mitchell, C.; Avagyan, V.; Chalmers, H.; Lucquiaud, M. An initial assessment of the value of Allam Cycle power plants with liquid oxygen storage in future GB electricity system. Int. J. Greenh. Gas Control 2019, 87, 1–18. [Google Scholar] [CrossRef]
- Ferrari, N.; Mancuso, L.; Davison, J.; Chiesa, P.; Martelli, E.; Romano, M.C. Oxy-Turbine for Power Plant with CO2 Capture. Energy Procedia 2017, 114, 471–480. [Google Scholar] [CrossRef]
- Zhang, Z.; Borhani, T.N.G.; El-Naas, M.H. Carbon capture. In Exergetic, Energetic and Environmental Dimensions; Elsevier: Amsterdam, The Netherlands, 2017; pp. 997–1016. [Google Scholar]
- Yang, H.; Xu, Z.; Fan, M.; Gupta, R.; Slimane, R.B.; Bland, A.E.; Wright, I. Progress in carbon dioxide separation and capture: A review. J. Environ. Sci. 2008, 20, 14–27. [Google Scholar] [CrossRef]
- Hossain, M.M.; De Lasa, H.I. Chemical-Looping combustion (CLC) for inherent CO2 separations—A review. Chem. Eng. Sci. 2008, 63, 4433–4451. [Google Scholar] [CrossRef]
- Jin, H.; Ishida, M. A new type of coal gas fueled chemical-looping combustion. Fuel 2004, 83, 2411–2417. [Google Scholar] [CrossRef]
- Erlach, B.; Schmidt, M.; Tsatsaronis, G. Comparison of carbon capture IGCC with pre-combustion decarbonisation and with chemical-looping combustion. Energy 2011, 36, 3804–3815. [Google Scholar] [CrossRef]
- Shimomura, Y. The CO2 wheel: A revolutionary approach to carbon dioxide capture. Modern Power Syst. 2003, 23, 15–17. [Google Scholar]
- Quinn, R.; Kitzhoffer, R.J.; Hufton, J.R.; Golden, T.C. A high temperature lithium orthosilicate-based solid absorbent for post combustion CO2 capture. Ind. Eng. Chem. Res. 2012, 51, 9320–9327. [Google Scholar] [CrossRef]
- Dahl, I.M.; Bakken, E.; Larring, Y.; Spjelkavik, A.I.; Håkonsen, S.F.; Blom, R. On the development of novel reactor concepts for chemical looping combustion. Energy Procedia 2009, 1, 1513–1519. [Google Scholar] [CrossRef]
- Johansson, M.; Mattisson, T.; Lyngfelt, A. Investigation of Mn3O4 with stabilized ZrO2 for chemical-looping combustion. Chem. Eng. Res. Des. 2006. [Google Scholar] [CrossRef]
- Li, J.; Zhang, H.; Gao, Z.; Fu, J.; Ao, W.; Dai, J. CO 2 capture with chemical looping combustion of gaseous fuels: An overview. Energy Fuels 2017, 31, 3475–3524. [Google Scholar] [CrossRef]
- Tang, M.; Xu, L.; Fan, M. Progress in oxygen carrier development of methane-based chemical-looping reforming: A review. Appl. Energy 2015, 151, 143–156. [Google Scholar] [CrossRef]
- Lyngfelt, A.; Kronberger, B.; Adanez, J.; Morin, J.X.; Hurst, P. 2005, The Grace Project: Development of Oxygen Carrier Particles for Chemical-Looping Combustion. Design and Operation of a 10 KW Chemical-Looping Combustor. In Proceedings of the 7th International Conference on Greenhouse Gas Control Technologies, Vancouver, BC, Canada, 5 September 2004; pp. 115–123. [Google Scholar]
- Johansson, E.; Mattisson, T.; Lyngfelt, A.; Thunman, H. Combustion of syngas and natural gas in a 300 W chemical-looping combustor. Chem. Eng. Res. Des. 2006, 36, 3804–3815. [Google Scholar] [CrossRef]
- Naqvi, R.; Bolland, O. Multi-Stage chemical looping combustion (CLC) for combined cycles with CO2 Capture. Int. J. Greenh. Gas Control 2007, 1, 19–30. [Google Scholar] [CrossRef]
- Zhu, L.; Jiang, P.; Fan, J. Comparison of carbon capture IGCC with chemical-looping combustion and with calcium-looping process driven by coal for power generation. Chem. Eng. Res. Des. 2015, 104, 110–124. [Google Scholar] [CrossRef]
- Pfaff, I.; Kather, A. Comparative thermodynamic analysis and integration issues of CCS steam power plants based on oxy-combustion with cryogenic or membrane based air separation. Energy Procedia 2009, 1, 495–502. [Google Scholar] [CrossRef]
- Naqvi, R.; Wolf, J.; Bolland, O. Part-Load analysis of a chemical looping combustion (CLC) combined cycle with CO2 capture. Energy 2007, 32, 360–370. [Google Scholar] [CrossRef]
- Fan, J.; Zhu, L.; Hong, H.; Jiang, Q.; Jin, H. A thermodynamic and environmental performance of in situ gasification of chemical looping combustion for power generation using ilmenite with different coals and comparison with other coal-driven power technologies for CO2 capture. Energy 2017, 119, 1171–1180. [Google Scholar] [CrossRef]
- Wilberforce, T.; Baroutaji, A.; Soudan, B.; Al-Alami, A.H.; Olabi, A.G. Outlook of carbon capture technology and challenges. Sci. Total Environ. 2019, 657, 56–72. [Google Scholar] [CrossRef]
- Viebahn, P.; Nitsch, J.; Fischedick, M.; Esken, A.; Schüwer, D.; Supersberger, N.; Zuberbühler, U.; Edenhofer, O. Comparison of carbon capture and storage with renewable energy technologies regarding structural, economic, ecological aspects in Germany. Int. J. Greenh. Gas Control 2007, 1, 121–133. [Google Scholar] [CrossRef]
- Veltman, K.; Singh, B.; Hertwich, E.G. Human and environmental impact assessment of postcombustion CO2 capture focusing on emissions from amine-based scrubbing solvents to air. Environ. Sci. Technol. 2010, 44, 1496–1502. [Google Scholar] [CrossRef]
- Cuéllar-Franca, R.M.; Azapagic, A. Carbon capture, storage and utilisation technologies: A critical analysis and comparison of their life cycle environmental impacts. J. CO2 Util. 2015, 9, 82–102. [Google Scholar] [CrossRef]
- Pehnt, M.; Henkel, J. Life cycle assessment of carbon dioxide capture and storage from lignite power plants. Int. J. Greenh. Gas Control 2009, 3, 49–66. [Google Scholar] [CrossRef]
- Nie, Z.; Korre, A.; Durucan, S. life cycle modelling and comparative assessment of the environmental impacts of oxy-fuel and post-combustion CO2 capture, transport and injection processes. Energy Procedia 2011, 4, 2510–2517. [Google Scholar] [CrossRef]




















| Author | Year | Method of Separation | Remarks |
|---|---|---|---|
| Romano et al. [15] | 2010 | Absorption | CO2 capture using methyl diethanol amine solution was compared to other capture processes. They suggested avoiding more conservative assumption for greater efficiency. |
| Martin et al. [16] | 2011 | Adsorption | Hypercrosslinked polymers were evaluated for their adsorption capacity of CO2. These polymers provided superior uptake of CO2 than zeolite-based materials and commercial activated carbon. Also, they showed good selectivity towards CO2 and low heat of adsorption. |
| Schell et al. [17] | 2012 | Adsorption | Three different materials of the Metal Organic Framework were tested as adsorption material. The USO-2-Ni Metal organic framework showed promising result when compared to the commercial activated carbon. |
| Garcia et al. [18] | 2012 | Adsorption | Partial pressure of CO2 was found most influential when activated carbon was used for adsorption. Carbon capture capacity and breakthrough time were directly proportional to it and inversely proportional to temperature. |
| Casas et al. [19] | 2013 | Adsorption | Conducted a parametric analysis study on the PSA process for pre combustion carbon capture. They evaluated different process configurations and conditions for better separation performance. Separation improved with the decrease of operating temperature and desorption pressure. Adsorption pressure did not affect the separation. |
| Stefania et al. [20] | 2014 | Chemical absorption | They used air-blown gasification instead of oxygen-blown gasification. Efficiency penalty and carbon capture were competitive with air-blown gasification. |
| Jiang et al. [21] | 2015 | Adsorption | They used a mesoporous amine-TiO2 as a sorbent. This inexpensive sorbent was stable and could be easily regenerated without loss of capacity and selectivity. |
| Park et al. [22] | 2015 | Absorption | Designed a two stage pre-combustion CO2 capture process using three physical absorbents. Selexol was found as the most efficient pre combustion carbon capture process from an energy consumption point of view. |
| Dai et al. [23] | 2016 | Membrane absorption | Investigated separation performance of ionic-liquid based membrane contactor at high pressure and temperature. At high pressure, the membrane contactor became wetted which made it less efficient. The temperature did not have much effect on the process. |
| Ponnivalavan et al. [9] | 2016 | Hydrate based gas separation | Showed that tetrahydrofuran is better than other semiclathrate hydrate formers. Optimum concentration of THF was 5.56 mol% at 282.2 K and 6 MPa. |
| Mingjun et al. [24] | 2016 | Hydrate based gas separation | 5% TBF + 10% TBAB was the most suitable choice for hydrate-based CO2 capture. |
| Zheng et al. [25] | 2017 | Hydrate based gas separation | Proposed CO2-H2-TBAF semiclathrate hydrate process. Gas uptake was highest for CO2 when it was used as promoter except for THF. Also, the process takes place at ambient temperature. |
| Muhammad et al. [26] | 2018 | Membrane contactor process | Cost of carbon capture using membrane contactor with PSA was too high to implement commercially. |
| Haibo et al. [27] | 2018 | Physical absorption using ionic liquid | They showed that using ionic liquid for absorption of carbon gives a similar result as the selexol process. |
| Method | Concentration of CO2 (Vol. %) |
|---|---|
| Coal fired Boiler | 14 |
| Natural gas fired boiler | 8 |
| Natural gas combined cycle | 4 |
| Natural gas partial oxidation | 40 |
| Coal oxygen combustion | >80 |
| Author | Year | Method of Separation | Remarks |
|---|---|---|---|
| Tim et al. [32] | 2010 | Membrane separation | They developed and tested membranes with high permeance and applied a novel process by using incoming combustion air as sweep gas. More emphasis was given to high permeance of membrane rather than high selectivity. |
| Agarwal et al. [34] | 2010 | Adsorption | Presented a novel PSA superstructure to design and evaluate optimal Cycle configuration for CO2 capture strategies. The superstructure could predict PSA cycles up to 98% purity. |
| Wappel et al. [35] | 2010 | Absorption | Different pure and diluted ionic liquids were tested as potential solvent and compared with a currently dominant solvent of MEA and water. One of the ionic liquids showed less energy demand than the reference solvent. |
| Jarad et al. [36] | 2011 | Adsorption | Two MOFs were evaluated in detail for their use as adsorbents in post combustion carbon capture via temperature swing adsorption. Mg2 (dobdc) exhibited a better result in each case. They concluded that the presence of a strong CO2 adsorption site is necessary for a MOF to be useful in post combustion carbon capture through temperature swing adsorption. |
| Savile et al. [37] | 2011 | Biotechnology | Showed the potential of carbonic anhydrase derived from thermophiles to accelerate the post combustion capture process. |
| Zhi et al. [38] | 2012 | Absorption | They proposed to use nanomaterials as absorbents due to their high surface area and adjustable properties and characteristics. The only problem was their high production cost and complicated synthesis process. |
| Scholes et al. [39] | 2013 | Membrane-cryogenic separation | Proposed modification of three membrane stages and cryogenic separation for increasing overall efficiency of post combustion carbon capture. The cost of capture remained comparable for the proposed process with current technologies. |
| Bae et al. [40] | 2013 | Adsorption | They evaluated a series of zeolite materials to use as adsorbents in post combustion carbon capture. Among the zeolites, Ca-A (Na0.28Ca0.36AlSiO4) showed the highest uptake for CO2. |
| Zhang et al. [41] | 2014 | Membrane absorption | Proposed a numerical model to investigate the effect of membrane properties on CO2 absorption. Increased membrane length and number of fibers were found to have a positive effect on CO2 capture. A decline in membrane thickness, inner fiber radius, and inner module radius showed improved performance in removal of CO2 while it decreased the absorption performance. |
| Farid et al. [42] | 2015 | Absorption | A comparison was shown between an aqueous solution of amine and ammonia as a solvent. Aqueous ammonia was found to have higher absorption and loading capacity while requiring lower energy for regeneration but the absorption must be done at a lower temperature by cooling the flue gas. |
| Zhang et al. [43] | 2016 | Membrane absorption | Proposed a mathematical model to find optimum operating conditions for acid gas absorption in the hollow fiber membrane module. Chemical solvents were much better than physical solvents for CO2 absorption. Piperazine showed the best performance among single solvents. Blended absorbent solution exhibited 20% higher efficiency for CO2 removal. |
| Nabil et al. [44] | 2017 | Absorption | 30 different aqueous amine solutions were characterized for better performance; 6 of them showed better performance than reference MEA. Among them, 2-ethylaminoethanol was considered best for its good CO2 absorption, low heat of absorption and high kinetic reaction with CO2. |
| Thompson et al. [45] | 2017 | Absorption | Two-stage stripping was evaluated for the amine absorber to lower the cost and increase the performance of the absorber. The secondary stripper used the heat rejected from primary stripper. Emissions of different substances were compared. Overall emission levels of amine, ammonia and aldehyde were comparable with other published results. |
| Thompson et al. [46] | 2017 | Absorption | Two-stage air stripping was evaluated for the amine absorber to lower the cost and increase the performance of the absorber. The secondary stripper used the heat rejected from the primary stripper. Degradation of amine due to the oxygen exposure in second stripper was tested. The second stripper showed negligible impact. |
| Zhang et al. [47] | 2018 | Membrane Absorption | Proposed a 2D model for a CO2-piperazine membrane absorption system. They suggested optimum gas velocity, absorbent velocity, concentration of CO2 and solvent for best performance. |
| Absorption Technology | Advantages | Disadvantages | Remarks |
|---|---|---|---|
| Fluor Process (Propylene Carbonate) | Well proven technology. Non-corrosive solvent. High selectivity for CO2 | Low H2S tolerance in feed gas stream. Feed gas must be dehydrated due to high water solubility. | Physical absorption |
| Rectisol Process (Chilled Methanol) | Low solvent cost. Can remove a lot of contaminants in a single process. High selectivity for CO2 and H2S | High refrigeration energy cost. Higher selectivity for H2S than CO2.Feed gas must be dehydrated due to high water solubility | |
| Selexol Process (DMEPG) | Not subject to degradation. Very low vapor pressure. Dual-stage process can capture CO2 and H2S from syngas | Need high partial pressure of CO2. High solvent viscosity. High solvent costs. | |
| Amine systems (MEA, DMEA etc.) | Well proven technology. Low capital cost. Benchmark for other solvent systems. | Limited loading capacity. High energy requirement for sorbent regeneration.Hazardous degradation of products. Solvent loss due to mist formation. Low tolerance to NOx, SO2 and O2. | Chemical absorption |
| Bi-phasic liquid solvents | Reduced energy requirement. Lower corrosivity. | Higher pressure drops. | |
| Potassium carbonate system | Higher solvent loading capacity. Lower regeneration energy requirement. Low solvent cost. Lower corrosivity. | Slow reaction rate. High cost of additives. System fouling. | |
| Aqueous Ammonia | Lower regeneration energy requirement.Low solvent cost. | High solvent loss. Reduced operating temperature. | |
| Chilled Ammonia | Lower regeneration energy requirement. Lack of solvent degradation. Low solvent cost. Sellable by-product. | Near freezing operating conditions. Potential for fouling. | |
| Task specific and reversible Ionic Liquids | Very low volatility and solvent loss. High stability. Very low heat of absorption. Dual mode with high loading capacity. | High production cost. Reduced absorption efficiency with the presence of water. High viscosity reducing absorption rate. | |
| Sodium Hydroxide | Low cost and abundance of required chemicals. Proven technologies applied to other industries. | High energy requirement. High water and solvent loss. |
| Author | Year | Work |
|---|---|---|
| Said et al. [105] | 2011 | Integration of oxy fuel combustion process with carbonation process using Mg(OH)2 to capture CO2 was demonstrated. |
| Stanger et al. [95] | 2011 | Effect of Sulphur on oxy combustion CO2 capture was shown |
| Riaza et al. [106] | 2012 | Investigated NO emission, ignition temperature and burnout with coal and biomass in an oxy fuel environment. Ignition temperature was increased when N2 was replaced with CO2. With the addition of biomass, this temperature subsequently decreased. |
| Allam et al. [107] | 2013 | Proposed a CO2-based cycle using oxy combustion with near zero emission known as the Allam power cycle |
| Leckner et al. [108] | 2014 | Compared a ready to convert air fired CFB boiler with a newly designed oxy fuel CFB boiler for oxy combustion. The new designed one was more convenient. |
| Vellini et al. [109] | 2015 | An advanced supercritical steam cycle power plant with CO2 capture based on oxy fuel combustion was studied. Oxygen transport membrane was used for a high oxygen production rate. |
| Scaccabarozzi et al. [110] | 2016 | Numerically investigated optimization of a NET power oxy combustion cycle |
| Falkenstein-Smith et al. [111] | 2016 | CO2 selectivity and O2 permeability were tested using a ceramic membrane catalytic reactor. |
| Climent et al. [112] | 2016 | Analyzed different oxy turbine power cycles with complete carbon capture for better performance. |
| Seon et al. [113] | 2017 | Studied the influence of recuperator performance on a semi-closed oxy combustion combined cycle. |
| Laumb et al. [114] | 2017 | Investigated different super critical CO2 cycles for power production. |
| Fuel Type | Process | Net Efficiency | Net Power (MW) |
|---|---|---|---|
| Coal (Bituminous) | Without carbon capture | 44 | 758 |
| Precombustion | 31.5 | 676 | |
| Post combustion | 34.8 | 666 | |
| Oxy Combustion | 35.4 | 532 | |
| Oxy Combustion (Allam Cycle) | 51 | 226 | |
| Chemical looping combustion | 44 | 115.5 | |
| Natural Gas | Without carbon capture | 55.6 | 776 |
| Pre combustion | 41.5 | 690 | |
| Post combustion | 47.4 | 662 | |
| Oxy Combustion | 44.7 | 440 | |
| Oxy Combustion (Allam Cycle) | 59 | 303 | |
| Chemical looping combustion | 52.2 | 364 |
© 2019 by the authors. Licensee MDPI, Basel, Switzerland. This article is an open access article distributed under the terms and conditions of the Creative Commons Attribution (CC BY) license (http://creativecommons.org/licenses/by/4.0/).
Share and Cite
Sifat, N.S.; Haseli, Y. A Critical Review of CO2 Capture Technologies and Prospects for Clean Power Generation. Energies 2019, 12, 4143. https://doi.org/10.3390/en12214143
Sifat NS, Haseli Y. A Critical Review of CO2 Capture Technologies and Prospects for Clean Power Generation. Energies. 2019; 12(21):4143. https://doi.org/10.3390/en12214143
Chicago/Turabian StyleSifat, Najmus S., and Yousef Haseli. 2019. "A Critical Review of CO2 Capture Technologies and Prospects for Clean Power Generation" Energies 12, no. 21: 4143. https://doi.org/10.3390/en12214143
APA StyleSifat, N. S., & Haseli, Y. (2019). A Critical Review of CO2 Capture Technologies and Prospects for Clean Power Generation. Energies, 12(21), 4143. https://doi.org/10.3390/en12214143
