A Multi-Objective Optimization Problem for Optimal Site Selection of Wind Turbines for Reduce Losses and Improve Voltage Profile of Distribution Grids
Abstract
1. Introduction
2. Statement of the Problem
2.1. Objective Function
2.2. Constraints
- Power of the distribution linewhere is the power of the line and is the thermal limit of the line.
- Load distribution equationswhere Pi and Qi are the injected active and reactive powers, Vi and δi are the bus i voltage domain and angle. Yij and θij are the domain and admittance angle of the ramification between bus i and j.
- Lines’ loadingwhere Nf is the number of feeders, and are the domain and maximum current of feeder i.
- Maximum reactive power of the WTwhere Pmin, w, i and Pmax, w, i are the minimum and maximum authorized power of WTGi.
- Bus voltagewhere Vmin and Vmax are the minimum and maximum bus voltages
- WT’s power factorwhere pfmin,i, and pfmax,i are the minimum and maximum values of the power factor WTGi.
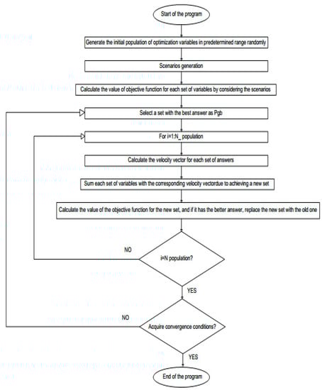
3. Solving Method
3.1. Particle Swarm Optimization
3.2. The Proposed Method
4. Simulation Results and Discussion
4.1. 84-Bus Grid
4.1.1. Optimal Site Selection of Turbines Without Regard to Constraints
4.1.2. Optimal Site Selection of Turbines with Respect to Constraints
4.2. 32-Bus Grid
- The results of the multi-objective site selection of wind turbines are more rational than the single-objective results because of considering the both objective function and focus on loss and voltage profile.
- Site selection results considering the maximum capacity constraint of wind turbines in terms of losses and voltages are better than the one without considering the wind turbine constraint.
- Considering the maximum allowable capacity of wind turbines and the variable wind turbine capacity, this allows the program, in addition to optimal location, to determine the optimum wind turbine capacity according to the problem constraints to achieve the best objective function.
5. Conclusions
Author Contributions
Funding
Conflicts of Interest
Nomenclature
| Power loss | |||
| Current of k line | Current of feeder i | ||
| Number of lines | Maximum current of feeder i | ||
| Resistance of k line | Minimum power of WTGi | ||
| Voltage of j bus | Maximum power of WTGi | ||
| Voltage of i bus | Minimum bus voltage | ||
| Injected reactive power to i bus | Maximum bus voltage | ||
| Reactance of k line | Minimum value of the power factor WTG i | ||
| Voltage of bus | Maximum value of the power factor WTG i | ||
| Number of buses | Position vector | ||
| Power of wind turbine generator | Velocity vector | ||
| Power factor of wind turbine generator | Vector of best position of particles | ||
| Power of the line between buses of i and j | Best position in the entire community | ||
| Maximum power of the line between buses of i and j | Factor of inertia | ||
| Injected active power to i bus | Minimum value of inertia factor | ||
| Nf | Number of feeders | Maximum value of inertia factor | |
References
- Yaprakdal, F.; Baysal, M.; Anvari-Moghaddam, A. Optimal operational scheduling of reconfigurable microgrids in presence of renewable energy sources. Energies 2019, 12, 1858. [Google Scholar] [CrossRef]
- Ma, Y.; Zhang, A.; Yang, L.; Hu, C.; Bai, Y. Investigation on optimization design of offshore wind turbine blades based on particle swarm optimization. Energies 2019, 12, 1972. [Google Scholar] [CrossRef]
- Walling, R.A.; Saint, R.; Dugan, R.C.; Burke, J.; Kojovic, L.A. Summary of distributed resources impact on power delivery systems. IEEE Trans. Power Deliv. 2008, 23, 1636–1644. [Google Scholar] [CrossRef]
- Shao, S.J.; Agelidis, V.G. Review of DC system technologies for large scale integration of wind energy systems with electricity grids. Energies 2010, 3, 1303–1319. [Google Scholar] [CrossRef]
- Borges, C.L.T.; Falcao, D.M. Optimal distributed generation allocation for reliability, losses, and voltage improvement. Int. J. Elect. Power Energy Syst. 2006, 28, 413–420. [Google Scholar] [CrossRef]
- Rugthaicharoencheep, N.; Sirisumrannukul, S. Feeder reconfiguration for loss reduction in distribution system with distributed generators by tabu search. GMSARN Int. J. 2009, 3, 47–54. [Google Scholar]
- Jamian, J.J.; Dahalan, W.M.; Mokhlis, H.; Mustafa, M.W.; Jie, L.Z.; Abdullah, M.N. Power losses reduction via simultaneous optimal distributed generation output and reconfiguration using ABC optimization. J. Electr. Eng. Technol. 2014, 9, 1229–1239. [Google Scholar] [CrossRef]
- El-Fergany, A. Optimal allocation of multi-type distributed generators using backtracking search optimization algorithm. Int. J. Electr. Power Energy Syst. 2015, 64, 1197–1205. [Google Scholar] [CrossRef]
- Mokryani, G.; Siano, P. Optimal wind turbines placement within a distribution market environment. Appl. Soft Comput. 2013, 13, 4038–4046. [Google Scholar] [CrossRef]
- Mustakerov, I.; Borissova, D. Wind turbines type and number choice using combinatorial optimization. Renew. Energy 2010, 35, 1887–1894. [Google Scholar] [CrossRef]
- Ituarte-Villarreal, C.M.; Espiritu, J.F. Optimization of wind turbine placement using a viral based optimization algorithm. Procedia Comput. Sci. 2011, 6, 469–474. [Google Scholar] [CrossRef]
- Grady, S.A.; Hussaini, M.Y.; Abdullah, M.M. Placement of wind turbines using genetic algorithms. Renew. Energy 2005, 30, 259–270. [Google Scholar] [CrossRef]
- Badran, O.; Mekhilef, S.; Mokhlis, H.; Dahalan, W. Optimal reconfiguration of distribution system connected with distributed generations: A review of different methodologies. Renew. Sustain. Energy Rev. 2017, 73, 854–867. [Google Scholar] [CrossRef]
- Ali, E.S.; Elazim, S.A.; Abdelaziz, A.Y. Ant Lion Optimization Algorithm for optimal location and sizing of renewable distributed generations. Renew. Energy 2017, 101, 1311–1324. [Google Scholar] [CrossRef]
- Kayal, P.; Chanda, C.K. Placement of wind and solar based DGs in distribution system for power loss minimization and voltage stability improvement. Int. J. Electr. Power Energy Syst. 2013, 53, 795–809. [Google Scholar] [CrossRef]
- Safaei, A.; Vahidi, B.; Askarian-Abyaneh, H.; Azad-Farsani, E.; Ahadi, S.M. A two step optimization algorithm for wind turbine generator placement considering maximum allowable capacity. Renew. Energy 2016, 92, 75–82. [Google Scholar] [CrossRef]
- Kennedy, J. Particle swarm optimization. In Encyclopedia of Machine Learning; Springer: New York, NY, USA, 2010; pp. 760–766. [Google Scholar]
- Xu, X.; Ren, W. Application of a hybrid model based on echo state network and improved particle swarm optimization in PM2.5 concentration forecasting: A case study of Beijing, China. Sustainability 2019, 11, 3096. [Google Scholar] [CrossRef]
- Nowdeh, S.A.; Davoudkhani, I.F.; Moghaddam, M.H.; Najmi, E.S.; Abdelaziz, A.Y.; Ahmadi, A.; Razavi, S.E.; Gandoman, F.H. Fuzzy multi-objective placement of renewable energy sources in distribution system with objective of loss reduction and reliability improvement using a novel hybrid method. Appl. Soft Comput. 2019, 77, 761–779. [Google Scholar] [CrossRef]








| Number of WTG | WTG Placement | Loss | Percent Reduction of Loss | Minimum Voltage | Maximum Voltage | |||||
|---|---|---|---|---|---|---|---|---|---|---|
| 0 | - | 531.8 | 0 | 0.9258 | 1.00 | |||||
| 1 | Bus | 8 | 430.45 | 19.05 | 0.9286 | 1.00 | ||||
| Rate (kW) | 5000 | |||||||||
| PF | 0.9065 | |||||||||
| 2 | Bus | 8 | 81 | 368.31 | 30.74 | 0.9488 | 1.015 | |||
| Rate (kW) | 5000 | 5000 | ||||||||
| PF | 0.9037 | 0.8872 | ||||||||
| 3 | Bus | 8 | 33 | 81 | 318.93 | 40.02 | 0.9488 | 1.013 | ||
| Rate (kW) | 5000 | 5000 | 5000 | |||||||
| PF | 0.9117 | 0.8828 | 0.8937 | |||||||
| 4 | Bus | 8 | 21 | 33 | 81 | 282.54 | 46.87 | 0.9488 | 1.017 | |
| Rate (kW) | 5000 | 5000 | 5000 | 5000 | ||||||
| PF | 0.8952 | 0.9429 | 0.8828 | 0.8579 | ||||||
| Number of WTG | WTG Placement | Loss | Percent Reduction of Loss | Minimum Voltage | Maximum Voltage | |||||
|---|---|---|---|---|---|---|---|---|---|---|
| 0 | - | 531.8 | 0 | 0.9285 | 1 | |||||
| 1 | Bus | 7 | 433.26 | 18.52 | 0.9478 | 1.004 | ||||
| Rate (kW) | 5000 | |||||||||
| PF | 0.941 | |||||||||
| 2 | Bus | 8 | 81 | 368.4 | 30.72 | 0.9488 | 1.016 | |||
| Rate (kW) | 5000 | 5000 | ||||||||
| PF | 0.9037 | 0.8872 | ||||||||
| 3 | Bus | 9 | 33 | 81 | 326.72 | 38.56 | 0.9488 | 1.014 | ||
| Rate (kW) | 5000 | 5000 | 5000 | |||||||
| PF | 0.9168 | 0.9529 | 0.9003 | |||||||
| 4 | Bus | 7 | 20 | 33 | 81 | 284.5 | 46.5 | 0.9488 | 1.018 | |
| Rate (kW) | 5000 | 5000 | 5000 | 5000 | ||||||
| PF | 0.8845 | 0.8804 | 0.9445 | 0.8914 | ||||||
| Title | Loss | Minimum Voltage | Maximum Voltage | |||
|---|---|---|---|---|---|---|
| Optimization | Single Objective | Multi-Objective | Single Objective | Multi-Objective | Single Objective | Multi-Objective |
| One WT | 430/45 | 433/26 | 0/9286 | 0/94,785 | 1 | 1/004 |
| Two WT | 368/31 | 368/31 | 0/9488 | 0/9488 | 1/015 | 1/016 |
| Three WT | 318/93 | 326/72 | 0/9488 | 0/9488 | 1/013 | 1/014 |
| Four WT | 54/282 | 284/50 | 0/9488 | 0/9488 | 1/017 | 1/0184 |
| Number of WTG | WTG Placement | Loss | Percent Reduction of Loss | Minimum Voltage | Maximum Voltage | ||||
|---|---|---|---|---|---|---|---|---|---|
| 1 | Bus | 8 | 33 | 52 | 81 | 289.71 | 45.52 | 0.9488 | 1.011 |
| Rate (kW) | 4130.84 | 5000 | 5000 | 5000 | |||||
| PF | 0.9395 | 0.9404 | 0.9049 | 0.9271 | |||||
| 2 | Bus | 8 | 33 | 54 | 81 | 274.75 | 48.33 | 0.9488 | 1.007 |
| Rate (kW) | 4130.8 | 5000 | 4130.8 | 5000 | |||||
| PF | 0.9182 | 0.947 | 0.9156 | 0.8889 | |||||
| 3 | Bus | 8 | 33 | 54 | 81 | 266.04 | 49.97 | 0.9488 | 1.0052 |
| Rate (kW) | 4130.8 | 5000 | 4130.8 | 4130.8 | |||||
| PF | 0.9055 | 0.9252 | 0.9284 | 0.9121 | |||||
| 4 | Bus | 8 | 33 | 54 | 81 | 262.95 | 50.55 | 0.9488 | 1.017 |
| Rate (kW) | 4130.8 | 4130.8 | 4130.8 | 4130.8 | |||||
| PF | 0.9033 | 0.9309 | 0.8847 | 0.9023 | |||||
| Loss | Minimum Voltage | Maximum Voltage | ||||
|---|---|---|---|---|---|---|
| Optimization | With Constraints | Without Constraints | With Constraints | Without Constraints | With Constraints | Without Constraints |
| One WT | 289.71 | 433.26 | 0.9488 | 0.94785 | 1.011 | 1.004 |
| Two WT | 274.75 | 368.31 | 0.9488 | 0.9488 | 1.007 | 1.016 |
| Three WT | 266.04 | 326.72 | 0.9488 | 0.9488 | 1.0052 | 1.014 |
| Four WT | 262.95 | 284.50 | 0.9488 | 0.9488 | 1.017 | 1.0184 |
| Condition | WTG Placement | Loss | Percent Reduction of Loss | Minimum Voltage | Maximum Voltage | ||
|---|---|---|---|---|---|---|---|
| 1 | Bus | 7 | 24 | 55.34 | 72.7 | 0.9654 | 1.008 |
| Rate (kW) | 2000 | 1625.33 | |||||
| PF | 0.8500 | 0.9422 | |||||
| 2 | Bus | 8 | 29 | 54.4 | 73.14 | 0.9856 | 1.0252 |
| Rate (kW) | 1625.3 | 1625.3 | |||||
| PF | 0.9 | 0.9 | |||||
| Number of WTG | WTG Placement | Loss | Percent Reduction of Loss | Minimum Voltage | Maximum Voltage | ||
|---|---|---|---|---|---|---|---|
| PSO Multi-objective | Bus | 8 | 81 | 368.4 | 30.72 | 0.9488 | 1.016 |
| Rate (kW) | 5000 | 5000 | |||||
| PF | 0.9037 | 0.8872 | |||||
| [17] | Bus | 7 | 80 | 368.3 | 30.7 | 0.9481 | 1.0136 |
| Rate (kW) | 5000 | 5000 | |||||
| PF | 0.91 | 0.87 | |||||
© 2019 by the authors. Licensee MDPI, Basel, Switzerland. This article is an open access article distributed under the terms and conditions of the Creative Commons Attribution (CC BY) license (http://creativecommons.org/licenses/by/4.0/).
Share and Cite
Naderipour, A.; Abdul-Malek, Z.; Arabi Nowdeh, S.; Gandoman, F.H.; Hadidian Moghaddam, M.J. A Multi-Objective Optimization Problem for Optimal Site Selection of Wind Turbines for Reduce Losses and Improve Voltage Profile of Distribution Grids. Energies 2019, 12, 2621. https://doi.org/10.3390/en12132621
Naderipour A, Abdul-Malek Z, Arabi Nowdeh S, Gandoman FH, Hadidian Moghaddam MJ. A Multi-Objective Optimization Problem for Optimal Site Selection of Wind Turbines for Reduce Losses and Improve Voltage Profile of Distribution Grids. Energies. 2019; 12(13):2621. https://doi.org/10.3390/en12132621
Chicago/Turabian StyleNaderipour, Amirreza, Zulkurnain Abdul-Malek, Saber Arabi Nowdeh, Foad H. Gandoman, and Mohammad Jafar Hadidian Moghaddam. 2019. "A Multi-Objective Optimization Problem for Optimal Site Selection of Wind Turbines for Reduce Losses and Improve Voltage Profile of Distribution Grids" Energies 12, no. 13: 2621. https://doi.org/10.3390/en12132621
APA StyleNaderipour, A., Abdul-Malek, Z., Arabi Nowdeh, S., Gandoman, F. H., & Hadidian Moghaddam, M. J. (2019). A Multi-Objective Optimization Problem for Optimal Site Selection of Wind Turbines for Reduce Losses and Improve Voltage Profile of Distribution Grids. Energies, 12(13), 2621. https://doi.org/10.3390/en12132621
