A New PV Array Fault Diagnosis Method Using Fuzzy C-Mean Clustering and Fuzzy Membership Algorithm
Abstract
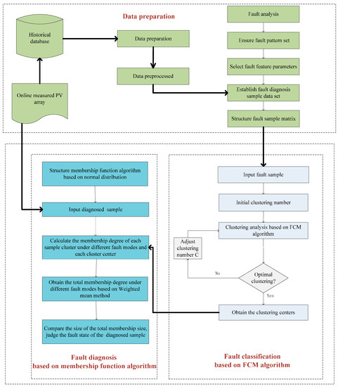
:1. Introduction
2. Characteristics Analysis of Typical Faults in PV Arrays
2.1. Generation Mechanism of Typical Faults in PV Arrays
2.2. Fault Characteristic Parameter Selection
3. Basic Theories Supporting the Algorithm
3.1. Fuzzy C-Mean Clustering Algorithm
3.2. Membership Function Algorithm Based on Fuzzy Normal Distribution
3.3. Fault Diagnosis Based on FCM Algorithm and Fuzzy Membership Algorithm
4. Simulation Study
4.1. Formation of Fault Sample Data Sets
4.2. FCM Algorithm Cluster Analysis
- (1)
- When the open-circuit voltage drops about 32 V, the maximum-power-point voltage drops about 28 V and the maximum power drops 185 W. This is diagnosed as F2, i.e., one module short-circuit fault.
- (2)
- When the open-circuit voltage drops about 65 V, the maximum-power-point voltage drops about 52 V and the maximum power drops 380 W. This is diagnosed as F3, i.e., two modules short-circuit fault.
- (3)
- When the open-circuit voltage drops about 4 V, the maximum-power-point voltage drops about 30 V and the maximum power drops 200 W; this is an F4, or one module shaded fault.
- (4)
- When the open-circuit voltage drops about 9 V, the maximum-power-point voltage drops about 58 V and the maximum power drops 420 W; this is an F5, or two modules shaded fault.
- (5)
- When all the characteristic parameters are zero the fault is an F6, or one module opened fault.
4.3. Fault Diagnosis Using Fuzzy Membership Algorithm
4.4. Comparison of Algorithm Performance
4.4.1. Comparison of Classification Algorithms
4.4.2. Comparison of Diagnostic Algorithms
4.5. Dynamic Attribute of the Algorithm
5. Experiment Analysis
5.1. Experimental Description
5.2. Experimental Data Acquisition
5.3. Experimental Result Analysis
6. Conclusions
- (1)
- The FCM algorithm described the distribution characteristics of fault data effectively based on small amounts of fault samples data, and avoided the difficult for obtaining the fault samples.
- (2)
- By using the membership function of vague math as the fault diagnosis function, it quantized the membership degree between fault samples and each fault mode, and described the degree of similarity between fault samples and each fault mode clearly and objectively.
- (3)
- The proposed method effectively exploits the advantages of FCM (excellent classification ability) as well as the membership function algorithm (excellent distance computing ability). And the proposed method didn’t need additional equipment support, concerned people can detect the fault module quickly by measuring voltage, current, power and other parameters.
- (4)
- The distribution characteristics of the FCM cluster centers reflected the fault characteristics, and the distribution characteristics can be used for updating membership function.
- (5)
- The clustering centers obtained by the FCM algorithm can be used as the typical value of each fault state, and then fault characteristic database can be established. Based on the fault characteristic database, combined with other intelligent methods, it will be much easier to develop new ideas for the PV array fault diagnosis.
Acknowledgments
Author Contributions
Conflicts of Interest
References
- Zhang, X.; Gao, D.; Liu, H.; Ye, J.; Wang, S. A novel method for multi-sensor fault detection and positioning of photovoltaic array. Renew. Energy Resour. 2016, 34, 166–172. [Google Scholar]
- Stellbogen, D. Use of PV circuit simulation for fault detection in PV array fields. In Proceedings of the 23th Photovoltaic Specialists Conference, Louisville, KY, USA, 6 August 2002; pp. 1302–1307. [Google Scholar]
- Chuang, W.; Chen, C.; Yen, J.; Hsu, Y. Using MPCA of spectra model for fault detection in a hot strip mill. J. Mater. Process. Technol. 2009, 209, 4162–4168. [Google Scholar] [CrossRef]
- Karatepe, E.; Boztepe, M.; Colak, M. Development of a suitable model for characterizing PV arrays with shaded solar cells. Sol. Energy 2007, 81, 977–992. [Google Scholar] [CrossRef]
- Noguchi, T.; Togashi, S. Short-current pulse-based Maximum-power-point tracking method for multiple PV-and-converter module system. IEEE Trans. Ind. Electron. 2002, 49, 217–223. [Google Scholar] [CrossRef]
- Chowdhury, S.R.; Saha, H. Maximum power point tracking of partially shaded solar PV arrays. Sol. Energy Mater. Sol. Cells 2010, 94, 1441–1447. [Google Scholar] [CrossRef]
- Miyatake, M.; Inada, T.; Hiratsuka, I.; Zhao, H.; Otsuka, H.; Nakano, M. Control characteristics of a fibonacci-search-based maximum power point tracker when a PV array is partially shaded. In Proceedings of the 4th International Power Electronics and Motion Control Conference, Xi’an, China, 14–16 August 2004; pp. 816–821. [Google Scholar]
- Wang, X.; Wang, S.; Du, H.; Wang, P. Fault Diagnosis of Chemical Industry Process Based on FRS and SVM. Control Decis. 2015, 353–356. [Google Scholar] [CrossRef]
- Zhong, D. Research on Fault Detection of PV Array Based on Composite Data Fusion; Tianjin University: Tianjin, China, 2010. [Google Scholar]
- Cheng, Z.; Zhong, D.; Li, B.; Liu, Y. Research on fault detection of PV array based on data fusion and fuzzy mathematics. In Proceedings of the 2011 Asia-Pacific Power and Energy Engineering Conference, Wuhan, China, 25–28 March 2011; pp. 1–4. [Google Scholar]
- Chao, K.H.; Ho, S.H.; Wang, M.H. Modeling and fault diagnosis of a PV system. Electr. Power Syst. Res. 2008, 78, 97–105. [Google Scholar] [CrossRef]
- Xu, R.; Chen, H.; Hu, Y.; Sun, X. Fault Location of Photovoltaic Array Based on Gaussian Process. Trans. China Electrotech. Soc. 2013, 28, 249–256. [Google Scholar]
- Zhao, Y.; Yang, L.; Lehman, B.; de Palma, J.-F.; Mosesian, J.; Lyons, R. Decision tree-based fault detection and classification in solar PV arrays. In Proceedings of the 2012 27th Annual IEEE Applied Power Electronics Conference and Exposition, Orlando, FL, USA, 5–9 February 2012; pp. 93–99. [Google Scholar]
- Li, Z.; Wang, Y.; Zhou, D.; Wu, C. An Intelligent Method for Fault Diagnosis in Photovoltaic Array. In System Simulation and Scientific Computing; Springer: Berlin/Heidelberg, Germany, 2012; pp. 10–16. [Google Scholar]
- Wang, Y.; Wu, C.; Fu, L.; Zhou, D.; Li, Z. Fault diagnosis of PV array based on BP neural network. Power Syst. Prot. Control 2013, 41, 108–114. [Google Scholar]
- Zhang, X.; Zhou, J.; Huang, Z.; Li, C.; He, H. Vibrant Fault Diagnosis for Hydro-turbine Generating Unit Based on Rough sets and Multi-class Support Vector Machine. Proc. CSEE 2010, 30, 88–93. [Google Scholar]
- Han, S.; Zhu, J.; Mao, J.; Zhan, W. Fault Diagnosis of Transformer Based on Particle Swarm optimization-Based Support Vector Machine. Electr. Meas. Instrum. 2014, 11, 509–513. [Google Scholar]
- Dong, S.; Xu, X.; Chen, R. Application of fuzzy C-means method and classification model of optimized K-nearest neighbor for fault diagnosis of bearing. J. Braz. Soc. Mech. Sci. Eng. 2015, 38, 1–9. [Google Scholar] [CrossRef]
- Hu, Y.; Deng, Y.; He, X. A Summary on PV Array Fault Diagnosis Method. Power Electron. 2013, 3, 21–23. [Google Scholar]
- Krishnapuram, R.; Keller, J.M. A possibilistic approach to clustering. IEEE Trans. Fuzzy Syst. 2002, 1, 98–110. [Google Scholar] [CrossRef]
- Du, W.; Lie, X.; LV, F. Research on Transformer Fault Diagnosis Based on Fuzzy Clustering Algorithm. Transformer 2009, 46, 65–69. [Google Scholar]
- Li, J.; Qi, J.; Hu, J.; Peng, Y. Similarity Measurement Method Based on Membership Function and Its Application. Appl. Res. Comput. 2010, 27, 891–893. [Google Scholar]
- Hariharan, R.; Chakkarapani, M.; Ilango, G.S.; Nagamani, C. A Method to Detect Photovoltaic Array Faults and Partial Shading in PV Systems. IEEE J. Photovol. 2016, 6, 1278–1285. [Google Scholar] [CrossRef]
- Zhou, L.; Wang, G.; Jie, G. Simulation Research on Photovoltaic Cells, Modules, and Arrays Model. Ship Electr. Technol. 2011, 31, 25–29. [Google Scholar]
- Wang, Z.T.; Zhao, N.B.; Wang, W.Y.; Tang, R.; Li, S.Y. A Fault Diagnosis Approach for Gas Turbine Exhaust Gas Temperature Based on Fuzzy C-Means Clustering and Support Vector Machine. Math. Probl. Eng. 2015, 1–11. [Google Scholar] [CrossRef]
- Wu, J.; Cai, Z.; Hu, C.; Cao, J. Status Evaluation of Protection Relays Based on The Membership Function in Fuzzy Normal Distribution. Power Syst. Prot. Control 2012, 40, 48–52. [Google Scholar]
- Liu, X.; Liu, X.; Wang, M. The Determination of Membership Function and Use. Comput. Knowl. Technol. 2010, 6, 8831–8832. [Google Scholar]
- Huang, L.; Hou, J.; Luo, L. Soft Fault Diagnosis of Analog Circuits with Tolerance Based on Fuzzy C-means Clustering Algorithm and Membership Algorithm. Signal Process. 2011, 27, 624–628. [Google Scholar]










| Fault Types | Descriptions | Electrical Characteristics |
|---|---|---|
| F1 | Normal | — |
| F2 | One module shorted | Current normal, voltage decreases |
| F3 | Two modules shorted | Current normal, voltage decreases |
| F4 | One module shaded | Current normal, voltage decreases |
| F5 | Two modules shaded | Current normal, voltage decreases |
| F6 | One module opened | No current, no voltage |
| Fault Parameters | Name | Descriptions |
|---|---|---|
| Uoc | Open-circuit voltage of the array | Short-circuit fault caused the decline of Um, Uoc. |
| Isc | Short-circuit current of the array | |
| Um | Maximum power-point voltage of the array | Open-circuit fault caused the decline of Isc, Im. |
| Im | Maximum power-point current of the array | |
| Pm | Maximum power of the array | Shadow fault caused the decline of Um, Im |
| Fault Types | Uoc/V | Isc/A | Um/V | Im/A | Pm/W |
|---|---|---|---|---|---|
| F1 Normal | 426.4071 | 7.8172 | 333.4751 | 7.0820 | 2357.7497 |
| F2 One module shorted | 393.5892 | 7.8174 | 305.9612 | 7.1291 | 2176.4355 |
| F3 Two modules shorted | 360.7937 | 7.8170 | 281.5260 | 7.1009 | 1995.3092 |
| F4 One module shaded | 422.0471 | 7.8168 | 303.5406 | 7.1275 | 2159.3655 |
| F5 Two modules shaded | 417.7141 | 7.8159 | 276.3280 | 7.1116 | 1959.9594 |
| F6 One module opened | 0 | 0 | 0 | 0 | 0 |
| Rules | Input (Electrical Characteristic Parameters) | Fault Mode | |||||
|---|---|---|---|---|---|---|---|
| F1 | F2 | F3 | F4 | F5 | F6 | ||
| R1 | ΔUoc ≈ 32 V, | 0 | 1 | 0 | 0 | 0 | 0 |
| ΔUm ≈ 28 V, | |||||||
| ΔPm ≈ 185 W, | |||||||
| R2 | ΔUoc ≈ 65 V, | 0 | 0 | 1 | 0 | 0 | 0 |
| ΔUm ≈ 52 V, | |||||||
| ΔPm ≈ 380 W, | |||||||
| R3 | ΔUoc ≈ 4 V, | 0 | 0 | 0 | 1 | 0 | 0 |
| ΔUm ≈ 30 V, | |||||||
| ΔPm ≈ 200 W, | |||||||
| R4 | ΔUoc ≈ 9 V, | 0 | 0 | 0 | 0 | 1 | 0 |
| ΔUm ≈ 58 V, | |||||||
| ΔPm ≈ 420 W, | |||||||
| R5 | All the characteristic parameters are zero | 0 | 0 | 0 | 0 | 0 | 1 |
| Fault Types | Uoc Membership | Isc Membership | Um Membership | Im Membership | Pm Membership | Total Membership |
|---|---|---|---|---|---|---|
| F1 | 4.55 × 10−6 | 0.991688 | 0.000223 | 0.998751 | 0.087140 | 0.415561 |
| F2 | 0.047568 | 0.991603 | 0.159910 | 0.978920 | 0.530140 | 0.541628 |
| F3 | 0.999754 | 0.991770 | 0.999648 | 0.993650 | 0.998982 | 0.996761 |
| F4 | 2.22 × 10−5 | 0.991873 | 0.226865 | 0.980015 | 0.591565 | 0.558068 |
| F5 | 9.66 × 10−5 | 0.992234 | 0.907935 | 0.989078 | 0.986329 | 0.775134 |
| F6 | 5.8 × 10−164 | 3.9 × 10−142 | 1.3 × 10−109 | 6.3 × 10−120 | 2.59 × 10−31 | 5.18 × 10−32 |
| Obtained Class | 1 | 25 | 0 | 0 | 0 | 0 | 0 | 100.00% |
| 16.67% | 0.00% | 0.00% | 0.00% | 0.00% | 0.00% | 0.00% | ||
| 2 | 0 | 24 | 0 | 2 | 0 | 0 | 92.31% | |
| 0.00% | 16.00% | 0.00% | 1.33% | 0.00% | 0.00% | 7.69% | ||
| 3 | 0 | 0 | 24 | 0 | 2 | 0 | 92.31% | |
| 0.00% | 0.00% | 16.00% | 0.00% | 1.33% | 0.00% | 7.69% | ||
| 4 | 0 | 1 | 0 | 23 | 0 | 0 | 95.83% | |
| 0.00% | 0.67% | 0.00% | 15.33% | 0.00% | 0.00% | 4.17% | ||
| 5 | 0 | 0 | 1 | 0 | 23 | 0 | 95.83% | |
| 0.00% | 0.00% | 0.67% | 0.00% | 15.33% | 0.00% | 4.17% | ||
| 6 | 0 | 0 | 0 | 0 | 0 | 25 | 100.00% | |
| 0.00% | 0.00% | 0.00% | 0.00% | 0.00% | 16.67% | 0.00% | ||
| 100.00% | 96.00% | 96.00% | 92.00% | 92.00% | 100.00% | 96.00% | ||
| 0.00% | 4.00% | 4.00% | 8.00% | 8.00% | 0.00% | 4.00% | ||
| 1 | 2 | 3 | 4 | 5 | 6 | |||
| Actual Class | ||||||||
| Clustering Methods | Wrong Clustering Number | Running Time/s | Accuracy/% |
|---|---|---|---|
| K-Means | 15 | 0.128001 | 83.3 |
| FCM | 8 | 0.46744 | 91.1 |
| Group Number | F1 Membership | F2 Membership | F3 Membership | F4 Membership | F5 Membership | F6 Membership | Proposed Method | BP Neural Network | Actual Results |
|---|---|---|---|---|---|---|---|---|---|
| 1 | 0.9979 | 0.9108 | 0.7259 | 0.9311 | 0.7903 | 2.7 × 10−11 | F1 | F1 | F1 |
| 2 | 0.9867 | 0.8975 | 0.7172 | 0.9209 | 0.7833 | 4.8 × 10−11 | F1 | F1 | F1 |
| 3 | 0.9906 | 0.9381 | 0.7577 | 0.9523 | 0.8161 | 2.3 × 10−11 | F1 | F1 | F1 |
| 4 | 0.9931 | 0.8879 | 0.6947 | 0.9084 | 0.7638 | 6.4 × 10−12 | F1 | F1 | F1 |
| 5 | 0.8938 | 0.9978 | 0.9167 | 0.9717 | 0.9067 | 4.1 × 10−10 | F2 | F2 | F2 |
| 6 | 0.8913 | 0.9987 | 0.9241 | 0.9751 | 0.9169 | 6.7 × 10−10 | F2 | F2 | F2 |
| 7 | 0.8746 | 0.9882 | 0.9267 | 0.9652 | 0.9173 | 1.4 × 10−9 | F2 | F2 | F2 |
| 8 | 0.8486 | 0.9570 | 0.9011 | 0.9365 | 0.8936 | 2.9 × 10−9 | F2 | F1 | F2 |
| 9 | 0.7138 | 0.9162 | 0.9993 | 0.8643 | 0.9131 | 9.9 × 10−9 | F3 | F3 | F3 |
| 10 | 0.7078 | 0.9102 | 0.9989 | 0.8593 | 0.9149 | 1.4 × 10−8 | F3 | F3 | F3 |
| 11 | 0.6863 | 0.8870 | 0.9864 | 0.8371 | 0.9014 | 2.8 × 10−8 | F3 | F3 | F3 |
| 12 | 0.6562 | 0.8505 | 0.9512 | 0.8016 | 0.8665 | 5.4 × 10−8 | F3 | F3 | F3 |
| 13 | 0.9240 | 0.9750 | 0.8635 | 0.9989 | 0.9309 | 5.4 × 10−10 | F4 | F4 | F4 |
| 14 | 0.9187 | 0.9724 | 0.8685 | 0.9990 | 0.9377 | 8.8 × 10−10 | F4 | F4 | F4 |
| 15 | 0.9004 | 0.9870 | 0.8686 | 0.9600 | 0.9366 | 1.8 × 10−9 | F2 | F2 | F4 |
| 16 | 0.8699 | 0.9236 | 0.8390 | 0.9533 | 0.9082 | 3.9 × 10−9 | F4 | F4 | F4 |
| 17 | 0.7683 | 0.8940 | 0.9081 | 0.9190 | 0.9959 | 2.0 × 10−8 | F5 | F5 | F5 |
| 18 | 0.7905 | 0.9072 | 0.9102 | 0.9346 | 0.9915 | 2.7 × 10−8 | F5 | F4 | F5 |
| 19 | 0.7503 | 0.8721 | 0.9007 | 0.8992 | 0.9896 | 5.2 × 10−8 | F5 | F5 | F5 |
| 20 | 0.7274 | 0.8427 | 0.8728 | 0.8720 | 0.9617 | 9.1 × 10−8 | F5 | F5 | F5 |
| 21 | 0.3269 | 0.3995 | 0.3437 | 0.3689 | 0.3318 | 0.6135 | F6 | F6 | F6 |
| 22 | 0.3387 | 0.3995 | 0.3320 | 0.3794 | 0.3409 | 0.6117 | F6 | F6 | F6 |
| 23 | 0.3657 | 0.3696 | 0.2711 | 0.3991 | 0.3529 | 0.6105 | F6 | F6 | F6 |
| 24 | 0.3572 | 0.3697 | 0.2788 | 0.3997 | 0.3616 | 0.6181 | F6 | F6 | F6 |
| The Results | |||||
|---|---|---|---|---|---|
| M1 membership | 0.9979 | 0.6863 | 0.9906 | 0.9867 | 0.9931 |
| M2 membership | 0.9108 | 0.9864 | 0.9381 | 0.8975 | 0.8879 |
| M3 membership | 0.7259 | 0.887 | 0.7577 | 0.7172 | 0.6947 |
| M4 membership | 0.9311 | 0.8371 | 0.9523 | 0.9209 | 0.9084 |
| M5 membership | 0.7903 | 0.9014 | 0.8161 | 0.7833 | 0.7638 |
| Diagnostic results | Normal | Shaded | Normal | Normal | Normal |
| Name | Model | Description of Parameters |
|---|---|---|
| 3 kW power station (3 × 13 serial-parallel module) | JKM245P | Maximum power: 254 Wp; |
| Optimal operating voltage (Vmp): 30.1 V; | ||
| Optimal operating current (Imp): 8.14 A; | ||
| Module efficiency: 14.97%; | ||
| Operating temperature range: −40~+85 °C; | ||
| Cell operating temperature: 45 ± 2 °C. | ||
| I-V scanner | MP-11 | power measurement range: 10 W~18 kW; |
| Voltage measurement range: 10~1000 V; | ||
| Current measurement range: 100 mA~30 A. | ||
| Current and voltmeter | PZ72 | Voltage measurement range: 0~1000 V; |
| Current measurement range: 0~10 A. | ||
| Backplane temperature sensor | WRM-101 | Temperature range: −50~200 °C; |
| Measuring accuracy: ≤±0.2 °C. | ||
| Solar irradiance meter | MS-80 | Irradiation measurement range:0~2000 W/m2; |
| Measuring accuracy: ≤±3%; | ||
| Operating temperature: −40 °C~80 °C. | ||
| Weather station | WS200 | Temperature, wind, humidity and total, direct, scattered radiation observation. |
| Fault Types | Fault Descriptions | Fault Pictures |
|---|---|---|
| F1 Normal | Normal condition. | ![]() |
| F2 One module shorted F3 Two modules shorted | The short-circuit fault is tested by short-circuiting some PV modules. | ![]() |
| F4 One module shaded F5 Two modules shaded | The partial shading condition is tested by covering some PV modules with shield panels. | ![]() |
| F6 One module opened | The open-circuit fault is tested by open-circuiting some PV modules. | ![]() |
| Normal | One Module Shorted | Two Modules Shorted | One Module Shaded | Two Modules Shaded | |
|---|---|---|---|---|---|
| Data number | 20 | 40 | 40 | 50 | 50 |
| Proportion (%) | 10 | 20 | 20 | 25 | 25 |
| Group Number | Uoc/V | Isc/A | Um/V | Im/A | Pm/W | F1 | F2 | F3 | F4 | F5 |
|---|---|---|---|---|---|---|---|---|---|---|
| 1 | 426.7566 | 7.7779 | 333.8868 | 7.0476 | 2348.7680 | 1 | 0 | 0 | 0 | 0 |
| 2 | 393.9118 | 7.7779 | 306.4041 | 7.0933 | 2168.0670 | 0 | 1 | 0 | 0 | 0 |
| 3 | 361.0858 | 7.7779 | 281.8601 | 7.0669 | 1987.7490 | 0 | 0 | 1 | 0 | 0 |
| 4 | 422.3981 | 7.7776 | 303.9081 | 7.0934 | 2151.1730 | 0 | 0 | 0 | 1 | 0 |
| 5 | 418.0583 | 7.7772 | 276.8681 | 7.0732 | 1952.6170 | 0 | 0 | 0 | 0 | 1 |
| Group Number | F1 | F2 | F3 | F4 | F5 |
|---|---|---|---|---|---|
| 1 | 0.996579 | 0.534397 | 0.416860 | 0.695547 | 0.565517 |
| 2 | 0.532841 | 0.996478 | 0.552609 | 0.812129 | 0.541072 |
| 3 | 0.415561 | 0.541628 | 0.996761 | 0.558068 | 0.775134 |
| 4 | 0.695257 | 0.810263 | 0.569131 | 0.996675 | 0.708160 |
| 5 | 0.572519 | 0.526165 | 0.777834 | 0.700664 | 0.996326 |
© 2018 by the authors. Licensee MDPI, Basel, Switzerland. This article is an open access article distributed under the terms and conditions of the Creative Commons Attribution (CC BY) license (http://creativecommons.org/licenses/by/4.0/).
Share and Cite
Zhao, Q.; Shao, S.; Lu, L.; Liu, X.; Zhu, H. A New PV Array Fault Diagnosis Method Using Fuzzy C-Mean Clustering and Fuzzy Membership Algorithm. Energies 2018, 11, 238. https://doi.org/10.3390/en11010238
Zhao Q, Shao S, Lu L, Liu X, Zhu H. A New PV Array Fault Diagnosis Method Using Fuzzy C-Mean Clustering and Fuzzy Membership Algorithm. Energies. 2018; 11(1):238. https://doi.org/10.3390/en11010238
Chicago/Turabian StyleZhao, Qiang, Shuai Shao, Lingxing Lu, Xin Liu, and Honglu Zhu. 2018. "A New PV Array Fault Diagnosis Method Using Fuzzy C-Mean Clustering and Fuzzy Membership Algorithm" Energies 11, no. 1: 238. https://doi.org/10.3390/en11010238
APA StyleZhao, Q., Shao, S., Lu, L., Liu, X., & Zhu, H. (2018). A New PV Array Fault Diagnosis Method Using Fuzzy C-Mean Clustering and Fuzzy Membership Algorithm. Energies, 11(1), 238. https://doi.org/10.3390/en11010238





