Next Article in Journal
Otto Hess Trainee Award 2022 of the Swiss Society of Cardiology
Previous Article in Journal
Leadless Pacemaker Placement to Overcome Bilateral Subclavian Vein Occlusion
 
 
Cardiovascular Medicine is published by MDPI from Volume 28 Issue 1 (2025). Previous articles were published by another publisher in Open Access under a CC-BY (or CC-BY-NC-ND) licence, and they are hosted by MDPI on mdpi.com as a courtesy and upon agreement with Editores Medicorum Helveticorum (EMH).
Font Type:
Arial Georgia Verdana
Font Size:
Aa Aa Aa
Line Spacing:
Column Width:
Background:
Case Report

Von der Panikattacke zum Kongenitalen Long-QT-Syndrom

by
Denise Allemann
1,
Ardan Muammer Saguner
2 and
Stefan Christen
1,*
1
Klinik Innere Medizin Standort Waid, Departement Innere Medizin, Stadtspital Waid und Triemli, Zürich, Switzerland
2
Klinik für Kardiologie, Universitäres Herzzentrum, Universitätsspital, Zürich, Switzerland
*
Author to whom correspondence should be addressed.
Cardiovasc. Med. 2021, 24(3), w10064; https://doi.org/10.4414/CVM.2021.w10064
Submission received: 11 February 2021 / Revised: 11 March 2021 / Accepted: 11 April 2021 / Published: 11 May 2021

Summary

We present the case of a 49-year-old woman, with a longlasting history of unexplained syncopal episodes. After years of repeatedly and falsely diagnosed panic-attacks because of a known depression, a prolonged QTc time was found. Despite of out ruling all the secondary reasons of a prolonged QTc time, our patient went into Torsade de Pointes tachycardia and survived a Sudden Cardiac Death. Based on this case, we show a family history of a hereditary Long-QT-Syndrome and the difficulty of its diagnosis.

Fallbericht

Anamnese/Diagnostik

Eine 49-jährige Patientin stellte sich aufgrund eines unklaren neurologischen Zustandsbilds auf der Notfallstation vor. Führende Symptome waren Schwindel sowie Übelkeit und Erbrechen mit begleitender Schwäche und fraglichem Bewusstseinsverlust im häuslichen Umfeld. Initial präsentierte sich die Patientin mit einer retrograden Amnesie und einem GCS von 13, die Vitalparameter lagen allesamt im Normbereich. Der Sohn berichtete von bereits mehrmaligen solchen Episoden mit resultierenden ärztlichen Konsultationen und Hospitalisationen, erstmalig vor ca. 12 Jahren. Aufgrund einer vorbekannten rezidivierenden Depression mit generalisierter Angststörung und Somatisierung sowie unauffälligen weiterführenden Untersuchungen (MRI und CT des Schädels, EEG, Laboruntersuchungen, Lumbalpunktionen) wurden die Beschwerden jeweils als psychogene Bewusstseinsstörungen oder als Panikattacken interpretiert.
Im Rahmen der körperlichen Untersuchung wurden keine Auffälligkeiten festgestellt. Auch die neurologische Untersuchung war, inzwischen mit einem GCS 15, unauffällig. Aufgrund eines chronischen Asthmas und der Depression nahm die Patientin folgende Medikamente ein: Symbicort Turbuhaler® (Budesonid und Formoterol), Singulair® (Montelukast), Aerius® (Desloratadin), Telfast® (Fexofenadin), Seropram® (Citalopram), Trittico® (Trazodon).
Des Weiteren ergab die laborchemische Untersuchung des Serums und Urins, insbesondere bezüglich der Entzündungsparameter, normale Werte. Eine Computertomographie des Schädels sowie eine konventionell-radiologische Untersuchung des Thorax wurde veranlasst, die beide ebenfalls unauffällige Befunde zeigten. Im EKG fiel jedoch eine verlängerte QTc-Zeit von 538 ms auf, so dass differentialdiagnostisch ein medikamentös induziertes Long-QT-Syndrom (LQTS) mit rezidivierenden ventrikulären Torsade-de-pointes-Tachykardien in Frage kam (Abbildung 1).

Hospitalisationsverlauf und Therapie

Die Patientin wurde zur Rhythmusüberwachung und zur hochdosierten Magnesiumtherapie auf die Intensivstation aufgenommen. Bei Verdacht auf ein medikamentös induziertes LQTS wurden folgende die QT-Zeit verlängernden Medikamente vorerst abgesetzt: Aerius®, Telfast®, Seropram® und Trittico®.
Nach zwei Tagen entwickelte die Patientin erneut eine Torsade de pointes (TdP) und wurde darunter reanimationspflichtig (Abbildung 2). Bereits nach kurzer Zeit kam es zu einem «return of spontaneous circulation» (ROSC) mit weiterhin intermittierenden kurzen TdP. Somit bestätigten sich rezidivierende TdP-Episoden als Ursache der Anfälle. Unter subtherapeutischem Medikamentenspiegel im Serum (Citalopram und Trazodon) wurde, nachdem trotz Absetzen der QT-Zeit-verlängernden Medikamente die QTc-Zeit noch immer >600 ms lag, erstmalig der Verdacht auf ein kongenitales LQTS geäussert. Die ergänzende Familienanamnese ergab mehrere Fälle von plötzlichem Herztod (Grossmutter väterlicherseits, Vater und Schwester), welche die Vermutung einer hereditären Erkrankung verstärkte. Aufgrund der trotz Magnesiumtherapie aufgetretenen TdP erhielt die Patientin überbrückend einen externen Defibrillator (LifeVest®), zusätzlich wurde eine Prophylaxe mittels Betablocker gestartet.

Verlauf

Einen Monat nach Spitalaustritt lag die Kostengutsprache für die genetische Abklärung vor. Es erfolgte die Untersuchung auf Sequenzänderungen in den LQTS-assoziierten Genen. Dabei zeigte sich die pathogene heterozygote Sequenzvariante c.1909G>A (p.Glu637Lys) auf dem Exon 7 in einem der drei wichtigsten LQTS-assoziierten Gene [1], dem KCNH2-Gen. Diese wurde bereits 2002 krankheitsassoziiert beschrieben [2]. Somit war die Diagnose eines hereditären Long-QT-Syndroms Typ 2 (LQTS2) bestätigt.
Nach ausführlicher Diskussion mit den Rhythmologen des Universitätsspitals Zürich stellten wir die Indikation einer sekundärprophylaktischen ICD-Einlage aufgrund der reanimationspflichtigen TdP-Episoden mit Überleben eines Herzstillstandes, auch wenn sich seit der Betablockerprophlaxe keine Anzeichen von TdP mehr zeigten. Im Verlauf blieb die Situation stabil trotz aufgrund von erneuten asthmatischen Beschwerden neu gestarteter Therapie mit Relvar Ellipta® (Fluticason und Vilanterol) und reduzierter Betablockerdosis aufgrund starker Müdigkeit.

Familiengeschichte

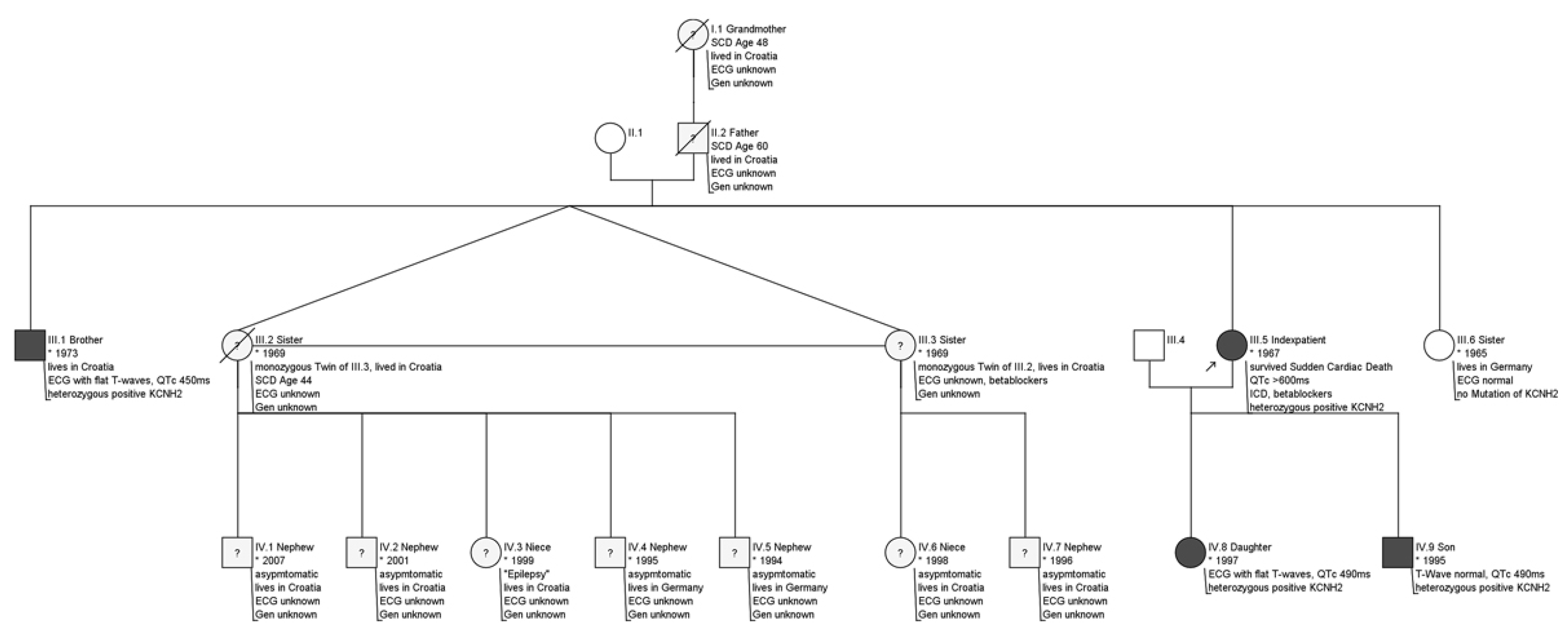
Sowohl die Grossmutter väterlicherseits (mit 48 Jahren) als auch der Vater (mit 60 Jahren) der Patientin sind ungeklärt in Kroatien verstorben. Kurz vor der Hospitalisation unserer Indexpatientin starb auch eine Schwester (III.2) mit 44 Jahren plötzlich (Abbildung 3).
Beide Kinder der Indexpatientin entschieden sich für eine genetische Abklärung. Bei der Tochter (IV.8) wurde ein asymptomatisches LQTS2 (pathogene KCNH2-Variante liegt heterozygot vor) mit abgeflachten T-Wellen und einer QTc-Zeit von bis zu 490 ms festgestellt. Aufgrund der mittleren Risikostufe, ein kardiales Ereignis zu erleiden (Abbildung 4) [3], empfahlen wir wiederholt eine prophylaktische Betablocker-Einnahme, welche die Tochter bis zum heutigen Tag ablehnt. Der Sohn (IV.9) stellte sich ebenfalls als Träger des betroffenen Gens heraus, mit einer QTc-Verlängerung bis zu 490 ms und somit mit einem niedrigen Risiko für ein kardiales Ereignis (Abbildung 4) [3].
Beiden Kindern wurde eine Liste mit QT-Zeit verlängernden Medikamenten abgegeben, die sie zukünftig meiden sollten (http://www.crediblemeds.org).
Es gelang uns ebenfalls, eine Schwester und einen Bruder der Patientin für eine genetische Untersuchung zu gewinnen. Bei der Schwester (III.6) wurden keine Mutationen des betroffenen Gens festgestellt, und auch das EKG war unauffällig. Beim Bruder (III.1) zeigte sich jedoch ein hereditäres LQTS2 (KCNH2-Variante ebenfalls heterozygot vorliegend) mit plumpen T-Wellen im EKG trotz knapp normwertiger QTc-Zeit von 450 ms. Aufgrund fehlender Symptomatik und des niedrigen Risikos wurde keine Therapie empfohlen.
Zukünftig ist es das Ziel, zwei weitere Familienmitglieder aus Kroatien abzuklären: Eine Schwester (III.3), die aus uns unklaren Gründen bereits eine Betablockertherapie erhalten hat, und eine Nichte (IV.3), bei der eine «Epilepsie» diagnostiziert wurde. Dies aufgrund wiederholten Anfällen mit Bewusstseinsverlust beim morgendlichen Klingeln des Weckers. Akustische Signale sind bekannterweise typische Auslöser von Torsades de pointes bei einem kongenitalen LQTS2 [4]. Somit gehen wir davon aus, dass die Nichte ebenfalls eine Mutation des KCNH2-Gens und ein hohes Risiko für ein SCD aufweist.

Diskussion

Anhand dieses Falles zeigt sich einerseits die Problematik, herauszufinden, wann eine seltenere Ursache einer Krankheit abgeklärt werden soll, und andererseits die Wichtigkeit der Familienanamnese. Die korrekte QTcMessung stellt hierbei eine weitere Schwierigkeit dar. Beim rhythmischen EKG ohne Schenkelblock kann mit der Selektion der geeigneten Ableitung (gut abgrenzbare T-Welle) und der Frequenzkorrektur (in aller Regel mit der Bazett-Formel, bei Frequenzen >100/min besser Fridericia-Formel) ein valides Resultat berechnet werden. Anspruchsvoll wird dies bei Arrhythmien (insbesondere Vorhofflimmern) und bei Schenkelblockbildern. Bei einem arrhythmischen EKG bleibt einzig die Messung bei verschiedenen RR-Intervallen mit einer Mittelung der Werte. Beim Linksschenkelblock bietet sich der Abzug von 50% der QRS-Komplexbreite von der gemessenen QT-Zeit oder alternativ die Messung der JT-Zeit an [5]. Die ganze QTcZeit-Problematik wird zusätzlich durch die zeitliche Variabilität der QT-Zeit verstärkt, als Extrembeispiel zeigt sich in unserem Fall die stark verlängerte QTc-Zeit nach der Reanimation von 600 ms gegenüber den 532 ms vor dem Ereignis [6].
Abbildung 5. Die drei häufigsten LQTS-Genotypen.
Abbildung 5. Die drei häufigsten LQTS-Genotypen.
Cardiovascmed 24 w10064 g005
Retrospektiv zeigte sich bei unserer Patientin bereits 2004 eine verlängerte QTc-Zeit ohne Einnahme von Medikanachzukontrollieren. Im Verlauf wurden QT-Zeit-verlängernde Medikamente neu verordnet und darunter eine medikamentöse Ursache der verlängerten QTc-Zeit vermutet, jedoch initial kein Zusammenhang mit den anfallsartigen neurologischen Zuständen erkannt.
Die Inzidenz eines hereditären LQTS liegt bei 1:2000 [1], wobei die normwertige QTc-Zeit sehr unterschiedlich definiert wird. Im Zusammenhang mit LQTS gilt sie in der Literatur je nach Quelle als erhöht bei wiederholten QTc-Messungen über 480 ms oder bereits über 460 ms gemeinsam mit einer anderweitig unerklärlichen Synkope (gemäss den ESC-Guidelines zu ventrikulären Tachykardien 2015 [8]). Die häufigsten Mutationen, die 75% der hereditären LQTS ausmachen [1], sind im KCNQ1-Gen (LQTS1), KCNH2-Gen (LQTS2) und SCN5A-Gen (LQTS3) zu finden. Alle werden autosomal-dominant vererbt. Rhythmusstörungen werden dabei häufig durch einen bestimmten Trigger ausgelöst: beim LQTS1 typischerweise durch sportliche Aktivitäten (insbesondere Schwimmen), beim LQTS3 während des Schlafes oder Ruheperioden und beim LQTS2 durch akustische Reize [7] – ein Phänomen, das bei der Nichte der Patientin vermutlich vorliegt. Zur Abwägung einer prophylaktischen Betablockertherapie bei asymptomatischen Patienten gilt es, das Risiko eines kardialen Ereignisses (Synkope, Herzstillstand oder SCD) abzuwägen. Dies gelingt anhand der QTc-Zeit und des Geschlechts: Bei wie in unserem Fall vorliegendem LQTS2 haben Frauen eine höhere
Wahrscheinlichkeit, ein kardiales Ereignis zu erleiden, als Männer [3]. Bei symptomatischen Patienten mit LQTS 1 oder 2 ist eine Betablockertherapie häufig ausreichend, da beide Typen gut darauf ansprechen. Nach einem überlebten Herzstillstand wird jedoch eine ICD-Implantation empfohlen.
Ebenfalls ist eine ICD-Implantation bei Hochrisikopatienten mit folgenden Kriterien zu erwägen: QTc >500 ms und Anzeichen elektrischer Instabilität, risikoreicher Genotyp (z.B. zwei Mutationen) sowie Frauen mit Genotyp LQTS2 und QTc >500 ms [8].
Klinisch gilt es zu beachten, dass nicht nur eine Verlängerung der QTc-Zeit für die Manifestation eines LQTS spricht, sondern häufig auch Veränderungen in der Morphologie der T-Welle zu beobachten sind: Beim LQTS1 präsentiert sich die T-Welle breitbasig (engl. «broadbased»), beim LQTS2 plump oder biphasisch (engl. «notched») und beim LQTS3 zeigt sich eine lange isoelektrische Linie vor der schmalen T-Welle (engl. «narrowbased») (Tabelle 1) [1]. Ebenfalls ist nicht zu vernachlässigen, dass bei Patienten mit einem kongenitalen LQTS eine grössere Empfindlichkeit gegenüber den allgemein bekannten Auslösern einer langen QT-Zeit vorliegt, sie haben eine geringere «QT-Reserve». Dementsprechend sollten Betroffene genau instruiert werden, unbedingt auf QT-verlängernde Medikamente zu verzichten (http://www.crediblemeds.org). Bei bestimmten Krankheitszuständen wie Infekten, insbesondere gastrointestinaler Natur, sollten sie besonders vorsichtig agieren (Hypokaliämie, Hypomagnesiämie in Kombination Prokinetika und/oder Antibiotika!). Die initiale Akuttherapie beim Auftreten von TdPTachykardien beim Vorliegen eines kongenitalen LQTS ist vergleichbar mit der Therapie bei einem erworbenen LQTS: Infusion von Magnesiumsulfat zur Unterdrückung der frühen Nachdepolarisationen, welche die TdPTachykardien triggern, und Verringerung der renalen/intestinalen Ausscheidung von Kalium durch Magnesium; Absetzen aller QTc-verlängernden Medikamente und Anstreben von hochnormalen Kaliumspiegeln. Bei fehlendem Erfolg mit diesen Massnahmen kommt beim kongenitalen LQTS wie oben erwähnt der Betablocker zum Einsatz, wohingegen beim erworbenen LQTS die Beschleunigung des Grundrhythmus (mittels Isoproterenol-Infusion oder Overdrive-Stimulation mit einem provisorischen Schrittmacher) im Vordergrund steht.

Disclosure statement

AMS erhielt Educational grants über seine Institution von Abbott, Bayer Healthcare, Biosense Webster, Biotronik, Boston Scientific, BMS/Pfizer und Medtronic sowie Speaker fees von Bayer Healthcare, BMS/Pfizer und Daiichi-Sankyo.

References

  1. Tester, D.J. Ackerman, M.J. Genetics of Long QT Syndrom. Houston Methodist DeBakey Cardiovascular Journal. 2014;10(1):29–33. [CrossRef]
  2. Hayashi, K.; Shimizu, M.; Ino, H.; Yamaguchi, M.; Mabuchi, H.; Hoshi, N.; et al. Characterization of a novel missense mutation E637K in the pore-S6 loop of HERG in a patient with long QT syndrome. Cardiovasc Res. 2002, 54, 67–76. [Google Scholar] [CrossRef] [PubMed]
  3. Priori, S.G.; Schwartz, P.J.; Napolitano, C.; Bloise, R.; Ronchetti, E.; Grillo, M.; et al. Risk stratification in the long-QT syndrome. N Engl J Med. 2003, 348, 1866–74. [Google Scholar] [CrossRef] [PubMed]
  4. Wilde, A.A.; Jongbloed, R.J.; Doevendans, P.A.; Düren, D.R.; Hauer, R.N.; van Langen, I.M.; et al. Auditory stimuli as a trigger for arrhythmic events differentiate HERG-related (LQTS2) patients from KVLQT1-related patients (LQTS1). J Am Coll Cardiol. 1999, 33, 327–32. [Google Scholar] [CrossRef] [PubMed]
  5. HBogossian; D Linz, J. Heijman, N. Bimpong-Buta, D. Bandorski, G. Frommeyer, et al. QTc evaluation in patients with bundle branch block. IJC Heart&Vasculature. 2020, 30, 100636.
  6. Anilkumar, A.; Moore, E.J.; Gall, A.J.; Sammut, E.; Barman, P. QTc interval in survivors of out of hospital cardiac arrest. Int J Cardiol. 2021, 323, 118–23. [Google Scholar] [CrossRef] [PubMed]
  7. Schwartz, P.J.; Priori, S.G.; Spazzolini, C.; Moss, A.J.; Vincent, G.M.; Napolitano, C.; et al. Genotype-phenotype correlation in the long-QT syndrome: gene-specific triggers for life-threatening arrhythmias. Circulation. 2001, 103, 89–95. [Google Scholar] [CrossRef] [PubMed]
  8. Priori, S.G.; Blomström-Lundqvist, C.; Mazzanti, A.; Blom, N.; Borggrefe, M.; Camm, J.; et al. Task Force for the Management of Patients with Ventricular Arrhythmias and the Prevention of Sudden Cardiac Death of the European Society of Cardiology (ESC). 2015 ESC Guidelines for the management of patients with ventricular arrhythmias and the prevention of sudden cardiac death. Europace. 2015, 17, 1601–87. [Google Scholar] [PubMed]
Abbildung 1. EKG vom Eintrittstag mit einer signifikant verlängerten QTc-Zeit von 538 ms.
Abbildung 1. EKG vom Eintrittstag mit einer signifikant verlängerten QTc-Zeit von 538 ms.
Cardiovascmed 24 w10064 g001
Abbildung 2. Symbolisches EKG mit Torsade de pointes (das originale EKG der Patientin wurde nicht archiviert).
Abbildung 2. Symbolisches EKG mit Torsade de pointes (das originale EKG der Patientin wurde nicht archiviert).
Cardiovascmed 24 w10064 g002
Abbildung 3. Stammbaum der Patientin mit den aktuell vorhandenen Familiendaten.
Abbildung 3. Stammbaum der Patientin mit den aktuell vorhandenen Familiendaten.
Cardiovascmed 24 w10064 g003
Abbildung 4. Die Risikogruppen wurden anhand der Wahrscheinlichkeiteines ersten kardialen Ereignisses (Synkope, Herzstillstand oder plötzlicher Tod) vor dem Alter von 40 Jahren und vor Therapiebeginn definiert. Eine Wahrscheinlichkeit von 50% oder höher definiert die Hochrisikogruppe, ein Risiko von 30-49% die mittlere Risikogruppe und ein Risiko unter 30% die Niedrigrisikogruppe. Aus: Priori SG, Schwartz PJ, Napolitano C, Bloise R, Ronchetti E, Grillo M, et al. Risk stratification in the long-QT syndrome. N Engl J Med. 2003;348(19):1866–74 [3]. Copyright © 2003 Massachusetts Medical Society. Nachdruck mit Genehmigung der Massachusetts Medical Society.
Abbildung 4. Die Risikogruppen wurden anhand der Wahrscheinlichkeiteines ersten kardialen Ereignisses (Synkope, Herzstillstand oder plötzlicher Tod) vor dem Alter von 40 Jahren und vor Therapiebeginn definiert. Eine Wahrscheinlichkeit von 50% oder höher definiert die Hochrisikogruppe, ein Risiko von 30-49% die mittlere Risikogruppe und ein Risiko unter 30% die Niedrigrisikogruppe. Aus: Priori SG, Schwartz PJ, Napolitano C, Bloise R, Ronchetti E, Grillo M, et al. Risk stratification in the long-QT syndrome. N Engl J Med. 2003;348(19):1866–74 [3]. Copyright © 2003 Massachusetts Medical Society. Nachdruck mit Genehmigung der Massachusetts Medical Society.
Cardiovascmed 24 w10064 g004

Share and Cite

MDPI and ACS Style

Allemann, D.; Saguner, A.M.; Christen, S. Von der Panikattacke zum Kongenitalen Long-QT-Syndrom. Cardiovasc. Med. 2021, 24, w10064. https://doi.org/10.4414/CVM.2021.w10064

AMA Style

Allemann D, Saguner AM, Christen S. Von der Panikattacke zum Kongenitalen Long-QT-Syndrom. Cardiovascular Medicine. 2021; 24(3):w10064. https://doi.org/10.4414/CVM.2021.w10064

Chicago/Turabian Style

Allemann, Denise, Ardan Muammer Saguner, and Stefan Christen. 2021. "Von der Panikattacke zum Kongenitalen Long-QT-Syndrom" Cardiovascular Medicine 24, no. 3: w10064. https://doi.org/10.4414/CVM.2021.w10064

APA Style

Allemann, D., Saguner, A. M., & Christen, S. (2021). Von der Panikattacke zum Kongenitalen Long-QT-Syndrom. Cardiovascular Medicine, 24(3), w10064. https://doi.org/10.4414/CVM.2021.w10064

Article Metrics

Back to TopTop