Twin Threats in Digital Workplace: Technostress and Work Intensification in a Dual-Path Moderated Mediation Model of Employee Health
Highlights
- The study examines how technostress and work intensification, two growing psychosocial hazards in digitalized workplaces, contribute to employee health harm within manufacturing sector.
- By identifying psychological strain mechanisms/pathways (IT strain and exhaustion), the study highlights emerging occupational health risks that directly affect workers’ mental, emotional, and physiological well-being.
- The findings demonstrate that digital and organizational stressors lead to harmful health outcomes such as burnout, anxiety, fatigue, and sleep disruption, underscoring the need for public health interventions to digital-era workplace risks.
- The study provides evidence-based insights for workforce sustainability initiatives that support national goals of creating healthier, psychologically safer workplaces during technological transformation.
- Practitioners can reduce health risks by calibrating workloads, strengthening organizational support systems, and designing user-friendly digital tools that mitigate and minimize strain and exhaustion.
- Policymakers and researchers may use the findings to integrate psychological safety into workplace practices, establish digital well-being standards, and develop occupational stress mitigation guidelines. These insights enable researchers to advance further inquiry into psychosocial risks and support policymakers in introducing evidence-based regulations for technology-intensive sectors.
Abstract
1. Introduction
- How does technostress influence IT strain among manufacturing employees?
- How does IT strain translate into health harm?
- Does user satisfaction moderate the IT strain-health harm relationship?
- How does work intensification generate emotional exhaustion?
- Does emotional exhaustion predict health harm?
- Does organizational support moderate the relationship between exhaustion and health harm?
2. Theoretical Foundation
2.1. Underpinning Theory/Theoretical Foundation
2.2. Operationalization of Variables
2.2.1. Employee Health Harm
2.2.2. Work Intensification
2.2.3. Employee Exhaustion
2.2.4. Organizational Support
2.2.5. Technostress
2.2.6. IT Strain
2.2.7. User Satisfaction
2.3. Relationship Between Variables
2.3.1. Relationship Between Work Intensification and Employee Exhaustion
2.3.2. Relationship Between Employee Exhaustion and Employee Health Harm
2.3.3. Relationship Between Technostress and IT Strain
2.3.4. Relationship Between IT Strain and Employee Health Harm
2.3.5. Relationship Between Work Intensification, Employee Exhaustion, and Health Harm
2.3.6. Relationship Between Technostress, IT Strain, and Health Harm
2.3.7. Relationship Between Organizational Support, Employee Exhaustion, and Health Harm
2.3.8. Relationship Between User Satisfaction, IT Strain, and Health Harm
2.4. Theoretical Framework
3. Research Methodology
3.1. Sampling Strategy
3.2. Measurement of Variables
3.3. Scale Reliability and Pre-Validation
3.4. Data Normality
3.5. Demographics
3.6. Data Analysis and Structural Equation Modeling (SEM)
4. Results
4.1. Measurement Model Assessment (MMA)
4.1.1. Convergent Validity (CV)
| Constructs | Items | Loading | Alpha | CR | AVE |
|---|---|---|---|---|---|
| EX | EX1 | 0.738 | 0.88 | 0.883 | 0.626 |
| EX2 | 0.797 | ||||
| EX3 | 0.83 | ||||
| EX4 | 0.796 | ||||
| EX5 | 0.764 | ||||
| EX6 | 0.818 | ||||
| HH | HH1 | 0.664 | 0.943 | 0.946 | 0.577 |
| HH10 | 0.797 | ||||
| HH11 | 0.801 | ||||
| HH12 | 0.793 | ||||
| HH13 | 0.756 | ||||
| HH14 | 0.652 | ||||
| HH2 | 0.712 | ||||
| HH3 | 0.637 | ||||
| HH4 | 0.76 | ||||
| HH5 | 0.765 | ||||
| HH6 | 0.866 | ||||
| HH7 | 0.848 | ||||
| HH8 | 0.782 | ||||
| HH9 | 0.758 | ||||
| ITS | ITS1 | 0.837 | 0.799 | 0.8 | 0.713 |
| ITS2 | 0.851 | ||||
| ITS3 | 0.846 | ||||
| OS | OS1 | 0.869 | 0.881 | 0.893 | 0.736 |
| OS2 | 0.863 | ||||
| OS3 | 0.87 | ||||
| OS4 | 0.83 | ||||
| RO | RO1 | 0.904 | 0.942 | 0.942 | 0.775 |
| RO2 | 0.874 | ||||
| RO3 | 0.865 | ||||
| RO4 | 0.875 | ||||
| RO5 | 0.872 | ||||
| RO6 | 0.89 | ||||
| TC | TC1 | 0.873 | 0.908 | 0.91 | 0.732 |
| TC2 | 0.814 | ||||
| TC3 | 0.874 | ||||
| TC4 | 0.826 | ||||
| TC5 | 0.888 | ||||
| TD | TD1 | 0.808 | 0.853 | 0.857 | 0.695 |
| TD2 | 0.85 | ||||
| TD3 | 0.866 | ||||
| TD4 | 0.809 | ||||
| TI | TI1 | 0.907 | 0.92 | 0.924 | 0.806 |
| TI2 | 0.892 | ||||
| TI3 | 0.873 | ||||
| TI4 | 0.918 | ||||
| TO | TO1 | 0.827 | 0.863 | 0.8 64 | 0.647 |
| TO2 | 0.81 | ||||
| TO3 | 0.795 | ||||
| TO4 | 0.757 | ||||
| TO5 | 0.831 | ||||
| US | US1 | 0.782 | 0.867 | 0.925 | 0.703 |
| US2 | 0.872 | ||||
| US3 | 0.828 | ||||
| US4 | 0.87 | ||||
| WI | 0.912 | 0.839 | 0.725 | ||
| TS | 0.874 | 0.768 | 0.526 |
4.1.2. Discriminant Validity (DV)
4.2. Structural Model Assessment (SMA)
4.2.1. Path Analysis
4.2.2. Valuation of the Coefficient of Determination (R2)
4.2.3. Assessment of the Effect Size (f2)
4.2.4. Summary of Findings
5. Discussion
5.1. Theoretical Implications
5.2. Practical Implications
5.3. Limitations
5.4. Future Research Directions
6. Conclusions
Author Contributions
Funding
Institutional Review Board Statement
Informed Consent Statement
Data Availability Statement
Conflicts of Interest
References
- Tarafdar, M.; Cooper, C.L.; Stich, J.-F. The technostress trifecta—Techno eustress, techno distress and design: Theoretical directions and an agenda for research. Inf. Syst. J. 2017, 29, 6–42. [Google Scholar] [CrossRef]
- Alhammadi, A.; Bani-Melhem, S.; Mohd-Shamsudin, F.; Karrani, M.A.; Hamouche, S. Artificial intelligence and employee well-being: Balancing Technological Progressions with Human-Centric Workplace Strategies, a Research Agenda. East Afr. J. Inf. Technol. 2024, 7, 355–365. [Google Scholar] [CrossRef]
- David, J.T. Business Models and Dynamic Capabilities. Long Range Plan. 2018, 51, 40–49. [Google Scholar] [CrossRef]
- Sony, M.; Naik, S. Industry 4.0 integration with socio-technical systems theory: A systematic review and proposed theoretical model. Technol. Soc. 2020, 61, 101248. [Google Scholar] [CrossRef]
- Mazmanian, M.; Orlikowski, W.J.; Yates, J. The autonomy paradox: The implications of mobile email devices for knowledge professionals. Organ. Sci. 2013, 24, 1337–1357. [Google Scholar] [CrossRef]
- Mariappanadar, S. Health harm of work from the sustainable HRM perspective: Scale development and validation. Int. J. Manpow. 2016, 37, 924–944. [Google Scholar] [CrossRef]
- Ragu-Nathan, T.S.; Tarafdar, M.; Ragu-Nathan, B.S.; Tu, Q. The consequences of technostress for end users in organizations: Conceptual development and empirical validation. Inf. Syst. Res. 2008, 19, 417–433. [Google Scholar] [CrossRef]
- Macky, K.; Boxall, P. High-involvement work processes, work intensification and employee well-being: A study of New Zealand worker experiences. Asia Pac. J. Hum. Resour. 2008, 46, 38–55. [Google Scholar] [CrossRef]
- Maslach, C.; Schaufeli, W.B.; Leiter, M.P. Job burnout. Annu. Rev. Psychol. 2001, 52, 397–422. [Google Scholar] [CrossRef]
- Sun, J.; Shen, H.; Ibn-Ul-Hassan, S.; Riaz, A.; Domil, A.E. The association between digitalization and mental health: The mediating role of wellbeing at work. Front. Psychiatry 2022, 13, 934357. [Google Scholar] [CrossRef] [PubMed] [PubMed Central]
- Wang, B.; Liu, Y.; Qian, J.; Parker, S.K. Achieving effective remote working during the COVID-19 pandemic: A work design perspective. Appl. Psychol. 2020, 70, 16–59. [Google Scholar] [CrossRef] [PubMed]
- Hobfoll, S.E. Conservation of resources: A new attempt at conceptualizing stress. Am. Psychol. 1989, 44, 513–524. [Google Scholar] [CrossRef] [PubMed]
- Ayyagari, R.; Grover, V.; Purvis, R. Technostress: Technological antecedents and implications. MIS Q. 2011, 35, 831–858. [Google Scholar] [CrossRef]
- Hobfoll, S.E.; Halbesleben, J.; Neveu, J.-P.; Westman, M. Conservation of resources in the organizational context: The reality of resources and their consequences. Annu. Rev. Organ. Psychol. Organ. Behav. 2018, 5, 103–128. [Google Scholar] [CrossRef]
- Schaufeli, W.B.; Bakker, A.B. Job demands, job resources, and their relationship with burnout and engagement: A multi-sample study. J. Organ. Behav. 2004, 25, 293–315. [Google Scholar] [CrossRef]
- Salanova, M.; Llorens, S.; Cifre, E. The dark side of technologies: Technostress among users of information and communication technologies. Int. J. Psychol. 2013, 48, 422–436. [Google Scholar] [CrossRef]
- Manderbacka, K.; Lundberg, O.; Martikainen, P. Do risk factors and health behaviours contribute to self-ratings of health? Soc. Sci. Med. 1999, 48, 1713–1720. [Google Scholar] [CrossRef]
- Engel, G.L. The need for a new medical model: A challenge for biomedicine. Science 1977, 196, 129–136. [Google Scholar] [CrossRef]
- Leka, S.; Griffiths, A.; Cox, T. Work Organisation and Stress: Systematic Problem Approaches for Employers, Managers and Trade Union Representatives; World Health Organization: Geneva, Switzerland, 2023. [Google Scholar]
- Boxall, P.; Macky, K. High-involvement work processes, work intensification and employee well-being. Work Employ. Soc. 2014, 28, 963–984. [Google Scholar] [CrossRef]
- Leymann, H.; University of Stockholm; National Institute of Occupational Health. Mobbing and psychological terror at workplaces. Violence Vict. 1990, 5, 119–126. [Google Scholar] [CrossRef]
- Naseer, S.; Raja, U.; Syed, F.; Baig, M.U.A. When and why organizational cynicism leads to CWBs. Pers. Rev. 2020, 50, 90–107. [Google Scholar] [CrossRef]
- Raqeeb, A. Retention and Retention Strategies in Technology Driven Work Context. 11 April 2024. Available online: https://osuva.uwasa.fi/items/6be64adc-573c-4d20-9d28-874ef9ef1e87 (accessed on 11 November 2025).
- Barley, S.R.; Meyerson, D.E.; Grodal, S. E-mail as a source and symbol of stress. Organ. Sci. 2011, 22, 887–906. [Google Scholar] [CrossRef]
- Mark, G.; Gudith, D.; Klocke, U. The cost of interrupted work. In Proceedings of the SIGCHI Conference on Human Factors in Computing Systems, Florence, Italy, 5–10 April 2008; Association for Computing Machinary: New York, NY, USA, 2008. [Google Scholar] [CrossRef]
- Sandoval-Reyes, J.; Restrepo-Castro, J.C.; Duque-Oliva, J. Work intensification and psychological detachment: The mediating role of job resources in health service workers. Int. J. Environ. Res. Public Health 2021, 18, 12228. [Google Scholar] [CrossRef] [PubMed]
- Hardy, J.H., III; Gibson, C.; Sloan, M.; Carr, A. Are applicants more likely to quit longer assessments? Examining the effect of assessment length on applicant attrition behavior. J. Appl. Psychol. 2017, 102, 1148–1158. [Google Scholar] [CrossRef]
- Suggala, S.; Thomas, S.; Kureshi, S. Impact of Workplace Bullying on Employees’ Mental Health and Self-Worth. In The Palgrave Handbook of Workplace Well-Being; Springer: Berlin/Heidelberg, Germany, 2021. [Google Scholar] [CrossRef]
- Tanwar, K.; Kumar, A. Employer brand, person-organisation fit and employer of choice. Pers. Rev. 2019, 48, 799–823. [Google Scholar] [CrossRef]
- Hudiburg, R.A. Psychology of Computer Use: VII. Measuring Technostress: Computer-Related Stress. Psychol. Rep. 1989, 64, 767–772. [Google Scholar] [CrossRef]
- Brod, C. Technostress: The Human Cost of the Computer Revolution; Addison-Wesley: Boston, MA, USA, 1984. [Google Scholar]
- Gong, Z.; Sun, F.; Li, X. Perceived overqualification, emotional exhaustion, and creativity: A moderated-mediation model based on effort–reward imbalance theory. Int. J. Environ. Res. Public Health 2021, 18, 11367. [Google Scholar] [CrossRef]
- Wang, Y. Exploring the impact of workload, organizational support, and work engagement on teachers’ psychological wellbeing: A structural equation modeling approach. Front. Psychol. 2023, 14, 1345740. [Google Scholar] [CrossRef]
- Bobbio, A.; Bellan, M.; Manganelli, A.M. Empowering leadership, perceived organizational support, trust, and job burnout for school principals. J. Educ. Adm. 2012, 50, 655–676. [Google Scholar] [CrossRef]
- Leung, M.Y.; Chan, Y.S.; Yu, J. Preventing construction worker injury incidents through the management of personal stress and organizational stressors. Accid. Anal. Prev. 2008, 40, 1659–1665. [Google Scholar] [CrossRef]
- Bélanger, F.; Crossler, R.E. Privacy in the digital age: A review of information privacy research in information systems. MIS Q. 2011, 35, 1017–1042. [Google Scholar] [CrossRef]
- Ahuja, M.K.; Thatcher, J.B. Moving beyond intentions and toward the theory of trying: Effects of work environment and gender on post-adoption information technology use. MIS Q. 2005, 29, 427–459. [Google Scholar] [CrossRef]
- Bloom, N.; Garicano, L.; Sadun, R.; Van Reenen, J. The distinct effects of information technology and communication technology on firm organization. Manag. Sci. 2014, 60, 2859–2885. [Google Scholar] [CrossRef]
- Tarafdar, M.; Tu, Q.; Ragu-Nathan, T.S. Impact of technostress on end-user satisfaction and performance. J. Manag. Inf. Syst. 2010, 27, 303–334. [Google Scholar] [CrossRef]
- Srivastava, S.C.; Chandra, S.; Shirish, A. Technostress creators and job outcomes: Theorising the moderating influence of personality traits. Inf. Syst. J. 2015, 25, 355–401. [Google Scholar] [CrossRef]
- Cenfetelli, R.T.; Schwarz, A. Identifying and testing the inhibitors of technology usage intentions. Inf. Syst. Res. 2011, 22, 808–823. [Google Scholar] [CrossRef]
- Gong, Y.; Han, J.; Cheung, S.Y.; Wu, J. The impact of green HRM on employee technostress: The moderating role of emotional intelligence in digital leadership in the banking sector. Int. J. Innov. Res. Sci. Stud. 2025, 8, 4035–4045. [Google Scholar] [CrossRef]
- Nimrod, G. Technostress: Measuring a new threat to well-being in later life. Aging Ment. Health 2018, 22, 1080–1087. [Google Scholar] [CrossRef]
- Tarafdar, M.; Stich, J.-F.; Maier, C.; Laumer, S. Techno-eustress creators: Conceptualization and empirical validation. Inf. Syst. J. 2024, 34, 2097–2131. [Google Scholar] [CrossRef]
- Derks, D.; van Mierlo, H.; Schmitz, E.B. A diary study on work-related smartphone use, psychological detachment and exhaustion: Examining the role of the perceived segmentation norm. J. Occup. Health Psychol. 2014, 19, 74–84. [Google Scholar] [CrossRef]
- DeLone, W.H.; McLean, E.R. The DeLone and McLean model of information systems success: A ten-year update. J. Manag. Inf. Syst. 2003, 19, 9–30. [Google Scholar] [CrossRef]
- Henly, J.R.; Lambert, S.J. Unpredictable work timing in retail jobs: Implications for employee work–life outcomes. Ind. Labor Relat. Rev. 2014, 67, 986–1016. [Google Scholar] [CrossRef]
- Bakker, A.B.; Demerouti, E. Job demands–resources theory: Taking stock and looking forward. J. Occup. Health Psychol. 2017, 22, 273–285. [Google Scholar] [CrossRef] [PubMed]
- Danna, K.; Griffin, R.W. Health and well-being in the workplace: A review and synthesis of the literature. J. Manag. 1999, 25, 357–384. [Google Scholar] [CrossRef]
- Asliyah, T.D.L.; Andana, M.D.R.; Herlina, M.G.; Arintoko, M.F. Exploring the impact of artificial intelligence technology on work engagement: The mediating role of health harm in the workplace. Afr. J. Biomed. Res. 2024, 27, 779–789. Available online: https://africanjournalofbiomedicalresearch.com/index.php/AJBR/article/view/2924 (accessed on 12 November 2025).
- Day, A.; Paquet, S.; Scott, N.; Hambley, L. Perceived information and communication technology (ICT) demands on employee outcomes: The moderating effect of organizational ICT support. J. Occup. Health Psychol. 2012, 17, 473–491. [Google Scholar] [CrossRef]
- Niazi, A.; Memon, M.A.; Amjad, K. Work intensification: A systematic review of studies from 1989 to 2022. Work 2022, 77, 253–267. [Google Scholar] [CrossRef]
- Sarfraz, M.; Qun, W.; Sarwar, A.; Abdullah, M.I.; Imran, M.K.; Shafique, I. Mitigating effect of perceived organizational support on stress in the presence of workplace ostracism in the Pakistani nursing sector. Psychol. Res. Behav. Manag. 2019, 12, 839–849. [Google Scholar] [CrossRef]
- Ryan, R.M.; Deci, E.L. Self-determination theory and the facilitation of intrinsic motivation, social development, and well-being. Am. Psychol. 2000, 55, 68–78. [Google Scholar] [CrossRef]
- Parker, S.K.; Williams, H.M.; Turner, N. Modeling the antecedents of proactive behavior at work. J. Appl. Psychol. 2006, 91, 636–652. [Google Scholar] [CrossRef]
- Saunders, M.; Lewis, P.; Thornhill, A. Research Methods for Business Students, 8th ed.; Pearson Education Limited.: London, UK, 2019. [Google Scholar]
- Saunders, M.; Lewis, P.; Thornhill, A. Research Methods for Business Students, 7th ed.; Pearson Education Limited.: London, UK, 2016. [Google Scholar]
- Sekaran, U.; Bougie, R. Research Methods for Business: A Skill Building Approach, 7th ed.; Wiley: Hoboken, NJ, USA, 2016. [Google Scholar]
- Fowler, F.J. Survey Research Methods, 4th ed.; Sage: London, UK, 2009. [Google Scholar]
- Dillman, D.A. Mail and Internet Surveys: The Tailored Design Method, 2nd ed.; Wiley: Hoboken, NJ, USA, 2011. [Google Scholar]
- Etikan, I.; Musa, S.A.; Alkassim, R.S. Comparison of convenience sampling and purposive sampling. Am. J. Theor. Appl. Stat. 2016, 5, 1–4. [Google Scholar] [CrossRef]
- Hair, J.F.; Hult, G.T.M.; Ringle, C.M.; Sarstedt, M. A Primer on Partial Least Squares Structural Equation Modeling (PLS-SEM), 2nd ed.; Sage: London, UK, 2017. [Google Scholar]
- Sarstedt, M.; Bengart, P.; Shaltoni, A.M.; Lehmann, S. The use of sampling methods in advertising research: A gap between theory and practice. Int. J. Advert. 2016, 37, 650–663. [Google Scholar] [CrossRef]
- Rea, L.M.; Parker, R.A. Designing and Conducting Survey Research: A Comprehensive Guide, 4th ed.; Jossey-Bass: San Francisco, CA, USA, 2014. [Google Scholar]
- Sue, V.M.; Ritter, L.A. Conducting Online Surveys, 2nd ed.; Sage: London, UK, 2012. [Google Scholar]
- Gölgeci, I.; Kuivalainen, O. Does social capital matter for supply chain resilience? Empirical evidence from an emerging market. J. Bus. Res. 2020, 109, 130–143. [Google Scholar] [CrossRef]
- Cohen, J. A power primer. Psychol. Bull. 1992, 112, 155–159. [Google Scholar] [CrossRef] [PubMed]
- Demerouti, E.; Bakker, A.B.; Nachreiner, F.; Schaufeli, W.B. The job demands-resources model of burnout. J. Appl. Psychol. 2003, 86, 499–512. [Google Scholar] [CrossRef]
- Tarafdar, M.; Tu, Q.; Ragu-Nathan, B.S.; Ragu-Nathan, T.S. The impact of technostress on role stress and productivity. J. Manag. Inf. Syst. 2007, 24, 301–328. [Google Scholar] [CrossRef]
- Turel, O. Quitting the use of a habituated hedonic information system: A theoretical model and empirical examination of Facebook users. Eur. J. Inf. Syst. 2014, 24, 431–446. [Google Scholar] [CrossRef]
- Haar, J.M. Testing a new measure of work–life balance: A study of parent and non-parent employees from New Zealand. Int. J. Hum. Resour. Manag. 2013, 24, 3305–3324. [Google Scholar] [CrossRef]
- Stankevičiūtė, Ž.; Kunskaja, S. Strengthening of work-life balance while working remotely in the context of COVID-19 pandemic. Hum. Syst. Manag. 2021, 41, 221–235. [Google Scholar] [CrossRef]
- Hair, J.F. Research methods for business. Educ.+ Train. 2007, 49, 336–337. [Google Scholar] [CrossRef]
- Munro, B.H. Statistical Methods for Health Care Research; Lippincott Williams & Wilkins: Philadelphia, PA, USA, 1986. [Google Scholar]
- Tabachnick, B.G.; Fidell, L.S. Experimental Designs Using ANOVA. 2006. Available online: https://www.researchgate.net/profile/Barbara-Tabachnick/publication/259465542_Experimental_Designs_Using_ANOVA/links/5e6bb05f92851c6ba70085db/Experimental-Designs-Using-ANOVA.pdf (accessed on 12 November 2025).
- Henseler, J.; Ringle, C.M.; Sinkovics, R.R. The use of partial least squares path modeling in international marketing. In Advances in International Marketing; Emerald Publishing: Leeds, UK, 2009; pp. 277–319. [Google Scholar] [CrossRef]
- Hair, J.F.; Sarstedt, M.; Ringle, C.M.; Mena, J.A. An assessment of the use of partial least squares structural equation modeling in marketing research. J. Acad. Mark. Sci. 2014, 40, 414–433. [Google Scholar] [CrossRef]
- Henseler, J.; Ringle, C.M.; Sarstedt, M. Testing measurement invariance of composites using partial least squares. Int. Mark. Rev. 2016, 33, 405–431. [Google Scholar] [CrossRef]
- Fornell, C.; Larcker, D.F. Evaluating Structural Equation Models with Unobservable Variables and Measurement Error. J. Mark. Res. 1981, 18, 39–50. [Google Scholar] [CrossRef]
- Chin, W.W. The Partial Least Squares Approach for Structural Equation Modeling. Modern Methods for Business Research. 1998. Available online: https://psycnet.apa.org/record/1998-07269-010 (accessed on 12 November 2025).
- Clark, L.A.; Watson, D. Constructing validity: Basic issues in objective scale development. Psychological Assessment 1995, 7, 309–319. [Google Scholar] [CrossRef]
- Kline, R.B. Principles and Practice of Structural Equation Modeling, 3rd ed.; The Guilford Press: New York, NY, USA, 2011. [Google Scholar]
- Gold, A.H.; Malhotra, A.; Segars, A.H. Knowledge Management: An organizational capabilities perspective. J. Assoc. Inf. Syst. 2001, 7, 185–214. [Google Scholar] [CrossRef]
- Chin, W.W. How to write up and report PLS analyses. In Handbook of Partial Least Squares; Vinzi, V.E., Chin, W.W., Henseler, J., Wang, H., Eds.; Springer: Berlin/Heidelberg, Germany, 2010; pp. 655–690. [Google Scholar]
- Cohen, J. Statistical Power Analysis for the Behavioral Sciences; Routledge: New York, NY, USA, 2013. [Google Scholar] [CrossRef]
- Coelho, F.; Augusto, M.; Lages, L.F. Contextual factors and the creativity of frontline employees: The mediating effects of role stress and intrinsic motivation. J. Retail. 2011, 87, 31–45. [Google Scholar] [CrossRef]
- Kurtessis, J.N.; Eisenberger, R.; Ford, M.T.; Buffardi, L.C.; Stewart, K.A.; Adis, C.S. Perceived organizational support: A meta-analytic evaluation of organizational support theory. J. Manag. 2017, 43, 1854–1884. [Google Scholar] [CrossRef]
- Dewa, C.S.; Thompson, A.H.; Jacobs, P. The association of treatment of depressive episodes and work productivity. Can. J. Psychiatry 2004, 49, 554–561. [Google Scholar] [CrossRef]
- Burton, W.N.; Chen, C.Y.; Conti, D.J.; Schultz, A.B.; Edington, D.W. The association of health status, worksite fitness center participation, and two measures of productivity. J. Occup. Environ. Med. 2006, 48, 292–301. [Google Scholar] [CrossRef]
- Deci, E.L.; Ryan, R.M. Intrinsic Motivation and Self-Determination in Human Behavior; Springer Science & Business Media: Berlin/Heidelberg, Germany, 1985. [Google Scholar]








| Demographic Values | Categories | Frequency | Percentage |
|---|---|---|---|
| Gender | Male | 189 | 75.6 |
| Female | 63 | 24.4 | |
| Age | Under 30 Years | 6 | 2.38 |
| 31–45 Years | 30 | 12 | |
| 46–60 Years | 191 | 75.79 | |
| 60+ Years | 25 | 10 | |
| Education | Bachelor’s | 48 | 19.05 |
| Master’s | 191 | 75.79 | |
| Doctorate | 13 | 5.16 | |
| Employment | Managerial | 160 | 63.5 |
| Mid-Level Employees | 92 | 36.5 | |
| Service | 6–10 Years | 7 | 2.8 |
| 11–15 Years | 27 | 10.71 | |
| 16–20 Years | 185 | 73.41 | |
| 20+ Years | 33 | 13.09 |
| EX | HH | ITS | OS | RO | TC | TD | TI | TO | US | |
|---|---|---|---|---|---|---|---|---|---|---|
| EX | ||||||||||
| HH | 0.68 | |||||||||
| ITS | 0.474 | 0.639 | ||||||||
| OS | 0.537 | 0.298 | 0.222 | |||||||
| RO | 0.38 | 0.207 | 0.45 | 0.316 | ||||||
| TC | 0.045 | 0.067 | 0.097 | 0.08 | 0.246 | |||||
| TD | 0.249 | 0.121 | 0.189 | 0.38 | 0.532 | 0.181 | ||||
| TI | 0.393 | 0.2 | 0.391 | 0.273 | 0.835 | 0.226 | 0.483 | |||
| TO | 0.149 | 0.103 | 0.246 | 0.09 | 0.374 | 0.398 | 0.208 | 0.335 | ||
| US | 0.096 | 0.191 | 0.138 | 0.156 | 0.08 | 0.099 | 0.087 | 0.109 | 0.102 |
| EX | HH | ITS | OS | TS | US | WI | |
|---|---|---|---|---|---|---|---|
| EX | |||||||
| HH | 0.68 | ||||||
| ITS | 0.474 | 0.639 | |||||
| OS | 0.537 | 0.298 | 0.222 | ||||
| TS | 0.26 | 0.167 | 0.33 | 0.199 | |||
| US | 0.096 | 0.191 | 0.138 | 0.156 | 0.144 | ||
| WI | 0.38 | 0.201 | 0.405 | 0.391 | 0.64 | 0.095 |
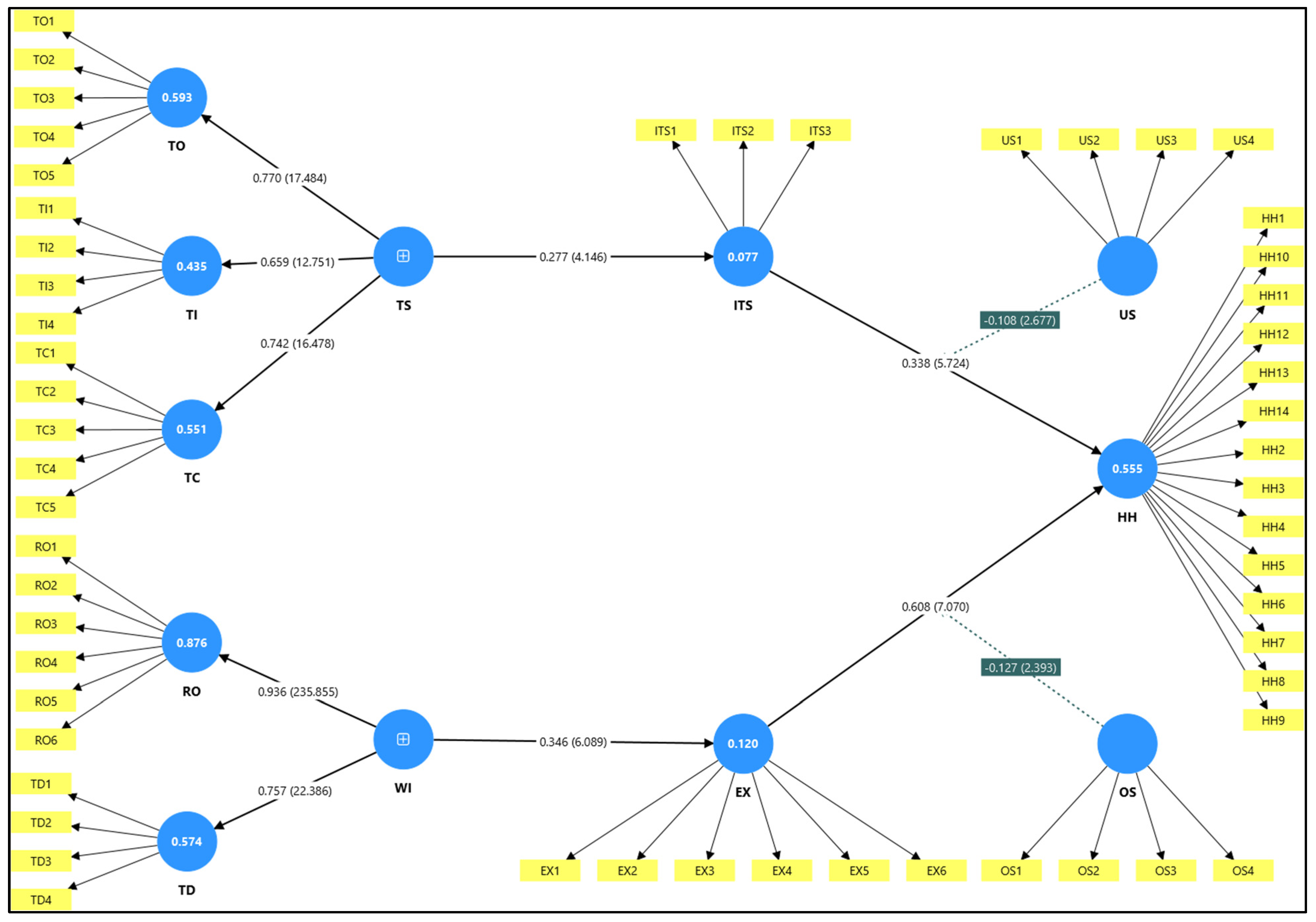
| Hypothesis | Path | Beta Value | SD | t Value | p Value | LLCI | ULCI | Decision |
|---|---|---|---|---|---|---|---|---|
| H1 | WI ≥ EX | 0.346 | 0.057 | 6.089 | 0 | 0.249 | 0.437 | Supported |
| H2 | EX ≥ HH | 0.608 | 0.086 | 7.07 | 0 | 0.482 | 0.77 | Supported |
| H3 | TS ≥ ITS | 0.277 | 0.067 | 4.146 | 0 | 0.17 | 0.389 | Supported |
| H4 | ITS ≥ HH | 0.338 | 0.059 | 5.724 | 0 | 0.233 | 0.435 | Supported |
| H5 | WI ≥ EX ≥ HH | 0.21 | 0.044 | 4.735 | 0 | 0.145 | 0.286 | Supported |
| H6 | TS ≥ ITS ≥ HH | 0.094 | 0.026 | 3.662 | 0 | 0.057 | 0.141 | Supported |
| H7 | OS × EX ≥ HH | −0.127 | 0.053 | 2.393 | 0.009 | −0.226 | −0.047 | Supported |
| H8 | US × ITS ≥ HH | −0.108 | 0.04 | 2.677 | 0.004 | −0.172 | −0.036 | Supported |
| Construct | R2 | Effect |
|---|---|---|
| EX | 0.12 | Weak |
| HH | 0.555 | Moderate |
| ITS | 0.077 | Weak |
| Predictor → Outcome | f2 | Effect |
|---|---|---|
| WI ≥ EX | 0.136 | Small to Medium |
| EX ≥ HH | 0.306 | Medium to Large |
| TS ≥ ITS | 0.083 | Small |
| ITS ≥ HH | 0.203 | Medium |
| Hypotheses | Decision | |
|---|---|---|
| H1 | Work intensification has a significant positive effect on employee exhaustion. | Supported |
| H2 | Employee exhaustion has a significant positive effect on employee health harm. | Supported |
| H3 | Technostress has a significant positive effect on IT strain. | Supported |
| H4 | IT strain has a significant positive effect on employee health harm. | Supported |
| H5 | Employee exhaustion mediates the relationship between work intensification and employee health harm. | Supported |
| H6 | IT strain mediates the relationship between technostress and employee health harm. | Supported |
| H7 | Organizational support moderates the relationship between employee exhaustion and health harm such that the relationship is weaker when organizational support is high. | Supported |
| H8 | User satisfaction moderates the relationship between IT strain and employee health harm such that the relationship is weaker when user satisfaction is high. | Supported |
Disclaimer/Publisher’s Note: The statements, opinions and data contained in all publications are solely those of the individual author(s) and contributor(s) and not of MDPI and/or the editor(s). MDPI and/or the editor(s) disclaim responsibility for any injury to people or property resulting from any ideas, methods, instructions or products referred to in the content. |
© 2025 by the authors. Licensee MDPI, Basel, Switzerland. This article is an open access article distributed under the terms and conditions of the Creative Commons Attribution (CC BY) license (https://creativecommons.org/licenses/by/4.0/).
Share and Cite
Malik, M.J.N.; Ali, M.; Malik, A.; Malik, S. Twin Threats in Digital Workplace: Technostress and Work Intensification in a Dual-Path Moderated Mediation Model of Employee Health. Int. J. Environ. Res. Public Health 2025, 22, 1856. https://doi.org/10.3390/ijerph22121856
Malik MJN, Ali M, Malik A, Malik S. Twin Threats in Digital Workplace: Technostress and Work Intensification in a Dual-Path Moderated Mediation Model of Employee Health. International Journal of Environmental Research and Public Health. 2025; 22(12):1856. https://doi.org/10.3390/ijerph22121856
Chicago/Turabian StyleMalik, Muhammad Jawwad Nasir, Mubashar Ali, Asad Malik, and Shamir Malik. 2025. "Twin Threats in Digital Workplace: Technostress and Work Intensification in a Dual-Path Moderated Mediation Model of Employee Health" International Journal of Environmental Research and Public Health 22, no. 12: 1856. https://doi.org/10.3390/ijerph22121856
APA StyleMalik, M. J. N., Ali, M., Malik, A., & Malik, S. (2025). Twin Threats in Digital Workplace: Technostress and Work Intensification in a Dual-Path Moderated Mediation Model of Employee Health. International Journal of Environmental Research and Public Health, 22(12), 1856. https://doi.org/10.3390/ijerph22121856

