Bibliometric Analysis of the Evolution and Distribution of Research on Analytical Methods for Climate-Sensitive Infectious Diseases in Latin America and the Caribbean
Abstract
1. Introduction
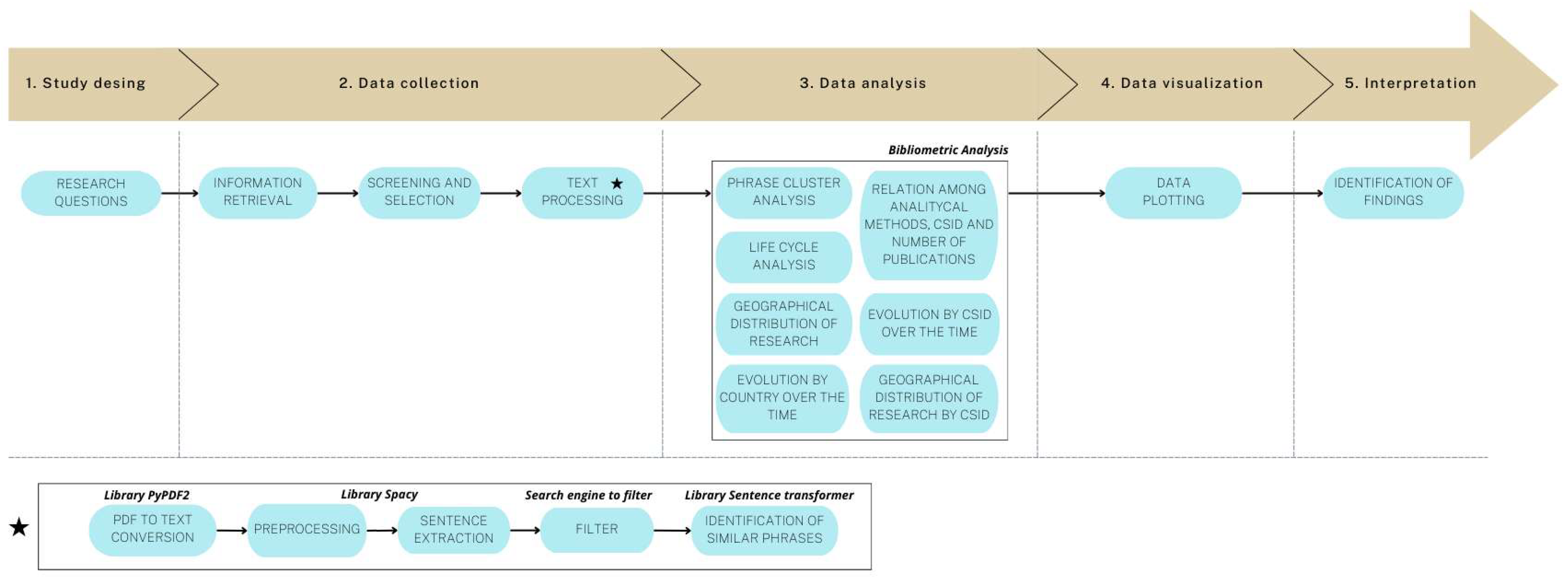
2. Methods
2.1. Study Design
2.2. Data Collection
2.3. Data Analysis and Visualization
2.3.1. Phrase-Cluster Analysis
2.3.2. Life-Cycle Analysis
2.3.3. Geographical Distribution of Research
2.3.4. Evolution by Region over Time
2.3.5. Evolution of CSID Research over Time
2.3.6. Geographical Distribution of Research by CSID
2.3.7. Relationship Between Analytical Methods, CSID, and Number of Publications
3. Results
3.1. Life-Cycle Analysis
3.2. Geographical Distribution of Research
4. Discussion
5. Conclusions
Author Contributions
Funding
Institutional Review Board Statement
Informed Consent Statement
Data Availability Statement
Conflicts of Interest
Appendix A. Search Strategies Scopus
| Characteristic | Report |
| Type of search | New |
| Database | SCOPUS |
| Platform | SCOPUS |
| Search date | 13 December 2023 |
| Date range for the search | 2015–Current |
| Search strategy | (TITLE-ABS-KEY(vector-borne OR “vector borne” OR “vector transmission” OR mosquito-borne OR aedes-borne OR “Aedes aegypti” OR aedes OR leishmania* OR “Chaga* disease” OR trypanosom* OR chaga* OR dengue* OR “Breakbone Fever” OR “yellow fever*” OR “fiebre amarilla” OR malaria OR plasmodium OR “Marsh fever” OR zikv OR zika OR chikungunya OR waterborne OR “water*borne” OR foodborne OR “food*borne” OR “feed*borne” OR shigell* OR “escherichia coli” OR e.coli OR “e coli” OR “e*coli” OR campylobacter OR salmonell* OR typhoid OR paratyphoid OR amoebiasis OR “Amebic Dysentery” OR dysenteries OR ameb* OR soilborne OR “soil*borne” OR tuberculos* OR “Kochs Disease” OR influenza OR “Antimicrobial resistanc*” OR rotavirus OR (“Climate sensitive” W/5 disease*) OR (“Climate sensitive” W/5 infect*) OR (“Climate sensitive” W/5 illness*) OR (Climate-sensitive W/5 disease*) OR (Climate-sensitive W/5 infect*) OR (Climate-sensitive W/5 illness*) OR (Climat* W/5 disease*) OR (Climat* W/5 infect*) OR (Climat* W/5 illness*) OR (Climat* W/5 sensitiv*) OR csid* OR csd* OR “Entamoeba histolytica” OR pneumococ* OR streptococc* OR varicella-zoster OR herpesvir* OR herpes OR varicellae OR chickenpox OR “VZ Virus” OR measles OR rubeola OR morbilli* OR cholera OR norovirus OR onchoce* OR echinococ* OR helminth* OR “Ascaris lumbricoide*” OR “Trichuris trichiura” OR hookworms OR schistosom* OR meningi* OR Tickborne OR Tick*borne OR “tick borne” OR Cysticerc* OR Cisticercos* OR coenur* OR epidemic* OR pandemic*) AND TITLE-ABS-KEY((management* W/5 informa*) OR (system* W/5 informa*) OR (integration W/5 system*) OR (model* W/5 system*) OR (spatiotemporal W/3 model*) OR (Health* W/5 Informa*) OR (data W/3 system*) OR “Decision Support System” OR “computer-based model*” OR (digital* W/3 tool*) OR (internet* W/5 data) OR GIS* OR “geographical information system*” OR (Information W/5 System*) OR (geo* W/3 system*) OR forecast* OR “geos* data” OR (epidemiolog* W/3 assessment) OR “early warning system*” OR EWS OR “Early Warning and Response System*” OR EWARS OR “regional data shar*” OR “big data” OR bigdata OR “machine learning” OR “artificial intelligence” OR AI OR “deep learning” OR “data mining” OR “predic* analys*” OR modelling OR “neural network” OR software* OR simulation* OR (dynamic W/3 anal*) OR (multicriter* W/5 evaluation*)) AND TITLE-ABS-KEY(climat* OR weather OR meteorolog* OR “atmospheric condition*” OR “Climate change” OR “changing climate” OR “climate-informed” OR “global change” OR “cambio clim*tico” OR (Clima* W/5 epidemiolog*) OR (Clima* W/5 modelling) OR (clima* W/5 data) OR (clima* W/5 system*) OR (clima* W/5 service*) OR (clima* W/5 partnership) OR (clima* W/5 health*) OR (clima* W/5 forecast*) OR (clima* W/5 informa*) OR “Extreme weather event” OR Cyclone OR “Extreme weather” OR Flood* OR “Heat wave” OR Hurricane OR Storm OR Moisture OR Altitude OR “Dew point” OR Humid* OR “Saturation deficit” OR “Soil moisture” OR Oscillation* OR “La Ni*a” OR “El Ni*o” OR “North Atlantic Oscillation” OR “Pacific Decadal Oscillation” OR ENSO OR ENOS OR “Partic* matter” OR Dust* OR Turbidity OR Rain* OR Drought OR “Heavy rain” OR “High rainfall” OR Monsoon OR Precipitation OR “Annual rainfall” OR Runoff OR Wet* OR temperature* OR Freezing OR “Warm years” OR Warm* OR Winter OR Wind* OR NDVI OR Salinity OR deforestation OR drought OR adaptation OR variability) AND TITLE-ABS(“Latin America” OR “South America” OR “Central America” OR “Caribbean” OR “Am*rica Latina” OR latin* OR “Am*rica do Sul” OR “Am*rica Central” OR Caribe OR Aruba OR Argentina OR “Antigua y Barbuda” OR “Ant*gua * Barbuda” OR Bahamas OR Belize OR Bol*via OR Bra*il OR Barbados OR Chile OR Colombia OR “Costa Rica” OR Cuba OR “Ilhas Cayman” OR “Cayman Islands” OR Dominica* OR E*uador OR Granada OR Grenada OR Guatemala OR Guiana OR Guyana OR Honduras OR Haiti OR Jamaica OR M*xico OR Nicar*gua OR Panam* OR Peru OR “P*rto Rico” OR Paraguai OR Paraguay OR “El Salvador” OR Suriname OR “Saint Maarten” OR “Saint Maarten” OR “Ilha de Turks e Caicos” OR “Turks and Caicos” OR “Trinidad * Tobago” OR Urugua* OR “S*o Vicente e Granadinas” OR “St. Vincent and the Grenadines” OR Venezuela OR “Ilhas Virgens” OR “Virgin Islands”) AND NOT TITLE (COVID* OR SARS*)) AND PUBYEAR > 2014 AND PUBYEAR < 2025 |
| References | 1069 |
Appendix B. Search Strategies in Web of Sciences
| Characteristic | Report |
| Type of search | New |
| Database | Web of Science |
| Platform | Web of Science |
| Search date | 13 December 2023 |
| Date range for the search | 2015–Current |
| Search strategy | ((((TS = (vector-borne OR “vector borne” OR “vector transmission” OR “mosquito-borne” OR “Aedes aegypti” OR aedes OR leishmania* OR “Chagas disease” OR trypanosom* OR chagas OR dengue* OR “Breakbone Fever” OR “yellow fever*” OR “fiebre amarilla” OR malaria OR plasmodium OR “Marsh fever” OR zikv OR zika OR chikungunya OR waterborne OR “water*borne” OR foodborne OR “food*borne” OR “feed*borne” OR shigell* OR “escherichia coli” OR e.coli OR “e coli” OR “e*coli” OR campylobacter OR salmonell* OR typhoid OR paratyphoid OR amoebiasis OR “Amebic Dysentery” OR dysenteriae OR ameb* OR soilborne OR “soil*borne” OR tuberculos* OR “Koch’s Disease” OR influenza OR “Antimicrobial resistanc*” OR rotavirus OR (“Climate sensitive” NEAR/5 disease*) OR (“Climate sensitive” NEAR/5 infect*) OR (“Climate sensitive” NEAR/5 illness*) OR (Climate-sensitive NEAR/5 disease*) OR (Climate-sensitive NEAR/5 infect*) OR (Climate-sensitive NEAR/5 illness*) OR (Climat* NEAR/5 disease*) OR (Climat* NEAR/5 infect*) OR (Climat* NEAR/5 illness*) OR (Climat* NEAR/5 sensitiv*) OR csid* OR csd* OR “Entamoeba histolytica” OR pneumococ* OR streptococc* OR varicella-zoster OR herpesvir* OR herpes OR varicella OR chickenpox OR “VZ Virus” OR measles OR rubeola OR morbilli* OR cholera OR norovirus OR onchoce* OR echinococ* OR helminth* OR “Ascaris lumbricoide*” OR “Trichuris trichiura” OR hookworms OR schistosom* OR meningi* OR Tickborne OR Tick*borne OR “tick borne” OR Cysticerc* OR Cisticercos* OR coenur* OR epidemic* OR pandemic*)) AND TS = ((management* NEAR/5 informa*) OR (system* NEAR/5 informa*) OR (integration NEAR/5 system*) OR (model* NEAR/5 system*) OR (spatiotemporal NEAR/3 model*) OR (Health* NEAR/5 Informa*) OR (data NEAR/3 system*) OR “Decision Support System” OR “computer-based model*” OR (digital* NEAR/3 tool*) OR (internet* NEAR/5 data) OR GIS* OR “geographical information system*” OR (Information NEAR/5 System*) OR (geo* NEAR/3 system*) OR forecast* OR “geos* data” OR (epidemiolog* NEAR/3 assessment) OR “early warning system*” OR EWS OR “Early Warning and Response System*” OR ewart OR “regional data shar*” OR “big data” OR bigdata OR “machine learning” OR “artificial intelligence” OR AI OR “deep learning” OR “data mining” OR “predic* analys*” OR modelling OR “neural network” OR software* OR simulation* OR (dynamic NEAR/3 anal*) OR (multicriter* NEAR/5 evaluation*))) AND TS = (climat* OR weather OR meteorolog* OR “atmospheric condition*” OR “Climate change” OR “changing climate” OR “climate-informed” OR “global change” OR “cambio clim*tico” OR (Clima* W/5 epidemiolog*) OR (Clima* W/5 modelling) OR (clima* W/5 data) OR (clima* W/5 system*) OR (clima* W/5 service*) OR (clima* W/5 partnership) OR (clima* W/5 health*) OR (clima* W/5 forecast*) OR (clima* W/5 informa*) OR “Extreme weather event” OR Cyclone OR “Extreme weather” OR Flood* OR “Heat wave” OR Hurricane OR Storm OR Moisture OR Altitude OR “Dew point” OR Humid* OR “Saturation deficit” OR “Soil moisture” OR Oscillation* OR “La Ni*a” OR “El Ni*o” OR “North Atlantic Oscillation” OR “Pacific Decadal Oscillation” OR ENSO OR ENOS OR “Partic* matter” OR Dust* OR Turbidity OR Rain* OR Drought OR “Heavy rain” OR “High rainfall” OR Monsoon OR Precipitation OR “Annual rainfall” OR Runoff OR Wet* OR temperature* OR Freezing OR “Warm years” OR Warm* OR Winter OR Wind* OR NDVI OR Salinity OR deforestation OR drought OR adaptation OR variability)) AND TS = (“Latin America” OR “South America” OR “Central America” OR “Caribbean” OR “Am*rica Latina” OR latin* OR “Am*rica do Sul” OR “Am*rica Central” OR Caribe OR Aruba OR Argentina OR “Antigua y Barbuda” OR “Ant*gua * Barbuda” OR Bahamas OR Belize OR Bol*via OR Bra*il OR Barbados OR Chile OR Colombia OR “Costa Rica” OR Cuba OR “Ilhas Cayman” OR “Cayman Islands” OR Dominica* OR E*uador OR Granada OR Grenada OR Guatemala OR Guiana OR Guyana OR Honduras OR Haiti OR Jamaica OR M*xico OR Nicar*gua OR Panam* OR Peru OR “P*rto Rico” OR Paraguai OR Paraguay OR “El Salvador” OR Suriname OR “Saint Maarten” OR “Saint Maarten” OR “Ilha de Turks e Caicos” OR “Turks and Caicos” OR “Trinidad * Tobago” OR Urugua* OR “S*o Vicente e Granadinas” OR “St. Vincent and the Grenadines” OR Venezuela OR “Ilhas Virgens” OR “Virgin Islands”)) NOT TI = (covid* OR sars*) [2015–2024] |
| References | 1705 |
Appendix C. Search Strategies Other Databases
| Characteristic | Report |
| Type of search | New |
| Database | LILACS, MULTIMEDIA, PAHOIRIS, CUMED, VETINDEX, SES-SP, BINACIS, WPRIM, ARGMSAL, BBO and INDEXPSI |
| Platform | Biblioteca Virtual en Salud (BVS) |
| Search date | 13 December 2023 |
| Date range for the search | 2015–Current |
| Search strategy | (((vector-borne OR “vector borne” OR “vector transmission” OR mosquito-borne OR aedes-borne OR “Aedes aegypti” OR aedes OR leishmania* OR “Chaga* disease” OR trypanosom* OR chaga* OR dengue* OR “Breakbone Fever” OR “yellow fever*” OR “fiebre amarilla” OR malaria OR plasmodium OR “Marsh fever” OR zikv OR zika OR chikungunya OR waterborne OR “water*borne” OR foodborne OR “food*borne” OR “feed*borne” OR shigell* OR “escherichia coli” OR e.coli OR “e coli” OR “e*coli” OR campylobacter OR salmonell* OR typhoid OR paratyphoid OR amoebiasis OR “Amebic Dysentery” OR dysenteries OR ameb* OR soilborne OR “soil*borne” OR tuberculos* OR “Kochs Disease” OR influenza OR “Antimicrobial resistanc*” OR rotavirus OR (“Climate sensitive disease*”) OR (“Climate sensitive infect*”) OR (“Climate sensitive illness*”) OR (“Climate-sensitive disease*”) OR (“Climate-sensitive infect*”) OR (“Climate-sensitive illness*”) OR (“Climat* disease*”) OR (“Climat* infect*”) OR (“Climat* illness*”) OR (“Climat* sensitiv*”) OR “Entamoeba histolytica” OR pneumococ* OR streptococc* OR varicella-zoster OR herpesvir* OR herpes OR varicellae OR chickenpox OR “VZ Virus” OR measles OR rubeola OR morbilli* OR cholera OR norovirus OR onchoce* OR echinococ* OR helminth* OR “Ascaris lumbricoide*” OR “Trichuris trichiura” OR hookworms OR schistosom* OR meningi* OR tickborne OR tick*borne OR “tick borne” OR cysticerc* OR cisticercos* OR coenur*)) AND (ab:(((management* informa*) OR (information system*) OR (integration system*) OR (model* system*) OR (spatiotemporal model*) OR (health* informa*) OR (data system*) OR “Decision Support System” OR “computer-based model*” OR (digital* tool*) OR (internet* data) OR gis* OR “geographical information system*” OR (geo* system*) OR forecast* OR “geos* data” OR (epidemiolog* assessment) OR “early warning system*” OR ews OR “Early Warning and Response System*” OR ewart OR “regional data shar*” OR “big data” OR bigdata OR “machine learning” OR “artificial intelligence” OR ai OR “deep learning” OR “data mining” OR “predic* analys*” OR modelling OR “neural network” OR software* OR simulation* OR (dynamic anal*) OR (multicriter* evaluation*)))) AND ((climat* OR weather OR “meteorolog*” OR “atmospheric condition*” OR “Climate change” OR “changing climate” OR “global change” OR “cambio clim*tico” OR “Extreme weather event” OR moisture OR altitude OR “Dew point” OR humid* OR “Saturation deficit” OR “Soil moisture” OR oscillation* OR “La Ni*a*” OR “El Ni*o*” OR “North Atlantic Oscillation” OR “Pacific Decadal Oscillation” OR enso OR enos OR “Partic* matter” OR rain* OR drought OR monsoon OR precipitation OR “Warm years” OR warm* OR winter OR wind* OR ndvi OR deforestation)) AND ((“Latin America” OR “South America” OR “Central America” OR “Caribbean” OR “Am*rica Latina” OR latin* OR “Am*rica do Sul” OR “Am*rica Central” OR caribe OR aruba OR argentina OR “Antigua y Barbuda” OR “Ant*gua * Barbuda” OR bahamas OR belize OR bol*via OR bra*il OR barbados OR chile OR colombia OR “Costa Rica” OR cuba OR “Ilhas Cayman” OR “Cayman Islands” OR dominica* OR e*uador OR granada OR grenada OR guatemala OR guiana OR guyana OR honduras OR haiti OR jamaica OR m*xico OR nicar*gua OR panam* OR peru OR “P*rto Rico” OR paraguai OR paraguay OR “El Salvador” OR suriname OR “Saint Maarten” OR “Saint Maarten” OR “Ilha de Turks e Caicos” OR “Turks and Caicos” OR “Trinidad * Tobago” OR urugua* OR “S*o Vicente e Granadinas” OR “St. Vincent and the Grenadines” OR venezuela OR “Ilhas Virgens” OR “Virgin Islands”))) AND (db:(“LILACS” OR “MULTIMEDIA” OR “PAHOIRIS” OR “CUMED” OR “VETINDEX” OR “SES-SP” OR “BINACIS” OR “WPRIM” OR “ARGMSAL” OR “BBO” OR “INDEXPSI”)) AND (year_cluster: [2015 TO 2024]) |
| References | 121 |
Appendix D. Search Strategies PubMed
| Characteristic | Report |
| Type of search | New |
| Database | PubMed |
| Platform | PubMed |
| Search date | 13 December 2023 |
| Date range for the search | 2015–Current |
| Search strategy | (((((“vector borne”[Title/Abstract] OR “vector transmission”[Title/Abstract] OR “mosquito-borne”[Title/Abstract] OR “Aedes aegypti”[Title/Abstract] OR aedes[Title/Abstract] OR leishmania*[Title/Abstract] OR “Chagas disease”[Title/Abstract] OR trypanosom*[Title/Abstract] OR chagas[Title/Abstract] OR dengue*[Title/Abstract] OR “Breakbone Fever”[Title/Abstract] OR “yellow fever*”[Title/Abstract] OR “fiebre amarilla”[Title/Abstract] OR malaria[Title/Abstract] OR plasmodium[Title/Abstract] OR “Marsh fever”[Title/Abstract] OR zikv[Title/Abstract] OR zika[Title/Abstract] OR chikungunya[Title/Abstract] OR waterborne[Title/Abstract] OR “water*borne”[Title/Abstract] OR foodborne[Title/Abstract] OR “food*borne”[Title/Abstract] OR “feed*borne”[Title/Abstract] OR shigell*[Title/Abstract] OR “escherichia coli”[Title/Abstract] OR e.coli[Title/Abstract] OR “e coli”[Title/Abstract] OR “e*coli”[Title/Abstract] OR campylobacter[Title/Abstract] OR salmonell*[Title/Abstract] OR typhoid[Title/Abstract] OR paratyphoid[Title/Abstract] OR amoebiasis[Title/Abstract] OR “Amebic Dysentery”[Title/Abstract] OR dysenteries[Title/Abstract] OR ameb*[Title/Abstract] OR soilborne[Title/Abstract] OR “soil*borne”[Title/Abstract] OR tuberculos*[Title/Abstract] OR “Koch’s Disease”[Title/Abstract] OR influenza[Title/Abstract] OR “Antimicrobial resistanc*”[Title/Abstract] OR rotavirus[Title/Abstract] OR “Climate sensitive disease*”[Title/Abstract] OR “Climate sensitive infect*”[Title/Abstract] OR “Climate sensitive illness*”[Title/Abstract] OR “Climate-sensitive disease*”[Title/Abstract] OR “Climate-sensitive infect*”[Title/Abstract] OR “Climate-sensitive illness*”[Title/Abstract] OR “Climate disease*”[Title/Abstract] OR “Climate infect*”[Title/Abstract] OR “Climate illness*”[Title/Abstract] OR “Climate sensitiv*”[Title/Abstract] OR csid*[Title/Abstract] OR csd*[Title/Abstract] OR “Entamoeba histolytica”[Title/Abstract] OR pneumococ*[Title/Abstract] OR streptococc*[Title/Abstract] OR varicella-zoster[Title/Abstract] OR herpesvir*[Title/Abstract] OR herpes[Title/Abstract] OR varicellae[Title/Abstract] OR chickenpox[Title/Abstract] OR “VZ Virus”[Title/Abstract] OR measles[Title/Abstract] OR rubeola[Title/Abstract] OR morbilli*[Title/Abstract] OR cholera[Title/Abstract] OR norovirus[Title/Abstract] OR onchoce*[Title/Abstract] OR echinococ*[Title/Abstract] OR helminth*[Title/Abstract] OR “Ascaris lumbricoide*”[Title/Abstract] OR “Trichuris trichiura”[Title/Abstract] OR hookworms[Title/Abstract] OR schistosom*[Title/Abstract] OR meningi*[Title/Abstract] OR Tickborne[Title/Abstract] OR Tick*borne[Title/Abstract] OR “tick borne”[Title/Abstract] OR Cysticerc*[Title/Abstract] OR Cisticercos*[Title/Abstract] OR coenur*[Title/Abstract] OR epidemic*[Title/Abstract] OR pandemic*[Title/Abstract])) AND ((“management* informa*” [Title/Abstract] OR “information system*” [Title/Abstract] OR “integration system*” [Title/Abstract] OR “model* system*” [Title/Abstract] OR “spatiotemporal model*” [Title/Abstract] OR “Health* Informa*” [Title/Abstract] OR “data system*” [Title/Abstract] OR “Decision Support System” [Title/Abstract] OR “computer-based model*” [Title/Abstract] OR “digital* tool*” [Title/Abstract] OR “internet* data” [Title/Abstract] OR “GIS*” [Title/Abstract] OR “geographical information system*” [Title/Abstract] OR “geo* system*” [Title/Abstract] OR “forecast*” [Title/Abstract] OR “geos* data” [Title/Abstract] OR “epidemiolog* assessment” [Title/Abstract] OR “early warning system*” [Title/Abstract] OR “EWS” [Title/Abstract] OR “Early Warning and Response System*” [Title/Abstract] OR “ewart” [Title/Abstract] OR “regional data shar*” [Title/Abstract] OR “big data” [Title/Abstract] OR “bigdata” [Title/Abstract] OR “machine learning” [Title/Abstract] OR “artificial intelligence” [Title/Abstract] OR “AI” [Title/Abstract] OR “deep learning” [Title/Abstract] OR “data mining” [Title/Abstract] OR “predictive analysis” [Title/Abstract] OR “modelling” [Title/Abstract] OR “neural network” [Title/Abstract] OR “software*” [Title/Abstract] OR “simulation*” [Title/Abstract] OR “dynamic anal*” [Title/Abstract] OR “multicriter* evaluation*” [Title/Abstract]))) AND ((climat*[Title/Abstract] OR weather[Title/Abstract] OR meteorolog*[Title/Abstract] OR “atmospheric condition*”[Title/Abstract] OR “Climate change”[Title/Abstract] OR “changing climate”[Title/Abstract] OR “climate-informed”[Title/Abstract] OR “global change”[Title/Abstract] OR “cambio climático”[Title/Abstract] OR “Clima* epidemiolog*”[Title/Abstract] OR “Clima* modelling”[Title/Abstract] OR “clima* data”[Title/Abstract] OR “clima* system*”[Title/Abstract] OR “clima* service*”[Title/Abstract] OR “clima* partnership”[Title/Abstract] OR “clima* health*”[Title/Abstract] OR “clima* forecast*”[Title/Abstract] OR “clima* informa*”[Title/Abstract] OR “Extreme weather event”[Title/Abstract] OR Cyclone[Title/Abstract] OR “Extreme weather”[Title/Abstract] OR Flood*[Title/Abstract] OR “Heat wave”[Title/Abstract] OR Hurricane[Title/Abstract] OR Storm[Title/Abstract] OR Moisture[Title/Abstract] OR Altitude[Title/Abstract] OR “Dew point”[Title/Abstract] OR Humid*[Title/Abstract] OR “Saturation deficit”[Title/Abstract] OR “Soil moisture”[Title/Abstract] OR Oscillation*[Title/Abstract] OR “La Niña”[Title/Abstract] OR “El Niño”[Title/Abstract] OR “North Atlantic Oscillation”[Title/Abstract] OR “Pacific Decadal Oscillation”[Title/Abstract] OR ENSO[Title/Abstract] OR ENOS[Title/Abstract] OR “Partic* matter”[Title/Abstract] OR Dust*[Title/Abstract] OR Turbidity[Title/Abstract] OR Rain*[Title/Abstract] OR Drought[Title/Abstract] OR “Heavy rain”[Title/Abstract] OR “High rainfall”[Title/Abstract] OR Monsoon[Title/Abstract] OR Precipitation[Title/Abstract] OR “Annual rainfall”[Title/Abstract] OR Runoff[Title/Abstract] OR Wet*[Title/Abstract] OR temperature*[Title/Abstract] OR Freezing[Title/Abstract] OR “Warm years”[Title/Abstract] OR Warm*[Title/Abstract] OR Winter[Title/Abstract] OR Wind*[Title/Abstract] OR NDVI[Title/Abstract] OR Salinity[Title/Abstract] OR deforestation[Title/Abstract] OR drought[Title/Abstract] OR adaptation[Title/Abstract] OR variability[Title/Abstract]))) AND ((“Latin America”[Title/Abstract] OR “South America”[Title/Abstract] OR “Central America”[Title/Abstract] OR “Caribbean”[Title/Abstract] OR “América Latina”[Title/Abstract] OR latin*[Title/Abstract] OR “América do Sul”[Title/Abstract] OR “América Central”[Title/Abstract] OR Caribe[Title/Abstract] OR Aruba[Title/Abstract] OR Argentina[Title/Abstract] OR “Antigua y Barbuda”[Title/Abstract] OR “Antígua e Barbuda”[Title/Abstract] OR Bahamas[Title/Abstract] OR Belize[Title/Abstract] OR Bolivia[Title/Abstract] OR Brasil[Title/Abstract] OR Barbados[Title/Abstract] OR Chile[Title/Abstract] OR Colombia[Title/Abstract] OR “Costa Rica”[Title/Abstract] OR Cuba[Title/Abstract] OR “Ilhas Cayman”[Title/Abstract] OR “Cayman Islands”[Title/Abstract] OR Dominica*[Title/Abstract] OR Ecuador[Title/Abstract] OR Granada[Title/Abstract] OR Grenada[Title/Abstract] OR Guatemala[Title/Abstract] OR Guiana[Title/Abstract] OR Guyana[Title/Abstract] OR Honduras[Title/Abstract] OR Haiti[Title/Abstract] OR Jamaica[Title/Abstract] OR México[Title/Abstract] OR Nicaragua[Title/Abstract] OR Panamá[Title/Abstract] OR Peru[Title/Abstract] OR “Puerto Rico”[Title/Abstract] OR Paraguai[Title/Abstract] OR Paraguay[Title/Abstract] OR “El Salvador”[Title/Abstract] OR Suriname[Title/Abstract] OR “Saint Maarten”[Title/Abstract] OR “Ilha de Turks e Caicos”[Title/Abstract] OR “Turks and Caicos”[Title/Abstract] OR “Trinidad e Tobago”[Title/Abstract] OR Uruguay[Title/Abstract] OR “São Vicente e Granadinas”[Title/Abstract] OR “St. Vincent and the Grenadines”[Title/Abstract] OR Venezuela[Title/Abstract] OR “Ilhas Virgens”[Title/Abstract] OR “Virgin Islands”[Title/Abstract]))) NOT ((“covid*”[Title/Abstract] OR “sars*”[Title/Abstract])) [2015–2023] |
| References | 195 |
Appendix E. Search Strategies ProQuest
| Characteristic | Report |
| Type of search | New |
| Database | BioRxiv, ProQuest Dissertations and Theses, ArXiv.org and MedRxiv |
| Platform | Proquest |
| Search date | 20 December 2023 |
| Date range for the search | 2015–Current |
| Search strategy | noft(“climate sensitive disease*” OR “climate-sensitive disease*” OR Leishmaniasis OR Chagas OR dengue OR “yellow fever” OR malaria OR onchocerciasis OR zika OR echinococcosis OR helminthiasis OR chikungunya OR Shigellosis OR “E. coli” OR Campylobacter OR rotavirus OR cholera OR norovirus OR typhoid OR amoebiasis OR tuberculosis OR Pneumococcal OR influenza OR “Antimicrobial resistance” OR varicella OR measles OR Schistosomiasis OR Meningitis) AND noft(“information system*” OR integration OR model* OR “Health Information” OR “Data system*” OR “Decision Support System*” OR “Digital tool*” OR “Geographical Information System*” OR GIS OR “Geospatial system*” OR “Epidemiological assessment*”) AND noft(climat* OR weather OR meteorolog* OR “atmospheric condition*” OR “Climate change” OR “changing climate” OR “climate-informed” OR “global change” OR “cambio climático” OR “Extreme weather event” OR “Extreme weather” OR “Heat wave” OR ENSO OR Rain* OR Drought OR “Heavy rain” OR “High rainfall” OR Monsoon OR Precipitation OR “Annual rainfall” OR Runoff OR temperature* OR Freezing OR “Warm years” OR Warm* OR Winter OR Wind* OR NDVI OR deforestation OR drought OR adaptation) NOT noft(covid* OR sars*) AND noft(“Latin America” OR “South America” OR “Central America” OR “Caribbean” OR “Am*rica Latina” OR latin* OR “Am*rica do Sul” OR “Am*rica Central” OR Caribe OR Aruba OR Argentina OR “Antigua y Barbuda” OR Barbuda OR Bahamas OR Belize OR Bol*via OR Bra*il OR Barbados OR Chile OR Colombia OR “Costa Rica” OR Cuba OR “Ilhas Cayman” OR “Cayman Islands” OR Dominica* OR E*uador OR Granada OR Grenada OR Guatemala OR Guiana OR Guyana OR Honduras OR Haiti OR Jamaica OR M*xico OR Nicar*gua OR Panam* OR Peru OR “P*rto Rico” OR Paraguai OR Paraguay OR “El Salvador” OR Suriname OR “Saint Maarten” OR “Saint Maarten” OR “Ilha de Turks e Caicos” OR “Turks and Caicos” OR “Trinidad” OR Urugua* OR “S*o Vicente e Granadinas” OR “St. Vincent and the Grenadines” OR Venezuela OR “Ilhas Virgens” OR “Virgin Islands”) Filters: (Working Papers OR Dissertations & Theses) NOT (Scholarly Journals AND Conference Papers & Proceedings AND Reports AND Newspapers AND Wire Feeds AND Trade Journals AND Magazines AND Blogs, Podcasts, & Websites) [1 January 2015 hasta December 2023] |
| References | 610 |
Appendix F. Search Strategies PAHO IRIS
| Characteristic | Report |
| Type of search | New |
| Database | PAHO IRIS |
| Platform | PAHO IRIS (https://iris.paho.org/) |
| Search date | 14 December 2023 |
| Date range for the search | 2015–Current |
| Language restrictions | None |
| Other limitations | None |
| Search strategy | (“climate-sensitive disease” OR “climate sensitive disease” OR “climate-sensitive infect*” OR “enfermedades sensibles al clima” OR vector-borne OR “mosquito-borne” OR “Aedes aegypti” OR leishmania* OR “Chagas disease” OR trypanosom* OR dengue* OR “yellow fever” OR malaria OR zikv OR zika OR chikungunya OR waterborne OR foodborne OR shigell* OR “Escherichia coli” OR e.coli OR campylobacter OR salmonell* OR typhoid OR amoebiasis OR soilborne OR tuberculosis OR influenza OR rotavirus OR “climate-sensitive diseases” OR pneumococ* OR streptococc* OR varicella-zoster OR measles OR cholera OR norovirus OR helminth* OR meningi* OR tickborne OR Cysticerc*) AND (Economic* OR Cost* OR financ* OR Expenditure* OR “Out of pocket” OR impoverishment OR budget* OR tax* OR burden OR “healthcare spend*” OR wage* OR Salary* OR QALY* OR DALY* OR “resource allocation” OR “Willingness-to-pay” OR monetar* OR productivity OR “Policy evaluation” OR benefit* OR “Years of life lost” OR “value of statistical life” OR adaptat* OR utility OR effectiveness OR efficiency OR gasto OR presupuesto OR impuesto OR AVAC OR eficiencia OR utilidad OR efectividad) AND (climat* OR weather OR “meteorological” OR “atmospheric conditions” OR “Climate change” OR “Extreme weather events” OR Cyclone OR Flood* OR “Heat wave” OR Hurricane OR Storm OR Humidity OR “Soil moisture” OR “la Niña” OR “el Niño” OR ENSO OR “Particulate matter” OR Rain* OR Drought OR Monsoon OR Precipitation OR temperature* OR Wind* OR NDVI OR deforestation OR drought) Subject Not Contain: Communicable Diseases × Subject Not Contain: Comité Ejecutivo de la OPS × Subject Not Contain: PAHO Directing Council × Subject Not Contain: Consejo Directivo de la OPS × Subject Not Contain: Fiebre Aftosa × Subject Not Contain: COVID-19 × Subject Not Contain: Salud Pública Veterinaria × Subject Not Contain: Laboratorios × Date issued: [2015 TO 2023] × Subject Not Contain: Salud Mental × Subject Not Contain: CD54 × Subject Not Contain: Cooperación Internacional × Subject Not Contain: CD58 × Subject Not Contain: VIH × Author: Pan American Health Organization × Subject Not Contain: Cooperación Técnica × Subject Not Contain: SARS-CoV-2 × Subject Not Contain: CSP29 |
| References | 104 |
Appendix G. Search Strategies IDB
| Characteristic | Report |
| Type of search | New |
| Database | IDB (https://publications.iadb.org/en) |
| Platform | IDB (https://publications.iadb.org/en) |
| Search date | 14 December 2023 |
| Date range for the search | 2015–Current |
| Language restrictions | None |
| Other limitations | None |
| Search strategy | (Climate health) (Climate sensitive diseases) |
| References | 23 |
Appendix H. Search Strategies CAF
| Characteristic | Report |
| Type of search | New |
| Database | CAF |
| Platform | SCIOTECA (https://scioteca.caf.com/) |
| Search date | 14 December 2023 |
| Date range for the search | 2015–Current |
| Language restrictions | None |
| Other limitations | None |
| Search strategy | (Climate health) (Climate sensitive diseases) |
| References | 16 |
Appendix I. Search Strategies ECLAC
| Characteristic | Report |
| Type of search | New |
| Database | ECLAC |
| Platform | ECLAC Library (https://www.cepal.org/en/library) |
| Search date | 14 December 2023 |
| Date range for the search | 2015–Current |
| Search strategy | (Climate health) AND (Climate sensitive diseases) |
| References | 25 |
Appendix J. Key Terms Used in the Text Matching and Filtering Process
| Set of Key Terms | Column Name |
| arboviral diseases, dengue virus, dengue, Aedes, yellow fever, zika, vector-borne diseases | Arboviral diseases |
| dengue, Aedes | Dengue |
| yellow fever, Aedes | Yellow fever |
| zika, Aedes | Zika |
| Leishmania, Leishmaniasis, Lutzomyia longipalpis, Nyssomyia neivai, Migonemyia migonei, phlebotominae | Leishmaniasis |
| Trypanosoma cruzi, Chagas disease, Trypanosoma, chagas | Chagas disease |
| Plasmodium, malaria | malaria |
| Onchocerca volvulus, onchocerciasis | onchocerciasis |
| Echinocococcus, cystic echinococcosis | Cystic echinococcosis |
| Ascaris lumbricoides, Trichuris trichiura, hookworms, Ancylostoma duodenale, Necator americanus, helminthiasis, helminthiases, helminth infection | Helminth infection |
| Chikungunya | Chikungunya |
| shigella, Shigellosis | Shigellosis |
| escherichia coli, E. coli | E. coli |
| campylobacter, Campylobacter enteritis | Campylobacter enteritis |
| rotavirus, rotavirus infection | Rotavirus infection |
| vibrio cholerae, cholera | Cholera |
| Norovirus | Norovirus |
| typhoid and Paratyphoid fever | Typhoid and Paratyphoid fever |
| Entamoeba histolytica, amoebiasis | Amoebiasis |
| Mycobacterium tuberculosis, tuberculosis | Tuberculosis |
| Streptococcus pneumoniae, Pneumococcal Disease | Pneumococcal Disease |
| influenza viruses, influenza | Influenza |
| Antimicrobial resistance | Antimicrobial resistance |
| varicella-zoster, varicella, herpes zoster | Varicella and herpes zoster |
| Morbillivirus, measles | Measles |
| Schistosoma, Schistosomiasis | Schistosomiasis |
| Meningitis, Pachymeningitis, Pachymeningitides | Meningitis |
| salmonella, salmonelosis, salmonellosis | Salmonellosis |
| neural network, NN, NNAR | Neural Network |
| SVM, support vector machines, decision trees, gradient boosting | Supervised Learning |
| clustering, k-means, DBSCAN, PCA, principal component analysis, LDA, latent dirichlet allocation, embeddings | Unsupervised Learning |
| label propagation, self-training | Semi-supervised Learning |
| Q-learning, policy gradient, multiagents | Reinforcement Learning |
| Bayesian, Bayesian analysis, Markov-chain, MCMC | Bayesian Analysis |
| time series, temporal series, autoregressive, auto regressive, ARMAX, ARIMA | Time-Series Analysis |
| ANOVA, analysis of variance, chi-square test, t-test, statistical modeling | Statistical Tests |
| linear regression, Linear Model, GLM, Stepwise Linear, Multiple Linear, logistic regression, multiple logistic, poisson, Negative Binomial, beta regression | Regression Models |
| differential equations, ordinary differential equations, ODE, mathematical modeling, optimization, simulation, game theory | Mathematical Modeling |
| social network analysis, graph theory, community detection, network metrics | Social Network Analysis |
| Ecological niche, ENM, Species distribution, niche model, GARP, Correlative, maximum entropy, MaxEnt | Niche Modeling |
| Skeeter Buster, AedesBA, Cox, Kaplan–Meier | Specific Models |
| geostatistical, kriging, spatial interpolation, spatial distribution, Spatial Autocorrelation, Moran | Spatial Analysis |
| Linear Mixed Model, GLMM, Generalized Additive Model, GAM, random forests | Advanced Statistical Models |
| Spectral Analysis, Map Algebra | Other Models |
| R0, extended mathematical framework, R naught, reproduction number | Disease-Spread Models |
| temporal forecasting, multivariate forecast | Forecasting Models |
Appendix K. List of Articles in Each Group by Disease and Information Analysis Technique Category
| Disease | Analytical Method(s) and References |
| Arboviral diseases | Niche Modeling [57] |
| Arboviral diseases; Dengue | Bayesian Analysis [58]; Disease-Spread Models [51,59]; Supervised Learning [60] |
| Arboviral diseases; Dengue; Chikungunya; Zika | Statistical Tests [61] |
| Arboviral diseases; Dengue; Chikungunya; yellow fever | Forecasting Models; Time-Series Analysis [62] |
| Arboviral diseases; Dengue; Zika; yellow fever; Chikungunya | Advanced Statistical Models [50] |
| Arboviral diseases; Dengue; yellow fever; Zika | Mathematical Modeling [63] |
| Arboviral diseases; Zika | Spatial Analysis [64] |
| Arboviral diseases; Zika; Chikungunya; yellow fever | Forecasting Models [65] |
| Arboviral diseases; Zika; yellow fever | Disease-Spread Models [66] |
| Chagas disease | Bayesian Analysis [67]; Niche Modeling [68]; Other Models [69]; Regression Models [70]; Spatial Analysis [71]; Neural Network [72]; Unsupervised Learning; Advanced Statistical Models [51] |
| Chikungunya | Disease-Spread Models [73]; Disease-Spread Models; Mathematical Modeling [74]; Neural Network [75]; Regression Models [52]; Unsupervised Learning [76] |
| Chikungunya; Zika | Regression Models; Supervised Learning [53] |
| Cholera | Niche Modeling [77] |
| Dengue | Spatial Analysis [78] |
| Dengue; Arboviral diseases | Time-Series Analysis; Neural Network [79]; Unsupervised Learning [80] |
| Dengue; Arboviral diseases; yellow fever; Zika | Regression Models [81] |
| Dengue; Zika; yellow fever; Chikungunya | Niche Modeling [82] |
| Influenza | Regression Models [83] |
| Leishmaniasis | Advanced Statistical Models [84]; Niche Modeling; Supervised Learning [85]; Regression Models [86]; Spatial Analysis [87]; Specific Models [88]; Supervised Learning; Time-Series Analysis [54] |
| Leishmaniasis; Chagas disease | Bayesian Analysis; Mathematical Modeling [89] |
| Rotavirus infection | Time-Series Analysis [67] |
| Salmonellosis | Time-Series Analysis; Spatial Analysis [90] |
| Schistosomiasis | Niche Modeling; Spatial Analysis [90,91]; Unsupervised Learning [10] |
| Zika | Neural Network [92] |
| Zika; Chikungunya | Bayesian Analysis; Unsupervised Learning [92] |
| Malaria | Advanced Statistical Models [93]; Bayesian Analysis; Mathematical Modeling; Spatial Analysis [55]; Niche Modeling [94]; Statistical Tests; Regression Models [95]; Time-Series Analysis; Unsupervised Learning [96] |
| Yellow fever | Forecasting Models [97,98] |
| Yellow fever; Chikungunya | Neural Network [99]; Spatial Analysis [100] |
| Yellow fever; Zika | Bayesian Analysis [56]; Time-Series Analysis [101] |
References
- Wang, Y.; Rao, Y.; Wu, X.; Zhao, H.; Chen, J. A Method for Screening Climate Change-Sensitive Infectious Diseases. Int. J. Environ. Res. Public Health 2015, 12, 767–783. [Google Scholar] [CrossRef]
- Semenza, J.C.; Rocklöv, J.; Ebi, K.L. Climate Change and Cascading Risks from Infectious Disease. Infect. Dis. Ther. 2022, 11, 1371–1390. [Google Scholar] [CrossRef]
- OECD. Environment at a Glance in Latin America and the Caribbean: Spotlight on Climate Change; OECD Publishing: Paris, France, 2023. [Google Scholar]
- Biswas, B.K. Chapter Twelve—Effect of climate change on vector-borne disease. In Emerging Issues in Climate Smart Livestock Production; Mondal, S., Singh, R.L., Eds.; Academic Press: Cambridge, MA, USA, 2022; pp. 263–316. [Google Scholar]
- Organización Panamericana de la Salud (OPS). Informe de la situación epidemiológica del dengue en las Américas; OPS: Washington, DC, USA, 2014. [Google Scholar]
- Organizacion Panamericana de la Salud (OPS). Cambio climático para profesionales de la salud. Un libro de bolsillo; OPS: Washington, DC, USA, 2020. [Google Scholar]
- Sweileh, W.M. Bibliometric analysis of peer-reviewed literature on climate change and human health with an emphasis on infectious diseases. Glob. Health 2020, 16, 44. [Google Scholar] [CrossRef] [PubMed]
- Alcayna, T.; Fletcher, I.; Gibb, R.; Tremblay, L.; Funk, S.; Rao, B.; Lowe, R. Climate-sensitive disease outbreaks in the aftermath of extreme climatic events: A scoping review. One Earth 2022, 5, 336–350. [Google Scholar] [CrossRef]
- Moreira, R.P.; Costa, A.C.; Gomes, T.F.; De Oliveira Ferreira, G. Climate and climate-sensitive diseases in semi-arid regions: A systematic review. Int. J. Public Health 2020, 65, 1749–1761. [Google Scholar] [CrossRef]
- Yang, Y.; Cheng, W.; Wu, X.; Huang, S.; Deng, Z.; Zeng, X.; Yuan, D.; Yang, Y.; Wu, Z.; Chen, Y.; et al. Prediction of the potential global distribution for Biomphalaria straminea, an intermediate host for Schistosoma mansoni. PLoS Negl. Trop. Dis. 2018, 12, e0006548. [Google Scholar] [CrossRef]
- López, M.S.; Müller, G.V.; Sione, W.F. Analysis of the spatial distribution of scientific publications regarding vector-borne diseases related to climate variability in South America. Spat. Spatio-Temporal Epidemiol. 2018, 26, 35–93. [Google Scholar] [CrossRef]
- Moral-Munoz, J.A.; López-Herrera, A.G.; Herrera-Viedma, E.; Cobo, M. Chapter 7. Science Mapping Analysis tools: A review. In Springer Handbook of Science and Technology Indicators; Glänzel, W., Moed, H.F., Schmoch, U., Thelwall, M., Eds.; Springer Nature: Cham, Switzerland, 2019. [Google Scholar]
- Nie, B.; Sun, S. Using Text Mining Techniques to Identify Research Trends: A Case Study of Design Research. Appl. Sci. 2017, 7, 401. [Google Scholar] [CrossRef]
- Janssens, F.; Glänzel, W.; De Moor, B. A hybrid mapping of information science. Scientometrics 2008, 75, 607–631. [Google Scholar] [CrossRef]
- Glänzel, W. Bibliometric methods for detecting and analysing emerging research topics. Prof. Inf. 2012, 21, 194–201. [Google Scholar] [CrossRef]
- Onan, A. Two-Stage Topic Extraction Model for Bibliometric Data Analysis Based on Word Embeddings and Clustering. IEEE Access 2019, 7, 145614–145633. [Google Scholar] [CrossRef]
- Aria, M.; Cuccurullo, C. bibliometrix: An R-tool for comprehensive science mapping analysis. J. Informetr. 2017, 11, 959–975. [Google Scholar] [CrossRef]
- United Nations (UN). Paris Agreement; United Nations: New York, NY, USA, 2015. [Google Scholar]
- Aromataris, E.; Lockwood, C.; Porritt, K.; Pilla, A.; Jordan, Z. JBI Manual for Evidence Synthesis; JBI: Adelaide, Australia, 2024. [Google Scholar]
- Moher, D.; Liberati, A.; Tetzlaff, J.; Altman, D.G. Preferred reporting items for systematic reviews and meta-analyses: The PRISMA statement. BMJ 2009, 339, b2535. [Google Scholar] [CrossRef]
- Bird, S.; Klein, E.; Loper, E. Natural Languagse Processing with Python; O’Reilly Media: Santa Rosa, CA, USA, 2009. [Google Scholar]
- Van der Maaten, L.; Hinton, G. Visualizing Data using t-SNE. Mach. Learn. Res. 2008, 9, 2579–2605. [Google Scholar]
- Mikolov, T.; Chen, K.; Corrado, G.; Dean, J. Efficient Estimation of Word Representations in Vector Space. arXiv 2013. [Google Scholar] [CrossRef]
- Finkel, J.R.; Grenager, T.; Manning, C. Incorporating Non-local Information into Information Extraction Systems by Gibbs Sampling. In Proceedings of the 43rd Annual Meeting of the Association for Computational Linguistics, Stroudsburg, PA, USA, 25–30 June 2005. [Google Scholar]
- Roughley, S.D. Five Years of the KNIME Vernalis Cheminformatics Community Contribution. Curr. Med. Chem. 2020, 27, 6495–6522. [Google Scholar] [CrossRef]
- Berthold, M.R.; Cebron, N.; Dill, F.; Gabriel, T.R.; Kötter, T.; Meinl, T.; Ohl, P.; Thiel, K.; Wiswedel, B. KNIME—The Konstanz information miner: Version 2.0 and beyond. ACM SIGKDD Explor. Newsl. 2009, 11, 26–31. [Google Scholar] [CrossRef]
- Urbina-Cardona, N.; Ochoa Cardona, V.; Cuellar, S. Uncovering thematic biases in ecosystem services mapping: Knowledge shortfalls and challenges for use in conservation. Biol. Conserv. 2023, 283, 110086. [Google Scholar] [CrossRef]
- Cuéllar, S.D.; Fernandez-Bajón, M.T.; de Moya-Anegón, F. Similarities and differences between absorptive capacity and appropriability: A bibliometric perspective. Benchmarking Int. J. 2024, 1, 98–120. [Google Scholar] [CrossRef]
- Gorges, T.; Holz-Rau, C. Transition of mobility in companies—A semi-systematic literature review and bibliographic analysis on corporate mobility and its management. Transp. Res. Interdiscip. Perspect. 2021, 11, 100462. [Google Scholar] [CrossRef]
- Hammouda, K.M.; Kamel, M.S. Efficient phrase-based document indexing for Web document clustering. IEEE Trans. Knowl. Data Eng. 2004, 16, 1279–1296. [Google Scholar] [CrossRef]
- Ernst, H. The Use of Patent Data for Technological Forecasting: The Diffusion of CNC-Technology in the Machine Tool Industry. Small Bus. Econ. 1997, 9, 361–381. [Google Scholar] [CrossRef]
- Singh, C.K.; Barme, E.; Ward, R.; Tupikina, L.; Santolini, M. Quantifying the rise and fall of scientific fields. PLoS ONE 2022, 17, e0270131. [Google Scholar] [CrossRef] [PubMed]
- Pan American Health Organization (PAHO). Geographical Distribution of Vector-Borne Diseases in the Americas, 2013–2018—Leishmaniasis; Pan American Health Organization: Washington, DC, USA, 2020. [Google Scholar]
- Tharindu, P.G. A basic study of the association of dengue, yellow fever and Zika with global warming and their vector-level transmission interactions. South Sustain. 2022, 3, e047. [Google Scholar] [CrossRef]
- Heo, S.; Chan, A.Y.; Diaz Peralta, P.; Jin, L.; Ribeiro Pereira, C.; Bell, M.L. Impacts of the COVID-19 pandemic on scientists’productivity in science, technology, engineering, mathematics (STEM), and medicine fields. Humanit. Soc. Sci. Commun. 2022, 9, 434. [Google Scholar] [CrossRef]
- Dos Santos, B.S.; Steiner, M.T.A.; Fenerich, A.T.; Lima, R.H.P. Data mining and machine learning techniques applied to public health problems: A bibliometric analysis from 2009 to 2018. Comput. Ind. Eng. 2019, 138, 106120. [Google Scholar] [CrossRef]
- Muhia, J.; Rethlefsen, P.M.L.; Rossington, M.B.; Wedmore, D.F.; Pattnaik, D.A.; Smith, D.R.; Schroter, D.S. Health journal coverage of climate change and health: A bibliometric study. BMJ Glob. Health 2024, 9, e014498. [Google Scholar] [CrossRef] [PubMed]
- Chinchilla-Rodríguez, Z.; Zacca-González, G.; Vargas-Quesada, B. Latin American scientific output in Public Health: Combined analysis using bibliometric, socioeconomic and health indicators. Scientometrics 2015, 102, 609–628. [Google Scholar] [CrossRef]
- Ciocca, D.R.; Delgado, G. The reality of scientific research in Latin America; an insider’s perspective. Cell Stress Chaperones 2017, 22, 847–852. [Google Scholar] [CrossRef]
- Institute for Health Metrics and Evaluation. In GBD Results; IHME, University of Washington: Seattle, WA, USA, 2024; Available online: https://www3.paho.org/data/index.php/es/temas/indicadores-dengue/dengue-nacional/240-dengue-incidencia.html (accessed on 26 November 2025).
- World Intellectual Property Organization; Dutta, S.; Lanvin, B.; Rivera León, L.; Wunsch-Vincent, S. Global Innovation Index 2024: Innovation in the Face of Uncertainty; World Intellectual Property Organization: Geneva, Switzerland, 2024. [Google Scholar]
- Panamerican Health Organization (PAHO). Tasa de Incidencia por Dengue por 100,000 Habitantes para los Países y Terrritorios de las Américas; PLISA Plataforma de Información en Salud para las Américas; Pan American Health Organization: Washington, DC, USA, 2024. [Google Scholar]
- Panamerican Health Organization (PAHO). Indicadores Zika Por país o territorio Acumulados. Casos e Incidencia; PLISA Plataforma de Información en Salud para las Américas; Pan American Health Organization: Washington, DC, USA, 2024. [Google Scholar]
- Panamerican Health Organization (PAHO). Chicungunya Indicators. By Country or Territory. Cases and Incidence; PLISA Health Information Platform for the Americas; Pan American Health Organization: Washington, DC, USA, 2024. [Google Scholar]
- Ughade, S. Statistical modeling in epidemiologic research: Some basic concepts. Clin. Epidemiol. Glob. Health 2013, 1, 32–36. [Google Scholar] [CrossRef]
- Lim, A.-Y.; Jafari, Y.; Caldwell, J.M.; Clapham, H.E.; Gaythorpe, K.A.M.; Hussain-Alkhateeb, L.; Johansson, M.A.; Kraemer, M.U.G.; Maude, R.J.; McCormack, C.P.; et al. A systematic review of the data, methods and environmental covariates used to map Aedes-borne arbovirus transmission risk. BMC Infect. Dis. 2023, 23, 708. [Google Scholar] [CrossRef]
- Leung, X.Y.; Islam, R.M.; Adhami, M.; Ilic, D.; McDonald, L.; Palawaththa, S.; Diug, B.; Munshi, S.U.; Karim, N. A systematic review of dengue outbreak prediction models: Current scenario and future directions. PLOS Negl. Trop. Dis. 2023, 17, e0010631. [Google Scholar] [CrossRef] [PubMed]
- Auchincloss, A.H.; Gebreab, S.Y.; Mair, C.; Diez Roux, A.V. A Review of Spatial Methods in Epidemiology 2000–2010. Annu. Rev. Public Health 2012, 33, 107–122. [Google Scholar] [CrossRef]
- Pagel, J.; Schurr, F.M. Forecasting species ranges by statistical estimation of ecological niches and spatial population dynamics. Glob. Ecol. Biogeogr. 2012, 21, 293–304. [Google Scholar] [CrossRef]
- Da Cruz Ferreira, D.A.; Degener, C.M.; De Almeida Marques-Toledo, C.; Bendati, M.M.; Fetzer, L.O.; Teixeira, C.P.; Eiras, Á.E. Meteorological variables and mosquito monitoring are good predictors for infestation trends of Aedes aegypti, the vector of dengue, chikungunya and Zika. Parasites Vectors 2017, 10, 78. [Google Scholar] [CrossRef]
- Ribeiro, A.C.; Sarquis, O.; Lima, M.M.; Abad-Franch, F. Enduring extreme climate: Effects of severe drought on Triatoma brasiliensis populations in wild and man-made habitats of the Caatinga. PLoS Negl. Trop. Dis. 2019, 13, e0007766. [Google Scholar] [CrossRef]
- Do Nascimento, J.F.; Palioto-Pescim, G.F.; Pescim, R.R.; Suganuma, M.S.; Zequi, J.A.C.; Golias, H.C. Influence of abiotic factors on the oviposition of Aedes (Stegomyia) aegypti (Diptera: Culicidae) in Northern Paraná, Brazil. Int. J. Trop. Insect. Sci. 2022, 42, 2215–2220. [Google Scholar] [CrossRef]
- Mudele, O.; Frery, A.C.; Zanandrez, L.F.R.; Eiras, A.E.; Gamba, P. Modeling dengue vector population with earth observation data and a generalized linear model. Acta Trop. 2021, 215, 105809. [Google Scholar] [CrossRef]
- Pimentel, K.B.A.; Oliveira, R.S.; Aragão, C.F.; Aquino Júnior, J.; Moura, M.E.S.; Guimarães-e-Silva, A.S.; Pinheiro, V.C.S.; Gonçalves, E.G.R.; Silva, A.R. Prediction of visceral leishmaniasis incidence using the Seasonal Autoregressive Integrated Moving Average model (SARIMA) in the state of Maranhão, Brazil. Braz. J. Biol. 2024, 84, e257402. [Google Scholar] [CrossRef] [PubMed]
- Wangdi, K.; Wetzler, E.; Cox, H.; Marchesini, P.; Villegas, L.; Canavati, S. Spatial patterns and climate drivers of malaria in three border areas of Brazil, Venezuela and Guyana, 2016–2018. Sci. Rep. 2022, 12, 10995. [Google Scholar] [CrossRef] [PubMed]
- Chou-Chen, S.-W.; Barboza, L.A.; Vásquez, P.; García, Y.E.; Calvo, J.G.; Hidalgo, H.G.; Sanchez, F. Bayesian spatio-temporal model with INLA for dengue fever risk prediction in Costa Rica. Environ. Ecol. Stat. 2023, 30, 687–713. [Google Scholar] [CrossRef]
- Clarke-Crespo, E.; Moreno-Arzate, C.N.; López-González, C.A. Ecological Niche Models of Four Hard Tick Genera (Ixodidae) in Mexico. Animals 2020, 10, 649. [Google Scholar] [CrossRef]
- Martínez-Bello, D.A.; López-Quílez, A.; Torres Prieto, A. Relative risk estimation of dengue disease at small spatial scale. Int. J. Health Geogr. 2017, 16, 31. [Google Scholar] [CrossRef]
- Van Wyk, H.; Eisenberg, J.N.; Brouwer, A.F. Climate change impacts on Zika and dengue risk in four Brazilian cities: Projections using a temperature-dependent basic reproduction number. medRxiv 2022, preprint. [Google Scholar] [CrossRef]
- Sánchez, B.S.; Candioti Nolberto, D.; Taquía Gutiérrez, J.A.; García López, Y. Traditional Machine Learning based on Atmospheric Conditions for Prediction of Dengue Presence. Comput. Y Sist. 2023, 27, 769–777. [Google Scholar] [CrossRef]
- Santos Farias, P.C.; Pastor, A.F.; Prado Gonçales, J.; Do Nascimento, I.D.S.; De Souza Ferraz, E.S.; Lopes, T.R.R.; Do Carmo, R.F.; Côelho, M.R.C.D.; Silva Júnior, J.V.J. Epidemiological profile of arboviruses in two different scenarios: Dengue circulation vs. dengue, chikungunya and Zika co-circulation. BMC Infect. Dis. 2023, 23, 177. [Google Scholar] [CrossRef] [PubMed]
- Estallo, E.L.; Benitez, E.M.; Lanfri, M.A.; Scavuzzo, C.M.; Almiron, W.R. MODIS Environmental Data to Assess Chikungunya, Dengue, and Zika Diseases Through Aedes (Stegomia) aegypti Oviposition Activity Estimation. IEEE J. Sel. Top. Appl. Earth Obs. Remote Sens. 2016, 9, 5461–5466. [Google Scholar] [CrossRef]
- Morin, C.W.; Monaghan, A.J.; Hayden, M.H.; Barrera, R.; Ernst, K. Meteorologically Driven Simulations of Dengue Epidemics in San Juan, PR. PLoS Negl. Trop. Dis. 2015, 9, e0004002. [Google Scholar] [CrossRef]
- Raymundo, C.E.; De Andrade, R. Association between socio-environmental factors, coverage by family health teams, and rainfall in the spatial distribution of Zika virus infection in the city of Rio de Janeiro, Brazil, in 2015 and 2016. BMC Public Health 2021, 21, 1199. [Google Scholar] [CrossRef]
- Pereira Da Silva, A.A.; Franquelino, A.R.; Teodoro, P.E.; Montanari, R.; Faria, G.A.; Ribeiro Da Silva, C.H.; Bortoloto Da Silva, D.; Júnior, W.A.R.; Muchalak, F.; Cruz Souza, K.M.; et al. The fewer, the better fare: Can the loss of vegetation in the Cerrado drive the increase in dengue fever cases infection? PLoS ONE 2022, 17, e0262473. [Google Scholar] [CrossRef] [PubMed]
- Van Wyk, H.; Eisenberg, J.N.S.; Brouwer, A.F. Long-term projections of the impacts of warming temperatures on Zika and dengue risk in four Brazilian cities using a temperature-dependent basic reproduction number. PLoS Negl. Trop. Dis. 2023, 17, e0010839. [Google Scholar] [CrossRef]
- González-Salazar, C.; Meneses-Mosquera, A.K.; Aguirre-Peña, A.; Fernández-Castel, K.P.J.; Stephens, C.R.; Mendoza-Ponce, A.; Velasco, J.A.; Calderón-Bustamante, O.; Estrada, F. Toward New Epidemiological Landscapes of Trypanosoma cruzi (Kinetoplastida, Trypanosomatidae) Transmission under Future Human-Modified Land Cover and Climatic Change in Mexico. TropicalMed 2022, 7, 221. [Google Scholar] [CrossRef]
- Moo-Llanes, D.A.; de Oca-Aguilar, A.C.M.; Rodríguez-Rojas, J.J. Pattern of climate connectivity and equivalent niche of Triatominae species of the Phyllosoma complex. Med. Vet Entomol. 2020, 34, 440–451. [Google Scholar] [CrossRef] [PubMed]
- Dario, M.A.; Maranhão, P.H.C.; Dos Santos, G.Q.; Rocha, M.D.M.; Falqueto, A.; Da Silva, L.F.C.F.; Jansen, A.M.; Das Chagas Xavier, S.C. Environmental influence on Triatoma vitticeps occurrence and Trypanosoma cruzi infection in the Atlantic Forest of south-eastern Brazil. Geospat. Health 2021, 16, 1–12. [Google Scholar] [CrossRef] [PubMed]
- Parra-Henao, G.; Suárez-Escudero, L.C.; González-Caro, S. Potential Distribution of Chagas Disease Vectors (Hemiptera, Reduviidae, Triatominae) in Colombia, Based on Ecological Niche Modeling. J. Trop. Med. 2016, 2016, 1439090. [Google Scholar] [CrossRef]
- Juan, P.; Díaz-Avalos, C.; Mejía-Domínguez, N.R.; Mateu, J. Hierarchical spatial modeling of the presence of Chagas disease insect vectors in Argentina. A comparative approach. Stoch. Environ. Res. Risk. Assess. 2017, 31, 461–479. [Google Scholar] [CrossRef]
- Sousa Júnior, A.D.S.; Palácios, V.R.D.C.M.; Miranda, C.D.S.; Costa, R.J.F.D.; Catete, C.P.; Chagasteles, E.J.; Pereira, A.L.R.R.; Gonçalves, N.V. Análise espaço-temporal da doença de Chagas e seus fatores de risco ambientais e demográficos no município de Barcarena, Pará, Brasil. Rev. bras. epidemiol. 2017, 20, 742–755. [Google Scholar] [CrossRef] [PubMed]
- Peña-García, V.H.; Christofferson, R.C. Correlation of the basic reproduction number (R0) and eco-environmental variables in Colombian municipalities with chikungunya outbreaks during 2014-2016. PLoS Negl. Trop. Dis. 2019, 13, e0007878. [Google Scholar] [CrossRef]
- Liu, X.; Wang, Y.; Zhao, X.-Q. Dynamics of a periodic Chikungunya model with temperature and rainfall effects. Commun. Nonlinear Sci. Numer. Simul. 2020, 90, 105409. [Google Scholar] [CrossRef]
- Scavuzzo, J.M.; Trucco, F.; Espinosa, M.; Tauro, C.B.; Abril, M.; Scavuzzo, C.M.; Frery, A.C. Modeling Dengue vector population using remotely sensed data and machine learning. Acta Trop. 2018, 185, 167–175. [Google Scholar] [CrossRef]
- Vargas-Cuentas, N.I.; Roman-Gonzalez, A.; Yumin, T. Spatial–Temporal Epidemiology Study of Chikungunya Disease in Bolivia. Adv. Astronaut. Sci. Technol. 2018, 1, 69–80. [Google Scholar] [CrossRef]
- Escobar, L.E.; Romero-Alvarez, D.; Leon, R.; Lepe-Lopez, M.A.; Craft, M.E.; Borbor-Cordova, M.J.; Svenning, J.-C. Declining Prevalence of Disease Vectors Under Climate Change. Sci. Rep. 2016, 6, 39150. [Google Scholar] [CrossRef]
- Jácome, G.; Vilela, P.; Yoo, C. Social-ecological modelling of the spatial distribution of dengue fever and its temporal dynamics in Guayaquil, Ecuador for climate change adaption. Ecol. Inform. 2019, 49, 1–12. [Google Scholar] [CrossRef]
- Chakraborty, T.; Chattopadhyay, S.; Ghosh, I. Forecasting dengue epidemics using a hybrid methodology. Phys. A Stat. Mech. Its Appl. 2019, 527, 121266. [Google Scholar] [CrossRef]
- Bogado, J.V.; Stalder, D.H.; Schaerer, C.E.; Gomez-Guerrero, S. Time Series Clustering to Improve Dengue Cases Forecasting with Deep Learning. In Proceedings of the 2021 XLVII Latin American Computing Conference (CLEI), Cartago, Costa Rica, 25–29 October 2021; pp. 1–10. [Google Scholar]
- Saraiva, E.F.; Vigas, V.P.; Flesch, M.V.; Gannon, M.; De Bragança Pereira, C.A. Modeling Overdispersed Dengue Data via Poisson Inverse Gaussian Regression Model: A Case Study in the City of Campo Grande, MS, Brazil. Entropy 2022, 24, 1256. [Google Scholar] [CrossRef] [PubMed]
- Echeverry-Cárdenas, E.; López-Castañeda, C.; Carvajal-Castro, J.D.; Aguirre-Obando, O.A. Potential geographic distribution of the tiger mosquito Aedes albopictus (Skuse, 1894) (Diptera: Culicidae) in current and future conditions for Colombia. PLoS Negl. Trop. Dis. 2021, 15, e0008212. [Google Scholar] [CrossRef] [PubMed]
- Garcia, C.R. Wavelets and Multilevel Analysis to Determine Spatial Dependencies of Seasonal Influenza, Weather and Pollution Association Across Chile. Master’s Thesis, University of Pittsburgh, Pittsburgh, PA, USA, 2019. [Google Scholar]
- Valero, N.N.H.; Prist, P.; Uriarte, M. Environmental and socioeconomic risk factors for visceral and cutaneous leishmaniasis in São Paulo, Brazil. Sci. Total Environ. 2021, 797, 148960. [Google Scholar] [CrossRef] [PubMed]
- McIntyre, S.; Rangel, E.F.; Ready, P.D.; Carvalho, B.M. Species-specific ecological niche modelling predicts different range contractions for Lutzomyia intermedia and a related vector of Leishmania braziliensis following climate change in South America. Parasites Vectors 2017, 10, 157. [Google Scholar] [CrossRef]
- Berrozpe, P.E.; Lamattina, D.; Santini, M.S.; Araujo, A.V.; Torrusio, S.E.; Salomón, O.D. Spatiotemporal dynamics of Lutzomyia longipalpis and macro-habitat characterization using satellite images in a leishmaniasis-endemic city in Argentina. Med. Vet Entomol. 2019, 33, 89–98. [Google Scholar] [CrossRef]
- Jagadesh, S.; Combe, M.; Ginouvès, M.; Simon, S.; Prévot, G.; Couppié, P.; Nacher, M.; Gozlan, R.E. Spatial variations in Leishmaniasis: A biogeographic approach to mapping the distribution of Leishmania species. One Health 2021, 13, 100307. [Google Scholar] [CrossRef]
- Oliveira, A.M.; López, R.V.M.; Dibo, M.R.; Rodas, L.A.C.; Guirado, M.M.; Chiaravalloti-Neto, F. Dispersion of Lutzomyia longipalpis and expansion of visceral leishmaniasis in São Paulo State, Brazil: Identification of associated factors through survival analysis. Parasites Vectors 2018, 11, 503. [Google Scholar] [CrossRef] [PubMed]
- Sevá, A.D.P.; Mao, L.; Galvis-Ovallos, F.; Tucker Lima, J.M.; Valle, D. Risk analysis and prediction of visceral leishmaniasis dispersion in São Paulo State, Brazil. PLoS Negl. Trop. Dis. 2017, 11, e0005353. [Google Scholar] [CrossRef]
- Flores Monter, Y.M.; Chaves, A.; Arellano-Reynoso, B.; López-Pérez, A.M.; Suzán-Azpiri, H.; Suzán, G. Edaphoclimatic seasonal trends and variations of the Salmonella spp. infection in Northwestern Mexico. Infect. Dis. Model. 2021, 6, 805–819. [Google Scholar] [CrossRef] [PubMed]
- Albuquerque, H.G.; Peiter, P.C.; Toledo, L.M.; Alencar, J.A.F.; Sabroza, P.C.; Dias, C.G.; Santos, J.P.C.; Suárez-Mutis, M.C. Geographical information system (GIS) modeling territory receptivity to strengthen entomological surveillance: Anopheles (Nyssorhynchus) case study in Rio de Janeiro State, Brazil. Parasites Vectors 2018, 11, 256. [Google Scholar] [CrossRef]
- Akhtar, M.; Kraemer, M.U.G.; Gardner, L.M. A dynamic neural network model for predicting risk of Zika in real time. BMC Med. 2019, 17, 171. [Google Scholar] [CrossRef]
- Carrasco-Escobar, G.; Qquellon, J.; Villa, D.; Cava, R.; Llanos-Cuentas, A.; Benmarhnia, T. Time-Varying Effects of Meteorological Variables on Malaria Epidemiology in the Context of Interrupted Control Efforts in the Amazon Rainforest, 2000–2017. Front. Med. 2021, 8, 721515. [Google Scholar] [CrossRef]
- Laporta, G.Z.; Linton, Y.-M.; Wilkerson, R.C.; Bergo, E.S.; Nagaki, S.S.; Sant’Ana, D.C.; Sallum, M.A.M. Malaria vectors in South America: Current and future scenarios. Parasites Vectors 2015, 8, 426. [Google Scholar] [CrossRef]
- Alimi, T.O.; Fuller, D.O.; Herrera, S.V.; Arevalo-Herrera, M.; Quinones, M.L.; Stoler, J.B.; Beier, J.C. A multi-criteria decision analysis approach to assessing malaria risk in northern South America. BMC Public Health 2016, 16, 221. [Google Scholar] [CrossRef]
- Scully, J.; Mosnier, E.; Carbunar, A.; Roux, E.; Djossou, F.; Garçeran, N.; Musset, L.; Sanna, A.; Demar, M.; Nacher, M.; et al. Spatio-Temporal Dynamics of Plasmodium falciparum and Plasmodium vivax in French Guiana: 2005–2019. Int. J. Environ. Res. Public Health 2021, 18, 1077. [Google Scholar] [CrossRef] [PubMed]
- German, A.; Espinosa, M.O.; Abril, M.; Scavuzzo, C.M. Exploring satellite based temporal forecast modelling of Aedes aegypti oviposition from an operational perspective. Remote Sens. Appl. Soc. Environ. 2018, 11, 231–240. [Google Scholar] [CrossRef]
- Espinosa, M.; Alvarez Di Fino, E.M.; Abril, M.; Lanfri, M.; Periago, M.V.; Scavuzzo, C.M. Operational satellite-based temporal modelling of Aedes population in Argentina. Geospat. Health 2018, 13, 247–258. [Google Scholar] [CrossRef] [PubMed]
- Dong, B.; Khan, L.; Smith, M.; Trevino, J.; Zhao, B.; Hamer, G.L.; Lopez-Lemus, U.A.; Molina, A.A.; Lubinda, J.; Nguyen, U.-S.D.T.; et al. Spatio-temporal dynamics of three diseases caused by Aedes-borne arboviruses in Mexico. Commun. Med. 2022, 2, 134. [Google Scholar] [CrossRef] [PubMed]
- Heinisch, M.R.S.; Diaz-Quijano, F.A.; Chiaravalloti-Neto, F.; Menezes Pancetti, F.G.; Rocha Coelho, R.; Dos Santos Andrade, P.; Urbinatti, P.R.; De Almeida, R.M.M.S.; Lima-Camara, T.N. Seasonal and spatial distribution of Aedes aegypti and Aedes albopictus in a municipal urban park in São Paulo, SP, Brazil. Acta Trop. 2019, 189, 104–113. [Google Scholar] [CrossRef]
- Ortiz, P.; Rivero, A.; Linares, Y.; Pérez, A.; Vázquez, J. Spatial Models for Prediction and Early Warning of Aedes aegypti Proliferation from Data on Climate Change and Variability in Cuba. MEDICC Rev. 2015, 17, 20. [Google Scholar] [CrossRef] [PubMed]










| Region | Number of Studies * | Percentage (%) ** |
|---|---|---|
| South America | 242 | 73.78% |
| North America | 32 | 9.76% |
| Caribbean | 17 | 5.18% |
| Global | 18 | 5.49% |
| Central America | 12 | 3.66% |
| Americas | 4 | 1.22% |
| Americas and Caribbean (combined) | 2 | 0.61% |
| South America and Caribbean (combined) | 1 | 0.30% |
| Analytical Method | Percentage (%) * |
|---|---|
| Regression models | 12.7% |
| Spatial analysis | 12.1% |
| Time-series analysis | 11.8% |
| Mathematical modeling | 10.2% |
| Advanced statistical models | 9.4% |
| Niche modeling | 8.8% |
| Bayesian analysis | 6.2% |
| Unsupervised learning | 6.0% |
| Neural networks | 5.9% |
| Statistical tests | 5.1% |
| Disease-spread models | 4.9% |
| Specific models | 2.9% |
| Supervised learning | 2.4% |
| Other models | 0.7% |
Disclaimer/Publisher’s Note: The statements, opinions and data contained in all publications are solely those of the individual author(s) and contributor(s) and not of MDPI and/or the editor(s). MDPI and/or the editor(s) disclaim responsibility for any injury to people or property resulting from any ideas, methods, instructions or products referred to in the content. |
© 2025 by the authors. Licensee MDPI, Basel, Switzerland. This article is an open access article distributed under the terms and conditions of the Creative Commons Attribution (CC BY) license (https://creativecommons.org/licenses/by/4.0/).
Share and Cite
Castano-Duque, S.; Cuellar, S.; González-Uribe, C.; González, C.; Helo, J.; Nino-Machado, N.; Pinilla-Roncancio, M. Bibliometric Analysis of the Evolution and Distribution of Research on Analytical Methods for Climate-Sensitive Infectious Diseases in Latin America and the Caribbean. Int. J. Environ. Res. Public Health 2025, 22, 1834. https://doi.org/10.3390/ijerph22121834
Castano-Duque S, Cuellar S, González-Uribe C, González C, Helo J, Nino-Machado N, Pinilla-Roncancio M. Bibliometric Analysis of the Evolution and Distribution of Research on Analytical Methods for Climate-Sensitive Infectious Diseases in Latin America and the Caribbean. International Journal of Environmental Research and Public Health. 2025; 22(12):1834. https://doi.org/10.3390/ijerph22121834
Chicago/Turabian StyleCastano-Duque, Sebastian, Sergio Cuellar, Catalina González-Uribe, Camila González, Juliana Helo, Natalia Nino-Machado, and Monica Pinilla-Roncancio. 2025. "Bibliometric Analysis of the Evolution and Distribution of Research on Analytical Methods for Climate-Sensitive Infectious Diseases in Latin America and the Caribbean" International Journal of Environmental Research and Public Health 22, no. 12: 1834. https://doi.org/10.3390/ijerph22121834
APA StyleCastano-Duque, S., Cuellar, S., González-Uribe, C., González, C., Helo, J., Nino-Machado, N., & Pinilla-Roncancio, M. (2025). Bibliometric Analysis of the Evolution and Distribution of Research on Analytical Methods for Climate-Sensitive Infectious Diseases in Latin America and the Caribbean. International Journal of Environmental Research and Public Health, 22(12), 1834. https://doi.org/10.3390/ijerph22121834

