Next Article in Journal
Network of Tourism–Industrial Complex in Cities: Typologies and Implications through a Critical Literature Review
Previous Article in Journal
I CrossFit; Do You? Cross-Sectional Peer Similarity of Physical Activity Behavior in a Group High Intensity Functional Training Setting
 
 
Font Type:
Arial Georgia Verdana
Font Size:
Aa Aa Aa
Line Spacing:
Column Width:
Background:
Article

Validation of Psychometric Properties of the Nursing Work Index—Revised Scale in Portugal

1
Nursing Research, Innovation and Development Centre of Lisbon (CIDNUR), Nursing School of Lisbon, Av. Prof. Egas Moniz, 1600-096 Lisbon, Portugal
2
Central Lisbon Health Centres, Rua Carvalho Araújo, nº 103-7º, 1900-181 Lisbon, Portugal
3
Barreiro Montijo Hospital Centre, 2830-003 Barreiro, Portugal
*
Author to whom correspondence should be addressed.
Int. J. Environ. Res. Public Health 2022, 19(9), 4933; https://doi.org/10.3390/ijerph19094933
Submission received: 24 February 2022 / Revised: 7 April 2022 / Accepted: 16 April 2022 / Published: 19 April 2022

Abstract

The use of instruments designed to assess the nursing practice environment is crucial to improve the quality of nursing care, to anticipate problems and difficulties that may arise in organizations, and allow nurse managers to implement changes and improvements in key areas. In this study, we aimed to evaluate the psychometric properties of the Nursing Work Index—Revised Portuguese version (NWI-R-PT) scale. A quantitative, observational, descriptive, and cross-sectional study was conducted. Methods: The sample consisted of 767 nurses from 4 public Portuguese hospitals. Exploratory and confirmatory factor analysis techniques were used to test the distinct structural models. The scale’s accuracy was evaluated through internal consistency, using Cronbach’s alpha. Results: NWI-R-PT internal consistency was 0.91. The NWI-R-PT model with six factors, namely “Management Support,” “Professional Development,” “Fundamentals of Nursing,” “Nurse–Physician Relationship,” “Endowments,” and “Organization of Nursing Care,” was supported by exploratory and confirmatory factor analysis. The NWI-R-PT scale presents adequate goodness-of-fit indices concerning the final factorial model and the convergent validity. Conclusions: The NWI-R-PT scale has a competent and reliable structure. The scale’s validity is confirmed; therefore, it may be employed in all contexts in clinical practice, research, and nursing management. The NWI-R-PT is a useful and valid instrument to assess the nursing environment in hospitals, primary care, long-term care, and nursing homes. The scale has significance in improving the quality of nursing care and patient safety, the professional development of nurses, and organizational results.

1. Introduction

The nursing practice environment is critical for health system success [1,2,3]. It is related to the quality of care, job satisfaction, patient safety, and effective care of clients and is essential for an organization’s efficiency [2,3,4,5,6,7]. According to Lake [6], the nursing practice environment can be described as the organizational attributes of a working ambience that promote or constrict a nurse’s practice.
The promotion of the quality of the services provided by the nursing team and their contribution to improving the contexts of professional practices are key elements of the nursing practice environment [2,3]. The quality of care is a crucial element in the profession and refers, among other aspects, to the direct relationship between the patient and the nurse, which is dependent on many factors, especially the nursing practice environment [2,3,7,8].
A favorable nursing practice environment leads to enhanced patient outcomes, which is an important factor to develop nurses’ satisfaction [6,9] as well as to retain nursing staff [2,3,5,7]. A favorable nursing practice environment is defined by the adequacy of manpower and resources, the effective participation of nurses in the governance of organizations, the quality of care, the provision of nursing care, and good relations between the different professional teams of nursing services [1,2,3,6].
A safe nursing practice environment is characterized by good working relationships, governance support of professionals, and a good work–life balance [2,3,7,10,11].
Nursing practice environment has an impact on patient and nurse outcomes and environments where nurses are autonomous [12]. Environmental control and positive interactions between the nurses and the medical team reduce burnout levels [13,14,15,16,17,18,19,20], increase job satisfaction [1,5,13,14,21,22,23,24], lower intention to quit [5,7,9,10,13,17,18,21], and ensure better results for clients with regard to the quality of care [1,7,10,13,15,21,25,26,27] and patient safety [1,7,13,16,17,19,21,25].
In this sense, it is important to adjust the composition, principles, and methods of institutions because of their impact on the nursing practice environment. Monitoring the nursing practice environment to minimize its imperfections will permit the execution of continuous improvement processes, in turn improving health-related outcomes. In these circumstances, the employment of instruments developed to assess the nursing practice environment is crucial to improve the quality of care [1,7,28,29,30,31] and to anticipate problems and difficulties that may arise in organizations.
To understand how composition, principles, and methods of institutions affect nursing outcomes, Aiken and Patrician [12], based on the NWI and a literature review, developed the NWI-R into a 57-item scale of models of professional practice, theoretically based on the sociology of organizations, professions, and work [6,12].
In recent decades, several studies have identified different factor structures in the NWI-R in the United States [6,32,33,34] and Canada [35], and translated versions of the instrument have been tested and validated in Canada [36], Brazil [37], Iceland [38], the United Kingdom [39], Belgium [40], Lebanon [41], and South Korea [42,43]. Most studies found solid factor structures with some similarities to the original scale.

2. Materials and Methods

2.1. Aim

The aim of the present study was to analyze the psychometric properties of the NWI-R-PT scale using factor analysis. The sample consisted of nurses from several hospitals in Portugal.

2.2. Study Design

This study is quantitative, observational, descriptive, and cross-sectional.

2.3. Participants

This study sample consisted of 767 nurses who worked in public hospitals.

2.4. Translation and Cultural Adaptation

After authorization of the original scale [12] by the authors and using the methodology proposed by reference authors [44,45], two uncommitted translators converted the scale to Portuguese. One of the translators was bilingual, fluent in Portuguese but with English as their mother tongue, with knowledge in the field of nursing, and the other was a professional translator without knowledge in the field of health. The translation and adaptation consisted of an exhaustive analysis not only based on the lexical dimension, but also on the cultural adaptation to the Portuguese reality, to ensure that the items kept the meaning identical to that of the original language. Then, the two versions were analyzed, resulting in a consensus version.
From the consensus version, in a third stage, the back-translation was performed by a third professional translator who was unaware of the original version, giving rise to the back-translated version.
The translation and back-translation steps were conducted without difficulty. At the meeting with the group of experts, some modifications were made to guarantee the equivalences—semantic, idiomatic, cultural, and conceptual—of the translated instrument with the original instrument.
Then, given the scale obtained, the comprehension test or pre-test was performed, which was applied to a non-probabilistic sample of 35 nurses. The sample size was selected based on the results of Perneger et al. [46], which focused on the mathematical analysis of the necessary sample size to carry out the pre-test with some confidence, considering the prevalence of problems with items of a given scale. It revealed that a minimum of 22 individuals was needed to detect 90% of the scale’s problems [46]. If more than 20% of the sample was doubtful concerning the scale, it would be necessary to re-analyze and probably translate it [44,45].
The scale was answered by 35 nurses, and the average time was 10 min. Participants did not find any problem with the scale when filling it out. They considered it time-consuming to complete, but its content was clearly perceived.

2.5. Data Collection

Data were collected between 2017 and 2019 in four public hospitals in Portugal after the NWI-R translation and adaptation process.
Authorization was requested from the ethics committees of the hospitals. Contacts were made with hospital nurses.
From the translation and cultural adaptation, the NWI-R had 54 items, evaluated by a Likert-type scale of 5 response options.
The sociodemographic characterization consists of age, gender, and professional nursing experience and academic background.

2.6. Ethical Considerations

Data were collected after approval from the Hospital Ethics Committees. We guaranteed the confidentiality and anonymity of participants and data at all stages of the study. All participants were fully informed about the study, participated voluntarily, and were free to withdraw at any time.

2.7. Data Analysis

The variables were subject to a comparative and descriptive analysis. Continuous variables are reported as means and standard deviations. The categorical variables are reported by absolute and relative frequency.
Different structural models were investigated using exploratory factor analysis and confirmatory factor analysis techniques.
To carry out the exploratory factor analysis, the principal component methods were used with Varimax rotation. To analyze the adequacy of the data for the exploratory factor analysis, two tests were utilized: the Kaiser–Meyer–Olkin (KMO) test and Bartlett’s sphericity test, both of which indicate the adjustment of the data to the factor analysis [47].
The Kaiser criterion for factor extraction and the Varimax rotation were used. The entire explained variance of the results has been subject to critical analysis.
To assess the quality of the fit of the model obtained through the exploratory factor analysis, confirmatory factor analysis was performed with the software AMOS, version 26.0, IBM. The confirmatory factor analysis was performed using the methodology of maximum likelihood, which implies autonomy of observations; multivariate normal distribution, analyzed by kurtosis (Ku) coefficients and asymmetry (Sk); and no outliers, evaluated by Mahalanobis square distance D2 [48].
To assess the overall adequacy of the model in the confirmatory factor analysis, the following indices were used: goodness of fit indices χ2/df, chi-square ratio and degrees of freedom, Comparative Fit Index (CFI), Goodness of Fit Index (GFI), and root mean square error of approximation (RMSEA), with scores between 0.05 and 0.1 considered acceptable [48]. The model fit was considered good for CFI and GFI values above 0.9 and RMSEA values below 0.10 [48,49]. The validity of the scale was calculated through two subcomponents: the convergent validity, calculated by the average variance extracted (AVE) and composite reliability (CR) for each dimension, considering AVE ≥ 0.50 and FC ≥ 0.70; and by the factorial validity, considering standardized factor loadings λ and individual reliability λ2, which are also indicators of the quality of the adjustment, with minimum values of 0.50 and 0.25, respectively [48]. The models with low MECVI Index proved to be more suitable and were used for the modification indices foreseen in the AMOS and in the theoretical considerations [48].
All analyzes were performed with statistical software SPSS version 25.0 and software AMOS version 26, SPSS, IBM Inc., Chicago, IL, USA.

2.8. Validity and Reliability/Rigor

The instrument’s internal consistency and reliability were determined using an alpha coefficient (α) and composite reliability. The range is from 0 to 1, with 0.70 being the value for adequate reliability [47].
The scale structural validity was first tested through exploratory factor analysis and then using structural equation modeling, and through confirmatory factor analysis with factorial and convergent validity. After multivariate normality was assumed, the factor validity was tested using maximum likelihood estimation. The proposed factor model was considered valid when factor weights were greater than 0.4 for each of the items [47,50,51]. Construct validity was calculated using convergent and discriminant validity. The former was calculated by AVE for each factor, considering the minimum value as 0.50. Discriminant validity, on the other hand, was established by confirmation that the AVE for each is equal to or greater than the square of the correlation between the two factors.

3. Results

As for the characterization of the sample of 767 hospital nurses, 84.2% were female.
The mean age was 36.8 years (9.5 years).
Nurses with an academic degree were 85.2%, and 14.8% had postgraduate training (master’s: 10.7%; specialization: 3.7%; postgraduate: 0.3%; Ph.D.: 0.1%).
Specialist nurses were 13.6% of the sample and 2.8% of nurse managers.
The average time in the profession was 8.8 years (8.9 years).

3.1. Exploratory Factor Analysis

Bartlett’s test of sphericity was relevant (p < 0.001). The KMO index presented a value of 0.94, a remarkable recommendation value concerning the analysis of principal components [47].
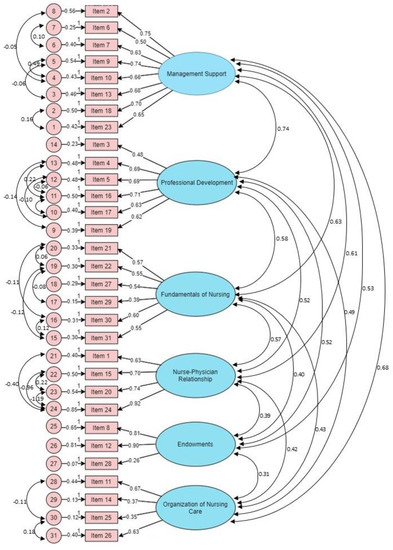
The NWI-R exploratory factor analysis identified 6 components that provide a rationale for 53.2% of the total variance. In exploratory factor analysis, 23 items were eliminated for not having met the factor loading criteria. The final presentation contains 31 items in 6 factors, named according to a conceptual perspective. The 6 identified components are Management Support with 8 items; Professional Development with 6 items; Fundamentals of Nursing with 6 items; Nurse–Physician Relationship with 4 items; Endowments with 3 items; and Organization of Nursing Care with 4 items (Table 1).

3.2. Reliability Analysis

A Cronbach’s alpha value of 0.91 was reached regarding the reliability analysis for the entire scale, which is adequate and displays a prominent measure of internal consistency. The original scale by Aiken and Patrician [12] obtained an alpha value of 0.96.
Alpha values for each subscale were greater than 0.59 and are described in Table 2.

3.3. Confirmatory Factor Analysis

The six factors of the NWI-R-PT found in our sample were each subjected to confirmatory factor analysis. Although the NWI-R-PT items had good factor results, the confirmatory factor analysis model originally presented inadequate suitability (χ2/df = 3.538; CFI = 0.870; GFI = 0.885; RMSEA = 0.058; MECVI = 2.145).
Additionally, the Mahalanobis distances revealed the existence of diverse multivariate outliers. Thus, a part of the multivariate outliers was removed, and the modification indices were analyzed.
As the modifications were not noteworthy, the model modification rates were analyzed. The highest rates of modification occur between the correlations of errors in items 4 and 5, items 22 and 23, and items 23 and 24 for a total of 21. When items included in the same factor have related errors, it is typical to add this trajectory to the model, explaining it from a theoretical point of view, by the items’ almost identical formulation or content.
From the review performed, and weighing the differences with the initial model, the model (Figure 1) presented adequate suitability with more fitting indices for the sample and a lower MECVI (1.563 vs. 2.145).
The reliability of the construct presented adequate internal consistency with a prominent measure of internal consistency of the scale and appropriate reproducibility of the total scale (α = 0.91) and of the subscales (Table 2). Assuming AVE ≥ 0.50 [48,52] as an indicator of convergent validity, it was adequate for almost all factors in the scale: Management Support, Professional Development, Fundamentals of Nursing, Nurse–Physician Relationship, Endowments, and Organization of Nursing Care.
The factorial invariance analysis of the model in the two independent subsets, test and validation, revealed adequate goodness of fit indices in the final factorial solution (χ2/df = 2.495; CFI = 0.927; GFI = 0.923; RMSEA = 0.044; MECVI = 1.563).

4. Discussion

The results provided empirical evidence indicating a satisfactory psychometric performance of the NWI-R in the sample of Portuguese nurses. The model, with six components, is conceptually consistent and in general agreement with the suggestions of the original scale’s author [12] and obtained support from both an exploratory and a confirmatory perspective. Nevertheless, the items in each of the components are different when compared with studies from abroad, which can be justified by the differences in culture, health system models, organizational models, or the profession, which can affect nurses’ responses.
Although some components have low alpha values, the global Cronbach’s alpha of the scale is high, similarly to what is observed in other studies [32,37,38,41,42,43], which also obtained low Cronbach’s alpha values in their components, but high values in the alpha of the scale. The NWI-R-PT scale evaluated in this study has 31 items instead of 57 in the original scale.
Other studies have adjusted the NWI-R to other factor structures, depending on cultural contexts, with different compositions [32,33,34,38,39,40,41,42,43]. Consistent with the factor analyses performed by Cho et al. [42], Choi et al. [32], Erickson et al. [33], Estabrooks et al. [35], Gunnarsdóttir et al. [38], Kim et al. [43], Lake [6], Li et al. [34], McCusker et al. [36], Slater and McCormack [39], and Van Bogaert et al. [40], the factor analysis of the present study did not identify the autonomy, control over practice, and organizational support dimensions used in several previous studies [12,37,41].
The confirmatory factor analysis revealed that the six-factor model is the most solid and is suitable for this large sample of Portuguese data.
All coefficients were significant. The coefficients of the model’s adequacy indices were sufficient and support the structure of the six factors. The invariance analysis of the six-factor model reaffirmed its stability.
Other studies used a six-factor model similar to ours, characterized by Management Support, Professional Development, Nursing Fundamentals, Nurse–Doctor Relationship, Staffing, and Organization of Nursing Care [41,43]. As for the number of items, other studies also presented comparable scales to the one in the present study [6,38,40,41].
Low factor weights influenced composite reliability and factor validity in some items. Furthermore, the low AVE values found in some dimensions can be justified by the high variability in the factor loadings of the items.

Limitations

The target of this study was nurses working in hospital wards. Future research should confirm the applicability of the scale in several settings.
The Cronbach’s alpha values of the dimensions Endowments, Fundamentals of Nursing, and Organization of Nursing Care are borderline. However, in our assessment of the composition of the dimensions, we considered that they correspond to the constructs they assess.

5. Conclusions

In this study, we used a sample consisting of Portuguese hospital nurses and revealed an adequate structure of six factors of the NWI-R-PT. This structure showed evidence of reliability and validity and is in general agreement with what was recommended by the authors of the original scale. The totality of the factors had adequate factor loading, and they have a semantic relationship.
The study demonstrates that in the Portuguese context, the Nursing Work Index-R-PT is an important tool to support the decision making of nurse managers, to characterize the nursing practice environment, and to enhance working conditions in organizations. It contributes to the improvement of the nursing practice environment in the most varied contexts where nursing care is provided.
The results revealed the validity of the scale and that it can be a support tool in nursing practice, nursing research, and nursing management. This study demonstrates the global relevance of the use of the Nursing Work Index-R-PT and, moreover, it identifies multiple organizational characteristics in clinical contexts, improving the identification of which work ambiences are favorable or unfavorable to patient safety and the quality of care.
Finally, this study also provides important inputs to the health policies of countries and strategic planning.

Author Contributions

Conceptualization, F.G., P.L. and S.A.; methodology, F.G., P.L., P.B. and S.A.; software, S.A. and P.L.; validation, F.G. and P.L.; formal analysis, P.B., S.A. and P.L.; investigation, F.G., S.A., P.B. and P.L.; resources, F.G., P.B., P.L. and S.A.; data curation, P.L.; writing—original draft preparation, P.L. and S.A.; writing—review and editing, P.L., F.G. and S.A.; visualization, P.L. and S.A.; supervision, P.L. and F.G.; project administration, P.L. and F.G. All authors have read and agreed to the published version of the manuscript.

Funding

This paper was supported by the Nursing Research, Innovation and Development Center of Lisbon (CIDNUR), Nursing School of Lisbon, Lisbon, Portugal.

Institutional Review Board Statement

The study was conducted according to the guidelines of the Declaration of Helsinki and approved by the Ethics Committee of CHLC (EC number 415/2017, 23 March 2017).

Informed Consent Statement

Informed consent was obtained from all subjects involved in the study.

Data Availability Statement

Restrictions apply to the availability of these data. Data were obtained from a third party and are available with the permission of the third party.

Acknowledgments

We would like to thank nurses Gonçalo Vital, Iolanda Santos, Jun Chen, and Carina Andrade for collecting the data.

Conflicts of Interest

The authors declare no conflict of interest.

References

  1. Almeida, S.; Nascimento, A.; Lucas, P.B.; Jesus, E.; Araújo, B. RN4CAST study in Portugal: Validation of the Portuguese version of the Practice Environment Scale of the Nursing Work Index. Aquichan 2020, 20, e2038. [Google Scholar] [CrossRef]
  2. Anunciada, S.; Lucas, P. Ambiente de Prática de Enfermagem em contexto hospitalar: Revisão integrativa. New Trends Qual. Res. 2021, 8, 145–154. [Google Scholar] [CrossRef]
  3. Lucas, P.; Jesus, E.; Almeida, S.; Araújo, B. Validation of the psychometric properties of the practice environment scale of nursing work index in primary health care in Portugal. Int. J. Environ. Res. Public Health 2021, 18, 6422. [Google Scholar] [CrossRef] [PubMed]
  4. Carvalho, M.C.; Lucas, P. The effectiveness of the clinical nurse leader practice—Systematic review. Millenium 2020, 2, 57–64. [Google Scholar] [CrossRef]
  5. De Sul, S.I.R.; Lucas, P.R.M.B. Translation and validation of the anticipated turnover scale for the Portuguese cultural context. Nurs. Open. 2020, 7, 1475–1481. [Google Scholar] [CrossRef]
  6. Lake, E.T. Development of the practice environment scale of the nursing work index. Res. Nurs. Health 2002, 25, 176–188. [Google Scholar] [CrossRef]
  7. Lucas, P.R.M.B.; Nunes, E.M.G.T. Nursing practice environment in Primary Health Care: A scoping review. Rev. Bras. Enferm. 2020, 73, e20190479. [Google Scholar] [CrossRef]
  8. Tomaszewska, K.; Kłos, A.; Majchrowicz, B. Influence of work environment on the quality of benefits provided by primary health care nurses. J. Educ. Health Sport 2017, 7, 1191–1205. [Google Scholar] [CrossRef]
  9. Leone, C.; Bruyneel, L.; Anderson, J.E.; Murrells, T.; Dussault, G.; Jesus, E.H.; Rafferty, A.M. Work environment issues and intention-to-leave in Portuguese nurses: A cross-sectional study. Health Policy 2015, 119, 1584–1592. [Google Scholar] [CrossRef]
  10. Alves, D.F.S.; Guirardello, E.B. Ambiente de trabalho da enfermagem, segurança do paciente e qualidade do cuidado pediátrico. Rev. Gaúcha Enferm. 2016, 37, e58817. [Google Scholar] [CrossRef][Green Version]
  11. Copanitsanou, P.; Fotos, N.; Brokalaki, H. Effects of work environment on patient and nurse outcomes. Br. J. Nurs. 2017, 26, 172–176. [Google Scholar] [CrossRef] [PubMed]
  12. Aiken, L.H.; Patrician, P.A. Measuring organizational traits of hospitals: The revised nursing work index. Nurs. Res. 2000, 49, 146–153. [Google Scholar] [CrossRef] [PubMed]
  13. Aiken, L.H.; Sermeus, W.; Van Den Heede, K.; Sloane, D.M.; Busse, R.; McKee, M.; Kutney-Lee, A. Patient safety, satisfaction, and quality of hospital care: Cross sectional surveys of nurses and patients in 12 countries in Europe and the United States. BMJ 2012, 344, 1–14. [Google Scholar] [CrossRef] [PubMed]
  14. Chen, J.; Ramalhal, T.; Lucas, P. Ambiente de Prática de Enfermagem e a Satisfação dos Enfermeiros em Contexto Hospitalar—Uma Revisão Scoping. Pensar Enferm. 2019, 23, 29–42. [Google Scholar]
  15. Guirardello, E.D.B. Impact of critical care environment on burnout, perceived quality of care and safety attitude of the nursing team. Rev. Lat. Am. Enferm. 2017, 25, e2884. [Google Scholar] [CrossRef]
  16. Liu, X.; Zheng, J.; Liu, K.; Baggs, J.G.; Liu, J.; Wu, Y.; You, L. Hospital nursing organizational factors, nursing care left undone, and nurse burnout as predictors of patient safety: A structural equation modeling analysis. Int. J. Nurs. Stud. 2018, 86, 82–89. [Google Scholar] [CrossRef]
  17. Van Bogaert, P.; Timmermans, O.; Weeks, S.M.; van Heusden, D.; Wouters, K.; Franck, E. Nursing unit teams matter: Impact of unit-level nurse practice environment, nurse work characteristics, and burnout on nurse reported job outcomes, and quality of care, and patient adverse events—A cross-sectional survey. Int. J. Nurs. Stud. 2014, 51, 1123–1134. [Google Scholar] [CrossRef]
  18. Xian, M.; Zhai, H.; Xiong, Y.; Han, Y. The role of work resources between job demands and burnout in male nurses. J. Clin. Nurs. 2020, 29, 535–544. [Google Scholar] [CrossRef]
  19. You, L.-M.; Aiken, L.H.; Sloane, D.M.; Liu, K.; He, G.-P.; Hu, Y.; Jiang, X.-L.; Li, X.-H.; Liu, H.-P.; Shang, S.-M.; et al. Hospital nursing, care quality, and patient satisfaction: Cross-sectional surveys of nurses and patients in hospitals in China and Europe. Int. J. Nurs. Stud. 2013, 50, 154–161. [Google Scholar] [CrossRef]
  20. Zhang, L.-F.; You, L.-M.; Liu, K.; Zheng, J.; Fang, J.-B.; Lu, M.-M.; Lv, A.-L.; Ma, W.-G.; Wang, J.; Wang, S.-H.; et al. The association of Chinese hospital work environment with nurse burnout, job satisfaction, and intention to leave. Nurs. Outlook 2014, 62, 128–137. [Google Scholar] [CrossRef]
  21. Aiken, L.H.; Sloane, D.M.; Bruyneel, L.; Van den Heede, K.; Sermeus, W. Nurses’ reports of working conditions and hospital quality of care in 12 countries in Europe. Int. J. Nurs. Stud. 2013, 50, 143–153. [Google Scholar] [CrossRef] [PubMed]
  22. Dorigan, G.H.; de Brito Guirardello, E. Nursing practice environment, satisfaction and safety climate: The nurses’ perception. Acta Paul. Enferm. 2017, 30, 129–135. [Google Scholar] [CrossRef]
  23. Kutney-Lee, A.; Wu, E.S.; Sloane, D.M.; Aiken, L.H. Changes in hospital nurse work environments and nurse job outcomes: An analysis of panel data. Int. J. Nurs. Stud. 2013, 50, 195–201. [Google Scholar] [CrossRef] [PubMed]
  24. Lambrou, P.; Merkouris, A.; Middleton, N.; Papastavrou, E. Nurses’ perceptions of their professional practice environment in relation to job satisfaction: A review of quantitative studies. Health Sci. J. 2014, 8, 298–317. [Google Scholar]
  25. Aiken, L.H.; Sloane, D.; Griffiths, P.; Rafferty, A.M.; Bruyneel, L.; McHugh, M.; Maier, C.B.; Moreno-Casbas, T.; Ball, E.J.; Ausserhofer, D.; et al. Nursing skill mix in European hospitals: Cross-sectional study of the association with mortality, patient ratings, and quality of care. BMJ Qual. Saf. 2017, 26, 559–568. [Google Scholar] [CrossRef]
  26. Hinno, S.; Partanen, P.; Vehviläinen-Julkunen, K. The professional nursing practice environment and nurse-reported job outcomes in two European countries: A survey of nurses in Finland and the Netherlands. Scand. J. Caring Sci. 2012, 26, 133–143. [Google Scholar] [CrossRef]
  27. Zhu, X.; Zheng, J.; Liu, K.; You, L. Rationing of nursing care and its relationship with nurse staffing and patient outcomes: The mediation effect tested by structural equation modeling. Int. J. Environ. Res. Public Health 2019, 16, 1672. [Google Scholar] [CrossRef]
  28. Aiken, L.H.; Clarke, S.; Sloane, D.M.; Lake, E.T.; Cheney, T. Effects of Hospital Care Environment on Patient Mortality and Nurse Outcomes. J. Nurs. Adm. 2008, 38, 223–229. [Google Scholar] [CrossRef]
  29. Fuentelsaz-Gallego, C.; Moreno-Casbas, M.T.; González-Maria, E. Validation of the Spanish version of the questionnaire Practice Environment Scale of the Nursing Work Index. Int. J. Nurs. Stud. 2013, 50, 274–280. [Google Scholar] [CrossRef]
  30. Laschinger, H.K.S.; Zhu, J.; Read, E. New nurses’ perceptions of professional practice behaviors, quality of care, job satisfaction and career retention. J. Nur. Manag. 2016, 24, 656–665. [Google Scholar] [CrossRef]
  31. Neves, T.M.A.; Parreira, P.M.S.D.; Graveto, J.M.G.N.; Rodrigues, V.J.L.; Marôco, J.P. Practice environment scale of the nursing work index: Portuguese version and psychometric properties. J. Nurs. Manag. 2018, 26, 833–841. [Google Scholar] [CrossRef] [PubMed]
  32. Choi, J.K.; Bakken, S.; Larson, E.; Du, Y.L.; Stone, P.W. Perceived nursing work environment of critical care nurses. Nurs. Res. 2004, 53, 370–378. [Google Scholar] [CrossRef] [PubMed]
  33. Erickson, J.I.; Duffy, M.E.; Gibbons, M.P.; Fitzmaurice, J.; Ditomassi, M.; Jones, D. Development and psychometric evaluation of the Professional Practice Environment (PPE) scale. J. Nurs. Sch. 2004, 36, 279–285. [Google Scholar] [CrossRef] [PubMed]
  34. Li, Y.-F.; Lake, E.T.; Sales, A.E.; Sharp, N.D.; Greiner, G.T.; Lowy, E.; Liu, C.-F.; Mitchell, P.H.; Sochalski, J.A. Measuring nurses’ practice environments with the revised nursing work index: Evidence from registered nurses in the veterans health administration. Res. Nurs. Health 2007, 30, 31–44. [Google Scholar] [CrossRef]
  35. Estabrooks, C.A.; Tourangeau, A.E.; Humphrey, C.K.; Hesketh, K.L.; Giovannetti, P.; Thomson, D.; Wong, J.; Acorn, S.; Clarke, H.; Shamian, J. Measuring the hospital practice environment: A Canadian context. Res. Nurs. Health 2002, 25, 256–268. [Google Scholar] [CrossRef]
  36. McCusker, J.; Dendukuri, N.; Cardinal, L.; Laplante, J.; Bambonye, L. Nursing work environment and quality of care: Differences between units at the same hospital. Int. J. Health Care Qual. Assur. 2004, 17, 313–322. [Google Scholar] [CrossRef]
  37. Gasparino, R.C.; Guirardello, E.B.; Aiken, L.H. Validation of the Brazilian version of the Nursing Work Index-Revised (B-NWI-R). J. Clin. Nurs. 2011, 20, 3494–3501. [Google Scholar] [CrossRef]
  38. Gunnarsdottir, S.; Clarke, S.P.; Rafferty, A.M.; Nutbeam, D. Front-line management, staffing and nurse doctor relationships as predictors of nurse and patient outcomes. A survey of Icelandic hospital nurses. Int. J. Nurs. Stud. 2009, 46, 920–927. [Google Scholar] [CrossRef]
  39. Slater, P.; McCormack, B. An exploration of the factor structure of the nursing work index. Worldviews Evid. Based Nurs. 2007, 4, 30–39. [Google Scholar] [CrossRef]
  40. Van Bogaert, P.; Clarke, S.; Vermeyen, K.; Meulemans, H.; Van de Heyning, P. Practice environments and their associations with nurse-reported outcomes in Belgian hospitals: Development and preliminary validation of a Dutch adaptation of the Revised Nursing Work Index. Int. J. Nurs. Stud. 2009, 46, 55–65. [Google Scholar] [CrossRef]
  41. El-Jardali, F.; Alameddine, M.; Dumit, N.; Dimassi, H.; Jamal, D.; Maalouf, S. Nurses’ work environment and intent to leave in Lebanese hospitals: Implications for policy and practice. Int. J. Nurs. Stud. 2011, 48, 204–214. [Google Scholar] [CrossRef] [PubMed]
  42. Cho, S.-H.; Mark, B.A.; Yun, S.-C.; June, K.J. Differences in intensive care unit work environments among and within hospitals using subscales and a composite measure of the Revised Nursing Work Index. J. Adv. Nurs. 2011, 67, 2637–2648. [Google Scholar] [CrossRef] [PubMed]
  43. Kim, C.-W.; Lee, S.-Y.; Kang, J.-H.; Park, B.-H.; Park, S.-C.; Park, H.-K.; Lee, K.-H.; Yi, Y.-J.; Jeong, B.-G. Application of revised nursing work index to hospital nurses of South Korea. Asian Nurs. Res. 2013, 7, 128–135. [Google Scholar] [CrossRef]
  44. Beaton, D.; Bombardier, C.; Guillemin, F.; Ferraz, M.B. Recommendations for the cross-cultural adaptation of the DASH & QuickDASH outcome measures. Inst. Work Health 2007, 1, 1–45. [Google Scholar]
  45. Sousa, V.D.; Rojjanasrirat, W. Translation, adaptation and validation of instruments or scales for use in cross-cultural health care research: A clear and user-friendly guideline. J. Eval. Clin. Pract. 2011, 17, 268–274. [Google Scholar] [CrossRef]
  46. Perneger, T.V.; Hudelson, P.; Courvoisier, D.; Gayet-Ageron, A. Sample size for pre-tests of questionnaires. Qual. Life Res. 2015, 24, 147–151. [Google Scholar] [CrossRef] [PubMed]
  47. Almeida, S. Estatística Aplicada à Investigação em Ciências da Saúde—Um Guia com o SPSS; Lusodidacta: Loures, Portugal, 2017. [Google Scholar]
  48. Marôco, J. Análise de Equações Estruturais: Fundamentos teóricos, Software e Aplicações, 2nd ed.; ReportNumber, Lda: Pêro Pinheiro, Portugal, 2014; pp. 179–243. [Google Scholar]
  49. Waltz, C.F.; Strickland, O.L.; Lenz, E.R. Measurement in Nursing and Health Research, 5th ed.; Springer Publishing Company: New York, NY, USA, 2017. [Google Scholar]
  50. Alavi, M.; Visentin, D.C.; Thapa, D.K.; Hunt, G.E.; Watson, R.; Cleary, M. Exploratory factor analysis and principal component analysis in clinical studies: Which one should you use? J. Adv. Nurs. 2020, 76, 1886–1889. [Google Scholar] [CrossRef]
  51. Cutillo, L. Parametric and multivariate methods. In Encyclopedia of Bioinformatics and Computational Biology; Ranganathan, M., Gribskov, K., Nakai, Schönbach, C., Eds.; Elsevier: Cambridge, UK, 2019; pp. 738–746. [Google Scholar]
  52. Hair, J.F.; Black, W.C.; Babin, B.J.; Anderson, R.E. Multivariate Data Analysis, 8th ed.; Cengage Learning EMEA: Hampshire, UK, 2019. [Google Scholar]
Figure 1. Six-factor model of Nursing Work Index-R in Portugal.
Figure 1. Six-factor model of Nursing Work Index-R in Portugal.
Ijerph 19 04933 g001
Table 1. Nursing Work Index-R-PT components.
Table 1. Nursing Work Index-R-PT components.
Items Components
Management
Support
Professional
Development
Fundamentals
of Nursing
Nurse–Physician
Relationship
EndowmentsOrganization
of Nursing Care
20.75--- -
60.50--- -
70.63--- -
90.74--- -
100.66--- -
130.68--- -
180.70--- -
230.65--- -
3-0.45-- -
4-0.70-- -
5-0.70-- -
16-0.71-- -
17-0.63-- -
19-0.62-- -
21--0.57
22--0.55- -
27--0.54- -
29--0.39- -
30--0.60- -
31--0.55- -
1---0.63 -
15---0.70 -
20---0.74 -
24---0.92 -
8----0.81-
12----0.90-
28----0.26-
11-----0.67
14-----0.37
25-----0.35
26-----0.63
Table 2. Construct validity of the Nursing Work Index-R-PT.
Table 2. Construct validity of the Nursing Work Index-R-PT.
ComponentsAlphaAVE
1. Management Support0.860.45
2. Professional Development0.810.41
3. Fundamentals of Nursing0.690.24
4. Nurse–Physician Relationship0.770.58
5. Endowments0.650.51
6. Organization of Nursing Care0.590.27
Publisher’s Note: MDPI stays neutral with regard to jurisdictional claims in published maps and institutional affiliations.

Share and Cite

MDPI and ACS Style

Anunciada, S.; Benito, P.; Gaspar, F.; Lucas, P. Validation of Psychometric Properties of the Nursing Work Index—Revised Scale in Portugal. Int. J. Environ. Res. Public Health 2022, 19, 4933. https://doi.org/10.3390/ijerph19094933

AMA Style

Anunciada S, Benito P, Gaspar F, Lucas P. Validation of Psychometric Properties of the Nursing Work Index—Revised Scale in Portugal. International Journal of Environmental Research and Public Health. 2022; 19(9):4933. https://doi.org/10.3390/ijerph19094933

Chicago/Turabian Style

Anunciada, Sara, Patrícia Benito, Filomena Gaspar, and Pedro Lucas. 2022. "Validation of Psychometric Properties of the Nursing Work Index—Revised Scale in Portugal" International Journal of Environmental Research and Public Health 19, no. 9: 4933. https://doi.org/10.3390/ijerph19094933

APA Style

Anunciada, S., Benito, P., Gaspar, F., & Lucas, P. (2022). Validation of Psychometric Properties of the Nursing Work Index—Revised Scale in Portugal. International Journal of Environmental Research and Public Health, 19(9), 4933. https://doi.org/10.3390/ijerph19094933

Note that from the first issue of 2016, this journal uses article numbers instead of page numbers. See further details here.

Article Metrics

Back to TopTop