The Impact of Job Insecurity and Distributive Injustice Post COVID-19 on Social Loafing Behavior among Hotel Workers: Mediating Role of Turnover Intention
Abstract
:1. Introduction
2. Literature Review and Hypothesis Building
2.1. Job Insecurity and Turnover Intention
2.2. Distributive Injustice and Turnover Intention
2.3. Turnover Intention and Social Loafing
2.4. Job Insecurity and Social Loafing
2.5. Distributive Injustice and Social Loafing
2.6. The Mediating Effect of Turnover Intention
3. Methodology
3.1. Measures
3.2. Data Collection
4. Data Analysis
4.1. Descriptive Statistics
4.2. Confirmatory Factor Analysis (CFA)
4.3. Structural Equation Modeling (SEM)
5. Limitations and Further Research
Author Contributions
Funding
Institutional Review Board Statement
Informed Consent Statement
Data Availability Statement
Conflicts of Interest
References
- Sobaih, A.E.E.; Elshaer, I.; Hasanein, A.M.; Abdelaziz, A.S. Responses to COVID-19: The role of performance in the relationship between small hospitality enterprises′ resilience and sustainable tourism development. Int. J. Hosp. Manag. 2021, 94, 102824. [Google Scholar] [CrossRef] [PubMed]
- Dubey, S.; Biswas, P.; Ghosh, R.; Chatterjee, S.; Dubey, M.J.; Chatterjee, S.; Lavie, C.J. Psychosocial impact of COVID-19. Diabetes Metab. Syndr. Clin. Res. Rev. 2020, 14, 779–788. [Google Scholar] [CrossRef] [PubMed]
- Sverke, M.; Hellgren, J. The nature of job insecurity: Understanding employment uncertainty on the brink of a new millennium. Appl. Psychol. 2002, 51, 23–42. [Google Scholar] [CrossRef]
- Tu, Y.; Li, D.; Wang, H.J. COVID-19-induced layoff, survivors’ COVID-19-related stress and performance in hospitality industry: The moderating role of social support. Int. J. Hosp. Manag. 2021, 95, 102912. [Google Scholar] [CrossRef]
- Jung, H.S.; Jung, Y.S.; Yoon, H.H. COVID-19: The effects of job insecurity on the job engagement and turnover intent of deluxe hotel employees and the moderating role of generational characteristics. Int. J. Hosp. Manag. 2021, 92, 102703. [Google Scholar] [CrossRef]
- Bajrami, D.D.; Terzić, A.; Petrović, M.D.; Radovanović, M.; Tretiakova, T.N.; Hadoud, A. Will we have the same employees in hospitality after all? The impact of COVID-19 on employees’ work attitudes and turnover intentions. Int. J. Hosp. Manag. 2021, 94, 102754. [Google Scholar] [CrossRef]
- Abbas, M.; Malik, M.; Sarwat, N. Consequences of job insecurity for hospitality workers amid COVID-19 pandemic: Does social support help? J. Hosp. Mark. Manag. 2021, 30, 957–981. [Google Scholar] [CrossRef]
- Obeng, A.F.; Quansah, P.E.; Boakye, E. The Relationship between Job Insecurity and Turnover Intention: The Mediating Role of Employee Morale and Psychological Strain. Management 2020, 10, 35–45. [Google Scholar]
- Elshaer, I.A.; Azazz, A.M.S. Amid the COVID-19 Pandemic, Unethical Behavior in the Name of the Company: The Role of Job Insecurity, Job Embeddedness, and Turnover Intention. Int. J. Environ. Res. Public Health 2021, 19, 247. [Google Scholar] [CrossRef]
- Blau, P. Exchange and Power in Social Life; Wiley: New York, NY, USA, 1964. [Google Scholar]
- Harton, H.C.; Latane, B. Social influence and adolescent lifestyle attitudes. J. Res. Adolesc. 1997, 7, 197–220. [Google Scholar] [CrossRef]
- Baumeister, R.F.; Ainsworth, S.E.; Vohs, K.D. Are groups more or less than the sum of their members? The moderating role of individual identification. Behav. Brain Sci. 2016, 39, e137. [Google Scholar] [CrossRef] [PubMed]
- George, J.M. The role of personality in organizational life: Issues and evidence. J. Manag. 1992, 18, 185–213. [Google Scholar] [CrossRef]
- Karau, S.J.; Williams, K.D. Social loafing: Research findings, implications, and future directions. Curr. Dir. Psychol. Sci. 1995, 4, 134–140. [Google Scholar] [CrossRef]
- Williams, K.; Harkins, S.; Latane, B. Identifiability as a deterrent to social loafing: Two cheering experiments. J. Personal. Soc. Psychol. 1981, 40, 303–311. [Google Scholar] [CrossRef]
- Karau, S.J.; Williams, K.D. Social loafing: A meta-analytic review and theoretical integration. J. Personal. Soc. Psychol. 1993, 65, 681. [Google Scholar] [CrossRef]
- Jones, G.R. Task visibility, free riding, and shirking: Explaining the effect of structure and technology on employee behavior. Acad. Manag. Rev. 1984, 9, 684–695. [Google Scholar] [CrossRef]
- Meyer, B.; Schermuly, C.C.; Kauffeld, S. That’s not my place: The interacting effects of faultlines, subgroup size, and social competence on social loafing behaviour in work groups. Eur. J. Work Organ. Psychol. 2016, 25, 31–49. [Google Scholar] [CrossRef]
- Greenberg, J. Organizational justice: Yesterday, today, and tomorrow. J. Manag. 1990, 16, 399–432. [Google Scholar] [CrossRef]
- De Witte, H.D. Job insecurity and psychological well-being: Review of the literature and exploration of some unresolved issues. Eur. J. Work Organ. Psychol. 1999, 8, 155–177. [Google Scholar] [CrossRef]
- Gül, H.; Oktay, E.; Gökçe, H. Relationships between job satisfaction, stress, organizational legislation, personal turnover intention and performance: An application in the health industry. Ege Acad. Rev. 2008, 15, 1–11. [Google Scholar]
- Davy, J.A.; Kinicki, A.J.; Scheck, C.L. A test of job security’s direct and mediated effects on withdrawal cognitions. J. Organ. Behav. Int. J. Ind. Occup. Organ. Psychol. Behav. 1997, 18, 323–349. [Google Scholar] [CrossRef]
- Hartley, J.; Jacobson, D.; Klandermans, B.; van Vuuren, T. Job Insecurity: Coping with Jobs at Risk; Sage: London, UK, 1991. [Google Scholar]
- Bartik, A.; Bertrand, M.; Cullen, Z.; Glaeser, E.; Luca, M.; Stanton, C. How Are Small Businesses Adjusting to COVID-19? Early Evidence from a Survey (No. w26989); National Bureau of Economic Research: Cambridge, MA, USA, 2020; pp. 1–35. [Google Scholar]
- Mishra, A.K.; Spreitzer, G.M. Explaining how survivors respond to downsizing: The roles of trust, empowerment, justice, and work redesign. Acad. Manag. Rev. 1998, 23, 567–588. [Google Scholar] [CrossRef]
- Chirumbolo, A.; Hellgren, J. Individual and organizational consequences of job insecurity: A European study. Econ. Ind. Democr. 2003, 24, 217–240. [Google Scholar] [CrossRef]
- Lim, V. Job insecurity and its outcomes: Moderating effects of work-based and nonwork-based social support. Hum. Relat. 1996, 49, 171–194. [Google Scholar] [CrossRef]
- Akgunduz, Y.; Eryilmaz, G. Does turnover intention mediate the effects of job insecurity and co-worker support on social loafing? Int. J. Hosp. Manag. 2018, 68, 41–49. [Google Scholar] [CrossRef]
- Adams, J.S. Toward an understanding of inequity. J. Abnorm. Soc. Psychol. 1963, 67, 422–436. [Google Scholar] [CrossRef]
- Adams, J.S. Inequity in social exchange. In Advances in Experimental Psychology; Berkowitz, L., Ed.; Academic Press: New York, NY, USA, 1965; pp. 267–299. [Google Scholar]
- Saad, S.K.; Elshaer, I.A. Organizational politics and validity of layoff decisions: Mediating role of distributive justice of performance appraisal. J. Hosp. Mark. Manag. 2017, 26, 805–828. [Google Scholar] [CrossRef]
- Alam, K.; Ali, A.; Subhan, F. Evaluation Method, Task Outcomes and Group Structure as counteracting strategies of Social Loafing in Manufacturing Industries of Pakistan. IBA Bus. Rev. 2015, 10, 131–146. [Google Scholar] [CrossRef]
- Mihelič, K.K.; Culiberg, B. Reaping the fruits of another’s labor: The role of moral meaningfulness, mindfulness, and motivation in social loafing. J. Bus. Ethics 2019, 160, 713–727. [Google Scholar] [CrossRef]
- Spell, C.S.; Arnold, T.J. A multi-level analysis of organizational justice climate, structure, and employee mental health. J. Manag. 2007, 33, 724–751. [Google Scholar] [CrossRef] [Green Version]
- Çelik, M.; Çıra, A. The mediating role of work overload on the effects of organizational citizenship behavior on job performance and turnover intention. Ege Acad. Rev. 2013, 13, 11–20. [Google Scholar]
- Sobaih, A.E. The Management of Part-Time Employees in the Restaurant Industry: A Case Study of the UK Restaurant Sector; Lap Lambert Academic Publishing: Chisinau, Maldova, 2011. [Google Scholar]
- Sobaih, A.E.E. Hospitality employment issues in developing countries: The case of Egypt. J. Hum. Resour. Hosp. Tour. 2015, 14, 221–243. [Google Scholar] [CrossRef]
- Hui, C.; Wong, A.; Tjosvold, D. Turnover intention and performance in China: The role of positive affectivity, Chinese values, perceived organizational support and constructive controversy. J. Occup. Organ. Psychol. 2007, 80, 735–751. [Google Scholar] [CrossRef]
- Bellou, V. Exploring civic virtue and turnover intention during organizational changes. J. Bus. Res. 2008, 61, 778–789. [Google Scholar] [CrossRef]
- Choi, S. Organizational justice and employee work attitudes: The federal case. Am. Rev. Public Adm. 2011, 41, 185–204. [Google Scholar] [CrossRef]
- Bufquin, D.; DiPietro, R.; Orlowski, M.; Partlow, C. The influence of restaurant co-workers′ perceived warmth and competnce on employees′ turnover intentions: The mediating role of job attitudes. Int. J. Hosp. Manag. 2017, 60, 13–22. [Google Scholar] [CrossRef]
- Sobaih, A.E.E.; Hasanein, A.M.; Aliedan, M.M.; Abdallah, H.S. The impact of transactional and transformational leadership on employee intention to stay in deluxe hotels: Mediating role of organisational commitment. Tour. Hosp. Res. 2020, 1467358420972156. [Google Scholar] [CrossRef]
- Earley, P.C. Social loafing and collectivism: A comparison of the United States and the People’s Republic of China. Adm. Sci. Q. 1989, 34, 565–581. [Google Scholar] [CrossRef]
- Griffith, T.L.; Fichman, M.; Moreland, R.L. Social loafing and social facilitation: An empirical test of the cognitive-motivational model of performance. Basic Appl. Soc. Psychol. 1989, 10, 253–271. [Google Scholar] [CrossRef]
- Hoon, H.; Tan, T.M.L. Organizational citizenship behavior and social loafing: The role of personality, motives, and contextual factors. J. Psychol. 2008, 142, 89–108. [Google Scholar] [CrossRef]
- Bultena, C.D. Social Exchange under Fire: Direct and Moderated Effects of Job Insecurity on Social Exchange. Ph.D. Thesis, University of North Texas, Denton, TX, USA, 1998. [Google Scholar]
- West, M.A.; Tjosvold, D.; Smith, K.G. (Eds.) The Essentials of Team Working: International Perspectives; John Wiley Sons: Hoboken, NJ, USA, 2005. [Google Scholar]
- Folger, R.; Konovsky, M.A. Effects of procedural and distributive justice on reactions to pay raise decisions. Acad. Manag. J. 1989, 32, 115–130. [Google Scholar]
- Jackson, J.M.; Harkins, S.G. Equity in effort: An explanation of the social loafing effect. J. Personal. Soc. Psychol. 1985, 49, 1199. [Google Scholar] [CrossRef]
- George, J.M. Asymmetrical effects of rewards and punishments: The case of social loafing. J. Occup. Organ. Psychol. 1995, 68, 327–338. [Google Scholar] [CrossRef]
- Sparrowe, R.T.; Liden, R.C.; Wayne, S.J.; Kraimer, M.L. Social networks and the performance of individuals and groups. Acad. Manag. J. 2001, 44, 316–325. [Google Scholar]
- Lee, P.C.; Chen, C.M.; Liou, K.T. Using citizens′ leadership behaviors to enhance worker motivation: Reducing perceived social loafing in a coproductive tax service program. Public Perform. Manag. Rev. 2015, 39, 172–197. [Google Scholar] [CrossRef]
- Price, K.H.; Harrison, D.A.; Gavin, J.H. Withholding inputs in team contexts: Member composition, interaction processes, evaluation structure, and social loafing. J. Appl. Psychol. 2006, 91, 1375. [Google Scholar] [CrossRef]
- Colquitt, J.A. On the dimensionality of organizational justice: A construct validation of a measure. J. Appl. Psychol. 2001, 86, 386. [Google Scholar] [CrossRef] [Green Version]
- Höge, T.; Brucculeri, A.; Iwanowa, A.N. Karriereunsicherheit, Zielkonflikte und Wohlbefinden bei Nachwuchswissenschaftlerinnen und –wissenschaftlern [Career insecurity, goal conflicts, and well-being among young scientists: A study in three countries]. Z. Für Arb.-Und Organ. 2012, 56, 159–172. [Google Scholar]
- Spurk, D.; Kauffeld, S.; Meinecke, A.L. Why do adaptable people feel less insecure? Indirect effects of career adaptability on job and career insecurity via two types of perceived marketability. J. Career Assess. 2016, 24, 289–306. [Google Scholar] [CrossRef] [Green Version]
- Singh, J.; Verbeke, W.; Rhoads, G.K. Do organizational practices matter in role stress processes? A study of direct and moderating effects for marketing-oriented boundary spanners. J. Mark. 1996, 60, 69–86. [Google Scholar] [CrossRef]
- Karatepe, O.M. An investigation of the joint effects of organisational tenure and supervisor support on work–family conflict and turnover intentions. J. Hosp. Tour. Manag. 2009, 16, 73–81. [Google Scholar] [CrossRef]
- Lindell, M.K.; Whitney, D.J. Accounting for common method variance in cross-sectional research designs. J. Appl. Psychol. 2001, 86, 114. [Google Scholar] [CrossRef] [Green Version]
- Podsakoff, P.M.; MacKenzie, S.B.; Lee, J.Y.; Podsakoff, N.P. Common method biases in behavioral research: A critical review of the literature and recommended remedies. J. Appl. Psychol. 2003, 88, 879. [Google Scholar] [CrossRef]
- Allred, S.B.; Ross-Davis, A. The drop-off and pick-up method: An approach to reduce nonresponse bias in natural resource surveys. Small-Scale For. 2011, 10, 305–318. [Google Scholar] [CrossRef]
- Nunnally, J.; Bernstein, I. Psychometric Theory; McGraw Hill: New York, NY, USA, 1994. [Google Scholar]
- Boomsma, A. The robustness of LISREL against small sample sizes in factor analysis models. In Systems Under Indirect Observation: Causality, Structure, Prediction, Part I; Jöreskog, K.G., Wold, H., Eds.; North Holland: Amsterdam, The Netherlands, 1982; pp. 149–173. [Google Scholar]
- Hair, J.; Black, W.; Babin, B.; Anderson, R. Multivariate Data Analysis, 8th ed.; Pearson Education: Hoboken, NJ, USA, 2014. [Google Scholar]
- Krejcie, R.V.; Morgan, D.W. Determining Sample Size for Research Activities. Educ. Psychol. Meas. 1970, 30, 607–610. [Google Scholar] [CrossRef]
- Armstrong, J.S.; Overton, T.S. Estimating nonresponse bias in mail surveys. J. Mark. Res. 1977, 14, 396–402. [Google Scholar] [CrossRef] [Green Version]
- Bryman, A.; Cramer, D. Quantitative Data Analysis with IBM SPSS 17, 1819: A Guide for Social Scientists. Routledge: Oxfordshire, UK, 2012. [Google Scholar]
- Kline, R.B. Convergence of Structural Equation Modeling and Multilevel Modeling; Guilford Publications: New York, NY, USA, 2015. [Google Scholar]
- Byrne, B.M. Structural Equation Modeling with Mplus: Basic Concepts, Applications, and Programming; Routledge: Oxfordshire, UK, 2013. [Google Scholar]
- Kelloway, E. Structural equation modelling in perspective. J. Organ. Behav. 1995, 16, 215–224. [Google Scholar] [CrossRef]
- Zhao, X.; Lynch, J., Jr.; Chen, Q. Reconsidering Baron and Kenny: Myths and truths about mediation analysis. J. Consum. Res. 2010, 37, 197–206. [Google Scholar] [CrossRef]
- Elshaer, I.A.; Augustyn, M.M. Testing the dimensionality of the quality management construct. Total Qual. Manag. Bus. Excell. 2016, 27, 353–367. [Google Scholar] [CrossRef]
- Bullock, H.E.; Harlow, L.L.; Mulaik, S.A. Causation issues in structural equation modeling research. Struct. Equ. Modeling A Multidiscip. J. 1994, 1, 253–267. [Google Scholar] [CrossRef]


| Abbr. | Items | N | Min. | Max. | M | S.D | Skewness | Kurtosis |
|---|---|---|---|---|---|---|---|---|
| Social loafing (Price et al., 2006) | ||||||||
| Soc_loaf_1: | I left my work to others to do. | 447 | 1 | 5 | 4.12 | 0.942 | −1.365 | 1.048 |
| Soc_loaf_2: | I claimed there were other things to do when others need help. | 447 | 1 | 5 | 4.21 | 0.769 | −0.939 | 1.190 |
| Soc_loaf_3: | I avoided work and responsibility. | 447 | 1 | 5 | 4.15 | 0.900 | −1.320 | 1.274 |
| Soc_loaf_4: | I loafed on my share of tasks. | 447 | 1 | 5 | 4.10 | 0.917 | −1.261 | 1.947 |
| Distributive injustice (Colquitt 2001) | ||||||||
| D_Injustice1: | The outcome process does not reflect the effort I have put into my work. | 447 | 1 | 5 | 3.89 | 0.972 | −0.727 | 0.239 |
| D_Injustice2: | The outcome process is inappropriate for the work I completed. | 447 | 1 | 5 | 3.95 | 0.901 | −0.842 | 0.464 |
| D_Injustice3: | The outcome process does not reflect what I have contributed to the organization. | 447 | 1 | 5 | 4.06 | 0.928 | −0.842 | 0.220 |
| D_Injustice4: | The outcome process is unjustified, given my performance. | 447 | 1 | 5 | 3.95 | 0.920 | −0.851 | 0.363 |
| Turnover intention (Singh et al., 1996; Karatepe, 2009; Elshaer & Saad, 2017) | ||||||||
| Turn_Intn_1: | I often think about leaving that career. | 447 | 1 | 5 | 4.00 | 1.075 | −1.094 | 0.525 |
| Turn_Intn_2: | It would not take much to make me leave this career. | 447 | 1 | 5 | 3.99 | 1.079 | −1.149 | 0.722 |
| Turn_Intn_3: | I will probably be looking for another career soon. | 447 | 1 | 5 | 3.99 | 1.081 | −1.057 | 0.379 |
| Job insecurity (Höge et al., 2012; Spurk et al., 2016) | ||||||||
| Job _Insec_1 | I am not sure whether I shall achieve my career aims. | 447 | 1 | 5 | 4.16 | 0.962 | −1.561 | 1.655 |
| Job _Insec_2 | I consider my professional development to be insecure. | 447 | 1 | 5 | 4.25 | 0.821 | −1.239 | 1.537 |
| Job _Insec_3 | It is difficult for me to plan my professional future. | 447 | 1 | 5 | 4.21 | 0.854 | −1.338 | 1.295 |
| Job _Insec_4 | I often wonder how my career will develop. | 447 | 1 | 5 | 4.24 | 0.844 | −1.445 | 1.639 |
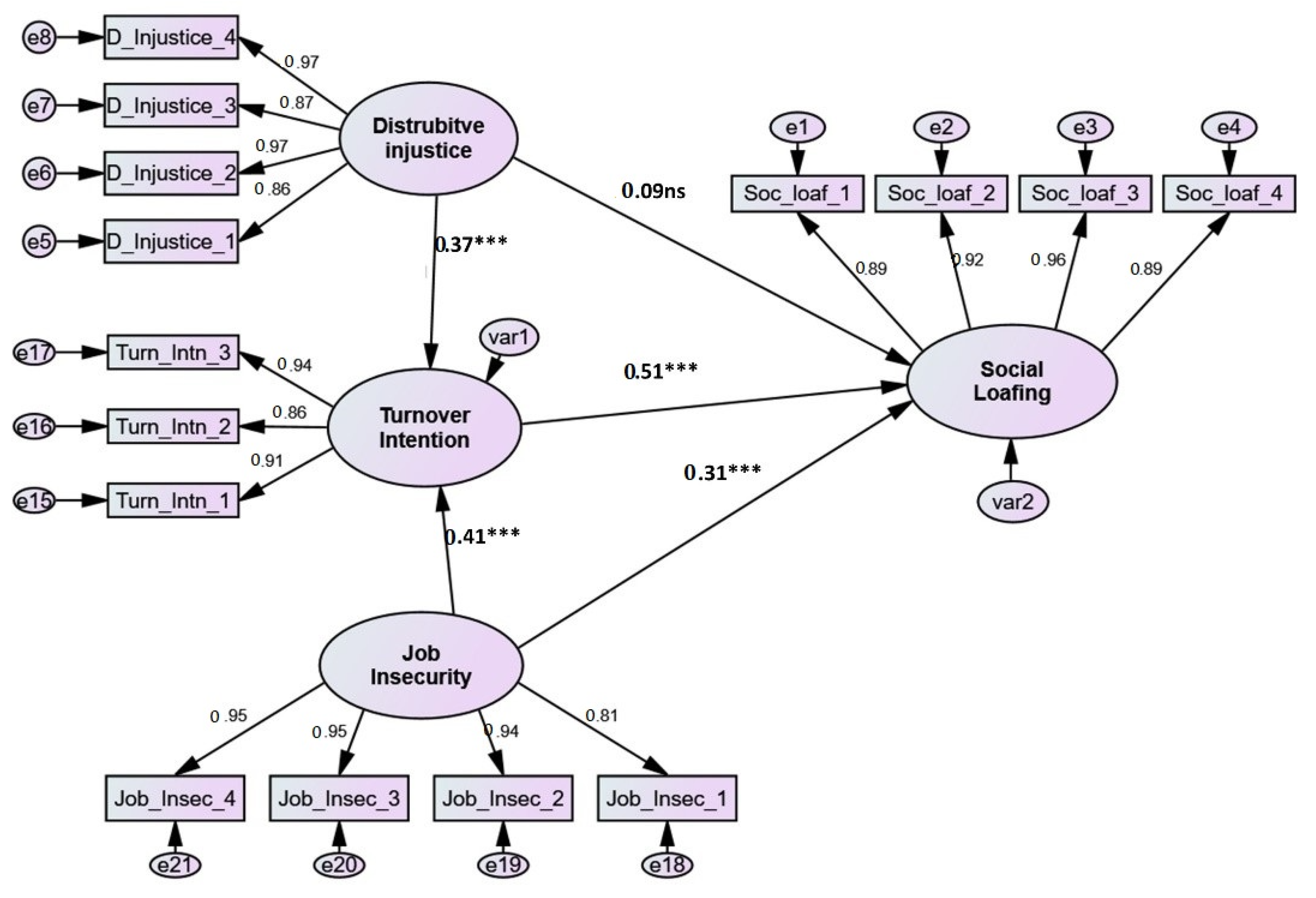
| Factors and Variables | Loading | CR | AVE | MSV | 1 | 2 | 3 | 4 | |
|---|---|---|---|---|---|---|---|---|---|
| 1-Social loafing (a = 0.951) | 0.954 | 0.838 | 0.076 | 0.915 | |||||
| Soc_loaf_1 | I left my work to others to do. | 0.895 | |||||||
| Soc_loaf_2 | I claimed there were other things to do when others needed help. | 0.917 | |||||||
| Soc_loaf_3 | I avoided work and responsibility. | 0.959 | |||||||
| Soc_loaf_4 | I loafed on my share of tasks. | 0.888 | |||||||
| 2-Distribtive injustice (a = 0.954) | 0.956 | 0.844 | 0.331 | 0.206 | 0.918 | ||||
| Djustice1: | The outcome process does not reflect the effort I have put into my work. | 0.856 | |||||||
| Djustice2: | The outcome process is inappropriate for the work I completed. | 0.974 | |||||||
| Djustice3: | The outcome process does not reflect what I have contributed to the organization. | 0.866 | |||||||
| Djustice4: | The outcome process is unjustified, given my performance. | 0.971 | |||||||
| 3-Turnover intention (a = 0.936) | 0.937 | 0.832 | 0.331 | 0.265 | 0.575 | 0.912 | |||
| Turn_Intn_1: | I often think about leaving that career. | 0.916 | |||||||
| Turn_Intn_2: | It would not take much to make me leave this career. | 0.871 | |||||||
| Turn_Intn_3: | I will probably be looking for another career soon. | 0.948 | |||||||
| 4-Job insecurity (a = 0.947) | 0.951 | 0.830 | 0.255 | 0.276 | 0.505 | 0.418 | 0.911 | ||
| Job _Insec_1 | I am not sure whether I shall achieve my career aims. | 0.939 | |||||||
| Job _Insec_2 | I consider my professional development to be insecure. | 0.946 | |||||||
| Job _Insec_3 | It is difficult for me to plan my professional future. | 0.946 | |||||||
| Job _Insec_4 | I often wonder how my career will develop. | 0.805 | |||||||
| Hypotheses | Beta (β) | C-R (t-Value) | R2 | Hypotheses Results | |||||
|---|---|---|---|---|---|---|---|---|---|
| H1 | Job insecurity | ![]() | Turnover intention | 0.41 *** | 7.551 | Supported | |||
| H2 | Distributive injustice | ![]() | Turnover intention | 0.37 *** | 5.351 | Supported | |||
| H3 | Turnover intention | ![]() | Social loafing | 0.51 *** | 11.136 | Supported | |||
| H4 | Job insecurity | ![]() | Social loafing | 0.31 *** | 4.295 | Supported | |||
| H5 | Distributive injustice | ![]() | Social loafing | 0.09 | 1.944 | Not Supported | |||
| H6 | Distributive injustice | ![]() | Turnover intention | ![]() | Social loafing | Path 1: β = 0.37 *** Path 2: β = 0.51 *** | Path 1: t-value = 5.351 Path 2: t-value = 11.136 | Supported | |
| H7 | Job insecurity | ![]() | Turnover intention | ![]() | Social loafing | Path 1: β = 0.41 *** Path 2: β = 0.51 *** | Path 1: t-value = 7.551 Path 2: t-value = 11.136 | Supported | |
| Turnover intention | 0.31 | ||||||||
| Social loafing | 0.37 | ||||||||
Publisher’s Note: MDPI stays neutral with regard to jurisdictional claims in published maps and institutional affiliations. |
© 2021 by the authors. Licensee MDPI, Basel, Switzerland. This article is an open access article distributed under the terms and conditions of the Creative Commons Attribution (CC BY) license (https://creativecommons.org/licenses/by/4.0/).
Share and Cite
Alyahya, M.A.; Elshaer, I.A.; Sobaih, A.E.E. The Impact of Job Insecurity and Distributive Injustice Post COVID-19 on Social Loafing Behavior among Hotel Workers: Mediating Role of Turnover Intention. Int. J. Environ. Res. Public Health 2022, 19, 411. https://doi.org/10.3390/ijerph19010411
Alyahya MA, Elshaer IA, Sobaih AEE. The Impact of Job Insecurity and Distributive Injustice Post COVID-19 on Social Loafing Behavior among Hotel Workers: Mediating Role of Turnover Intention. International Journal of Environmental Research and Public Health. 2022; 19(1):411. https://doi.org/10.3390/ijerph19010411
Chicago/Turabian StyleAlyahya, Mansour A., Ibrahim A. Elshaer, and Abu Elnasr E. Sobaih. 2022. "The Impact of Job Insecurity and Distributive Injustice Post COVID-19 on Social Loafing Behavior among Hotel Workers: Mediating Role of Turnover Intention" International Journal of Environmental Research and Public Health 19, no. 1: 411. https://doi.org/10.3390/ijerph19010411
APA StyleAlyahya, M. A., Elshaer, I. A., & Sobaih, A. E. E. (2022). The Impact of Job Insecurity and Distributive Injustice Post COVID-19 on Social Loafing Behavior among Hotel Workers: Mediating Role of Turnover Intention. International Journal of Environmental Research and Public Health, 19(1), 411. https://doi.org/10.3390/ijerph19010411

