Can the Behavioural Spillover Effect Affect the Environmental Regulations Strategy Choice of Local Governments?
Abstract
1. Introduction
2. Literature Review
2.1. Study of the Game Relationship between Local Governments and Enterprises
2.2. Local Government Competition and Environmental Regulation Research
- (1)
- The environmental regulation strategy of the ‘race to the bottom’
- (2)
- The environmental regulation strategy of the ‘race to the top’
- (3)
- The differentiated competition environmental regulation strategy
2.3. The Spillover Effect of Local Governments’ Investment Behaviour
3. Model Construction and Analysis
3.1. Problem Description and Assumptions
3.2. Model Building
3.3. Dynamic Analysis of Evolutionary Strategy Replication
3.4. Stability Analysis of Evolutionary Strategy
4. Case Analysis and Numerical Simulation
4.1. The Key Factors Affecting the Evolutionary Path
- (1)
- The impact of the spillover of local governments’ investment behaviour on the choice of local governments’ environmental regulation strategy.
- (2)
- The impact of local government reward and punishment for enterprises’ green technology innovation behaviours on the strategy choice of local governments and enterprises.
- (3)
- The impact of enterprises’ emission reduction capability on the strategy choice of local governments and enterprises.
4.2. Numerical Simulation Analysis
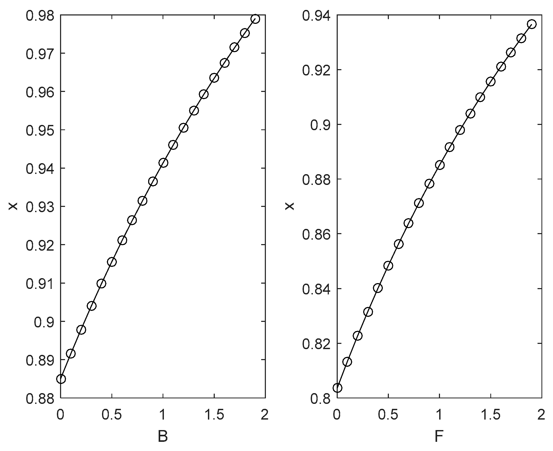
- (1)
- Figure 2 shows the impact of the positive externality coefficient and negative externality coefficient of external government investment behaviour on the probability of the local government choosing strict supervision strategies in two cases under the condition that other parameters remain unchanged.
- (i)
- As seen in Figure 2, when , it meets the condition that ; with the increase of the positive externality coefficient and the negative externality coefficient , the probability of the local government choosing strict supervision strategies will increase rapidly. However, the rising speed under the influence of positive externality coefficients continues to decline, and the rising speed under the influence of negative externality coefficients continues to accelerate. In practice, low environmental protection benefits mean that environmental policies cannot effectively motivate local enterprises to consciously save energy and reduce emissions, which requires the strict supervision of local governments. The impact of external regional environmental protection investment on the local environmental quality may lead to the reduction of environmental protection investment for the effect of regional governments’ ‘competition to the bottom’ and ‘free-riding’ behaviour, which is not conducive to the environmental governance of the region. The greater the spillover effect, the greater the negative effect. Therefore, local governments must choose the strategy of strict supervision to reduce the negative effect.
- (ii)
- As shown in Figure 2, when , it meets the condition that ; as the positive externality coefficient and the negative externality coefficient rise from 0 to 1, the probability of the local government choosing strict supervision strategies decreases rapidly. However, the rate of decline under the influence of the positive externality coefficient gradually falls, and the decline rate under the influence of the negative externality coefficients continues to accelerate. It can be interpreted that high environmental governance benefits mean that environmental policies can effectively motivate local enterprises to consciously save energy and reduce emissions, which has low dependence on the local government’s strict supervision. Clean technology and environmental pollution in external areas may encourage local enterprises to increase investment in energy conservation and emission reduction due to the ‘demonstration effect’ and ‘warning effect’. The larger the spillover effect is, the more positive the effect is, reducing the willingness of local governments to strictly supervise.
- (2)
- Figure 3 illustrates the impact of punishment and reward on the choice of the enterprise’s green technology innovation strategy under the condition of other parameters being unchanged. Figure 3 indicates that with the increase in reward and punishment, the probability of an enterprise choosing complete green technology innovation strategies gradually increases, and both of the rising speeds gradually decrease. In practice, reward increases enterprises’ profits, while punishment increases enterprises’ costs. The choice of complete green technology innovation is the best choice to increase revenue and reduce costs for enterprises.
- (3)
- Figure 4 shows the impact of punishment and reward on the choice of the local government in choosing strict supervision strategies under the condition of other parameters remaining unchanged. Figure 4 indicates that with the increase in reward, the probability of the local government choosing strict supervision strategies gradually decreases, and both of the rising speeds gradually decline. It can be explained that reward increases the environmental governance costs of local governments and reduces the willingness of local governments to supervise strictly.
- (i)
- When , the profit of local governments is less than 0 when enterprises choose complete green technology innovation and local governments choose strict supervision. With the increase in punishment, the probability of the local government choosing strict supervision strategies gradually increases, and the rising speed gradually decreases. It can be interpreted that the low profit of local governments is led by the great difficulties in regional environmental governance due to the low willingness of enterprises to engage in green technology innovation. Regional environmental governance is highly dependent on governments’ supervision, and a strict supervision strategy can guarantee the incentive effect of punishment mechanisms on enterprises’ green technology innovation behaviour.
- (ii)
- When , the profit of local governments is greater than 0 when enterprises choose complete green technology innovation and local governments choose strict supervision. With the increase in punishment, the probability of the local government choosing strict supervision strategies gradually falls, and the rate of decline gradually decreases. It can be interpreted that the high profit of local governments is led by fewer difficulties in regional environmental governance due to the high willingness of enterprises to engage in green technology innovation. The effective implementation of punishment mechanisms no longer needs the strict supervision of local governments.
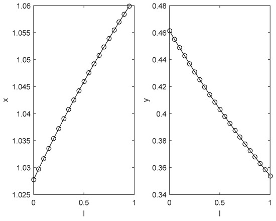
- (4)
- Figure 5 shows the impact of an enterprise’s emission reduction capacity on the choice of its green technology innovation strategy and the local government’s environmental regulation strategy under the condition of other parameters being unchanged. Figure 5 illustrates that as the emission reduction rate rises from 0 to 1, the probability of an enterprise choosing a complete green technology innovation strategy will increase, while the probability of the local government choosing strict supervision strategies will decrease rapidly. This finding has the profound practical meaning that the stronger the enterprises’ emission reduction capability, the greater the willingness of enterprises to save energy and reduce emissions, leading to a decline in the willingness of local governments to strictly supervise.
5. Conclusions and Policy Recommendations
5.1. Conclusions
- (1)
- Under the constraints of environmental regulation, spillover effects have a significant impact on the payment function of local governments, leading to distortions in the implementation of environmental regulations. When the payment function changes, there are four evolutionary stability strategies in the evolutionary game system of local governments and enterprises:
- (I)
- strict supervision and complete green technology innovation;
- (II)
- non-strict supervision and complete green technology innovation;
- (III)
- strict supervision and incomplete green technology innovation; and
- (IV)
- non-strict supervision and incomplete green technology innovation.
- (2)
- When the environmental benefit of the local governments’ environmental protection investment behaviour is less than the threshold, the spillover of local government investment behaviour may lead to the reduction of regional environmental protection investment for the effect of ‘competition to the bottom’ and ‘free riding behaviour’, which enhances the dependence of the improvement of environmental quality on the strict supervision of local governments. Hence, the probability of local governments choosing the strict supervision strategy increases with the increase in the spillover effect. When the environmental benefit of the local governments’ environmental protection investment behaviour is greater than the threshold, clean technology and environmental pollution in external areas may encourage local enterprises to increase investment in energy conservation and emission reduction for the ‘demonstration effect’ and the ‘warning effect’. This leads to the low dependence of the improvement of environmental quality on the strict supervision of local governments. Hence, the probability of local governments choosing a strict supervision strategy decreases with the increase in the spillover effect of strict supervision.
- (3)
- The reward for enterprises’ complete green technology innovation behaviour increases enterprises’ profits, while punishment for enterprises’ incomplete green technology innovation behaviour increases enterprises’ costs. The choice of complete green technology innovation strategy is the best choice to increase revenue and reduce costs for enterprises. Hence, with the increase in reward and punishment, the probability of enterprises choosing complete green technology innovation strategy gradually increases.
- (4)
- The reward for enterprises’ complete green technology innovation behaviour increases the environmental governance costs of local governments and reduces the willingness of local governments to strictly supervise. The impact of punishment on the probability of the local government choosing strict supervision strategy is uncertain.
- (5)
- The stronger enterprises’ emission reduction capability is, the greater the willingness of enterprises to save energy and reduce emissions, leading to a decline in the willingness of local governments to strictly supervise.
5.2. Practical Implications and Limitations
Author Contributions
Funding
Institutional Review Board Statement
Informed Consent Statement
Data Availability Statement
Acknowledgments
Conflicts of Interest
Appendix A
References
- Ma, Y.; Zhang, Q.; Yin, Q. Top management team faultlines, green technology innovation and firm financial performance. J. Environ. Manag. 2021, 285, 112095. [Google Scholar] [CrossRef] [PubMed]
- Sun, L.-Y.; Miao, C.-L.; Yang, L. Ecological-economic efficiency evaluation of green technology innovation in strategic emerging industries based on entropy weighted TOPSIS method. Ecol. Indic. 2017, 73, 554–558. [Google Scholar] [CrossRef]
- Graafland, J. Economic freedom and corporate environmental responsibility: The role of small government and freedom from government regulation. J. Clean. Prod. 2019, 218, 250–258. [Google Scholar] [CrossRef]
- Yenipazarli, A. Incentives for environmental research and development: Consumer preferences, competitive pressure and emissions taxation. Eur. J. Oper. Res. 2019, 276, 757–769. [Google Scholar] [CrossRef]
- Li, X.; Lai, X.; Zhang, F. Research on green innovation effect of industrial agglomeration from perspective of environmental regulation: Evidence in China. J. Clean. Prod. 2021, 288, 125583. [Google Scholar] [CrossRef]
- Feld, L.P. On Tax Competition: The (Un-)Expected Advantages of Decentralized Fiscal Autonomy. Marburg. Work. Pap. Econ. 2004. Available online: http://hdl.handle.net/10419/29846 (accessed on 12 April 2021).
- Khan, Z.; Ali, S.; Dong, K.; Li, R.Y.M. How does fiscal decentralization affect CO2 emissions? The roles of institutions and human capital. Energy Econ. 2021, 94, 105060. [Google Scholar] [CrossRef]
- Wu, B.; Liu, P.; Xu, X. An evolutionary analysis of low-carbon strategies based on the government–enterprise game in the complex network context. J. Clean. Prod. 2017, 141, 168–179. [Google Scholar] [CrossRef]
- Deng, J.; Zhang, N.; Ahmad, F.; Draz, M.U. Local Government Competition, Environmental Regulation Intensity and Regional Innovation Performance: An Empirical Investigation of Chinese Provinces. Int. J. Environ. Res. Public Health 2019, 16, 2130. [Google Scholar] [CrossRef]
- Duan, W.; Li, C.; Zhang, P.; Chang, Q. Game modeling and policy research on the system dynamics-based tripartite evolution for government environmental regulation. Clust. Comput. 2016, 19, 2061–2074. [Google Scholar] [CrossRef]
- Zhi, B.; Liu, X.; Chen, J.; Jia, F. Collaborative carbon emission reduction in supply chains: An evolutionary game-theoretic study. Manag. Decis. 2019, 57, 1087–1107. [Google Scholar] [CrossRef]
- Yuan, Y.; Shi, K. Research on Government Environmental Regulation Strategy in WEEE Based on Evolutionary Game Theory. In Proceedings of the 2017 International Conference on Applied Mathematics, Modeling and Simulation (AMMS 2017), Shanghai, China, 26–27 November 2017; Atlantis Press: Paris, France, 2017; pp. 90–93. [Google Scholar] [CrossRef][Green Version]
- Yuan, B.; He, L.; Gu, B.; Zhang, Y. The Evolutionary Game Theoretic Analysis for Emission Reduction and Promotion in Low-Carbon Supply Chains. Appl. Sci. 2018, 8, 1965. [Google Scholar] [CrossRef]
- Sheng, J.; Zhou, W.; Zhu, B. The coordination of stakeholder interests in environmental regulation: Lessons from China’s environmental regulation policies from the perspective of the evolutionary game theory. J. Clean. Prod. 2020, 249, 119385. [Google Scholar] [CrossRef]
- Chong, D.; Sun, N. Explore emission reduction strategy and evolutionary mechanism under central environmental protection inspection system for multi-agent based on evolutionary game theory. Comput. Commun. 2020, 156, 77–90. [Google Scholar] [CrossRef]
- Xu, S.H. Analysis on Evolution Game of Local Government and Enterprise’s Environmental Behavior under Public Participation. Chin. J. Syst. Sci. 2018, 26, 68–72. (In Chinese) [Google Scholar]
- Xiao. Evolutionary game and empirical analysis of the local governments and the upstream and downstream enterprises in the industrial symbiosis chainunder environmental regulation. Syst. Eng. 2020, 1, 1–13. (In Chinese) [Google Scholar]
- Li, G.; Guo, F.; Di, D. Regional competition, environmental decentralization, and target selection of local governments. Sci. Total. Environ. 2021, 755, 142536. [Google Scholar] [CrossRef]
- Hong, Y.; Lyu, X.; Chen, Y.; Li, W. Industrial agglomeration externalities, local governments’ competition and environmental pollution: Evidence from Chinese prefecture-level cities. J. Clean. Prod. 2020, 277, 123455. [Google Scholar] [CrossRef]
- Wilson, J.D. Theories of Tax Competition. Natl. Tax J. 1999, 2, 269–304. Available online: https://www.jstor.org/stable/41789394 (accessed on 12 April 2021). [CrossRef]
- Rauscher, M. Economic Growth and Tax-Competing Leviathans. Int. Tax Public Financ. 2005, 4, 457–474. [Google Scholar] [CrossRef]
- Zhang, N.; Deng, J.; Ahmad, F.; Draz, M.U. Local Government Competition and Regional Green Development in China: The Mediating Role of Environmental Regulation. Int. J. Environ. Res. Public Health 2020, 17, 3485. [Google Scholar] [CrossRef] [PubMed]
- Zhou, L.A. Governing China’s Local Officials: An Analysis of Promotion Tournament Model. Econ. Res. J. 2007, 7, 36–50. (In Chinese) [Google Scholar]
- Shen, W.; Hu, Q.; Yu, X.; Imwa, B.T. Does Coastal Local Government Competition Increase Coastal Water Pollution? Evidence from China. Int. J. Environ. Res. Public Health 2020, 17, 6862. [Google Scholar] [CrossRef] [PubMed]
- Potoski, M. Clean Air Federalism: Do States Race to the Bottom? Public Adm. Rev. 2001, 61, 335–343. [Google Scholar] [CrossRef]
- Holzinger, K.; Sommerer, T. ‘Race to the Bottom’ or ‘Race to Brussels’? Environmental Competition in Europe. JCMS J. Common Mark. Stud. 2011, 49, 315–339. [Google Scholar] [CrossRef]
- Zhang, Z.; Jin, T.; Meng, X. From race-to-the-bottom to strategic imitation: How does political competition impact the environmental enforcement of local governments in China? Environ. Sci. Pollut. Res. 2020, 27, 25675–25688. [Google Scholar] [CrossRef]
- Chirinko, R.S.; Wilson, D.J. Tax competition among U.S. states: Racing to the bottom or riding on a seesaw? J. Public Econ. 2017, 155, 147–163. [Google Scholar] [CrossRef]
- Zhang, W.B.; Zhang, L.F.; Zhang, K.Y. The Form and Evolution of Inter-provincial Competition of China’s Environmental Regulation Intensity—Based on the Analysis of the Durbin Fixed Effect Model of the Two-Region System Space. Manag. Word 2010, 34–44. (In Chinese) [Google Scholar] [CrossRef]
- Li, J.J.; Luo, N.S. Tax Arrangements, Spatial Spillovers and Regional Environmental Pollution. Ind. Econ. Res. 2016, 57–66. (In Chinese) [Google Scholar] [CrossRef]
- Hao, Y.; Gai, Z.; Yan, G.; Wu, H.; Irfan, M. The spatial spillover effect and nonlinear relationship analysis between environmental decentralization, government corruption and air pollution: Evidence from China. Sci. Total. Environ. 2021, 763, 144183. [Google Scholar] [CrossRef]
- Sun, J.; Wang, J.; Wang, T.; Zhang, T. Urbanization, economic growth, and environmental pollution. Manag. Environ. Qual. Int. J. 2019, 30, 483–494. [Google Scholar] [CrossRef]
- Ijiri, H.; Jinushi, T. International Spillover Effects of Quantitative Easing Policy: A Case Study on the U.S. and Japan. Appl. Econ. Lett. 2021, 2021, 1–5. [Google Scholar] [CrossRef]
- Zhao, Y.; Liang, C.; Zhang, X. Positive or negative externalities? Exploring the spatial spillover and industrial agglomeration threshold effects of environmental regulation on haze pollution in China. Environ. Dev. Sustain. 2020, 1–22. [Google Scholar] [CrossRef]
- Yu, D.-J.; Li, J. Evaluating the employment effect of China’s carbon emission trading policy: Based on the perspective of spatial spillover. J. Clean. Prod. 2021, 292, 126052. [Google Scholar] [CrossRef]
- Newman, C.; Rand, J.; Talbot, T.; Tarp, F. Technology transfers, foreign investment and productivity spillovers. Eur. Econ. Rev. 2015, 76, 168–187. [Google Scholar] [CrossRef]
- Hájek, P.; Stejskal, J. R&D Cooperation and Knowledge Spillover Effects for Sustainable Business Innovation in the Chemical Industry. Sustainability 2018, 10, 1064. [Google Scholar] [CrossRef]
- Javorcik, B.S. Does Foreign Direct Investment Increase the Productivity of Domestic Firms? In Search of Spillovers through Backward Linkages. Am. Econ. Rev. 2004, 94, 605–627. [Google Scholar] [CrossRef]
- Djulius, H.; Juanim, N.; Ratnamiasih, I. Knowledge spillover through foreign direct investment in textile industry. Int. J. Econ. Policy Emerg. Econ. 2018, 11, 12. [Google Scholar] [CrossRef]
- Aldieri, L.; Makkonen, T.; Vinci, C.P. Spoils of innovation? Employment effects of R&D and knowledge spillovers in Finland. Econ. Innov. New Technol. 2019, 1–15. [Google Scholar] [CrossRef]
- Yi, Z.B. Game Theory Analysis on Competition Among Local Governments and Watershed Water-environment Protection. Econ. Probl. 2011, 1, 60–64. [Google Scholar]
- Friedman, D. On economic applications of evolutionary game theory. J. Evol. Econ. 1998, 8, 15–43. [Google Scholar] [CrossRef]
- Zhang, M.; Zhang, Q.; Zhou, D.; Wang, L. Punishment or reward? Strategies of stakeholders in the quality of photovoltaic plants based on evolutionary game analysis in China. Energy 2021, 220, 119754. [Google Scholar] [CrossRef]





| Strict Supervision | Non-Strict Supervision | |
|---|---|---|
| Complete green technology innovation | , | , |
| Incomplete green technology innovation | , | , |
| Equilibriums | ||
|---|---|---|
| (0, 0) | ||
| (0, 1) | ||
| (1, 0) | ||
| (1, 1) | ||
| 0 |
| Equilibrium | Situation 1 | Situation 2 | Situation 3 | ||||||
|---|---|---|---|---|---|---|---|---|---|
| trJ | detJ | Stability | trJ | detJ | Stability | trJ | detJ | Stability | |
| (0, 0) | Uncertain | − | Saddle point | − | + | ESS | Uncertain | − | Saddle point |
| (0, 1) | + | + | Instability | + | + | Instability | Uncertain | − | Saddle point |
| (1, 0) | − | + | ESS | Uncertain | − | Saddle point | + | + | Uncertain |
| (1, 1) | Uncertain | − | Saddle point | Uncertain | − | Saddle point | − | + | ESS |
| Equilibrium | Situation 4 | Situation 5 | Situation 6 | ||||||
|---|---|---|---|---|---|---|---|---|---|
| trJ | detJ | Stability | trJ | detJ | Stability | trJ | detJ | Stability | |
| (0, 0) | Uncertain | − | Saddle point | + | + | Instability | + | + | Instability |
| (0, 1) | Uncertain | − | Saddle point | Uncertain | − | Saddle point | Uncertain | − | Saddle point |
| (1, 0) | Uncertain | − | Saddle point | Uncertain | − | Saddle point | − | + | ESS |
| (1, 1) | Uncertain | − | Saddle point | − | + | ESS | Uncertain | − | Saddle point |
| Equilibrium | Situation 7 | Situation 8 | Situation 9 | ||||||
|---|---|---|---|---|---|---|---|---|---|
| trJ | detJ | Stability | trJ | detJ | Stability | trJ | detJ | Stability | |
| (0, 0) | − | + | ESS | Uncertain | − | Saddle point | Uncertain | − | Saddle point |
| (0, 1) | Uncertain | − | Saddle point | − | + | ESS | − | + | ESS |
| (1, 0) | Uncertain | − | Saddle point | + | + | Instability | Uncertain | − | Saddle point |
| (1, 1) | + | + | Instability | Uncertain | − | Saddle point | + | + | Instability |
Publisher’s Note: MDPI stays neutral with regard to jurisdictional claims in published maps and institutional affiliations. |
© 2021 by the authors. Licensee MDPI, Basel, Switzerland. This article is an open access article distributed under the terms and conditions of the Creative Commons Attribution (CC BY) license (https://creativecommons.org/licenses/by/4.0/).
Share and Cite
Deng, Y.; You, D.; Zhang, Y. Can the Behavioural Spillover Effect Affect the Environmental Regulations Strategy Choice of Local Governments? Int. J. Environ. Res. Public Health 2021, 18, 4975. https://doi.org/10.3390/ijerph18094975
Deng Y, You D, Zhang Y. Can the Behavioural Spillover Effect Affect the Environmental Regulations Strategy Choice of Local Governments? International Journal of Environmental Research and Public Health. 2021; 18(9):4975. https://doi.org/10.3390/ijerph18094975
Chicago/Turabian StyleDeng, Yaling, Daming You, and Yang Zhang. 2021. "Can the Behavioural Spillover Effect Affect the Environmental Regulations Strategy Choice of Local Governments?" International Journal of Environmental Research and Public Health 18, no. 9: 4975. https://doi.org/10.3390/ijerph18094975
APA StyleDeng, Y., You, D., & Zhang, Y. (2021). Can the Behavioural Spillover Effect Affect the Environmental Regulations Strategy Choice of Local Governments? International Journal of Environmental Research and Public Health, 18(9), 4975. https://doi.org/10.3390/ijerph18094975
