Internet-Based Medical Service Use and Eudaimonic Well-Being of Urban Older Adults: A Peer Support and Technology Acceptance Model
Abstract
:1. Introduction
2. Literature Review and Hypotheses
2.1. Internet Use and the Pursuit of Well-Being by Older Adults
2.2. Effect of Peer Support on Older Adults
2.3. Technology Acceptance Model (TAM)
2.3.1. Perceived Usefulness and Perceived Ease of Use
2.3.2. Attitude toward Use, Behavioral Intention, and Actual Use
2.3.3. Peer Support
2.3.4. Eudaimonic Well-Being
3. Materials and Methods
3.1. Research Objects and Data Collection
3.2. Research Variables and Measurements
3.2.1. Operationalization of Research Variables
3.2.2. Measurement and Hypothesis
3.2.3. Data Analysis
4. Results
4.1. Sample Characteristics
4.2. The Reliability, Validity, and Discriminant Validity of the Measurement Model
4.3. Fitting Degree of the Structural Model
4.4. The Structural Model Path Analysis and Test Results
4.4.1. Significant Influence among Variables in the Structural Model
4.4.2. Peer Technological Support Exerted Significant Influences on Attitude toward Use, Behavioral Intention, Actual Usage, and Eudaimonic Well-Being
4.4.3. Explanatory Power of Older Adults’ Perception and Actual Use of IBMS to Eudaimonic Well-Being
5. Discussion
6. Conclusions
Author Contributions
Funding
Institutional Review Board Statement
Informed Consent Statement
Data Availability Statement
Acknowledgments
Conflicts of Interest
References
- Cui, J.; Yin, M.; Liu, Z. Research on China’s Population Structure in the New Situation. Int. J. Ment. Health Addict. 2020, 2, 12–17. [Google Scholar] [CrossRef]
- Xu, Y.; Huang, Y. Chinese Middle-Aged and Older Adults’ Internet Use and Happiness: The Mediating Roles of Loneliness and Social Engagement. J. Appl. Gerontol. 2020, 19, 733464820959168. [Google Scholar] [CrossRef] [PubMed]
- Amini, R.; Chee, K.H.; Mendieta, M.; Parker, S. Online engagement and cognitive function among older adults. Geriatr. Gerontol. Int. 2019, 19, 918–923. [Google Scholar] [CrossRef]
- Friemel, T. The digital divide has grown old: Determinants of a digital divide among seniors. New Media Soc. 2014, 18, 313–331. [Google Scholar] [CrossRef]
- Disler, R.T.; Inglis, S.C.; Newton, P.; Currow, D.C.; Macdonald, P.S.; Glanville, A.R.; Donesky, D.; Carrieri-Kohlman, V.; Davidson, P.M. Older Patients’ Perspectives of Online Health Approaches in Chronic Obstructive Pulmonary Disease. Telemed. E-Health 2019, 25, 840–846. [Google Scholar] [CrossRef] [PubMed]
- Graham, A.L.; Cobb, C.O.; Cobb, N.K. The Internet, Social Media, and Health Decision-Making; Springer: New York, NY, USA, 2016; pp. 335–355. [Google Scholar] [CrossRef]
- Jun, W. A Study on the Current Status and Improvement of the Digital Divide among Older People in Korea. Int. J. Environ. Res. Public Health 2020, 17, 3917. [Google Scholar] [CrossRef]
- Sun, X.; Yan, W.; Zhou, H.; Wang, Z.; Zhang, X.; Huang, S.; Li, L. Internet use and need for digital health technology among the elderly: A cross-sectional survey in China. BMC Public Health 2020, 20, 1386. [Google Scholar] [CrossRef] [PubMed]
- Czaja, S.J.; Boot, W.R.; Charness, N.; Rogers, W.A.; Sharit, J. Improving Social Support for Older Adults Through Technology: Findings From the PRISM Randomized Controlled Trial. Gerontologist 2018, 58, 467–477. [Google Scholar] [CrossRef] [PubMed] [Green Version]
- Tao, D.; Yuan, J.; Shao, F.; Li, D.; Zhou, Q.; Qu, X. Factors affecting consumer acceptance of an online health information portal among young internet users. Comput. Inform. Nurs. 2018, 36, 530–539. [Google Scholar] [CrossRef] [PubMed]
- Venkatesh, V.; Davis, F.D. A Theoretical Extension of the Technology Acceptance Model: Four Longitudinal Field Studies. Manag. Sci. 2000, 46, 186–204. [Google Scholar] [CrossRef] [Green Version]
- Tao, D.; Shao, F.; Liu, S.; Wang, T.; Qu, X. Predicting Factors of Consumer Acceptance of Health Information Technologies: A Systematic Review. Proc. Hum. Factors Ergon. Soc. Annu. Meet. 2016, 60, 598–602. [Google Scholar] [CrossRef]
- Zhou, Y. When an aging society encounters new media challenges, academic thinking about digital generation gap and feedback. News Writ. 2015, 12, 53–56. [Google Scholar]
- He, J.; Huang, X. Smart Phone Using and Realization of Urban Happiness: Based on Intergenerational Support Theory and Technology Acceptance Model. Int. Press 2020, 3, 42. [Google Scholar] [CrossRef]
- Garn, S.D.; Glümer, C.; Villadsen, S.F.; Malling, G.M.H.; Christensen, U. Understanding the mechanisms generating outcomes in a Danish peer support intervention for socially vulnerable people with type 2-diabetes: A realist evaluation. Arch. Public Health 2021, 79, 1–12. [Google Scholar] [CrossRef] [PubMed]
- Conner, K.O.; Gum, A.M.; Schonfeld, L.; Kosyluk, K.; Anderson, E.; Baker-Douglan, J.; Beckstead, J.; Meng, H.; Brown, C.; Reynolds, C.F. Enhancing care transitions intervention with peer support to improve outcomes among older adults with co-occurring clinical depression: A pilot study. Home Health Care Serv. Q. 2021, 16, 1–16. [Google Scholar] [CrossRef]
- Allahverdipour, H.; Karimzadeh, Z.; Alizadeh, N.; Jafarabadi, M.A.; Javadivala, Z. Psychological well-being and happiness among Middle-aged women: A cross-sectional study. Health Care Women Int. 2021, 42, 28–42. [Google Scholar] [CrossRef] [PubMed]
- Lazar, M.B.; Musek, J. Well-being in parents of children with cancer: The impact of parental personality, coping, and the child’s quality of life. Scand. J. Psychol. 2020, 61, 652–662. [Google Scholar] [CrossRef] [PubMed]
- Smith, E.N.; Romero, C.; Donovan, B.; Herter, R.; Paunesku, D.; Cohen, G.L.; Dweck, C.S.; Gross, J.J. Emotion theories and adolescent well-being: Results of an online intervention. Emotion 2018, 18, 781–788. [Google Scholar] [CrossRef] [PubMed]
- Diener, E.; Suh, E.M.; Lucas, R.E.; Smith, H.L. Subjective well-being: Three decades of progress. Psychol. Bull. 1999, 125, 276–302. [Google Scholar] [CrossRef]
- Ryff, C.D.; Singer, B.H. Know thyself and become what you are: A eudaimonic approach to psychological well-being. J. Happiness Stud. 2008, 9, 13–39. [Google Scholar] [CrossRef]
- Waterman, A.S. Two conceptions of happiness: Contrasts of personal expressiveness (eudaimonia) and hedonic enjoyment. J. Pers. Soc. Psychol. 1993, 64, 678–691. [Google Scholar] [CrossRef]
- Waterman, A.S.; Schwartz, S.J.; Conti, R. The Implications of Two Conceptions of Happiness (Hedonic Enjoyment and Eudaimonia) for the Understanding of Intrinsic Motivation. J. Happiness Stud. 2008, 9, 41–79. [Google Scholar] [CrossRef]
- Waterman, A.S.; Schwartz, S.J.; Zamboanga, B.L.; Ravert, R.D.; Williams, M.K.; Agocha, V.B.; Kim, S.Y.; Donnellan, M.B. The Questionnaire for Eudaimonic Well-Being: Psychometric properties, demographic comparisons, and evidence of validity. J. Posit. Psychol. 2010, 5, 41–61. [Google Scholar] [CrossRef] [PubMed]
- Trigueros, R.; Pérez-Jiménez, J.; García-Mas, A.; Aguilar-Parra, J.; Fernandez-Batanero, J.; de la Rosa, A.L.; Manzano-León, A.; Navarro, N. Adaptation and Validation of the Eudaimonic Well-Being Questionnaire to the Spanish Sport Context. Int. J. Environ. Res. Public Health 2021, 18, 3609. [Google Scholar] [CrossRef]
- Straume, L.V.; Vittersø, J. Happiness, inspiration and the fully functioning person: Separating hedonic and eudaimonic well-being in the workplace. J. Posit. Psychol. 2012, 7, 387–398. [Google Scholar] [CrossRef]
- Chiu, C.-J. Relationship between Internet Behaviors and Social Engagement in Middle-Aged and Older Adults in Taiwan. Int. J. Environ. Res. Public Health 2019, 16, 416. [Google Scholar] [CrossRef] [PubMed] [Green Version]
- Heo, J.; Chun, S.; Lee, S.; Lee, K.H.; Kim, J. Internet Use and Well-Being in Older Adults. Cyberpsychology Behav. Soc. Netw. 2015, 18, 268–272. [Google Scholar] [CrossRef] [PubMed]
- Łukasz, T. Trends and contexts on education of senior in the range of information technology in Poland. In eLearning and Software for Education; 2011; Available online: https://www.researchgate.net/publication/266069960 (accessed on 14 November 2021).
- Frederick, D.A.; Garcia, J.R.; Gesselman, A.N.; Mark, K.P.; Hatfield, E.; Bohrnstedt, G. The Happy American Body 2.0: Predictors of affective body satisfaction in two U.S. national internet panel surveys. Body Image 2020, 32, 70–84. [Google Scholar] [CrossRef]
- Anderberg, P.; Skär, L.; Abrahamsson, L.; Berglund, J.S. Older People’s Use and Nonuse of the Internet in Sweden. Int. J. Environ. Res. Public Health 2020, 17, 9050. [Google Scholar] [CrossRef] [PubMed]
- Lakey, B.; Cohen, S. Social Support Theory and Measurement; Tomnto Oxford University Press: Oxford, UK, 2000; pp. 26–52. [Google Scholar]
- Rejeski, W.J.; Mihalko, S.L. Physical Activity and Quality of Life in Older Adults. J. Gerontol. Ser. A Boil. Sci. Med Sci. 2001, 56, 23–35. [Google Scholar] [CrossRef] [Green Version]
- Zhao, L. The support paradigm of the elderly peer group for the elderly. Guangxi Soc. Sci. 2017, 09, 172–176. [Google Scholar] [CrossRef]
- Harrison, M.; Ryan, T.; Gardiner, C.; Jones, A. Psychological and emotional needs, assessment, and support post-stroke: A multi-perspective qualitative study. Top. Stroke Rehabil. 2016, 24, 119–125. [Google Scholar] [CrossRef] [PubMed]
- Legg, M.; Occhipinti, S.; Ferguson, M.; Dunn, J.; Chambers, S.K. When peer support may be most beneficial: The relationship between upward comparison and perceived threat. Qual. Quant. 2011, 20, 1358–1362. [Google Scholar] [CrossRef] [PubMed]
- Jiang, Q.; Liu, R.; Qiu, Q. New Features of Personalized Life under the Empowerment of Technology—Instructions for the Use of Smartphones. News Writ. 2021, 03, 5–13. [Google Scholar]
- Dominko, M.; Verbi, M. Subjective well-being among the elderly: A bibliometric analysis. Qual. Quant. 2019, 53, 1187–1207. [Google Scholar] [CrossRef]
- Pinquart, M.; Sörensen, S. Influences of socioeconomic status, social network, and competence on subjective well-being in later life: A meta-analysis. Psychol. Aging 2000, 15, 187–224. [Google Scholar] [CrossRef] [PubMed]
- Walker, C.; Peterson, C.L. Where Does Value Lie in Peer Support? An Exploratory Discussion of the Theories and Methods Underpinning Effective Research in Peer Support. Qual. Health Res. 2021, 31, 218–227. [Google Scholar] [CrossRef] [PubMed]
- Ammenwerth, E. Technology Acceptance Models in Health Informatics: TAM and UTAUT. Stud. Health Technol. Inform. 2019, 263, 64–71. [Google Scholar] [CrossRef]
- Bian, P. Review of Research on Technology Acceptance Model. Libr. Sci. Res. 2012, 01, 2–6. [Google Scholar]
- Lee, Y.; Kozar, K.A.; Larsen, K.R.T. The Technology Acceptance Model: Past, Present, and Future. Commun. Assoc. Inf. Syst. 2003, 12, 752–780. [Google Scholar] [CrossRef]
- Wu, B.; Chen, X. Continuance intention to use MOOCs: Integrating the technology acceptance model (TAM) and task technology fit (TTF) model. Comput. Hum. Behav. 2017, 67, 221–232. [Google Scholar] [CrossRef]
- Syed-Abdul, S.; Malwade, S.; Nursetyo, A.A.; Sood, M.; Bhatia, M.; Barsasella, D.; Liu, M.F.; Chang, C.-C.; Srinivasan, K.; Li, Y.C. Virtual reality among the elderly: A usefulness and acceptance study from Taiwan. BMC Geriatr. 2019, 19, 223. [Google Scholar] [CrossRef] [Green Version]
- Zeng, Z.; Wang, X.; Wang, Z.; Guo, R.; Feng, R. Empirical research of the relationship between related knowledge, attitude and behavior of hypertension patients based on the structural equation model. Zhong Nan Da Xue Xue Bao Yi Xue Ban 2017, 42, 195–201. [Google Scholar] [CrossRef]
- Huang, S.; Yan, L. “Technical Acceptance Model” (TAM) of Mobile Reading—An Analysis of Structural Equation Model. 2015, pp. 34–41. Available online: https://www.cnki.net/kcms/doi/10.15897/j.cnki.cn51-1046/g2.2015.21.007.html (accessed on 14 November 2021). [CrossRef]
- Ding, L.; Velicer, W.F.; Harlow, L.L. Effects of estimation methods, number of indicators per factor, and improper solutions on structural equation modeling fit indices. Struct. Equ. Model. A Multidiscip. J. 1995, 2, 119–143. [Google Scholar] [CrossRef]
- Richardson, J.G.; Trafimow, D.; Madson, L. Future Health-Related Behavioral Intention Formation: The Role of Affect and Cognition. J. Soc. Psychol. 2012, 152, 775–779. [Google Scholar] [CrossRef] [PubMed]
- Ong, B.N.; Hodgson, D.; Small, N.; Nahar, P.; Sanders, C. Implementing a digital patient feedback system: An analysis using normalisation process theory. BMC Health Serv. Res. 2020, 20, 387. [Google Scholar] [CrossRef] [PubMed]
- Alwan, N.; Hussain, Z. Deep Learning Control for Digital Feedback Systems: Improved Performance with Robustness against Parameter Change. Electronics 2021, 10, 1245. [Google Scholar] [CrossRef]
- Rappaport, L.M.; Amstadter, A.B.; Neale, M.C. Model Fit Estimation for Multilevel Structural Equation Models. Struct. Equ. Model. A Multidiscip. J. 2020, 27, 318–329. [Google Scholar] [CrossRef] [PubMed]
- Wong, C.K.M.; Yeung, D.Y.; Ho, H.C.Y.; Tse, K.-P.; Lam, C.-Y. Chinese Older Adults’ Internet Use for Health Information. J. Appl. Gerontol. 2014, 33, 316–335. [Google Scholar] [CrossRef] [PubMed]
- Hair, J.F.; Black, W.C.; Babin, B.J.; Anderson, R.E. Multivariate Data Analysis, 7th ed.; Pearson Education Limited: Harlow, UK, 2014. [Google Scholar]
- Willis, G. Cognitive Interviewing: A Tool for Improving Questionnaire Design; SAGE: Thousand Oaks, CA, USA, 2005. [Google Scholar] [CrossRef]
- Bagozzi, R.P.; Yi, Y. On the evaluation of structural equation models. J. Acad. Mark. Sci. 1988, 16, 74–94. [Google Scholar] [CrossRef]
- Elston, R.C. [Methods in Molecular Biology] Statistical Human Genetics Volume 1666||Structural Equation Modeling; Academic: Berlin, Germany, 2017; pp. 557–580. [Google Scholar] [CrossRef]
- De Vet, H.C.; Mokkink, L.B.; Mosmuller, D.G.; Terwee, C.B. Spearman–Brown prophecy formula and Cronbach’s alpha: Different faces of reliability and opportunities for new applications. J. Clin. Epidemiol. 2017, 85, 45–49. [Google Scholar] [CrossRef] [PubMed]
- Moorhead, S.A.; Hazlett, D.E.; Harrison, L.; Carroll, J.K.; Irwin, A.; Hoving, C. A New Dimension of Health Care: Systematic Review of the Uses, Benefits, and Limitations of Social Media for Health Communication. J. Med. Internet Res. 2013, 15, e85. [Google Scholar] [CrossRef] [PubMed] [Green Version]
- Leist, A.K. Social media use of older adults: A mini-review. Gerontol. Int. J. Exp. Clin. Gerontol. 2013, 59, 378–384. [Google Scholar] [CrossRef] [Green Version]
- Waycott, J.; Vetere, F.; Pedell, S.; Kulik, L.; Ozanne, E.; Gruner, A.; Downs, J. Older adults as digital content producers. In Proceedings of the SIGCHI Conference on Human Factors in Computing Systems, Paris, France, 27 April–2 May 2013; pp. 39–48. [Google Scholar] [CrossRef]
- Mackert, M.; Mabry-Flynn, A.; Champlin, S.; E Donovan, E.; Pounders, K. Health Literacy and Health Information Technology Adoption: The Potential for a New Digital Divide. J. Med. Internet Res. 2016, 18, e264. [Google Scholar] [CrossRef] [PubMed]
- Huang, J.-C. Innovative health care delivery system—A questionnaire survey to evaluate the influence of behavioral factors on individuals’ acceptance of telecare. Comput. Biol. Med. 2013, 43, 281–286. [Google Scholar] [CrossRef] [PubMed]
- Lazard, A.J.; Watkins, I.; Mackert, M.S.; Xie, B.; Stephens, K.; Shalev, H. Design simplicity influences patient portal use: The role of aesthetic evaluations for technology acceptance. J. Am. Med. Inform. Assoc. 2016, 23, e157–e161. [Google Scholar] [CrossRef] [PubMed] [Green Version]
- Yan, M.; Or, C. A 12-week pilot study of acceptance of a computer-based chronic disease self-monitoring system among patients with type 2 diabetes mellitus and/or hypertension. Health Inform. J. 2017, 25, 828–843. [Google Scholar] [CrossRef] [PubMed]


| Variables | Operationalization | Source |
|---|---|---|
| Perceived Usefulness (PU) | To what extent do urban older adults think the application of IBMS is useful | Xu, Y. et al. (2020) [2] Amini, R. et al. (2019) [3] |
| Perceived Ease of Use (PEU) | To what degree do urban older adults consider IBMS as being easy to use | Jun, W. (2020) [7] Banerjee, S. (2018) [26] Disler, R.T. et al. (2019) [5] |
| Attitude Toward Using (ATU) | Evaluating the attitude of urban older adults about using IBMS | Amini, R. et al. (2019) [3] Wong, C.K. et al. (2014) [53] |
| Behavioral Intention to Use (BI) | The intention explaining why users recommend, share, or continue to use IBMS now or in the future | Huang, S. et al. (2015) [47] |
| Actual Using (AU) | The usage of IBMS by urban older adults | Sun, X. et al. (2020) [8] He, J. et al. (2020) [14] |
| Peer Support (PS) | Whether peers support the use of IBMS | Ong, B.N. (2020) [50] Legg, M. et al. (2012) [36] |
| Eudaimonic Well-Being (EWB) | How older adults feel about their personal meaning and goals in life | Waterman, A.S. et al. (2010) [24] Straume, L.V. et al. (2012) [26] |
| Item | Factor Load | Cronbach’s α | CR | AVE | |
|---|---|---|---|---|---|
| PU | PU1 | 0.742 | 0.806 | 0.807 | 0.582 |
| PU2 | 0.781 | ||||
| PU3 | 0.765 | ||||
| PEU | PE1 | 0.834 | 0.867 | 0.894 | 0.738 |
| PE2 | 0.878 | ||||
| PE3 | 0.864 | ||||
| PS | PS1 | 0.794 | 0.811 | 0.812 | 0.590 |
| PS2 | 0.751 | ||||
| PS3 | 0.758 | ||||
| ATU | ATU1 | 0.828 | 0.915 | 0.907 | 0.709 |
| ATU2 | 0.838 | ||||
| ATU3 | 0.874 | ||||
| ATU4 | 0.826 | ||||
| BI | BI1 | 0.729 | 0.798 | 0.782 | 0.545 |
| BI2 | 0.761 | ||||
| BI3 | 0.725 | ||||
| AU | AU1 | 0.862 | 0.905 | 0.905 | 0.704 |
| AU2 | 0.852 | ||||
| AU3 | 0.819 | ||||
| AU4 | 0.823 | ||||
| EWB | EWB1 | 0.735 | 0.874 | 0.870 | 0.573 |
| EWB2 | 0.766 | ||||
| EWB3 | 0.768 | ||||
| EWB4 | 0.732 | ||||
| EWB5 | 0.783 |
| AVE | PS | PEU | PU | ATU | BI | AU | EWB | |
|---|---|---|---|---|---|---|---|---|
| PS | 0.59 | 0.768 | ||||||
| PEU | 0.738 | 0.632 | 0.859 | |||||
| PU | 0.582 | 0.531 | 0.721 | 0.763 | ||||
| ATU | 0.709 | 0.682 | 0.703 | 0.601 | 0.842 | |||
| BI | 0.545 | 0.674 | 0.342 | 0.421 | 0.712 | 0.738 | ||
| AU | 0.704 | 0.514 | 0.240 | 0.384 | 0.623 | 0.652 | 0.839 | |
| EWB | 0.573 | 0.498 | 0.238 | 0.365 | 0.603 | 0.587 | 0.654 | 0.757 |
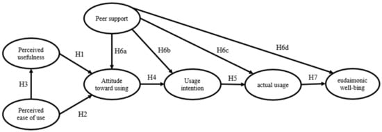
| Hypotheses | Structure Pattern Path | Path Coefficients | p-Value | Supported? |
|---|---|---|---|---|
| H1 | PU→ATU | 0.445 *** | 0.000 | Support |
| H2 | PEU→ATU | 0.168 | 0.092 | Not support |
| H3 | PEU→PU | 0.334 * | 0.021 | Support |
| H4 | ATU→BI | 0.591 *** | 0.000 | Support |
| H5 | BI→AU | 0.490 *** | 0.000 | Support |
| H6a | PS→ATU | 0.362 *** | 0.000 | Support |
| H6b | PS→BI | 0.502 *** | 0.000 | Support |
| H6c | PS→AU | 0.375 * | 0.018 | Support |
| H6d | PS→EWB | 0.586 *** | 0.000 | Support |
| H7 | AU→EWB | 0.570 *** | 0.000 | Support |
Publisher’s Note: MDPI stays neutral with regard to jurisdictional claims in published maps and institutional affiliations. |
© 2021 by the authors. Licensee MDPI, Basel, Switzerland. This article is an open access article distributed under the terms and conditions of the Creative Commons Attribution (CC BY) license (https://creativecommons.org/licenses/by/4.0/).
Share and Cite
Li, W.; Shen, S.; Yang, J.; Tang, Q. Internet-Based Medical Service Use and Eudaimonic Well-Being of Urban Older Adults: A Peer Support and Technology Acceptance Model. Int. J. Environ. Res. Public Health 2021, 18, 12062. https://doi.org/10.3390/ijerph182212062
Li W, Shen S, Yang J, Tang Q. Internet-Based Medical Service Use and Eudaimonic Well-Being of Urban Older Adults: A Peer Support and Technology Acceptance Model. International Journal of Environmental Research and Public Health. 2021; 18(22):12062. https://doi.org/10.3390/ijerph182212062
Chicago/Turabian StyleLi, Wenjia, Shengwei Shen, Jidong Yang, and Qinghe Tang. 2021. "Internet-Based Medical Service Use and Eudaimonic Well-Being of Urban Older Adults: A Peer Support and Technology Acceptance Model" International Journal of Environmental Research and Public Health 18, no. 22: 12062. https://doi.org/10.3390/ijerph182212062
APA StyleLi, W., Shen, S., Yang, J., & Tang, Q. (2021). Internet-Based Medical Service Use and Eudaimonic Well-Being of Urban Older Adults: A Peer Support and Technology Acceptance Model. International Journal of Environmental Research and Public Health, 18(22), 12062. https://doi.org/10.3390/ijerph182212062
