Participatory Development and Preliminary Psychometric Properties of the User-Friendly Patient Information Material Checklist (UPIM-Check)
Abstract
:1. Introduction
1.1. Patient Information Material (PIM)
1.2. The Psycho-Oncological Care Programme isPO and Its Project-Specific PIM
1.3. PIM Assessment Instruments
1.4. Objective of This Study
2. Materials and Methods
2.1. Ethical Approval
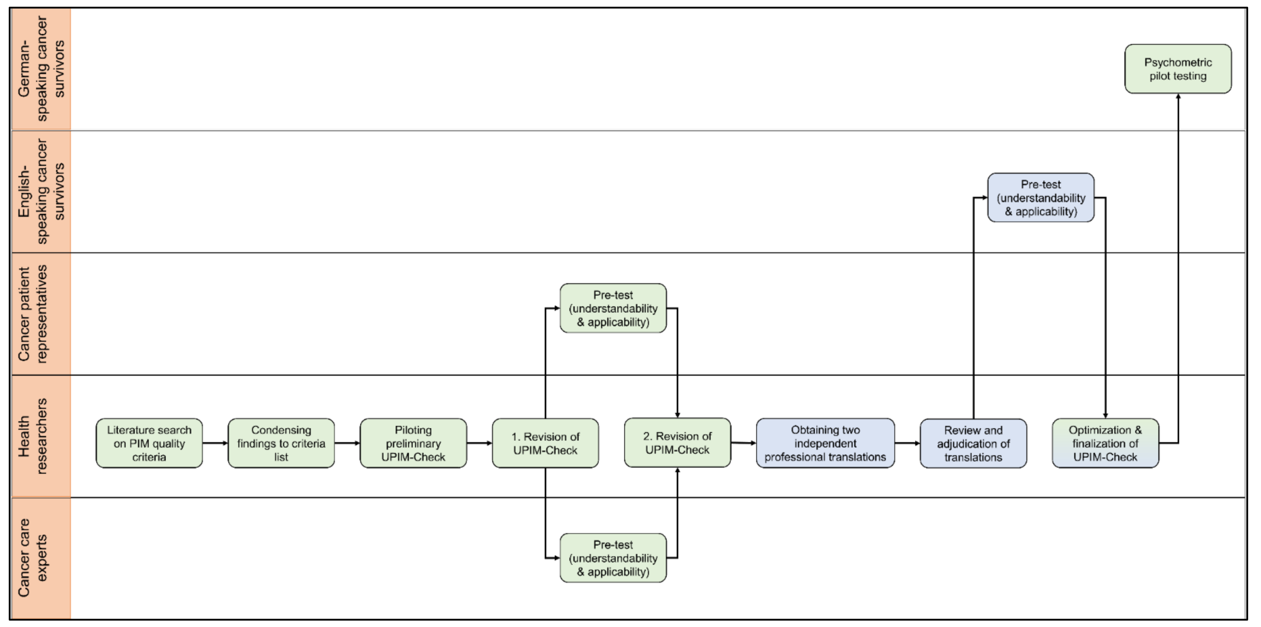
2.2. Development of the UPIM-Check (German Version)
2.3. English Translation of the UPIM-Check
2.4. Pilot Study on the Psychometric Properties of the UPIM-Check German Version
2.4.1. Pilot Study Design and Participant Recruitment
2.4.2. Materials
2.4.3. Statistical Analysis
3. Results
3.1. The UPIM-Check—Structure and Application
3.2. Preliminary Psychometric Properties of the UPIM-Check German Version
4. Discussion
Strengths and Limitations
5. Conclusions
Author Contributions
Funding
Institutional Review Board Statement
Informed Consent Statement
Data Availability Statement
Acknowledgments
Conflicts of Interest
References
- Sänger, S.; Lang, B.; Klemperer, D.; Thomeczek, C.; Dierks, M.-L. Manual Patienteninformation: Empfehlungen zur Erstellung Evidenzbasierter Patienteninformationen; ÄZQ: Berlin, Germany, 2006; ISBN 978-3-9811002-0-4. [Google Scholar]
- Moult, B.; Franck, L.S.; Brady, H. Ensuring quality information for patients: Development and preliminary validation of a new instrument to improve the quality of written health care information. Health Expect. 2004, 7, 165–175. [Google Scholar] [CrossRef] [Green Version]
- Herm, K.; Linden, M. Qualitätssicherung von schriftlichen Patienteninformationen. Psychother. Psychosom. Med. Psychol. 2013, 63, 176–184. [Google Scholar] [CrossRef] [PubMed]
- Zhang, Y.; Sun, Y.; Xie, B. Quality of health information for consumers on the web: A systematic review of indicators, criteria, tools, and evaluation results. J. Assn. Inf. Sci. Technol. 2015, 66, 2071–2084. [Google Scholar] [CrossRef]
- Jenniches, I.; Lemmen, C.; Cwik, J.C.; Kusch, M.; Labouvie, H.; Scholten, N.; Gerlach, A.; Stock, S.; Samel, C.; Hagemeier, A.; et al. Evaluation of a complex integrated, cross-sectoral psycho-oncological care program (isPO): A mixed-methods study protocol. BMJ Open 2020, 10, e034141. [Google Scholar] [CrossRef] [PubMed]
- Kusch, M.; Labouvie, H.; Schiewer, V.; Talalaev, N.; Cwik, J.C.; Bussmann, S.; Vaganian, L.; Gerlach, A.; Dresen, A.; Cecon, N.; et al. Integrated, cross-sectoral psycho-oncology (isPO): A new form of care for newly diagnosed cancer patients in Germany. BMC Health Services Res. 2020. Manuscript submitted for publication. [Google Scholar]
- Salm, S.; Cecon, N.; Jenniches, I.; Pfaff, H.; Scholten, N.; Dresen, A.; Krieger, T. Conducting a prospective evaluation of the development of a complex psycho-oncological care programme (isPO) in Germany. Eval. Program Plan. 2020. Manuscript submitted for publication. [Google Scholar]
- Krieger, T.; Salm, S.; Dresen, A.; Arning, A.; Schwickerath, K.; Göttel, A.; Houwaart, S.; Pfaff, H.; Cecon, N. Patient’s perspective matters: Optimization of Patient Information Material for the integrated, cross-sectoral psycho-oncology (isPO) project using Participatory Health Research. Health Expect. 2021. Manuscript submitted for publication. [Google Scholar]
- Cornwall, A. Towards participatory practice: Participatory rural appraisal (PRA) and the participatory process. In Participatory Research in Health: Issues and Experiences; Zed Books: London, UK, 1996; pp. 94–107. [Google Scholar]
- Doak, C.C.; Doak, L.G.; Root, J.H. Assessing Suitability of Materials: Teaching Patients with Low Literacy Skills; JB Lippincott: Philadelphia, PA, USA, 1996. [Google Scholar]
- Charnock, D.; Shepperd, S.; Needham, G.; Gann, R. DISCERN: An instrument for judging the quality of written consumer health information on treatment choices. J. Epidemiol. Community Health 1999, 53, 105–111. [Google Scholar] [CrossRef] [PubMed] [Green Version]
- Clayton, L.H. TEMPtEd: Development and psychometric properties of a tool to evaluate material used in patient education. J. Adv. Nurs. 2009, 65, 2229–2238. [Google Scholar] [CrossRef]
- Shoemaker, S.J.; Wolf, M.S.; Brach, C. Development of the Patient Education Materials Assessment Tool (PEMAT): A new measure of understandability and actionability for print and audiovisual patient information. Patient Educ. Couns. 2014, 96, 395–403. [Google Scholar] [CrossRef] [PubMed] [Green Version]
- Loeb, S.; Sengupta, S.; Butaney, M.; Macaluso, J.N.; Czarniecki, S.W.; Robbins, R.; Braithwaite, R.S.; Gao, L.; Byrne, N.; Walter, D.; et al. Dissemination of Misinformative and Biased Information about Prostate Cancer on YouTube. Eur. Urol. 2019, 75, 564–567. [Google Scholar] [CrossRef]
- Nghiem, A.Z.; Mahmoud, Y.; Som, R. Evaluating the quality of internet information for breast cancer. Breast 2016, 25, 34–37. [Google Scholar] [CrossRef]
- Nicholls, S.; Hankins, M.; Hooley, C.; Smith, H. A survey of the quality and accuracy of information leaflets about skin cancer and sun-protective behaviour available from UK general practices and community pharmacies. J. Eur. Acad. Dermatol. Venereol. 2009, 23, 566–569. [Google Scholar] [CrossRef]
- Rees, C.E.; Ford, J.E.; Sheard, C.E. Evaluating the reliability of DISCERN: A tool for assessing the quality of written patient information on treatment choices. Patient Educ. Couns. 2002, 47, 273–275. [Google Scholar] [CrossRef]
- Ryan, L.; Logsdon, M.C.; McGill, S.; Stikes, R.; Senior, B.; Helinger, B.; Small, B.; Davis, D.W. Evaluation of printed health education materials for use by low-education families. J. Nurs. Scholarsh. 2014, 46, 218–228. [Google Scholar] [CrossRef]
- Smith, F.; Carlsson, E.; Kokkinakis, D.; Forsberg, M.; Kodeda, K.; Sawatzky, R.; Friberg, F.; Öhlén, J. Readability, suitability and comprehensibility in patient education materials for Swedish patients with colorectal cancer undergoing elective surgery: A mixed method design. Patient Educ. Couns. 2014, 94, 202–209. [Google Scholar] [CrossRef] [PubMed]
- Weintraub, D.; Maliski, S.L.; Fink, A.; Choe, S.; Litwin, M.S. Suitability of prostate cancer education materials: Applying a standardized assessment tool to currently available materials. Patient Educ. Couns. 2004, 55, 275–280. [Google Scholar] [CrossRef]
- Brütting, J.; Reinhardt, L.; Bergmann, M.; Schadendorf, D.; Weber, C.; Tilgen, W.; Berking, C.; Meier, F. Quality, Readability, and Understandability of German Booklets Addressing Melanoma Patients. J. Cancer Educ. 2019, 34, 760–767. [Google Scholar] [CrossRef]
- Janssen, S.; Fahlbusch, F.B.; Käsmann, L.; Rades, D.; Vordermark, D. Radiotherapy for prostate cancer: DISCERN quality assessment of patient-oriented websites in 2018. BMC Urol. 2019, 19, 42. [Google Scholar] [CrossRef] [PubMed]
- European Social Survey. ESS Round 9Translation Guidelines. Available online: https://www.europeansocialsurvey.org/docs/round9/methods/ESS9_translation_guidelines.pdf (accessed on 17 December 2020).
- Harkness, J.A. Questionnaire Translation. In Cross-Cultural Survey Methods; Harkness, J.A., van de Vijver, F.J.R., Mohler, P.P., Eds.; Wiley: Hoboken, NJ, USA, 2003; pp. 35–56. ISBN 978-0-471-38526-4. [Google Scholar]
- Körner, M.; Fröhlich, M.; Wirtz, M.; Göritz, A.S. Psychometrische Überprüfung eines Klinikkultur-Fragebogens (KKF-15). Zeitschrift für Arbeits- und Organisationspsychologie A&O 2015, 59, 30–45. [Google Scholar] [CrossRef]
- Findley, W.G. A rationale for evaluation of item discrimination statistics. Educ. Psychol. Meas. 1956, 16, 175–180. [Google Scholar] [CrossRef]
- Howard, K.I.; Forehand, G.A. A Method for Correcting Item-Total Correlations for the Effect of Relevant Item Inclusion. Educ. Psychol. Meas. 1962, 22, 731–735. [Google Scholar] [CrossRef]
- Kline, P. A Handbook of Test Construction: Introduction to Psychometric Design; Routledge: London, UK, 2015; ISBN 9781317444596. [Google Scholar]
- Streiner, D.L.; Norman, G.R.; Cairney, J. Health Measurement Scales: A Practical Guide to their Development and use, 5th ed.; Oxford University Press: Oxford, UK, 2015; ISBN 9780199685219. [Google Scholar]
- Fayers, P.M.; Machin, D. Quality of Life: The Assessment, Analysis, and Reporting of Patient-Reported Outcomes, 3rd ed.; John Wiley & Sons Inc.: Chichester, West Sussex, UK; Hoboken, NJ, USA, 2016; ISBN 1444337955. [Google Scholar]
- Cronbach, L.J. Coefficient alpha and the internal structure of tests. Psychometrika 1951, 16, 297–334. [Google Scholar] [CrossRef] [Green Version]
- Taylor, R. Interpretation of the Correlation Coefficient: A Basic Review. J. Diagn. Med. Sonogr. 1990, 6, 35–39. [Google Scholar] [CrossRef]
- Krieger, T.; Specht, R.; Errens, B.; Hagen, U.; Dorant, E. Caring for Family Caregivers of Geriatric Patients: Results of a Participatory Health Research Project on Actual State and Needs of Hospital-Based Care Professionals. Int. J. Environ. Res. Public Health 2020, 17, 5901. [Google Scholar] [CrossRef]
- Cargo, M.; Mercer, S.L. The value and challenges of participatory research: Strengthening its practice. Annu. Rev. Public Health 2008, 29, 325–350. [Google Scholar] [CrossRef]
- Richardson, S.J.; Carroll, C.B.; Close, J.; Gordon, A.L.; O’Brien, J.; Quinn, T.J.; Rochester, L.; Sayer, A.A.; Shenkin, S.D.; van der Velde, N.; et al. Research with older people in a world with COVID-19: Identification of current and future priorities, challenges and opportunities. Age Ageing 2020, 49, 901–906. [Google Scholar] [CrossRef]
- Flores, S.; Kurian, N.; Yohannan, A.; Persaud, C.; Saif, M.W. Consequences of the COVID-19 Pandemic on Cancer Clinical Trials. Cancer Med. J. 2021, 4, 38–43. [Google Scholar]
- Tavakol, M.; Dennick, R. Making sense of Cronbach’s alpha. Int. J. Med. Educ. 2011, 2, 53–55. [Google Scholar] [CrossRef] [PubMed]
- Feste, C.; Anderson, R.M. Empowerment: From philosophy to practice. Patient Educ. Couns. 1995, 26, 139–144. [Google Scholar] [CrossRef]
- Knapp, P.; Raynor, D.K.; Silcock, J.; Parkinson, B. Can user testing of a clinical trial patient information sheet make it fit-for-purpose? A randomized controlled trial. BMC Med. 2011, 9, 89. [Google Scholar] [CrossRef] [PubMed] [Green Version]
- Parker, A.; Knapp, P.; Treweek, S.; Madhurasinghe, V.; Littleford, R.; Gallant, S.; Sullivan, F.; Schembri, S.; Rick, J.; Graffy, J.; et al. The effect of optimised patient information materials on recruitment in a lung cancer screening trial: An embedded randomised recruitment trial. Trials 2018, 19, 503. [Google Scholar] [CrossRef] [PubMed]
- Domecq, J.P.; Prutsky, G.; Elraiyah, T.; Wang, Z.; Nabhan, M.; Shippee, N.; Brito, J.P.; Boehmer, K.; Hasan, R.; Firwana, B.; et al. Patient engagement in research: A systematic review. BMC Health Serv. Res. 2014, 14, 89. [Google Scholar] [CrossRef] [PubMed] [Green Version]
- Harrison, J.D.; Auerbach, A.D.; Anderson, W.; Fagan, M.; Carnie, M.; Hanson, C.; Banta, J.; Symczak, G.; Robinson, E.; Schnipper, J.; et al. Patient stakeholder engagement in research: A narrative review to describe foundational principles and best practice activities. Health Expect. 2019, 22, 307–316. [Google Scholar] [CrossRef] [PubMed] [Green Version]
- Rackerseder, J.; Hornbach, C.; Dicks, P.; Kerek-Bodden, H.; Arning, A.; Schwickerath, K.; Göttel, A.; Krieger, T. Designing a patient-friendly website for newly-diagnosed cancer patients with the Participatory Health Research approach. 2021; Manuscript in preparation. [Google Scholar]




| Characteristic | M (SD) | Range |
|---|---|---|
| Age (years) | 65.28 (9.49) | 42–79 |
| f | % | |
| Gender | ||
| female | 5 | 27.8 |
| male | 13 | 72.2 |
| Tumour entity | ||
| Bladder | 11 | 61.1 |
| Head and Neck | 6 | 33.3 |
| Other | 1 | 5.6 |
| Item/Score | Initial Leaflet | Optimized Leaflet | ||||||||
|---|---|---|---|---|---|---|---|---|---|---|
| M | SD | Fill-In Rate (%) | Corrected Item-Total Correlation | Cronbach’s α | M | SD | Fill-In Rate (%) | Corrected Item-Total Correlation | Cronbach’s α | |
| UPIM-Check total | 44.08 | 10.86 | 0.927 | 38.36 | 4.48 | 0.655 | ||||
| Q1: Correctness and validity of content | 12.63 | 3.65 | 0.806 | 11.76 | 2.33 | 0.594 | ||||
| Q1.1 Up-to-date and technically correct | 1.24 | 0.56 | 100 | 0.052 | 1.39 | 0.70 | 100 | 0.047 | ||
| Q1.2 Transparency | 1.06 | 0.24 | 100 | 0.263 | 1.47 | 0.72 | 94.4 | 0.381 | ||
| Q1.3 Information is relevant for the target group | 1.13 | 0.50 | 94.1 | 0.727 | 1.11 | 0.32 | 100 | 0.376 | ||
| Q1.4 Contextual integration into patient’s situation | 1.56 | 0.81 | 94.1 | 0.791 | 1.22 | 0.43 | 100 | 0.626 | ||
| Q1.5 Focus | 1.35 | 0.61 | 100 | 0.897 | 1.06 | 0.24 | 94.4 | 0.309 | ||
| Q1.6 Adequate presentation | 1.65 | 0.79 | 100 | 0.665 | 1.33 | 0.59 | 100 | 0.626 | ||
| Q1.7 Motivation and increase of self-efficacy | 1.41 | 0.62 | 100 | 0.736 | 1.22 | 0.43 | 100 | 0.472 | ||
| Q1.8 Recommendation for action | 1.53 | 0.62 | 100 | 0.736 | 1.24 | 0.56 | 94.4 | −0.174 | ||
| Q1.9 Further literature/points of contact | 1.59 | 0.80 | 100 | −0.058 | 2.06 | 0.80 | 100 | 0.145 | ||
| Q2: Readability of content | 11.42 | 4.21 | 0.929 | 9.47 | 1.68 | 0.625 | ||||
| Q2.1 Aim of the PIM and target group is identifiable | 1.31 | 0.60 | 94.1 | 0.897 | 1.06 | 0.24 | 94.4 | 0.309 | ||
| Q2.2 Clarity of content | 1.44 | 0.63 | 94.1 | 0.943 | 1.29 | 0.59 | 94.4 | 0.359 | ||
| Q2.3 Simple, clear language | 1.29 | 0.59 | 100 | 0.897 | 1.11 | 0.32 | 100 | 0.309 | ||
| Q2.4 Neutral language | 1.24 | 0.56 | 100 | 0.727 | 1.06 | 0.24 | 100 | a | ||
| Q2.5 Target group-specific language | 1.53 | 0.74 | 88.2 | 0.603 | 1.39 | 0.70 | 100 | 0.626 | ||
| Q2.6 Use of numbers | 1.13 | 0.35 | 88.2 | 0.263 | 1.18 | 0.39 | 94.4 | 0.023 | ||
| Q2.7 Language that can be understood without prior medical knowledge | 1.75 | 0.78 | 94.1 | 0.795 | 1.44 | 0.62 | 100 | 0.070 | ||
| Q2.8 Use of empowering words | 1.60 | 0.74 | 88.2 | 0.895 | 1.40 | 0.63 | 83.3 | .292 | ||
| Q3: Structural readability | 5.19 | 1.76 | 0.822 | 4.59 | 1.12 | 0.803 | ||||
| Q3.1 Sentence length | 1.18 | 0.39 | 100 | 0.068 | 1.17 | 0.51 | 100 | a | ||
| Q3.2 Sentence difficulty/complexity | 1.24 | 0.44 | 100 | 0.264 | 1.12 | 0.33 | 94.4 | −0.146 | ||
| Q3.3 Word length | 1.29 | 0.59 | 100 | 0.374 | 1.17 | 0.38 | 100 | −0.146 | ||
| Q3.4 Word difficulty | 1.56 | 0.73 | 94.1 | 0.248 | 1.39 | 0.61 | 100 | 0.177 | ||
| Q4: Graphical readability | 13.67 | 3.54 | 0.803 | 12.33 | 2.50 | 0.607 | ||||
| Q4.1 Layout/overall visual appearance | 1.59 | 0.71 | 100 | 0.226 | 1.33 | 0.49 | 100 | 0.412 | ||
| Q4.2 Eye-catching | 2.00 | 0.73 | 94.1 | 0.452 | 1.59 | 0.80 | 94.4 | 0.208 | ||
| Q4.3 Appropriate overall text length | 1.35 | 0.70 | 100 | 0.576 | 1.28 | 0.58 | 100 | 0.316 | ||
| Q4.4 Structure and context | 1.12 | 0.33 | 100 | 0.263 | 1.33 | 0.69 | 100 | 0.330 | ||
| Q4.5 Illustrations | 1.76 | 0.83 | 100 | 0.590 | 1.69 | 0.95 | 88.9 | 0.425 | ||
| Q4.6 Coloured headings and highlighting of key points | 1.24 | 0.44 | 100 | −0.175 | 1.22 | 0.43 | 100 | −0.160 | ||
| Q4.7 Font size | 1.19 | 0.54 | 94.1 | 0.724 | 1.00 | 0.00 | 94.4 | a | ||
| Q4.8 Font colour | 1.18 | 0.39 | 100 | −0.061 | 1.06 | 0.24 | 94.4 | −0.271 | ||
| Q4.9 Font type | 1.18 | 0.39 | 100 | 0.620 | 1.11 | 0.32 | 100 | −0.395 | ||
| Q4.10 Corporate design | 1.25 | 0.58 | 94.1 | 0.825 | 1.33 | 0.59 | 100 | 0.286 | ||
| Subscale Score | UPIM-Check Total Score (Initial Leaflet) | UPIM-Check Total Score (Optimized Leaflet) | ||
|---|---|---|---|---|
| r | p | r | p | |
| Q1: Correctness and validity of content | 0.919 * | <0.001 | 0.753 * | 0.001 |
| Q2: Readability of content | 0.923 * | <0.001 | 0.645 * | 0.006 |
| Q3: Structural readability | 0.637 | 0.013 | 0.301 | 0.148 |
| Q4: Graphical readability | 0.594 | 0.021 | 0.679 * | 0.004 |
Publisher’s Note: MDPI stays neutral with regard to jurisdictional claims in published maps and institutional affiliations. |
© 2021 by the authors. Licensee MDPI, Basel, Switzerland. This article is an open access article distributed under the terms and conditions of the Creative Commons Attribution (CC BY) license (https://creativecommons.org/licenses/by/4.0/).
Share and Cite
Salm, S.; Mollenhauer, J.; Hornbach, C.; Cecon, N.; Dresen, A.; Houwaart, S.; Arning, A.; Göttel, A.; Schwickerath, K.; Pfaff, H.; et al. Participatory Development and Preliminary Psychometric Properties of the User-Friendly Patient Information Material Checklist (UPIM-Check). Int. J. Environ. Res. Public Health 2021, 18, 8773. https://doi.org/10.3390/ijerph18168773
Salm S, Mollenhauer J, Hornbach C, Cecon N, Dresen A, Houwaart S, Arning A, Göttel A, Schwickerath K, Pfaff H, et al. Participatory Development and Preliminary Psychometric Properties of the User-Friendly Patient Information Material Checklist (UPIM-Check). International Journal of Environmental Research and Public Health. 2021; 18(16):8773. https://doi.org/10.3390/ijerph18168773
Chicago/Turabian StyleSalm, Sandra, Judith Mollenhauer, Carolin Hornbach, Natalia Cecon, Antje Dresen, Stefanie Houwaart, Anna Arning, Andrea Göttel, Kathrin Schwickerath, Holger Pfaff, and et al. 2021. "Participatory Development and Preliminary Psychometric Properties of the User-Friendly Patient Information Material Checklist (UPIM-Check)" International Journal of Environmental Research and Public Health 18, no. 16: 8773. https://doi.org/10.3390/ijerph18168773
APA StyleSalm, S., Mollenhauer, J., Hornbach, C., Cecon, N., Dresen, A., Houwaart, S., Arning, A., Göttel, A., Schwickerath, K., Pfaff, H., Scholten, N., & Krieger, T. (2021). Participatory Development and Preliminary Psychometric Properties of the User-Friendly Patient Information Material Checklist (UPIM-Check). International Journal of Environmental Research and Public Health, 18(16), 8773. https://doi.org/10.3390/ijerph18168773

