Evaluating the Psychometric Properties of a Scale to Measure Perceived External and Internal Faces of Controlling Teaching among Students in Physical Education
Abstract
1. Introduction
1.1. Self-Determination Theory and Controlling Behaviours in Physical Education
1.2. The Current Research
2. Study 1
2.1. Materials and Methods
2.1.1. Participants
2.1.2. Measures
Externally and Internally Controlling Teaching in PE
2.1.3. Design and Procedure
2.1.4. Data Analysis
2.2. Results of Study 1
2.3. Discussion of Study 1
3. Study 2
3.1. Materials and Methods
3.1.1. Participants
3.1.2. Measures
Externally and Internally Controlling Teaching in PE
BPN Satisfaction and Frustration in PE
3.1.3. Design and Procedure
3.1.4. Data Analysis
3.2. Results of Study 2
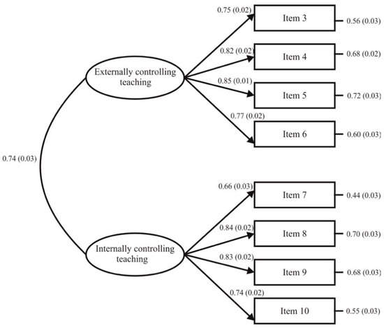
3.2.1. Confirmatory Factor Analysis
3.2.2. Measurement Invariance across Gender
3.2.3. Reliability Analysis
3.2.4. Structural Equation Modelling Analysis
3.2.5. Descriptive Statistics and Gender Differences among Study Variables
3.3. Discussion of Study 2
4. General Discussion
Implications for Practice
5. Conclusions
Author Contributions
Funding
Institutional Review Board Statement
Informed Consent Statement
Data Availability Statement
Conflicts of Interest
References
- White, R.L.; Bennie, A.; Vasconcellos, D.; Cinelli, R.; Hilland, T.; Owen, K.B.; Lonsdale, C. Self-determination theory in physical education: A systematic review of qualitatives studies. Teach. Teach. Educ. 2020. [Google Scholar] [CrossRef]
- Van den Berghe, L.; Vansteenkiste, M.; Cardon, G.; Kirk, D.; Haerens, L. Research on self-determination in physical education: Key findings and proposals for future research. Phys. Educ. Sport Pedagog. 2014, 19, 97–121. [Google Scholar] [CrossRef]
- Vasconcellos, D.; Parker, P.D.; Hilland, T.; Cinelli, R.; Owen, K.B.; Kapsal, N.; Lee, J.; Antczak, D.; Ntoumanis, N.; Ryan, R.M.; et al. Self-determination theory applied to physical education: A systematic review and meta-analysis. J. Educ. Psychol. 2020, 112, 1444–1469. [Google Scholar] [CrossRef]
- Curran, T.; Standage, M. Psychological needs and the quality of student engagement in physical education: Teachers as key facilitators. J. Teach. Phys. Educ. 2017, 36, 262–276. [Google Scholar] [CrossRef]
- Sun, H.; Li, W.; Shen, B. Learning in physical education: A self-determination theory perspective. J. Teach. Phys. Educ. 2017, 36, 277–291. [Google Scholar] [CrossRef]
- Ryan, R.M.; Deci, E.L. Self-Determination Theory: Basic Psychological Needs in Motivation, Development, and Wellness; Guilford Publications: New York, NY, USA, 2017; ISBN 9781462528769. [Google Scholar]
- De Meyer, J.; Soenens, B.; Aelterman, N.; De Bourdeaudhuij, I.; Haerens, L. The different faces of controlling teaching: Implications of a distinction between externally and internally controlling teaching for students’ motivation in physical education. Phys. Educ. Sport Pedagog. 2016, 21, 632–652. [Google Scholar] [CrossRef]
- Ryan, R.M.; Deci, E.L. Intrinsic and extrinsic motivation from a self-determination theory perspective: Definitions, theory, practices, and future directions. Contemp. Educ. Psychol. 2020, 61, 101860. [Google Scholar] [CrossRef]
- Reeve, J. Why teachers adopt a controlling motivating style toward students and how they can become more autonomy supportive. Educ. Psychol. 2009, 44, 159–175. [Google Scholar] [CrossRef]
- Ryan, R.M.; Deci, E.L. Brick by brick: The origins, development, and future of self-determination theory. In Advances in Motivation Science; Elliot, A.J., Ed.; Elsevier Inc.: Amsterdam, The Netherlands, 2019; Volume 6, pp. 111–156. [Google Scholar]
- Soenens, B.; Vansteenkiste, M. A theoretical upgrade of the concept of parental psychological control: Proposing new insights on the basis of self-determination theory. Dev. Rev. 2010, 30, 74–99. [Google Scholar] [CrossRef]
- De Meyer, J.; Tallir, I.B.; Soenens, B.; Vansteenkiste, M.; Aelterman, N.; Van den Berghe, L.; Speleers, L.; Haerens, L. Does observed controlling teaching behavior relate to students’ motivation in physical education? J. Educ. Psychol. 2014, 106, 541–554. [Google Scholar] [CrossRef]
- Vansteenkiste, M.; Ryan, R.M.; Soenens, B. Basic psychological need theory: Advancements, critical themes, and future directions. Motiv. Emot. 2020, 44, 1–31. [Google Scholar] [CrossRef]
- Trigueros, R.; Aguilar-Parra, J.M.; López-Liria, R.; Rocamora, P. The dark side of the self-determination theory and its influence on the emotional and cognitive processes of students in physical education. Int. J. Environ. Res. Public Health 2019, 16, 4444. [Google Scholar] [CrossRef] [PubMed]
- Trigueros, R.; Cangas, A.J.; Aguilar-Parra, J.M.; Álvarez, J.F.; García-Más, A. No more bricks in the wall: Adopting healthy lifestyles through physical education classes. Int. J. Environ. Res. Public Health 2019, 16, 4860. [Google Scholar] [CrossRef] [PubMed]
- Trigueros, R.; Aguilar-Parra, J.M.; Cangas, A.J.; López-Liria, R.; Álvarez, J.F. Influence of physical education teachers on motivation, embarrassment and the intention of being physically active during adolescence. Int. J. Environ. Res. Public Health 2019, 16, 2295. [Google Scholar] [CrossRef] [PubMed]
- Tilga, H.; Kalajas-Tilga, H.; Hein, V.; Raudsepp, L.; Koka, A. How does perceived autonomy-supportive and controlling behaviour in physical education relate to adolescents’ leisure-time physical activity participation? Kinesiology 2020, 52, 265–272. [Google Scholar] [CrossRef]
- Moreno-Murcia, J.A.; Huéscar-Hernández, E.; Ruiz, L. Perceptions of controlling teaching behaviors and the effects on the motivation and behavior of high school physical education students. Int. J. Environ. Res. Public Health 2018, 15, 2288. [Google Scholar] [CrossRef] [PubMed]
- Montero-Carretero, C.; Barbado, D.; Cervelló, E. Predicting bullying through motivation and teaching styles in physical education. Int. J. Environ. Res. Public Health 2020, 17, 87. [Google Scholar] [CrossRef]
- Liu, J.; Bartholomew, K.; Chung, P.K. Perceptions of teachers’ interpersonal styles and well-being and ill-being in secondary school physical education students: The role of need satisfaction and need frustration. School Ment. Health 2017, 9, 360–371. [Google Scholar] [CrossRef]
- Haerens, L.; Aelterman, N.; Vansteenkiste, M.; Soenens, B.; Van Petegem, S. Do perceived autonomy-supportive and controlling teaching relate to physical education students’ motivational experiences through unique pathways? Distinguishing between the bright and dark side of motivation. Psychol. Sport Exerc. 2015, 16, 26–36. [Google Scholar] [CrossRef]
- Behzadnia, B.; Adachi, P.J.; Deci, E.L.; Mohammadzadeh, H. Associations between students’ perceptions of physical education teachers’ interpersonal styles and students’ wellness, knowledge, performance, and intentions to persist at physical activity: A self-determination theory approach. Psychol. Sport Exerc. 2018, 39, 10–19. [Google Scholar] [CrossRef]
- Koka, A.; Sildala, H. Gender differences in the relationships between perceived teachers’ controlling behaviors and amotivation in physical education. J. Teach. Phys. Educ. 2018, 37, 197–208. [Google Scholar] [CrossRef]
- Soenens, B.; Sierens, E.; Vansteenkiste, M.; Dochy, F.; Goossens, L. Psychologically controlling teaching: Examining outcomes, antecedents, and mediators. J. Educ. Psychol. 2012, 104, 108–120. [Google Scholar] [CrossRef]
- Jang, H.; Ryan, R.M.; Kim, A. Can self-determination theory explain what underlies the productive, satisfying learning experiences of collectivistically oriented Korean students? J. Educ. Psychol. 2009, 101, 644–661. [Google Scholar] [CrossRef]
- Haerens, L.; Vansteenkiste, M.; De Meester, A.; Delrue, J.; Tallir, I.B.; Vande Broek, G.; Goris, W.; Aelterman, N. Different combinations of perceived autonomy support and control: Identifying the most optimal motivating style. Phys. Educ. Sport Pedagog. 2018, 23, 16–36. [Google Scholar] [CrossRef]
- Trigueros, R.; Aguilar-Parra, J.M.; González-Santos, J.; Cangas, A.J. Validation and adaptation to the physical education context of the psychological control teaching scale, and its effect on the frustration of basic psychological needs. Retos 2020, 37, 167–173. [Google Scholar]
- Bartholomew, K.J.; Ntoumanis, N.; Thøgersen-Ntoumani, C. The controlling interpersonal style in a coaching context: Development and initial validation of a psychometric scale. J. Sport Exerc. Psychol. 2010, 32, 193–216. [Google Scholar] [CrossRef]
- Hein, V.; Emeljanovas, A.; Mieziene, B. A cross-cultural validation of the controlling teacher behaviours scale in physical education. Eur. Phys. Educ. Rev. 2018, 24, 209–224. [Google Scholar] [CrossRef]
- Bartholomew, K.J.; Ntoumanis, N.; Mouratidis, A.; Katartzi, E.; Thøgersen-Ntoumani, C.; Vlachopoulos, S. Beware of your teaching style: A school-year long investigation of controlling teaching and student motivational experiences. Learn. Instr. 2018, 53, 50–63. [Google Scholar] [CrossRef]
- Burgueño, R.; Medina-Casaubón, J. Validity and reliability of the interpersonal behaviors questionnaire in physical education with Spanish secondary school students. Percept. Mot. Ski. 2020. [Google Scholar] [CrossRef]
- Van den Berghe, L.; Soenens, B.; Vansteenkiste, M.; Aelterman, N.; Cardon, G.; Tallir, I.B.; Haerens, L. Observed need-supportive and need-thwarting teaching behavior in physical education: Do teachers’ motivational orientations matter? Psychol. Sport Exerc. 2013, 14, 650–661. [Google Scholar] [CrossRef]
- Ato, M.; López-García, J.J.; Benavente, A. A classification system for research designs in psychology. Ann. Psychol. 2013, 29, 1038–1059. [Google Scholar] [CrossRef]
- Bartram, D.; Berberoglu, G.; Grégoire, J.; Hambleton, R.K.; Muñiz, J.; Van de Vijver, F. ITC guidelines for translating and adapting tests (second edition). Int. J. Test. 2018, 18, 101–134. [Google Scholar] [CrossRef]
- Hair, J.F.J.; Black, W.C.; Babin, B.J.; Anderson, R.E. Multivariate Data Analysis, 8th ed.; Cengage Learning EMEA: Andover, UK, 2018. [Google Scholar]
- IBM Corp. IBM SPSS Statistics for Windows; Version 23.0; IBM Corp: Armonk, NY, USA, 2015. [Google Scholar]
- Byrne, B.M. Structural Equation Modeling with AMOS: Basic Concepts, Applications, and Programming, 3rd ed.; Taylor & Francis Group, LLC: New York, NY, USA, 2016; ISBN 978-1138797024. [Google Scholar]
- Kline, R.B. Principles and Practice of Structural Equation Modeling, 4th ed.; The Guilford Press: New York, NY, USA, 2015; ISBN 1606238760. [Google Scholar]
- Moreno-Murcia, J.A.; González-Cutre, D.; Chillón-Garzón, M.; Parra-Rojas, N. Adaptation of the basic psychological needs in exercise scale to physical education. Rev. Mex. Psicol. 2008, 25, 295–303. [Google Scholar]
- Chen, B.; Vansteenkiste, M.; Beyers, W.; Boone, L.; Deci, E.L.; Van der Kaap-Deeder, J.; Duriez, B.; Lens, W.; Matos, L.; Mouratidis, A.; et al. Basic psychological need satisfaction, need frustration, and need strength across four cultures. Motiv. Emot. 2015, 39, 216–236. [Google Scholar] [CrossRef]
- Hu, L.; Bentler, P.M. Cutoff criteria for fit indexes in covariance structure analysis: Conventional criteria versus new alternatives. Struct. Equ. Model. 1999, 6, 1–55. [Google Scholar] [CrossRef]
- Putnick, D.L.; Bornstein, M.H. Measurement invariance conventions and reporting: The state of the art and future directions for psychological research. Dev. Rev. 2016, 41, 71–90. [Google Scholar] [CrossRef]
- Viladrich, C.; Angulo-Brunet, A.; Doval, E. A journey around alpha and omega to estimate internal consistency reliability. Ann. Psychol. 2017, 33, 755–782. [Google Scholar] [CrossRef]
- Arbuckle, J.L. IBM® SPSS® AMOSTM; Version 23.0; IBM Corp: Armonk, NY, USA, 2014. [Google Scholar]


| My Physical Education Teacher… [Mi Profesor/a de Educación Física…] | ECT | ICT |
|---|---|---|
| 1. Punishes me [Me castiga] | 0.84 | −0.36 |
| 2. Threatens to give bad grades when I do not cooperate [Me amenaza con una mala nota cuando no me implico en los ejercicios/actividades] | 0.83 | −0.33 |
| 3. Counts down aloud to make sure that I persist [Cuenta hacia atrás en voz alta para asegurarse de que lo intento una y otra vez en los ejercicios/actividades] | 0.75 | 0.27 |
| 4. Threatens with sanctions when I am not doing what (s)he tells me to do [Me amenaza con castigarme cuando no estoy haciendo lo que él/ella me dice que haga] | 0.78 | 0.20 |
| 5. Threatens that we will not do any fun activities when I do not cooperate [Amenaza con no hacer ninguna actividad divertida cuando no me implico en los ejercicios/actividades] | 0.79 | 0.21 |
| 6. Yells when I am not doing what (s)he wants me to do [Me grita cuando no estoy haciendo lo que él/ella quiere que haga] | 0.75 | 0.20 |
| 7. Is less friendly with me when I do not do the things his/her way [Es poco amistoso/a conmigo si no hago las cosas a su manera] | 0.01 | 0.67 |
| 8. Pays less attention to me when I disappoint him/her [Me presta menos atención cuando le decepciono] | 0.33 | 0.63 |
| 9. Makes me feel guilty when I disappoint him/her [Me hace sentir culpable cuando le decepciono] | 0.17 | 0.67 |
| 10. Often shows that (s)he is disappointed in me [A menudo muestra que está decepcionado conmigo] | 0.26 | 0.75 |
| 11. Acts strictly when I disappoint him/her [Es muy estricto/a cuando le decepciono] | 0.44 | 0.69 |
| 12. Shows that (s)he is personally hurt when I do not meet his/her expectations [Se muestra dolido/a cuando no cumplo sus expectativas] | 0.01 | 0.45 |
| χ2 | df | χ2/df | CFI | TLI | IFI | SRMR | RMSEA (90%CI) | MC | Δχ2 | Δdf | ΔCFI | ΔRMSEA | |
|---|---|---|---|---|---|---|---|---|---|---|---|---|---|
| 1. Configural invariance | 85.04 | 38 | 2.24 | 0.989 | 0.983 | 0.989 | 0.027 | 0.036 (0.026–0.046) | - | - | - | - | - |
| 2. Metric invariance | 96.33 | 44 | 2.19 | 0.988 | 0.984 | 0.988 | 0.028 | 0.035 (0.026–0.045) | 2 vs. 1 | 11.29 | 6 | −0.001 | −0.001 |
| 3. Strict invariance | 103.81 | 52 | 2.00 | 0.988 | 0.987 | 0.988 | 0.028 | 0.032 (0.023–0.041) | 3 vs. 2 | 7.48 | 8 | 0.000 | −0.003 |
| 4. Strong invariance | 141.00 | 60 | 2.35 | 0.981 | 0.982 | 0.981 | 0.033 | 0.037 (0.029–0.045) | 4 vs. 3 | 37.19 *** | 8 | −0.007 | 0.005 |
| Total Sample | Boys | Girls | t-Tests | Correlations | ||||||||
|---|---|---|---|---|---|---|---|---|---|---|---|---|
| Range | M (SD) | γ1 | γ2 | M (SD) | M (SD) | t | d | 1. | 2. | 3. | 4. | |
| 1. Externally controlling teaching | 1–5 | 1.95 (1.08) | 1.10 | 0.29 | 1.94 (1.05) | 1.96 (1.10) | −0.14 | 0.01 | ||||
| 2. Internally controlling teaching | 1–5 | 1.44 (0.72) | 0.78 | −0.02 | 1.41 (0.69) | 1.46 (0.74) | −0.90 | 0.06 | 0.74 *** | |||
| 3. Need satisfaction | 1–5 | 3.59 (0.80) | −0.69 | 0.82 | 3.73 (0.76) | 3.45 (0.82) | 5.43 *** | 0.36 | −0.47 *** | −0.51 *** | ||
| 4. Need frustration | 1–5 | 1.98 (0.83) | 1.25 | 1.81 | 1.88 (0.77) | 2.08 (0.88) | −3.71 *** | 0.24 | 0.49 *** | 0.55 *** | −0.67 *** | |
Publisher’s Note: MDPI stays neutral with regard to jurisdictional claims in published maps and institutional affiliations. |
© 2021 by the authors. Licensee MDPI, Basel, Switzerland. This article is an open access article distributed under the terms and conditions of the Creative Commons Attribution (CC BY) license (http://creativecommons.org/licenses/by/4.0/).
Share and Cite
Burgueño, R.; Abós, Á.; García-González, L.; Tilga, H.; Sevil-Serrano, J. Evaluating the Psychometric Properties of a Scale to Measure Perceived External and Internal Faces of Controlling Teaching among Students in Physical Education. Int. J. Environ. Res. Public Health 2021, 18, 298. https://doi.org/10.3390/ijerph18010298
Burgueño R, Abós Á, García-González L, Tilga H, Sevil-Serrano J. Evaluating the Psychometric Properties of a Scale to Measure Perceived External and Internal Faces of Controlling Teaching among Students in Physical Education. International Journal of Environmental Research and Public Health. 2021; 18(1):298. https://doi.org/10.3390/ijerph18010298
Chicago/Turabian StyleBurgueño, Rafael, Ángel Abós, Luis García-González, Henri Tilga, and Javier Sevil-Serrano. 2021. "Evaluating the Psychometric Properties of a Scale to Measure Perceived External and Internal Faces of Controlling Teaching among Students in Physical Education" International Journal of Environmental Research and Public Health 18, no. 1: 298. https://doi.org/10.3390/ijerph18010298
APA StyleBurgueño, R., Abós, Á., García-González, L., Tilga, H., & Sevil-Serrano, J. (2021). Evaluating the Psychometric Properties of a Scale to Measure Perceived External and Internal Faces of Controlling Teaching among Students in Physical Education. International Journal of Environmental Research and Public Health, 18(1), 298. https://doi.org/10.3390/ijerph18010298
