Concerted Cultivation and Adolescent Psychopathology over Time-Mediation of Parent-Child Conflict
Abstract
1. Introduction
1.1. Concerted Cultivation in the Chinese Culture
1.2. Relationship among Concerted Cultivation, Parent–Child Conflict and Adolescent Psychopathology
1.3. Moderating Roles of Adolescent Gender, Family Intactness and Family Hardship
1.4. The Current Study
2. Materials and Method
2.1. Participants and Procedures
2.2. Instruments
2.2.1. Perceived Concerted Cultivation
2.2.2. Parent-Child Conflict
2.2.3. Adolescent Psychopathology
2.2.4. Demographic Characteristics
2.3. Data Analysis
3. Results
3.1. Preliminary Analyses
3.2. The Measurement Model
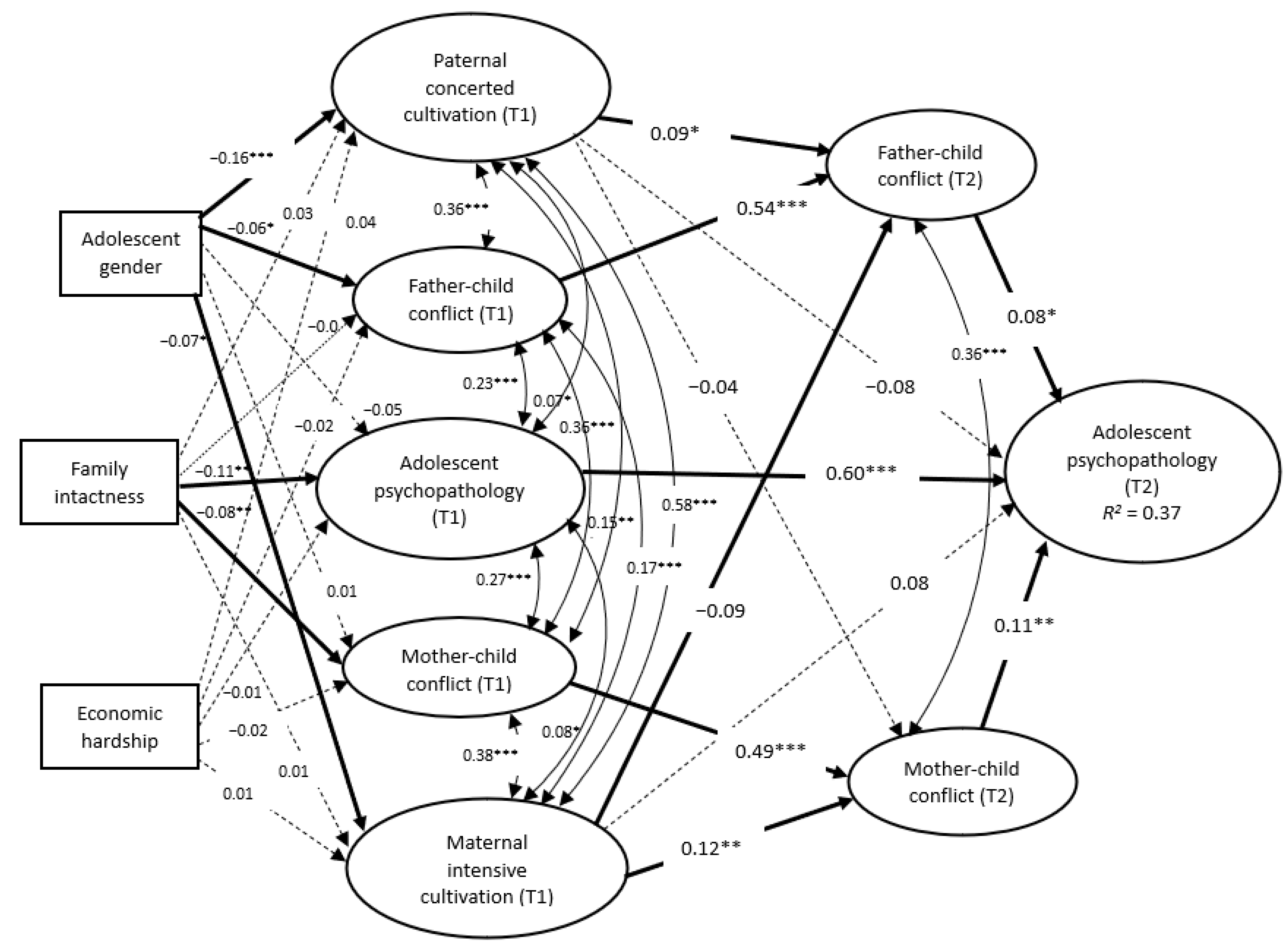
3.3. The Structural Model
3.4. Moderating Effects of Adolescent Gender, Family Intactness and Family Economic Hardship
4. Discussion
5. Conclusions
Funding
Conflicts of Interest
Appendix A
Perceived Paternal/Maternal Concerted Cultivation Scale (PCC and MCC):
- My father/mother is nervous about my academic result.
- My father/mother tries with tremendous effort to improve my academic result.
- My father/mother frequently consults teachers on my academic performance.
- My father/mother involves intensively in preparing me for examination.
- My school report is my father’s/mother’s performance record.
- My father/mother fills out my schedule with numerous activities.
- I live under my father’s/mother’s schedule.
- My father/mother involves a lot in preparing my activities.
- My father/mother gives me less space and time for my own hobbies.
- My father/mother requires me to attend tutorials or skill-enhancement activities during school holidays.
References
- Spence, M. The Impact of Globalization on Income and Employment The Downside of Integrating Markets. Foreign Aff. 2011, 90, 28–41. [Google Scholar]
- Twenge, J.M. Generation Me-Revised and Updated: Why Today’s Young Americans Are More Confident, Assertive, Entitled-and More Miserable than Ever before, 2nd ed.; Atria: New York, NY, USA, 2014. [Google Scholar]
- Ramey, G.; Ramey, V.A. The Rug Rat Race; 0898–2937; National Bureau of Economic Research: Cambridge, MA, USA, 2009. [Google Scholar]
- Bae, D.; Wickrama, K.A.S. Family Socioeconomic Status and Academic Achievement Among Korean Adolescents: Linking Mechanisms of Family Processes and Adolescents’ Time Use. J. Early Adolesc. 2015, 35, 1014–1038. [Google Scholar] [CrossRef]
- Bray, M.; Zhan, S.; Lykins, C.; Wang, D.; Kwo, O. Differentiated demand for private supplementary tutoring: Patterns and implications in Hong Kong secondary education. Econ. Educ. Rev. 2014, 38, 24–37. [Google Scholar] [CrossRef]
- Crabb, M.W. Governing the middle-class family in urban China: Educational reform and questions of choice. Econ. Soc. 2010, 39, 385–402. [Google Scholar] [CrossRef]
- Lareau, A. Unequal Childhoods: Class, Race, and Family Life; University of California Press: Berkeley, CA, USA, 2003. [Google Scholar]
- Vincent, C.; Maxwell, C. Parenting priorities and pressures: Furthering understanding of ‘concerted cultivation’. Discourse-Abingdon 2016, 37, 269–281. [Google Scholar] [CrossRef]
- Benner, A.D.; Boyle, A.E.; Sadler, S. Parental Involvement and Adolescents’ Educational Success: The Roles of Prior Achievement and Socioeconomic Status. J. Youth Adolesc. 2016, 45, 1053–1064. [Google Scholar] [CrossRef]
- Carolan, B.V.; Wasserman, S.J. Does parenting style matter? Concerted cultivation, educational expectations, and the transmission of educational advantage. Soc. Perspect. 2015, 58, 168–186. [Google Scholar] [CrossRef]
- Redford, J.; Johnson, J.A.; Honnold, J. Parenting practices, cultural capital and educational outcomes: The effects of concerted cultivation on academic achievement. Race Gend. Cl. 2009, 16, 25–44. [Google Scholar]
- Rosenfeld, A.; Wise, N. The over-Scheduled Child: Avoiding the Hyper-Parenting Trap; St. Martin’s Press: New York, NY, USA, 2000. [Google Scholar]
- Tofler, I.R.; Knapp, P.K.; Drell, M.J. The “achievement by proxy” spectrum: Recognition and clinical response to pressured and high-achieving children and adolescents. J. Am. Acad. Child Psychol. 1999, 38, 213–216. [Google Scholar]
- Lareau, A. Home Advantage: Social Class and Parental Intervention in Elementary Education; Rowman & Littlefield Publishers: New York, NY, USA, 2000. [Google Scholar]
- Chao, R.K.; Kaeochinda, K.F. Parental sacrifice and acceptance as distinct dimensions of parental support among Chinese and Filipino American adolescents. In Asian American Parenting and Parent–Adolescent Relationships; Russell, S.T., Crockett, L.J., Chao, R.K., Eds.; Springer Science + Business Media: New York, NY, USA, 2010; pp. 61–77. [Google Scholar]
- Kung, H.Y.; Lee, C.Y. Multidimensionality of parental involvement and children’s mathematics achievement in Taiwan: Mediating effect of math self-efficacy. Learn. Individ. Differ. 2016, 47, 266–273. [Google Scholar] [CrossRef]
- Chen, C.S.; Uttal, D.H. Cultural-Values, Parents Beliefs, and Children’s Achievement in the United-States and China. Hum. Dev. 1988, 31, 351–358. [Google Scholar] [CrossRef]
- Hau, K.T.; Salili, F. Achievement Goals and Causal Attributions of Chinese Students; Chinese University Press: Hong Kong, China, 1996; pp. 121–145. [Google Scholar]
- Duan, W.J.; Guan, Y.; Bu, H. The Effect of Parental Involvement and Socioeconomic Status on Junior School Students’ Academic Achievement and School Behavior in China. Front. Psychol. 2018, 9, 952. [Google Scholar] [CrossRef] [PubMed]
- Leung, J.T.Y.; Shek, D.T.L. Parental Beliefs and Parental Sacrifice of Chinese Parents Experiencing Economic Disadvantage in Hong Kong: Implications for Social Work. Brit. J. Soc. Work 2015, 45, 1119–1136. [Google Scholar] [CrossRef]
- Yeh, M.H.; Yang, K.S. Chinese familism: Conceptual analysis and empirical assessment. Bulletin of the Institute of Ethnology. Acad. Sin. 1997, 83, 169–225. [Google Scholar]
- Chao, R.K. Sue, S. Chinese parental influence and their children’s school success: A paradox in the literature on parenting styles. In Growing up the Chinese Way—Chinese Child and Adolescent Development; Lau, S., Ed.; The Chinese University Press: Hong Kong, China, 1996; pp. 93–120. [Google Scholar]
- Shek, D.T.L. A longitudinal study of perceived parental psychological control and psychological well-being in Chinese adolescents in Hong Kong. J. Clin. Psychol. 2007, 63, 1–22. [Google Scholar] [CrossRef] [PubMed]
- Wang, Q.; Pomerantz, E.M.; Chen, H.C. The role of parents’ control in early adolescents’ psychological functioning: A longitudinal investigation in the united states and china. Child Dev. 2007, 78, 1592–1610. [Google Scholar] [CrossRef]
- Shin, M.; Wong, Y.J. Beyond the tiger mom: Asian American parenting and parent-child relationships. In Parenting: Challenges, Practices and Cultural Influences; Barberis, P., Petrakis, S., Eds.; Nova Science Publishers: New York, NY, USA, 2013; pp. 103–122. [Google Scholar]
- Bourdieu, P.; Jean-Claude, P. Reproduction in Education, Society and Culture; Sage Publications: Thousand Oaks, CA, USA, 1977. [Google Scholar]
- McCoy, S.; Byrne, D.; Banks, J. Too Much of a Good Thing? Gender, ‘Concerted Cultivation’ and Unequal Achievement in Primary Education. Child Indic. Res. 2012, 5, 155–178. [Google Scholar] [CrossRef]
- Elkind, D. The Hurried Child: Growing up Too Fast Too Soon, 3rd ed.; Perseus Publishing: Cambridge, MA, USA, 2001. [Google Scholar]
- Shadach, E.; Ganor-Miller, O. The role of perceived parental over-involvement in student test anxiety. Eur. J. Psychol. Educ. 2013, 28, 585–596. [Google Scholar] [CrossRef]
- Vazsonyi, A.T.; Belliston, L.M. The cultural and developmental significance of parenting processes in adolescent anxiety and depression symptoms. J. Youth Adolesc. 2006, 35, 491–505. [Google Scholar] [CrossRef]
- Yap, M.B.H.; Pilkington, P.D.; Ryan, S.M.; Jorm, A.F. Parental factors associated with depression and anxiety in young people: A systematic review and meta-analysis. J. Affect Disord. 2014, 156, 8–23. [Google Scholar] [CrossRef]
- Bodovski, K.; Farkas, G. “Concerted cultivation” and unequal achievement in elementary school. Soc. Sci. Res. 2008, 37, 903–919. [Google Scholar] [CrossRef]
- Schiffrin, H.H.; Godfrey, H.; Liss, M.; Erchull, M.J. Intensive Parenting: Does it Have the Desired Impact on Child Outcomes? J. Child. Fam. Stud. 2015, 24, 2322–2331. [Google Scholar] [CrossRef]
- Grotevant, H.D.; Cooper, C.R. Individuation in Family Relationships—A Perspective on Individual-Differences in the Development of Identity and Role-Taking Skill in Adolescence. Hum. Dev. 1986, 29, 82–100. [Google Scholar] [CrossRef]
- Bowen, M. Family Therapy in Clinical Practice; Rowman & Littlefield: Oxford, UK, 1993. [Google Scholar]
- Ryan, R.M.; Deci, E.L. Self-determination theory and the facilitation of intrinsic motivation, social development, and well-being. Am. Psychol. 2000, 55, 68–78. [Google Scholar] [CrossRef]
- Perrier, M. Middle-class Mothers’ Moralities and ‘Concerted Cultivation’: Class Others, Ambivalence and Excess. Sociology 2013, 47, 655–670. [Google Scholar] [CrossRef]
- Bornstein, M.H. Children’s parents. In Handbook of Child Psychology and Developmental Science: Ecological Settings and Processes, Volume 4, 7th ed.; Bornstein, M.H., Leventhal, T., Lerner, R.M., Eds.; John Wiley & Sons Inc.: Hoboken, NJ, USA, 2015; pp. 55–132. [Google Scholar]
- Yeung, W.J.; Duncan, G.J.; Hill, M.S. Putting fathers back in the picture: Parental activities and children’s adult outcomes. Marriage Fam. Rev. 2000, 29, 97–114. [Google Scholar] [CrossRef]
- Hudson, J.L.; Comer, J.S.; Kendall, P.C. Parental responses to positive and negative emotions in anxious and nonanxious children. J. Clin. Child Adolesc. 2008, 37, 303–313. [Google Scholar] [CrossRef]
- Yang, A. The Impact of Parental Self-esteem, Parental Rearing Behavior on the Adolescent Attachment to Parents. Interpersona Int. J. Pers. Relatsh. 2011, 5, 62–74. [Google Scholar] [CrossRef][Green Version]
- Shek, D.T.L. The relation of parental qualities to psychological well-being, school adjustment and problem behavior in Chinese adolescents with economic disadvantage. Am. J. Fam. Ther. 2002, 30, 215–230. [Google Scholar] [CrossRef]
- Verhoeven, M.; Bogels, S.M.; van der Bruggen, C.C. Unique Roles of Mothering and Fathering in Child Anxiety; Moderation by Child’s Age and Gender. J. Child Fam. Stud. 2012, 21, 331–343. [Google Scholar] [CrossRef]
- Belsky, J. Early Human-Experience—A Family Perspective. Dev. Psychol. 1981, 17, 3–23. [Google Scholar] [CrossRef]
- Minuchin, S. Families and Family Therapy; Harvard University Press: Harvard, MA, USA, 1974. [Google Scholar]
- Cox, M.J.; Paley, B.; Harter, K. Interparental conflict and parent–child relationships. In Interparental Conflict and child Development: Theory, Research, and Applications; Grych, J.H., Frank, D., Eds.; Cambridge University Press: New York, NY, USA, 2001; pp. 249–272. [Google Scholar]
- Janssens, K.A.M.; Oldehinkel, A.J.; Rosmalen, J.G.M. Parental Overprotection Predicts the Development of Functional Somatic Symptoms in Young Adolescents. J. Pediatr. 2009, 154, 918–923. [Google Scholar] [CrossRef] [PubMed]
- Moberg, T.; Lichtenstein, P.; Forsman, M.; Larsson, H. Internalizing Behavior in Adolescent Girls Affects Parental Emotional Overinvolvement: A Cross-lagged Twin Study. Behav. Genet. 2011, 41, 223–233. [Google Scholar] [CrossRef] [PubMed]
- Leung, J.T.Y. Cultural family beliefs, maternal sacrifice, and adolescent psychological competence in Chinese poor single-mother families. Soc. Dev. 2017, 26, 767–782. [Google Scholar] [CrossRef]
- Leung, J.T.Y.; Shek, D.T.L. Parental Sacrifice, Filial Piety and Adolescent Life Satisfaction in Chinese Families Experiencing Economic Disadvantage. Appl. Res. Qual. Life 2020, 15, 259–272. [Google Scholar] [CrossRef]
- Leung, J.T.Y.; Shek, D.T.L.; Ng, L.S.L. Over-parenting from the perspectives of Chinese parents and youths. Int. J. Child. Adolesc. Health 2018, 11, 315–325. [Google Scholar]
- Shek, D.T.L. A longitudinal study of the relations between parent-adolescent conflict and adolescent psychological well-being. J. Genet. Psychol. 1998, 159, 53–67. [Google Scholar] [CrossRef]
- Robin, A.L.; Foster, S.L. Negotiating Parent-Adolescent Conflict; The Guilford Press: New York, NY, USA, 1989. [Google Scholar]
- Leung, C.M.; Ho, S.; Kan, C.S.; Hung, C.H.; Chen, C.N. Evaluation of the Chinese version of the Hospital Anxiety and Depression Scale. A cross-cultural perspective. Int. J. Psychosometrics 1993, 40, 29–34. [Google Scholar]
- Zigmond, A.S.; Snaith, R.P. The Hospital Anxiety and Depression Scale. Acta Psychiat. Scand. 1983, 67, 361–370. [Google Scholar] [CrossRef]
- Leung, C.M.; Wing, Y.K.; Kwong, P.K.; Lo, A.; Shum, K. Validation of the Chinese-Cantonese version of the Hospital Anxiety and Depression Scale and comparison with the Hamilton Rating Scale of Depression. Acta Psychiat. Scand. 1999, 100, 456–461. [Google Scholar] [CrossRef]
- Cole, D.A.; Maxwell, S.E. Testing mediational models with longitudinal data: Questions and tips in the use of structural equation modeling. J. Abnorm. Psychol. 2003, 112, 558–577. [Google Scholar] [CrossRef] [PubMed]
- Hu, L.T.; Bentler, P.M. Cutoff Criteria for Fit Indexes in Covariance Structure Analysis: Conventional Criteria Versus New Alternatives. Struct. Equ. Modeling 1999, 6, 1–55. [Google Scholar] [CrossRef]
- Widaman, K.F.; Ferrer, E.; Conger, R.D. Factorial Invariance Within Longitudinal Structural Equation Models: Measuring the Same Construct Across Time. Child Dev. Perspect. 2010, 4, 10–18. [Google Scholar] [CrossRef] [PubMed]
- Cheung, G.W.; Rensvold, R.B. Evaluating goodness-of-fit indexes for testing measurement invariance. Struct. Equ. Modeling 2002, 9, 233–255. [Google Scholar] [CrossRef]
- Preacher, K.J.; Hayes, A.F. Asymptotic and resampling strategies for assessing and comparing indirect effects in multiple mediator models. Behav. Res. Methods 2008, 40, 879–891. [Google Scholar] [CrossRef]
- MacKinnon, D.P. Mediation Analysis. Annu. Rev. Psychol. 2008, 58, 593–614. [Google Scholar] [CrossRef]
- Alwin, D.F.; Hauser, R.M. Decomposition of Effects in Path Analysis. Am. Sociol. Rev. 1975, 40, 37–47. [Google Scholar] [CrossRef]
- Enders, C.K. Applied Missing Data Analysis (Methodology in the Social Sciences); Guilford Press: New York, NY, USA, 2010. [Google Scholar]
- Arbuckle, J.L. AMOS 16.0 User’s Guide; Amos Development Corporation: Chicago, IL, USA, 2007. [Google Scholar]
- Curran, P.J.; West, S.G.; Finch, J.F. The robustness of test statistics to nonnormality and specification error in confirmatory factor analysis. Psychol. Methods 1996, 1, 16–29. [Google Scholar] [CrossRef]
- Heck, R.; Thomas, S.; Tabata, L. Multilevel and Longitudinal Modeling with IBM SPSS, 2nd ed.; Quantitative Methodology Series; Routledge: Howe, TX, USA, 2014. [Google Scholar]
- Chao, R.; Tseng, V. Parenting of Asians. In Handbook of Parenting: Social Conditions and Applied Parenting, Volume 4, 2nd ed.; Bornstein, M.H., Ed.; Lawrence Erlbaum Associates Publishers: Mahwah, NJ, USA, 2002; pp. 59–93. [Google Scholar]
- Leung, J.T.Y.; Shek, D.T.L. “All I can do for my child”—Development of the Chinese Parental Sacrifice for Child’s Education Scale. Int. J. Disabil. Hum. Dev. 2011, 10, 201–208. [Google Scholar] [CrossRef]
- Li, J. Parental expectations of Chinese immigrants: A folk theory about children’s school achievement. Race Ethn. Educ. 2004, 7, 167–183. [Google Scholar] [CrossRef]
- Phillipson, S.; Phillipson, S.N. Academic expectations, belief of ability, and involvement by parents as predictors of child achievement: A cross-cultural comparison. Educ. Psychol. 2007, 27, 329–348. [Google Scholar] [CrossRef]
- Lamont, M.; Lareau, A. Cultural capital: Allusions, gaps and glissandos in recent theoretical developments. Soc. Theory 1988, 6, 153–168. [Google Scholar] [CrossRef]
- Lam, C.M.; To, S.M.; Kwong, W.M. Development and validation of a questionnaire on Chinese parents’ beliefs in parental roles and responsibilities. Appl. Res. Qual. Life 2020, 15, 693–712. [Google Scholar] [CrossRef]
- Elliott, G.C. Family Matters: The Importance of Mattering to Family in Adolescence; Wiley-Blackwell: Hoboken, NJ, USA, 2009. [Google Scholar]
- Raykov, T.; Marcoulides, G.A. A First Course in Structural Equation Modeling; Lawrence Erlbaum Associates: Mahwah, NJ, USA, 2006. [Google Scholar]
- Elstad, J.I.; Stefansen, K. Social Variations in Perceived Parenting Styles among Norwegian Adolescents. Child Indic. Res. 2014, 7, 649–670. [Google Scholar] [CrossRef][Green Version]
- Leung, J.T.Y.; Shek, D.T.L. Relationships between Perceived Paternal and Maternal Sacrifice and Developmental Outcomes of Chinese Adolescents Experiencing Economic Disadvantage. Appl. Res. Qual. Life 2020. [Google Scholar] [CrossRef]
- Rhind, C.; Salerno, L.; Hibbs, R.; Micali, N.; Schmidt, U.; Gowers, S.; Macdonald, P.; Goddard, E.; Todd, G.; Tchanturia, K.; et al. The Objective and Subjective Caregiving Burden and Caregiving Behaviours of Parents of Adolescents with Anorexia Nervosa. Eur. Eat. Disord. Rev. 2016, 24, 310–319. [Google Scholar] [CrossRef]
- Kouros, C.D.; Papp, L.M.; Goeke-Morey, M.C.; Cummings, E.M. Spillover Between Marital Quality and Parent-Child Relationship Quality: Parental Depressive Symptoms as Moderators. J. Fam. Psychol. 2014, 28, 315–325. [Google Scholar] [CrossRef]
- Shek, D.T.L. Parental marital quality and well-being, parent-child relational quality, and Chinese adolescent adjustment. Am. J. Fam. Ther. 2000, 28, 147–162. [Google Scholar] [CrossRef]

| Time | Variables | Range | Mean | SD | Skewness | Kurtosis | Cronbach’s Alpha | 
|---|---|---|---|---|---|---|---|
| T1 | Paternal concerted cultivation | 1–6 | 2.30 | 0.95 | 0.74 | 0.40 | 0.90 | 
| Paternal academic involvement | 1–6 | 2.73 | 1.19 | 0.42 | −0.53 | 0.88 | |
| Paternal provision of structured activities | 1–6 | 1.88 | 0.93 | 1.28 | 1.78 | 0.85 | |
| Maternal concerted cultivation | 1–6 | 3.07 | 1.06 | 0.16 | −0.35 | 0.89 | |
| Maternal academic involvement | 1–6 | 3.63 | 1.28 | -0.13 | −0.64 | 0.87 | |
| Maternal provision of structured activities | 1–6 | 2.51 | 1.11 | 0.64 | 0.02 | 0.83 | |
| Father-child conflict | 1–6 | 2.74 | 1.38 | 0.58 | −0.40 | 0.89 | |
| Mother-child conflict | 1–6 | 3.00 | 1.40 | 0.34 | −0.66 | 0.90 | |
| Adolescent psychopathology | 1–4 | 2.10 | 0.46 | 0.35 | 0.23 | 0.80 | |
| Anxiety | 1–4 | 2.20 | 0.54 | 0.28 | 0.16 | 0.75 | |
| Depression | 1–4 | 2.01 | 0.54 | 0.42 | 0.04 | 0.69 | |
| T2 | Father-child conflict | 1–6 | 2.90 | 1.37 | 0.43 | −0.55 | 0.91 | 
| Mother-child conflict | 1–6 | 3.16 | 1.34 | 0.25 | −0.57 | 0.90 | |
| Adolescent psychopathology | 1–4 | 2.10 | 0.46 | 0.35 | 0.24 | 0.81 | |
| Anxiety | 1–4 | 2.18 | 0.54 | 0.34 | 0.26 | 0.76 | |
| Depression | 1–4 | 2.03 | 0.51 | 0.45 | −0.01 | 0.67 | 
| 1 | 2 | 3 | 4 | 5 | 6 | 7 | 8 | 9 | 10 | 11 | 12 | 13 | 14 | 15 | 16 | 17 | 18 | |
|---|---|---|---|---|---|---|---|---|---|---|---|---|---|---|---|---|---|---|
| 
 | 1.00 | |||||||||||||||||
| 
 | 0.92 *** | 1.00 | ||||||||||||||||
| 
 | 0.86 *** | 0.59 *** | 1.00 | |||||||||||||||
| 
 | 0.42 *** | 0.35 *** | 0.40 *** | 1.00 | ||||||||||||||
| 
 | 0.33 *** | 0.35 *** | 0.24 *** | 0.90 *** | 1.00 | |||||||||||||
| 
 | 0.41 *** | 0.26 *** | 0.50 *** | 0.87 *** | 0.56 *** | 1.00 | ||||||||||||
| 
 | 0.31 *** | 0.24 *** | 0.32 *** | 0.15 *** | 0.08** | 0.20 *** | 1.00 | |||||||||||
| 
 | 0.13 *** | 0.09 ** | 0.15 *** | 0.35 *** | 0.27 *** | 0.35 *** | 0.35 *** | 1.00 | ||||||||||
| 
 | 0.09 *** | 0.02 | 0.15 *** | 0.14 *** | 0.05 | 0.21 *** | 0.22 *** | 0.28 *** | 1.00 | |||||||||
| 
 | 0.11 *** | 0.07 * | 0.14 *** | 0.16 *** | 0.08 ** | 0.20 *** | 0.21 *** | 0.26 *** | 0.87 *** | 1.00 | ||||||||
| 
 | 0.05 | -0.03 | 0.13 *** | 0.08 *** | -0.00 | 0.16 *** | 0.17 *** | 0.23 *** | 0.86 *** | 0.50 *** | 1.00 | |||||||
| 
 | 0.22 *** | 0.20 *** | 0.20 *** | 0.06 * | 0.02 | 0.09 *** | 0.53 *** | 0.18 *** | 0.18 *** | 0.17 *** | 0.14 *** | 1.00 | ||||||
| 
 | 0.10 *** | 0.08 *** | 0.11 *** | 0.27 *** | 0.23 *** | 0.24 *** | 0.22 *** | 0.49 *** | 0.21 *** | 0.20 *** | 0.17 *** | 0.36 *** | 1.00 | |||||
| 
 | 0.04 | -0.00 | 0.09 *** | 0.13 *** | 0.06 * | 0.17 *** | 0.13 *** | 0.19 *** | 0.57 *** | 0.50 *** | 0.49 *** | 0.20 *** | 0.25 *** | 1.00 | ||||
| 
 | 0.04 | 0.00 | 0.07 ** | 0.13 *** | 0.07 ** | 0.16 *** | 0.14 *** | 0.19 *** | 0.49 *** | 0.52 *** | 0.34 *** | 0.21 *** | 0.25 *** | 0.88 *** | 1.00 | |||
| 
 | 0.04 | −0.01 | 0.09 ** | 0.09 *** | 0.04 | 0.14 *** | 0.08 ** | 0.15 *** | 0.50 *** | 0.35 *** | 0.52 *** | 0.14 *** | 0.18 *** | 0.86 *** | 0.51 *** | 1.00 | ||
| 
 | −0.15 *** | −0.13 *** | −0.13 *** | −0.06 * | −0.06 * | −0.04 | −0.04 | 0.02 | −0.04 | −0.01 | −0.07** | 0.02 | 0.02 | −0.07 ** | −0.03 | −0.10 *** | 1.00 | |
| 
 | 0.05* | 0.07* | 0.03 | 0.00 | 0.01 | 0.00 | −0.01 | −0.09 ** | −0.10 *** | −0.05 | −0.00 | −0.03 | −0.03 | −0.06 * | −0.04 | −0.06 * | −0.04 | 1.00 | 
| 
 | 0.02 | 0.01 | 0.02 | 0.01 | 0.01 | 0.01 | 0.01 | −0.02 | −0.03 | −0.03 | 0.01 | −0.04 | −0.04 | −0.01 | 0.02 | −0.03 | −0.05 | 0.16 *** | 
| Description | Model | x2 | df | CFI | RMSEA | Model Comparison | Δx2 | Δdf | ΔCFI | 
|---|---|---|---|---|---|---|---|---|---|
| Measurement model: confirmatory factor analysis (CFA) | M1 | 5419.154 *** | 1660 | 0.909 | .038 | ||||
| Measurement model: measurement invariance between time 1 and time 2 | |||||||||
| Weak Invariance | M2a | 5442.969 *** | 1676 | 0.909 | 0.038 | M2a and M1 | 23.815 | 16 | 0.000 | 
| Strong Invariance | M2b | 5513.624 *** | 1696 | 0.907 | 0.038 | M2b and M2a | 70.654 *** | 20 | 0.002 | 
| Strict Invariance | M2c | 5607.317 *** | 1716 | 0.906 | 0.038 | M2c and M2b | 93.694 *** | 20 | 0.001 | 
| Structural model: | |||||||||
| Mediation of parent-child conflict on the relationship between concerted cultivation and adolescent psychopathology | M3 | 5831.021 *** | 1830 | 0.904 | 0.037 | ||||
| Invariant test model by adolescent gender | |||||||||
| Unconstrained model | M4a | 7704.398 *** | 3546 | 0.900 | 0.027 | ||||
| Constrained model | M4b | 8069.232 *** | 3675 | 0.894 | 0.028 | M4b and M4a | 364.834 *** | 129 | 0.006 | 
| Equality constraint: Paternal concerted cultivation (T1) → Adolescent psychopathology (T2) | M4c | 7705.027 *** | 3547 | 0.900 | 0.027 | M4c and M4a | 0.629 | 1 | 0.000 | 
| Equality constraint: Maternal concerted cultivation (T1) → Adolescent psychopathology (T2) | M4d | 7704.658 *** | 3547 | 0.900 | 0.027 | M4d and M4a | 0.260 | 1 | 0.000 | 
| Equality constraint: Paternal concerted cultivation (T1) → Father-child conflict (T2) | M4e | 7707.627 *** | 3547 | 0.900 | 0.027 | M4e and M4a | 3.229 | 1 | 0.000 | 
| Equality constraint: Paternal concerted cultivation (T1) → Mother-child conflict (T2) | M4f | 7707.778 *** | 3547 | 0.900 | 0.027 | M4f and M4a | 3.380 | 1 | 0.000 | 
| Equality constraint: Maternal concerted cultivation (T1) → Father-child conflict (T2) | M4g | 7704.961 *** | 3547 | 0.900 | 0.027 | M4g and M4a | 0.563 | 1 | 0.000 | 
| Equality constraint: Maternal concerted cultivation (T1) → Mother-child conflict (T2) | M4h | 7706.657 *** | 3547 | 0.900 | 0.027 | M4h and M4a | 2.259 | 1 | 0.000 | 
| Equality constraint: Father-child conflict (T2) → Adolescent psychopathology (T2) | M4i | 7705.212 *** | 3547 | 0.900 | 0.027 | M4i and M4a | 0.814 | 1 | 0.000 | 
| Equality constraint: Mother-child conflict (T2) → Adolescent psychopathology (T2) | M4j | 7704.854 *** | 3547 | 0.900 | 0.027 | M4j and M4a | 0.455 | 1 | 0.000 | 
| Variables | Factor Loading | |||
|---|---|---|---|---|
| Time 1 | Time 2 | |||
| 1st Order | 2nd Order | 1st Order | 2nd Order | |
| Paternal concerted cultivation | ||||
| Paternal academic involvement | 0.73 | |||
| Item 1 | 0.65 | |||
| Item 2 | 0.77 | |||
| Item 3 | 0.75 | |||
| Item 4 | 0.83 | |||
| Item 5 | 0.79 | |||
| Paternal provision of structured activities | 0.97 | |||
| Item 1 | 0.79 | |||
| Item 2 | 0.75 | |||
| Item 3 | 0.73 | |||
| Item 4 | 0.78 | |||
| Item 5 | 0.64 | |||
| Maternal concerted cultivation | ||||
| Maternal academic involvement | 0.72 | |||
| Item 1 | 0.67 | |||
| Item 2 | 0.79 | |||
| Item 3 | 0.72 | |||
| Item 4 | 0.84 | |||
| Item 5 | 0.79 | |||
| Maternal provision of structured activities | 0.92 | |||
| Item 1 | 0.77 | |||
| Item 2 | 0.65 | |||
| Item 3 | 0.73 | |||
| Item 4 | 0.79 | |||
| Item 5 | 0.59 | |||
| Father-child conflict | ||||
| Item 1 | 0.83 | 0.86 | ||
| Item 2 | 0.95 | 0.95 | ||
| Item 3 | 0.79 | 0.83 | ||
| Mother-child conflict | ||||
| Item 1 | 0.86 | 0.86 | ||
| Item 2 | 0.96 | 0.96 | ||
| Item 3 | 0.78 | 0.77 | ||
| Adolescent pathology | ||||
| Anxiety | 0.81 | 0.76 | ||
| Item 1 | 0.58 | 0.65 | ||
| Item 2 | 0.61 | 0.66 | ||
| Item 3 | 0.63 | 0.66 | ||
| Item 4 | 0.43 | 0.47 | ||
| Item 5 | 0.53 | 0.48 | ||
| Item 6 | 0.40 | 0.40 | ||
| Item 7 | 0.64 | 0.64 | ||
| Depression | 0.82 | 0.81 | ||
| Item 1 | 0.49 | 0.51 | ||
| Item 2 | 0.56 | 0.59 | ||
| Item 3 | 0.60 | 0.58 | ||
| Item 4 | 0.34 | 0.30 | ||
| Item 5 | 0.37 | 0.31 | ||
| Item 6 | 0.58 | 0.56 | ||
| Item 7 | 0.46 | 0.49 | ||
| Description | Model | x2 | df | CFI | RMSEA | Model Comparison | Δx2 | Δdf | ΔCFI | 
|---|---|---|---|---|---|---|---|---|---|
| Invariant test model by family intactness | |||||||||
| Unconstrained model | M5a | 7869.717 *** | 3598 | 0.893 | 0.028 | ||||
| Constrained model | M5b | 8043.332 *** | 3677 | 0.892 | 0.028 | M5b and M5a | 173.615 ** | 129 | 0.001 | 
| Equality constraint: Paternal concerted cultivation (T1) → Adolescent psychopathology (T2) | M5c | 7870.356 *** | 3549 | 0.893 | 0.028 | M5c and M5a | 0.639 | 1 | 0.000 | 
| Equality constraint: Maternal concerted cultivation (T1) → Adolescent psychopathology (T2) | M5d | 7869.773 *** | 3549 | 0.893 | 0.028 | M5d and M5a | 0.057 | 1 | 0.000 | 
| Equality constraint: Paternal concerted cultivation (T1) → Father-child conflict (T2) | M5e | 7869.920 *** | 3549 | 0.893 | 0.028 | M5e and M5a | 0.203 | 1 | 0.000 | 
| Equality constraint: Paternal concerted cultivation (T1) → Mother-child conflict (T2) | M5f | 7869.844 *** | 3549 | 0.893 | 0.028 | M5f and M5a | 0.128 | 1 | 0.000 | 
| Equality constraint: Maternal concerted cultivation (T1) → Father-child conflict (T2) | M5g | 7869.885 *** | 3549 | 0.893 | 0.028 | M5g and M5a | 0.169 | 1 | 0.000 | 
| Equality constraint: Maternal concerted cultivation (T1) → Mother-child conflict (T2) | M5h | 7869.854 *** | 3549 | 0.893 | 0.028 | M5h and M5a | 0.137 | 1 | 0.000 | 
| Equality constraint: Father-child conflict (T2) → Adolescent psychopathology (T2) | M5i | 7869.816 *** | 3549 | 0.893 | 0.028 | M5i and M5a | 0.100 | 1 | 0.000 | 
| Equality constraint: Mother-child conflict (T2) → Adolescent psychopathology (T2) | M5j | 7869.733 *** | 3549 | 0.893 | 0.028 | M5j and M5a | 0.016 | 1 | 0.000 | 
| Invariant test model by economic hardship | |||||||||
| Unconstrained model | M6a | 7360.654 *** | 3548 | 0.893 | 0.029 | ||||
| Constrained model | M6b | 7513.664 *** | 3677 | 0.892 | 0.028 | M6b and M6a | 153.010 | 129 | 0.001 | 
| Publisher’s Note: MDPI stays neutral with regard to jurisdictional claims in published maps and institutional affiliations. | 
© 2020 by the author. Licensee MDPI, Basel, Switzerland. This article is an open access article distributed under the terms and conditions of the Creative Commons Attribution (CC BY) license (http://creativecommons.org/licenses/by/4.0/).
Share and Cite
Leung, J.T.Y. Concerted Cultivation and Adolescent Psychopathology over Time-Mediation of Parent-Child Conflict. Int. J. Environ. Res. Public Health 2020, 17, 9173. https://doi.org/10.3390/ijerph17249173
Leung JTY. Concerted Cultivation and Adolescent Psychopathology over Time-Mediation of Parent-Child Conflict. International Journal of Environmental Research and Public Health. 2020; 17(24):9173. https://doi.org/10.3390/ijerph17249173
Chicago/Turabian StyleLeung, Janet T. Y. 2020. "Concerted Cultivation and Adolescent Psychopathology over Time-Mediation of Parent-Child Conflict" International Journal of Environmental Research and Public Health 17, no. 24: 9173. https://doi.org/10.3390/ijerph17249173
APA StyleLeung, J. T. Y. (2020). Concerted Cultivation and Adolescent Psychopathology over Time-Mediation of Parent-Child Conflict. International Journal of Environmental Research and Public Health, 17(24), 9173. https://doi.org/10.3390/ijerph17249173
 
        

 
       