Relationship between Emotional Intelligence, Social Skills and Peer Harassment. A Study with High School Students
Abstract
1. Introduction
1.1. Emotional Intelligence
1.2. Social Skills
1.3. Peer-to-Peer Harassment
1.4. Objectives and Hypotheses
2. Materials and Methods
2.1. Participants
2.2. Measurements
2.2.1. Emotional Intelligence
2.2.2. Peer-to-Peer Harassment
2.2.3. Social Skills
2.2.4. Procedure
2.3. Data Analysis
3. Results
3.1. Preliminary Analysis
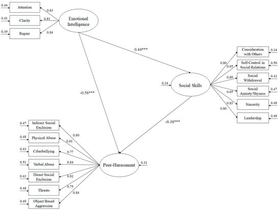
3.2. Structural Equation Modelling
4. Discussion
5. Conclusions
Author Contributions
Funding
Conflicts of Interest
References
- Jackson, S.; Goossens, L. Handbook of Adolescent Development; Psychology Press: Hove, UK, 2020. [Google Scholar]
- Sosa, M. CND H: 40% de Estudiantes Sufre Bullying. El Universal. México. 2010. Available online: http://www.eluniversal.com.mx/notas/707516.html (accessed on 4 May 2020).
- López, F.; Chávez, M.D.C.M. Las manifestaciones del bullying en adolescentes. Rev. Psicol. 2011, 17, 19–33. [Google Scholar]
- Hunter, S.C.; Borg, M.G. The influence of emotional reaction on help seeking by victims of school bullying. Educ. Psychol. 2006, 26, 813–826. [Google Scholar] [CrossRef]
- Extremera, N.; Quintana-Orts, C.; Mérida-López, S.; Rey, L. Cyberbullying victimization, self-esteem and suicidal ideation in adolescence: Does emotional intelligence play a buffering role? Front. Psychol. 2018, 9, 367. [Google Scholar] [CrossRef] [PubMed]
- Dolev, N.; Leshem, S. Developing emotional intelligence competence among teachers. Teach. Dev. 2017, 1, 21–39. [Google Scholar] [CrossRef]
- Beauvais, A.; Andreychik, M.; Henkel, L.A. The role of emotional intelligence and empathy in compassionate nursing care. Mindfulness Compassion 2017, 2, 92–100. [Google Scholar] [CrossRef]
- Tiwari, P.; Bhat, A.K. The Effect of Emotional Intelligence, Empathy and Perceived Social Pressure on Predicting Social Entrepreneurial Intention: A Field Research. In Methodological Issues in Social Entrepreneurship Knowledge and Practice; Springer: Singapore, 2020; pp. 137–158. [Google Scholar]
- Salavera, C.; Usan, P.; Jarie, L. Emotional intelligence and social skills on self-efficacy in secondary education students. Are there gender differences? J. Adolesc. 2017, 60, 39–46. [Google Scholar] [CrossRef]
- Boyatzis, R.E.; Goleman, D.; Rhee, K. Clustering Competence in Emotional Intelligence: Insights from the Emotional Competence Inventory (ECI). In Handbook of Emotional Intelligence; Bar-On, R., Parker, J.D.A., Eds.; Jossey-Bass: San Francisco, CA, USA, 2000; pp. 343–362. [Google Scholar]
- Bar-On, R. Emotional and Social Intelligence: Insights from the Emotional Quotient Inventory. In The Handbook of Emotional Intelligence; Bar-On, R., Parker, J.D.A., Eds.; Jossey-Bass: San Francisco, CA, USA, 2000; pp. 363–388. [Google Scholar]
- Mayer, J.D.; Salovey, P.; Caruso, D.R. Mayer–Salovey–Caruso Emotional Intelligence Test (MSCEIT) Item Booklet; MHS Publishers: Toronto, ON, Canada, 2002. [Google Scholar]
- Mayer, J.D.; Salovey, P. What is Emotional Intelligence. In Emotional Development and Emotional Intelligence: Educational Implications; Salovey, P.E., Sluyter, D.J., Eds.; Basic Books: New York, NY, USA, 1997; pp. 4–30. [Google Scholar]
- Baroncelli, A.; Ciucci, E. Unique effects of different components of trait emotional intelligence in traditional bullying and cyberbullying. J. Adolesc. 2014, 6, 807–815. [Google Scholar] [CrossRef]
- Castilho, P.; Carvalho, S.A.; Marques, S.; Pinto-Gouveia, J. Self-compassion and emotional intelligence in adolescence: A multigroup mediational study of the impact of shame memories on depressive symptoms. J. Child Fam. Stud. 2017, 3, 759–768. [Google Scholar] [CrossRef]
- Bautista, L.E.; Bajwa, P.K.; Shafer, M.M.; Malecki, K.M.C.; McWilliams, C.A.; Palloni, A. The relationship between chronic stress, hair cortisol and hypertension. Int. J. Cardiol. Hypertens. 2019, 2, 100012. [Google Scholar] [CrossRef]
- Lewis, G.M.; Neville, C.; Ashkanasy, N.M. Emotional intelligence and affective events in nurse education: A narrative review. Nurse Educ. Today 2017, 53, 34–40. [Google Scholar] [CrossRef] [PubMed]
- MacCann, C.; Jiang, Y.; Brown, L.E.; Double, K.S.; Bucich, M.; Minbashian, A. Emotional intelligence predicts academic performance: A meta-analysis. Psychol. Bull. 2020, 2, 150. [Google Scholar] [CrossRef] [PubMed]
- Liau, A.K.; Liau, A.W.L.; Teoh, G.B.S.; Liau, M.T.L. The Case for Emotional Literacy: The influence of emotional intelligence on problem behaviours in Malaysian secondary school students. J. Moral Educ. 2003, 32, 51–66. [Google Scholar] [CrossRef]
- Zimmerman, F.J. Early cognitive stimulation, emotional support, and television watching as predictors of subsequent bullying among grade-school children. Arch. Pediatrics Adolesc. Med. 2005, 159, 384–388. [Google Scholar] [CrossRef] [PubMed]
- Sánchez, S.; Rodríguez, A.; García, R.; Sánchez, A.; Andreu, R.; Baiget i Solé, J. Habilidades Sociales; Editorial Síntesis: Madrid, España, 2016. [Google Scholar]
- Khan, S.; Gagné, M.; Yang, L.; Shapka, J. Exploring the relationship between adolescents’ self-concept and their offline and online social worlds. Comput. Hum. Behav. 2016, 55, 940–945. [Google Scholar] [CrossRef]
- Honma, Y.; Uchiyama, I. The Relationships between Role-Taking Ability and School Liking or School Avoidance: Rule and Moral Situations. Compr. Psychol. 2016, 5, 2165222816648079. [Google Scholar] [CrossRef]
- Vohs, K.D.; Baumeister, R.F. Handbook of Self-Regulation: Research, Theory, and Applications; Guilford Publications: New York, NY, USA, 2016. [Google Scholar]
- Trinidad, D.R.; Johnson, C.A. The association between emotional intelligence and early adolescent tobacco and alcohol use. Pers. Individ. Differ. 2002, 32, 95–105. [Google Scholar] [CrossRef]
- Magallón, A.; Megías, M.J.; Bresó, E. Inteligencia emocional y agresividad en adolescentes. Una revisión desde la aproximación educativa. Fórum Recer. 2011, 16, 723–733. [Google Scholar]
- Das, P.P.P.; Tripathy, S. Role of emotional intelligence on aggression: A comparison between adolescent boys and girls. Psychol. Behav. Sci. 2015, 1, 29–35. [Google Scholar]
- Raman, P.; Sambasivan, M.; Kumar, N. Counterproductive work behavior among frontline government employees: Role of personality, emotional intelligence, affectivity, emotional labor, and emotional exhaustion. Rev. Psicol. Trab. Organ. 2016, 1, 25–37. [Google Scholar] [CrossRef]
- Canto, J.; Fernández-Berrocal, P.; Guerrero, F.; Extremera, N. Función Protectora de las Habilidades Emocionales en las Adicciones. In Psicologia Social y Problemas Sociales; Romay, J., Martinez, R., Garcia, M., Eds.; Biblioteca Nueva: Madrid, Spain, 2005; pp. 583–590. [Google Scholar]
- Cerezo, F.; Sánchez, C.; Ruiz, C.; Arense, J.J. Roles en bullying de adolescentes y preadolescentes, y su relación con el clima social y los estilos educativos parentales. Rev. Psicodidáctica 2015, 20, 139–155. [Google Scholar] [CrossRef]
- Ortega, R.; Mora-Merchán, J.A. Las redes de iguales y el fenómeno del acoso escolar: Explorando el esquema dominio-sumisión. Infanc. Aprendiz. 2008, 31, 515–528. [Google Scholar] [CrossRef]
- Cava, M.J.; Buelga, S.; Tomás, I. Peer victimization and dating violence victimization: The mediating role of loneliness, depressed mood, and life satisfaction. J. Interpers. Violence 2018, 2018, 0886260518760013. [Google Scholar] [CrossRef] [PubMed]
- Ortega, R.; Elipe, P.; Mora-Merchán, J.A.; Calmaestra, J.; Vega, E. The emotional impact on victims of traditional bullying and cyberbullying: A study of Spanish adolescents. J. Psychol. 2009, 217, 197–204. [Google Scholar] [CrossRef]
- Garaigordobil, M. Prevalencia y consecuencias del cyberbullying: Una revisión. Int. J. Psychol. Psychol. Ther. 2011, 11, 233–254. [Google Scholar]
- Serrano, A. Acoso y Violencia en la Escuela; Ariel: Barcelona, España, 2006. [Google Scholar]
- Villanueva, L.; Prado-Gascó, V.; González-Barrón, R.; Montoya, I. Conciencia emocional, estados de ánimo e indicadores de ajuste individual y social en niños de 8–12 años. Ann. Psychol. 2014, 30, 772–780. [Google Scholar] [CrossRef]
- Mayer, J.D.; Salovey, P.; Caruso, D.R. Emotional Intelligence as Zeitgeist, as Personality, and as a Standard Intelligence. In Handbook of Emotional Intelligence; Bar-On, R., Parker, J.D.A., Eds.; Jossey-Bass: New York, NY, USA, 2000; pp. 92–117. [Google Scholar]
- Fernández-Berrocal, P.; Extremera, N.; Ramos, N. Validity and reliability of the Spanish modified version on the Trait Meta-Mood Scale. Psychol. Rep. 2004, 94, 751–755. [Google Scholar] [CrossRef]
- Magaz, A.M.; Chorot, P.; Santed, M.A.; Valiente, R.M.; Sandín, B. Evaluación del bullying como victimización: Estructura, fiabilidad y validez del Cuestionario de Acoso entre Iguales (CAI). Revista Psicopatología Psicología Clínica 2016, 21, 77–95. [Google Scholar] [CrossRef]
- Silva, F.; Martorell, M.C. BAS-3. Batería de Socialización; TEA: Madrid, Spain, 2001. [Google Scholar]
- Byrne, B.M. Structural equation modeling with AMOS, EQS, and LISREL: Comparative approaches to testing for the factorial validity of a measuring instrument. Int. J. Test. 2001, 1, 55–86. [Google Scholar] [CrossRef]
- Hu, L.T.; Bentler, P.M. Cutoff criteria for fit indexes in covariance structure analysis: Conventional criteria versus new alternatives. Struct. Equ. Model. A Multidiscip. J. 1999, 6, 1–55. [Google Scholar] [CrossRef]
- Jöreskog, K.G.; Sörbom, D. LISREL 8.54 for Windows. In Computer Software; Scientific Software International: Lincolnwood, IL, USA, 2003. [Google Scholar]
- Bentler, P.M.; Mooijaart, A.B. Choice of structural model via parsimony: A rationale based on precision. Psychol. Bull. 1989, 106, 315. [Google Scholar] [CrossRef]
- Schumacker, R.E.; Lomax, R.G. A Beginner’s Guide to Structural Equation Modeling; Erlbaum: Hilsdale, MI, USA, 1996. [Google Scholar]
- Browne, M.W.; Cudeck, R. Alternative Ways of Assessing model fit. In Testing Structural Equation Models; Bollen, K.A., Long, J.S., Eds.; Sage: Beverly Hills, CA, USA, 1993. [Google Scholar]
- McDonald, R.P.; Ho, M.H.R. Principles and practice in reporting structural equation analyses. Psychol. Methods 2002, 7, 64. [Google Scholar] [CrossRef] [PubMed]
- Ortiz, O.G.; Félix, E.M.R.; Ruiz, R.O. La competencia para gestionar las emociones y la vida social y su relación con el fenómeno del acoso y la convivencia escolar. Rev. Interuniv. Form. Profr. 2017, 88, 27–38. [Google Scholar]
- López, L.M.; Prado-Gascó, V.J.; Rico, G.M. Bullying e Inteligencia Emocional en niños. Calidad de Vida y Salud 2015, 8, 31–46. [Google Scholar]
- Mayer, J.D.; Caruso, D.R.; Salovey, P. Emotional intelligence meets traditional standards for an intelligence. Intelligence 1999, 27, 267–298. [Google Scholar] [CrossRef]
- Gorostiaga, A.; Balluerka, N.; Soroa, G. Evaluación de la empatía en el ámbito educativo y su relación con la inteligencia emocional. Rev. Educ. 2014, 364, 12–38. [Google Scholar]
- Salguero, J.M.; Fernández-Berrocal, P.; Ruiz-Aranda, D.; Castillo, R.; Palomera, R. Inteligencia emocional y ajuste psicosocial en la adolescencia: El papel de la percepción emocional. Eur. J. Educ. Psychol. 2011, 4, 143–152. [Google Scholar] [CrossRef]
- Schokman, C.; Downey, L.A.; Lomas, J.; Wellham, D.; Wheaton, A.; Simmons, N.; Stough, C. Emotional intelligence, victimisation, bullying behaviours and attitudes. Learn. Individ. Differ. 2014, 36, 194–200. [Google Scholar] [CrossRef]
- Garaigordobil, M.; Oñederra, J.A. La Violencia Entre Iguales. Revisión Teórica y Estrategias de Intervención; Pirámide: Madrid, Spain, 2010. [Google Scholar]
- Roca, E. Cómo Mejorar tus Habilidades Sociales. Programa de Asertividad, Autoestima e Inteligencia Emocional; ACDE: Valencia, Spain, 2008. [Google Scholar]
- Contini, E.N. Las habilidades sociales en la adolescencia temprana: Perspectivas desde la Psicología Positiva. Rev. Psicodebate Psicol. Cult. Soc. 2008, 9, 15–27. [Google Scholar]

| χ2/df (Chi-square Coefficient Divided by Degrees of Freedom) | Values Below 5 |
|---|---|
| TLI (Tucker Lewis Index), CFI (Comparative Fit Index), IFI (Incremental Fit Index) | 0.95 or higher |
| RMSEA (Root Mean Square Error of Approximation) with confidence interval (CI) at 90% | Equal to or less than 0.06 |
| SRMR (Standardized Root Mean Square Residual) | Equal to or less than 0.08 |
| Factors | M | SD | Range | 1 | 2 | 3 |
|---|---|---|---|---|---|---|
| 1. Emotional Intelligence | 3.47 | 1.86 | 1–5 | 0.55 *** | −0.31 *** | |
| 2. Social Skills | 1.59 | 0.21 | 1–2 | −0.47 ** | ||
| 3. Stalking Behaviour | 1.98 | 0.68 | 1–3 |
© 2020 by the authors. Licensee MDPI, Basel, Switzerland. This article is an open access article distributed under the terms and conditions of the Creative Commons Attribution (CC BY) license (http://creativecommons.org/licenses/by/4.0/).
Share and Cite
Trigueros, R.; Sanchez-Sanchez, E.; Mercader, I.; Aguilar-Parra, J.M.; López-Liria, R.; Morales-Gázquez, M.J.; Fernández-Campoy, J.M.; Rocamora, P. Relationship between Emotional Intelligence, Social Skills and Peer Harassment. A Study with High School Students. Int. J. Environ. Res. Public Health 2020, 17, 4208. https://doi.org/10.3390/ijerph17124208
Trigueros R, Sanchez-Sanchez E, Mercader I, Aguilar-Parra JM, López-Liria R, Morales-Gázquez MJ, Fernández-Campoy JM, Rocamora P. Relationship between Emotional Intelligence, Social Skills and Peer Harassment. A Study with High School Students. International Journal of Environmental Research and Public Health. 2020; 17(12):4208. https://doi.org/10.3390/ijerph17124208
Chicago/Turabian StyleTrigueros, Rubén, Elena Sanchez-Sanchez, Isabel Mercader, José M. Aguilar-Parra, Remedios López-Liria, María José Morales-Gázquez, Juan M. Fernández-Campoy, and Patricia Rocamora. 2020. "Relationship between Emotional Intelligence, Social Skills and Peer Harassment. A Study with High School Students" International Journal of Environmental Research and Public Health 17, no. 12: 4208. https://doi.org/10.3390/ijerph17124208
APA StyleTrigueros, R., Sanchez-Sanchez, E., Mercader, I., Aguilar-Parra, J. M., López-Liria, R., Morales-Gázquez, M. J., Fernández-Campoy, J. M., & Rocamora, P. (2020). Relationship between Emotional Intelligence, Social Skills and Peer Harassment. A Study with High School Students. International Journal of Environmental Research and Public Health, 17(12), 4208. https://doi.org/10.3390/ijerph17124208

