Suicide Communication on Social Media and Its Psychological Mechanisms: An Examination of Chinese Microblog Users
Abstract
:1. Introduction
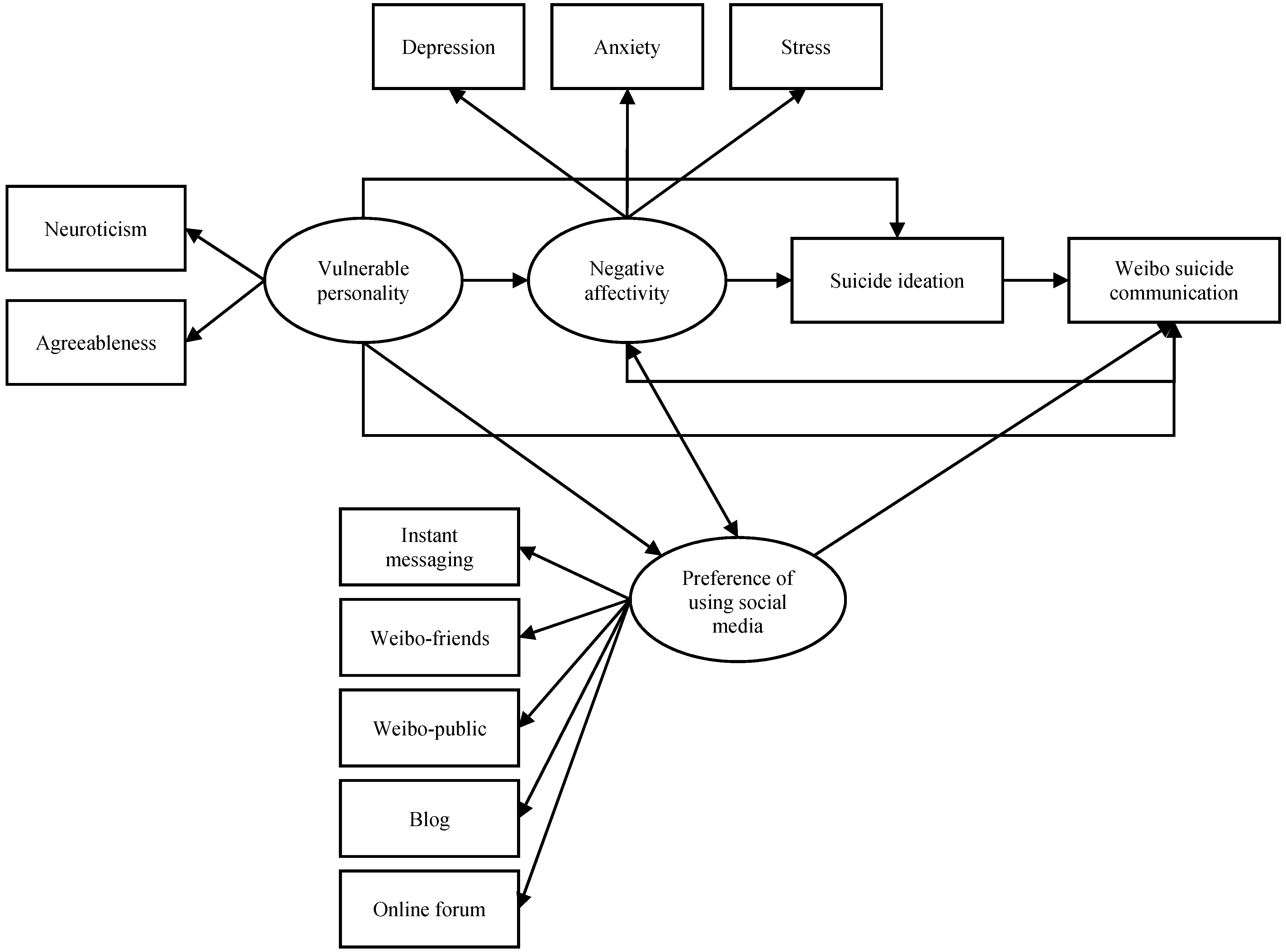
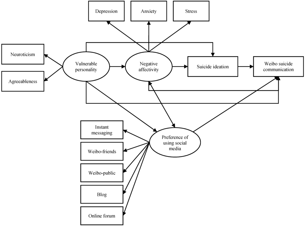
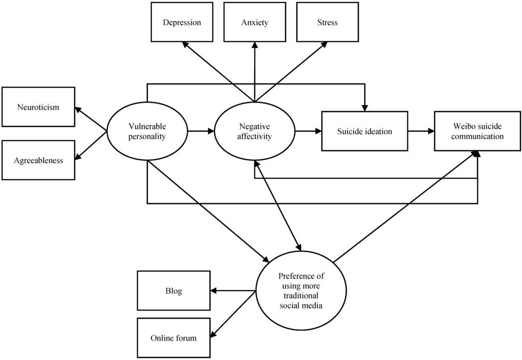
Theoretical Models



2. Methods
2.1. Survey Procedure
2.2. Ethical Consideration
2.3. Measurements
2.4. Data Analyses
3. Results
3.1. Characteristics of the WSC Group
| Demographics | Weibo Suicide Communication | |||
|---|---|---|---|---|
| Total | Yes (n = 119) | No (n = 870) | p Value | |
| Gender | 0.630 | |||
| Male | 610 | 71 (59.7) | 539 (62.0) | |
| Female | 379 | 48 (40.3) | 331 (38.0) | |
| Education Level | 0.009 | |||
| Vocation or below | 98 | 18 (15.1) | 80 (9.2) | |
| College/Undergraduate | 759 | 94 (79.0) | 665 (76.4) | |
| Master or above | 132 | 7 (5.9) | 125 (14.4) | |
| Student | 0.971 | |||
| Yes | 575 | 69 (58.0) | 506 (58.2) | |
| No | 414 | 50 (42.0) | 364 (41.8) | |
| Marital Status 2 | 0.636 | |||
| In relationship/Married | 360 | 48 (40.3) | 312 (35.9) | |
| Separated/Divorced | 9 | 1 (0.8) | 8 (0.9) | |
| Single | 620 | 70 (58.8) | 550 (63.2) | |
| Living Status | 0.095 | |||
| Alone | 120 | 18 (15.1) | 102 (11.7) | |
| With family/partner | 545 | 71 (59.7) | 474 (54.5) | |
| With friend | 158 | 10 (8.4) | 148 (17.0) | |
| With others | 166 | 20 (16.8) | 146 (16.8) | |
| Age 1 | 0.010 | |||
| Mean | 24.2 | 23.1 | 24.4 | |
| Standard deviation | 4.9 | 3.4 | 5.1 | |
| Measures | Weibo Suicide Communication | ||||
|---|---|---|---|---|---|
| Range | Total | Yes (n = 119) | No (n = 870) | p Value | |
| Suicide Ideation | 8–32 | 11.5 (3.2) | 14.5 (4.3) | 11.1 (2.8) | <0.001 |
| DASS21 | |||||
| Depression | 0–21 | 2.9 (3.5) | 6.6 (5.0) | 2.4 (3.0) | <0.001 |
| Anxiety | 0–21 | 4.1 (3.3) | 6.9 (4.0) | 3.7 (3.0) | <0.001 |
| Stress | 0–21 | 4.8 (3.8) | 7.8 (4.6) | 4.4 (3.5) | <0.001 |
| Personality | |||||
| Neuroticism | 8–40 | 25.1 (5.4) | 27.3 (5.5) | 24.9 (5.4) | <0.001 |
| Agreeableness | 9–45 | 32.9 (4.9) | 30.1 (4.6) | 33.3 (4.9) | <0.001 |
| Social Media Preference | |||||
| Instant messaging | 0–4 | 2.2 (1.1) | 2.1 (1.0) | 2.2 (1.1) | 0.497 |
| Weibo-friends | 0–4 | 2.2 (1.1) | 2.2 (1.0) | 2.2 (1.2) | 0.854 |
| Weibo-public | 0–4 | 2.0 (1.1) | 2.2 (1.1) | 2.0 (1.1) | 0.076 |
| Blogs | 0–4 | 0.6 (0.9) | 1.1 (1.1) | 0.6 (0.9) | <0.001 |
| Online forums | 0–4 | 0.5 (0.8) | 1.0 (0.9) | 0.4 (0.7) | <0.001 |
3.2. Optimized Measure of Preference forUsing Social Media
| Items | Factor 1 | Factor 2 | Communalities |
|---|---|---|---|
| Instant messaging | 0.496 | 0.101 | 0.256 |
| Weibo-friends | 0.780 | 0.134 | 0.626 |
| Weibo-public | 0.760 | 0.221 | 0.627 |
| Blogs | 0.190 | 0.636 | 0.441 |
| Online forums | 0.095 | 0.624 | 0.398 |
| Proportion of variance explained | 28.9% | 17.0% | - |


3.3. Theoretical Models
| No. | Model Variables | 1 | 2 | 3 | 4 | 5 | 6 | 7 | 8 | 9 |
|---|---|---|---|---|---|---|---|---|---|---|
| 1 | Weibo suicide communication | 1 | ||||||||
| 2 | Suicide ideation | 0.276 | 1 | |||||||
| 3 | Depression | 0.307 | 0.551 | 1 | ||||||
| 4 | Anxiety | 0.284 | 0.492 | 0.661 | 1 | |||||
| 5 | Stress | 0.254 | 0.472 | 0.671 | 0.751 | 1 | ||||
| 6 | Neuroticism | 0.129 | 0.494 | 0.544 | 0.549 | 0.601 | 1 | |||
| 7 | Agreeableness | −0.225 | −0.315 | −0.384 | −0.365 | −0.431 | −0.449 | 1 | ||
| 8 | Blogs | 0.182 | 0.027 | 0.012 | 0.020 | 0.023 | −0.069 | 0.018 | 1 | |
| 9 | Online forums | 0.225 | 0.078 | 0.099 | 0.063 | 0.045 | −0.036 | −0.093 | 0.456 | 1 |

| Effects | Estimate | Bootstrap 95% CI | p |
|---|---|---|---|
| Direct effect | 0.085 | −0.154, 0.324 | 0.487 |
| Specific Indirect effect | |||
| via suicide ideation | 0.027 | −0.001, 0.055 | 0.062 |
| via negative affectivity | 0.193 | 0.028, 0.357 | 0.022 |
| via anonymous social media preference | −0.011 | −0.047, −0.024 | 0.532 |
| via negative affectivity and suicide ideation | 0.050 | 0.003, 0.096 | 0.035 |
| Total indirect effect | 0.258 | 0.092, 0.423 | 0.002 |
| Total effect | 0.343 | 0.231, 0.455 | <0.001 |
4. Discussion
5. Conclusions
Acknowledgments
Author Contributions
Conflicts of Interest
References
- Cheng, Q.; Chang, S.S.; Yip, P.S. Opportunities and challenges of online data collection for suicide prevention. Lancet 2012, 379. [Google Scholar] [CrossRef]
- Chang, S.-S.; Kwok, S.S.M.; Cheng, Q.; Yip, P.S.F.; Chen, Y.-Y. The association of trends in charcoal-burning suicide with Google search and newspaper reporting in Taiwan: A time series analysis. Soc. Psychiat. Psychiatr. Epidemiol. 2015. [Google Scholar] [CrossRef] [PubMed]
- McCarthy, M.J. Internet monitoring of suicide risk in the population. J. Affect. Disorders 2010, 122, 277–279. [Google Scholar] [CrossRef] [PubMed]
- Guan, L.; Hao, B.; Cheng, Q.; Yip, P.S.F.; Zhu, T. Identifying Chinese microblog users with high suicide probability using internet-based profile and linguistic features: Classification model. JMIR Mental Health 2015, 2. [Google Scholar] [CrossRef]
- Li, T.M.H.; Chau, M.; Yip, P.S.F.; Wong, P.W.C. Temporal and computerized psycholinguistic analysis of the blog of a Chinese adolescent suicide. Crisis 2014, 35, 168–175. [Google Scholar] [CrossRef] [PubMed]
- BBC. Facebook Hoax Suicide Post Ends in Arrest for U.S. Man. Available online: http://www.bbc.com/news/technology-31983905 (accessed on 24 March 2015).
- China Internet Network Information Center. A Report on Chinese Online Social Media Users’ Behaviors; China Internet Network Information Center: Beijing, China, 2014. (in Chinese) [Google Scholar]
- Fu, K.W.; Cheng, Q.; Wong, P.W.; Yip, P.S. Responses to a self-presented suicide attempt in social media: A social network analysis. Crisis 2013, 34, 406–412. [Google Scholar] [CrossRef] [PubMed]
- Shen, Q. Live Online Suicide Raises Concerns in China. Available online: http://news.xinhuanet.com/english/china/2014-12/01/c_133826060.htm (accessed on 1 January 2015).
- Xinhua News Agency. Fake Weibo Suicide Post Violated the Public’s Caring Hearts. Yangcheng Evening News, 9 April 2012. (in Chinese) [Google Scholar]
- Xinhua News Agency. Girl Apologized for Her Weibo Suicide Post, Saying “Just for Fun”. China News Agency, 26 November 2013. (in Chinese) [Google Scholar]
- Yu, Y.; Chen, D.; Bei, Y. 19-year-old Taizhou Man Fooled Thousands Police and People by His Weibo Suicide Show. Qianjiang Evening News, 6 April 2012; A09. (in Chinese) [Google Scholar]
- Fang, L. “Weibo Suicide Show” Challenges Social Trust in the Internet Era. Shantou Daily, 8 April 2012; 02. (in Chinese) [Google Scholar]
- Liu, Z. Establishing Regulations of the Internet to Reinforce Trust on Weibo. Available online: http://www.qingdaonews.com/content/2012-07/04/content_9306034.htm (accessed on 24 March 2015). (in Chinese).
- Joiner, T. Myths about Suicide; Harvard University Press: Cambridge, MA, USA, 2010. [Google Scholar]
- Rudd, M.D.; Berman, A.L.; Joiner, T.E., Jr.; Nock, M.K.; Silverman, M.M.; Mandrusiak, M.; van Orden, K.; Witte, T. Warning signs for suicide: Theory, research, and clinical applications. Suicide Life-Threaten Behav. 2006, 36, 255–262. [Google Scholar] [CrossRef] [PubMed]
- Mandrusiak, M.; Rudd, M.D.; Joiner, T.E.; Berman, A.L.; van Orden, K.A.; Witte, T. Warning signs for suicide on the internet: A descriptive study. Suicide Life-Threaten Behav. 2006, 36, 263–271. [Google Scholar] [CrossRef] [PubMed]
- Isaac, M.; Elias, B.; Katz, L.Y.; Belik, S.L.; Deane, F.P.; Enns, M.W.; Sareen, J.; Swampy Cree Suicide Prevention Team. Gatekeeper training as a preventative intervention for suicide: A systematic review. Can. J. Psychiatry 2009, 54, 260–268. [Google Scholar] [PubMed]
- Owen, G.; Belam, J.; Lambert, H.; Donovan, J.; Rapport, F.; Owens, C. Suicide communication events: Lay interpretation of the communication of suicidal ideation and intent. Soc. Sci. Med. 2012, 75, 419–428. [Google Scholar] [CrossRef] [PubMed]
- Nock, M.K.; Kessler, R.C. Prevalence of and risk factors for suicide attempts versus suicide gestures: Analysis of the national comorbidity survey. J. Abnormal Psychol. 2006, 115, 616–623. [Google Scholar] [CrossRef] [PubMed]
- Maris, R.W.; Berman, A.L.; Silverman, M.M. Comprehensive Textbook of Suicidology, 1st ed.; The Guidford Press: New York, NY, USA, 2000; pp. 266–283. [Google Scholar]
- Robins, E.; Gassner, S.; Kayes, J.; Wilkinson, R.H., Jr.; Murphy, G.E. The communication of suicidal intent: A study of 134 consecutive cases of successful (completed) suicide. Am. J. Psychiatry 1959, 115, 724–733. [Google Scholar] [CrossRef] [PubMed]
- Joiner, T.E.; Pettit, J.W.; Walker, R.L.; Voelz, Z.R.; Cruz, J.; Rudd, M.D.; Lester, D. Perceived burdensomeness and suicidality: Two studies on the suicide notes of those attempting and those completing suicide. J. Soc. Clin. Psychol. 2002, 21, 531–545. [Google Scholar] [CrossRef]
- Caine, E.D.; Knox, K.L.; Conwell, Y. Public health and population approaches for suicide prevention. In Population Mental Health: Evidence, Policy, and Public Health Practice, 1st ed.; Cohen, N., Galea, S., Eds.; Routledge: Abingdon, Oxon, UK, 2011; pp. 303–338. [Google Scholar]
- Wang, C.W.; Chan, C.L.; Yip, P.S. Suicide rates in China from 2002 to 2011: An update. Soc. Psychiat. Psychiatr. Epidemiol. 2014, 49, 929–941. [Google Scholar] [CrossRef] [PubMed]
- Yip, P.S.; Liu, K.Y.; Hu, J.; Song, X.M. Suicide rates in China during a decade of rapid social changes. Soc. Psychiat. Psychiatr. Epidemiol. 2005, 40, 792–798. [Google Scholar] [CrossRef] [PubMed]
- World Health Organization. Preventing Suicide: A Global Imperative; World Health Organization: Geneva, Switzerland, 2014. [Google Scholar]
- Bryan, C.J.; Bryan, A.O.; May, A.M.; Klonsky, E.D. Trajectories of suicide ideation, nonsuicidal self-injury, and suicide attempts in a nonclinical sample of military personnel and veterans. Suicide Life-Threaten Behav. 2015, 45, 315–325. [Google Scholar] [CrossRef] [PubMed]
- Konick, L.C.; Gutierrez, P.M. Testing a model of suicide ideation in college students. Suicide Life-Threaten Behav. 2005, 35, 181–192. [Google Scholar] [CrossRef] [PubMed]
- Nock, M.K.; Borges, G.; Bromet, E.J.; Alonso, J.; Angermeyer, M.; Beautrais, A.; Bruffaerts, R.; Chiu, W.T.; de Girolamo, G.; Gluzman, S.; et al. Cross-national prevalence and risk factors for suicidal ideation, plans and attempts. Brit. J. Psychiat. 2008, 192, 98–105. [Google Scholar] [CrossRef] [PubMed]
- Phillips, M.R.; Yang, G.; Zhang, Y.; Wang, L.; Ji, H.; Zhou, M. Risk factors for suicide in China: A national case-control psychological autopsy study. Lancet 2002, 360, 1728–1736. [Google Scholar] [CrossRef]
- Sareen, J.; Cox, B.J.; Afifi, T.O.; de Graaf, R.; Asmundson, G.J.; ten Have, M.; Stein, M.B. Anxiety disorders and risk for suicidal ideation and suicide attempts. Arch. Gen. Psychiat. 2005, 62, 1249–1257. [Google Scholar] [CrossRef] [PubMed]
- Cheung, Y.B.; Law, C.K.; Chan, B.; Liu, K.Y.; Yip, P.S. Suicidal ideation and suicidal attempts in a population-based study of Chinese people: Risk attributable to hopelessness, depression, and social factors. J. Affect. Disorders 2006, 90, 193–199. [Google Scholar] [CrossRef] [PubMed]
- Juhasz, G.; Chase, D.; Pegg, E.; Downey, D.; Toth, Z.G.; Stones, K.; Platt, H.; Mekli, K.; Payton, A.; Elliott, R.; et al. CNR1 gene is associated with high neuroticism and low agreeableness and interacts with recent negative life events to predict current depressive symptoms. Neuropsychopharmacology 2009, 34, 2019–2027. [Google Scholar] [CrossRef] [PubMed]
- Ormel, J.; Jeronimus, B.F.; Kotov, R.; Riese, H.; Bos, E.H.; Hankin, B.; Rosmalen, J.G.; Oldehinkel, A.J. Neuroticism and common mental disorders: Meaning and utility of a complex relationship. Clin. Psychol. Rev. 2013, 33, 686–697. [Google Scholar] [CrossRef] [PubMed]
- Thompson, E.R. Development and validation of an international English big-five mini-markers. Pers. Indiv. Differ. 2008, 45, 542–548. [Google Scholar] [CrossRef]
- Bluml, V.; Kapusta, N.D.; Doering, S.; Brahler, E.; Wagner, B.; Kersting, A. Personality factors and suicide risk in a representative sample of the German general population. PLoS One 2013, 8. [Google Scholar] [CrossRef]
- Brezo, J.; Paris, J.; Turecki, G. Personality traits as correlates of suicidal ideation, suicide attempts, and suicide completions: A systematic review. Acta Psychiat. Scand. 2006, 113, 180–206. [Google Scholar] [CrossRef] [PubMed]
- Orchard, L.J.; Fullwood, C. Current perspectives on personality and internet use. Soc. Sci. Comput. Rev. 2010, 28, 155–169. [Google Scholar] [CrossRef]
- O’Brien, T.B.; DeLongis, A. The interactional context of problem-, emotion-, and relationship-focused coping: The role of the big five personality factors. J. Pers. 1996, 64, 775–813. [Google Scholar] [CrossRef] [PubMed]
- Finch, J.F.; Graziano, W.G. Predicting depression from temperament, personality, and patterns of social relations. J. Pers. 2001, 69, 27–55. [Google Scholar] [CrossRef] [PubMed]
- Mark, G.; Ganzach, Y. Personality and internet usage: A large-scale representative study of young adults. Comput. Hum. Behav. 2014, 36, 274–281. [Google Scholar] [CrossRef]
- Hughes, D.J.; Rowe, M.; Batey, M.; Lee, A. A tale of two sites: Twitter vs. Facebook and the personality predictors of social media usage. Comput. Hum. Behav. 2012, 28, 561–569. [Google Scholar] [CrossRef]
- Correa, T.; Hinsley, A.W.; de Zúñiga, H.G. Who interacts on the web?: The intersection of users’ personality and social media use. Comput. Hum. Behav. 2010, 26, 247–253. [Google Scholar] [CrossRef]
- Guadagno, R.E.; Okdie, B.M.; Eno, C.A. Who blogs? Personality predictors of blogging. Comput. Hum. Behav. 2008, 24, 1993–2004. [Google Scholar] [CrossRef]
- Wolfradt, U.; Pretz, J.E. Individual differences in creativity: Personality, story writing, and hobbies. Eur. J. Personality 2001, 15, 297–310. [Google Scholar] [CrossRef]
- Ryan, T.; Xenos, S. Who uses facebook? An investigation into the relationship between the big five, shyness, narcissism, loneliness, and facebook usage. Comput. Hum. Behav. 2011, 27, 1658–1664. [Google Scholar] [CrossRef]
- Landers, R.N.; Lounsbury, J.W. An investigation of big five and narrow personality traits in relation to internet usage. Comput. Hum. Behav. 2006, 22, 283–293. [Google Scholar] [CrossRef]
- Blease, C.R. Too many “friends”, too few “likes”? Evolutionary psychology and “facebook depression”. Rev. Gen. Psychol. 2015, 19, 1–13. [Google Scholar] [CrossRef]
- O’Keeffe, G.S.; Clarke-Pearson, K.; Council on Communications and Media. The impact of social media on children, adolescents, and families. Pediatrics 2011, 127, 800–804. [Google Scholar] [CrossRef] [PubMed]
- Romer, D.; Bagdasarov, Z.; More, E. Older versus newer media and the well-being of United States youth: Results from a national longitudinal panel. J. Adolesc. Health 2013, 52, 613–619. [Google Scholar] [CrossRef] [PubMed]
- Eysenbach, G. Improving the quality of web surveys: The checklist for reporting results of internet e-surveys (CHERRIES). J. Med. Internet Res. 2004, 6. [Google Scholar] [CrossRef] [PubMed]
- Bagge, C.; Osman, A. The suicide probability scale: Norms and factor structure. Psychol. Rep. 1998, 83, 637–638. [Google Scholar] [CrossRef] [PubMed]
- Tatman, S.M.; Greene, A.L.; Karr, L.C. Use of the Suicide Probability Scale (SPS) with adolescents. Suicide Life-Threaten Behav. 1993, 23, 188–203. [Google Scholar]
- Liu, G.H.; Zhang, G.Y. Gender differences of the undergraduates’ suicide probability. Chin. J. Sch. Health 2012, 33, 1198–1200. [Google Scholar]
- Liang, Y.; Yang, L. Study on reliability and validity of the suicide probability scale. China J. Health Psychol. 2010, 18, 225–227. [Google Scholar]
- Gong, X.; Xie, X.; Xu, R.; Luo, Y. Psychometric properties of the Chinese versions of DASS-21 in Chinese college students. Chin. J. Clin. Psychol. 2010, 18, 443–446. [Google Scholar]
- Henry, J.D.; Crawford, J.R. The short-form version of the Depression Anxiety Stress Scales (DASS-21): Constructive validity and normative data in a large non-clinical sample. Brit. J. Clin. Psychol. 2005, 44, 227–239. [Google Scholar] [CrossRef] [PubMed]
- Crawford, J.R.; Henry, J.D. The Depression Anxiety Stress Scales (DASS): Normative data and latent structure in a large non-clinical sample. Brit. J. Clin. Psychol. 2003, 42, 111–131. [Google Scholar] [CrossRef] [PubMed]
- Goldberg, L.R. An alternative “description of personality”: The big-five factor structure. J. Pers. Soc. Psychol. 1990, 59, 1216–1229. [Google Scholar] [CrossRef] [PubMed]
- Wang, M.; Dai, X.; Yao, S. Development of the Chinese Big Five Personality Inventory (CBF-PI) III: Psychometric properties of CBF-PI brief version. Chin. J. Clin. Psychol. 2011, 19, 454–457. [Google Scholar]
- SAS Institue Inc. Sas/Stat® 9.3 User’s Guide; SAS Institute Inc.: Cary, NC, USA, 2011. [Google Scholar]
- Muthén, L.K.; Muthén, B.O. Mplus User’s Guide, 5th ed.; Muthén & Muthén: Los Angeles, CA, USA, 2007. [Google Scholar]
- Cronbach, L.J. Coefficient alpha and the internal structure of tests. Psychometrika 1951, 16, 297–334. [Google Scholar] [CrossRef]
- Fornell, C.; Larcker, D.F. Evaluating structural equation models with unobservable variables and measurement error. J. Market. Res. 1981, 18, 39–50. [Google Scholar] [CrossRef]
- Hair, J.F.; Black, W.C.; Babin, B.J.; Anderson, R.E. Multivariate Data Analysis, 7th ed.; Prentice Hall: Upper Saddle River, NJ, USA, 2010; p. 785. [Google Scholar]
- Bollen, K.A.; Stine, R. Direct and indirect effects: Classical and bootstrap estimates of variability. Sociol. Methodol. 1990, 20, 115–140. [Google Scholar] [CrossRef]
- Hooper, D.; Coughlan, J.; Mullen, M.R. Structural equation modelling: Guidelines for determining model fit. EJBRM 2008, 6, 53–60. [Google Scholar]
- Hu, L.T.; Bentler, P.M. Cutoff criteria for fit indexes in covariance structure analysis: Conventional criteria versus new alternatives. Struct. Equ. Model. 1999, 6. [Google Scholar] [CrossRef]
- Yu, C.-Y.; Muthén, B. Evaluation of model fit indices for latent variable models with categorical and continuous outcomes. In Proceedings of the annual meeting of the American Educational Research Association, New Orleans, LA, USA, 1–5 April 2002.
- Yu, C.-Y. Evaluating cutoff criteria of model fit indices for latent variable models with binary and continuous outcomes. Ph.D. Thesis, University of California, Los Angeles, CA, USA, 2002. [Google Scholar]
- Li, Z.-Z.; Li, Y.-M.; Lei, X.-Y.; Zhang, D.; Liu, L.; Tang, S.-Y.; Chen, L. Prevalence of suicidal ideation in Chinese college students: A meta-analysis. PLoS ONE 2014, 9. [Google Scholar] [CrossRef]
- Wu, F. Suicide and Justice: A Chinese Perspective; Routledge: Abingdon, UK, 2010. [Google Scholar]
- Ji, J.; Kleinman, A.; Becker, A.E. Suicide in contemporary China: A review of China’s distinctive suicide demographics in their sociocultural context. Harvard Rev. Psychiatr. 2001, 9, 1–12. [Google Scholar] [CrossRef]
- Li, X.; Phillips, M.R.; Cohen, A. Indepth interviews with 244 female suicide attempters and their associates in northern China: Understanding the process and causes of the attempt. Crisis 2012, 33, 66–72. [Google Scholar] [CrossRef] [PubMed]
- Ko, C.-H.; Yen, J.-Y.; Yen, C.-F.; Chen, C.-S.; Chen, C.-C. The association between internet addiction and psychiatric disorder: A review of the literature. Eur. Psychiat. 2012, 27, 1–8. [Google Scholar] [CrossRef] [PubMed]
- Lin, I.-H.; Ko, C.-H.; Chang, Y.-P.; Liu, T.-L.; Wang, P.-W.; Lin, H.-C.; Huang, M.-F.; Yeh, Y.-C.; Chou, W.-J.; Yen, C.-F. The association between suicidality and internet addiction and activities in Taiwanese adolescents. Compr. Psychiat. 2014, 55, 504–510. [Google Scholar]
- Dunlop, S.M.; More, E.; Romer, D. Where do youth learn about suicides on the internet, and what influence does it have on suicidal ideation? J. Child Psychol. Psychiat. 2011, 52, 1073–1080. [Google Scholar] [CrossRef] [PubMed]
- Li, Y.; Li, Y.; Cao, J. Factors associated with suicidal behaviors in mainland China: A meta-analysis. BMC Public Health 2012, 12. [Google Scholar] [CrossRef] [PubMed]
- iResearch. China Microblog User Behavior Report; iResearch Consulting Group: Beijing, China, 2014. (in Chinese) [Google Scholar]
© 2015 by the authors; licensee MDPI, Basel, Switzerland. This article is an open access article distributed under the terms and conditions of the Creative Commons Attribution license (http://creativecommons.org/licenses/by/4.0/).
Share and Cite
Cheng, Q.; Kwok, C.L.; Zhu, T.; Guan, L.; Yip, P.S.F. Suicide Communication on Social Media and Its Psychological Mechanisms: An Examination of Chinese Microblog Users. Int. J. Environ. Res. Public Health 2015, 12, 11506-11527. https://doi.org/10.3390/ijerph120911506
Cheng Q, Kwok CL, Zhu T, Guan L, Yip PSF. Suicide Communication on Social Media and Its Psychological Mechanisms: An Examination of Chinese Microblog Users. International Journal of Environmental Research and Public Health. 2015; 12(9):11506-11527. https://doi.org/10.3390/ijerph120911506
Chicago/Turabian StyleCheng, Qijin, Chi Leung Kwok, Tingshao Zhu, Li Guan, and Paul S. F. Yip. 2015. "Suicide Communication on Social Media and Its Psychological Mechanisms: An Examination of Chinese Microblog Users" International Journal of Environmental Research and Public Health 12, no. 9: 11506-11527. https://doi.org/10.3390/ijerph120911506
APA StyleCheng, Q., Kwok, C. L., Zhu, T., Guan, L., & Yip, P. S. F. (2015). Suicide Communication on Social Media and Its Psychological Mechanisms: An Examination of Chinese Microblog Users. International Journal of Environmental Research and Public Health, 12(9), 11506-11527. https://doi.org/10.3390/ijerph120911506
